Integrated Demand Response Programs in Energy Hubs: A Review of Applications, Classifications, Models and Future Directions
Abstract
1. Introduction
- Examining emerging trends and the importance of IDRPs in the EHS area using bibliometrics.
 - An analysis of the current IDRP models and their optimization approaches.
 - Comparing recent EH-based articles integrating the IDRP from various points of view.
 - Revealing challenges and future directions in IDRPs from a mathematical optimization standpoint.
 
2. Integrated Demand Response Program
2.1. Concept of IDRP
2.2. IDRP Classification
2.2.1. Incentive-Based IDR Programs
Classical
- Direct Load Control (DLC) Programs
 
- Interruptible/curtailment programs
 
Market-Based
- Demand bidding
 
- Emergency
 
- Capacity market
 
- Ancillary service market
 
2.2.2. Priced-Based IDR Programs
- Time of Use (TOU)
 
- Critical Peak Pricing (CPP)
 
- Extreme Day CPP (ED-CPP)
 
- Extreme Day Pricing (EDP)
 
- Real-Time Price (RTP)
 
2.3. Integrated Load Modelling
2.3.1. Uncontrollable Load
2.3.2. Transferable Load
2.3.3. Substitutable Load
2.3.4. Curtailable Load
2.3.5. Total System Load Demand with IDR
2.4. IDRP Modelling
2.4.1. Transferable IDR
2.4.2. Substitutable IDR
2.4.3. Curtailable IDR
2.4.4. Convertible IDR
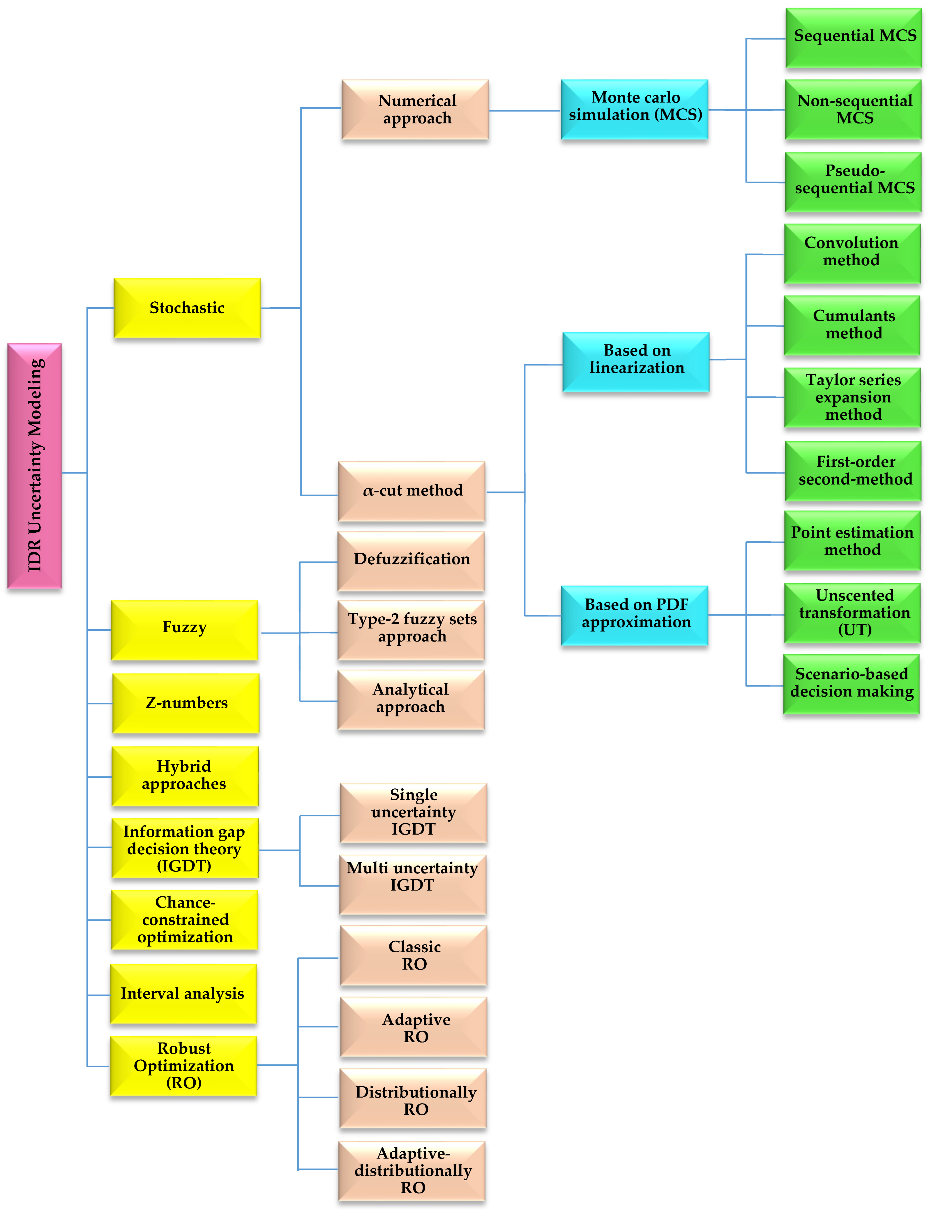
3. Uncertainty Consideration in IDRP
4. IDRP Optimization Strategy Based on EH
5. IDRP-Based Research in EHs
6. Advantages of IDRP
- (1)
 - With the integration of various forms of energy along with IDR, EHs enable energy users to flexibly switch their energy inputs in response to power system requirements or the prices of different energy sources.
 - (2)
 - Therefore, by transforming electricity into thermal and cooling energy, as well as gas, the penetration percentage of RESs can be increased.
 - (3)
 - As a result, in addition to the total operational costs of the system, it has a significant promising effect on the decarbonization index.
 - (4)
 - With the innate storage efficiency of thermal and gas systems, the efficiency of demand-side resources can be fully exploited. The surplus of renewable energy can be economically stored in thermal and gas systems so that it can be used to reduce peak loads and smooth out fluctuations in electric power.
 - (5)
 - By exploiting different energy complementarities, IDR is able to improve the reliability of MESs. In other words, various energy systems alongside IDR support each other to meet the load demands of energy consumers.
 
7. Prospect Challenges of IDRP
- ✓
 - Originating an appropriate IDRP model capturing the coupling and energy conversion attributes.
 - ✓
 - Assessing IDRP impacts on EH flexibility and reliability.
 - ✓
 - Equipping infrastructure and designing technologies to enhance the IDRP efficiency and simulate user actions.
 - ✓
 - Controlling IDRP more efficiently utilizing machine and reinforcement learning, data science, IoT, cloud computing and fog platforms and fifth-generation (5G) technology.
 
8. Conclusions
Author Contributions
Funding
Data Availability Statement
Conflicts of Interest
References
- Mansour-Saatloo, A.; Agabalaye-Rahvar, M.; Mirzaei, M.A.; Mohammadi-Ivatloo, B.; Abapour, M.; Zare, K. Robust scheduling of hydrogen based smart micro energy hub with integrated demand response. J. Clean. Prod. 2020, 267, 122041. [Google Scholar] [CrossRef]
 - Bagherzadeh, L.; Shahinzadeh, H.; Shayeghi, H.; Gharehpetian, G.B. A Short-Term Energy Management of Microgrids Considering Renewable Energy Resources, Micro-Compressed Air Energy Storage and DRPs. Int. J. Renew. Energy Res. 2019, 9, 1712–1723. [Google Scholar] [CrossRef]
 - Zhang, L.; Chen, L.; Zhu, W.; Lyu, L.; Cai, G.; Hai, K.L. Research on the optimal allocation method of source and storage capacity of integrated energy system considering integrated demand response. Energy Rep. 2022, 8, 10434–10448. [Google Scholar] [CrossRef]
 - Falkner, R. The Paris Agreement and the new logic of international climate politics. Int. Aff. 2016, 92, 1107–1125. [Google Scholar] [CrossRef]
 - Moghaddam, A.M.; Shayeghi, H.; Bagherzadeh, L.; Seyed-Shenava, S.J. Assessing the Role of Wind Turbine in Residential Energy Hubs. In Proceedings of the 2020 28th Iranian Conference on Electrical Engineering (ICEE), Tabriz, Iran, 4–6 August 2020; IEEE: Manhattan, NY, USA, 2020. [Google Scholar]
 - Favre-Perrod, P. A vision of future energy networks. In Proceedings of the 2005 IEEE Power Engineering Society Inaugural Conference and Exposition in Africa, Durban, South Africa, 11–15 July 2005; IEEE: Manhattan, NY, USA, 2005. [Google Scholar]
 - Kienzle, F.; Andersson, G. A Greenfield Approach to the Future Supply of Multiple Energy Carriers. In Proceedings of the 2009 IEEE Power & Energy Society General Meeting, Calgary, AB, Canada, 26–30 July 2009; IEEE: Manhattan, NY, USA, 2009; pp. 1–8. [Google Scholar] [CrossRef]
 - Geidl, M.; Andersson, G. A Modeling and Optimization Approach for Multiple Energy Carrier Power Flow. In Proceedings of the 2005 IEEE Russia Power Tech, St. Petersburg, Russia, 27–30 June 2005; IEEE: Manhattan, NY, USA, 2005; pp. 1–7. [Google Scholar] [CrossRef]
 - Mohammadi, M.; Noorollahi, Y.; Mohammadi-Ivatloo, B.; Yousefi, H. Energy hub: From a model to a concept—A review. Renew. Sustain. Energy Rev. 2017, 80, 1512–1527. [Google Scholar] [CrossRef]
 - Dorahaki, S.; Abdollahi, A.; Rashidinejad, M.; Moghbeli, M. The role of energy storage and demand response as energy democracy policies in the energy productivity of hybrid hub system considering social inconvenience cost. J. Energy Storage 2021, 33, 102022. [Google Scholar] [CrossRef]
 - Jadidbonab, M.; Babaei, E.; Mohammadi-ivatloo, B. CVaR-constrained scheduling strategy for smart multi carrier energy hub considering demand response and compressed air energy storage. Energy 2019, 174, 1238–1250. [Google Scholar] [CrossRef]
 - Sheikhi, A.; Rayati, M.; Ranjbar, A.M. Demand side management for a residential customer in multi-energy systems. Sustain. Cities Soc. 2016, 22, 63–77. [Google Scholar] [CrossRef]
 - Yan, R.; Wang, J.; Lu, S.; Ma, Z.; Zhou, Y.; Zhang, L.; Cheng, Y. Multi-objective two-stage adaptive robust planning method for an integrated energy system considering load uncertainty. Energy Build. 2021, 235, 110741. [Google Scholar] [CrossRef]
 - Chen, Z.; Sun, Y.; Xin, A.; Malik, S.M.; Yang, L. Integrated Demand Response Characteristics of Industrial Park: A Review. J. Mod. Power Syst. Clean Energy 2019, 8, 15–26. [Google Scholar] [CrossRef]
 - Wang, J.; Zhong, H.; Ma, Z.; Xia, Q.; Kang, C. Review and prospect of integrated demand response in the multi-energy system. Appl. Energy 2017, 202, 772–782. [Google Scholar] [CrossRef]
 - Li, R.; SaeidNahaei, S. Optimal operation of energy hubs integrated with electric vehicles, load management, combined heat and power unit and renewable energy sources. J. Energy Storage 2022, 48, 103822. [Google Scholar] [CrossRef]
 - Sheikhi, A.; Rayati, M.; Bahrami, S.; Ranjbar, A.M. Integrated Demand Side Management Game in Smart Energy Hubs. IEEE Trans. Smart Grid 2015, 6, 675–683. [Google Scholar] [CrossRef]
 - Bahrami, S.; Sheikhi, A. From Demand Response in Smart Grid Toward Integrated Demand Response in Smart Energy Hub. IEEE Trans. Smart Grid 2015, 7, 650–658. [Google Scholar] [CrossRef]
 - Ding, T.; Jia, W.; Shahidehpour, M.; Han, O.; Sun, Y.; Zhang, Z. Review of Optimization Methods for Energy Hub Planning, Operation, Trading, and Control. IEEE Trans. Sustain. Energy 2022, 13, 1802–1818. [Google Scholar] [CrossRef]
 - Vahid-Pakdel, M.; Nojavan, S.; Mohammadi-Ivatloo, B.; Zare, K. Stochastic optimization of energy hub operation with consideration of thermal energy market and demand response. Energy Convers. Manag. 2017, 145, 117–128. [Google Scholar] [CrossRef]
 - Chen, C.; Deng, X.; Zhang, Z.; Liu, S.; Waseem, M.; Dan, Y.; Lan, Z.; Lin, Z.; Yang, L.; Ding, Y. Optimal day-ahead scheduling of multiple integrated energy systems considering integrated demand response, cooperative game and virtual energy storage. IET Gener. Transm. Distrib. 2021, 15, 1657–1673. [Google Scholar] [CrossRef]
 - Mansouri, S.; Ahmarinejad, A.; Sheidaei, F.; Javadi, M.; Jordehi, A.R.; Nezhad, A.E.; Catalão, J. A multi-stage joint planning and operation model for energy hubs considering integrated demand response programs. Int. J. Electr. Power Energy Syst. 2022, 140, 108103. [Google Scholar] [CrossRef]
 - Silva, C.; Faria, P.; Vale, Z.; Corchado, J. Demand response performance and uncertainty: A systematic literature review. Energy Strat. Rev. 2022, 41, 100857. [Google Scholar] [CrossRef]
 - Aljabery, A.A.M.; Mehrjerdi, H.; Mahdavi, S.; Hemmati, R. Multi carrier energy systems and energy hubs: Comprehensive review, survey and recommendations. Int. J. Hydrogen Energy 2021, 46, 23795–23814. [Google Scholar] [CrossRef]
 - Albadi, M.H.; El-Saadany, E.F. El-Saadany, E.F. Demand Response in Electricity Markets: An Overview. In Proceedings of the 2007 IEEE Power Engineering Society General Meeting, Tampa, FL, USA, 24–28 June 2007; IEEE: Manhattan, NY, USA, 2007. [Google Scholar]
 - Lopes, F.; Algarvio, H. Demand Response in Electricity Markets: An Overview and a Study of the Price-Effect on the Iberian Daily Market. In Electricity Markets with Increasing Levels of Renewable Generation: Structure, Operation, Agent-Based Simulation, and Emerging Designs; Springer: Berlin/Heidelberg, Germany, 2018; pp. 265–303. [Google Scholar] [CrossRef]
 - Albadi, M.; El-Saadany, E. A summary of demand response in electricity markets. Electr. Power Syst. Res. 2008, 78, 1989–1996. [Google Scholar] [CrossRef]
 - Qdr, Q. Benefits of Demand Response in Electricity Markets and Recommendations for Achieving Them; Technical Report; US Department of Energy: Washington, DC, USA, 2006.
 - Ma, T.; Wu, J.; Hao, L. Energy flow modeling and optimal operation analysis of the micro energy grid based on energy hub. Energy Convers. Manag. 2017, 133, 292–306. [Google Scholar] [CrossRef]
 - Balijepalli, V.S.K.M.; Pradhan, V.; Khaparde, S.A.; Shereef, R.M. Review of Demand Response under Smart Grid Paradigm. In Proceedings of the ISGT 2011-India, Kollam, India, 1–3 December 2011; pp. 236–243. [Google Scholar]
 - Faria, P.; Vale, Z. Demand response in electrical energy supply: An optimal real time pricing approach. Energy 2011, 36, 5374–5384. [Google Scholar] [CrossRef]
 - Herter, K.; Wayland, S. Residential response to critical-peak pricing of electricity: California evidence. Energy 2010, 35, 1561–1567. [Google Scholar] [CrossRef]
 - Mancarella, P.; Chicco, G. Real-Time Demand Response from Energy Shifting in Distributed Multi-Generation. IEEE Trans. Smart Grid 2013, 4, 1928–1938. [Google Scholar] [CrossRef]
 - Mansouri, S.A.; Ahmarinejad, A.; Javadi, M.S.; Nezhad, A.E.; Shafie-Khah, M.; Catalão, J.P. Demand response role for enhancing the flexibility of local energy systems. In Distributed Energy Resources in Local Integrated Energy Systems; Elsevier: Amsterdam, The Netherlands, 2021; pp. 279–313. [Google Scholar] [CrossRef]
 - Mansouri, S.A.; Javadi, M.S.; Ahmarinejad, A.; Nematbakhsh, E.; Zare, A.; Catalão, J.P. A coordinated energy management framework for industrial, residential and commercial energy hubs considering demand response programs. Sustain. Energy Technol. Assess. 2021, 47, 101376. [Google Scholar] [CrossRef]
 - Wang, B.; Yang, X.; Short, T.; Yang, S. Chance constrained unit commitment considering comprehensive modelling of demand response resources. IET Renew. Power Gener. 2017, 11, 490–500. [Google Scholar] [CrossRef]
 - Jasinski, M.; Najafi, A.; Homaee, O.; Kermani, M.; Tsaousoglou, G.; Leonowicz, Z.; Novak, T. Operation and Planning of Energy Hubs Under Uncertainty-a Review of Mathematical Opti-mization Approaches. IEEE Access 2023, 11, 7208–7228. [Google Scholar] [CrossRef]
 - Mohammadi, M.; Noorollahi, Y.; Mohammadi-ivatloo, B.; Yousefi, H.; Jalilinasrabady, S. Optimal scheduling of energy hubs in the presence of uncertainty—A review. J. Energy Manag. Technol. 2017, 1, 1–17. [Google Scholar]
 - Zakaria, A.; Ismail, F.B.; Lipu, M.H.; Hannan, M. Uncertainty models for stochastic optimization in renewable energy applications. Renew. Energy 2020, 145, 1543–1571. [Google Scholar] [CrossRef]
 - Long, X.Y.; Mao, D.L.; Jiang, C.; Wei, F.Y.; Li, G. Unified uncertainty analysis under probabilistic, evidence, fuzzy and interval uncertainties. Comput. Methods Appl. Mech. Eng. 2019, 355, 1–26. [Google Scholar] [CrossRef]
 - Soroudi, A.; Amraee, T. Decision making under uncertainty in energy systems: State of the art. Renew. Sustain. Energy Rev. 2013, 28, 376–384. [Google Scholar] [CrossRef]
 - Ben-Haim, Y. Info-Gap Decision Theory: Decisions Under Severe Uncertainty; Elsevier: Amsterdam, The Netherlands, 2006. [Google Scholar]
 - Cai, Y.; Huang, G.; Yang, Z.; Lin, Q.; Tan, Q. Community-scale renewable energy systems planning under uncertainty—An interval chance-constrained programming approach. Renew. Sustain. Energy Rev. 2009, 13, 721–735. [Google Scholar] [CrossRef]
 - Beyer, H.-G.; Sendhoff, B. Robust optimization–a comprehensive survey. Comput. Methods Appl. Mech. Eng. 2007, 196, 3190–3218. [Google Scholar] [CrossRef]
 - Guyonnet, D.; Bourgine, B.; Dubois, D.; Fargier, H.; Co⁁Me, B.; Chilès, J.-P. Hybrid Approach for Addressing Uncertainty in Risk Assessments. J. Environ. Eng. 2003, 129, 68–78. [Google Scholar] [CrossRef]
 - Bagherzadeh, L.; Shayeghi, H.; Pirouzi, S.; Shafie-Khah, M.; Catalão, J.P.S. Coordinated flexible energy and self-healing management according to the multi-agent system-based restoration scheme in active distribution network. IET Renew. Power Gener. 2021, 15, 1765–1777. [Google Scholar] [CrossRef]
 - Cheng, L.; Wan, Y.; Tian, L.; Tian, X. Integrated Demand Response under the Backgroud of Energy Internet: A Review and Outlook. In Proceedings of the 2018 2nd IEEE Conference on Energy Internet and Energy System Integration (EI2), Beijing, China, 20–22 October 2018; IEEE: Manhattan, NY, USA, 2018. [Google Scholar] [CrossRef]
 - Mansouri, S.A.; Nematbakhsh, E.; Ahmarinejad, A.; Jordehi, A.R.; Javadi, M.S.; Matin, S.A.A. A Multi-objective dynamic framework for design of energy hub by considering energy storage system, power-to-gas technology and integrated demand response program. J. Energy Storage 2022, 50, 104206. [Google Scholar] [CrossRef]
 - Salehimaleh, M.; Akbarimajd, A.; Dejamkhooy, A. A shrinking-horizon optimization framework for energy hub scheduling in the presence of wind turbine and integrated demand response program. Sustain. Cities Soc. 2022, 79, 103689. [Google Scholar] [CrossRef]
 - Salehi, J.; Namvar, A.; Gazijahani, F.S.; Shafie-khah, M.; Catalão, J.P. Effect of power-to-gas technology in energy hub optimal operation and gas network congestion re-duction. Energy 2022, 240, 122835. [Google Scholar] [CrossRef]
 - Zhang, H.; Chen, Y.; Liu, K.; Dehan, S. A novel power system scheduling based on hydrogen-based micro energy hub. Energy 2022, 251, 123623. [Google Scholar] [CrossRef]
 - Nasir, M.; Jordehi, A.R.; Matin, S.A.A.; Tabar, V.S.; Tostado-Véliz, M.; Mansouri, S.A. Optimal operation of energy hubs including parking lots for hydrogen vehicles and responsive demands. J. Energy Storage 2022, 50, 104630. [Google Scholar] [CrossRef]
 - Kazemi, B.; Kavousi-Fard, A.; Dabbaghjamanesh, M.; Karimi, M. IoT-enabled operation of multi energy hubs considering electric vehicles and demand response. IEEE Trans. Intell. Transp. Syst. 2022, 24, 2668–2676. [Google Scholar] [CrossRef]
 - Mokaramian, E.; Shayeghi, H.; Sedaghati, F.; Safari, A. Four-Objective Optimal Scheduling of Energy Hub Using a Novel Energy Storage, Considering Reliability and Risk Indices. J. Energy Storage 2021, 40, 102731. [Google Scholar] [CrossRef]
 - Allahvirdizadeh, Y.; Galvani, S.; Shayanfar, H. Data clustering based probabilistic optimal scheduling of an energy hub considering risk-averse. Int. J. Electr. Power Energy Syst. 2021, 128, 106774. [Google Scholar] [CrossRef]
 - Oskouei, M.Z.; Mohammadi-Ivatloo, B.; Abapour, M.; Shafiee, M.; Anvari-Moghaddam, A. Techno-economic and environmental assessment of the coordinated operation of regional grid-connected energy hubs considering high penetration of wind power. J. Clean. Prod. 2021, 280, 124275. [Google Scholar] [CrossRef]
 - Luo, Y.; Zhang, X.; Yang, D.; Sun, Q. Emission trading based optimal scheduling strategy of energy hub with energy storage and inte-grated electric vehicles. J. Mod. Power Syst. Clean Energy 2020, 8, 267–275. [Google Scholar] [CrossRef]
 - Mansouri, S.A.; Ahmarinejad, A.; Nematbakhsh, E.; Javadi, M.S.; Jordehi, A.R.; Catalao, J.P.S. Energy Hub Design in the Presence of P2G System Considering the Variable Efficiencies of Gas-Fired Converters. In Proceedings of the 2021 International Conference on Smart Energy Systems and Technologies (SEST), Vaasa, Finland, 6–8 September 2021; IEEE: Manhattan, NY, USA, 2021. [Google Scholar] [CrossRef]
 - Pan, G.; Gu, W.; Wu, Z.; Lu, Y.; Lu, S. Optimal design and operation of multi-energy system with load aggregator considering nodal energy prices. Appl. Energy 2019, 239, 280–295. [Google Scholar] [CrossRef]
 - Jamalzadeh, F.; Mirzahosseini, A.H.; Faghihi, F.; Panahi, M. Optimal operation of energy hub system using hybrid stochastic-interval optimization approach. Sustain. Cities Soc. 2020, 54, 101998. [Google Scholar] [CrossRef]
 - Mirzaei, M.A.; Oskouei, M.Z.; Mohammadi-Ivatloo, B.; Loni, A.; Zare, K.; Marzband, M.; Shafiee, M. Integrated energy hub system based on power-to-gas and compressed air energy storage technologies in the presence of multiple shiftable loads. IET Gener. Transm. Distrib. 2020, 14, 2510–2519. [Google Scholar] [CrossRef]
 - Rakipour, D.; Barati, H. Probabilistic optimization in operation of energy hub with participation of renewable energy resources and demand response. Energy 2019, 173, 384–399. [Google Scholar] [CrossRef]
 - Iranpour Mobarakeh, S.; Sadeghi, R.; Saghafi, H.; Delshad, M. Robust management and optimization strategy of energy hub based on uncertainties probability modelling in the presence of demand response programs. IET Gener. Transm. Distrib. 2022, 16, 1166–1188. [Google Scholar] [CrossRef]
 - Lu, X.; Liu, Z.; Ma, L.; Wang, L.; Zhou, K.; Yang, S. A robust optimization approach for coordinated operation of multiple energy hubs. Energy 2020, 197, 117171. [Google Scholar] [CrossRef]
 - Zhu, F.; Fu, J.; Zhao, P.; Xie, D. Robust energy hub optimization with cross-vector demand response. Int. Trans. Electr. Energy Syst. 2020, 30, e12559. [Google Scholar] [CrossRef]
 - Guo, Q.; Nojavan, S.; Lei, S.; Liang, X. Economic-environmental evaluation of industrial energy parks integrated with CCHP units under a hybrid IGDT-stochastic optimization approach. J. Clean. Prod. 2021, 317, 128364. [Google Scholar] [CrossRef]
 - Bagherzadeh, L.; Shayeghi, H.; Shenava, S.J.S. Optimal Allocation of Electric Vehicle Parking lots and Renewable Energy Sources Simultaneously for Improving the Performance of Distribution System. In Proceedings of the 2019 24th Electrical Power Distribution Conference (EPDC), Khoramabad, Iran, 19–20 June 2019; IEEE: Manhattan, NY, USA, 2019. [Google Scholar] [CrossRef]
 - Geidl, M.; Andersson, G. Optimal Coupling of Energy Infrastructures. In Proceedings of the 2007 IEEE Lausanne Power Tech, Lausanne, Switzerland, 1–5 July 2007; IEEE: Manhattan, NY, USA, 2007. [Google Scholar] [CrossRef]
 - Behboodi, S.; Chassin, D.P.; Crawford, C.; Djilali, N. Renewable resources portfolio optimization in the presence of demand response. Appl. Energy 2016, 162, 139–148. [Google Scholar] [CrossRef]
 - Mazidi, M.; Monsef, H.; Siano, P. Robust day-ahead scheduling of smart distribution networks considering demand response programs. Appl. Energy 2016, 178, 929–942. [Google Scholar] [CrossRef]
 - Kojonsaari, A.-R.; Palm, J. The development of social science research on smart grids: A semi-structured literature review. Energy Sustain. Soc. 2023, 13, 1. [Google Scholar] [CrossRef]
 - Huang, W.; Zhang, N.; Kang, C.; Li, M.; Huo, M. From demand response to integrated demand response: Review and prospect of research and application. Prot. Control Mod. Power Syst. 2019, 4, 12. [Google Scholar] [CrossRef]
 




| Model | Advantages | Disadvantages | 
|---|---|---|
| Short-term IDR | 
  | 
  | 
| Medium/long-term IDR | 
  | 
  | 
| Priced-based IDR | 
  | 
  | 
| Incentive-based IDR | 
  | 
  | 
| Technique | Main Features | 
|---|---|
| Stochastic optimization | An SP approach utilizes probability distributions to represent uncertainties. It aims to optimize the anticipated value of an objective across multiple decision stages. | 
| Fuzzy | The fuzzy technique uses fuzzy membership functions, including triangular and trapezoidal membership functions, as well as Gaussian fuzzy sets, to model uncertainty. | 
| Z-numbers | A binary pair model is used for this method, where one component is a restriction on the value of an uncertain parameter, and the other shows its reliability. | 
| Information gap decision theory | This method is a non-probabilistic decision-making approach and is usually used when there is insufficient information regarding uncertain parameters to ensure the robustness of the system. | 
| Chance-constrained | The CC method is only applied to the constraints and allows for a probability to violate the constraints in the presence of uncertainties. | 
| Interval analysis | It is usually employed when the interval of uncertain parameters varies and upper and lower boundaries are defined to obtain the outputs. | 
| Robust optimization | This method utilizes interval values instead of PDF to display uncertainty and solves the problem for the worst-case scenario at any interval. | 
| Hybrid approaches | A hybrid method integrates two or more methods for dealing with uncertainties and takes their advantages. | 
| Technique | Challenges | 
|---|---|
| Stochastic optimization | Dealing with numerous decision stages and scenarios leads to a high computational burden. | 
| Fuzzy | There is an obvious lack of precision and specificity in this approach. | 
| Z-numbers | It deals with complexity in both formulation and calculation. | 
| Information gap decision theory | Due to its inability to manage multiple uncertain parameters, it is not a particularly appropriate method. | 
| Chance-constrained | Implementing this class of optimization problem requires a great deal of effort since it is limited to constraints. | 
| Interval analysis | Interval analysis has the main disadvantage of dependency problems when the same variable occurs more than once. | 
| Robust optimization | Nonlinear problems can be difficult to solve using this method in addition to being unable to consider correlation between random variables. | 
| Hybrid approaches | Hybridizing several methods is not an easy process, and it needs to be scrutinized more closely to ensure a reliable result. | 
| Ref | Time-Horizon | IDRP | Storage Systems | OF Modelling | Objective Function | Emission | |
|---|---|---|---|---|---|---|---|
| Multi | Single | ||||||
| [1] | Short-Term | E, H | ESS, TSS, GSS, H2SS | × | ✓ | Cost | × | 
| [16] | Short-Term | E, H | TSS, WSS, EV | × | ✓ | Cost | ✓ | 
| [20] | Short-Term | E, H | ESS, TSS | × | ✓ | Cost | × | 
| [21] | Short-Term | E, H, C, G | ESS, GSS | × | ✓ | Profit | × | 
| [22] | Short-Term | E, H, C | ESS, TSS | × | ✓ | Cost | ✓ | 
| [35] | Short-Term | E, H, C | ESS, TSS, EV | × | ✓ | Cost | × | 
| [48] | Long-Term | E, H | ESS | ✓ | × | Cost | ✓ | 
| [49] | Short-Term | E, H | ESS, TSS, CSS, EV | × | ✓ | Cost | ✓ | 
| [50] | Short-Term | E, H | ESS, TSS, H2SS | × | ✓ | Cost | × | 
| [51] | Short-Term | E, H | ESS, TSS, GSS, H2SS | × | ✓ | Cost | × | 
| [52] | Short-Term | E, H, C, H2 | ESS, TSS, CSS, H2SS, HV | × | ✓ | Cost | × | 
| [53] | Short-Term | E, H | ESS, TSS, EV | × | ✓ | Cost | × | 
| [54] | Short-Term | E, H, W, G | ESS, TSS, WSS | ✓ | × | Economic, Technical, Environmental | ✓ | 
| [55] | Short-Term | E, H, C | TSS, CSS, H2SS, PHEV | × | ✓ | Cost | ✓ | 
| [56] | Short-Term | E, H | ESS, TSS | × | ✓ | Cost | ✓ | 
| [57] | Short-Term | E, H, C | ESS, TSS, WSS, EV | ✓ | × | Cost | ✓ | 
| [58] | Short-Term | E, H, C | ESS | × | ✓ | Cost | ✓ | 
| [59] | Short-Term | E, H, C | ESS, TSS | ✓ | × | Cost | × | 
| [60] | Short-Term | E, H | ESS, TSS | × | ✓ | Cost | × | 
| [61] | Short-Term | E, H, G | ESS, TSS | × | ✓ | Cost | × | 
| [62] | Short-Term | E, C | ESS, TSS, CSS | × | ✓ | Profit | × | 
| [63] | Short-Term | E, H | ESS, TSS | × | ✓ | Cost | ✓ | 
| [64] | Short-Term | E, H | TSS | × | ✓ | Cost | ✓ | 
| [65] | Short-Term | E, H | ESS, WSS | × | ✓ | Cost | × | 
| [66] | Short-Term | E, H | ESS, TSS | ✓ | × | Economic, Environmental | ✓ | 
Disclaimer/Publisher’s Note: The statements, opinions and data contained in all publications are solely those of the individual author(s) and contributor(s) and not of MDPI and/or the editor(s). MDPI and/or the editor(s) disclaim responsibility for any injury to people or property resulting from any ideas, methods, instructions or products referred to in the content.  | 
© 2023 by the authors. Licensee MDPI, Basel, Switzerland. This article is an open access article distributed under the terms and conditions of the Creative Commons Attribution (CC BY) license (https://creativecommons.org/licenses/by/4.0/).
Share and Cite
Kamwa, I.; Bagherzadeh, L.; Delavari, A. Integrated Demand Response Programs in Energy Hubs: A Review of Applications, Classifications, Models and Future Directions. Energies 2023, 16, 4443. https://doi.org/10.3390/en16114443
Kamwa I, Bagherzadeh L, Delavari A. Integrated Demand Response Programs in Energy Hubs: A Review of Applications, Classifications, Models and Future Directions. Energies. 2023; 16(11):4443. https://doi.org/10.3390/en16114443
Chicago/Turabian StyleKamwa, Innocent, Leila Bagherzadeh, and Atieh Delavari. 2023. "Integrated Demand Response Programs in Energy Hubs: A Review of Applications, Classifications, Models and Future Directions" Energies 16, no. 11: 4443. https://doi.org/10.3390/en16114443
APA StyleKamwa, I., Bagherzadeh, L., & Delavari, A. (2023). Integrated Demand Response Programs in Energy Hubs: A Review of Applications, Classifications, Models and Future Directions. Energies, 16(11), 4443. https://doi.org/10.3390/en16114443
        
                                                
