Next Article in Journal
An Evolutionary Annealing–Simplex Method for Inductance Value Selection for LCL Filters
Next Article in Special Issue
Investigation of the Temperature Field Distribution in an EI Type Iron-Cored Coil Using 3D FEM Modeling at Different Load Conditions
Previous Article in Journal
Intelligent Identification Method of Shearer Drums Based on Improved YOLOv5s with Dark Channel-Guided Filtering Defogging
Previous Article in Special Issue
Applied Complex Diagnostics and Monitoring of Special Power Transformers
 
 
Font Type:
Arial Georgia Verdana
Font Size:
Aa Aa Aa
Line Spacing:
Column Width:
Background:
Article

Design Aspects of Conical Coaxial Magnetic Gears

Department of Electrical Apparatus, Technical University of Sofia, 1756 Sofia, Bulgaria
*
Author to whom correspondence should be addressed.
Energies 2023, 16(10), 4191; https://doi.org/10.3390/en16104191
Submission received: 26 March 2023 / Revised: 10 May 2023 / Accepted: 15 May 2023 / Published: 19 May 2023

Abstract

In this paper, a new design of a conical coaxial magnetic gear was proposed. Conical magnetic gears are considered a logical link between the radial- and axial-field coaxial designs. The modeling of magnetic torques based on the 3D finite element method was developed. The design parameter variations of the conical coaxial magnetic gear were determined and discussed. The magnetic torque density was calculated and compared with that of a cylindrical coaxial magnetic gear with the same size and materials used. An optimal cone angle based on the air-gap length was proposed. Multistage conical coaxial magnetic gears were proposed as a sequence of coupled rotors with increased torque density and reduced magnetic reluctance. The proposed conical coaxial magnetic gears are more compact in size and suitable for integration with electrical machines and variable transmissions.

1. Introduction

Recent developments in magnetic materials and technologies have made magnetic gears (MGs) attractive for many researchers and developers [1,2,3,4,5,6,7,8,9,10,11,12]. MGs are potentially usable in many applications, such as wind and marine renewable energy systems [2,3], transportation [7,8,9], aerospace [10,11], and underwater propulsion [12], especially where direct mechanical coupling between rotating shafts is undesirable, as it causes mechanical wear and vibration and acoustic noise and requires lubrication, periodical maintenance, etc. [1,2,3,4,5,6]. MGs are characterized by a high transmission efficiency and reliability, natural overloading protection, reduced noise and vibration, maintenance-free operation, lack of friction wearing and lubrication requirements, lack of mechanical contact losses, physical isolation between the rotating elements, etc., which make MGs an attractive alternative to mechanical gears [7,8,9,10,11,12]. All these advantages are determined by the interaction of the magnetic fields generated in MGs. The magnetic fields’ distribution depends on MGs’ construction, dimensions, and permanent magnet topology, as well as the magnetic material used. However, the benefits of MGs are suppressed by the huge quantity of permanent magnets needed in magnetic gear designs. The influence of permanent magnets over the operational mode of magnetic gears was analyzed in [13,14,15]. A different permanent magnet arrangement was proposed in [16,17,18,19,20] in order to obtain a higher torque density. The magnetic field of a new topology of magnetic gear was determined in [21], and it was found that permanent magnets were partially demagnetized under overload conditions.
Recent technological improvements and operational measures have been directed toward the design and topology optimization of magnetic gears in order to maximize the transmitted torque and power, as well as to reduce permanent magnets’ usage [15,16,17,18,19,20,21,22,23,24,25,26,27,28,29,30,31]. Magnetic field distributions determine the operational characteristics of MGs, such as the magnetic torque densities, losses, cogging and ripple torque, and efficiency [23]. For the modeling and calculation of the magnetic fields of MGs, two main approaches have been developed [19,20,21,22]. The first approach uses numerical methods, among which the finite element method (FEM) is the most suitable [19,20]. The second approach is based on analytical methods, among which the lumped parameter magnetic circuit techniques are preferred [21,22]. Recently, interest in the optimization of magnetic gears has increased [15,17,20,23]. Based on the construction and operation of MGs, three basic categories of MGs can be classified: field-flux-modulated, harmonic, and planetary MGs [2,23]. Higher torque densities are exhibited by magnetic harmonic gears [21]. Various field-flux MGs have been studied, among which axial [27,29], coaxial [15,28,31], radial [30], and linear [31] MGs have been widely considered. An important criterion for determining the optimal construction of a coaxial magnetic gear is an investigation of its harmonic spectrum [28]. A coaxial magnetic gear design is a field-flux-focused one, with a magnetic modulator as a mid-rotor.
Although recent developments in MGs have essentially enhanced the operational characteristics and application capabilities of MGs, the search for design improvements continues in order to reduce MGs’ disadvantages and to increase the torque and power transmission capabilities of MGs.
Recently, we proposed a coaxial magnetic gear (CMG) with conical-shaped rotors as a conical coaxial magnetic gear (CCMG) in order to increase the magnetic torque densities [32]. The produced magnetic torque is related to the axial length of the rotational design. Longer permanent magnet machines, gears, and couplers have better torque performance, reduced edge reluctance, and a homogenous field in the operational air gap. A conical coaxial magnetic gear has a longer air-gap plane in the same axial length. A longer permanent magnet can be incorporated in an axially shorter device, thus gaining significant volume reduction. A more compact and lightweight CMG could be developed. The conical CMGs described in [30,31] were based only on geometrical estimations, which showed the possibility of a nearly 20% longer permanent magnet, an up to 1.8 times greater circumferential surface of the air gap, and an up to 30% volume reduction in some design scenarios. However, the produced magnetic torque was not estimated for these conical designs, supposing that it would be kept or even increase due to the longer magnets. In this paper, we consider a complete picture by uniting the geometrical volumetric properties and magnetic torque generation, thus providing a final estimation of the real torque density in the case of conical designs.
Parametrizing the existing designs of CMGs, the current CCMG designs are situated between radial-field and axial-field CMGs (Figure 1). According to [23,24], radial-field CMGs (Figure 1a) are suitable for higher rotational speeds, while axial-field CMGs (Figure 1c) are suitable for higher torques in low-velocity operating conditions. The CCMG design (Figure 1b) acts as a bridge, combining the benefits of the two border cases with improved magnetic field interaction at mid-range rotational speeds.
The CCMG design has better field focusing, reduced magnetic reluctance, and a wider air-gap surface, with decreased field intensity and saturation in the yokes. Other coaxial magnetic gears, such as reluctance and planetary, are subject to the same positive improvements with the usage of cone rotors. As a drawback, different peripheral speeds from the two sides of the cone potentially create a relatively larger harmonic distortion of the main magnetic flux.
In this paper, the design of a CCMG was proposed. Conical magnetic gears are considered a logical link between radial and axial magnetic gear designs. The modeling of magnetic torques based on the 3D finite element method was developed. The design parameter variations of the conical coaxial magnetic gear were determined and discussed. The magnetic torque density was calculated and compared with that of a cylindrical coaxial magnetic gear with the same size and materials used. An optimal cone angle was determined for the current magnetic gear design. Conical coaxial magnetic gears were used in a sequence of multistage devices with increased torque density and reduced magnetic reluctance.
The article proceeds as follows: after the Introduction, Section 2 presents the conical coaxial magnetic gear under consideration. Next, in Section 3, the governing equations of the employed FEM model are presented. The torque density of the magnetic gear is introduced as the major estimation criterion. Section 4 provides the modeling results, followed by consideration of the results in Section 5. Finally, Section 6 considers the multistaging of CCMGs, followed by the conclusion.

2. Conical Coaxial Magnetic Gear

The conical coaxial magnetic gear under consideration is shown in Figure 2. The initial design of the CMG as modeled in [30] was used. The optimal half-conical angle is determined to be 10° [31]. The axial length is 100 mm.
The design of the construction of the CCMG consists of a low-speed rotor, a high-speed rotor, and ferromagnetic segments. There are 22 permanent magnet pairs mounted on the low-speed rotor, with 4 permanent magnet pairs mounted on the high-speed rotors. There are 26 modulating ferromagnetic segments.
The assembly view of the conical coaxial magnetic gear is depicted in Figure 2.
A sketch of the conical coaxial magnetic gear is shown in Figure 3. The largest diameter from the right side corresponds to the initial CMG design described in [31]. It is a cylindrical design with an outer diameter of 140 mm, as it is presented in Figure 3, right section.
The dimensions of the considered conical coaxial magnetic gear design are shown in Figure 3 and Table 1. The sizes of the magnetic circuit elements, such as the permanent magnets stack, modulating segments, and air gaps, are listed in Table 1.
The materials of the yokes of the rotors, of the permanent magnets, and of the modulating ferromagnetic segments are shown in Table 2.
The magnetization curve of the low-carbon steel AISI 1008 is shown in Figure 4. It is used for the modulating segments and rotor yokes of the CCMG design under consideration.

3. Governing Equations for the Magnetic Fields of the CCMG

The cone design of the CCMG requires a 3D model in order to estimate the axial field focusing and edge effects of the magnetic field distribution. The magnetic field of the CCMG is analyzed using the 3D Ansys Maxwell FEM solver. The 3D model is based on the T-Ω formulation, where Ω is the nodal magnetic scalar potential (MSP) and T is the edge electrical vector potential (EVP). The MSP is defined in the entire solution domain, while the EVP is defined only in the electrically conductive eddy-current regions, which are united in the domain Ω1. In the current CCMG model, only permanent magnets are defined as being electrically conductive. In the surrounding region Ω2, including the rotors, modulating segments, and shafts, the electrical conductivity is neglected in the model, and therefore, they are considered as being free of eddy currents. In low rotational speeds (<300 rpm), the reduced number of conductive elements gives the optimal accuracy and a reduced number of DoF in 3D modeling, especially with a lack of electrical excitation [33].
For the CCMG design modeling, the T-Ω formulation equations are as follows:
× 1 σ × T + μ t ( H S + T Ω ) = 0
2 μ ( H S + T Ω ) = 0
where σ, μ, and HS are the material electrical conductivity, the magnetic permeability, and the field intensity of the permanent magnets, respectively. Here, the field source is defined by the permanent magnets’ residual field intensity. The boundary conditions satisfy the continuity of the entire modeling domain, Ht and Tt on Ω1, and the naturally appearing boundary condition Bn on the modeling domain’s outer surface, represented here by the CCMG’s outer-rotor yoke surface. In [33], more details regarding the T-Ω formulation implementation for 3D CMG FEM modeling are considered.
The magnetic torques Tm of the two rotors are calculated based on the Virtual Work Method as a per element sum of the directional change of the total magnetic energy ∂W, rotational angle θ, and specific radius r:
T m = i = 1 n W θ r i
The calculated magnetic torque is used for the CMG torque density estimation. The torque density (TD) of the magnetic gear, also known as specific torque, is introduced here as a numerical ratio between the maximal created static magnetic torque (Tmax) and the total CMG volume (V) or mass (M) [31]. The maximal created static magnetic torque is typically the torque interaction applied over a low-speed outer rotor and is calculated as follows:
T D = T max V
where V is the MG total volume, including the operational design elements. The total volume is very difficult to estimate because many CMG design elements are included, such as the rotors shafts, outer enclosure, supports, bearings, connectors, and couplers. The TD is not very sensitive and shows relatively low values. To clarify the impact of the active magnetic elements over the torque interaction, we introduced a more sensitive and focused specific torque relation defined as follows:
T D M = T V M
where VM is the volume of the permanent magnets in the CMG only. The TDM is introduced as the magnetic torque density to evaluate the usage of permanent magnets to create magnetic torque interaction [25,26].
In this research, the magnetic torques are obtained via 3D FEM modeling, as described above. As 3D FEM modeling in the case of a sequence of models requires essential computer resources and efforts, we proposed a simple and accurate equation for the conical torque T1cone calculation by taking the average from two CMGs, which are solved as 2D plane-parallel models with an equal axial length:
T 1 c o n e = T 1 ( 1 ) + T 1 ( 2 ) 2
where T1(1) is the left-side torque and, in this case, the smaller diameter, which is calculated with the axial length equal to the actual 3D length; T1(2) is the right-side torque and, in this case, the larger diameter, which is calculated with the axial length equal to the actual 3D length. The two 2D torques must be calculated with the same axial length.
The accuracy of the proposed method with Equation (6) is dependent on the permanent magnets’ magnetization direction. In conical CMGs, the magnetization direction is normal to the cone surface, i.e., the axial component of the magnetization direction exists. In order to determine the magnetic torque value, the radial magnetization component must be applied in the two 2D FEM models.
To keep Equation (6) relevant, the magnetization direction of the permanent magnets should be kept normal to the cone outer surface, as it is shown in Figure 5. If the permanent magnets’ magnetization direction is normal to the axis of rotation, this will increase the length of the air gap. A comparison of the magnetic reluctance and torque with and without magnetization vector compensation is presented in the results.

4. Results

Here, the modeled results from the 3D FEM model of the CCMG are presented.
The number of mesh finite elements of the modeling domains of the conical coaxial magnetic gear is given in Table 3.
The conical coaxial magnetic gear model with FEM mesh is depicted in Figure 6. The magnetic field distributions show axial edging zones, corresponding to the permanent magnets’ polarity. The local rotors’ position is set at the maximal torque interaction rotation.
The field distribution of the flux density of the conical coaxial magnetic gear is depicted in Figure 7. The magnetic flux density distribution in the conical coaxial magnetic gear’s vertical cross section is presented in Figure 8. The vertical cross sections show a lower flux density from the lower-diameter side of the conical CMG.
Magnetic field distribution corresponds to permanent magnets arrangement in the rotors, as it is presented in Figure 7.
The magnetic flux density and magnetic field intensity results, provided in Figure 8, were used for comparison with the purely cylindrical magnetic gear flux density distribution. The results used for comparison with the cylindrical CMG were obtained from [33].

5. Result Consideration

It was expected that the magnetic torque density of the CMG would increase in the case of conical rotors. The produced magnetic torque is related to the axial length of the rotational design. Longer permanent magnet machines, gears, and couplers have better torque performance, reduced edge reluctance, and a homogenous field in the operational air gap. A conical coaxial magnetic gear has a longer air-gap slant length in the same axial length. In this way, a longer permanent magnet can be incorporated in an axially shorter device, thereby gaining significant volume reduction. Hence, it was expected that a more compact and lightweight CMG would be created.
After the 3D FEM modeling, the outer-rotor torque was estimated to be 112 Nm. Compared to the cylindrical CMG, with a 0 deg cone, where the magnetic torque is 175 Nm [33], a lower torque is provided by the conical CMG.
The volumes of the conical CMG and cylindrical CMG are also presented in Table 4. There is significant volume reduction in the conical case. The volume reduction is for the permanent magnets and for the entire CMG volume.
The results for the torque density TD and magnetic torque density TDM, obtained by using Equations (5) and (6), are presented in Table 4. Surprisingly, the drop in the volume is not enough to compensate the drop in the magnetic torque; therefore, both the TD and TDM are slightly lower in the conical CMG design.
A comparison with the purely cylindrical magnetic gear’s flux density distribution results is provided by [33] for a 100 mm axial length.
The results show no increase in the torque density and the magnetic torque density for the optimal 20° half-angle conical case. These results mean that conical CMGs have a lower torque density than radial CMGs. However, the corresponding volume reduces significantly.
On the other hand, there is a significant volume reduction in the conical CMG case for the permanent magnets and for the entire CMG volume. Thus, the conical CMG will be more compact and lightweight. Lower MG rotor mass is important for lower inertia in dynamic modes of operation.
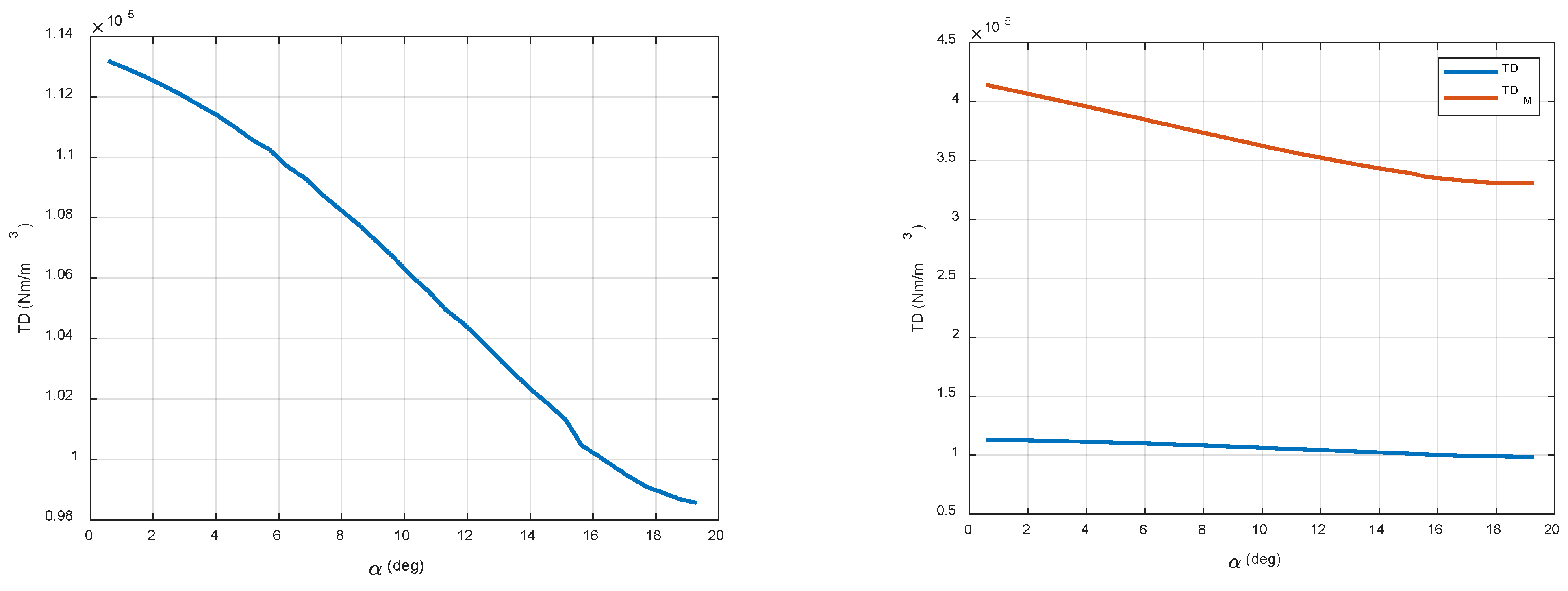
The magnetic torque depending on the magnetic gear’s cone angle for the inner rotor and the magnetic torque with the outer and inner torques combined are shown in Figure 9. The slow-speed outer rotor starts from 175 Nm and drops to 95 Nm for 20-degree cone. The high-speed inner rotor drops from 32 Nm to 17 Nm. The trend of torque reduction is almost linear, and the drop ratio is equal for the outer and inner rotors (−46%). The gear ratio is a constant 5.5 at all angles. The magnetic gear total volume (V) and the permanent magnet volume (VM) are presented in Figure 10. The total volume decreases by more than 60%, from 14.9 × 10−4 m3 to 9.5 × 10−4 m3, which is a significant drop. The permanent magnets’ reduction is proportional, from 4.2 × 10−4 m3 to 2.8 × 10−4 m3. The volume reduction does not completely compensate the drop in magnetic torque. The torque density of the conical magnetic gear, total torque density (TD), and the torque density with the permanent magnets only (TDM) are shown in Figure 11. After 10 degrees, there is a slight inflection, representing some flat region. Due to the simultaneous reduction in magnetic torque with the total volume, the final torque density change is reduced, and the torque density is acceptable with a minimal drop of 14% for 20 degrees.

6. Multistaging CCMGs

The multistaging of conical magnetic gears is a stack of gears arranged in sequence in the axial direction. Such stacks are first proposed for an axial CMG (Figure 1c). In the cylindrical shape with the radial-field direction, stacks are useless; however, in the conical shape, the reluctance from the outer edges can be additionally reduced this way. Moreover, a longer air-gap length is provided via multistaging.
Here, we provide some geometrical considerations about the maximization possibilities of the air-gap surface in a conical CMG, the reduction in the magnetic reluctance, and the geometric limitations [26].
Let us consider that the CCMG rotors are inscribed inside the hollow cylinder domain (Figure 12a) with the axial length LMAX, the inner diameter D, and the side thickness RMAX. The initial case considered (Figure 2) has an LMAX = 100 mm and D + 2RMAX = 140 mm. The permanent magnets’ stack thickness is kept constant at 20 mm at a side. The CCMG rotors’ separation slant length of the air gap creates a rotational conical surface with a half-cone angle α. Depending on the half-cone angle, the real CCMG axial length varies within the 0–LMAX limit (Figure 12b). In Figure 12c, the blue lines represent the possible conical CMG designs with different lengths depending on the number of stages. The rise in the half-cone angle is reflected in the shorter CMG designs with higher radiuses [30,31].
The cone slant length and corresponding slant surface are related with the air-gap permeance of the CCMG. The total air-gap permeance G is calculated from the cone surface S and the geometrical air-gap δ, corrected with the direction of the permanent magnets’ magnetization, which is set equal to the half-cone angle α:
G = μ 0 S δ sin ( α )
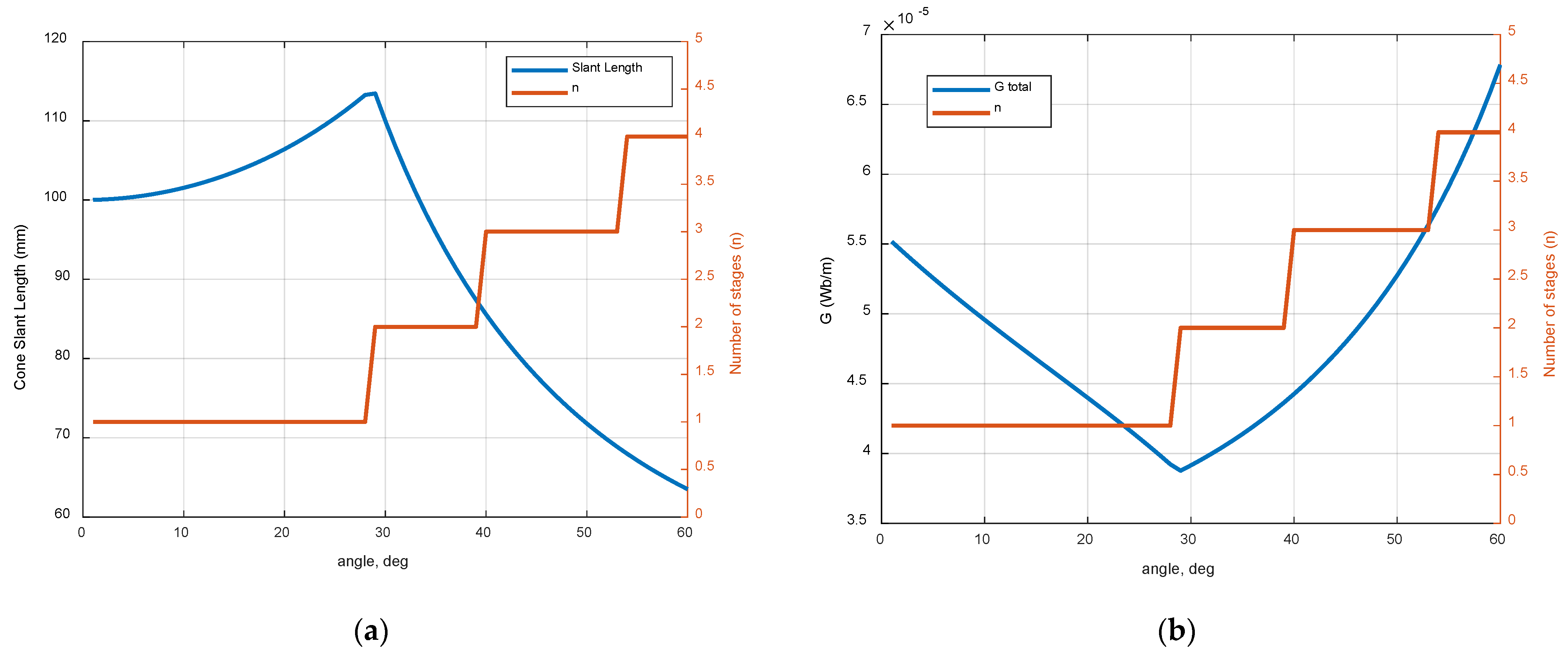
The change in the relative magnetic permeance G and the conical surface due to the half-cone angle α values are presented in Figure 13a,b, respectively. The air-gap slant conical surface is calculated as a numerical ratio between the actual conical surface, S = π(ROUT + RIN)LMAX, and the relative conical surface; where α = 0, S = 2πROUTLMAX. The cone angle α was determined to be in the range from 0 to 60 geometrical degrees. The air-gap permeance depends on the cone slant surface, and while the air gap depends on the permanent magnets’ magnetization direction, both are α dependent.
The conical CMG single and multistaging cases are presented in Figure 14, with the cylindrical, half-cone angle equal to 0° (Figure 14a): single cone (Figure 14b), cone sequence (Figure 14c), and cone sequence with axial overlapping (Figure 14d), where part of the next stage is inside the previous stage hole, are shown.
Two cases are considered. The first is a single-stage conical magnetic gear with a half-conical angle variation. These results are presented in Figure 13. The relative magnetic permeance G and the air-gap surface S due to the half-cone angle α at the single-stage conical gear fit well in this consideration. The magnetization direction alignment normal to the half-cone angle can increase the magnetic permeance for angles larger than 15 degrees, as it is shown in Figure 13a. The second case considered is with axial multistaging (Figure 12c), where after the cone surface hit the internal radius, a new stage is added. These results are presented in Figure 15. The number of CMG axial stages could reach four in the half-cone angle range of 60 degrees.
In our previous work [30], we proposed that the optimal values for the cone slant length were at 45° for R/LMAX = 1 case, 26.5° for R/LMAX = 1/2 case, and 18.5° for R/LMAX = 1/3 case. These optimal maximums indicated the collision of the air-gap plane with the magnetic gear’s outer yoke diameter. In the current CCMG design modeling, the results show new findings. The considered one-stage design of 20° has an LMAX = 100 mm and R = 35 mm. This result fits well with the results presented in [30], in which R/LMAX = 0.35. After the air-gap slant length reaches the allowed hollow cylinder constraints, the CMG length becomes shorter than the available axial length LMAX. Figure 12c presents the slant lines of two-stage cones, which are possible because of the shorter axial length within the allowed LMAX. This multistaging approach gives a real increase in the air-gap surface and the corresponding magnetic permeance as well.
The multistaging of CCMGs is effective with sharp cone angles. There multiple stages can increase the interaction surface, as it is presented in Figure 14c. The CCMG stages are geometrical stages and increase the total slant length only; they do not influence the gear ratio. The number of stages is limited by the permanent magnets’ stack thickness; here, it is composed by the heights of the double-sided permanents, the modulating segment, and the air gaps, i.e., hPM + HFS + HPM + δ1 + δ2 for a total of 22 mm for the current design (Table 1). The permanent magnets’ stack thickness gives the possibility of four CCMG stages inside the 100 mm axial length. The sharp cone angles give a huge internal free space from the bigger-diameter side, where this space can be used for partial overlapping of stages, as presented in Figure 14d, thus performing additional gain of number of stages in the axial direction. The possibilities of overlapping of sequential CCMG stages must be further investigated. Here, it seems relevant to add one more stage, boosting the air-gap surface and magnetic reluctance. In overlapped stages, the end effects will become significant [31], and this opens the space for huge design work for CMG optimization. The kinematical scheme of overlapped stages will also be a challenging problem because of the complexly shaped modulating segments.
The results presented in Figure 15a show the one-stage cone slant length due to the number of stages. As it can be seen, the cone slant length rises up to reach the maximal half-cone angle, after which it drops, opening a space for new stages. In the current design, they can reach four and take the shorter portions of the axial length, but with an increased number of stages. The air-gap magnetic permeance is also influenced by the number of stages (Figure 15b); it rises by 21% from the initial CMG design and by 69% from the single-stage CCMG, at the given geometrical limitations R/LMAX = 0.35 and R/LMAX = 1.
The number of CMG axial stages due to the cone angle and the magnetic air-gap permeance at each stage is shown in Figure 15b. It is clear that additional stages increase the total conical surface, and the magnetic permeance is also increased. The sharp cone angles give some internal free space from the bigger-diameter side, where this space can be used for partial overlapping of stages, as presented in Figure 14d. It seems relevant here to add one more overlapping stage, thus additionally increasing the air-gap surface and total magnetic reluctance.

7. Conclusions

CCMGs are proposed as a link between the radial- and axial-field coaxial designs of MGs. A FEM modeling of CCMGs was developed. The optimal cone angle was determined and used in the model for this particular design.
A simple and accurate method for conical torque calculation was proposed by taking the average from two CMGs solved as 2D plane-parallel models with equal axial length and with the end diameters of a conical CMG, which is very suitable for the procedures of solving optimization problems.
Conical coaxial magnetic gears were used in a sequence of multistage devices with increased torque density and reduced magnetic reluctance. Multistaging is the only approach here that can increase CCMG magnetic torque and torque density. The harmonic distortion and end effects of the main flux in the multistage conical designs need to be further addressed.
The CCMGs are more compact in size and suitable for electrical machines’ integration. The results showed significant volume reduction in the conical CMG case for the permanent magnets and for the entire CMG volume. Thus, a conical CMG will be more compact and lightweight. A continuously variable transmission mode with three engaged rotors will also be beneficial for the conical design.

Author Contributions

Conceptualization, V.M., M.T. and I.M.; methodology, V.M., M.T. and I.M.; formal analysis, V.M., M.T. and I.M.; investigation, V.M. and M.T.; data curation, V.M., M.T. and I.M.; writing—original draft preparation, M.T. and V.M.; writing—review and editing, V.M. and I.M.; visualization, V.M., M.T. and I.M.; supervision, V.M. and I.M.; project administration, V.M. and I.M.; funding acquisition, I.M. All authors have read and agreed to the published version of the manuscript.

Funding

This work was supported by the European Regional Development Fund within the Operational Program “Science and Education for Smart Growth 2014–2020” under the Project CoE “National center of mechatronics and clean technologies” BG05M2OP001-1.001-0008.

Data Availability Statement

Not applicable.

Conflicts of Interest

The authors declare no conflict of interest.

References

  1. Ruiz-Ponce, G.; Arjona, M.A.; Hernandez, C.; Escarela-Perez, R. A Review of Magnetic Gear Technologies Used in Mechanical Power Transmission. Energies 2023, 16, 1721. [Google Scholar] [CrossRef]
  2. McGilton, B.; Crozier, R.; McDonald, A.; Mueller, M. Review of magnetic gear technologies and their applications in marine energy. In Proceedings of the 5th IET International Conference on Renewable Power Generation, London, UK, 21–23 September 2016; Volume 12, pp. 174–181. [Google Scholar]
  3. Wu, Y.-C.; Ou, F.-M.; Tsai, M.-C.; Fajri, S.N. Development of a Dual-Input Magnetic Gear Train for the Transmission System of Small-Scale Wind Turbines. Appl. Sci. 2022, 12, 3685. [Google Scholar] [CrossRef]
  4. Gouda, E.; Mezani, S.; Baghli, L.; Rezzoug, A. Comparative study between mechanical and magnetic planetary gears. IEEE Trans. Magn. 2011, 47, 439–450. [Google Scholar] [CrossRef]
  5. Desvaux, M.; Multon, B.; Ben Ahmed, H.; Sire, S. Behavior comparison between mechanical epicyclic gears and magnetic gears. In Multibody Mechatronic Systems; Mechanisms and Machine Science; Springer: Cham, Switzerland, 2017; Volume 54, pp. 401–410. [Google Scholar]
  6. Mazani, S.; Hamiti, T.; Belguerras, L.; Lubin, T. Magnetically Geared Induction Machines. IEEE Trans. Magn. 2015, 51, 1–4. [Google Scholar] [CrossRef]
  7. Miladinović, S.; Ivanović, L.; Blagojević, M.; Stojanović, B. The development of magnetic gears for transportation applications. Mobil. Veh. Mech. 2017, 43, 41–55. [Google Scholar] [CrossRef]
  8. Al-Qarni, A.; EL-Refaie, A. Magnetic Gears and Magnetically Geared Machines with Reduced Rare-Earth Elements for Vehicle Applications. World Electr. Veh. J. 2021, 12, 52. [Google Scholar] [CrossRef]
  9. Pop, C.V.; Fodorean, D.; Popa, D.-C. Structural Analysis of an In-Wheel Motor with Integrated Magnetic Gear Designed for Automotive Applications. Sustainability 2022, 14, 12007. [Google Scholar] [CrossRef]
  10. Scheidler, J.J.; Asnani, V.M.; Tallerico, T.F. NASA’s Magnetic Gearing Research for Electrified Aircraft Propulsion. In Proceedings of the 2018 AIAA/IEEE Electric Aircraft Technologies Symposium, Cincinnati, OH, USA, 12–14 July 2018. [Google Scholar]
  11. Perez-Diaz, J.L.; Diez-Jimenez, E.; Alvarez-Valenzuela, M.A.; Sanchez-García-Casarrubios, J.; Cristache, C.; Valiente-Blanco, I. Magnetic Gearboxes for Aerospace Applications. In Proceedings of the 42 Aerospace Mechanisms Symposium, NASA Goddard Space Flight Center, Greenbelt, MD, USA, 14–16 May 2014. [Google Scholar]
  12. Li, Y.; Hu, Y.; Song, B.; Mao, Z.; Tian, W. Performance Analysis of Conical Permanent Magnet Couplings for Underwater Propulsion. J. Mar. Sci. Eng. 2019, 7, 187. [Google Scholar] [CrossRef]
  13. Park, E.; Jung, S.; Kim, Y. Comparison of magnetic gear characteristics using different permanent magnet materials. IEEE Trans. Appl. Supercond. 2020, 30, 1–4. [Google Scholar] [CrossRef]
  14. Gardner, M.C.; Praslicka, B.; Johnson, M.; Toliyat, H.A. Optimization of Coaxial Magnetic Gear Design and Magnet Material Grade at Different Temperatures and Gear Ratios. IEEE Trans. Energy Convers. 2021, 36, 2493–2501. [Google Scholar] [CrossRef]
  15. Alotto, P.; Armando, E.; Bonisoli, E.; Cirimele, V.; Dimauro, L.; Filippini, M.; Repetto, M.; Squillari, P.; Torchio, R.; Velardocchia, M.; et al. Design, analysis and realisation of a magnetic gear prototype with experimental validation. In Proceedings of the 23rd International Conference on the Computation of Electromagnetic Fields (COMPUMAG), Cancun, Mexico, 16–20 January 2022. [Google Scholar] [CrossRef]
  16. Fu, W.; Li, L. Optimal design of magnetic gears with a general pattern of permanent magnet arrangement. IEEE Trans. Appl. Supercond. 2016, 26, 1–5. [Google Scholar] [CrossRef]
  17. Jing, L.; Chen, J.; Huang, Z. Analysis of magnetic field of magnetic gear during overload. In Proceedings of the 2019 4th International Conference on Intelligent Green Building and Smart Grid (IGBSG), Hubei, China, 6–9 September 2019. [Google Scholar]
  18. Chen, Y.; Fu, W. A Novel Hybrid-Flux Magnetic Gear and Its Performance Analysis Using the 3-D Finite Element Method. Energies 2015, 8, 3313–3327. [Google Scholar] [CrossRef]
  19. Niu, S.; Chen, N.; Ho, S.L.; Fu, W.N. Design optimization of magnetic gears using mesh adjustable finite-element algorithm for improved torque. IEEE Trans. Magn. 2012, 48, 4156–4159. [Google Scholar] [CrossRef]
  20. Zhang, Y.; Zhang, J.; Liu, R. Magnetic field analytical model for magnetic harmonic gears using the fractional linear transformation method. Chin. J. Electr. Eng. 2019, 5, 47–52. [Google Scholar] [CrossRef]
  21. Wu, Y.-C.; Jian, B.-S. Magnetic field analysis of a coaxial magnetic gear mechanism by two-dimensional equivalent magnetic circuit network method and finite-element method. Appl. Math. Model. 2015, 39, 5746–5758. [Google Scholar] [CrossRef]
  22. Tlali, P.M.; Wang, R.; Gerber, S. Magnetic Gear Technologies: A Review. In Proceedings of the 2014 International Conference on Electrical Machines (ICEM), Berlin, Germany, 2–5 September 2014; pp. 544–550. [Google Scholar] [CrossRef]
  23. Evans, D.J.; Zhu, Z. Influence of design parameters on magnetic gear’s torque capability. In Proceedings of the 2011 IEEE International Electric Machines & Drives Conference (IEMDC), Niagara Falls, ON, Canada, 15–18 May 2011; pp. 1403–1408. [Google Scholar]
  24. Kołodziej, J.; Kowol, M.; Mynarek, P.; Gabor, R.; Łukaniszyn, M. Forces in Axial Flux Magnetic Gears with Integer and Fractional Gear Ratios. Energies 2021, 14, 855. [Google Scholar] [CrossRef]
  25. Salihu Mustafa, S.; Misron, N.; Mariun, N.; Othman, M.L.; Hanamoto, T. Torque Distribution Characteristics of a Novel Double-Stator Permanent Magnet Generator Integrated with a Magnetic Gear. Energies 2017, 10, 2. [Google Scholar] [CrossRef]
  26. Sepaseh, J.; Rostami, N.; Feyzi, M.R. An axial magnetic gear with improved torque density and reduced cogging torque. Iran. J. Electr. Electron. Eng. 2021, 17, 2043. [Google Scholar]
  27. Dai, B.; Nakamura, Y.; Suzuki, Y.; Oishi, Y.; Tachiya, Y.; Kuritani, K. Comparison of two different interior permanent magnet type low-speed rotor structures of axial-flux magnetic gear. In Proceedings of the 2020 23rd International Conference on Electrical Machines and Systems (ICEMS), Hamamatsu, Japan, 24–27 November 2020. [Google Scholar]
  28. Yao, Y.D.; Huang, D.R.; Lee, C.M.; Wang, S.J.; Chiang, D.Y.; Ying, T.F. Magnetic coupling studies between radial magnetic gears. IEEE Trans. Magn. 1997, 33, 4236–4238. [Google Scholar] [CrossRef]
  29. Holehouse, R.C.; Atallah, K.; Wang, J. A linear magnetic gear. In Proceedings of the 2012 XXth International Conference on Electrical Machines, Marseille, France, 2–5 September 2012; pp. 563–569. [Google Scholar] [CrossRef]
  30. Mateev, V.; Marinova, I. Power Density Optimization of Multistage Conical Coaxial Magnetic Gears, EPNC21 Electronic Poster. 2021. Available online: https://virtual.symposium.it/storage/poster/4/poster-17.pdf (accessed on 1 February 2023).
  31. Mateev, V.; Marinova, I.; Todorova, M. Torque and Power Density of Coaxial Magnetic Gears. In Proceedings of the II International Conference on High Technology for Sustainable Development (HiTech), Sofia, Bulgaria, 10–11 October 2019. [Google Scholar] [CrossRef]
  32. Gerber, S.; Wang, R.-J. Analysis of the end-effects in magnetic gears and magnetically geared machines. In Proceedings of the 2014 International Conference on Electrical Machines (ICEM), Berlin, Germany, 2–5 September 2014; pp. 396–402. [Google Scholar] [CrossRef]
  33. Mateev, V.; Todorova, M.; Marinova, I. 3D modelling of a coaxial magnetic gear. In Proceedings of the 11th Electrical Engineering Faculty Conference (BulEF), Varna, Bulgaria, 11–14 September 2019; pp. 1–4. [Google Scholar] [CrossRef]
Figure 1. Coaxial magnetic gear types: radial-field or purely cylindrical (a), conical (b), and axial (c).
Figure 1. Coaxial magnetic gear types: radial-field or purely cylindrical (a), conical (b), and axial (c).
Energies 16 04191 g001
Figure 2. Conical coaxial magnetic gear view. The low-speed rotor is the outer one, and the high-speed rotor is the inner one. The conical design mainly reduces the metal of the outer and inner rotor yokes.
Figure 2. Conical coaxial magnetic gear view. The low-speed rotor is the outer one, and the high-speed rotor is the inner one. The conical design mainly reduces the metal of the outer and inner rotor yokes.
Energies 16 04191 g002
Figure 3. Conical coaxial magnetic gear sketch with dimensions.
Figure 3. Conical coaxial magnetic gear sketch with dimensions.
Energies 16 04191 g003
Figure 4. The magnetization curve of the low-carbon steel AISI 1008 used for the modulating segments and rotors during modeling. In the zoomed view, the curve is shown with the operational flux densities for the modulating segments (MS), outer rotor (OR), and inner rotor (IR) yokes.
Figure 4. The magnetization curve of the low-carbon steel AISI 1008 used for the modulating segments and rotors during modeling. In the zoomed view, the curve is shown with the operational flux densities for the modulating segments (MS), outer rotor (OR), and inner rotor (IR) yokes.
Energies 16 04191 g004
Figure 5. The magnetization direction in the conical magnetic gear’s permanent magnet.
Figure 5. The magnetization direction in the conical magnetic gear’s permanent magnet.
Energies 16 04191 g005
Figure 6. Isometric view of the conical coaxial magnetic gear’s mesh.
Figure 6. Isometric view of the conical coaxial magnetic gear’s mesh.
Energies 16 04191 g006
Figure 7. The magnetic flux density distribution in the conical coaxial magnetic gear. (a) front view; (b) side view.
Figure 7. The magnetic flux density distribution in the conical coaxial magnetic gear. (a) front view; (b) side view.
Energies 16 04191 g007
Figure 8. The magnetic flux density distribution in the conical coaxial magnetic gear, shown as a vertical cross section (a), and the magnetic field intensity, shown as a vertical cross section (b).
Figure 8. The magnetic flux density distribution in the conical coaxial magnetic gear, shown as a vertical cross section (a), and the magnetic field intensity, shown as a vertical cross section (b).
Energies 16 04191 g008
Figure 9. The magnetic torque depending on the cone angle and the inner rotor torque (a), and the magnetic torque with the outer and inner torques combined (b). The gear ratio is a constant 5.5 at all angles.
Figure 9. The magnetic torque depending on the cone angle and the inner rotor torque (a), and the magnetic torque with the outer and inner torques combined (b). The gear ratio is a constant 5.5 at all angles.
Energies 16 04191 g009
Figure 10. The magnetic gear volume with the cone angle: (a) is the permanent magnet volume (VM), which is compared with the total volume (V) (b).
Figure 10. The magnetic gear volume with the cone angle: (a) is the permanent magnet volume (VM), which is compared with the total volume (V) (b).
Energies 16 04191 g010
Figure 11. The torque density of the conical magnetic gear: total torque density (TD) and torque density with permanent magnets only (TDM).
Figure 11. The torque density of the conical magnetic gear: total torque density (TD) and torque density with permanent magnets only (TDM).
Energies 16 04191 g011
Figure 12. Conical CMG geometrical design constraints (a), and single-stage (b) and two-stage (c) cones.
Figure 12. Conical CMG geometrical design constraints (a), and single-stage (b) and two-stage (c) cones.
Energies 16 04191 g012
Figure 13. The relative magnetic permeance G (a) and the air-gap surface S (b) due to the half-cone angle α in the single-stage conical gear.
Figure 13. The relative magnetic permeance G (a) and the air-gap surface S (b) due to the half-cone angle α in the single-stage conical gear.
Energies 16 04191 g013
Figure 14. Conical CMG single and multistaging cases. Cylindrical, half-cone angle equal to 0° (a); single cone (b), cone sequence (c), and cone sequence with axial overlapping (d), with part of the next stage being inside the previous stage’s hole.
Figure 14. Conical CMG single and multistaging cases. Cylindrical, half-cone angle equal to 0° (a); single cone (b), cone sequence (c), and cone sequence with axial overlapping (d), with part of the next stage being inside the previous stage’s hole.
Energies 16 04191 g014
Figure 15. The number of CMG axial stages due to the cone angle with actual slant length (a) and the magnetic air-gap permeance at each stage (b).
Figure 15. The number of CMG axial stages due to the cone angle with actual slant length (a) and the magnetic air-gap permeance at each stage (b).
Energies 16 04191 g015
Table 1. Design dimensions.
Table 1. Design dimensions.
SymbolQuantityValue
hPMHeight of the permanent magnets mounted on the inner rotor6 mm
HFSHeight of the ferromagnetic segments4 mm
HPMHeight of the permanent magnets mounted on the outer rotor6 mm
lstackStack length of the conical coaxial magnetic gear100 mm
δ1Air gap between the inner rotor and the ferromagnetic segments1 mm
δ2Air gap between the ferromagnetic segments and the outer rotor1 mm
Table 2. Materials of the conical coaxial magnetic gear.
Table 2. Materials of the conical coaxial magnetic gear.
MaterialsName
Rotor yokesLow-carbon steel AISI 1008
Permanent magnetsNdFeB 35 alloy
Ferromagnetic segmentsLow-carbon steel AISI 1008
Table 3. Mesh element data.
Table 3. Mesh element data.
Material DomainNumber of Mesh Finite ElementsPercent Ratio from the Total Element Number
Air369,98143.19%
Outer-rotor yoke33,6373.93%
Inner-rotor yoke30,8893.61%
Ferromagnetic segments124,39214.52%
Permanent magnets mounted on the outer rotor192,04222.42%
Permanent magnets mounted on the inner rotor105,74212.34%
Total856,683100%
Table 4. CCMG torques and torque densities.
Table 4. CCMG torques and torque densities.
Conical CMG 10°
100 mm Length
Cylindrical CMG
100 mm Length
TmaxNm112175
Vm37.91 × 10−49.685 × 10−4
VPMm33.46 × 10−44.22 × 10−4
TDkNm/m3141.772180.684
TDMkNm/m3322.777414.470
Disclaimer/Publisher’s Note: The statements, opinions and data contained in all publications are solely those of the individual author(s) and contributor(s) and not of MDPI and/or the editor(s). MDPI and/or the editor(s) disclaim responsibility for any injury to people or property resulting from any ideas, methods, instructions or products referred to in the content.

Share and Cite

MDPI and ACS Style

Mateev, V.; Todorova, M.; Marinova, I. Design Aspects of Conical Coaxial Magnetic Gears. Energies 2023, 16, 4191. https://doi.org/10.3390/en16104191

AMA Style

Mateev V, Todorova M, Marinova I. Design Aspects of Conical Coaxial Magnetic Gears. Energies. 2023; 16(10):4191. https://doi.org/10.3390/en16104191

Chicago/Turabian Style

Mateev, Valentin, Miglenna Todorova, and Iliana Marinova. 2023. "Design Aspects of Conical Coaxial Magnetic Gears" Energies 16, no. 10: 4191. https://doi.org/10.3390/en16104191

APA Style

Mateev, V., Todorova, M., & Marinova, I. (2023). Design Aspects of Conical Coaxial Magnetic Gears. Energies, 16(10), 4191. https://doi.org/10.3390/en16104191

Note that from the first issue of 2016, this journal uses article numbers instead of page numbers. See further details here.

Article Metrics

Back to TopTop