IEDA-HGEO: Improved Energy Efficient with Clustering-Based Data Aggregation and Transmission Protocol for Underwater Wireless Sensor Networks
Abstract
:1. Introduction
- To take into account the energy consumption and travel time of AUVs, we propose a data-gathering protocol based on AUV path planning.
- To propose improved efficient data aggregation in IEDA-HGEO protocol for effective data transmission with optimal clustering process.
- It is further compared with ERP2R n energy-efficient routing protocol and EGRC.
2. Literature Review
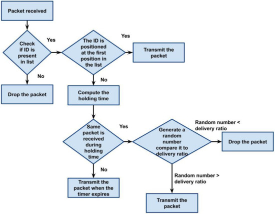
3. Proposed Methodology
3.1. Deployment of Gateway Nodes
3.2. Cluster Head Selection
3.2.1. TCH Selection Based on Energy-Based Timer (EBT)
3.2.2. TCH Selection Based on Trust Value
3.3. Data Transmission
| Algorithm 1: Algorithm of IEDA-HGEO. |
| Require: Ensure: null then ) packet Dest_Node Return end if 8: if no SPK control packets are returned, then 10: End if do 15: compute Confidence_level using Equation (4) ) then 20: end if control packet 22: end for 23: |
4. Experimental Analysis
5. Conclusions
Author Contributions
Funding
Data Availability Statement
Conflicts of Interest
References
- Lilhore, U.K.; Khalaf, O.I.; Simaiya, S.; Tavera Romero, C.A.; Abdulsahib, G.M.; Kumar, D. A depth-controlled and energy-efficient routing protocol for underwater wireless sensor networks. Int. J. Distrib. Sens. Netw. 2022, 18, 15501329221117118. [Google Scholar] [CrossRef]
- Khan, Z.A.; Karim, O.A.; Abbas, S.; Javaid, N.; Zikria, Y.B.; Tariq, U. Q-learning based energy-efficient and void avoidance routing protocol for underwater acoustic sensor networks. Comput. Netw. 2021, 197, 108309. [Google Scholar] [CrossRef]
- Yang, Y.; Wu, Y.; Yuan, H.; Khishe, M.; Mohammadi, M. Nodes clustering and multi-hop routing protocol optimization using hybrid chimp optimization and hunger games search algorithms for sustainable energy efficient underwater wireless sensor networks. Sustain. Comput. Inform. Syst. 2022, 35, 100731. [Google Scholar] [CrossRef]
- Iqbal, S.; Hussain, I.; Sharif, Z.; Qureshi, K.H.; Jabeen, J. Reliable and energy-efficient routing scheme for underwater wireless sensor networks (UWSNs). Int. J. Cloud Appl. Comput. (IJCAC) 2021, 11, 42–58. [Google Scholar] [CrossRef]
- Subramani, N.; Mohan, P.; Alotaibi, Y.; Alghamdi, S.; Khalaf, O.I. An efficient metaheuristic-based clustering with routing protocol for underwater wireless sensor networks. Sensors 2022, 22, 415. [Google Scholar] [CrossRef]
- Liu, Z.; Jin, X.; Yang, Y.; Ma, K.; Guan, X. Energy-efficient guiding-network-based routing for underwater wireless sensor networks. IEEE Internet Things J. 2022, 9, 21702–21711. [Google Scholar] [CrossRef]
- Nain, M.; Goyal, N. Energy efficient localization through node mobility and propagation delay prediction in underwater wireless sensor network. Wirel. Pers. Commun. 2022, 122, 2667–2685. [Google Scholar] [CrossRef]
- Gola, K.K.; Gupta, B. Underwater acoustic sensor networks: An energy efficient and void avoidance routing based on grey wolf optimization algorithm. Arab. J. Sci. Eng. 2021, 46, 3939–3954. [Google Scholar] [CrossRef]
- Chaaf, A.; Saleh Ali Muthanna, M.; Muthanna, A.; Alhelaly, S.; Elgendy, I.A.; Iliyasu, A.M.; El-Latif, A.; Ahmed, A. Energy-efficient relay-based void hole prevention and repair in clustered multi-AUV underwater wireless sensor network. Secur. Commun. Netw. 2021, 2021, 9969605. [Google Scholar] [CrossRef]
- Menaka, D.; Gauni, S. An energy efficient dead reckoning localization for mobile Underwater Acoustic Sensor Networks. Sustain. Comput. Inform. Syst. 2022, 36, 100808. [Google Scholar] [CrossRef]
- Mohan, P.; Subramani, N.; Alotaibi, Y.; Alghamdi, S.; Khalaf, O.I.; Ulaganathan, S. Improved metaheuristics-based clustering with multihop routing protocol for underwater wireless sensor networks. Sensors 2022, 22, 1618. [Google Scholar] [CrossRef]
- Khan, Z.U.; Gang, Q.; Muhammad, A.; Muzzammil, M.; Khan, S.U.; Affendi, M.E.; Ali, G.; Ullah, I.; Khan, J. A Comprehensive Survey of Energy-Efficient MAC and Routing Protocols for Underwater Wireless Sensor Networks. Electronics 2022, 11, 3015. [Google Scholar] [CrossRef]
- Wang, C.; Shen, X.; Wang, H.; Mei, H. Energy-efficient collection scheme based on compressive sensing in underwater wireless sensor networks for environment monitoring over fading channels. Digit. Signal Process. 2022, 127, 103530. [Google Scholar] [CrossRef]
- Chenthil, T.R.; Jesu Jayarin, P. An energy-efficient distributed node clustering routing protocol with mobility pattern support for underwater wireless sensor networks. Wirel. Netw. 2022, 28, 3367–3390. [Google Scholar] [CrossRef]
- Moussaoui, D.; Hadjila, M.; Irid, S.M.H.; Souiki, S. Clustered chain founded on ant colony optimization energy efficient routing scheme for under-water wireless sensor networks. Int. J. Electr. Comput. Eng. 2021, 11, 5197. [Google Scholar] [CrossRef]
- Noorbakhsh, H.; Soltanaghaei, M. EEGBRP: An energy-efficient grid-based routing protocol for underwater wireless sensor networks. Wirel. Netw. 2022, 28, 3477–3491. [Google Scholar] [CrossRef]
- Sivakumar, V.; Kanagachidambaresan, G.R.; Arif, M.; Jackson, C.; Arulkumaran, G. Energy-Efficient Markov-Based Lifetime Enhancement Approach for Underwater Acoustic Sensor Network. J. Sens. 2022, 2022, 3578002. [Google Scholar] [CrossRef]
- Anuradha, D.; Subramani, N.; Khalaf, O.I.; Alotaibi, Y.; Alghamdi, S.; Rajagopal, M. Chaotic search-and-rescue-optimization-based multi-hop data transmission protocol for underwater wireless sensor networks. Sensors 2022, 22, 2867. [Google Scholar] [CrossRef]
- Goutham, V.; Harigovindan, V.P. Full-duplex cooperative relaying with NOMA for the performance enhancement of underwater acoustic sensor networks. Eng. Sci. Technol. Int. J. 2021, 24, 1396–1407. [Google Scholar] [CrossRef]
- Su, Y.; Li, L.; Fan, R.; Liu, Y.; Jin, Z. A Secure Transmission Scheme with Energy-Efficient Cooperative Jamming for Underwater Acoustic Sensor Networks. IEEE Sens. J. 2022, 22, 21287–21298. [Google Scholar] [CrossRef]
- Sampathkumar, A.; Mulerikkal, J.; Sivaram, M. Glowworm swarm optimization for effectual load balancing and routing strategies in wireless sensor networks. Wirel. Netw. 2020, 26, 4227–4238. [Google Scholar] [CrossRef]
- Murugan, S.; Sampathkumar, A.; Kanaga Suba Raja, S.; Ramesh, S.; Manikandan, R.; Gupta, D. Autonomous Vehicle Assisted by Heads up Display (HUD) with Augmented Reality Based on Machine Learning Techniques. In Virtual and Augmented Reality for Automobile Industry: Innovation Vision and Applications; Hassanien, A.E., Gupta, D., Khanna, A., Slowik, A., Eds.; Studies in Systems, Decision and Control; Springer: Cham, Switzerland, 2022; Volume 412. [Google Scholar] [CrossRef]
- Reshma, G.; Al-Atroshi, C.; Nassa, V.K.; Geetha, B.; Sunitha, G.; Galety, M.G.; Neelakandan, S. Deep Learning-Based Skin Lesion Diagnosis Model Using Dermoscopic Images. Intell. Autom. Soft Comput. 2022, 31, 621–634. [Google Scholar]
- Arun, A.; Bhukya, R.R.; Hardas, B.M.; Kumar, T.C.A.; Ashok, M. An Automated Word Embedding with Parameter Tuned Model for Web Crawling. Intell. Autom. Soft Comput. 2022, 32, 1617–1632. [Google Scholar]
- Li, G.; Liu, F.; Sharma, A.; Khalaf, O.I.; Alotaibi, Y.; Alsufyani, A.; Alghamdi, S. Research on the natural language recognition method based on cluster analysis using neural network. Math. Probl. Eng. 2021, 2021, 9982305. [Google Scholar] [CrossRef]
- Alsufyani, A.; Alotaibi, Y.; Almagrabi, A.O.; Alghamdi, S.A.; Alsufyani, N. Optimized intelligent data management framework for a cyber-physical system for computational applications. Complex Intell. Syst. 2021, 1–13. [Google Scholar] [CrossRef]






| Parameters | Value |
|---|---|
| Network area | 1000 × 2000 × 250 m3 |
| Transmission radius | 260 m |
| Number of nodes | 1055 |
| Size of data packets | 1500, 2000, 3000, and 4000 bytes |
| Transmission power for data packet | 2.8 (W) |
| RPK and SPK control packets size | 13 bytes and 9 bytes |
| Transmission power for a control packet | 1.5(W) |
| Parameters | ERP2R | EGRC | IEDA-HGEO [Proposed] |
|---|---|---|---|
| Energy consumption | 55 | 51 | 48 |
| Efficiency | 88 | 92 | 95 |
| Throughput | 91 | 93 | 95 |
| Packet delivery ratio | 85 | 87 | 92 |
| Delay | 45 | 43 | 41 |
Disclaimer/Publisher’s Note: The statements, opinions and data contained in all publications are solely those of the individual author(s) and contributor(s) and not of MDPI and/or the editor(s). MDPI and/or the editor(s) disclaim responsibility for any injury to people or property resulting from any ideas, methods, instructions or products referred to in the content. |
© 2022 by the authors. Licensee MDPI, Basel, Switzerland. This article is an open access article distributed under the terms and conditions of the Creative Commons Attribution (CC BY) license (https://creativecommons.org/licenses/by/4.0/).
Share and Cite
Joshi, S.; Anithaashri, T.P.; Rastogi, R.; Choudhary, G.; Dragoni, N. IEDA-HGEO: Improved Energy Efficient with Clustering-Based Data Aggregation and Transmission Protocol for Underwater Wireless Sensor Networks. Energies 2023, 16, 353. https://doi.org/10.3390/en16010353
Joshi S, Anithaashri TP, Rastogi R, Choudhary G, Dragoni N. IEDA-HGEO: Improved Energy Efficient with Clustering-Based Data Aggregation and Transmission Protocol for Underwater Wireless Sensor Networks. Energies. 2023; 16(1):353. https://doi.org/10.3390/en16010353
Chicago/Turabian StyleJoshi, Shubham, T.P Anithaashri, Ravi Rastogi, Gaurav Choudhary, and Nicola Dragoni. 2023. "IEDA-HGEO: Improved Energy Efficient with Clustering-Based Data Aggregation and Transmission Protocol for Underwater Wireless Sensor Networks" Energies 16, no. 1: 353. https://doi.org/10.3390/en16010353
APA StyleJoshi, S., Anithaashri, T. P., Rastogi, R., Choudhary, G., & Dragoni, N. (2023). IEDA-HGEO: Improved Energy Efficient with Clustering-Based Data Aggregation and Transmission Protocol for Underwater Wireless Sensor Networks. Energies, 16(1), 353. https://doi.org/10.3390/en16010353

