Fault Detection in Distribution Network with the Cauchy-M Estimate—RVFLN Method
Abstract
1. Introduction
- 1
- In real-time studies, noise is an inevitable problem for sensors. If these noises in sensors are disregarded, they may cause such problems as declassification, low accuracy, and under-fitting in both signal processing and machine learning practices. Noise has been disregarded in many studies in the literature ([18,19,21,22,23,24,25,26,27,28,29,30,31,32,34,35,36,37,38,39,40]). This study, however, takes the noise effect into account.
- 2
- Studies in the literature generally used Matlab for the implementation of the single-bus distribution systems. Matlab simulations must be compared with real-time systems or its stability analysis must be presented. In this proposed method, the 33-bus system was implemented by using RTDS RTS (real time simulator). It is significant to use the IEEE 33-bus system in that it is a small-scale but comprehensive structure that encompasses virtually all of the features of real-time smart distribution systems.
- 3
- The proposed Cauchy M-RVFLNs, thanks to the calculation method for random layers and weights (non-use of LS), overcomes problems encountered by conventional methods such as back propagation and gradient descent, low accuracy with small datasets, long learning times, great need for computational sources, quadratic programs and noise sensitivity.
- 4
- 5
- In [18,19,20,21,22,23,24,25,26,27,28,29,30,31,32,33,34,35,36,37,38,39,40], high-resistance short-circuit faults were assessed with other types of faults, and an average accuracy ratio was provided. High-impedance faults were not generally detected separately in the studies. In this study, the detection accuracy of short-circuit faults with different fault resistances has been presented separately.
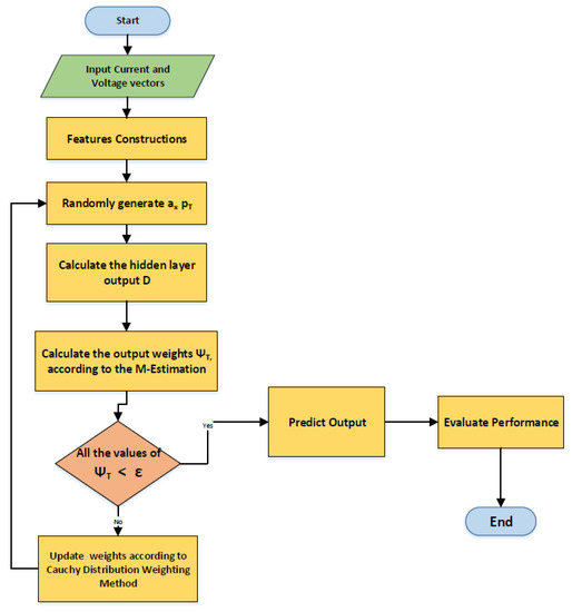
2. Proposed Fault Detection Method
2.1. Feature Construction
2.2. RVFLN’s Model Establishment
M-Estimation-Robust RVFLNs Algorithm
- (1)
- One-Output M-RVFLNs:
- (2)
- Multi-Output M-RVFLNs:
2.3. Cauchy Distribution Weighting M-RVFLNs
- (2)
- Parameter determination method:
- 1.
- : is used to determine the roles of “outliers” and is the median value of the modeling error ( ).
- 2.
- : As shown in (39), Cauchy describes the characteristic of the PDF, its value needs to be designated by the statistical properties of the modeling error distribution. If the modeling error distribution is small, the value of should be huge. Otherwise, must be small. It can be explained as a function of the inverse of the standard deviation of the modeling error. Equation (24) explains:
3. Case Studies
4. Real-Time Simulation Results and Discussion
4.1. Simulation Results
4.2. Robustness Simulation Results
4.3. Comparison with Common Machine Learning Methods
4.4. Comparison of Computational Efficiency
5. Comparison with Previous Studies
6. Conclusion and Future Works
Author Contributions
Funding
Data Availability Statement
Acknowledgments
Conflicts of Interest
References
- Morais, J.; Pires, Y.; Cardoso, C.; Klautau, A. An Overview of Data Mining Techniques Applied to Power Systems. In Data Mining and Knowledge Discovery in Real Life Applications; Ponce, J., Karahoca, A., Eds.; IntechOpen: Rijeka, Croatia, 2009; Chapter 26. [Google Scholar]
- Council of European Energy Regulators. 2 nd CEER Report on Power Losses; CEER Publishing: Brussels, Belgium, 2020; Available online: https://www.ceer.eu/documents/104400/-/-/fd4178b4-ed00-6d06-5f4b-8b87d630b060 (accessed on 12 September 2022).
- IEA. Analytical Frameworks for Electricity Security. 2021. Available online: https://www.iea.org/reports/analytical-frameworks-for-electricity-security (accessed on 12 September 2022).
- Gholami, M.; Abbaspour, A.; Moeini-Aghtaie, M.; Fotuhi-Firuzabad, M.; Lehtonen, M. Detecting the location of short-circuit faults in active distribution network using PMU-based state estimation. IEEE Trans. Smart Grid 2019, 11, 1396–1406. [Google Scholar] [CrossRef]
- Nsaif, Y.M.; Lipu, M.H.; Ayob, A.; Yusof, Y.; Hussain, A. Fault Detection and Protection Schemes for Distributed Generation Integrated to Distribution Network: Challenges and Suggestions. IEEE Access 2021, 9, 142693–142717. [Google Scholar] [CrossRef]
- Silos-Sanchez, A.; Villafafila-Robles, R.; Lloret-Gallego, P. Novel fault location algorithm for meshed distribution networks with DERs. Electr. Power Syst. Res. 2020, 181, 106182. [Google Scholar] [CrossRef]
- Gururajapathy, S.S.; Mokhlis, H.; Illias, H.A. Fault location and detection techniques in power distribution systems with distributed generation: A review. Renew. Sustain. Energy Rev. 2017, 74, 949–958. [Google Scholar] [CrossRef]
- Aleem, S.A.; Shahid, N.; Naqvi, I.H. Methodologies in power systems fault detection and diagnosis. Energy Syst. 2015, 6, 85–108. [Google Scholar] [CrossRef]
- Chen, Y.Q.; Fink, O.; Sansavini, G. Combined fault location and classification for power transmission lines fault diagnosis with integrated feature extraction. IEEE Trans. Ind. Electron. 2017, 65, 561–569. [Google Scholar] [CrossRef]
- Brearley, B.J.; Prabu, R.R. A review on issues and approaches for microgrid protection. Renew. Sustain. Energy Rev. 2017, 67, 988–997. [Google Scholar] [CrossRef]
- Razavi, S.E.; Rahimi, E.; Javadi, M.S.; Nezhad, A.E.; Lotfi, M.; Shafie-khah, M.; Catalão, J.P. Impact of distributed generation on protection and voltage regulation of distribution systems: A review. Renew. Sustain. Energy Rev. 2019, 105, 157–167. [Google Scholar] [CrossRef]
- Silos, Á.; Señís, A.; Martín de Pozuelo, R.; Zaballos, A. Using IEC 61850 goose service for adaptive ANSI 67/67N protection in ring main systems with distributed energy resources. Energies 2017, 10, 1685. [Google Scholar] [CrossRef]
- Monadi, M.; Zamani, M.A.; Candela, J.I.; Luna, A.; Rodriguez, P. Protection of AC and DC distribution systems Embedding distributed energy resources: A comparative review and analysis. Renew. Sustain. Energy Rev. 2015, 51, 1578–1593. [Google Scholar] [CrossRef]
- El-Khattam, W.; Sidhu, T.S. Restoration of directional overcurrent relay coordination in distributed generation systems utilizing fault current limiter. IEEE Trans. Power Deliv. 2008, 23, 576–585. [Google Scholar] [CrossRef]
- Costa, F.B.; Souza, B.; Brito, N.; Silva, J.; Santos, W. Real-time detection of transients induced by high-impedance faults based on the boundary wavelet transform. IEEE Trans. Ind. Appl. 2015, 51, 5312–5323. [Google Scholar] [CrossRef]
- Ghaderi, A.; Ginn, H.L., III; Mohammadpour, H.A. High impedance fault detection: A review. Electr. Power Syst. Res. 2017, 143, 376–388. [Google Scholar] [CrossRef]
- Lopes, G.N.; Lacerda, V.A.; Vieira, J.C.M.; Coury, D.V. Analysis of Signal Processing Techniques for High Impedance Fault Detection in Distribution Systems. IEEE Trans. Power Deliv. 2021, 36, 3438–3447. [Google Scholar] [CrossRef]
- Roy, N.; Bhattacharya, K. Identification and classification of fault using S-transform in an unbalanced network. In Proceedings of the 2013 IEEE 1st International Conference on Condition Assessment Techniques in Electrical Systems (CATCON), Kolkata, India, 6–8 December 2013; pp. 111–115. [Google Scholar]
- Godse, R.; Bhat, S. Mathematical morphology-based feature-extraction technique for detection and classification of faults on power transmission line. IEEE Access 2020, 8, 38459–38471. [Google Scholar] [CrossRef]
- Swetapadma, A.; Yadav, A. A novel decision tree regression-based fault distance estimation scheme for transmission lines. IEEE Trans. Power Deliv. 2016, 32, 234–245. [Google Scholar] [CrossRef]
- Sowah, R.A.; Dzabeng, N.A.; Ofoli, A.R.; Acakpovi, A.; Koumadi, K.M.; Ocrah, J.; Martin, D. Design of power distribution network fault data collector for fault detection, location and classification using machine learning. In Proceedings of the 2018 IEEE 7th International Conference on Adaptive Science & Technology (ICAST), Accra, Ghana, 22–24 August 2018; pp. 1–8. [Google Scholar]
- Malhotra, A.; Mahela, O.P.; Doraya, H. Detection and classification of power system faults using discrete wavelet transform and rule based decision tree. In Proceedings of the 2018 International Conference on Computing, Power and Communication Technologies (GUCON), Greater Noida, Uttar Pradesh, India, 28–29 September 2018; pp. 142–147. [Google Scholar]
- Dasgupta, A.; Nath, S.; Das, A. Transmission line fault classification and location using wavelet entropy and neural network. Electr. Power Compon. Syst. 2012, 40, 1676–1689. [Google Scholar] [CrossRef]
- Tawfik, M.; Morcos, M. ANN-based techniques for estimating fault location on transmission lines using Prony method. IEEE Trans. Power Deliv. 2001, 16, 219–224. [Google Scholar] [CrossRef]
- Yadav, A.; Dash, Y. An overview of transmission line protection by artificial neural network: Fault detection, fault classification, fault location, and fault direction discrimination. Adv. Artif. Neural Syst. 2014, 2014, 230382. [Google Scholar] [CrossRef]
- Rathore, B.; Shaik, A.G. Wavelet-alienation based transmission line protection scheme. IET Gen. Transm. Distrib. 2017, 11, 995–1003. [Google Scholar] [CrossRef]
- Jamil, M.; Sharma, S.K.; Singh, R. Fault detection and classification in electrical power transmission system using artificial neural network. SpringerPlus 2015, 4, 1–13. [Google Scholar] [CrossRef] [PubMed]
- Ray, P.; Mishra, D.P. Support vector machine based fault classification and location of a long transmission line. Eng. Sci. Technol. 2016, 19, 1368–1380. [Google Scholar] [CrossRef]
- Singh, M.; Panigrahi, B.; Maheshwari, R. Transmission line fault detection and classification. In Proceedings of the 2011 International Conference on Emerging Trends in Electrical and Computer Technology, Nagercoil, India, 23–24 March 2011; pp. 15–22. [Google Scholar]
- Gopakumar, P.; Reddy, M.J.B.; Mohanta, D.K. Adaptive fault identification and classification methodology for smart power grids using synchronous phasor angle measurements. IET Gen. Transm. Distrib. 2015, 9, 133–145. [Google Scholar] [CrossRef]
- Xie, J.; Meliopoulos, A.S.; Xie, B. Transmission line fault classification based on dynamic state estimation and support vector machine. In Proceedings of the 2018 North American Power Symposium (NAPS), Fargo, ND, USA, 9–11 September 2018; pp. 1–5. [Google Scholar]
- Shi, S.; Zhu, B.; Mirsaeidi, S.; Dong, X. Fault classification for transmission lines based on group sparse representation. IEEE Trans. Smart Grid 2018, 10, 4673–4682. [Google Scholar] [CrossRef]
- Ranjbar, S.; Jamali, S. Fault detection in microgrids using combined classification algorithms and feature selection methods. In Proceedings of the 2019 International Conference on Protection and Automation of Power System (IPAPS), Tehran, Iran, 8–9 January 2019; pp. 17–21. [Google Scholar]
- Majd, A.A.; Samet, H.; Ghanbari, T. k-NN based fault detection and classification methods for power transmission systems. Prot. Control Mod. Power Syst. 2017, 2, 359–369. [Google Scholar]
- Ray, P.; Panigrahi, B.; Senroy, N. Extreme learning machine based fault classification in a series compensated transmission line. In Proceedings of the 2012 IEEE International Conference on Power Electronics, Drives and Energy Systems (PEDES), Bengaluru, India, 16–19 December 2012; pp. 1–6. [Google Scholar]
- Ye, W.; Jian, S.; Ou, R.; Huang, S.; Gong, X.; Peng, X.; Yuan, H. Fault Classification of High Voltage Transmission Line Based on Convolutional Neural Network. In Proceedings of the 2020 10th International Conference on Information Science and Technology (ICIST), Lecce, Italy, 4–5 June 2020; pp. 294–300. [Google Scholar]
- Liang, J.; Jing, T.; Niu, H.; Wang, J. Two-terminal fault location method of distribution network based on adaptive convolution neural network. IEEE Access 2020, 8, 54035–54043. [Google Scholar] [CrossRef]
- Li, M.; Yu, Y.; Ji, T.; Wu, Q. On-line Transmission Line Fault Classification using Long Short-Term Memory. In Proceedings of the 2019 IEEE 12th International Symposium on Diagnostics for Electrical Machines, Power Electronics and Drives (SDEMPED), Toulouse, France, 27–30 August 2019; pp. 513–518. [Google Scholar]
- Taheri, B.; Salehimehr, S.; Sedighizadeh, M. A novel strategy for fault location in shunt-compensated double circuit transmission lines equipped by wind farms based on long short-term memory. Clean. Eng. Technol. 2022, 6, 100406. [Google Scholar] [CrossRef]
- Fan, R.; Yin, T.; Huang, R.; Lian, J.; Wang, S. Transmission line fault location using deep learning techniques. In Proceedings of the 2019 North American Power Symposium (NAPS), Wichita, KS, USA, 13–15 October 2019; pp. 1–5. [Google Scholar]
- Chen, K.; Hu, J.; He, J. Detection and classification of transmission line faults based on unsupervised feature learning and convolutional sparse autoencoder. IEEE Trans. Smart Grid 2016, 9, 1748–1758. [Google Scholar] [CrossRef]
- Zhou, P.; Lv, Y.; Wang, H.; Chai, T. Data-driven robust RVFLNs modeling of a blast furnace iron-making process using Cauchy distribution weighted M-estimation. IEEE Trans. Ind. Electron. 2017, 64, 7141–7151. [Google Scholar] [CrossRef]
- Belagoune, S.; Bali, N.; Bakdi, A.; Baadji, B.; Atif, K. Deep learning through LSTM classification and regression for transmission line fault detection, diagnosis and location in large-scale multi-machine power systems. Measurement 2021, 177, 109330. [Google Scholar] [CrossRef]
- Majidi, M.; Fadali, M.S.; Etezadi-Amoli, M.; Oskuoee, M. Partial discharge pattern recognition via sparse representation and ANN. IEEE Trans. Dielectr. Electr. Insul. 2015, 22, 1061–1070. [Google Scholar] [CrossRef]
- Pao, Y.H.; Takefuji, Y. Functional-link net computing: Theory, system architecture, and functionalities. Computer 1992, 25, 76–79. [Google Scholar] [CrossRef]
- Pao, Y.H.; Park, G.H.; Sobajic, D.J. Learning and generalization characteristics of the random vector functional-link net. Neurocomputing 1994, 6, 163–180. [Google Scholar] [CrossRef]
- Kilic, H.; Gumus, B.; Yilmaz, M. Fault detection in photovoltaic arrays: A robust regularized machine learning approach. DYNA-Ingeniería e Industria 2020, 95. [Google Scholar] [CrossRef] [PubMed]
- Igelnik, B.; Pao, Y.H. Stochastic choice of basis functions in adaptive function approximation and the functional-link net. IEEE Trans. Neural Netw. 1995, 6, 1320–1329. [Google Scholar] [CrossRef] [PubMed]
- Zhou, P.; Yuan, M.; Wang, H.; Wang, Z.; Chai, T.Y. Multivariable dynamic modeling for molten iron quality using online sequential random vector functional-link networks with self-feedback connections. Inf. Sci. 2015, 325, 237–255. [Google Scholar] [CrossRef]
- Sahani, M.; Dash, P.K. FPGA-based online power quality disturbances monitoring using reduced-sample HHT and class-specific weighted RVFLN. IEEE Trans. Ind. Inf. 2019, 15, 4614–4623. [Google Scholar] [CrossRef]
- Rousseeuw, P.J.; Croux, C. Alternatives to the median absolute deviation. J. Am. Stat. Assoc. 1993, 88, 1273–1283. [Google Scholar] [CrossRef]
- Rousseeuw, P.J.; Croux, C. The bias of k-step M-estimators. Stat. Prob. Lett. 1994, 20, 411–420. [Google Scholar] [CrossRef]
- Valdora, M.; Yohai, V.J. Robust estimators for generalized linear models. J. Stat. Plan. Inference 2014, 146, 31–48. [Google Scholar] [CrossRef]
- Fan, J.; Yan, A.; Xiu, N. Asymptotic properties for M-estimators in linear models with dependent random errors. J. Stat. Plan. Inference 2014, 148, 49–66. [Google Scholar] [CrossRef]
- Huang, L.; Wang, H.; Zheng, A. The M-estimator for functional linear regression model. Stat. Prob. Lett. 2014, 88, 165–173. [Google Scholar] [CrossRef]
- Pitselis, G. A review on robust estimators applied to regression credibility. J. Comput. Appl. Math. 2013, 239, 231–249. [Google Scholar] [CrossRef]
- Arnold, B.C.; Brockett, P.L. On distributions whose component ratios are cauchy. Am. Stat. 1992, 46, 25–26. [Google Scholar]
- Baran, M.E.; Wu, F.F. Network reconfiguration in distribution systems for loss reduction and load balancing. IEEE Power Eng. Rev. 1989, 9, 101–102. [Google Scholar] [CrossRef]
- Dolatabadi, S.H.; Ghorbanian, M.; Siano, P.; Hatziargyriou, N.D. An enhanced IEEE 33 bus benchmark test system for distribution system studies. IEEE Trans. Power Syst. 2020, 36, 2565–2572. [Google Scholar] [CrossRef]
- Vita, V. Development of a decision-making algorithm for the optimum size and placement of distributed generation units in distribution networks. Energies 2017, 10, 1433. [Google Scholar] [CrossRef]
- Rajaram, R.; Kumar, K.S.; Rajasekar, N. Power system reconfiguration in a radial distribution network for reducing losses and to improve voltage profile using modified plant growth simulation algorithm with Distributed Generation (DG). Energy Rep. 2015, 1, 116–122. [Google Scholar] [CrossRef]
- Dharageshwari, K.; Nayanatara, C. Multiobjective optimal placement of multiple distributed generations in IEEE 33 bus radial system using simulated annealing. In Proceedings of the 2015 International Conference on Circuits, Power and Computing Technologies, Nagercoil, India, 19–20 March 2015; pp. 1–7. [Google Scholar]
- Ramabhotla, S.; Bayne, S.B. Modeling of Energy Sources in Microgrid Using RSCAD/RTDS. Am. J. Adv. Res. 2019, 3, 2. [Google Scholar]
- Luitel, B.; Venayagamoorthy, G.K. Neural networks in RSCAD for intelligent real-time power system applications. In Proceedings of the 2013 IEEE Power & Energy Society General Meeting, Vancouver, BC, Canada, 21–25 July 2013; pp. 1–5. [Google Scholar]
- Kuffel, R.; Forsyth, P.; Peters, C. The role and importance of real time digital simulation in the development and testing of power system control and protection equipment. IFAC-PapersOnLine 2016, 49, 178–182. [Google Scholar] [CrossRef]
- Sidwall, K.; Forsyth, P. Advancements in real-time simulation for the validation of grid modernization technologies. Energies 2020, 13, 4036. [Google Scholar] [CrossRef]
- Montoya, J.; Brandl, R.; Vishwanath, K.; Johnson, J.; Darbali-Zamora, R.; Summers, A.; Hashimoto, J.; Kikusato, H.; Ustun, T.S.; Ninad, N.; et al. Advanced laboratory testing methods using real-time simulation and hardware-in-the-loop techniques: A survey of smart grid international research facility network activities. Energies 2020, 13, 3267. [Google Scholar] [CrossRef]
- Coban, M.; Tezcan, S.S. Detection and classification of short-circuit faults on a transmission line using current signal. Bull. Pol. Acad. Sci. Tech. Sci. 2021, 69, e137630. [Google Scholar]
- Fuada, S.; Shiddieqy, H.A.; Adiono, T. A high-accuracy of transmission line faults (TLFs) classification based on convolutional neural network. Int. J. Electron. Telecommun. 2020, 66, 655–664. [Google Scholar]
- Gangwar, A.K.; Mahela, O.P.; Rathore, B.; Khan, B.; Alhelou, H.H.; Siano, P. A Novel k-Means Clustering and Weighted k-NN-Regression-Based Fast Transmission Line Protection. IEEE Trans. Ind. Inf. 2020, 17, 6034–6043. [Google Scholar] [CrossRef]




| Features | Notation | Formulation |
|---|---|---|
| F1 | In(i)t | current magnitude |
| F2 | Vn(i)t | voltage magnitude |
| F3 | In(i)t | current angles |
| F4 | Vn(i)t | voltage angles |
| F5 | d/dt(In) | Derivative of Current magnitude |
| F6 | d/dt(Vn) | Derivative of voltage magnitude |
| F7 | d/dt(In) | Derivative of current angles |
| F8 | d/dt(Vn) | Derivative of Voltage angles |
| F9 | ||
| F10 | ||
| F11 | ||
| F12 | ||
| F13 | ||
| F14 |
| Parameter Type | Parameter Value | Parameter Quantity |
|---|---|---|
| System Frequency/Hz | 1 | |
| System Voltage/kV | 12 | 1 |
| Transition Resistance-ohm | 0, 30, 50, 100 | 4 |
| 1P-G | 2PP-G | 2P-P | 3PPP | |
|---|---|---|---|---|
| 0 ohm | 100% | 100% | 100% | 100% |
| 30 ohm | 100% | 100% | 100% | 100% |
| 50 ohm | 100% | 96% | 95% | 98% |
| 100 ohm | 100% | 94% | 93% | 97% |
| 1P-G without Noise | 1P-G with Noise | 2P-G without Noise | 2P-G with Noise | 2P-P without Noise | 2P-P with Noise | 3PPP without Noise | 3PPP with Noise | |
|---|---|---|---|---|---|---|---|---|
| 0 ohm | 100% | 100% | 100% | 95% | 100% | 94% | 100% | 98% |
| 30 ohm | 100% | 95% | 100% | 88% | 100% | 85% | 100% | 96% |
| 50 ohm | 100% | 94% | 100% | 86% | 95% | 82% | 100% | 92% |
| 100 ohm | 100% | 92% | 94% | 85% | 93% | 80% | 96% | 90% |
| Training Time (s) | Testing Time (s) | |
|---|---|---|
| Cauchy-M-RVFLN | 0.0470 | 0.0050 |
| RVFLN | 0.00221 | 0.0050 |
| CNN | 0.247 | 0.576 |
| LSTM | 0.645 | 0.743 |
| SVM | 0.898 | 0.974 |
| ELM | 0.453 | 0.664 |
| Topology | Data Acquisition | Implementation | Algorithm | Effect of Noise | Accuracy (%) | Disadvantages | |
|---|---|---|---|---|---|---|---|
| [9] | Single transmission line model | 3-phase currents input | MATLAB Simulink | Summation-Wavelet ELM, Summation-Gaussian ELM | Noise was disregarded | 98.22 | Cannot train big data quickly and efficiently |
| [32] | (1) Three-phase double-ended system (2) MMC-based back-to-back HVDC system | 3-phase currents input | PSCAD software | Group sparse representation | Different noise values were considered | 96.92 | Classification with limited memory and slows down significantly |
| [34] | A five-bus power system | 3-phase currents input and square of currents | MATLAB simulation data were used | k-Nearest Neighbor algorithm (k-NN) | Noise was disregarded | 98 | It is affected by noises |
| [37] | 33-node distribution network | 3-phase currents and voltages data | MATLAB simulation data were used | ACNN | Noise was disregarded | 95.80 | Large datasets take a long time to train |
| [41] | Single transmission line model | 3-phase currents and voltages data | MATLAB simulation data were used | Convolutional sparse autoencoder (CSAE) | Different noise values were considered | 92.22 | Important information may be lost |
| [43] | Four-machine two-area test power system | 4 features input (current, current angle, voltage, voltage angle) | MATLAB simulation data were used | LSTM method were used | Noise was disregarded | 96.71 | Easy overfitting, longer training times and sensitivity to random weight initialization |
| [68] | Single transmission line model | 3-phase currents signals were used | MATLAB simulation data were used | SVM classifiers | Noise was disregarded | 98.5 | It is affected by noises |
| [69] | Single transmission line model | 3-phase current and voltage data | MATLAB simulation data were used | CNN | Noise was disregarded | 99.99 | Large datasets take a long time to train |
| [70] | Single transmission line model | 3-phase currents signals were used | MATLAB simulation data were used | k-means clustering | Different noise values were considered | 99.50 | It is affected by noises |
| Proposed method | 33-node distribution network | 14 different data input | RSCAD, RTDS simulator | Cauchy-M-RVFLN | Different noise values were considered | 89.94 |
Disclaimer/Publisher’s Note: The statements, opinions and data contained in all publications are solely those of the individual author(s) and contributor(s) and not of MDPI and/or the editor(s). MDPI and/or the editor(s) disclaim responsibility for any injury to people or property resulting from any ideas, methods, instructions or products referred to in the content. |
© 2022 by the authors. Licensee MDPI, Basel, Switzerland. This article is an open access article distributed under the terms and conditions of the Creative Commons Attribution (CC BY) license (https://creativecommons.org/licenses/by/4.0/).
Share and Cite
Haydaroğlu, C.; Gümüş, B. Fault Detection in Distribution Network with the Cauchy-M Estimate—RVFLN Method. Energies 2023, 16, 252. https://doi.org/10.3390/en16010252
Haydaroğlu C, Gümüş B. Fault Detection in Distribution Network with the Cauchy-M Estimate—RVFLN Method. Energies. 2023; 16(1):252. https://doi.org/10.3390/en16010252
Chicago/Turabian StyleHaydaroğlu, Cem, and Bilal Gümüş. 2023. "Fault Detection in Distribution Network with the Cauchy-M Estimate—RVFLN Method" Energies 16, no. 1: 252. https://doi.org/10.3390/en16010252
APA StyleHaydaroğlu, C., & Gümüş, B. (2023). Fault Detection in Distribution Network with the Cauchy-M Estimate—RVFLN Method. Energies, 16(1), 252. https://doi.org/10.3390/en16010252

