Multiple-Source Single-Output Buck-Boost DC–DC Converter with Increased Reliability for Photovoltaic (PV) Applications
Abstract
1. Introduction
- Section 1: the present section that introduces a review for pre-published research in the field of this study.
- Section 2: this section presents the circuit diagram as well as the principle of operation of the proposed buck-boost DC–DC converter.
- Section 3: this section presents the suggested applications for the proposed DC–DC converter.
- Section 4: the simulation study using PSIM software is carried out considering different cases.
- Section 5: the experimental validation of the suggested converter is introduced.
- Section 6: the conclusions from the study are summarized.
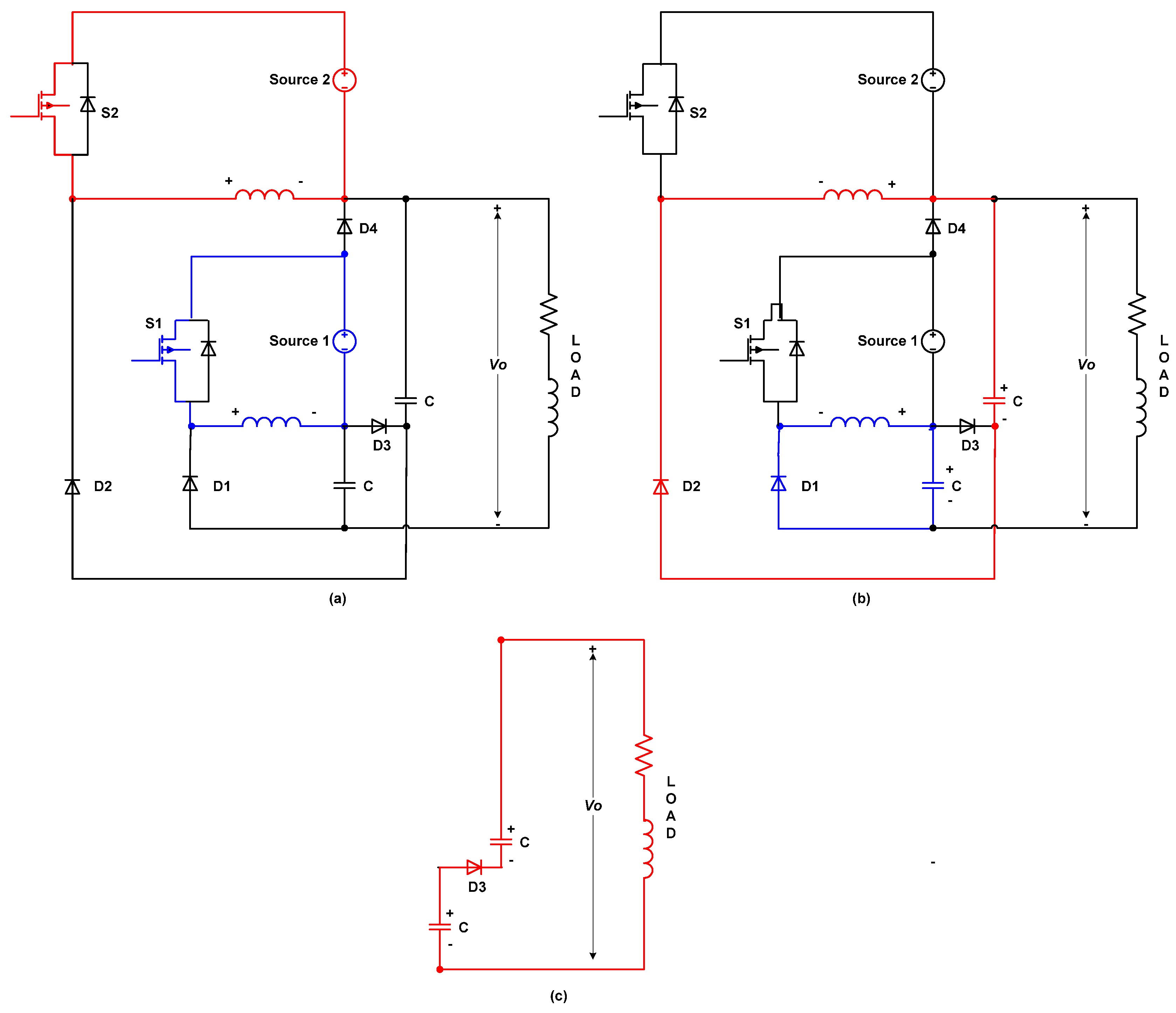
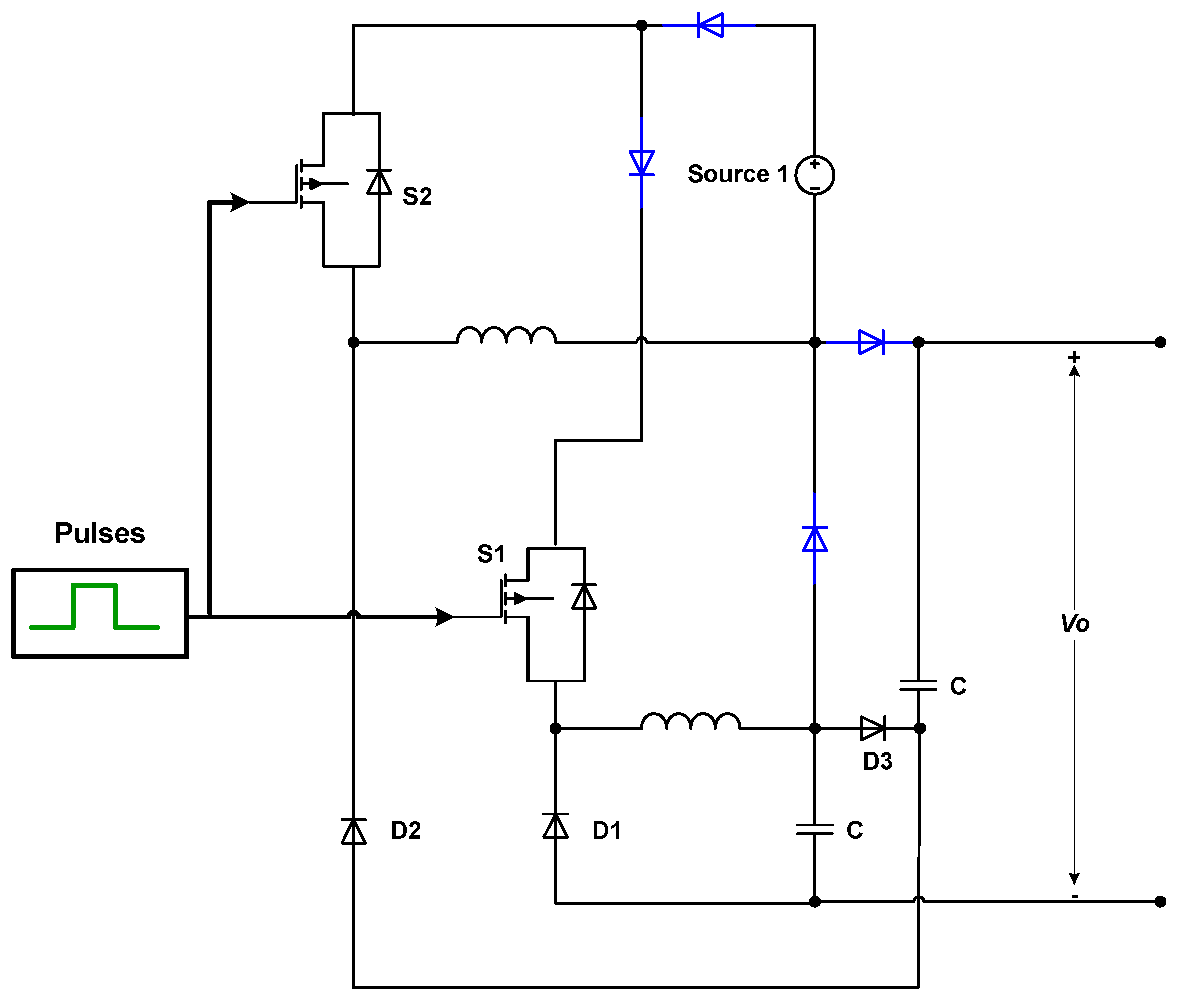
2. The Proposed Buck-Boost DC–DC Converter
- The number of power electronic switches (IGBTs, MOSFETs, …… etc.) used in the proposed converter equals the number of the exciting sources. So, two switches are used in Figure 1 as two sources are considered.
- The number of storage elements (inductors and capacitors) equals the number of input sources. Moreover, in Figure 1, two inductors and two capacitors are used, as the number of input sources is equal to two.
- A diode is used in each stage to allow the charging of the stage capacitor from the stored energy in the stage inductor without reversal of charging direction (diodes D1 and D2 in Figure 1).
- A diode is used between the capacitors of each consecutive stage to allow the discharge of the capacitors in series in only one direction through the load connected at the converter output (diode D3 in Figure 1).
- Moreover, a diode is connected between each two consecutive sources to provide isolation between each of the two consecutive stages to prevent the disturbances in current paths during switching process (diode D4 in Figure 1).
- The conduction losses of the power electronic switches due to their resistances.
- The switching losses of power electronic switches due to high frequencies.
- The diode losses due to its forward resistance and its voltage drop.
- The inductor losses due to its resistance.
- The power losses due to the resistance of filtering capacitor.
3. Suggested Application of the Proposed Converter
4. Simulation Study of the Proposed Multiple-Source Converter
- Studying the performance of the studied DC–DC converter as a two-stage converter when feeding a resistive–inductive load when excited from two DC sources.
- Studying the performance of the suggested converter when excited from three DC sources during the excitation of a resistive–inductive load.
- Studying the performance of the two-stage converter when feeding a resistive–inductive load considering a closed-loop voltage control system.
- Studying the performance of the adopted converter during battery charging.
- Studying the performance of the converter considering the two exciting sources as PV sources adopting maximum power point tracking (MPPT) control to extract maximum possible power from the PV systems.
- Studying the ability of the suggested converter to be supplied from only one source with the same performance of multiple sources.
4.1. Performance of the Converter When Excited from Two DC Sources and Feeding a Resistive–Inductive Load
4.2. Performance of the Suggested Converter When Excited from Three DC Sources during the Excitation of a Resistive–Inductive Load
4.3. Performance of the Two-Stage Converter when Excited from Two DC Sources and Feeding a Resistive–Inductive Load Considering a Closed-Loop Voltage Control
4.4. Studying the Performance of the Adopted Two-Stage Converter during Battery Charging
4.5. Studying the Performance of the Converter Considering the Two Exciting Sources as PV Sources Adopting Maximum Power Point Tracking (MPPT) Control to Extract Maximum Possible Power from the PV Systems
4.6. Studying the Ability of the Suggested Converter to Be Supplied from Only One Source with the Same Performance of Multiple Sources
5. Experimental Results
- Open-loop control considering different duty ratios, 0.2, 0.5 and 0.7, with a resistive–inductive load having 100 Ω of resistance.
- Closed-loop voltage control considering the same resistive load (100 Ω).
6. Conclusions
Author Contributions
Funding
Conflicts of Interest
References
- Karneddi, H.; Ronanki, D. Bridgeless Boost-Buck based Universal PFC Converter with Wide Output Voltage for Onboard Battery Charging Applications. In Proceedings of the 2022 IEEE Energy Conversion Congress and Exposition (ECCE), Detroit, MI, USA, 9–13 October 2022; pp. 1–6. [Google Scholar] [CrossRef]
- Endo, D.; Matsumori, H.; Kosaka, T.; Suzuki, S.; Nagayoshi, K. Isolated AC/DC converter used in EV/PHEV battery charger from household AC outlet. In Proceedings of the 2022 IEEE Energy Conversion Congress and Exposition (ECCE), Detroit, MI, USA, 9–13 October 2022; pp. 1–5. [Google Scholar] [CrossRef]
- Karneddi, H.; Ronanki, D. A New Hybrid Conductive-Inductive Battery Charger with Reduced Component Count for Electric Transportation Applications. In Proceedings of the 2022 IEEE Energy Conversion Congress and Exposition (ECCE), Detroit, MI, USA, 9–13 October 2022; pp. 1–6. [Google Scholar] [CrossRef]
- Malla, P.; Lakshmi, D. Novel Control Scheme for PV-Wind-Battery based Water Pumping System Driven by PMDC Motor. In Proceedings of the 2022 1st IEEE International Conference on Industrial Electronics: Developments & Applications (ICIDeA), Chengdu, China, 16–19 December 2022; pp. 227–232. [Google Scholar] [CrossRef]
- Foti, S.; Tornello, L.D.; Scelba, G.; Cremente, D.; Cacciato, M.; Testa, A. Implementation of an Auxiliary Low-Voltage DC Power Supply from an Electric Traction Open-Ended Motor Drive Configuration. In Proceedings of the 2022 IEEE Energy Conversion Congress and Exposition (ECCE), Detroit, MI, USA, 9–13 October 2022; pp. 1–7. [Google Scholar] [CrossRef]
- Waghe, A.T.; Patil, S.K. A bidirectional DC-DC converter fed separately excited DC motor electric vehicle application. In Proceedings of the 2020 International Conference on Emerging Trends in Information Technology and Engineering (ic-ETITE), Vellore, India, 24–25 February 2020; pp. 1–5. [Google Scholar] [CrossRef]
- Mukherjee, S.; Ruiz, J.M.; Barbosa, P. A High Power Density Wide Range DC–DC Converter for Universal Electric Vehicle Charging. IEEE Trans. Power Electron. 2022, 38, 1998–2012. [Google Scholar] [CrossRef]
- Attar, H.A.; Hamida, M.; Ghanes, M.; Taleb, M. Model Free Control design of DC-DC LLC converter with phase shift modulation in V2X mode for EV charger application. In Proceedings of the 2022 IEEE Conference on Control Technology and Applications (CCTA), Trieste, Italy, 23–25 August 2022; pp. 734–739. [Google Scholar] [CrossRef]
- Dimitrov, B.; Hayatleh, K.; Barker, S.; Collier, G.; Sharkh, S.; Cruden, A. A Buck-Boost Transformerless DC–DC Converter Based on IGBT Modules for Fast Charge of Electric Vehicles. Electronics 2020, 9, 397. [Google Scholar] [CrossRef]
- Liu, S.; Xie, X.; Yang, L. Analysis, Modeling and Implementation of a Switching Bi-Directional Buck-Boost Converter Based on Electric Vehicle Hybrid Energy Storage for V2G System. IEEE Access 2020, 8, 65868–65879. [Google Scholar] [CrossRef]
- Hong, T.; Geng, Z.; Qi, K.; Zhao, X.; Ambrosio, J.; Gu, D. A Wide Range Unidirectional Isolated DC-DC Converter for Fuel Cell Electric Vehicles. IEEE Trans. Ind. Electron. 2021, 68, 5932–5943. [Google Scholar] [CrossRef]
- Jagadeesh, I.; Indragandhi, V. Comparative Study of DC-DC Converters for Solar PV with Microgrid Applications. Energies 2022, 15, 7569. [Google Scholar] [CrossRef]
- Shuai, W.; Maillé, P.; Pelov, A. Charging electric vehicles in the smart city: A survey of economy-driven approaches. IEEE Trans. Intell. Transp. Syst. 2016, 17, 2089–2106. [Google Scholar] [CrossRef]
- Coelho, S.; Monteiro, V.; Sousa, T.J.C.; Barros, L.A.M.; Pedrosa, D.; Couto, C.; Afonso, J.L. A Unified Power Converter for Solar PV and Energy Storage in dc Microgrids. Batteries 2022, 8, 143. [Google Scholar] [CrossRef]
- Qi, Q.; Ghaderi, D.; Guerrero, J.M. Sliding mode controller-based switched-capacitor-based high DC gain and low voltage stress DC-DC boost converter for photovoltaic applications. Int. J. Electr. Power Energy Syst. 2021, 125, 106496. [Google Scholar] [CrossRef]
- Sayed, S.S.; Massoud, A.M. Review on State-of-the-Art Unidirectional Non-Isolated Power Factor Correction Converters for Short-/Long-Distance Electric Vehicles. IEEE Access 2022, 10, 11308–11340. [Google Scholar] [CrossRef]
- Huang, R.; Hong, F.; Ghaderi, D. Sliding mode controller-based e-bike charging station for photovoltaic applications. Int. Trans. Electron. Energy Syst. 2020, 30, e12300. [Google Scholar] [CrossRef]
- Molavi, N.; Farzanehfard, H. A Non-Isolated Wide-Range Resonant Converter for LED Driver Applications. IEEE Trans. Ind. Electron. 2022. [Google Scholar] [CrossRef]
- Barba, V.; Solimene, L.; Palma, M.; Musumeci, S.; Ragusa, C.S.; Bojoi, R. Modelling and Experimental Validation of GaN Based Power Converter for LED Driver. In Proceedings of the 2022 IEEE International Conference on Environment and Electrical Engineering and 2022 IEEE Industrial and Commercial Power Systems Europe (EEEIC/I&CPS Europe), Prague, Czech Republic, 28 June–1 July 2022; pp. 1–6. [Google Scholar] [CrossRef]
- Cheng, Q.; Liu, J.; Lee, H. A Wide-Input-Range Low-Profile Adaptive Delay Compensated Hysteretic LED Driver With Enhanced Current Accuracy. IEEE J. Solid-State Circuits 2022, 57, 2474–2485. [Google Scholar] [CrossRef]
- Kolla, H.R.; Vishwanathan, N.; Murthy, B.K. Independently Controllable Dual-Output Half-Bridge Series Resonant Converter for LED Driver Application. IEEE J. Emerg. Sel. Top. Power Electron. 2022, 10, 2178–2189. [Google Scholar] [CrossRef]
- Banaei, M.R.; Bonab, H.A.F. A novel structure for single-switch nonisolated transformerless buck–boost DC–DC con-verte. IEEE Trans. Ind. Electron. 2016, 64, 198–205. [Google Scholar] [CrossRef]
- Ajami, A.; Ardi, H.; Farakhor, A. Design, analysis and implementation of a buck–boost DC/DC converter. IET Power Electron. 2014, 7, 2902–2913. [Google Scholar] [CrossRef]
- Son, H.-S.; Kim, J.-K.; Lee, J.-B.; Moon, S.-S.; Park, J.-H.; Lee, S.-H. A New Buck–Boost Converter with Low-Voltage Stress and Reduced Conducting Components. IEEE Trans. Ind. Electron. 2017, 64, 7030–7038. [Google Scholar] [CrossRef]
- Abdel-Rahim, O.; Furiato, H. Switched Inductor Quadratic Boosting Ratio Inverter With Proportional Resonant Controller For Grid-Tie PV Applications. In Proceedings of the IECON 2014—40th Annual Conference of the IEEE Industrial Electronics Society, Dallas, TX, USA, 29 October–1 November 2014; pp. 5606–5611. [Google Scholar]
- Maldonado, J.C.M.; Valdez-Resendiz, J.E.E.; Vite, P.M.G.; Rosas-Caro, J.C.; Rivera-Espinosa, M.D.R.; Valderrabano-Gonzalez, A. Quadratic Buck–Boost Converter with Zero Output Voltage Ripple at a Selectable Operating Point. IEEE Trans. Ind. Appl. 2019, 55, 2813–2822. [Google Scholar] [CrossRef]
- Rosas-Caro, J.C.; Valdez-Resendiz, J.E.; Mayo-Maldonado, J.C.; Alejo-Reyes, A.; Valderrabano-Gonzalez, A. Quadratic buck–boost converter with positive output voltage and minimum ripple point design. IET Power Electron. 2018, 11, 1306–1313. [Google Scholar] [CrossRef]
- Nousiainen, L.; Suntio, T. Dynamic characteristics of current-fed semi-quadratic buck-boost converter in photovoltaic applications. In Proceedings of the 2011 IEEE Energy Conversion Congress and Exposition, Phoenix, AZ, USA, 17–22 September 2011; pp. 1031–1038. [Google Scholar]
- Yari, K.; Shahalami, S.H.; Mojallali, H. A Novel Nonisolated Buck–Boost Converter with Continuous Input Current and Semiquadratic Voltage Gain. IEEE J. Emerg. Sel. Top. Power Electron. 2021, 9, 6124–6138. [Google Scholar] [CrossRef]
- Bulut, K.; Ertekin, D. A novel switched-capacitor and fuzzy logic-based quadratic boost converter with mitigated voltage stress, applicable for DC micro-grid. Electron. Eng. 2022, 104, 4391–4413. [Google Scholar] [CrossRef]
- Sivasankar, N.; Gayathri, S.; Vishnupriya, S. Design and simulation of open and closed loop control for transformerless DC-DC buck-boost converter using switched-capacitor structure. In Proceedings of the 2013 International Conference on Power, Energy and Control (ICPEC), Dindigul, India, 6–8 February 2013; pp. 320–324. [Google Scholar] [CrossRef]
- Veerachary, M.; Dey, U. Control of Switched-Capacitor Based Fifth-order Buck-Boost Converter. In Proceedings of the 2020 IEEE International Conference on Power Electronics, Drives and Energy Systems (PEDES), Jaipur, India, 16–19 December 2020; pp. 1–5. [Google Scholar] [CrossRef]
- Dey, U.; Veerachary, M. Asymmetrical PWM Switching Scheme of Switched-Capacitor Based Buck-Boost Converter for Source Current Ripple Minimization. In Proceedings of the 2022 IEEE Global Conference on Computing, Power and Communication Technologies (GlobConPT), New Delhi, India, 23–25 September 2022; pp. 1–6. [Google Scholar] [CrossRef]
- Omeje, C.O. Power Loss Analysis Model of a DC-DC Buck-Boost Converter with an Interfaced Three Phase Inverter for Medium Voltage Application. J. Asian Sci. Res. 2019, 9, 100–115. [Google Scholar] [CrossRef]
- Hlaili, M.; Mechergui, H. Comparison of Different MPPT Algorithms with a Proposed One Using a Power Estimator for Grid Connected PV Systems. Int. J. Photoenergy 2016, 2016, 1728398. [Google Scholar] [CrossRef]







































| Parameter | Value | Unit |
|---|---|---|
| Inductor Inductance, L | 0.1 | mH |
| Inductor Resistance, R | 1 | mΩ |
| Capacitance, C | 100 | μF |
| Parameter | Value | Unit |
|---|---|---|
| Open Circuit Voltage | 30 | V |
| Short-Circuit Current | 5.9 | A |
| Maximum Power Voltage | 24 | V |
| Maximum Power Current | 4.8 | A |
Disclaimer/Publisher’s Note: The statements, opinions and data contained in all publications are solely those of the individual author(s) and contributor(s) and not of MDPI and/or the editor(s). MDPI and/or the editor(s) disclaim responsibility for any injury to people or property resulting from any ideas, methods, instructions or products referred to in the content. |
© 2022 by the authors. Licensee MDPI, Basel, Switzerland. This article is an open access article distributed under the terms and conditions of the Creative Commons Attribution (CC BY) license (https://creativecommons.org/licenses/by/4.0/).
Share and Cite
Elrefaey, M.S.; Ibrahim, M.E.; Eldin, E.T.; Hegazy, H.Y.; El-Kholy, E.E.; Abdalfatah, S. Multiple-Source Single-Output Buck-Boost DC–DC Converter with Increased Reliability for Photovoltaic (PV) Applications. Energies 2023, 16, 216. https://doi.org/10.3390/en16010216
Elrefaey MS, Ibrahim ME, Eldin ET, Hegazy HY, El-Kholy EE, Abdalfatah S. Multiple-Source Single-Output Buck-Boost DC–DC Converter with Increased Reliability for Photovoltaic (PV) Applications. Energies. 2023; 16(1):216. https://doi.org/10.3390/en16010216
Chicago/Turabian StyleElrefaey, Mohamed S., Mohamed E. Ibrahim, Elsayed Tag Eldin, Hossam Youssef Hegazy, Elwy E. El-Kholy, and Samia Abdalfatah. 2023. "Multiple-Source Single-Output Buck-Boost DC–DC Converter with Increased Reliability for Photovoltaic (PV) Applications" Energies 16, no. 1: 216. https://doi.org/10.3390/en16010216
APA StyleElrefaey, M. S., Ibrahim, M. E., Eldin, E. T., Hegazy, H. Y., El-Kholy, E. E., & Abdalfatah, S. (2023). Multiple-Source Single-Output Buck-Boost DC–DC Converter with Increased Reliability for Photovoltaic (PV) Applications. Energies, 16(1), 216. https://doi.org/10.3390/en16010216

