Optimal Location and Sizing of Distributed Generators and Energy Storage Systems in Microgrids: A Review
Abstract
1. Introduction
General Context
- A complete description of the problem of optimally locating and sizing DGs and ESSs in MGs, as well as of the methodologies most widely employed to solve it.
- A thorough description of the most extensively used codification to solve the problem of optimally integrating DGs, ESSs, or both technologies at the same time into MGs.
- A comprehensive review of the existing methodologies (which use specialized software or sequential programming methods) for solving the problem of the optimal (individual or joint) integration of DGs and ESSs into MGs. For each methodology, we analyze the type of solution method that is employed, the test systems that are considered, the proposed objective functions, and the methods used for comparison purposes. In addition, we examine whether the repeatability of the solution and the computation time needed by the solution method are evaluated.
- An identification of current gaps and needs regarding the problem of optimally integrating DGs and ESSs into MGs from a financial, technical, and environmental perspective.
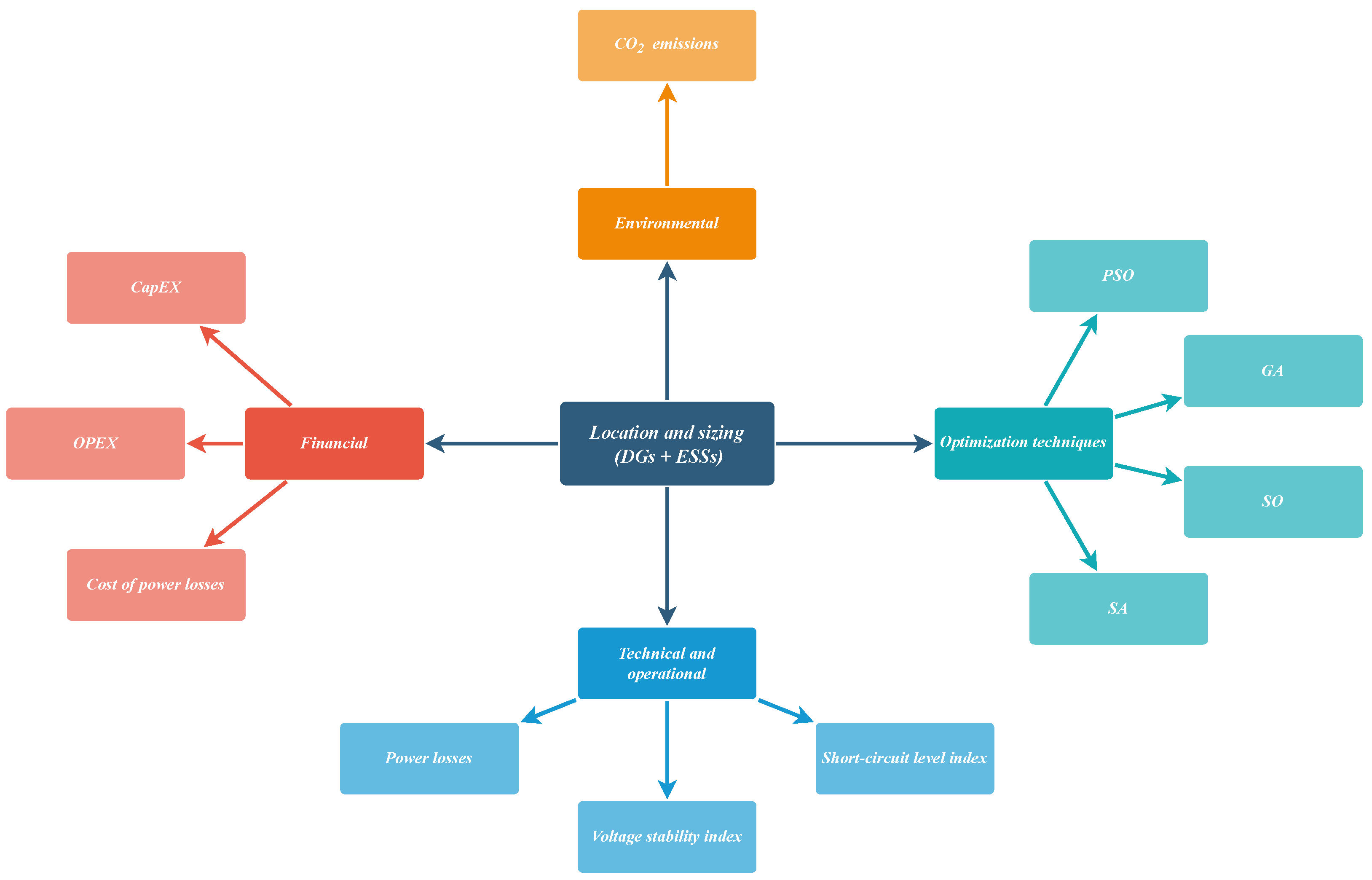
2. Optimal Integration of DGs and ESSs into Microgrids
2.1. Analysis and Identification of the Problem
- They are located near the end user.
- They are generally operated in a radial topology.
- The shunt effect of the lines is not considered given their short length.
- They operate with a single slack generator, which is responsible for maintaining the system’s power balance.
2.2. Codification of the Problem and Interpretation of Its Different Stages
3. Optimal Integration of DERs into Microgrids
3.1. Power Generation Demand Curves
3.2. Optimal Location and Sizing of DGs and ESSs
3.2.1. Optimal Integration of Distributed Generators
3.2.2. Joint Integration and Operation of DGs and ESSs
| Ref. | Optimization Technique | Test System | Objective Function | Computation Time | Repeatability | Comparison with Other Methods |
|---|---|---|---|---|---|---|
| Technical and operational | ||||||
| Gil-Gonzáles et al. [63] | Mixed-Integer Second-Order Cone Programming | IEEE 33- and 69-node test systems | Minimization of active power losses | No | No | PSO, GA-IWD, |
| (MI-SOCP) | LSFSA, among others | |||||
| Koutsoukis et al. [99] | Convex quadratic relaxations | Modified 34-node distribution test system | Minimization of power losses | Yes | No | MINLP |
| Modified 70-node distribution test system | ||||||
| Modified 135-node distribution test system | ||||||
| Abdel-Akher et al. [100] | AMPL solver | 90-node distribution test system | Minimization of voltage stability index or | No | No | No |
| minimization of power losses | ||||||
| El-Zonkoly [101] | PSO | IEEE 30-node meshed system | Real and reactive power loss indices, | No | No | GA |
| Voltage profile index, | ||||||
| MVA capacity index, | ||||||
| , and Short-circuit level index | ||||||
| Grisales-Noreña et al. [31] | Hybrid (PBIL–PSO) technique | 33- and 69- node test systems | Minimization of active power losses | Yes | No | GA and LSF |
| and the square error in the voltage profiles | ||||||
| Financial | ||||||
| Ouyang et al. [102] | Genetic algorithm | 51-node test system | Reduction in costs associated with power losses | No | No | No |
| Kowsalya et al. [103] | Bacterial Foraging Optimization Algorithm | IEEE 33- and | Minimization of power losses and | No | No | GA, PSO, among others |
| (BFOA) | 69-node radial distribution systems | operating costs and | ||||
| improvement of voltage stability | ||||||
| García-Muñoz et al. [73] | Genetic algorithm | IEEE 69-node test system | Minimization of capital costs | No | No | No |
| and Backward algorithm | ||||||
| Wu et al. [104] | An equivalent mixed-integer | Not identified | Minimization of CapEx and OpEx | No | No | No |
| linear programming formulation | ||||||
| Gautam et al. [105] | A cooperative game theory-based approach | IEEE 14- and 30-node test systems | Minimization of generation costs | No | No | No |
| Molina et al. [106] | GAMS | IEEE 14- and 30-node test systems | Minimization of net present value | No | No | No |
| Postigo et al. [107] | Pareto front | A distribution system proposed by the authors | Minimization of total investment costs | No | No | No |
| Singh et al. [108] | An interactive trade-off algorithm | A 28-node Indian rural distribution system | Reliability of service, | No | No | No |
| System operational efficiency, | ||||||
| Cost of purchased energy, | ||||||
| Power quality, | ||||||
| and System security | ||||||
| Environmental | ||||||
| Montoya et al. [109] | GAMS | A 21-node test system with two slack diesel generators | Minimization of greenhouse | No | No | No |
| gas emissions from diesel generators | ||||||
| Molina-Martin et al. [110] | GAMS | IEEE 33- and 69-node test feeders | Minimization of total polluting | No | No | No |
| gas emissions | ||||||
| Moradi et al. [111] | A novel combined Genetic Algorithm (GA) and PSO | 33- and 69-node test systems | Minimization of greenhouse gas emissions | No | No | No |
3.2.3. Optimal Integration of Energy Storage Systems
3.2.4. Joint Integration and Operation of DGs and ESSs
4. Conclusions
Author Contributions
Funding
Acknowledgments
Conflicts of Interest
References
- Noreña, L.F.G.; Cuestas, B.J.R.; Ramirez, F.E.J. Ubicación y dimensionamiento de generación distribuida: Una revisión. Cienc. Ing. Neogranadina 2017, 27, 157–176. [Google Scholar] [CrossRef]
- Fathy, A.; Ferahtia, S.; Rezk, H.; Yousri, D.; Abdelkareem, M.A.; Olabi, A. Optimal adaptive fuzzy management strategy for fuel cell-based DC microgrid. Energy 2022, 247, 123447. [Google Scholar] [CrossRef]
- Gantayet, A.; Dheer, D.K. A data-driven multi-objective optimization framework for optimal integration planning of solid-state transformer fed energy hub in a distribution network. Eng. Sci. Technol. Int. J. 2022, 36, 101278. [Google Scholar] [CrossRef]
- Sikander, A.; Dheeraj, A.; Chatterjee, A.; Ahamad, N. Control design approach for improved voltage stability in microgrid energy storage system. Microsyst. Technol. 2022, 28, 2821–2828. [Google Scholar] [CrossRef]
- Grisales-Noreña, L.F.; Montoya, O.D.; Hernández, J.C.; Ramos-Paja, C.A.; Perea-Moreno, A.J. A Discrete-Continuous PSO for the Optimal Integration of D-STATCOMs into Electrical Distribution Systems by Considering Annual Power Loss and Investment Costs. Mathematics 2022, 10, 2453. [Google Scholar] [CrossRef]
- She, X.; Huang, A.Q.; Burgos, R. Review of solid-state transformer technologies and their application in power distribution systems. IEEE J. Emerg. Sel. Top. Power Electron. 2013, 1, 186–198. [Google Scholar] [CrossRef]
- Chen, T.; Yu, R.; Huang, A.Q. A bidirectional isolated dual-phase-shift variable-frequency series resonant dual-active-bridge GaN ac-dc converter. IEEE Trans. Ind. Electron. 2022, 70, 3315–3325. [Google Scholar] [CrossRef]
- Caballero-Peña, J.; Cadena-Zarate, C.; Parrado-Duque, A.; Osma-Pinto, G. Distributed energy resources on distribution networks: A systematic review of modelling, simulation, metrics, and impacts. Int. J. Electr. Power Energy Syst. 2022, 138, 107900. [Google Scholar] [CrossRef]
- Zolfaghari, M.; Gharehpetian, G.B.; Shafie-khah, M.; Catalão, J.P. Comprehensive review on the strategies for controlling the interconnection of AC and DC microgrids. Int. J. Electr. Power Energy Syst. 2022, 136, 107742. [Google Scholar] [CrossRef]
- Grisales-Noreña, L.F.; Montoya, O.D.; Ramos-Paja, C.A. An energy management system for optimal operation of BSS in DC distributed generation environments based on a parallel PSO algorithm. J. Energy Storage 2020, 29, 101488. [Google Scholar] [CrossRef]
- Mendes, G.; Ioakimidis, C.; Ferrão, P. On the planning and analysis of Integrated Community Energy Systems: A review and survey of available tools. Renew. Sustain. Energy Rev. 2011, 15, 4836–4854. [Google Scholar] [CrossRef]
- Moradi, M.; Abedini, M. A novel method for optimal DG units capacity and location in Microgrids. Int. J. Electr. Power Energy Syst. 2016, 75, 236–244. [Google Scholar] [CrossRef]
- Losana, A.I.M. Real Decreto 413/2014, de 6 de Junio, por el que se Regula la Actividad de Producción de Energía Eléctrica a Partir de Fuentes de Energía Renovables, Cogeneración y Residuos. 2014. Available online: https://www.boe.es/eli/es/rd/2014/06/06/413 (accessed on 16 December 2022).
- Sauma Santis, E.E. Políticas de Fomento a las Fnergías Renovables No Convencionales (ERNC) en Chile. 2012. Available online: https://politicaspublicas.uc.cl/wp-content/uploads/2015/02 (accessed on 16 December 2022).
- Berrío, L.H.; Zuluaga, C. Smart Grid y la energía solar fotovoltaica para la generación distribuida: Unarevisión en el contexto energético mundial. Ing. Y Desarro 2014, 32, 369–396. [Google Scholar] [CrossRef]
- Caro Acevedo, E.A. Propuestas Regulatorias para la Inclusión de las Redes Inteligentes en Colombia, Aportando al Desarrollo de las Ciudades Inteligentes en Articulación con las Energías Renovables. 2022. Available online: https://bibliotecadigital.udea.edu.co/bitstream/10495/29876/1 (accessed on 16 December 2022).
- Rendón Cortés, A. Estudio de Conexión para un Parque Fotovoltaico de 250 mw bajo los Lineamientos de la UPME-CREG. 2020. Available online: https://repositorio.uniandes.edu.co/handle/1992/49190 (accessed on 16 December 2022).
- Jiang, Y.; Yang, Y.; Tan, S.C.; Hui, S.Y.R. Power Loss Minimization of Parallel-Connected Distributed Energy Resources in DC Microgrids Using a Distributed Gradient Algorithm-Based Hierarchical Control. IEEE Trans. Smart Grid 2022, 13, 4538–4550. [Google Scholar] [CrossRef]
- Yang, Y.; Tan, S.C.; Hui, S.Y.R. Mitigating distribution power loss of DC microgrids with DC electric springs. IEEE Trans. Smart Grid 2017, 9, 5897–5906. [Google Scholar] [CrossRef]
- Yang, Y.; Qin, Y.; Tan, S.C.; Hui, S.Y.R. Reducing distribution power loss of islanded AC microgrids using distributed electric springs with predictive control. IEEE Trans. Ind. Electron. 2020, 67, 9001–9011. [Google Scholar] [CrossRef]
- Elshenawy, M.; Fahmy, A.; Elsamahy, A.; Kandil, S.A.; El Zoghby, H.M. Optimal Power Management of Interconnected Microgrids Using Virtual Inertia Control Technique. Energies 2022, 15, 7026. [Google Scholar] [CrossRef]
- Qian, X.; Yang, Y.; Li, C.; Tan, S.C. Operating cost reduction of DC microgrids under real-time pricing using adaptive differential evolution algorithm. IEEE Access 2020, 8, 169247–169258. [Google Scholar] [CrossRef]
- Trinh, P.H.; Chung, I.Y. Optimal control strategy for distributed energy resources in a DC microgrid for energy cost reduction and voltage regulation. Energies 2021, 14, 992. [Google Scholar] [CrossRef]
- Jiang, Y.; Yang, Y.; Tan, S.C.; Hui, S.Y.R. A High-Order Differentiator Based Distributed Secondary Control for DC Microgrids Against False Data Injection Attacks. IEEE Trans. Smart Grid 2021, 13, 4035–4045. [Google Scholar] [CrossRef]
- Jiang, Y.; Yang, Y.; Tan, S.C.; Hui, S.Y.R. Distributed Higher Order Differentiator-Based Distributed Secondary Control for DC Microgrids Under Cyber-Attacks. In Proceedings of the 2020 8th International Conference on Power Electronics Systems and Applications (PESA), Hong Kong, China, 7–10 December 2020; pp. 1–6. [Google Scholar]
- Jiang, Y.; Yang, Y.; Tan, S.C.; Hui, S.Y. Distributed sliding mode observer-based secondary control for DC microgrids under cyber-attacks. IEEE J. Emerg. Sel. Top. Circuits Syst. 2020, 11, 144–154. [Google Scholar] [CrossRef]
- Grisales-Noreña, L.F. Planning and Management Strategies of Direct Current Microgrids for Cost Optimization and Improvement of Operating Conditions. Ph.D. Thesis, Universidad Nacional de Colombia, Manizales, Colombia, 2020. [Google Scholar]
- Grisales, L.F.; Grajales, A.; Montoya, O.D.; Hincapie, R.A.; Granada, M. Optimal location and sizing of Distributed Generators using a hybrid methodology and considering different technologies. In Proceedings of the 2015 IEEE 6th Latin American Symposium on Circuits & Systems (LASCAS), Montevideo, Uruguay, 24–27 February 2015; pp. 1–4. [Google Scholar]
- Mirsaeidi, S.; Li, S.; Devkota, S.; Li, M.; He, J.; Tzelepis, D.; Konstantinou, C.; Said, D.M. A power loss minimization strategy based on optimal placement and sizing of distributed energy resources. Int. J. Numer. Model. Electron. Netw. Devices Fields 2022, 35, e3000. [Google Scholar] [CrossRef]
- Hassan, A.S.; Sun, Y.; Wang, Z. Water, Energy and Food Algorithm with Optimal Allocation and Sizing of Renewable Distributed Generation for Power Loss Minimization in Distribution Systems (WEF). Energies 2022, 15, 2242. [Google Scholar] [CrossRef]
- Grisales-Noreña, L.F.; Gonzalez Montoya, D.; Ramos-Paja, C.A. Optimal sizing and location of distributed generators based on PBIL and PSO techniques. Energies 2018, 11, 1018. [Google Scholar] [CrossRef]
- Giraldo, O.D.M.; Grajales, A.; Grisales, L.F.; Castro, C.A. Ubicación y operación eficiente de almacenadores de energía en micro-redes en presencia de generación distribuida. Rev. CINTEX 2017, 22, 97–117. [Google Scholar] [CrossRef]
- Martins, V.F.; Borges, C.L. Active distribution network integrated planning incorporating distributed generation and load response uncertainties. IEEE Trans. Power Syst. 2011, 26, 2164–2172. [Google Scholar] [CrossRef]
- Inman, R.H.; Pedro, H.T.; Coimbra, C.F. Solar forecasting methods for renewable energy integration. Prog. Energy Combust. Sci. 2013, 39, 535–576. [Google Scholar] [CrossRef]
- Monteiro, C.; Bessa, R.; Miranda, V.; Botterud, A.; Wang, J.; Conzelmann, G. Wind Power Forecasting: State-of-the-Art 2009; Technical Report; Argonne National Lab. (ANL): Argonne, IL, USA, 2009. [Google Scholar]
- Jannat, M.B.; Savić, A.S. Optimal capacitor placement in distribution networks regarding uncertainty in active power load and distributed generation units production. IET Gener. Transm. Distrib. 2016, 10, 3060–3067. [Google Scholar] [CrossRef]
- Rahmani-Andebili, M. Stochastic, adaptive, and dynamic control of energy storage systems integrated with renewable energy sources for power loss minimization. Renew. Energy 2017, 113, 1462–1471. [Google Scholar] [CrossRef]
- Grisales, L.F.; Montoya, O.D.; Grajales, A.; Hincapie, R.A.; Granada, M. Optimal planning and operation of distribution systems considering distributed energy resources and automatic reclosers. IEEE Lat. Am. Trans. 2018, 16, 126–134. [Google Scholar] [CrossRef]
- Velasco-Quesada, G.; Guinjoan-Gispert, F.; Piqué-López, R.; Román-Lumbreras, M.; Conesa-Roca, A. Electrical PV array reconfiguration strategy for energy extraction improvement in grid-connected PV systems. IEEE Trans. Ind. Electron. 2009, 56, 4319–4331. [Google Scholar] [CrossRef]
- Sauhats, A.; Petrichenko, R.; Baltputnis, K.; Broka, Z.; Varfolomejeva, R. A multi-objective stochastic approach to hydroelectric power generation scheduling. In Proceedings of the 2016 Power Systems Computation Conference (PSCC), Genoa, Italy, 20–24 June 2016; pp. 1–7. [Google Scholar]
- Xu, B.; Wang, Y.; Dvorkin, Y.; Fernández-Blanco, R.; Silva-Monroy, C.A.; Watson, J.P.; Kirschen, D.S. Scalable planning for energy storage in energy and reserve markets. IEEE Trans. Power Syst. 2017, 32, 4515–4527. [Google Scholar] [CrossRef]
- Celli, G.; Mocci, S.; Pilo, F.; Loddo, M. Optimal integration of energy storage in distribution networks. In Proceedings of the 2009 IEEE Bucharest PowerTech; IEEE: Bucharest, Rumania, 2009; pp. 1–7. [Google Scholar]
- Khan, A.A.; Naeem, M.; Iqbal, M.; Qaisar, S.; Anpalagan, A. A compendium of optimization objectives, constraints, tools and algorithms for energy management in microgrids. Renew. Sustain. Energy Rev. 2016, 58, 1664–1683. [Google Scholar] [CrossRef]
- Kaur, S.; Kumbhar, G.; Sharma, J. A MINLP technique for optimal placement of multiple DG units in distribution systems. Int. J. Electr. Power Energy Syst. 2014, 63, 609–617. [Google Scholar] [CrossRef]
- Grisales, L.F.; Grajales, A.; Montoya, O.D.; Hincapie, R.A.; Granada, M.; Castro, C.A. Optimal location, sizing and operation of energy storage in distribution systems using multi-objective approach. IEEE Lat. Am. Trans. 2017, 15, 1084–1090. [Google Scholar] [CrossRef]
- Dall’Anese, E.; Simonetto, A. Optimal power flow pursuit. IEEE Trans. Smart Grid 2016, 9, 942–952. [Google Scholar] [CrossRef]
- Abdi, H.; Beigvand, S.D.; La Scala, M. A review of optimal power flow studies applied to smart grids and microgrids. Renew. Sustain. Energy Rev. 2017, 71, 742–766. [Google Scholar] [CrossRef]
- Mumtaz, F.; Syed, M.; Al Hosani, M.; Zeineldin, H. A novel approach to solve power flow for islanded microgrids using modified Newton Raphson with droop control of DG. IEEE Trans. Sustain. Energy 2015, 7, 493–503. [Google Scholar] [CrossRef]
- Momoh, J.A.; Adapa, R.; El-Hawary, M. A review of selected optimal power flow literature to 1993. I. Nonlinear and quadratic programming approaches. IEEE Trans. Power Syst. 1999, 14, 96–104. [Google Scholar] [CrossRef]
- Capitanescu, F.; Ramos, J.M.; Panciatici, P.; Kirschen, D.; Marcolini, A.M.; Platbrood, L.; Wehenkel, L. State-of-the-art, challenges, and future trends in security constrained optimal power flow. Electr. Power Syst. Res. 2011, 81, 1731–1741. [Google Scholar] [CrossRef]
- Dostál, Z. Optimal Quadratic Programming Algorithms: With Applications to Variational Inequalities; Springer Science & Business Media: Berlin/Heidelberg, Germany, 2009; Volume 23. [Google Scholar]
- Huang, S.; Wu, Q.; Zhao, H.; Liu, Z. Geometry of power flows and convex-relaxed power flows in distribution networks with high penetration of renewables. Energy Procedia 2016, 100, 1–7. [Google Scholar] [CrossRef][Green Version]
- Garces, A. A linear three-phase load flow for power distribution systems. IEEE Trans. Power Syst. 2015, 31, 827–828. [Google Scholar] [CrossRef]
- Zimmerman, R.D.; Murillo-Sánchez, C.E.; Thomas, R.J. MATPOWER: Steady-state operations, planning, and analysis tools for power systems research and education. IEEE Trans. Power Syst. 2010, 26, 12–19. [Google Scholar] [CrossRef]
- DIgSILENT. DIGSILENT RELEASES POWERFACTORY 2019. 2019. Available online: https://www.digsilent.de/en/newsreader/powerfactory-2019-release.html (accessed on 15 August 2022).
- Weber, J. Dynamic Load Models in Power World Simulator Modular Structure of Generator Dynamic Models. 2017. Available online: https://www.powerworld.com/files/CC201806_13_LoadComponent.pdf (accessed on 16 December 2022).
- Milano, F. An open source power system analysis toolbox. IEEE Trans. Power Syst. 2005, 20, 1199–1206. [Google Scholar] [CrossRef]
- Montoya, O.D.; Grisales-Noreña, L.; González-Montoya, D.; Ramos-Paja, C.; Garces, A. Linear power flow formulation for low-voltage DC power grids. Electr. Power Syst. Res. 2018, 163, 375–381. [Google Scholar] [CrossRef]
- Grisales-Noreña, L.F.; Montoya, O.D.; Gil-González, W.J.; Perea-Moreno, A.J.; Perea-Moreno, M.A. A comparative study on power flow methods for direct-current networks considering processing time and numerical convergence errors. Electronics 2020, 9, 2062. [Google Scholar] [CrossRef]
- Garcés, A. On the convergence of Newton’s method in power flow studies for DC microgrids. IEEE Trans. Power Syst. 2018, 33, 5770–5777. [Google Scholar] [CrossRef]
- Camila Herrera, M.; Montoya, O.D.; Molina-Cabrera, A.; Grisales-Noreña, L.F.; Giral-Ramírez, D.A. Convergence analysis of the triangular-based power flow method for AC distribution grids. Int. J. Electr. Comput. Eng. 2022, 12, 41–49. [Google Scholar]
- Grisales, L.F.; Grajales, A.; Montoya, O.D.; Hincapie, R.A.; Granada, M. Impact of optimal location and sizing of distributed generation and automatic reclosers in distribution systems. Int. J. Power Energy Convers. 2019, 10, 76–88. [Google Scholar] [CrossRef]
- Gil-González, W.; Garces, A.; Montoya, O.D.; Hernández, J.C. A mixed-integer convex model for the optimal placement and sizing of distributed generators in power distribution networks. Appl. Sci. 2021, 11, 627. [Google Scholar] [CrossRef]
- Grisales-Noreña, L.F.; Garzon-Rivera, O.D.; Danilo Montoya, O.; Ramos-Paja, C.A. Hybrid metaheuristic optimization methods for optimal location and sizing DGs in DC networks. In Proceedings of the Workshop on Engineering Applications; Springer: Berlin/Heidelberg, Germany, 2019; pp. 214–225. [Google Scholar]
- creg. COMISIÓN DE REGULACIÓN DE ENERGÍA Y GAS RESOLUCIÓN No. 030 DE 2018. Available online: http://apolo.creg.gov.co/Publicac.nsf/1c09d18d2d5ffb5b05256eee00709c02/83b41035c2c4474f05258243005a1191#:~:text=Estaresolucionaplicaalos,menoresoiguales5MW (accessed on 23 September 2022).
- Gaurav, S.; Birla, C.; Lamba, A.; Umashankar, S.; Ganesan, S. Energy management of PV–battery based microgrid system. Procedia Technol. 2015, 21, 103–111. [Google Scholar] [CrossRef]
- Riaño, F.E.; Cruz, J.F.; Montoya, O.D.; Chamorro, H.R.; Alvarado-Barrios, L. Reduction of losses and operating costs in distribution networks using a genetic algorithm and mathematical optimization. Electronics 2021, 10, 419. [Google Scholar] [CrossRef]
- Moradi, M.; Abedini, M. A combination of genetic algorithm and particle swarm optimization for optimal distributed generation location and sizing in distribution systems with fuzzy optimal theory. Int. J. Green Energy 2012, 9, 641–660. [Google Scholar] [CrossRef]
- Gil-González, W.; Montoya, O.D.; Holguín, E.; Garces, A.; Grisales-Noreña, L.F. Economic dispatch of energy storage systems in dc microgrids employing a semidefinite programming model. J. Energy Storage 2019, 21, 1–8. [Google Scholar] [CrossRef]
- Capitanescu, F. Critical review of recent advances and further developments needed in AC optimal power flow. Electr. Power Syst. Res. 2016, 136, 57–68. [Google Scholar] [CrossRef]
- Rajagopalan, A.; Nagarajan, K.; Montoya, O.D.; Dhanasekaran, S.; Kareem, I.A.; Perumal, A.S.; Lakshmaiya, N.; Paramasivam, P. Multi-Objective Optimal Scheduling of a Microgrid Using Oppositional Gradient-Based Grey Wolf Optimizer. Energies 2022, 15, 9024. [Google Scholar] [CrossRef]
- Nehrir, M.; Wang, C.; Strunz, K.; Aki, H.; Ramakumar, R.; Bing, J.; Miao, Z.; Salameh, Z. A review of hybrid renewable/alternative energy systems for electric power generation: Configurations, control, and applications. IEEE Trans. Sustain. Energy 2011, 2, 392–403. [Google Scholar] [CrossRef]
- García-Muñoz, F.; Díaz-González, F.; Corchero, C. A two-stage stochastic programming model for the sizing and location of DERs considering electric vehicles and demand response. Sustain. Energy Grids Netw. 2022, 30, 100624. [Google Scholar] [CrossRef]
- Gao, X.; Yang, H.; Lu, L. Study on offshore wind power potential and wind farm optimization in Hong Kong. Appl. Energy 2014, 130, 519–531. [Google Scholar] [CrossRef]
- UPME. Proyección de Demanda de Energía en Colombia Revisión Octubre de 2010. 2010. Available online: http://www.upme.gov.co/docs/energia/proyecc_demanda_energia_octubre_2010.pdf (accessed on 3 July 2022).
- UPME. Atlas de Radiación solar de Colombia; UPME: Bogota, Colombia, 2019. [Google Scholar]
- UPME. PROYECCIÓN REGIONAL DE DEMANDA DE ENERGÍA ELÉCTRICA Y POTENCIA MÁXIMA EN COLOMBIA. 2017. Available online: http://atlas.ideam.gov.co/visorAtlasRadiacion.html (accessed on 15 July 2022).
- Zahraoui, Y.; Alhamrouni, I.; Mekhilef, S.; Basir Khan, M.R.; Hayes, B.P.; Ahmed, M. A novel approach for sizing battery storage system for enhancing resilience ability of a microgrid. Int. Trans. Electr. Energy Syst. 2021, 31, e13142. [Google Scholar] [CrossRef]
- Biswal, S.R.; Shankar, G. Optimal deployment and sizing of distributed generations and capacitor banks in radial distribution system using African vultures optimization algorithm. In Proceedings of the AIP Conference Proceedings; AIP Publishing LLC.: Melville, NY, USA, 2022; Volume 2681, p. 020079. [Google Scholar]
- Barbosa de Alencar, D.; de Mattos Affonso, C.; Limão de Oliveira, R.C.; Moya Rodriguez, J.L.; Leite, J.C.; Reston Filho, J.C. Different models for forecasting wind power generation: Case study. Energies 2017, 10, 1976. [Google Scholar] [CrossRef]
- Chang, W.Y. A literature review of wind forecasting methods. J. Power Energy Eng. 2014, 2, 161. [Google Scholar] [CrossRef]
- Raicharoen, T.; Lursinsap, C.; Sanguanbhokai, P. Application of critical support vector machine to time series prediction. In Proceedings of the 2003 International Symposium on Circuits and Systems, 2003. ISCAS’03. IEEE, Bangkok, Thailand, 25–28 May 2003; Volume 5. [Google Scholar]
- Zhou, K.; Fu, C.; Yang, S. Big data driven smart energy management: From big data to big insights. Renew. Sustain. Energy Rev. 2016, 56, 215–225. [Google Scholar] [CrossRef]
- Hassan, A.S.; Othman, E.A.; Bendary, F.M.; Ebrahim, M.A. Optimal integration of distributed generation resources in active distribution networks for techno-economic benefits. Energy Rep. 2020, 6, 3462–3471. [Google Scholar] [CrossRef]
- Yumurtaci, Z.; Asmaz, E. Electric energy demand of Turkey for the year 2050. Energy Sources 2004, 26, 1157–1164. [Google Scholar] [CrossRef]
- Emissions m Japan. 17 Energy (Supplies, Policy, Economics, Forecasts). 1997.
- Bianco, V.; Manca, O.; Nardini, S. Electricity consumption forecasting in Italy using linear regression models. Energy 2009, 34, 1413–1421. [Google Scholar] [CrossRef]
- Kaytez, F.; Taplamacioglu, M.C.; Cam, E.; Hardalac, F. Forecasting electricity consumption: A comparison of regression analysis, neural networks and least squares support vector machines. Int. J. Electr. Power Energy Syst. 2015, 67, 431–438. [Google Scholar] [CrossRef]
- Diaz-Acevedo, J.A.; Grisales-Noreña, L.F.; Escobar, A. A method for estimating electricity consumption patterns of buildings to implement Energy Management Systems. J. Build. Eng. 2019, 25, 100774. [Google Scholar] [CrossRef]
- Marin, V.M.V. Planeamiento de Sistemas Secundarios de Distribución Considerando el Concepto de Demanda Diversificada. Ph.D. Thesis, Universidad Tecnológica de Pereira, Facultad de Ingenierías Eléctrica, Pereira, Colombia, 2013. [Google Scholar]
- Mohanty, A.K.; Babu, P.S.; Salkuti, S.R. Fuzzy-Based Simultaneous Optimal Placement of Electric Vehicle Charging Stations, Distributed Generators, and DSTATCOM in a Distribution System. Energies 2022, 15, 8702. [Google Scholar] [CrossRef]
- Yehia, M.; Allam, D.; Zobaa, A.F. A novel hybrid fuzzy-metaheuristic strategy for estimation of optimal size and location of the distributed generators. Energy Rep. 2022, 8, 12408–12425. [Google Scholar] [CrossRef]
- Carpinelli, G.; Celli, G.; Mocci, S.; Mottola, F.; Pilo, F.; Proto, D. Optimal integration of distributed energy storage devices in smart grids. IEEE Trans. Smart Grid 2013, 4, 985–995. [Google Scholar] [CrossRef]
- Colmenar-Santos, A.; Reino-Rio, C.; Borge-Diez, D.; Collado-Fernández, E. Distributed generation: A review of factors that can contribute most to achieve a scenario of DG units embedded in the new distribution networks. Renew. Sustain. Energy Rev. 2016, 59, 1130–1148. [Google Scholar] [CrossRef]
- Picciariello, A.; Alvehag, K.; Söder, L. State-of-art review on regulation for distributed generation integration in distribution systems. In Proceedings of the 2012 9th International Conference on the European Energy Market, Florence, Italy, 10–12 May 2012; pp. 1–8. [Google Scholar]
- Banos, R.; Manzano-Agugliaro, F.; Montoya, F.; Gil, C.; Alcayde, A.; Gómez, J. Optimization methods applied to renewable and sustainable energy: A review. Renew. Sustain. Energy Rev. 2011, 15, 1753–1766. [Google Scholar] [CrossRef]
- Das, U.K.; Tey, K.S.; Seyedmahmoudian, M.; Mekhilef, S.; Idris, M.Y.I.; Van Deventer, W.; Horan, B.; Stojcevski, A. Forecasting of photovoltaic power generation and model optimization: A review. Renew. Sustain. Energy Rev. 2018, 81, 912–928. [Google Scholar] [CrossRef]
- Sharma, D.; Singh, P. Optimal Planning of Distribute Energy Resources Sizing and Location Problem—A Review. In Proceedings of the 2020 Second International Conference on Inventive Research in Computing Applications (ICIRCA), Coimbatore, India, 15–17 July 2020; pp. 500–504. [Google Scholar]
- Koutsoukis, N.C.; Siagkas, D.O.; Georgilakis, P.S.; Hatziargyriou, N.D. Online reconfiguration of active distribution networks for maximum integration of distributed generation. IEEE Trans. Autom. Sci. Eng. 2016, 14, 437–448. [Google Scholar] [CrossRef]
- Abdel-Akher, M.; Ali, A.; Eid, A.; El-Kishky, H. Optimal size and location of distributed generation unit for voltage stability enhancement. In Proceedings of the 2011 IEEE Energy Conversion Congress and Exposition, Phoenix, AZ, USA, 17–22 September 2011; pp. 104–108. [Google Scholar]
- El-Zonkoly, A. Optimal placement of multi-distributed generation units including different load models using particle swarm optimisation. IET Gener. Transm. Distrib. 2011, 5, 760–771. [Google Scholar] [CrossRef]
- Ouyang, W.; Cheng, H.; Zhang, X.; Yao, L. Distribution network planning method considering distributed generation for peak cutting. Energy Convers. Manag. 2010, 51, 2394–2401. [Google Scholar] [CrossRef]
- Kowsalya, M. Optimal size and siting of multiple distributed generators in distribution system using bacterial foraging optimization. Swarm Evol. Comput. 2014, 15, 58–65. [Google Scholar]
- Wu, D.; Ma, X.; Huang, S.; Fu, T.; Balducci, P. Stochastic optimal sizing of distributed energy resources for a cost-effective and resilient microgrid. Energy 2020, 198, 117284. [Google Scholar] [CrossRef]
- Gautam, M.; Bhusal, N.; Benidris, M. A Cooperative Game Theory-based Approach to Sizing and Siting of Distributed Energy Resources. In Proceedings of the 2021 North American Power Symposium (NAPS), Tempe, AZ, USA, 11–13 April 2021; pp. 1–6. [Google Scholar]
- Bacca, E.J.M.; Knight, A.; Trifkovic, M. Optimal land use and distributed generation technology selection via geographic-based multicriteria decision analysis and mixed-integer programming. Sustain. Cities Soc. 2020, 55, 102055. [Google Scholar] [CrossRef]
- Postigo Marcos, F.; Mateo Domingo, C.; Gómez San Román, T.; Cossent Arín, R. Location and sizing of micro-grids to improve continuity of supply in radial distribution networks. Energies 2020, 13, 3495. [Google Scholar] [CrossRef]
- Singh, R.K.; Goswami, S. Multi-objective optimization of distributed generation planning using impact indices and trade-off technique. Electr. Power Components Syst. 2011, 39, 1175–1190. [Google Scholar] [CrossRef]
- Montoya, O.D.; Grisales-Noreña, L.F.; Gil-González, W.; Alcalá, G.; Hernandez-Escobedo, Q. Optimal location and sizing of PV sources in DC networks for minimizing greenhouse emissions in diesel generators. Symmetry 2020, 12, 322. [Google Scholar] [CrossRef]
- Molina-Martin, F.; Montoya, O.D.; Grisales-Noreña, L.F.; Hernández, J.C.; Ramírez-Vanegas, C.A. Simultaneous minimization of energy losses and greenhouse gas emissions in AC distribution networks using BESS. Electronics 2021, 10, 1002. [Google Scholar] [CrossRef]
- Moradi, M.H.; Abedini, M. A combination of genetic algorithm and particle swarm optimization for optimal DG location and sizing in distribution systems. Int. J. Electr. Power Energy Syst. 2012, 34, 66–74. [Google Scholar] [CrossRef]
- Martinez, J.A.; Guerra, G. A parallel Monte Carlo method for optimum allocation of distributed generation. IEEE Trans. Power Syst. 2014, 29, 2926–2933. [Google Scholar] [CrossRef]
- Nayanatara, C.; Baskaran, J.; Kothari, D. Hybrid optimization implemented for distributed generation parameters in a power system network. Int. J. Electr. Power Energy Syst. 2016, 78, 690–699. [Google Scholar] [CrossRef]
- UPME. Estadísticas Incentivos FNCE. 2021. Available online: https://www1.upme.gov.co/Incentivos/Paginas/reportesfnce.aspx (accessed on 11 November 2022).
- UPME. Incentivos Tributarios—Ley 1715 de 2014 (Informe No. 2). 2018. Available online: https://www1.upme.gov.co/Documents/Cartilla_IGE_Incentivos_Tributarios_Ley1715.pdf (accessed on 17 July 2022).
- Sánchez-Díez, E.; Ventosa, E.; Guarnieri, M.; Trovò, A.; Flox, C.; Marcilla, R.; Soavi, F.; Mazur, P.; Aranzabe, E.; Ferret, R. Redox flow batteries: Status and perspective towards sustainable stationary energy storage. J. Power Sources 2021, 481, 228804. [Google Scholar] [CrossRef]
- Grisales-Noreña, L.F.; Ramos-Paja, C.A.; Gonzalez-Montoya, D.; Alcalá, G.; Hernandez-Escobedo, Q. Energy management in PV based microgrids designed for the Universidad Nacional de Colombia. Sustainability 2020, 12, 1219. [Google Scholar] [CrossRef]
- Jung, K.H.; Kim, H.; Rho, D. Determination of the installation site and optimal capacity of the battery energy storage system for load leveling. IEEE Trans. Energy Convers. 1996, 11, 162–167. [Google Scholar] [CrossRef]
- Capizzi, G.; Bonanno, F.; Napoli, C. Recurrent neural network-based control strategy for battery energy storage in generation systems with intermittent renewable energy sources. In Proceedings of the 2011 International Conference on Clean Electrical Power (ICCEP), Ischia, Italy, 14–16 June 2011; pp. 336–340. [Google Scholar]
- Grisales-Noreña, L.; Montoya, O.D.; Gil-Gonzalez, W. Integration of energy storage systems in AC distribution networks: Optimal location, selecting, and operation approach based on genetic algorithms. J. Energy Storage 2019, 25, 100891. [Google Scholar] [CrossRef]
- Wei, C.; Fadlullah, Z.M.; Kato, N.; Stojmenovic, I. On optimally reducing power loss in micro-grids with power storage devices. IEEE J. Sel. Areas Commun. 2014, 32, 1361–1370. [Google Scholar] [CrossRef]
- Karanki, S.B.; Xu, D.; Venkatesh, B.; Singh, B.N. Optimal location of battery energy storage systems in power distribution network for integrating renewable energy sources. In Proceedings of the 2013 IEEE Energy Conversion Congress and Exposition, Denver, CO, USA, 15–19 September 2013; pp. 4553–4558. [Google Scholar]
- Yuan, Z.; Wang, W.; Wang, H.; Yildizbasi, A. A new methodology for optimal location and sizing of battery energy storage system in distribution networks for loss reduction. J. Energy Storage 2020, 29, 101368. [Google Scholar] [CrossRef]
- Serra, F.M.; Montoya, O.D.; Alvarado-Barrios, L.; Álvarez-Arroyo, C.; Chamorro, H.R. On the Optimal Selection and Integration of Batteries in DC Grids through a Mixed-Integer Quadratic Convex Formulation. Electronics 2021, 10, 2339. [Google Scholar] [CrossRef]
- Zafar, R.; Ravishankar, J.; Fletcher, J.E.; Pota, H.R. Optimal dispatch of battery energy storage system using convex relaxations in unbalanced distribution grids. IEEE Trans. Ind. Informatics 2019, 16, 97–108. [Google Scholar] [CrossRef]
- Montoya, O.D.; Gil-González, W.; Hernández, J.C. Optimal selection and location of bess systems in medium-voltage rural distribution networks for minimizing greenhouse gas emissions. Electronics 2020, 9, 2097. [Google Scholar] [CrossRef]
- Gil-González, W.; Montoya, O.D.; Grisales-Noreña, L.F.; Escobar-Mejía, A. Optimal Economic–Environmental Operation of BESS in AC Distribution Systems: A Convex Multi-Objective Formulation. Computation 2021, 9, 137. [Google Scholar] [CrossRef]
- Terlouw, T.; AlSkaif, T.; Bauer, C.; van Sark, W. Multi-objective optimization of energy arbitrage in community energy storage systems using different battery technologies. Appl. Energy 2019, 239, 356–372. [Google Scholar] [CrossRef]
- Mora, C.A.; Montoya, O.D.; Trujillo, E.R. Mixed-integer programming model for transmission network expansion planning with Battery Energy Storage Systems (BESS). Energies 2020, 13, 4386. [Google Scholar] [CrossRef]
- Kraning, M.; Wang, Y.; Akuiyibo, E.; Boyd, S. Operation and configuration of a storage portfolio via convex optimization. IFAC Proc. Vol. 2011, 44, 10487–10492. [Google Scholar] [CrossRef]
- Montoya, O.D.; Gil-González, W.; Grisales-Noreña, L.; Orozco-Henao, C.; Serra, F. Economic dispatch of BESS and renewable generators in DC microgrids using voltage-dependent load models. Energies 2019, 12, 4494. [Google Scholar] [CrossRef]
- Montoya, O.D.; Gil-González, W. Dynamic active and reactive power compensation in distribution networks with batteries: A day-ahead economic dispatch approach. Comput. Electr. Eng. 2020, 85, 106710. [Google Scholar] [CrossRef]
- Montoya, O.D.; Gil-González, W.; Serra, F.M.; Hernández, J.C.; Molina-Cabrera, A. A second-order cone programming reformulation of the economic dispatch problem of bess for apparent power compensation in ac distribution networks. Electronics 2020, 9, 1677. [Google Scholar] [CrossRef]
- Montoya, O.D.; Gil-González, W.; Rivas-Trujillo, E. Optimal location-reallocation of battery energy storage systems in DC microgrids. Energies 2020, 13, 2289. [Google Scholar] [CrossRef]
- Adetunji, K.E.; Hofsajer, I.W.; Abu-Mahfouz, A.M.; Cheng, L. A review of metaheuristic techniques for optimal integration of electrical units in distribution networks. IEEE Access 2020, 9, 5046–5068. [Google Scholar] [CrossRef]
- Barnes, A.K.; Balda, J.C.; Escobar-Mejía, A.; Geurin, S.O. Placement of energy storage coordinated with smart PV inverters. In Proceedings of the 2012 IEEE PES Innovative Smart Grid Technologies (ISGT), Washington, DC, USA, 16–20 January 2012; pp. 1–7. [Google Scholar]
- Jani, V.; Abdi, H. Optimal allocation of energy storage systems considering wind power uncertainty. J. Energy Storage 2018, 20, 244–253. [Google Scholar] [CrossRef]
- Sharma, S.; Niazi, K.; Verma, K.; Rawat, T. Coordination of different DGs, BESS and demand response for multi-objective optimization of distribution network with special reference to Indian power sector. Int. J. Electr. Power Energy Syst. 2020, 121, 106074. [Google Scholar] [CrossRef]
- Fathy, A.; Abdelaziz, A.Y. Grey wolf optimizer for optimal sizing and siting of energy storage system in electric distribution network. Electr. Power Components Syst. 2017, 45, 601–614. [Google Scholar] [CrossRef]
- Cortés-Caicedo, B.; Avellaneda-Gómez, L.S.; Montoya, O.D.; Alvarado-Barrios, L.; Chamorro, H.R. Application of the Vortex Search Algorithm to the Phase-Balancing Problem in Distribution Systems. Energies 2021, 14, 1282. [Google Scholar] [CrossRef]
- Qiu, J.; Zhao, J.; Yang, H.; Wang, D.; Dong, Z.Y. Planning of solar photovoltaics, battery energy storage system and gas micro turbine for coupled micro energy grids. Appl. Energy 2018, 219, 361–369. [Google Scholar] [CrossRef]
- Mohamed, S.; Shaaban, M.F.; Ismail, M.; Serpedin, E.; Qaraqe, K.A. An efficient planning algorithm for hybrid remote microgrids. IEEE Trans. Sustain. Energy 2018, 10, 257–267. [Google Scholar] [CrossRef]
- García-Muñoz, F.; Díaz-González, F.; Corchero, C. A novel algorithm based on the combination of AC-OPF and GA for the optimal sizing and location of DERs into distribution networks. Sustain. Energy Grids Netw. 2021, 27, 100497. [Google Scholar] [CrossRef]
- HassanzadehFard, H.; Tooryan, F.; Dargahi, V.; Jin, S. A cost-efficient sizing of grid-tied hybrid renewable energy system with different types of demands. Sustain. Cities Soc. 2021, 73, 103080. [Google Scholar] [CrossRef]
- Montoya, O.D.; Grajales, A.; Garces, A.; Castro, C.A. Distribution systems operation considering energy storage devices and distributed generation. IEEE Lat. Am. Trans. 2017, 15, 890–900. [Google Scholar] [CrossRef]
- Parol, M.; Wójtowicz, T.; Ksieyk, K.; Wenge, C.; Balischewski, S.; Arendarski, B. Optimum management of power and energy in low voltage microgrids using evolutionary algorithms and energy storage. Int. J. Electr. Power Energy Syst. 2020, 119, 105886. [Google Scholar] [CrossRef]
- Abou El-Ela, A.A.; El-Seheimy, R.A.; Shaheen, A.M.; Wahbi, W.A.; Mouwafi, M.T. PV and battery energy storage integration in distribution networks using equilibrium algorithm. J. Energy Storage 2021, 42, 103041. [Google Scholar] [CrossRef]
- Montoya, O.D.; Serra, F.M.; De Angelo, C.H. On the efficiency in electrical networks with AC and DC operation technologies: A comparative study at the distribution stage. Electronics 2020, 9, 1352. [Google Scholar] [CrossRef]
- Ahmad, A.; Khan, A.; Javaid, N.; Hussain, H.M.; Abdul, W.; Almogren, A.; Alamri, A.; Azim Niaz, I. An optimized home energy management system with integrated renewable energy and storage resources. Energies 2017, 10, 549. [Google Scholar] [CrossRef]
- Lotfi, H.; Ghazi, R.; Sistani, M.B.N. Providing an optimal energy management strategy in distribution network considering distributed generators and energy storage units. In Proceedings of the 2019 International Power System Conference (PSC), Singapore, 15–17 November 2019; pp. 293–299. [Google Scholar]








| Ref. | Optimization Technique | Test System | Objective Function | Computation Time | Repeatability | Comparison with Other Methods |
|---|---|---|---|---|---|---|
| Technical and operational | ||||||
| Grisales-Noreña et al. [120] | Chu and Beasley genetic algorithm | 69-node test system | Minimization of energy losses | No | No | No |
| Wei et al. [121] | Heuristic coalition-formation algorithm | Not specified | Minimization of power losses | No | No | No |
| Karanki et al. [122] | PSO | IEEE 13- and 34-node test systems | Minimization of power losses | No | No | No |
| Yuan et al. [123] | Coyote optimization algorithm | 48-node test system | Minimization of power losses | No | No | Yes |
| Serra et al. [124] | GAMS | 21-node test system | Minimization of energy losses | No | No | Yes |
| Zafar et al. [125] | Not specified | IEEE 4-, 34-, 37-, and 123-node test systems | Minimization of energy losses | Yes | No | Yes |
| Environmental | ||||||
| Montoya et al. [126] | GAMS | 33-node test system | Minimization of CO emissions | No | No | Yes |
| Gil-Gonzales et al. [127] | MATLAB CVX tool | 33-node test system | Minimization of CO emissions and energy loss costs | No | No | No |
| Terlouw et al. [128] | Phyton | Distribution system in Switzerland | Minimization of investment costs and CO emissions | No | No | No |
| Molina-Martin et al. [110] | GAMS | 33- and 69-node test systems | Minimization of CO emissions and energy loss costs | No | No | No |
| Financial | ||||||
| Mora et al. [129] | GAMS | Garver 6-node test system | Minimization of investment and operating costs | No | No | Yes |
| Kraning et al. [130] | CVXGEN | Not specified | Minimization of operation and configuration costs | Yes | No | No |
| Montoya et al. [131] | GAMS | 30-node test system | Minimization of operating costs | No | No | No |
| Montoya et al. [132] | GAMS | 33-node test system | Minimization of operating costs | No | No | No |
| Montoya et al. [133] | GAMS | 33- and 69-nodes test systems | Minimization of operating costs | Yes | No | Yes |
| Montoya et al. [134] | GAMS | 21-node system | Minimization of energy purchase costs and energy loss costs | No | No | No |
| Gil-Gonzales et al. [69] | MATLAB CVX tool | 21-node test system | Minimization of operating costs | No | No | Yes |
| Barnes et al. [136] | Simulated annealing algorithm | Distribution system in the USA | Minimization of financial benefits | No | No | No |
| Grisales-Noreña et al. [10] | PSO | 21-node test system | Minimization of energy purchase costs | Yes | Yes | Yes |
| Gravitational search algorithm | Minimization of operating costs | |||||
| Jani et al. [137] | PSO | 30-node test system | Minimization of voltage profile deviation | Yes | No | Yes |
| Genetic algorithm | Minimization of CO emissions | |||||
| Sharma et al. [138] | Nonsorting genetic algorithm | Distribution system in India | Minimization of operating costs and energy losses | No | Yes | Yes |
| Fathy et al. [139] | Gray wolf optimizer | 30- and 69-node test systems | Minimization of operating costs | No | No | Yes |
| Other | ||||||
| Kyung-Hee et al. [118] | Load-following operation | Distribution system in Korea | Minimization of load levels | No | No | No |
| Capizzi et al. [119] | Recurrent neural networks | Single-node test system | Not specified | No | No | No |
| Ref. | Optimization Technique | Test System | Objective Function | Computation Time | Repeatability | Comparison with Other Methods |
|---|---|---|---|---|---|---|
| Qui et al. [141] | Stochastic optimization | 14-node test system | Minimization of investment and operating costs | No | No | No |
| Grisales-Noreña et al. [117] | Operating states analysis | Single-node test system | Not specified | No | No | No |
| Mohamed et al. [142] | Genetic algorithm and PSO | 38-node test system | Minimization of investment and operating costs | No | No | Yes |
| Garcia-Muñoz et al. [143] | Genetic algorithm | 33-node test system | Minimization of investment and operating costs | No | No | No |
| Minimization of operating costs | ||||||
| HassanzadehFard et al. [144] | Energy management strategy | 30-node test system | Minimization of overall energy exchange with the main network | No | No | No |
| Minimization of natural gas consumption | ||||||
| Minimization of operating costs | ||||||
| Montoya et al. [145] | GAMS | 9- and 10-node test system | Minimization of emissions | No | No | No |
| Minimization of energy losses | ||||||
| Voltage profile improvement | ||||||
| Parol et al. [146] | Genetic algorithm | 37-node test system | Minimization of operating costs | No | No | No |
| Minimization of costs associated with energy not supplied | ||||||
| Abou et al. [147] | Equilibrium optimizer | 33- and 69-node test systems | Minimization of investment and operating costs | No | No | Yes |
| Minimization of power losses | ||||||
| Minimization of CO emissions | ||||||
| Montoya et al. [148] | GAMS | 33-node test system | Minimization of energy losses and CO emissions | No | No | No |
| Ahmad et al. [149] | Compilation of metaheuristic algorithms | Residential building | Minimization of energy purchase | No | No | Yes |
| Celli et al. and Carpinelli et al. [42,93] | Genetic algorithm | 17-node test system | Minimization of operating costs | No | No | No |
| Lofti et al. [150] | PSO | 33-node test system | Minimization of not supplied energy and operating costs | No | Yes | Yes |
Disclaimer/Publisher’s Note: The statements, opinions and data contained in all publications are solely those of the individual author(s) and contributor(s) and not of MDPI and/or the editor(s). MDPI and/or the editor(s) disclaim responsibility for any injury to people or property resulting from any ideas, methods, instructions or products referred to in the content. |
© 2022 by the authors. Licensee MDPI, Basel, Switzerland. This article is an open access article distributed under the terms and conditions of the Creative Commons Attribution (CC BY) license (https://creativecommons.org/licenses/by/4.0/).
Share and Cite
Grisales-Noreña, L.F.; Restrepo-Cuestas, B.J.; Cortés-Caicedo, B.; Montano, J.; Rosales-Muñoz, A.A.; Rivera, M. Optimal Location and Sizing of Distributed Generators and Energy Storage Systems in Microgrids: A Review. Energies 2023, 16, 106. https://doi.org/10.3390/en16010106
Grisales-Noreña LF, Restrepo-Cuestas BJ, Cortés-Caicedo B, Montano J, Rosales-Muñoz AA, Rivera M. Optimal Location and Sizing of Distributed Generators and Energy Storage Systems in Microgrids: A Review. Energies. 2023; 16(1):106. https://doi.org/10.3390/en16010106
Chicago/Turabian StyleGrisales-Noreña, Luis Fernando, Bonie Johana Restrepo-Cuestas, Brandon Cortés-Caicedo, Jhon Montano, Andrés Alfonso Rosales-Muñoz, and Marco Rivera. 2023. "Optimal Location and Sizing of Distributed Generators and Energy Storage Systems in Microgrids: A Review" Energies 16, no. 1: 106. https://doi.org/10.3390/en16010106
APA StyleGrisales-Noreña, L. F., Restrepo-Cuestas, B. J., Cortés-Caicedo, B., Montano, J., Rosales-Muñoz, A. A., & Rivera, M. (2023). Optimal Location and Sizing of Distributed Generators and Energy Storage Systems in Microgrids: A Review. Energies, 16(1), 106. https://doi.org/10.3390/en16010106

