On the Development of Offshore Wind Turbine Technology: An Assessment of Reliability Rates and Fault Detection Methods in a Changing Market
Abstract
:1. Introduction
1.1. Problem Statement
1.2. Motivation, Paper Structure and Novelty
- Provide an overview of the current technology trends observed in the European offshore wind sector.
- Present results from a new reliability study of over 617 wind turbines, directly comparing down times associated with direct-drive and geared machines.
- Introduce a framework for evaluating how transferable previous diagnostic models published in the literature using older technology are when considering newer large-scale direct-drive generators.
- Deliver insight into key components that must be considered a priority for large-scale direct-drive generators with regards to diagnostic and prognostic modelling considering both reliability and previous research.
2. Drive Train Configuration Trends
3. Wind Turbine Stop Rate Analysis
Comparison with Previous Studies
4. Framework for Assessing the Transferability of Diagnostic Techniques between Drive Trains
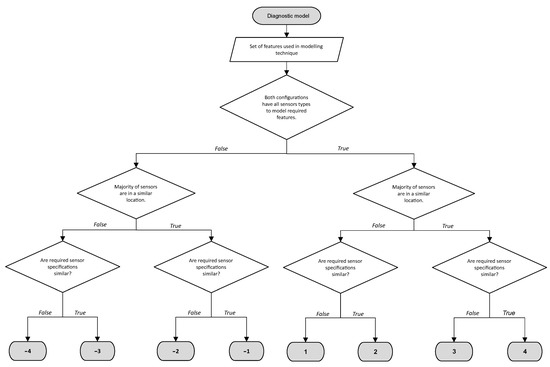
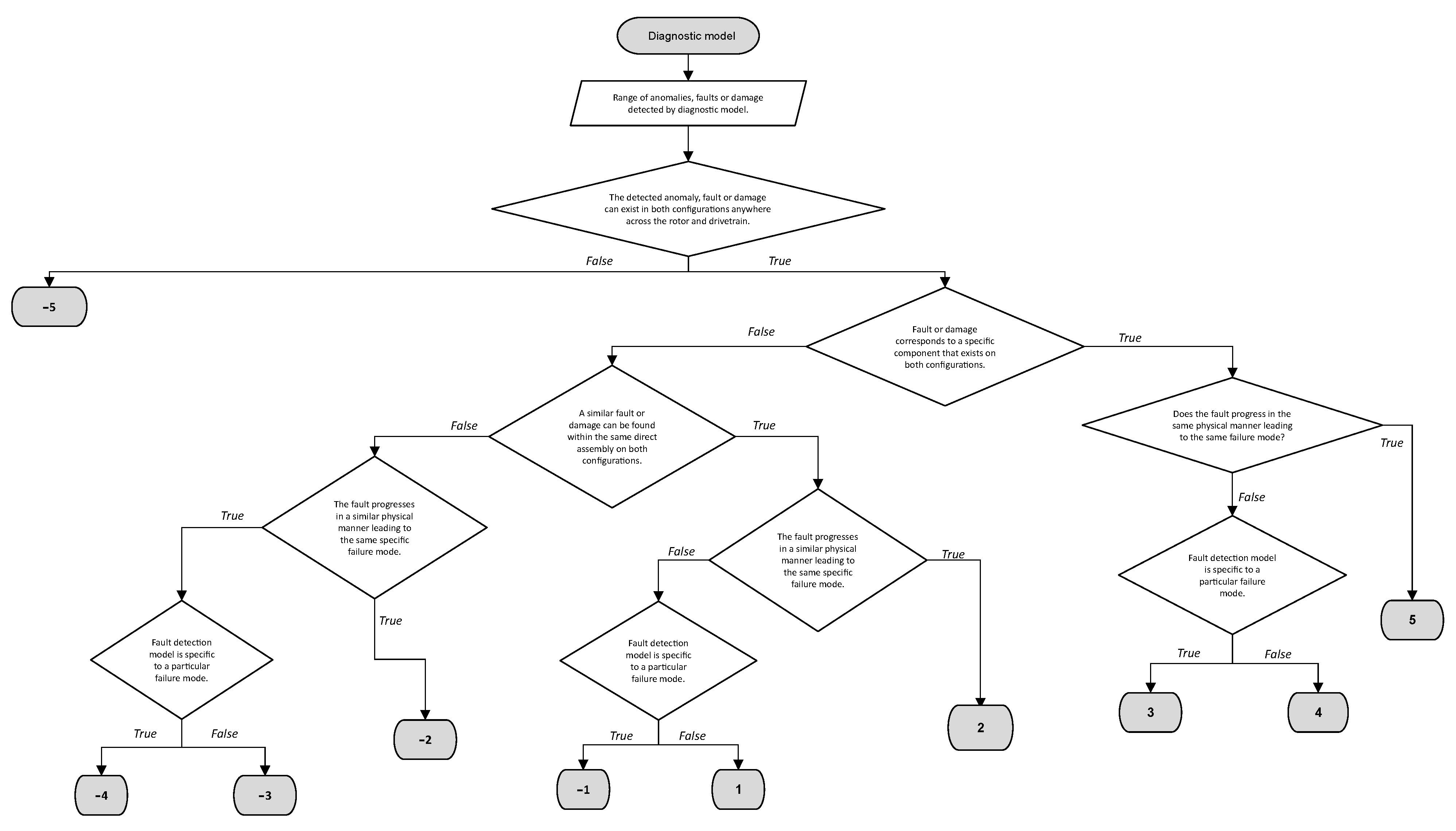
4.1. Framework
4.2. Framework Application Results
4.3. Discussion
5. Conclusions
Author Contributions
Funding
Institutional Review Board Statement
Informed Consent Statement
Conflicts of Interest
Abbreviations
| CMS | Conditon monitoring systems |
| DFIG | Doubly-fed induction generator |
| EESG | Electrically excited synchronous generator |
| LCOE | Levelised cost of energy |
| OPEX | Operational expenditure |
| O&M | Operations and maintenance |
| OEM | Original equipment manufacturer |
| PMSG | Permanent magnet synchronous generator |
| SCADA | Supervisory control and data acquisition |
| SCIG | Squirrel cage induction generator |
References
- Hernandez, C.V.; Telsnig, T.; Pradas, A.V. JRC Wind Energy Status Report: 2016 Edition|EU Science Hub; Publications Office of the European Union: Luxembourg, 2017. [Google Scholar]
- Ackermann, T.; Söder, L. An overview of wind energy-status 2002. Renew. Sustain. Energy Rev. 2002, 6, 67–127. [Google Scholar] [CrossRef]
- Hansen, A.D.; Hansen, L.H. Wind turbine concept market penetration over 10 years (1995–2004). Wind Energy 2007, 10, 81–97. [Google Scholar] [CrossRef]
- Hansen, A.D.; Iov, F.; Blaabjerg, F.; Hansen, L.H. Review of Contemporary Wind Turbine Concepts and Their Market Penetration. Wind Eng. 2004, 28, 247–263. [Google Scholar] [CrossRef]
- Crabtree, C.J.; Zappalá, D.; Hogg, S.I. Wind energy: UK experiences and offshore operational challenges. Proc. Inst. Mech. Eng. Part A J. Power Energy 2015, 229, 727–746. [Google Scholar] [CrossRef] [Green Version]
- Dhiman, H.S.; Deb, D.; Muyeen, S.M.; Kamwa, I. Wind Turbine Gearbox Anomaly Detection based on Adaptive Threshold and Twin Support Vector Machines. IEEE Trans. Energy Convers. 2021, 36, 3462–3469. [Google Scholar] [CrossRef]
- Yang, L.; Zhang, Z. Wind Turbine Gearbox Failure Detection Based on SCADA Data: A Deep Learning-Based Approach. IEEE Trans. Instrum. Meas. 2021, 70, 3507911. [Google Scholar] [CrossRef]
- Liu, Z.; Zhang, L. A review of failure modes, condition monitoring and fault diagnosis methods for large-scale wind turbine bearings. Measurement 2020, 149, 107002. [Google Scholar] [CrossRef]
- Rezamand, M.; Kordestani, M.; Carriveau, R.; Ting, D.S.; Saif, M. A New Hybrid Fault Detection Method for Wind Turbine Blades Using Recursive PCA and Wavelet-Based PDF. IEEE Sens. J. 2020, 20, 2023–2033. [Google Scholar] [CrossRef]
- Turnbull, A.; Carroll, J.; McDonald, A. Combining SCADA and vibration data into a single anomaly detection model to predict wind turbine component failure. Wind Energy 2021, 24, 197–211. [Google Scholar] [CrossRef]
- Beretta, M.; Cárdenas, J.J.; Koch, C.; Cusidó, J. Wind fleet generator fault detection via SCADA alarms and autoencoders. Appl. Sci. 2020, 10, 8649. [Google Scholar] [CrossRef]
- Wei, L.; Qian, Z.; Yang, C.; Pei, Y. Wind turbine pitch system condition monitoring based on performance curves in multiple states. In Proceedings of the 2018 9th International Renewable Energy Congress, IREC 2018, Hammamet, Tunisia, 20–22 March 2018; pp. 1–6. [Google Scholar] [CrossRef]
- Pandit, R.K.; Infield, D. SCADA-based wind turbine anomaly detection using Gaussian process models for wind turbine condition monitoring purposes. IET Renew. Power Gener. 2018, 12, 1249–1255. [Google Scholar] [CrossRef] [Green Version]
- Beretta, M.; Vidal, Y.; Sepulveda, J.; Porro, O.; Cusidó, J. Improved ensemble learning for wind turbine main bearing fault diagnosis. Appl. Sci. 2021, 11, 7523. [Google Scholar] [CrossRef]
- Garlick, W.; Dixon, R.; Watson, S. A Model-Based Approach to Wind Turbine Condition Monitoring Using SCADA Data. In Proceedings of the 20th International Conference on Systems Engineering, Coventry, UK, 8–10 September 2009. [Google Scholar]
- Wilkinson, M.; Darnell, B.; Delft, T.V.; Harman, K. Comparison of methods for wind turbine condition monitoring with SCADA data. IET Renew. Power Gener. 2014, 8, 390–397. [Google Scholar] [CrossRef]
- Bangalore, P.; Letzgus, S.; Karlsson, D.; Patriksson, M. An artificial neural network-based condition monitoring method for wind turbines, with application to the monitoring of the gearbox. Wind Energy 2017, 20, 1421–1438. [Google Scholar] [CrossRef]
- Cui, Y.; Bangalore, P.; Tjernberg, L.B. An anomaly detection approach based on machine learning and scada data for condition monitoring of wind turbines. In Proceedings of the 2018 International Conference on Probabilistic Methods Applied to Power Systems, PMAPS 2018, Boise, ID, USA, 24–28 June 2018. [Google Scholar]
- Tsui, K.L.; Chen, N.; Zhou, Q.; Hai, Y.; Wang, W. Prognostics and health management: A review on data driven approaches. Math. Probl. Eng. 2015, 2015, 793161. [Google Scholar] [CrossRef] [Green Version]
- Liu, R.; Yang, B.; Zio, E.; Chen, X. Artificial intelligence for fault diagnosis of rotating machinery: A review. Mech. Syst. Signal Process. 2018, 108, 33–47. [Google Scholar] [CrossRef]
- Tautz-Weinert, J.; Watson, S. Using SCADA data for wind turbine condition monitoring—A review. IET Renew. Power Gener. 2017, 11, 382–394. [Google Scholar] [CrossRef] [Green Version]
- Stetco, A.; Dinmohammadi, F.; Zhao, X.; Robu, V.; Flynn, D.; Barnes, M.; Keane, J.; Nenadic, G. Machine learning methods for wind turbine condition monitoring: A review. Renew. Energy 2019, 133, 620–635. [Google Scholar] [CrossRef]
- Serrano-González, J.; Lacal-Arántegui, R. Technological evolution of onshore wind turbines—A market-based analysis. Wind Energy 2016, 19, 2171–2187. [Google Scholar] [CrossRef] [Green Version]
- Li, H.; Chen, Z. Overview of different wind generator systems and their comparisons. IET Renew. Power Gener. 2008, 2, 123–138. [Google Scholar] [CrossRef] [Green Version]
- Baroudi, J.A.; Dinavahi, V.; Knight, A.M. A review of power converter topologies for wind generators. Renew. Energy 2007, 32, 2369–2385. [Google Scholar] [CrossRef]
- Chen, Z. Wind turbine drive train systems. In Wind Energy Systems: Optimising Design and Construction for Safe and Reliable Operation; Elsevier Ltd.: Amsterdam, The Netherlands, 2010; pp. 208–246. [Google Scholar] [CrossRef]
- Llorente Iglesias, R.; Lacal Arantegui, R.; Aguado Alonso, M. Power electronics evolution in wind turbines—A market-based analysis. Renew. Sustain. Energy Rev. 2011, 15, 4982–4993. [Google Scholar] [CrossRef]
- Wagner, H.J.; Mathur, J. Introduction to Wind Energy Systems. In Green Energy and Technology; Springer: Berlin/Heidelberg, Germany, 2013. [Google Scholar] [CrossRef] [Green Version]
- Joselin Herbert, G.M.; Iniyan, S.; Sreevalsan, E.; Rajapandian, S. A review of wind energy technologies. Renew. Sustain. Energy Rev. 2007, 11, 1117–1145. [Google Scholar] [CrossRef]
- Wind Europe Intelligence Platform—Interactive Data and Maps. 2021. Available online: https://windeurope.org/intelligence-platform/product/european-offshore-wind-farms-map-public/ (accessed on 3 December 2021).
- Ozturk, S.; Fthenakis, V.; Faulstich, S. Failure modes, effects and criticality analysis for wind turbines considering climatic regions and comparing geared and direct drive wind turbines. Energies 2018, 11, 2317. [Google Scholar] [CrossRef]
- Reder, M.; Yürüşen, N.Y.; Melero, J.J. Data-driven learning framework for associating weather conditions and wind turbine failures. Reliab. Eng. Syst. Saf. 2018, 169, 554–569. [Google Scholar] [CrossRef] [Green Version]
- Wilson, G.; McMillan, D. Assessing wind farm reliability using weather dependent failure rates. J. Phys. Conf. Ser. 2014, 524, 012181. [Google Scholar] [CrossRef] [Green Version]
- Hines, V.A.; Ogilvie, A.B.; Bond, C.R. Continuous Reliability Enhancement for Wind (CREW) Database: Wind Plant Reliability Benchmark; Technical Report; Sandia National Laboratory: Albuquerque, NM, USA, 2013.
- Lin, Y.; Tu, L.; Liu, H.; Li, W. Fault analysis of wind turbines in China. Renew. Sustain. Energy Rev. 2016, 55, 482–490. [Google Scholar] [CrossRef]
- Dinwoodie, I.; Quail, F.; McMillan, D. Analysis of offshore wind turbine operation & maintenance using a novel time domain meteo-ocean modeling approach. In Proceedings of the ASME Turbo Expo, Copenhagen, Denmark, 11–15 June 2012; Volume 6, pp. 847–857. [Google Scholar] [CrossRef] [Green Version]
- Ribrant, J.; Bertling, L. Survey of failures in wind power systems with focus on Swedish wind power plants during 1997–2005. In Proceedings of the 2007 IEEE Power Engineering Society General Meeting, Tampa, FL, USA, 24–28 June 2007; pp. 1–8. [Google Scholar] [CrossRef]
- Ribrant, J. Reliability Performance and Maintenance—A Survey of Failures in Wind Power Systems; Technical Report; KTH School of Electrical Engineering: Stockholm, Sweden, 2006. [Google Scholar]
- Ma, Z.; An, G.; Sun, X.; Chai, J. A Study of Fault Statistical Analysis and Maintenance Policy of Wind Turbine System. In Proceedings of the International Conference on Renewable Power Generation, Beijing, China, 17–18 October 2015; pp. 1–4. [Google Scholar]
- Su, C.; Yang, Y.; Wang, X.; Hu, Z. Failures analysis of wind turbines: Case study of a Chinese wind farm. In Proceedings of the 2016 Prognostics and System Health Management Conference, PHM-Chengdu 2016, Chengdu, China, 19–21 October 2017; pp. 1–6. [Google Scholar] [CrossRef]
- Van Bussel, G.J.W.; Zaaijer, M.B. Reliability, Availability and Maintenance aspects of large-scale offshore wind farms, a concepts study. In Proceedings of the MAREC 2001 Marine Renewable Energies Conference, Newcastle, UK, 27–28 March 2001; Volume 113, pp. 119–126. [Google Scholar]
- Herbert, G.M.; Iniyan, S.; Goic, R. Performance, reliability and failure analysis of wind farm in a developing Country. Renew. Energy 2010, 35, 2739–2751. [Google Scholar] [CrossRef]
- Wilkinson, M.; Harman, K.; Hendriks, B. Measuring wind turbine reliability: Results of the Reliawind project. Wind Energy 2011, 35, 102–109. [Google Scholar] [CrossRef]
- Bi, R.; Qian, K.; Zhou, C.; Hepburn, D.M.; Rong, J. A survey of failures in wind turbine generator systems with focus on a wind farm in China. Int. J. Smart Grid Clean Energy 2014, 3, 366–373. [Google Scholar] [CrossRef]
- Spinato, F.; Tavner, P.J.; Van Bussel, G.J.; Koutoulakos, E. Reliability of wind turbine subassemblies. IET Renew. Power Gener. 2009, 3, 387–401. [Google Scholar] [CrossRef] [Green Version]
- Tavner, P.J.; Xiang, J.; Spinato, F. Reliability analysis for wind turbines. Wind Energy 2007, 10, 1–18. [Google Scholar] [CrossRef]
- Faulstich, S.; Hahn, B.; Tavner, P. Wind Turbine Downtime and its Importance for Offshore Deployment. Wind Energy 2011, 14, 327–337. [Google Scholar] [CrossRef]
- Hahn, B.; Durstewitz, M.; Rohrig, K. Reliability of Wind Turbines: Experiences of 15 years with 1500 WTs. In Wind Energy: Proceedings of the Euromech Colloquium; Springer: Berlin, Germany, 2007; pp. 329–332. [Google Scholar]
- Artigao, E.; Martin-Martinez, S.; Ceña, A.; Honrubia-Escribano, A.; Gomez-Lazaro, E. Failure rate and downtime survey of wind turbines located in Spain. IET Renew. Power Gener. 2021, 15, 225–236. [Google Scholar] [CrossRef]
- Reder, M.D.; Gonzalez, E.; Melero, J.J. Wind Turbine Failures-Tackling current Problems in Failure Data Analysis. J. Phys. Conf. Ser. 2016, 753, 072027. [Google Scholar] [CrossRef]
- Yang, X.; Zhang, Y.; Lv, W.; Wang, D. Image recognition of wind turbine blade damage based on a deep learning model with transfer learning and an ensemble learning classifier. Renew. Energy 2021, 163, 386–397. [Google Scholar] [CrossRef]
- Chen, H.; Zuo, Y.; Chau, K.T.; Zhao, W.; Lee, C.H. Modern electric machines and drives for wind power generation: A review of opportunities and challenges. IET Renew. Power Gener. 2021, 15, 1864–1887. [Google Scholar] [CrossRef]
- Moreno, S.R.; Coelho, L.D.S.; Ayala, H.V.; Mariani, V.C. Wind turbines anomaly detection based on power curves and ensemble learning. IET Renew. Power Gener. 2020, 14, 4086–4093. [Google Scholar] [CrossRef]
- Zeng, X.J.; Yang, M.; Bo, Y.F. Gearbox oil temperature anomaly detection for wind turbine based on sparse Bayesian probability estimation. Int. J. Electr. Power Energy Syst. 2020, 123, 106233. [Google Scholar] [CrossRef]
- Chen, H.; Ma, H.; Chu, X.; Xue, D. Anomaly detection and critical attributes identification for products with multiple operating conditions based on isolation forest. Adv. Eng. Inform. 2020, 46, 101139. [Google Scholar] [CrossRef]
- Liu, X.; Lu, S.; Ren, Y.; Wu, Z. Wind turbine anomaly detection based on SCADA data mining. Electronics 2020, 9, 751. [Google Scholar] [CrossRef]
- McKinnon, C.; Carroll, J.; McDonald, A.; Koukoura, S.; Infield, D.; Soraghan, C. Comparison of new anomaly detection technique for wind turbine condition monitoring using gearbox SCADA data. Energies 2020, 13, 5152. [Google Scholar] [CrossRef]
- Wang, Y.; Yoshihashi, R.; Kawakami, R.; You, S.; Harano, T.; Ito, M.; Komagome, K.; Iida, M.; Naemura, T. Unsupervised anomaly detection with compact deep features for wind turbine blade images taken by a drone. IPSJ Trans. Comput. Vis. Appl. 2019, 11, 3. [Google Scholar] [CrossRef]
- Carroll, J.; Koukoura, S.; McDonald, A.; Charalambous, A.; Weiss, S.; McArthur, S. Wind turbine gearbox failure and remaining useful life prediction using machine learning techniques. Wind Energy 2019, 22, 360–375. [Google Scholar] [CrossRef] [Green Version]
- Yun, H.; Zhang, C.; Hou, C.; Liu, Z. An Adaptive Approach for Ice Detection in Wind Turbine with Inductive Transfer Learning. IEEE Access 2019, 7, 122205–122213. [Google Scholar] [CrossRef]
- Yang, C.; Qian, Z.; Pei, Y. Condition Monitoring for Wind Turbine Pitch System Using Multi-parameter Health Indicator. In Proceedings of the 2018 International Conference on Power System Technology, POWERCON 2018, Guangzhou, China, 6–8 November 2019; pp. 4820–4825. [Google Scholar] [CrossRef]
- Zhao, H.; Liu, H.; Hu, W.; Yan, X. Anomaly detection and fault analysis of wind turbine components based on deep learning network. Renew. Energy 2018, 127, 825–834. [Google Scholar] [CrossRef]
- Zhao, Y.; Li, D.; Dong, A.; Kang, D.; Lv, Q.; Shang, L. Fault prediction and diagnosis of wind turbine generators using SCADA data. Energies 2017, 10, 1210. [Google Scholar] [CrossRef] [Green Version]
- Zhao, Y.; Li, D.; Dong, A.; Lin, J.; Kang, D.; Shang, L. Fault prognosis of wind turbine generator using SCADA data. In Proceedings of the NAPS 2016—48th North American Power Symposium, Denver, CO, USA, 18–20 September 2016; pp. 1–6. [Google Scholar] [CrossRef]
- Mckinnon, C.; Carroll, J.; Mcdonald, A.; Koukoura, S.; Plumley, C. Investigation of anomaly detection technique for wind turbine pitch systems. In Proceedings of the 9th Renewable Power Generation Conference (RPG Dublin Online 2021), Online, 1–2 March 2021. [Google Scholar]
- Cardoni, M.; Pau, D.P.; Falaschetti, L.; Turchetti, C.; Lattuada, M. Online learning of oil leak anomalies in wind turbines with block-based binary reservoir. Electronics 2021, 10, 2836. [Google Scholar] [CrossRef]
- Mucchielli, P.; Bhowmik, B.; Ghosh, B.; Pakrashi, V. Real-time accurate detection of wind turbine downtime—An Irish perspective. Renew. Energy 2021, 179, 1969–1989. [Google Scholar] [CrossRef]
- Liu, X.; Teng, W.; Wu, S.; Wu, X.; Liu, Y.; Ma, Z. Sparse dictionary learning based adversarial variational auto-encoders for fault identification of wind turbines. Meas. J. Int. Meas. Confed. 2021, 183, 109810. [Google Scholar] [CrossRef]
- Heydari, A.; Garcia, D.A.; Fekih, A.; Keynia, F.; Tjernberg, L.B.; De Santoli, L. A Hybrid Intelligent Model for the Condition Monitoring and Diagnostics of Wind Turbines Gearbox. IEEE Access 2021, 9, 89878–89890. [Google Scholar] [CrossRef]
- Xiang, L.; Yang, X.; Hu, A.; Su, H.; Wang, P. Condition monitoring and anomaly detection of wind turbine based on cascaded and bidirectional deep learning networks. Appl. Energy 2022, 305, 117925. [Google Scholar] [CrossRef]








| Author | Title | Dataset | Turbine Number | Years Collected | Country | Top 3 Failures | Top 3 Downtimes |
|---|---|---|---|---|---|---|---|
| M. Reder [32] | Wind Turbine Failures—Tackling current Problems in Failure Data Analysis | AWESOME | 4300 | - | Europe | <1 MW: (Gearbox, Blades, other blade brake) | <1 MW: (Gearbox, Generator, Blades) |
| >1 MW: (Gearbox, Controller, Pitch) | >1 MW: (Gearbox, Generator, Blades) | ||||||
| DD: (Controller, Met Station, Yaw) | DD: (Generator, Blades, Controller) | ||||||
| G. Wilson [33] | Assessing wind farm reliability using weather dependent failure rates | Blacklaw and Whitelee | Over 250 | - | Scotland | Control, Drivetrain, Yaw | - |
| V. Hines [34] | Continuous Reliability Enhancement for Wind (CREW) Database: Wind Plant Reliability Benchmark | CREW | 800–900 | 2013 | USA | Rotor, Generator, Controls | Yaw, Brakes, Controls |
| Y. Lin [35] | Fault analysis of wind turbines in China | CWEA | 111 | 2010 | China | Pitch, Frequency Converter, Generator | - |
| 560 | 2011 | Frequency Converter, Generator, Pitch | |||||
| 640 | 2012 | Frequency Converter, Generator, Pitch | |||||
| C. Crabtree [5] | Wind Energy: UK experiences and offshore operational challenges | Egmond aan Zee | 36 | 3 years | Netherlands | Control, Yaw, Scheduled, Pitch | Gearbox, Generator, Blades |
| I. Dinwoodie [36] | Analysis of offshore wind turbine operation & maintenance using a novel time domain meteo-ocean modeling approach | Egmond aan Zee | 36 | 3 years | Netherlands | Control, Yaw, Scheduled, Pitch | Gearbox, Generator, Control |
| J. Ribrant [37] | Survey of failures in wind power systems with focus on Swedish wind power plants during 1997–2005 | Elforsk | 786 | 2000–2004 | Sweden | Electric, Sensors, Blades/Pitch | Gearbox, Control, Electric |
| J. Ribrant [38] | Reliability performance and maintenance—A survey of failures in wind power systems | Elforsk | 786 | 2000–2004 | Sweden | Electric, Sensors, Blades/Pitch | Gearbox, Control, Electric |
| VTT | 92 | 2000–2004 | Finland | Hydraulics, Blades/Pitch, Gearbox | Gearbox, Blades/Pitch, Hydraulics | ||
| WMEP | 650 | 2003–2004 | Germany | Electric, Control, Sensors/Hydraulics | Generator, Gearbox, Drivetrain | ||
| Z. Ma [39] | A Study of Fault Statistical Analysis and Maintenance Policy of Wind Turbine System | Huadian | 1313 | 2015 | China | Transformer, Generator, Pitch | Transducer, Generator, Control |
| C. Su [40] | Failures analysis of wind turbines: Case study of a Chinese wind farm | Jiangsu 1 | 61 | 2009–2017 | China | Control, Pitch, Electrics | Control, Pitch/Blade, Electrics |
| Jiangsu 2 | 47 | 2011–2017 | Pitch, Control, Electrics | Pitch/Blades, Control, Electrics | |||
| G. Van Bussel [41] | Reliability, Availability and Maintenance aspects of large-scale offshore wind farms, a concepts study | LWK | 643 | 1995–1999 | Germany | Control, Inverter, Gearbox | - |
| G. Herbert [42] | Performance, reliability and failure analysis of wind farm in a developing Country | Muppandal | 15 | 2000–2004 | India | Blades, Gearbox, Hydraulics | - |
| M. Wilkinson [43] | Measuring wind turbine reliability: results of the Reliawind project | Reliawind | Around 350 | - | Europe | Electrics, Rotor, Control | Electrics, Rotor, Control |
| R. Bi [44] | A survey of failures in wind turbine generator systems with focus on a wind farm in China | SUZHOU | 134 | 2011 | China | Pitch, Control, Sensors | Cables, Pitch, Control |
| F. Spinato [45] | Reliability of wind turbine subassemblies | Windstats Denmark (WSDK) | 2345–851 | - | Denmark | Converter, Yaw, Generator | - |
| Windstats Germany (WSD), Schleswig Holstein (LWK) | 1295–4285, 158–643 | - | Germany | Electrical, Converter, Rotor | - | ||
| P. Tavner [46] | Reliability analysis for wind turbines | Windstats Germany (WSD) | up to 4500 | 1994–2004 | Germany | Grid/Electrical, Yaw, Pitch Control | - |
| Windstats Denmark (WSDK) | up to 2500 | Denmark | Yaw, Hydraulic, Generator | - | |||
| S. Ozturk [31] | Failure Modes, Effects and Criticality Analysis for Wind Turbines Considering Climatic Regions and Comparing Geared and Direct Drive Wind Turbines | WMEP—DD 500 kW | 1500 | 1989–2006 | Germany | Control, Electric, Generator/Hub | Rotor Blades, Parts/Housing, Drive Train |
| WMEP—GD 200 kW | Control, Electric, Hydraulic | Gearbox, Electric, Rotor Blades/Control/Parts/Housing | |||||
| WMEP—GD 300 kW | Electric, Control, Hydraulic | Gearbox, Generator, Rotor Blades | |||||
| WMEP—GD 500 kW | Electric, Control, Yaw | Generator, Control, Electric | |||||
| S. Faulstich [47] | Wind turbine downtime and its importance for offshore deployment | WMEP | 1500 | 1989–2006 | Germany | Electrical system, Electrical Control, Sensors | Gearbox, Drivetrain, Generator |
| B. Hahn [48] | Reliability of Wind Turbines: Experiences of 15 years with 1500 WTs | WMEP | 1500 | 1991–2006 | Germany | Electrical, Plant Control, Sensors | Generator, Gearbox, Drivetrain |
| Turbine Type | Top 3 Stoppage Categories | Top 3 Downtime Categories |
|---|---|---|
| Direct-Drive Turbines | Pitch, Yaw, Blades and Hub | Electrical, Controls, Pitch |
| Gear-Driven Turbines | Pitch, Electrical, Sensors | Electrical, Grid, Pitch |
| Author | Year | Turbine Rating | Fault Examined | Data | Sensor Score | Component Score |
|---|---|---|---|---|---|---|
| Dhiman [6] | 2021 | Sub 1 MW | Gearbox | SCADA | −4 | −5 |
| L. Yang [7] | 2021 | Unknown | Gearbox | SCADA | −4 | −5 |
| X. Yang [51] | 2021 | Unknown | Blade Damage | Images | 4 | 5 |
| Turnbull [10] | 2020 | 0.5–1 MW | High Speed Shaft | SCADA | −2 | −2 |
| 2–4 MW | Generator Bearing | 3 | 2 | |||
| W. Chen [52] | 2021 | 1.5 MW | Blade Ice Accretion | SCADA | 4 | 5 |
| S. Moreno [53] | 2020 | 2 MW | Load and Wind Sensor Failure | SCADA | 4 | 4 |
| X. J. Zeng [54] | 2018 | 1.5 MW | Gearbox Oil Temperature Over Limit Fault | SCADA | −3 | −3 |
| M. Beretta [11] | 2020 | 2 MW | Bearing HSS Replacement | SCADA | 3 | 1 |
| Generator Brushes | ||||||
| Generator Non-Drive End Bearing | ||||||
| J. Chen [55] | 2020 | 1.6 MW | Overheating Generator Bearing | SCADA | −2 | 2 |
| Rezamand [9] | 2020 | ∼2.5 MW | Blade Fault | SCADA | 4 | 4 |
| X. Liu [56] | 2020 | Unknown | Gearbox and Generator | SCADA | −2 | −5 |
| McKinnon [57] | 2020 | Unknown | High Speed Shaft Faults | SCADA | 3 | 2 |
| Y. Wang [58] | 2019 | Unknown | Blade Damage | Images | 4 | 5 |
| J. Carroll [59] | 2019 | 2–4 MW | Gearbox Bearing | SCADA and Vibration | −4 | −2 |
| Gear Tooth Fault | −2 | −5 | ||||
| McKinnon [57] | 2020 | 2–4 MW | Intermediate Gear Fault | SCADA | −4 | −5 |
| H. Yun [60] | 2019 | Unknown | Ice Detection | SCADA | 4 | 5 |
| C. Yang [61] | 2019 | Unknown | Pitch Limit Switch and Angle Encoder | SCADA | 3 | 5 |
| L. Wei [12] | 2018 | 2 MW | Pitch System | SCADA | 4 | 5 |
| R. Pandit [13] | 2018 | 2.3 MW | Yaw Error | SCADA | 4 | 5 |
| H. Zhao [62] | 2018 | 1.5 MW | Gearbox | SCADA | −4 | −5 |
| Generator Rear Bearing | 3 | 2 | ||||
| Inverter Failure | 3 | 5 | ||||
| Y. Zhao [63] | 2017 | 1.5 MW | Generator Fault | SCADA | 3 | 3 |
| Y. Zhao [64] | 2016 | Unknown | Generator Fault | SCADA | 3 | 3 |
| M. Beretta [14] | 2021 | 2 MW | Main Bearing | SCADA | −2 | 5 |
| McKinnon [65] | 2021 | 1.8 MW | Pitch System Bearing | SCADA | 4 | 5 |
| M. Cardoni [66] | 2021 | Unknown | Oil leaks between HSS and Generator | Images | 4 | 5 |
| P. Mucchielli [67] | 2021 | Unknown | A Range | SCADA | 4 | 1 |
| X. Liu [68] | 2021 | Unknown | Gearbox Planetary Bearing | SCADA | −2 | −2 |
| Gearbox HSS Bearing | −2 | 1 | ||||
| Gearbox | −4 | −5 | ||||
| A. Heydari [69] | 2021 | 2 MW | Gearbox Bearing Fault | SCADA | −2 | −2 |
| L. Xiang [70] | 2022 | 750 kW | Gearbox Gear Failure | SCADA | −2 | −5 |
Publisher’s Note: MDPI stays neutral with regard to jurisdictional claims in published maps and institutional affiliations. |
© 2022 by the authors. Licensee MDPI, Basel, Switzerland. This article is an open access article distributed under the terms and conditions of the Creative Commons Attribution (CC BY) license (https://creativecommons.org/licenses/by/4.0/).
Share and Cite
Turnbull, A.; McKinnon, C.; Carrol, J.; McDonald, A. On the Development of Offshore Wind Turbine Technology: An Assessment of Reliability Rates and Fault Detection Methods in a Changing Market. Energies 2022, 15, 3180. https://doi.org/10.3390/en15093180
Turnbull A, McKinnon C, Carrol J, McDonald A. On the Development of Offshore Wind Turbine Technology: An Assessment of Reliability Rates and Fault Detection Methods in a Changing Market. Energies. 2022; 15(9):3180. https://doi.org/10.3390/en15093180
Chicago/Turabian StyleTurnbull, Alan, Conor McKinnon, James Carrol, and Alasdair McDonald. 2022. "On the Development of Offshore Wind Turbine Technology: An Assessment of Reliability Rates and Fault Detection Methods in a Changing Market" Energies 15, no. 9: 3180. https://doi.org/10.3390/en15093180
APA StyleTurnbull, A., McKinnon, C., Carrol, J., & McDonald, A. (2022). On the Development of Offshore Wind Turbine Technology: An Assessment of Reliability Rates and Fault Detection Methods in a Changing Market. Energies, 15(9), 3180. https://doi.org/10.3390/en15093180

