Modeling, Analysis, Design, and Simulation of a Bidirectional DC-DC Converter with Integrated Snow Removal Functionality for Solar PV Electric Vehicle Charger Applications
Abstract
:1. Introduction
2. Design, Analysis and Modelling of the Proposed System
2.1. Photovoltaic Design Considerations
2.2. Proposed Power Conversion Topology
2.3. Modes of Operation of the Proposed Bidirectional DC-DC Converter
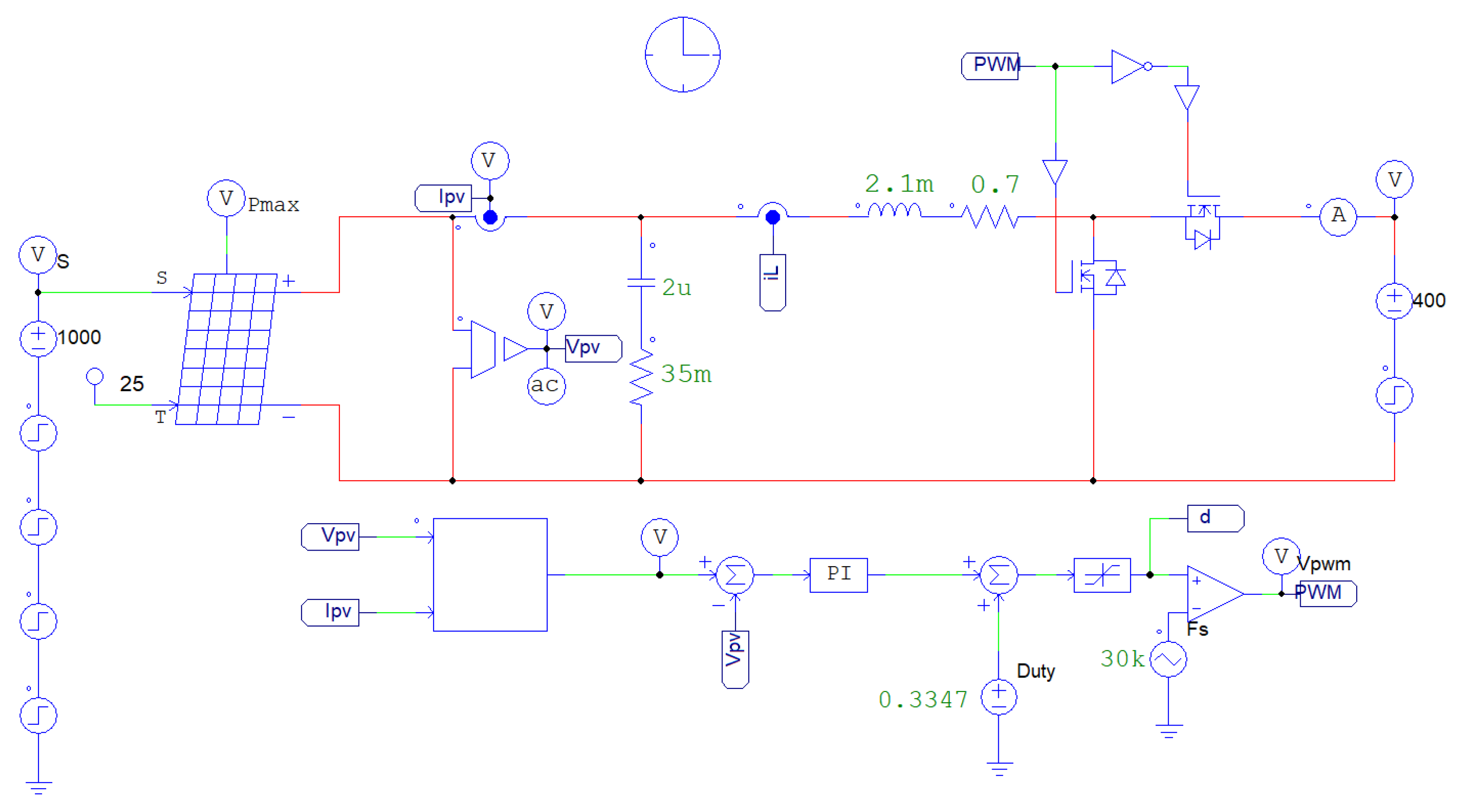
2.4. Design of Bidirectional DC-DC Converter
- All the components are considered ideal; ON period forward voltage drops and equivalent series resistance (ESR) of the components are neglected;
- The selection of the inductor () is such that the converter always operates in continuous conduction mode (CCM);
- The output voltage ripple is negligible;
- In steady state operation, both the integral of Volts-sec through an inductor, as well as the integral of Amp-sec through a capacitor, during one cycle will be equal to zero.
- PV panel string peak power: 2.2 kW;
- PV panel voltage range: 225 to (considering 17% of losses due to heating of the solar panels at 65 °C and change in the irradiance);
- Nominal battery voltage range: 320 to ;
- Maximum output current: 5.5 A;
- Switching frequency: 30 kHz.
2.5. Mathematical Modeling
2.5.1. Buck Operation Mode
2.5.2. Boost Operation Mode
2.6. Control Design
2.6.1. Buck Operation Mode
2.6.2. Boost Operation Mode
2.6.3. Power Management
3. Simulation Results
3.1. Buck Operation Mode
3.2. Boost Operating Mode
4. Conclusions
Author Contributions
Funding
Institutional Review Board Statement
Informed Consent Statement
Data Availability Statement
Acknowledgments
Conflicts of Interest
References
- Rahmatmand, A. Experimental and Numerical Investigation of Snow Removal from Photovoltaic Solar Panels. Doctoral Dissertation, Queen’s University, Kingston, ON, Canada, 2018. [Google Scholar]
- REN21. Renewables 2010 Global Status Report; Technical Report; REN21 Secretariat: Paris, France, 2010. [Google Scholar]
- Ueda, Y.; Kurokawa, K.; Itou, T.; Kitamura, K.; Miyamoto, Y.; Yokota, M.; Sugihara, H. Performance Ratio and Yield Analysis of Grid Connected Clustered PV Systems in Japan. In Proceedings of the 2006 IEEE 4th World Conference on Photovoltaic Energy Conference, Waikoloa, HI, USA, 7–12 May 2006; pp. 2296–2299. [Google Scholar]
- Klugmann-Radziemska, E. Shading, Dusting and Incorrect Positioning of Photovoltaic Modules as Important Factors in Performance Reduction. Energies 2020, 13, 1992. [Google Scholar] [CrossRef] [Green Version]
- Sathyanarayana, P.; Ballal, R.; Sagar, P.L.; Kumar, G. Effect of shading on the performance of solar PV panel. Energy Power 2015, 5, 1–4. [Google Scholar]
- Tabanjat, A.; Becherif, M.; Hissel, D. Reconfiguration solution for shaded PV panels using switching control. Renew. Energy 2015, 82, 4–13. [Google Scholar] [CrossRef]
- Potnuru, S.R.; Pattabiraman, D.; Ganesan, S.I.; Chilakapati, N. Positioning of PV panels for reduction in line losses and mismatch losses in PV array. Renew. Energy 2015, 78, 264–275. [Google Scholar] [CrossRef]
- Patel, H.; Agarwal, V. MATLAB-based modeling to study the effects of partial shading on PV array characteristics. IEEE Trans. Energy Convers. 2008, 23, 302–310. [Google Scholar] [CrossRef]
- Alsayid, B.; Alsadi, S.; Jallad, J.; Dreidy, M. Partial shading of PV system simulation with experimental results. Smart Grid Renew. Energy 2013, 4, 429–435. [Google Scholar] [CrossRef]
- Fouad, M.; Shihata, L.A.; Morgan, E.I. An integrated review of factors influencing the performance of photovoltaic panels. Renew. Sustain. Energy Rev. 2017, 80, 1499–1511. [Google Scholar] [CrossRef]
- Taghvaee, M.; Radzi, M.; Moosavain, S.; Hizam, H.; Hamiruce Marhaban, M. A current and future study on non-isolated DC–DC converters for photovoltaic applications. Renew. Sustain. Energy Rev. 2013, 17, 216–227. [Google Scholar] [CrossRef]
- Kjaer, S.B.; Pedersen, J.K.; Blaabjerg, F. A review of single-phase grid-connected inverters for photovoltaic modules. IEEE Trans. Ind. Appl. 2005, 41, 1292–1306. [Google Scholar] [CrossRef]
- Lohner, A.; Meyer, T.; Nagel, A. A new panel-integratable inverter concept for grid-connected photovoltaic systems. In Proceedings of the IEEE International Symposium on Industrial Electronics, Warsaw, Poland, 17 June 1996; Volume 2, pp. 827–831. [Google Scholar]
- Papanikolaou, N.P.; Tatakis, E.C.; Critsis, A.; Klimis, D. Simplified high frequency converter in decentralized grid-connected PV systems: A novel low-cost solution. In Proceedings of the Electric Power Engineering Conference, Toulouse, France, 2–4 September 2003. [Google Scholar]
- Powers, L.; Newmiller, J.; Townsend, T. Measuring and modeling the effect of snow on photovoltaic system performance. In Proceedings of the 2010 35th IEEE Photovoltaic Specialists Conference, Honolulu, HI, USA, 20–25 June 2010; pp. 000973–000978. [Google Scholar]
- Becker, G.; Schiebelsberger, B.; Weber, W. An Approach to the Impact of Snow on the Yield of Grid Connected PV Systems. In Proceedings of the 21st European Photovoltaic Solar Energy Conference and Exhibition, Dresden, Germany, 4–8 September 2006; p. 4. [Google Scholar]
- Nakagawa, S.; Tokoro, T.; Nakano, T.; Hayama, K.; Ohyama, H.; Yamaguchi, T. An effect of snow for electric energy generation by 40 kW PV system. In Proceedings of the 3rd World Conference on Photovoltaic Energy Conversion, Osaka, Japan, 11–18 May 2003; p. 4. [Google Scholar]
- Andrews, R.W.; Pearce, J.M. The effect of spectral albedo on amorphous silicon and crystalline silicon solar photovoltaic device performance. Sol. Energy 2013, 91, 233–241. [Google Scholar] [CrossRef] [Green Version]
- Andrews, R.W.; Pearce, J.M. Prediction of energy effects on photovoltaic systems due to snowfall events. In Proceedings of the 2012 38th IEEE Photovoltaic Specialists Conference, Austin, TX, USA, 3–8 June 2012; pp. 003386–003391. [Google Scholar]
- Andrews, R.W.; Pollard, A.; Pearce, J.M. A new method to determine the effects of hydrodynamic surface coatings on the snow shedding effectiveness of solar photovoltaic modules. Sol. Energy Mater. Sol. Cells 2013, 113, 71–78. [Google Scholar] [CrossRef] [Green Version]
- Awad, H.; Gül, M.; Salim, K.; Yu, H. Predicting the energy production by solar photovoltaic systems in cold-climate regions. Int. J. Sustain. Energy 2018, 37, 978–998. [Google Scholar] [CrossRef]
- Brench, B. Snow-Covering Effects on the Power Output of Solar Photovoltaic Arrays; Technical Report COO–4094-61, 5232456; The U.S. Department of Energy: Lexington, MA, USA, 1979.
- Heidari, N.; Gwamuri, J.; Townsend, T.; Pearce, J.M. Impact of Snow and Ground Interference on Photovoltaic Electric System Performance. IEEE J. Photovoltaics 2015, 5, 1680–1685. [Google Scholar] [CrossRef] [Green Version]
- Marion, B.; Rodriguez, J.; Pruett, J. Instrumentation for Evaluating PV System Performance Losses from Snow: Preprint; American Solar Energy Society (ASES): Buffalo, NY, USA, 2009; p. 9. [Google Scholar]
- Marion, B.; Schaefer, R.; Caine, H.; Sanchez, G. Measured and modeled photovoltaic system energy losses from snow for Colorado and Wisconsin locations. Sol. Energy 2013, 97, 112–121. [Google Scholar] [CrossRef]
- Pawluk, R.E. Observations of Snow and Ice Formation on Solar Photovoltaic Panels and an Enhanced Method of Modelling Snow Melting from Solar Photovoltaic Panels. Master’s Dissertation, University of Alberta, Edmonton, Alberta, 2019. [Google Scholar]
- Pawluk, R.E.; Chen, Y.; She, Y. Photovoltaic electricity generation loss due to snow—A literature review on influence factors, estimation, and mitigation. Renew. Sustain. Energy Rev. 2019, 107, 171–182. [Google Scholar] [CrossRef]
- Riley, D.; Burnham, L.; Walker, B.; Pearce, J.M. Differences in Snow Shedding in Photovoltaic Systems with Framed and Frameless Modules. In Proceedings of the 2019 IEEE 46th Photovoltaic Specialists Conference (PVSC), Chicago, IL, USA, 16–21 June 2019; pp. 558–561. [Google Scholar]
- Becker, G.; Schiebelsberger, B.; Weber, W.; Schumacher, J.; Zehner, M.; Wotruba, G.; Vodermayer, C. Energy Yields of PV Systems—Comparison of Simulation and Reality. In Proceedings of the 23rd European Photovoltaic Solar Energy Conference and Exhibition, Valencia, Spain, 1–5 September 2008; pp. 3184–3186. [Google Scholar]
- Jelle, B.P. The challenge of removing snow downfall on photovoltaic solar cell roofs in order to maximize solar energy efficiency—Research opportunities for the future. Energy Build. 2013, 67, 334–351. [Google Scholar] [CrossRef] [Green Version]
- Brearley, D. Designing PV systems for environmental extremes. SolarPro 2015, 8, 54–70. [Google Scholar]
- Andenæs, E.; Jelle, B.P.; Ramlo, K.; Kolås, T.; Selj, J.; Foss, S.E. The influence of snow and ice coverage on the energy generation from photovoltaic solar cells. Sol. Energy 2018, 159, 318–328. [Google Scholar] [CrossRef]
- Ross, M.; Usher, E. Photovoltaic Array Icing and Snow Accumulation: A Study of a Passive Melting Technology. In Proceedings of the 21st Annual Conference of the Solar Energy Society of Canada, Toronto, ON, Canada, 31 October–2 November 1995; Volume 31, pp. 21–26. [Google Scholar]
- Ross, M. Snow and Ice Accumulation on Photovoltaic Arrays: An Assessment of the TN Conseil Passive Melting Technology; Technical Report EDRL 95-68 (TR); Energy Diversification Research Laboratory, CANMET, Natural Resources Canada: Varennes, France, 1995. [Google Scholar]
- Innos. Weight Watcher—Innos. Available online: https://www.innos.no/weight-watcher/ (accessed on 6 January 2021).
- Laurent Aubert, M. Les Panneaux Solaires qui Défient la Neige. 2014. Available online: https://www.24heures.ch/suisse/suisse-romande/panneaux-solaires-defient-neige/story/20491743 (accessed on 6 January 2021).
- Weiss, A.; Weiss, H. Photovoltaic cell electrical heating system for removing snow on panel including verification. Environ. Sci. Pollut. Res. 2018, 25, 24561–24568. [Google Scholar] [CrossRef] [PubMed]
- Asthana, D.; Zinaddinov, M.; Ushakov, M.; Mil’shtein, S. Cost-Effective Snow Removal from Solar Panels. In Proceedings of the IEEE 46th Photovoltaic Specialists Conference (PVSC), Chicago, IL, USA, 16–21 June 2019; pp. 1312–1315. [Google Scholar]
- Van Straten, G.A. Heated Solar Panel System and Method. U.S. Patent 20150021310, 22 January 2015. [Google Scholar]
- Husu, A.G.; Stan, M.F.; Cobianu, C.; Fidel, N.; Nedelcu, O. An inedited solution to increase the energy efficiency of photovoltaic panels for regions with snow. In Proceedings of the 13th International Conference on Engineering of Modern Electric Systems (EMES), Oradea, Romania, 11–12 June 2015; pp. 1–4. [Google Scholar]
- Jelle, B.P.; Gao, T.; Mofid, S.A.; Kolås, T.; Stenstad, P.M.; Ng, S. Avoiding Snow and Ice Formation on Exterior Solar Cell Surfaces – A Review of Research Pathways and Opportunities. Procedia Eng. 2016, 145, 699–706. [Google Scholar] [CrossRef] [Green Version]
- Rahmatmand, A.; Harrison, S.J.; Oosthuizen, P.H. An experimental investigation of snow removal from photovoltaic solar panels by electrical heating. Sol. Energy 2018, 171, 811–826. [Google Scholar] [CrossRef]
- Petrone, G.; Ramos-Paja, C.A.; Spagnuolo, G. Photovoltaic Sources Modeling; John Wiley & Sons Ltd.: Hoboken, NJ, USA, 2017. [Google Scholar]
- Paja, R.; Andres, C. Modelado de un Sistema Fotovoltaico. 2020. Available online: https://www.youtube.com/watch?v=NlIk3gf36EA (accessed on 22 December 2021).
- López-Santos, O.; Aldana-Rodríguez, Y.A.; Garcia, G.; Martínez-Salamero, L. A Unified Multimode Control of a DC–DC Interlinking Converter Integrated into a Hybrid Microgrid. Electronics 2019, 8, 1314. [Google Scholar] [CrossRef] [Green Version]
- Lozano Nieto, J.M. Diseño y Simulación de un Regulador de Histéresis con Frecuencia de Conmutación Fija. Ph.D. Thesis, Universitat Politecnica de Catalunya, Barcelona, Spain, 2007. [Google Scholar]
- Chao, K.H.; Tseng, M.C.; Huang, C.H.; Liu, Y.G.; Huang, L.C. Design and Implementation of a Bidirectional DC-DC Converter for Stand-Alone Photovoltaic Systems. Int. J. Comput. Consum. Control. (IJ3C) 2013, 2, 12. [Google Scholar]
- Texas Instruments. Basic Calculation of a Boost Converter’s Power Stage; Application Report SLVA372C; Texas Instruments: Dallas, TX, USA, 2009. [Google Scholar]
- Texas Instruments. Basic Calculation of a Buck Converter’s Power Stage; Application Report SLVA477B; Texas Instruments: Dallas, TX, USA, 2011. [Google Scholar]
- Gonzalez, D.; Ramos-Paja, C.A.; Petrone, G. Automated Procedure for Calculating the Controller Parameters in Photovoltaic DC/DC Converters. Int. Rev. Electr. Eng. 2011, 6, 14. [Google Scholar]
- Ugur, E.; Vural, B. Comparison of different small signal modeling methods for bidirectional DC-DC converter. In Proceedings of the 2014 International Conference on Renewable Energy Research and Application (ICRERA), Milwaukee, WI, USA, 19–22 October 2014; pp. 913–915. [Google Scholar]
- Femia, N.; Petrone, G.; Spagnuolo, G.; Vitelli, M. Optimization of Perturb and Observe Maximum Power Point Tracking Method. IEEE Trans. Power Electron. 2005, 20, 963–973. [Google Scholar] [CrossRef]
- Zhang, J.; Lai, J.-S.; Yu, W. Bidirectional DC-DC converter modeling and unified controller with digital implementation. In Proceedings of the Twenty-Third Annual IEEE Applied Power Electronics Conference and Exposition, Austin, TX, USA, 24–28 February 2008; pp. 1747–1753. [Google Scholar]





















| Parameter | Specifications |
|---|---|
| Module Model | Trina Solar TSM-245-PA05 |
| Solar Cells Type | Multicrystalline |
| Peak Power () | 245 Wp |
| Power Output Tolerance | ±3% |
| Open Circuit Voltage () | 37.5 V * |
| Short Circuit Current () | 8.68 A * |
| Maximum Power Voltage () | 30.2 V * |
| Maximum Power Current () | 8.13 A * |
| Temperature Coefficient of | −0.43%/°C |
| Temperature Coefficient of | −0.32%/°C |
| Temperature Coefficient of | 0.047%/°C |
| Module Efficiency ( m) | 15% |
| Module Dimensions | 1650 × 992 × 35 mm |
| Parameter | Value |
|---|---|
| Input Voltage Range (–) | 225−320 V |
| PV Voltage at MPP () | 271.8 V |
| Output Voltage () | 400 V |
| Maximum Input Current () | 8.13 A |
| Maximum Output Current () | 5.5 A |
| Power Rating | 2.2 kW |
| Efficiency () | 95% |
| Inductance (L) | 2100 μH |
| Output Capacitance () | 27 μF |
| Input Capacitance () | 2 μF |
| Switching Frequency () | 30 kHz |
| Output and Input Voltage Variation | 1 % |
Publisher’s Note: MDPI stays neutral with regard to jurisdictional claims in published maps and institutional affiliations. |
© 2022 by the authors. Licensee MDPI, Basel, Switzerland. This article is an open access article distributed under the terms and conditions of the Creative Commons Attribution (CC BY) license (https://creativecommons.org/licenses/by/4.0/).
Share and Cite
Aragon-Aviles, S.; Kadam, A.H.; Sidhu, T.; Williamson, S.S. Modeling, Analysis, Design, and Simulation of a Bidirectional DC-DC Converter with Integrated Snow Removal Functionality for Solar PV Electric Vehicle Charger Applications. Energies 2022, 15, 2961. https://doi.org/10.3390/en15082961
Aragon-Aviles S, Kadam AH, Sidhu T, Williamson SS. Modeling, Analysis, Design, and Simulation of a Bidirectional DC-DC Converter with Integrated Snow Removal Functionality for Solar PV Electric Vehicle Charger Applications. Energies. 2022; 15(8):2961. https://doi.org/10.3390/en15082961
Chicago/Turabian StyleAragon-Aviles, Sandra, Arvind H. Kadam, Tarlochan Sidhu, and Sheldon S. Williamson. 2022. "Modeling, Analysis, Design, and Simulation of a Bidirectional DC-DC Converter with Integrated Snow Removal Functionality for Solar PV Electric Vehicle Charger Applications" Energies 15, no. 8: 2961. https://doi.org/10.3390/en15082961
APA StyleAragon-Aviles, S., Kadam, A. H., Sidhu, T., & Williamson, S. S. (2022). Modeling, Analysis, Design, and Simulation of a Bidirectional DC-DC Converter with Integrated Snow Removal Functionality for Solar PV Electric Vehicle Charger Applications. Energies, 15(8), 2961. https://doi.org/10.3390/en15082961

