Abstract
The paper undertakes analysis of the dynamic impact of a rail vehicle on various types of a railway infrastructure with particular focus on the phenomenon of threshold effect within the transition zones of an engineering facility. The problem of locally variable stiffness of the railway infrastructure, which in turn could lead to the accelerated infrastructure degradation, is identified. Using the analytical and numerical background, the computational model is presented, based on which, it could be possible to determine the impact of the various rail support on the dynamic response of the entire infrastructure. The dynamic load, caused by the passage of the multiaxle rail vehicle, is taken into account in the paper. The fourth-order differential equation is solved by using the finite differences method with application of the numerical MATLAB script. The created numerical algorithm and a number of calculations allowed the formulation of several solutions that could reduce the dynamic impact of the rail vehicle on the railway surface within the transition zones. In the paper, theoretical results are compared to the field measurements conducted on a real dynamically loaded rail. Field experiments have been carried out on the railway track in operation. The vertical displacement of a rail, dynamically loaded by various types of rail vehicles passing by (both passenger and freight trains) has been investigated. Researches have been carried out in the area of transition zones of engineering facilities. Test points have been selected in places where there is a sudden change in parameters of the track structure (e.g., a change from concrete sleepers to wooden sleepers). Based on conducted researches it has been possible to validate results obtained from the numerical calculations.
1. Introduction
The problem of locally variable stiffness of the railway surface within the transition zones of an engineering facility has been identified, which in turn may lead to accelerated degradation of the structure and the need to incur increased expenditures on maintaining the infrastructure in proper condition.
The aim of the research and computational work was to analyze the dynamic impact of the rail vehicle on various solutions of the railway surface structure, with particular emphasis on the phenomenon of the threshold effect within the transition zones of the engineering facility.
The basic task of the surface is to enable safe and stable driving of a rail vehicle on a specific trajectory and to take over loads from the wheels of a rail vehicle and transfer them to the subtrack. Two basic types of surface can be distinguished: (1) classic surface (ballast) and (2) unconventional surface (ballastless).
In ballastless surfaces, rubble has been replaced with layers of materials with different modulus of elasticity. They are arranged in such a way that materials with lower modules are built into the lower layers of the structure and the higher layers have the higher modulus of elasticity. In this way, each subsequent layer of the structure (sub-track, frost-resistant layer, asphalt-stabilized layer/hydraulically stabilized layer, concrete support layer, primer, rail) has increasing rigidity. The thicknesses and materials of individual layers should be selected so that the structure works in the field of elastic deformation [1]. Constructions of ballastless surfaces can be divided as follows: (1) surfaces in which the supporting layer consists of prefabricated slabs (IPA, Bogl, VA Shinkansen, OBB-PORR), (2) surfaces in which the supporting layer is a concrete slab (Rheda, EBS System) or bituminous layer (Getrac) laid directly on the construction site and (3) surfaces in which the rail is located in specially prepared rail channels (ERS, Infudo system, BBEST system) [2,3,4,5,6,7].
Due to a number of advantages of ballastless surfaces (including lower thickness and lower weight), they are often used in engineering structures such as bridges, viaducts, as well as in tunnels. If there is a ballast surface on the trail and on the engineering object a ballastless surface, one may observe the so-called threshold effect on the access to the facility and behind it.
The phenomenon of the threshold effect is due to the different parameters of adjacent different surfaces. This is especially noticeable in the vicinity of engineering facilities. In places of changing the type of surface, in the zones in front of and behind the object, vertical irregularities of rails (basins) are formed, which increase during operation and cause further deformations. As a result of dynamic loads, the track grate often rises, the track twist increases, as well as uneven wear of the rails and damage to the fasteners on both types of surfaces. Gaps may form under the sleepers, which threatens the stability of the structure. The threshold effect has a negative impact not only on the railway surface, but also on the object that is exposed to excessive loads and vibrations.
The causes of the threshold effect occurrence can be divided into primary (mechanical) and secondary (geometric). Among the primary causes, the following stand out: a change in the elasticity of the ground substrate, a change in bending stiffness of the supporting system, a change in the mass of the surface and a change in the surface damping value. The secondary causes include: the constantly occurring primary effect, the settling of a backstrip and a subtrack as a result of dynamic loads and vibrations and the unevenness and geometric defects of the rails [8].
The threshold effect causes an increase in the wheel-rail interactions and overloads of the bottom and subtrack. In the zones in front of and behind the object, vertical irregularities of rails (basins) are formed, which increase during operation and cause further deformations. As a result of dynamic loads, the track grate often rises, the track twist increases, as well as uneven wear of the rails and damage to fasteners on both types of surfaces. Gaps may form under the sleepers, which threatens the stability of the structure.
A significant impact on the threshold effect is the phenomenon of different effective stiffness of rail bending in the case of ballast and ballastless surfaces. Fastened with fastenings, the rail is subject to cyclic pressing and lifting. In the case of ballastless surfaces, the force needed to raise the rail is much greater, thanks to which there is no local loss of mutual contact between individual elements of the surface. The essence of greater effective bending rigidity is particularly visible: (1) in the case of the rail systems in the sheath, where the rail is embedded in an elastic mass that limits its freedom of bending and (2) in the case of direct attachment of the rail to the support plate or fastening the rail to bridges [9].
The threshold effect has a negative impact not only on the railway surface, but on the object that is exposed to excessive loads and vibrations, as well [8,9,10]. It is assumed that the difference in track stiffness on and off the object should not be more than 30%. The transition from a ballast to a ballastless surface is shown in Figure 1.
Figure 1.
Transition from a ballast to a ballastless rail surface as a cause of the threshold effect.
In the course of the topic implementation, for the purpose of performing this analysis of the dynamic impact of a vehicle on the railway surface, a computational model was created, allowing determination of the impact of differentiated rail support on the dynamic response of the entire structure. The starting point for the considerations was the Bernoulli-Euler beam, located on the elastic Winkler substrate. The dynamic load, caused by the passage of a multiaxle rail vehicle and the different parameters of different types of surfaces, were taken into account. As a consequence, a fourth-order differential equation was obtained. It was solved by the finite differences method. A script in MATLAB was developed for a numerical solution of the problem. At the same time, it should be emphasized that development of an algorithm using the finite differences method does not involve the need to use complicated and expensive computer software.
In order to verify and validate the created algorithm, in situ studies of vertical displacement of a dynamically loaded railway rail were carried out. The research was carried out using laser scanning technology.
2. Materials and Methods
2.1. Materials
The railway surface is affected by technical and operational factors. Among the technical factors, one should mention such parameters of the structure itself as: the type of rail steel used and its longitudinal elastic modulus; the type of rail and the geometric moment of inertia of its cross-section and the type of surface; vibration-damping coefficient; type of sleepers, their spacing; the subtrack structure, and the resulting modulus of elasticity of the substrate. Operational factors include the type of rolling stock and its chassis layout, the wheelbase of the vehicle and the load on its single axle, as well as the speed of passage on the surface.
In structural calculations of the railway surface, an important parameter is the longitudinal elastic modulus (or Young’s modulus). For the rail steel, its value is 210 GPa [11].
The study assumes a geometric moment of inertia of the cross-section of the 60E1 rail equal to 3038.3 cm4 with a mass of 60.21 kg/m.
In the literature of the subject for calculations, a model of the railway surface is adopted, in which the rail is based on the elastic Winkler substrate characterized by the modulus of elasticity of the substrate. The validity of this assumption has been confirmed by previous research and analytical work—among others, in paper [12]—the sufficiency of the elastic substrate model for the analysis of such issues was confirmed. The value of the elastic modulus of the substrate is influenced by the materials from which the subsequent layers of the surface were made, and their thickness. These are a rail washer, sleeper, ballast, subtrack, a concrete or asphalt slab (instead of a ballast) in the case of unconventional surfaces, and, in the case of a surface on an engineering object, the structure of the object itself (instead of a subtrack). The value of the elastic modulus of the entire surface “k” can be calculated from the following relationship [13]:
where: k—modulus of elasticity of the entire surface, —modulus of elasticity of layer “i”.
The elastic modulus of the rail washer is at the level of (90–100) MPa [14], while the value of the modulus of elasticity of the prestressed concrete primer is at the level of 31 GPa and the value of the wooden primer is at the level of (9.4–10) GPa [15]. For the concrete supporting layer, it is about 34 GPa; for the asphalt-stabilized layer, 5 GPa; and for the hydraulically stabilized layer, 10 GPa [1]. For the ballast layer, the modulus of elasticity is (250–300) MPa [15], and for the subtrack (40–120) MPa [16,17]. For a reinforced concrete engineering object, the modulus of elasticity is at the level of 28.5 GPa [17]. Taking into account the above values and relation (1), as well as using the data provided in [18,19], elastic moduli for various structures of the railway surface were determined. The results are presented in Table 1.
Table 1.
Modulus of elasticity for different types of railway surface.
Precisely determining the value of the elastic modulus of the substrate is difficult. Its size can be influenced by many factors, such as: ambient temperature, soil humidity, infrastructure maintenance status, surface age, or the current transferred load [19].
With the passage of time after applying the load, the amplitude of the system vibrations decreases its value. This is due to the phenomenon of vibration damping. The vibration-damping force is an action inside the structure that opposes the load. The following are distinguished in the constructions: (1) structural damping and (2) material damping. Structural damping is caused by the connection and cooperation of individual elements of the structure. Material attenuation is caused by the structure of the material and internal friction [20]. The value of the damping force C is described by the relation:
where: C—damping force, c—vibration-damping coefficient, dw/dt—change of vertical displacement of the rail as a function of time.
Based on the literature for the ballast railway surface, a vibration-damping coefficient of 22.6 MNs/m2 [17] was assumed. The analysis of the literature shows that ballastless surfaces are characterized by worse damping properties due to greater rigidity. For the purposes of calculations, a vibration-damping coefficient was assumed for this type of construction with a value 15% lower than for the classic surfaces.
The chassis system determines the way in which the dynamic loads generated by the rail vehicle are transmitted to the surface. The load is transmitted pointwise, in the places of contact of the wheel with the rail. The static scheme of this system is a series of concentrated forces, applied to the rail in the spacing defined by the chassis design. The chassis of locomotives, as a rule, consists of two trolleys in a system of two or three axles each. The wheelbase in the trolley is (2.60–4.15) m. The wheelbase of the wagon bogie is equal from 1.5 m to even 8.0 m.
The axle load of a rail vehicle must not exceed the limit values specified by the Railway Infrastructure Manager. Depending on the type and condition of the surface, these values are determined individually for each section of the railway line. In Poland, on railway lines managed by Polskie Linie Kolejowe, the axle load of a rail vehicle may not exceed 221 kN/axle [21].
Currently, the world record for instantaneous speed developed by a conventional rail vehicle is 574.8 km/h. It was established by the French TGV V150 train on 3 April 2007 on the TGV Est line between Strasbourg and Paris [22]. However, commercial travel speeds are much lower. For shunting driving, this can be a speed of even less than 10 km/h, and for high-speed passenger trains (200–300) km/h. The higher the speed of rail vehicles, the higher the requirements for proper diagnostics and maintenance of the surface are greater and more restrictive. Driving at a higher speed causes greater dynamic effects on the surface and subtrack. This results in accelerated wear, to which rails, fastenings and bottom rails are particularly exposed. In rails, cracks, wavy wear, and contact-fatigue damage are more common, in the attachments there is a lower clamping force, and in the ballast there are also crushed cavities and its crushing. The speed of travel should be predicted at the planning and design stage, so as to counteract the abovementioned phenomena already at these stages [23].
2.2. Methods
In the course of analysis of the dynamic impact of a rail vehicle on the railway surface, an original computational model was created, allowing determination of the impact of differentiated rail support on the dynamic response of the entire structure. The results of numerical calculations were verified in field tests carried out on the actual railway line in places where there was a change in the stiffness of the elements of the railway line, loaded with vehicles of different weights, moving at different speeds. The adopted research method is a theoretical model and uses experimental verification.
2.2.1. Theoretical Model
As a starting point for development of a model of a dynamically loaded railway surface, the Bernoulli-Euler beam, located on the elastic Winkler substrate, was adopted. Since the railway track has a symmetrical structure, half of its construction was considered, i.e., one rail track and the load falling on it, as well as the load-bearing system. All the supporting layers of the structure below the rail were parameterized by substitute coefficients of elasticity and damping. The model takes into account the vertical displacement of the rail caused by a multiaxis rail vehicle with a constant axle load moving uniformly. A simplification of the mapping of a rail vehicle to a moving concentrated force with constant pressure was adopted. The validity of this approach has been proven, inter alia, in [24] in which a number of variants of rail vehicle mapping with varying levels of complexity were analysed and it was found that the method of load mapping does not have a significant impact on the obtained displacement values of the railway engineering object. The same representations of a moving rail vehicle were also used in [25,26], each time giving correct, real results.
The model in this paper also takes into account the fact that in individual cross-sections, the ground layer and the railway surface can be characterized by variable values, resulting from the use of different materials and different design solutions [10,27]. The model under consideration is presented in Figure 2.
Figure 2.
Rail line model.
After carrying out the appropriate analysis and after taking into account the data depending on position and time, the differential equation of the deflection line of the rail course (3) was obtained. This is a differential equation of the fourth order for the spatial variable and the second order for time.
The vertical displacement of the rail will depend on the place where the load is applied and on the time that has elapsed since the load was applied at a given point. The coefficients of the Equation (3) are described earlier.
The relation presented above was the basis for further numerical analyses. The finite differences method was used to solve it. It makes it possible to solve differential equations by replacing differential operators with difference operators. They are defined on a set of points, called a grid. Grid elements are nodes. The considered rail element was divided into sections of a length “∆x” and then, the values of individual quantities in the grid nodes were calculated. With a sufficiently high density of such a division, it is possible to achieve very accurate results, converging to those provided by the analytical solution. Thanks to this assumption, the initial extended differential equation is replaced by a system of algebraic equations [28]. To derive formulas for difference operators, the assumption was used that the desired values of the function between individual nodes are connected by fragments of the parabola. Difference schemes occurring in the finite differences method refer to the time–space grid with the parameters “∆t” and “∆x”. The solutions in nodes, defined by coordinates (x, t), are calculated.
In order to solve the differential Equation (3) by the finite differences method, taking into account dynamic loads, it was necessary to determine the boundary conditions and the initial conditions of the issue under consideration. The following assumptions have been introduced:
- the rail track is freely supported at each of the ends;
- the rail track has been mentally divided into “n” sections of a length “∆x”;
- the number of nodes located on the rail course is equal to “n − 1”;
- from the outside of each of the support nodes, one fictitious node and one fictitious “∆x” section were added;
- the total number of nodes into which the model has been divided, including support nodes (two pieces) and fictitious nodes (two pieces), is “n + 3”.
In addition, to start the numerical calculation process, one artificial time layer was introduced, and for each subsequent time layer of the calculation process, two artificial nodes for the right and left boundary conditions were introduced. The correctness of such an assumption was confirmed in the calculation process. The time-space grid with computational nodes along with the initial and boundary conditions is shown in Figure 3.
Figure 3.
Differential time–space grid—authors.
The following boundary conditions were assumed: (1) the vertical displacement in the first “fictitious” node marked by the number “1” is equal to the displacement in the first node on the rail course marked by the number “3” and taken with a minus sign, (2) the vertical displacement in the first support node marked by the number “2” is equal to 0, 3), the vertical displacement in the last support node marked by the number “n + 2” is equal to 0, 4), and the vertical displacement in the last “fictitious” node marked by the number “n + 3” is equal to the displacement in the last node on the rail course marked by the number “n + 1” and taken with a minus sign.
To determine the initial conditions, the following assumptions were made: (1) the value of the vertical displacement of a given node at the initial moment is equal to 0, (2) at the initial moment, the first node on the rail course marked by the number “3” begins to vibrate at a certain low speed and low acceleration, the values of which depend on the value of the load.
Thus, in order to start the numerical calculation procedure, it was assumed that the initial value of the vertical displacement of each of the nodes, resulting from the assumed initial conditions, is equal to the initial value at the time of time two steps earlier than the moment when the load is applied. This value depends on: (1) load value, (2) geometric and material characteristics of the rail, (3) surface damping value, and (4) adopted values of the time–space grid of the finite differences method, i.e., (a) spatial step and (b) temporal step.
It is worth emphasizing here that the assumed numerical value of the initial condition is used only to start the calculation process and has a negligible impact on further results and vertical displacements of the rail course calculated only using this value without rolling stock load would be negligibly small, which was confirmed in the calculations carried out.
In the calculations, there are a number of coefficients that ensure the compliance of the material parameters of individual elements of the rail surface and the position of the loading forces with the current position of the loading vehicle on the analyzed rail section. The introduced coefficients are:
- coefficient of variation of rail support ();
- coefficient of effective stiffening of the rail ();
- coefficient of change of a damping value ();
- coefficient of occurrence of load and damping ().
Such a set of coefficients made it possible to describe each cross-section at any time with a precisely defined set of data. These coefficients and the others that occur in the calculation process are shown in Table 2.
Table 2.
A list of parameters that must be defined before starting the calculation.
Particular attention should be paid to the coefficient of effective stiffening of the rail, which reflects the method of fastening the rail in various structural solutions of the railway surface. It was introduced after defining the phenomenon that the effective bending stiffness of the rail is different for ballast and ballastless surfaces [9]. In places where there is a ballast surface, its value is assumed as 1.00; in places where there is a ballastless surface, the value of 1.30 and for sheath rail systems (for example, the ERS system), where the rail is immersed in an elastic mass that limits its freedom of bending, the value of this coefficient is equal to 1.50. It should be noted that these are proprietary values, verified during the in situ research, but may require clarification and detailing with more measurements and analyses.
An analysis of the convergence of spatial and temporal steps was also performed. On its basis, the value of the spatial step ∆x at the level of 0.05 m and the time step at a level lower than the critical time, which was defined as:
As a result of the performed analyses and appropriate transformations, a relation was obtained, which determines the value of the vertical displacement of a given node “i” in the next considered time moment “j + 1”:
The scheme of operation of the created algorithm in relation to individual nodes “i” and time moments “j” is presented in the differential time–-space grid shown in Figure 3. An explicit method of solving differential equations was used [29], in which it is important to properly give the initial conditions of the calculation process.
An explicit method of searching for solutions on the time–space grid of the finite differences method was used [29]. The new value (orange in Figure 3) is based on the values already known, calculated in the previous steps (green). The first unknown to be calculated is . This is the vertical displacement of the first node located on the rail course at the first considered time moment (orange color). For the first calculation, therefore, five values from the time moment (j = 0, green color) and one fictitious value from the time moment (j = −1, green color) will be used. This shows how important it is to correctly give the initial condition, because otherwise any data taken into account for the first calculation would be equal to 0.
The horizontal dimension of the grid is equal to “n + 3”. The vertical dimension of the grid is marked as the value “m” and corresponds to the number of time steps by which the analysis of the vertical displacement of the rail line in individual nodes will be carried out. It is important that the numerical duration of the analysis allows the value of the maximum displacement of each point to which the dynamic load is applied to be determined. It is also important to determine the number of time steps “∆t” of the whole calculation process. This quotient should be rounded up to the whole to obtain an integer and also increased by 2 to take into account the time moments marked in Figure 3 as “−1” and “0”.
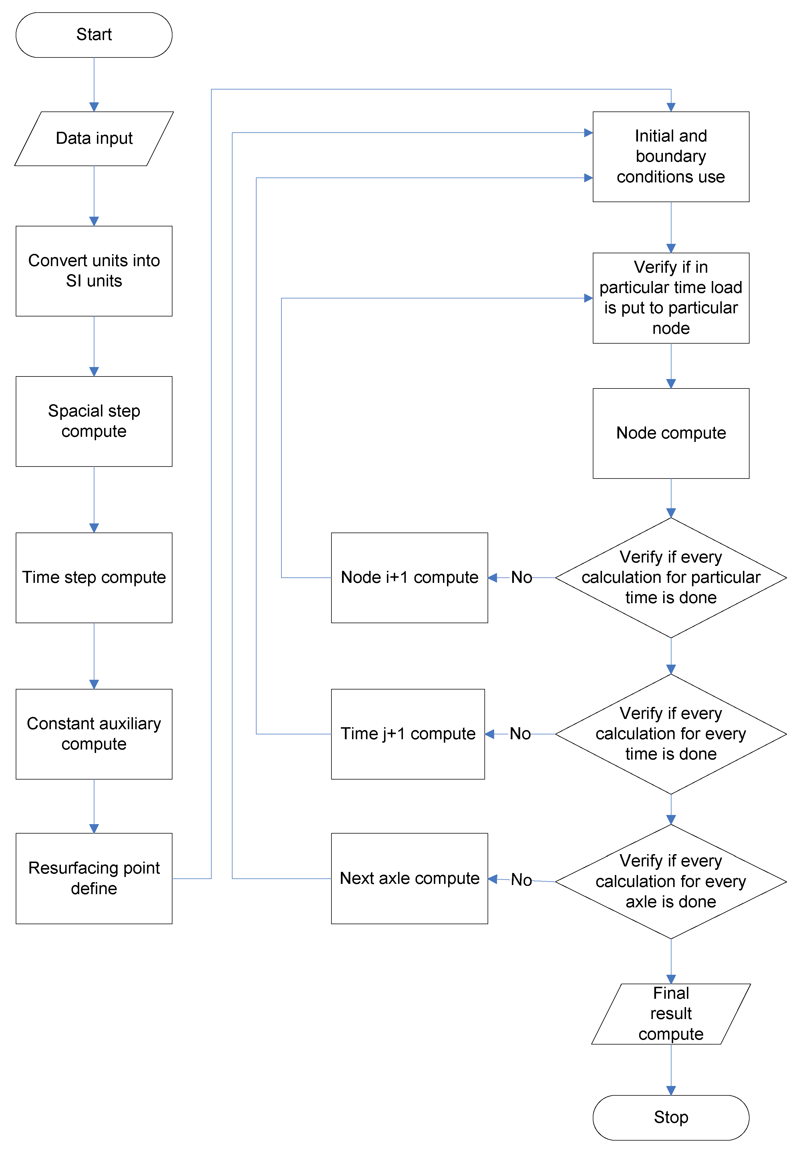
Figure 4 shows a flowchart of the described solution algorithm. In an orderly way, it illustrates the subsequent steps necessary to obtain the final result, which are the values of vertical displacement of the rail in individual nodes “i” of the model and in individual time moments “j”, caused by the dynamic impact of the rail vehicle on the railway surface.
Figure 4.
Block diagram of the algorithm.
2.2.2. Experimental Verification
The theoretical model should reliably describe reality so that in similar cases it is not necessary to perform field research, but only to use the theoretical modeling. In order to verify and validate the created algorithm, in situ studies of vertical displacements of dynamically loaded railway rail were carried out. The research was carried out using the laser scanning technology. The advantages of measurements performed in this technology include: high accuracy and automation, as well as the speed of measurements and the lack of the need to destroy the tested object or exclude it from operation. Among the disadvantages are: large volume of data and their long processing time, and the inability to conduct measurements during bad weather conditions, as well as the high price of the scanner and its sensitivity to mechanical damage [30]. The choice of research technology was preceded by an analysis of the literature, which gave grounds for obtaining satisfactory accuracy of the results.
Studies of vertical rail displacement caused by a passing train using the laser scanning technology were carried out in cooperation with PKP (PKP Polskie Linie Kolejowe S.A. Railway Lines Plant in Ostrów Wielkopolski, Poland) at the Railway Lines Plant in Ostrów Wielkopolski. The measurements were carried out in tracks located within two engineering structures and their access zones. In order to analyze the impact of the threshold effect on the dynamic impact of the rail vehicle on the railway surface, the following were selected: (1) place with a uniform type of surface on the object and on the trail and (2) place where there is a jumping change in the type of surface in front of and behind the object.
The research was possible thanks to cooperation with P.P.H.WObit E.K.J.Ober s.c. (https://wobit.com.pl/en) (accessed on 11 March 2022). This company made the laser scanner of the scanCONTROL LLT2610-50 series available for testing free of charge under a loan agreement concluded with the Faculty of Civil Engineering and Geodesy of the Military University of Technology in Warsaw. The measuring set included the following elements: (1) laser scanner of the scanCONTROL LLT2610-50 series, (2) a tripod with mounting screws enabling permanent fixation of the measuring device, (3) a power set, and (4) a cable enabling the scanner to be connected to a computer. The scanner allows to measure up to 2,560,000 points per second at a frequency of up to 4000 Hz. Measurement accuracy is 2 μm. The scanner is enclosed in a metal casing, which ensures an IP65 degree of protection. At the bottom of the scanner there is a light source and a receiver. There are two connectors on the housing: (1) Ethernet (used to communicate with a PC or Plc controller) and (2) multifunctional (used, among others, for power supply). To communicate the device with a computer, a cable with an RJ45 connector on one side and a connector dedicated to the scanner on the other [31] is used. For the proper operation of the entire measuring system, one needs a computer with the appropriate software installed and a power generator providing a constant power source. Before starting measurements, it is necessary to check the correctness of the scanner’s connection with the computer, select the appropriate software configuration and assign it to the device, as well as define the scanner’s work settings by setting parameters such as exposure time and the number of measured profiles per second. In selection of the correct parameters, a preview of the measurement, which is displayed in real time, in one of the software modules, is helpful. In addition, one must specify a name and location to save the result file. The recording is made automatically after the measurements are completed. The scanner measuring set is shown in Figure 5.
Figure 5.
The scanner measuring set.
The scanner was placed transversely to the track axis, so that the infrared radiation it sent was directed at the rail foot. The holder with the scanner was each time mounted on a metal rod about 0.65 m long driven into the railway crushed stone in a way that prevented any movement of the measuring system. The measuring stations are shown in Figure 6, Figure 7, Figure 8 and Figure 9.
Figure 6.
Measuring station—railway viaduct—km 83,808 LK No. 272.
Figure 7.
Measuring station—jumping change in the stiffness of the surface—access to the railway viaduct at km 88,882 LK No. 272.
Figure 8.
Railway viaduct at km 83,808 LK No. 272—measurement of the vertical displacement of a rail dynamically loaded with a train of Koleje Wielkopolskie.
Figure 9.
Railway viaduct at km 88,882 LK No. 272—measurement of the vertical displacement of a rail dynamically loaded with a freight train.
3. Results and Discussion
3.1. General Comparisons of Calculation Results to In Situ Test Results
The results of the measurements were compared to the results of calculations obtained from the developed theoretical model for given surfaces and vehicles that occurred during the field tests. The results are summarized in Table 3.
Table 3.
Comparison of results obtained in in situ measurements to the theoretical results received from the developed algorithm using the finite differences method.
Differences of up to 3.5% were obtained between the results. A satisfactory convergence of the results obtained in in situ measurements with the results calculated using the developed algorithm and the finite differences method was observed. The characters of the charts are in all the cases the same. It was noticed that the curve mapping the measured vertical displacements of the rail line is more irregular, while the calculation curve is smoothed and much more symmetrical. In the case of calculations for low speeds of the order of 30 km/h (measurement point 4), a higher density of results was noted due to the need to adopt a longer analysis time and a denser time step. In the case of measurements for high speeds, of the order of more than 100 km/h (measuring point 5) an overlap of displacements caused by adjacent axes was noted. This phenomenon is caused by the relatively short wheelbase in the bogie of the rail vehicle and the short time passing between successive loads. This issue, however, did not affect the recorded maximum value of the vertical displacement of the rail.
At the same time, factors that may have a direct impact on the results of measurements and calculations must be indicated. The accuracy of the measurements carried out is decisively influenced by the adoption of the appropriate parameters of the laser scanner, such as: length and frequency of “exposure”. It is also important to fix the device in such a way that it remains in a constant position throughout the measurements.
In the context of the accuracy of calculations, the parameters of the computer used for the analysis are of great importance. The better they are, the more it is possible to assume a denser division of the model into nodes and time moments, which directly translates into the accuracy of calculations. In addition, it is important to adopt appropriate numerical values of data and input parameters for the railway surface. While in the case of such attributes as the mass of the rail, the modulus of longitudinal elasticity of rail steel or the geometric moment of inertia of the rail cross-section, choosing the right values does not raise doubts, in the case of the modulus of elasticity of the substrate or the damping coefficient, it is much more difficult to assume the right quantities. In this work, theoretical values determined based on the analysis of the literature on the subject were used, which, however, was confirmed by the high convergence of the results of calculations and measurements.
The influence of the dynamic impact of a rail vehicle on the railway surface within the transition zones in front of and after the engineering object, depending on its design, was analyzed.
As a starting point, a combination of a ballast and ballastless surface was adopted, where there is a step change in the parameters of the structure. A ballast surface with concrete sleepers and a good subtrack surface, as well as a ballastless surface in the rail system in the ERS type sheath, were adopted. Based on the obtained results, it is clear that within the transition zone, the dynamic effects on the surface are much greater and weaken rapidly when changing the type of structure.
For comparison with the above results, a solution was analyzed in which the transition zone in front of the engineering object was strengthened, which was reflected in the form of a 50% higher value of the elastic modulus of the substrate. Based on the obtained results, smaller differences in dynamic effects on the surface were noticed at the tested points.
The effect of the gradual change in the elasticity of the rail support within the transition zone on the magnitude of the dynamic impact of the rail vehicle on the surface was also analyzed. It was assumed that the modulus of elasticity of the support increases evenly every one meter over a length of Ln1 = 10 m in front of the object from the value characteristic for the ballast surface equal to k1.0 = 45 MPa to the value characteristic for the ballastless surface equal to k2.0 = 99 MPa. In this case, a gradual and mild decrease in the magnitude of dynamic effects on the surface in subsequent fragments of the model was noticed.
In order to compare the impact of the reinforcement of transition zones and the gradual change in the elasticity of the rail support on the reduction of the magnitude of dynamic interactions on the railway surface, the calculated results were tabularly compiled. Table 4 contains the maximum values of vertical displacement of the rail at critical points within the place of change of the type of surface (from ballast to ballastless) i.e., (1) just before the point of change and (2) just after the point of change.
Table 4.
Comparison of three variants of the construction of the railway surface within the zone in front of the engineering facility.
By strengthening the transition zones, a 14% reduction in the magnitude of the dynamic impact on the railway surface within the site of the change of the type of surface in front of the engineering site was achieved. By applying a gradual change in the elasticity of the rail support, a 25% reduction in the dynamic effects on the railway surface within the site of the change of the type of surface in front of the engineering object was achieved.
From the analysis, it was concluded that a gradual change in the elasticity of the rail support within the transition zones of the engineering object reduces the negative impact of the dynamic impact of the rail vehicle on the railway surface and this solution is better compared to a step change in the elasticity of the support.
3.2. Detailed Analysis
Detailed results of numerical analysis are given in Figure 10, Figure 11, Figure 12, Figure 13 and Figure 14.
Figure 10.
The dependence of the maximum vertical displacement of the rail caused by the dynamic load, depending on the position of the node in the model in the case of a step change in the parameters of the structure.
Figure 11.
Vertical displacement caused by dynamic load, depending on time in the case of a step change in the parameters of the structure for three different nodes: 1. node on the transition zone (ballast surface), 2. node in the place of a jumping change in the parameters of the structure (connection of the surface), and 3. node on the engineering object (ballastless surface).
Figure 12.
Dependence of the maximum vertical displacement of the rail caused by dynamic load depending on the position of the node in the model in the case of reinforcement of transition zones.
Figure 13.
Vertical displacement caused by dynamic load, depending on time in the case of reinforcement of transition zones for three different nodes: (1) node on the transition zone (ballast surface), (2) node in the place of change of structural parameters (surface connection), and (3) node on the engineering object (ballastless surface).
Figure 14.
The dependence of the maximum vertical displacement of the rail caused by the dynamic load depending on the position of the node in the model in the case of a gradual change in the elasticity of the rail support within the transition zone.
3.3. Discussion
The paper analyzed the dynamic impact of a rail vehicle on various solutions of the railway surface structure, with particular emphasis on the phenomenon of the threshold effect, which occurs within the transition zones of the engineering facility. The problem of locally variable stiffness of the railway surface has been identified, which in turn may lead to accelerated degradation of the structure and the need to incur increased expenditures on maintaining the infrastructure in proper condition.
Based on the analytical and numerical considerations, a computational model was created, thanks to which it is possible to determine the impact of various variants of the rail support on the dynamic response of the entire structure. The starting point for the deliberations was the Bernoulli–Euler beam. The dynamic load caused by the passage of a multiaxle rail vehicle and different vibration-damping properties of different types of surfaces are taken into account. As a consequence, the fourth-order differential equation was obtained. It was solved by the finite differences method. A script in MATLAB was developed for a numerical solution of the problem.
In order to verify and validate the created algorithm, in situ studies of vertical displacements of dynamically loaded railway rail were carried out. For this purpose, laser scanning technology was used.
Thus:
- (1)
- The effectiveness of the finite differences method in the context of solving multiparameter differential equations describing the dynamics of the surface loaded by a passing railway vehicle has been confirmed. The algorithm used allowed for precise determination of the impact of technical and operational parameters on the magnitude of dynamic interactions of a rail vehicle on the railway surface. At the same time, it should be emphasized that development of an algorithm using the finite differences method does not involve the need to use complicated and expensive computer software.
- (2)
- The results obtained using the laser scanning technology are characterized by high accuracy. The most important in the correct conduct of measurements was identified as a precise fixation of the measuring device, in such a way that it remained in a constant position throughout the measurements, as well as the adoption of appropriate parameters of the laser scanner’s operation, such as: the length of exposure and the frequency of measurements. The issue of the possibility of taking measurements for high speeds of trains may be a cause for concern—the maximum speed of the rail vehicle at which the measurements were made in this work was 120 km/h. However, in the light of the results obtained, the usefulness of the method used in the context of measurements of the rail surface displacements was positively assessed. Certainly, this technology can also be used in other areas where high precision and accuracy are required. At the same time, it should be noted that in the course of measurements of displacements of the railway surface caused by dynamic load, measurements of the condition of individual elements of the surface were additionally made. This issue was not the subject of analysis of this work, but it should be pointed out that the laser scanning is also useful in the assessment, detection, and identification of surface defects of rails, sleepers, and fasteners.
- (3)
- From the analysis, it was concluded that a gradual change in the elasticity of the rail support within the transition zones of the engineering object reduces the negative impact of the dynamic impact of the rail vehicle on the railway surface and this solution is better compared to the step change in the elasticity of the support.
4. Conclusions
The article combines theoretical simulations of the dynamic process of a rail response to the wheel load by a passing rail vehicle with precise tests on a real railway line, in which laser scanning with a sensor recording fast-changing processes was used.
By strengthening the transition zones, the negative effects of dynamic loads on the railway surface within the site of the change of the type of surface in front of the engineering site have been reduced by 14%.
By applying a gradual change in the elasticity of the rail support, the negative effects of dynamic loads on the railway surface within the place of change of the type of surface in front of the engineering object were reduced by 25%. Studies of concrete mixtures with different additives have already been undertaken which, in the laboratory scale, were used to make models of ballastless railway surface elements. The first results of the research indicate their possible applicability in practice.
Increasing the elasticity of the rail support within the transition zones before and after the object can be achieved by reducing the spacing of sleepers, better compaction of the ballast layer or strengthening of the upper layers of the subtrack, as well as by covering the track with one or more layers of transition plates [16,32].
It should be noted, however, that reducing the magnitude of the dynamic impact of a rail vehicle on the surface does not completely eliminate the phenomenon of the threshold effect, but only eliminates its negative impact on durability of the structure in zones where the type of surface changes [9].
The effects of the threshold phenomenon, in addition to vertical deformations of the rail, may also be other phenomena accompanying this effect, which may lead to an increase in track twisting and uneven wear of rails and damage to fastenings on both types of surfaces. Gaps may form under the sleepers, which threatens the stability of the structure. The threshold phenomenon has a negative impact not only on the railway surface, but also on the object that is exposed to excessive loads and vibrations.
Taking into account the above conclusions, areas exposed to the threshold phenomenon should be subjected to special supervision both in terms of current diagnostic activities and planned maintenance works.
In further research, in addition to the magnitude of displacements caused by the dynamic impact of a rail vehicle on the railway surface, it would also be necessary to determine the impact of these interactions on durability of the railway surface elements, such as sleeper rails and fasteners. It would certainly be valuable to determine the fatigue life of these elements in the zones of the threshold phenomenon and compare it to the nominal fatigue life for built-up elements outside the boundaries of transition zones. In addition, it would be worth identifying the processes taking place in the railway subtrack, i.e., the effects of the threshold phenomenon previously defined as “deep”. The implementation of the above works would allow for a more complete knowledge of the impact of the threshold phenomenon on the condition of the railway surface and could be helpful in more effective planning of maintenance works within the transition zones in front of and behind engineering facilities.
Moreover, the load on a rail by a passing vehicle that was used in the article was movable, but constant as to the value adequately reflecting the weight of the vehicle. The comparative results are satisfactory. However, in future studies, the loading force will take into account the suspension structure of the vehicle, so its value will be determined by this suspension. Such a model was presented by authors Vahid Bokaeian, Mohammad Ali Rezvani, and Robert Arcos in [33].
Author Contributions
Conceptualization, T.L. and W.I.; methodology, T.L. and W.I.; software, T.L.; validation, W.I. and J.T.; formal analysis, T.L.; investigation, T.L.; writing—original draft preparation, T.L.; writing—review and editing, W.I. and T.R.; visualization, T.L. and D.P.; supervision, W.I. All authors have read and agreed to the published version of the manuscript.
Funding
This research was funded by Faculty of Civil Engineering and Geodesy of the Military University of Technology, Warsaw, Poland—grant UGB number 794.
Institutional Review Board Statement
Not applicable.
Informed Consent Statement
Not applicable.
Data Availability Statement
The data presented in this study are available upon request from the corresponding author.
Acknowledgments
The authors would like to acknowledge: (1) the Authority of the Faculty of Civil Engineering and Geodezy of the Military University of Technology for providing administrative support during conducting our scientific work on this article, (2) the National Infrastructure Manager in Poland—PKP Polskie Linie Kolejowe S.A. Railway Lines Plant in Ostrów Wielkopolski (Wolności 30, 63-400 Ostrów Wielkopolski) for enabling measurements to be carried out on active railway track, and (3) P.P.H. WObit E.K.J Ober s.c. (Dęborzyce 16, 62-045 Pniewy) company for providing a scanner for measurements.
Conflicts of Interest
The authors declare that they have no conflict of interest.
References
- Basiewicz, T.; Towpik, K.; Gołaszewski, A. Nawierzchnia kolejowa z kompozytem tłuczniowym. Prace naukowe Politechniki Warszawskiej. Transport 2010, 72, 77–86. [Google Scholar]
- Bałuch, H. Budownictwo Komunikacyjne; Military University of Technology: Warszawa, Poland, 2001. [Google Scholar]
- Grulkowski, S.; Kędra, Z.; Koc, W.; Nowakowski, M. Drogi Szynowe; Wydawnictwo Politechniki Gdańskiej: Gdańsk, Poland, 2013. [Google Scholar]
- Rail.one. GmbH Rail.one GmbH company Materials, Rheda 2000Ballastless Track System. Available online: https://www.railone.com/fileadmin/daten/05-presse-medien/downloads/broschueren/en/Rheda2000_EN_2011_ebook.pdf (accessed on 11 March 2022).
- Tines sp. z o o. Materials of Tines sp. z o o. Available online: https://TINES LC-L (accessed on 14 March 2022).
- Sybilski, D. Nawierzchnia Kolejowa z warstwami asfaltowymi. Problemy Kolejnictwa Zeszyt 2012, 156, 68–78. [Google Scholar]
- RynekInfrastruktury.pl. Available online: http://www.rynekinfrastruktury.pl/koleje.html (accessed on 14 March 2022).
- Sołkowski, J.; Kudła, D. Analiza Niejednorodności Mechanicznych Nawierzchni i Podtorza w Obrębie Obiektu mostowego. Zeszyty Naukowo-Techniczne Stowarzyszenia Inżynierów i Techników Komunikacji Rzeczypospolitej Polskiej, Krakó. 2016. Available online: http://yadda.icm.edu.pl/baztech/element/bwmeta1.element.baztech-96c9ea1a-cdac-4031-85d5-243da1eb1405 (accessed on 14 March 2022).
- Sołkowski, J. Zarys analizy efektu progowego przy łączeniu nawierzchni podsypkowych z innymi typami nawierzchni. Technika Transportu Szynowego 10/12, 59–65.
- Sołkowski, J. Efekt Progowy w Nawierzchniach Szynowych; Politechnika Krakowska: Warszawa, Polska, 2013. [Google Scholar]
- Halliday, D.; Resnick, R.; Walker, J. Podstawy Fizyki, Tom 2. Wydawnictwo Naukowe PWN, Warszawa. 2008. Available online: https://ksiegarnia.pwn.pl/Podstawy-fizyki-Tom-2,68432815,p.html?gclid=EAIaIQobChMIi5iimJrF9gIVxgh7Ch30BAS8EAQYAiABEgLx6PD_BwE (accessed on 14 March 2022).
- Vostroukhov, A.; Metrikine, A. Periodically supported beam on a visco-elastic layer as a model for dynamic analysis of a high-speed railway track. Int. J. Solid Struct. 2003, 2003, 5723–5752. [Google Scholar] [CrossRef]
- Kerr, A. The Determination of the Track Modulus k for the Standard Track Analysis. Department of Civil and Environmental Engineering University of Delaware: Newark, NJ, USA, 2002. [Google Scholar]
- Powrie, W.; Le Pen, L. A Guide to Track Stiffness; Cross Industry Track Stiffness Working Group, University of Southampton: Southampton, UK, 2016; ISBN 9780854329946. [Google Scholar]
- Selig, E.; Dingqing, L. Track modulus: Its meaning and factors influencing it. Trans. Res. Record 1994, 1470, 47–54. [Google Scholar]
- Skrzyński, E. Podtorze kolejowe na liniach dużych prędkości. Problemy Kolejnictwa Zeszyt 2013, 161, 87–125. [Google Scholar]
- Yang, Y.; Yau, J.; Yao, Z.; Wu, Y. Vehicle-bridge interaction dynamics: With applications to high-speed railways. Civil Eng. Knowl. Base 2004.
- Lewandrowski, T.; Idczak, W.; Muzolf, P. Przybliżone Modelowanie Układu “Pojazd Szynowy-Nawierzchnia-Podłoże"; Military University of Technology: Warszawa, Poland, 2017. [Google Scholar]
- Uzarski, D. Railroad Track Design; University of Illinois: Chicago, IL, USA, 2009. [Google Scholar]
- Starczewski, Z. Drgania Mechaniczne; Politechnika Warszawska: Warszawa, Polska, 2010. [Google Scholar]
- PKP Polskie Linie Kolejowe, S.A. Wykaz maksymalnych nacisków osi. Warszawa. 2015. Available online: https://www.plk-sa.pl/files/public/user_upload/pdf/Reg_przydzielania_tras/Regulamin_2016_2017/09.10.2017/N_ZAL_2.2_20171005134828.pdf (accessed on 14 March 2022).
- Raczyński, J. Nowy rekord świata pociągu TGV-578,8 km/h. Technika Transportu Szynowego 2007, 5–6, 15–35. [Google Scholar]
- Towpik, K. Utrzymanie nawierzchni na liniach dużych prędkości jako element ryzyka w procesie eksploatacji. Technika Transportu Szynowego 2013, 20, 77–80. [Google Scholar]
- Szafrański, M. Wpływ Sposobu Odwzorowania Pojazdu Szynowego na Odpowiedź Dynamiczną Przęsła Mostowego; Infrastruktura Transportu Szynowego: Gdańsk, Poland, 2019. [Google Scholar]
- Kaewunruen, S.; Lewandrowski, T.; Chamniprasart, K. Nonlinear modeling and analysis of moving train loads on interspersed railway tracks. In Proceedings of the 6th ECCOMAS Thematic Conference on Computational Methods in Structural Dynamics and Earthquake Engineering, Rhodes Island, Greece, 15–17 June 2017. [Google Scholar]
- Kaewunruen, S.; Lewandrowski, T.; Chamniprasart, K. Dynamic responses of interspersed railway tracks to moving train loads. Int. J. Struct. Stab. Dyn. 2018, 18, 1850011. [Google Scholar] [CrossRef]
- Ataman, M. Analiza Drgań Nawierzchni i Podtorza pod Wpływem Obciążeń Ruchomych z Dużymi Prędkościami; Oficyna Wydawnicza Politechniki Warszawskiej: Warszawa, Polska, 2019. [Google Scholar]
- Cichoń, C.; Cecot, W.; Krok, J.; Pluciński, P. Metody Komputerowe w Liniowej Mechanice Konstrukcji. Politechnika Krakowska. 2009. Available online: https://www.tu.kielce.pl/~sk/files-epi/epi-metody-komputerowe.pdf (accessed on 14 March 2022).
- Kincaid, D.; Cheney, W. Numerical Analysis. In Mathematics of Scientific Computing; University of Texas: Austin, TX, USA, 2002. [Google Scholar]
- Wasiuk, R.; Szadkowski, A.; Mahrburg, A.; Szadkowska, Ż. Mobilne skanowanie laserowe obiektów liniowych. Drogownictwo 2011, 11, 360–365. [Google Scholar]
- WObit. WObit Company Materials; Wobit: Pniewy, Poland, 2019. [Google Scholar]
- Surowiecki, A.; Duchaczek, A.; Saska, P. Bezpieczeństwo Techniczne Toru Kolejowego w Szczególnych Warunkach Eksploatacji; Czasopismo Logistyka: Wrocław, Poland, 2015. [Google Scholar]
- Bokaeian, V.; Rezvani, M.A.; Arcos, R. Nonlinear impact of traction rod on the dynamics of a high-speed rail vehicle carbody. J. Mechan. Sci. Technol. 2020, 34, 4989–5003. [Google Scholar] [CrossRef]
Publisher’s Note: MDPI stays neutral with regard to jurisdictional claims in published maps and institutional affiliations. |
© 2022 by the authors. Licensee MDPI, Basel, Switzerland. This article is an open access article distributed under the terms and conditions of the Creative Commons Attribution (CC BY) license (https://creativecommons.org/licenses/by/4.0/).













