Pro-Ecological Behavior: Empirical Analysis on the Example of Polish Consumers
Abstract
:1. Introduction
2. Literature Review
3. Materials and Methods
- What types of pro-environmental behaviors are most often undertaken in Poland?
- What most motivates Poles to undertake pro-environmental behaviors?
- What stands in the way of Poles taking up pro-environmental behaviors?
- Which pro-environmental behaviors are considered most important in Poland in terms of environmental protection?
- Spearman’s rank order correlation, to examine the interdependence between two variables of a quantitative and/or ordinal nature [57].
- Multidimensional cluster analysis to extract homogeneous subsets of objects (i.e., factor subgroups) that are more similar to objects in a given cluster compared to objects in other clusters. As part of this analysis, objects (parameters) were clustered using the hierarchical agglomeration method. Euclidean distance was used as the distance function [57]. On the other hand, Ward’s method was adopted as the rule for binding clusters together [57].
- Structural Equation Model (SEM), to test elaborate theoretical models accounting for various cause–effect relationships among variables. The construction of a structural equation model consists of a model describing the relationships among latent variables, called the internal model, and a model measuring endogenous and exogenous unobservable variables, called the external model. The external model is a factor analysis representation that allows us to calculate the loadings of the individual factors that shape the latent variable [59].
4. Results and Discussion
4.1. The Pro-Ecological Solutions in Poland
4.2. Pro-Ecological Behavior Adopted in Poland
4.3. Motivational Factors in Pro-Ecological Behavior
4.4. Factors Limiting the Adoption of Pro-Ecological Behaviors
4.5. Opinions on the Degree of Positive Environmental Impact of Particular Pro-Ecological Behaviors
4.6. Examining the Relationship between Opinions about the Degree of Positive Environmental Impact of Particular Pro-Ecological Behaviors and Engaging in Those Behaviors
4.7. A Structural Model of Pro-Ecological Behavior in Relation to the Motivational and Limiting Factors for Undertaking Such Behavior
5. Conclusions
6. Limitations and Future Research
Author Contributions
Funding
Conflicts of Interest
References
- Cele Zrównoważonego Rozwoju. Available online: https://www.gov.pl/web/polskapomoc/cele-zrownowazonego-rozwoju (accessed on 18 November 2021).
- Co Się Udało Zmienić na Świecie w 15 Lat? Milenijne Cele Rozwoju. Available online: http://globalnepoludnie.pl/Co-sie-udalo-zmienic-na-swiecie-w (accessed on 15 November 2021).
- Youmatter. Sustainable Development—What Is It? Definition, History, Evolution, Importance and Examples. Available online: https://youmatter.world/en/definition/definitions-sustainable-development-sustainability/ (accessed on 16 November 2021).
- Balińska, A.; Jaska, E.; Werenowska, A. The Role of Eco-Apps in Encouraging Pro-Environmental Behavior of Young People Studying in Poland. Energies 2021, 14, 4946. [Google Scholar] [CrossRef]
- Parzonko, A.J.; Balińska, A.; Sieczko, A. Pro-Environmental Behaviors of Generation Z in the Context of the Concept of Homo Socio-Oeconomicus. Energies 2021, 14, 1597. [Google Scholar] [CrossRef]
- Sargisson, R.J.; De Groot, J.I.M.; Steg, L. The Relationship Between Sociodemographics and Environmental Values Across Seven European Countries. Front. Psychol. 2020, 11, 2253. [Google Scholar] [CrossRef]
- Bridges, C.M.; Wilhelm, W.B. Going Beyond Green: The “Why and How” of Integrating Sustainability Into the Marketing Curriculum. J. Mark. Educ. 2008, 30, 33–46. [Google Scholar] [CrossRef]
- Halder, P.; Hansen, E.N.; Kangas, J.; Laukkanen, T. How national culture and ethics matter in consumers’ green consumption values. J. Clean. Prod. 2020, 265, 121754. [Google Scholar] [CrossRef]
- Joshi, Y.; Rahman, Z. Factors Affecting Green Purchase Behaviour and Future Research Directions. Int. Strateg. Manag. Rev. 2015, 3, 128–143. [Google Scholar] [CrossRef] [Green Version]
- Han, H. Theory of green purchase behavior (TGPB): A new theory for sustainable consumption of green hotel and green restaurant products. Bus. Strategy Environ. 2020, 29, 2815–2828. [Google Scholar] [CrossRef]
- Ramkissoon, H.; Smith, L.D.G.; Weiler, B. Testing the dimensionality of place attachment and its relationships with place satisfaction and pro-environmental behaviours: A structural equation modelling approach. Tour. Manag. 2013, 36, 552–566. [Google Scholar] [CrossRef] [Green Version]
- Walker, I.; Leviston, Z.; Price, J.; Devine-Wright, P. Responses to a worsening environment: Relative deprivation mediates between place attachments and behaviour. Eur. J. Soc. Psychol. 2015, 45, 833–846. [Google Scholar] [CrossRef]
- Gu, D.; Jiang, J.; Zhang, Y.; Sun, Y.; Jiang, W.; Du, X. Concern for the future and saving the earth: When does ecological resource scarcity promote pro-environmental behavior? J. Environ. Psychol. 2020, 72, 101501. [Google Scholar] [CrossRef]
- Wang, S.; Wang, J.; Li, J.; Yang, F. Do motivations contribute to local residents’ engagement in pro-environmental behaviors? Resident-destination relationship and pro-environmental climate perspective. J. Sustain. Tour. 2020, 28, 834–852. [Google Scholar] [CrossRef]
- Chudziński, P.; Cyfert, S.; Dyduch, W.; Zastempowski, M. Key sur(VIR)val factors in water supply companies: Some lessons from Poland. J. Water Supply Res. Technol. Aqua 2021, 70, 89–98. [Google Scholar] [CrossRef]
- Brodny, J.; Tutak, M.; Michalak, M. A Data Warehouse as an Indispensable Tool to Determine the Effectiveness of the Use of the Longwall Shearer. In Beyond Databases, Architectures and Structures. Towards Efficient Solutions for Data Analysis and Knowledge Representation; Kozielski, S., Mrozek, D., Kasprowski, P., Małysiak-Mrozek, B., Kostrzewa, D., Eds.; Springer: Cham, Switzerland, 2017; pp. 453–465. [Google Scholar] [CrossRef]
- Hopkins, D. Sustainable mobility at the interface of transport and tourism. J. Sustain. Tour. 2020, 28, 129–143. [Google Scholar] [CrossRef]
- Yue, B.; Sheng, G.; She, S.; Xu, J. Impact of Consumer Environmental Responsibility on Green Consumption Behavior in China: The Role of Environmental Concern and Price Sensitivity. Sustainability 2020, 12, 2074. [Google Scholar] [CrossRef] [Green Version]
- Musova, Z.; Musa, H.; Matiova, V. Environmentally responsible behaviour of consumers: Evidence from Slovakia. Econ. Sociol. 2021, 14, 178–198. [Google Scholar] [CrossRef]
- Dagher, G.K.; Itani, O. Factors influencing green purchasing behaviour: Empirical evidence from the Lebanese consumers. J. Consum. Behav. 2014, 13, 188–195. [Google Scholar] [CrossRef] [Green Version]
- Steg, L.; Vlek, C. Encouraging pro-environmental behaviour: An integrative review and research agenda. J. Environ. Psychol. 2009, 29, 309–317. [Google Scholar] [CrossRef]
- Garvey, A.M.; Bolton, L.E. Eco-Product Choice Cuts Both Ways: How Proenvironmental Licensing versus Reinforcement is Contingent on Environmental Consciousness. J. Public Policy Mark. 2017, 36, 284–298. [Google Scholar] [CrossRef]
- Krajhanzl, J. Environmental and Proenvironmental Behavior. In Health Education: International Experiences; Řehulka, E., Ed.; Masarykova Univerzita, MSD: Brno, Czech Republic, 2010; pp. 251–274. [Google Scholar]
- Kaiser, F.G.; Wölfing, S.; Fuhrer, U. Environmental attitude and ecological behavior. J. Environ. Psychol. 1999, 19, 1–19. [Google Scholar] [CrossRef] [Green Version]
- Clayton, S.; Myers, G. Conservation Psychology: Understanding and Promoting Human Care for Nature; Wiley-Blackwell: New York, NY, USA, 2015. [Google Scholar]
- Black, I.R.; Cherrier, H. Anti-consumption as part of living a sustainable lifestyle: Daily practices, contextual motivations and subjective values. J. Consum. Behav. 2010, 9, 437–453. [Google Scholar] [CrossRef]
- Park, E.; Lee, S.; Lee, C.-K.; Kim, J.S.; Kim, N.-J. An integrated model of travelers’ pro-environmental decision-making process: The role of the New Environmental Paradigm. Asia Pac. J. Tour. Res. 2018, 23, 935–948. [Google Scholar] [CrossRef]
- Aktualności. Parlament Europejski. Gospodarka o Obiegu Zamkniętym: Definicja, Znaczenie i Korzyści (Wideo). Available online: https://www.europarl.europa.eu/news/pl/headlines/economy/20151201STO05603/gospodarka-o-obiegu-zamknietym-definicja-znaczenie-i-korzysci-wideo (accessed on 15 November 2021).
- Komisja Europejska. Europejski Zielony Ład. Available online: https://ec.europa.eu/info/strategy/priorities-2019-2024/european-green-deal_pl (accessed on 15 November 2021).
- Dyrektywa Europejska z Dnia 19 Listopada 2008. Opublikowano w Dzienniku Urzędowym Unii Europejskiej 22 listopada 2008. Available online: https://www.teraz-srodowisko.pl/prawo/dyrektywa-europejska-z-dnia-19-11-2008-l-312-3-163.html (accessed on 15 November 2021).
- Wojciechowski, T. Ku Gospodarce o Obiegu Zamkniętym. Available online: http://www.forum-dyrektorow.pl/zipy/mat,serock,2017/6,Ku,gospodarce,w,obiegu,zamknietym,tomasz-Wojciechowski.pdf (accessed on 15 November 2021).
- Nasze Śmieci. Zero Waste—Sztuka Samoograniczenia w Służbie Ochrony Środowiska. Available online: https://naszesmieci.mos.gov.pl/materialy/artykuly/134-zero-waste-sztuka-samoograniczania-w-sluzbie-ochrony-srodowiska (accessed on 15 November 2021).
- Zero Waste w Polsce—Popularność Idei Rośnie, Ale Powoli. Available online: https://sozosfera.pl/srodowisko-i-gospodarka/zero-waste-w-polsce-popularnosc-idei-rosnie-ale-powoli/ (accessed on 15 November 2021).
- Kiatkawsin, K.; Han, H. Young travelers’ intention to behave pro-environmentally: Merging the value-belief-norm theory and the expectancy theory. Tour. Manag. 2017, 59, 76–88. [Google Scholar] [CrossRef]
- Trang, H.L.T.; Lee, J.-S.; Han, H. How do green attributes elicit pro-environmental behaviors in guests? The case of green hotels in Vietnam. J. Travel Tour. Mark. 2019, 36, 14–28. [Google Scholar] [CrossRef]
- Ramkissoon, H.; Smith, L.D.G.; Weiler, B. Relationships between place attachment, place satisfaction and pro-environmental behaviour in an Australian national park. J. Sustain. Tour. 2013, 21, 434–457. [Google Scholar] [CrossRef]
- Afifah, N.; Asnan, A. The Impact of Corporate Social Responsibility, Service Experience and Intercultural Competence on Customer Company Identification, Customer Satisfaction and Customer Loyalty (Case Study: PDAM Tirta Khatulistiwa Pontianak West Kalimantan). Procedia Soc. Behav. Sci. 2015, 211, 277–284. [Google Scholar] [CrossRef] [Green Version]
- Choi, H.; Jang, J.; Kandampully, J. Application of the extended VBN theory to understand consumers’ decisions about green hotels. Int. J. Hosp. Manag. 2015, 51, 87–95. [Google Scholar] [CrossRef]
- Werner, K.; Griese, K.-M.; Bosse, C. The role of slow events for sustainable destination development: A conceptual and empirical review. J. Sustain. Tour. 2021, 29, 1913–1931. [Google Scholar] [CrossRef]
- Moon, S.-J. Investigating beliefs, attitudes, and intentions regarding green restaurant patronage: An application of the extended theory of planned behavior with moderating effects of gender and age. Int. J. Hosp. Manag. 2021, 92, 102727. [Google Scholar] [CrossRef]
- Paiano, A.; Crovella, T.; Lagioia, G. Managing sustainable practices in cruise tourism: The assessment of carbon footprint and waste of water and beverage packaging. Tour. Manag. 2020, 77, 104016. [Google Scholar] [CrossRef]
- Jeong, E.H.; Jang, S.; Day, J.; Ha, S. The impact of eco-friendly practices on green image and customer attitudes: An investigation in a café setting. Int. J. Hosp. Manag. 2014, 41, 10–20. [Google Scholar] [CrossRef]
- Untaru, E.-N.; Ispas, A.; Candrea, A.N.; Luca, M.; Epuran, G. Predictors of individuals’ intention to conserve water in a lodging context: The application of an extended Theory of Reasoned Action. Int. J. Hosp. Manag. 2016, 59, 50–59. [Google Scholar] [CrossRef]
- Polski Instytut Ekonomiczny. Unia Europejska Odpowiada za Ok. 12 Proc. Światowej Produkcji Odpadów Komunalnych. Available online: https://pie.net.pl/unia-europejska-odpowiada-za-ok-12-proc-swiatowej-produkcji-odpadow-komunalnych/ (accessed on 15 November 2021).
- Teraz Środowisko. Ile Odpadów Wytwarza Statystyczny Polak? Statystyka za 2020r. Available online: https://www.teraz-srodowisko.pl/aktualnosci/gus-ochrona-srodowiska-w-2020-odpady-komunalne-10550.html (accessed on 15 November 2021).
- Oficjalna strona internetowa Unii Europejskiej. Gotowi na 55. Available online: https://ec.europa.eu/poland/news/210714_egd_pl (accessed on 15 November 2021).
- EU Monitor. COM(2020)562—Communication Stepping up Europe’s 2030 Climate Ambition Investing in a Climate-Neutral Future for the Benefit of Our People. Available online: https://www.eumonitor.eu/9353000/1/j9vvik7m1c3gyxp/vlc5eg5ecoxn (accessed on 15 November 2021).
- NRC Freshwater. Water Management in Europe: Price and Non-Price Approaches to Water Conservation. Available online: https://forum.eionet.europa.eu/nrc-eionet-freshwater/library/other-reports-and-assessments/water-management-europe-price-and-non-price-approaches-water-conservation (accessed on 15 November 2021).
- PWiK Rybnik. Available online: https://pwik-rybnik.pl/aktualnosci/15 (accessed on 18 December 2021).
- Komisja Europejska. Biała Księga. Plan Utworzenia Jednolitego Europejskiego Obszaru Transportu—Dążenie do Osiągnięcia Konkurencyjnego i Zasobooszczędnego Systemu Transportu. Available online: https://www.ulc.gov.pl/_download/wiadomosci/04_2010/biala_ksiega_11.pdf (accessed on 15 November 2021).
- Pyza, D.; Gołaszewski, A.; Jacyna, M.; Gołębiowski, P. Proekologiczny system transportowy w aspekcie rozwoju infrastruktury paliw alternatywnych. Pr. Nauk. Politech. Warsz. Transp. 2017, 119, 355–366. [Google Scholar]
- Kiełczewski, D. Ekologia Społeczna; Ekonomia i Środowisko: Białystok, Poland, 2001. [Google Scholar]
- Kuzior, A. Polskie i niemieckie doświadczenia w projektowaniu i wdrażaniu zrównoważonego rozwoju. Polish and German Experiences in Planning and Implementation of Sustainable Development. Probl. Ekorozw. 2010, 5, 81–89. [Google Scholar]
- Jonek-Kowalska, I.; Wolniak, R. Economic opportunities for creating smart cities in Poland. Does wealth matter? Cities 2021, 114, 103222. [Google Scholar] [CrossRef]
- Mynarski, S. Praktyczne Metody Analizy Danych Rynkowych i Marketingowych; Kantor Wydawniczy Zakamycze: Cracow, Poland, 2000. [Google Scholar]
- Bank Danych Lokalnych Głównego Urzędu Statystycznego (Na Podstawie Danych Dotyczących Stanu Ludności w Wieku Produkcyjnym i Poprodukcyjnym, Dane za Rok 2020). Available online: https://bdl.stat.gov.pl/BDL/pomoc/stanzasilenia?active=2 (accessed on 10 July 2021).
- Stanisz, A. Przystępny Kurs Statystyki z Zastosowaniem STATISTICA PL na Przykładach z Medycyny. Tom 1. Statystyki Podstawowe; StatSoft Polska: Cracow, Poland, 2006. [Google Scholar]
- Panczyk, M. Prezentacja Podstawy Biostatystyki 9a. Miary Wielkości Efektu. Available online: https://www.authorstream.com/Presentation/panstudio-2620824-9a-miary-wielko-ci-efektu-dla-por-wna-dw-ch-grup/ (accessed on 3 July 2021).
- Pietrzak, M.B.; Żurek, M. Ład społeczny w powiatach—Analiza przy użyciu modelowania równań strukturalnych SEM. Warm. -Mazur. Kwart. Nauk. Nauk. Społeczne 2012, 4, 189–200. [Google Scholar]
- Sroka, W. The Use of Structural Equations Modeling for the Assessment of Human Capital Impact on Economic Success of Leading Carpathian Farms. Rocz. Nauk. Rolniczych. Ser. G Ekon. Rol. 2009, 4, 194–203. [Google Scholar]
- Staniec, I. Use of structural equation modeling in management research. Organ. Manag. 2018, 2, 65–77. [Google Scholar]
- Rakowska, A.; Mącik, R. Zaangażowanie pracownika a satysfakcja z pracy—Modelowanie zależności z wykorzystaniem PLS-SEM. Przegląd Organ. 2016, 5, 48–58. [Google Scholar] [CrossRef]
- Liu, J.; Dai, Q. Portfolio Optimization of Photovoltaic/Battery Energy Storage/Electric Vehicle Charging Stations with Sustainability Perspective Based on Cumulative Prospect Theory and MOPSO. Sustainability 2020, 12, 985. [Google Scholar] [CrossRef] [Green Version]
- Gao, K.; Sun, L.; Yang, Y.; Meng, F.; Qu, X. Cumulative prospect theory coupled with multi-attribute decision making for modeling travel behawior. Transp. Res. Part A Policy Pract. 2021, 148, 1–21. [Google Scholar] [CrossRef]
- Gao, K.; Yang, Y.; Qu, X. Diverging effects of subjective prospect values of uncertain time and money. Commun. Transp. Res. 2021, 1, 100007. [Google Scholar] [CrossRef]
- Gao, K.; Yang, Y.; Sun, L.; Qu, X. Revealing psychological inertia in mode shift behavior and its quantitative influences on commuting trips. Transp. Res. Part F Traffic Psychol. Behav. 2020, 71, 272–287. [Google Scholar] [CrossRef]
- Li, Z.; Hensher, D. Prospect Theoretic Contributions in Understanding Traveller Behaviour: A Review and Some Comments. Transp. Rev. 2011, 31, 97–115. [Google Scholar] [CrossRef]
- Jonek-Kowalska, I.; Wolniak, R. Sharing Economies’ Initiatives in Municipal Authorities’ Perspective: Research Evidence from Poland in the Context of Smart Cities’ Development. Sustainability 2022, 14, 2064. [Google Scholar] [CrossRef]
- De Dios Ortúzar, J. Future transportation: Sustainability, complexity and individualization of choices. Commun. Transp. Res. 2021, 1, 100010. [Google Scholar] [CrossRef]





| Gender | Total (N = 854) | ||||||
|---|---|---|---|---|---|---|---|
| Men (n = 430) | Women (n = 424) | ||||||
| n | % | n | % | n | % | ||
| Age | Up to 24 years | 6 | 1.40% | 5 | 1.18% | 11 | 1.29% |
| 25–34 | 37 | 8.60% | 41 | 9.67% | 78 | 9.13% | |
| 35–44 | 96 | 22.33% | 108 | 25.47% | 204 | 23.89% | |
| 45–54 | 126 | 29.30% | 121 | 28.54% | 247 | 28.92% | |
| 55 and over | 165 | 38.37% | 149 | 35.14% | 314 | 36.77% | |
| Education | Primary | 2 | 0.47% | 2 | 0.47% | 4 | 0.47% |
| Vocational | 43 | 10.00% | 30 | 7.08% | 73 | 8.55% | |
| Secondary | 133 | 30.93% | 134 | 31.60% | 267 | 31.26% | |
| Higher | 252 | 58.60% | 258 | 60.85% | 510 | 59.72% | |
| Variable | Descriptive Statistics | Shapiro–Wilk Test | |||
|---|---|---|---|---|---|
| Mean ± Stand. Dev. | Skewness | Kurtosis | W | p | |
| Caring for the environment (M1) | 4.46 ± 0.8 | −1.70 | 3.31 | 0.688 | 0.000 |
| Caring for one’ s health and that of one’s family (M2) | 4.72 ± 0.64 | −3.04 | 11.24 | 0.481 | 0.000 |
| Convenience of new solutions (M3) | 4.17 ± 0.96 | −1.18 | 1.14 | 0.789 | 0.000 |
| Legal requirements (e.g., garbage sorting) (M4) | 3.99 ± 1.24 | –1.06 | 0.07 | 0.781 | 0.000 |
| Financial factors (e.g., wanting to save on bills) (M5) | 4.48 ± 0.85 | −1.90 | 3.72 | 0.651 | 0.000 |
| Tax relief and government subsidies (e.g., My Water, My Electricity program, replacement of stoves) (M6) | 3.91 ± 1.3 | −0.99 | −0.19 | 0.787 | 0.000 |
| Willingness to follow the trend (growing popularity of ecology) (M7) | 3.3 ± 1.42 | −0.31 | −1.19 | 0.875 | 0.000 |
| Promotion of ecology (press, radio, TV, Internet and others) (M8) | 3.35 ± 1.39 | −0.36 | −1.11 | 0.875 | 0.000 |
| Insufficient financial resources (O1) | 3.14 ± 1.41 | −0.15 | −1.20 | 0.884 | 0.000 |
| Lack of or insufficient information on financial support for pro-ecological investments (e.g., My Water, My Electricity, stove replacement) (O2) | 3.05 ± 1.39 | −0.10 | −1.22 | 0.891 | 0.000 |
| Difficulties in filling out applications for financing pro-ecological investments (O3) | 2.91 ± 1.47 | 0.05 | −1.37 | 0.873 | 0.000 |
| Need to change existing habits and customs (O4) | 2.26 ± 1.21 | 0.57 | −0.73 | 0.854 | 0.000 |
| Inconvenience of new ecological solutions (O5) | 2.39 ± 1.25 | 0.49 | −0.78 | 0.871 | 0.000 |
| Choosing products that have environmentally friendly packaging (Z1) | 3.52 ± 1 | −0.51 | −0.09 | 0.889 | 0.000 |
| Using low-energy household appliances (Z2) | 4.68 ± 0.71 | −2.67 | 7.47 | 0.534 | 0.000 |
| Using a reusable bag when shopping (Z3) | 4.66 ± 0.64 | −2.24 | 6.22 | 0.587 | 0.000 |
| Buying second-hand items (Z4) | 2.61 ± 1.08 | 0.01 | −0.96 | 0.844 | 0.000 |
| Saving water (S1) | 4.44 ± 0.73 | −1.31 | 1.84 | 0.745 | 0.000 |
| Saving electricity (S2) | 4.43 ± 0.73 | −1.38 | 2.45 | 0.744 | 0.000 |
| Saving gas (S3) | 4.36 ± 0.9 | −1.79 | 3.54 | 0.821 | 0.000 |
| Saving paper (S4) | 4.45 ± 0.7 | −1.38 | 2.69 | 0.783 | 0.000 |
| Using public transport instead of a car (K1) | 2.16 ± 1.01 | 0.86 | 0.40 | 0.706 | 0.000 |
| Using an electric bicycle/scooter instead of a car (K2) | 2.58 ± 1.23 | 0.30 | −0.90 | 0.858 | 0.000 |
| Rainwater harvesting and its subsequent use in the household (R1) | 3.54 ± 1.55 | −0.59 | −1.19 | 0.869 | 0.000 |
| Garbage sorting (R2) | 4.94 ± 0.36 | −7.86 | 71.25 | 0.171 | 0.000 |
| Using natural detergents (R3) | 3.36 ± 1.06 | −0.35 | −0.48 | 0.902 | 0.000 |
| Rational use of food (R4) | 3.81 ± 0.81 | −0.43 | 0.09 | 0.666 | 0.000 |
| Yes | No, and I Have No Plans to Install in the Future | No, But I Plan to Install in the Future | N/A | |||||
|---|---|---|---|---|---|---|---|---|
| n | % | n | % | n | % | n | % | |
| Non-returnable water meter | 257 | 30.09% | 180 | 21.08% | 154 | 18.03% | 263 | 30.80% |
| Rainwater storage tank | 473 | 55.39% | 90 | 10.54% | 170 | 19.91% | 121 | 14.17% |
| Composter | 422 | 49.41% | 201 | 23.54% | 82 | 9.60% | 149 | 17.45% |
| Photovoltaic micro installation | 186 | 21.78% | 299 | 35.01% | 204 | 23.89% | 165 | 19.32% |
| Solar water heating | 97 | 11.36% | 442 | 51.76% | 122 | 14.29% | 193 | 22.60% |
| Heat pump | 102 | 11.94% | 417 | 48.83% | 140 | 16.39% | 195 | 22.83% |
| Hybrid or electric car | 28 | 3.28% | 418 | 48.95% | 240 | 28.10% | 168 | 19.67% |
| Always | Often | Sometimes | Rarely | Never | N/A | |||||||
|---|---|---|---|---|---|---|---|---|---|---|---|---|
| n | % | n | % | n | % | n | % | n | % | n | % | |
| Rainwater harvesting and its subsequent use in the household | 315 | 36.89% | 141 | 16.51% | 99 | 11.59% | 62 | 7.26% | 149 | 17.45% | 88 | 10.30% |
| Garbage sorting | 820 | 96.02% | 24 | 2.81% | 3 | 0.35% | 3 | 0.35% | 3 | 0.35% | 1 | 0.12% |
| Using public transport instead of a car | 26 | 3.04% | 62 | 7.26% | 153 | 17.92% | 361 | 42.27% | 221 | 25.88% | 31 | 3.63% |
| Using an electric bicycle/scooter instead of a car | 59 | 6.91% | 130 | 15.22% | 208 | 24.36% | 196 | 22.95% | 193 | 22.60% | 68 | 7.96% |
| Choosing products that have environmentally friendly packaging | 128 | 14.99% | 341 | 39.93% | 253 | 29.63% | 92 | 10.77% | 33 | 3.86% | 7 | 0.82% |
| Using low-energy household appliances | 667 | 78.10% | 124 | 14.52% | 31 | 3.63% | 21 | 2.46% | 5 | 0.59% | 6 | 0.70% |
| Using a reusable bag when shopping | 624 | 73.07% | 181 | 21.19% | 39 | 4.57% | 6 | 0.70% | 4 | 0.47% | 0 | 0.00% |
| Buying second-hand items | 17 | 1.99% | 180 | 21.08% | 261 | 30.56% | 221 | 25.88% | 158 | 18.50% | 17 | 1.99% |
| Using natural detergents | 108 | 12.65% | 299 | 35.01% | 248 | 29.04% | 132 | 15.46% | 42 | 4.92% | 25 | 2.93% |
| Saving water | 477 | 55.85% | 287 | 33.61% | 72 | 8.43% | 11 | 1.29% | 3 | 0.35% | 4 | 0.47% |
| Saving electricity | 462 | 54.10% | 313 | 36.65% | 60 | 7.03% | 12 | 1.41% | 4 | 0.47% | 3 | 0.35% |
| Saving gas | 278 | 32.55% | 165 | 19.32% | 38 | 4.45% | 10 | 1.17% | 13 | 1.52% | 350 | 40.98% |
| Saving paper | 460 | 53.86% | 308 | 36.07% | 55 | 6.44% | 7 | 0.82% | 4 | 0.47% | 20 | 2.34% |
| Rational use of food | 157 | 18.38% | 421 | 49.30% | 219 | 25.64% | 43 | 5.04% | 4 | 0.47% | 10 | 1.17% |
| 1—Not Motivating | 2 | 3 | 4 | 5—Very Motivating | ||||||
|---|---|---|---|---|---|---|---|---|---|---|
| n | % | n | % | n | % | n | % | n | % | |
| Caring for the environment | 10 | 1.17% | 10 | 1.17% | 77 | 9.02% | 240 | 28.10% | 517 | 60.54% |
| Caring for one’ s health and that of one’s family | 8 | 0.94% | 4 | 0.47% | 32 | 3.75% | 127 | 14.87% | 683 | 79.98% |
| Convenience of new solutions | 18 | 2.11% | 31 | 3.63% | 128 | 14.99% | 287 | 33.61% | 390 | 45.67% |
| Legal requirements (e.g., garbage sorting) | 58 | 6.79% | 56 | 6.56% | 139 | 16.28% | 184 | 21.55% | 417 | 48.83% |
| Financial factors (e.g., wanting to save on bills) | 13 | 1.52% | 19 | 2.22% | 68 | 7.96% | 199 | 23.30% | 555 | 64.99% |
| Tax relief and government subsidies (e.g., My Water, My Electricity program, replacement of stoves) | 75 | 8.78% | 64 | 7.49% | 123 | 14.40% | 194 | 22.72% | 398 | 46.60% |
| Willingness to follow the trend (growing popularity of ecology) | 138 | 16.16% | 118 | 13.82% | 179 | 20.96% | 185 | 21.66% | 234 | 27.40% |
| Promotion of ecology (press, radio, TV, Internet and others) | 127 | 14.87% | 112 | 13.11% | 185 | 21.66% | 193 | 22.60% | 237 | 27.75% |
| 1—Not a Barrier | 2 | 3 | 4 | 5—Very Big Barrier | ||||||
|---|---|---|---|---|---|---|---|---|---|---|
| n | % | n | % | n | % | n | % | n | % | |
| Insufficient financial resources | 163 | 19.09% | 109 | 12.76% | 229 | 26.81% | 154 | 18.03% | 199 | 23.30% |
| Lack of or insufficient information on financial support for pro-ecological investments (e.g., My Water, My Electricity, stove replacement) | 171 | 20.02% | 129 | 15.11% | 207 | 24.24% | 182 | 21.31% | 165 | 19.32% |
| Difficulties in filling out applications for financing pro-ecological investments | 221 | 25.88% | 133 | 15.57% | 176 | 20.61% | 153 | 17.92% | 171 | 20.02% |
| Need to change existing habits and customs | 319 | 37.35% | 184 | 21.55% | 207 | 24.24% | 102 | 11.94% | 42 | 4.92% |
| Inconvenience of new, ecological solutions | 278 | 32.55% | 193 | 22.60% | 217 | 25.41% | 104 | 12.18% | 62 | 7.26% |
| 1—Poor Impact | 2 | 3 | 4 | 5—Very Strong Impact | ||||||
|---|---|---|---|---|---|---|---|---|---|---|
| n | % | n | % | n | % | n | % | n | % | |
| Rainwater harvesting and its subsequent use in the household | 30 | 3.51% | 36 | 4.22% | 99 | 11.59% | 155 | 18.15% | 534 | 62.53% |
| Garbage sorting | 18 | 2.11% | 16 | 1.87% | 58 | 6.79% | 112 | 13.11% | 650 | 76.11% |
| Using public transport instead of a car | 53 | 6.21% | 73 | 8.55% | 258 | 30.21% | 192 | 22.48% | 278 | 32.55% |
| Using an electric bicycle/scooter instead of a car | 83 | 9.72% | 79 | 9.25% | 201 | 23.54% | 185 | 21.66% | 306 | 35.83% |
| Choosing products that have environmentally friendly packaging | 26 | 3.04% | 56 | 6.56% | 134 | 15.69% | 218 | 25.53% | 420 | 49.18% |
| Using low-energy household appliances | 15 | 1.76% | 26 | 3.04% | 92 | 10.77% | 200 | 23.42% | 521 | 61.01% |
| Using a reusable bag when shopping | 11 | 1.29% | 16 | 1.87% | 62 | 7.26% | 142 | 16.63% | 623 | 72.95% |
| Buying second-hand items | 102 | 11.94% | 107 | 12.53% | 276 | 32.32% | 183 | 21.43% | 186 | 21.78% |
| Using natural detergents | 24 | 2.81% | 68 | 7.96% | 215 | 25.18% | 219 | 25.64% | 328 | 38.41% |
| Saving water | 19 | 2.22% | 5 | 0.59% | 55 | 6.44% | 149 | 17.45% | 626 | 73.30% |
| Saving electricity | 16 | 1.87% | 7 | 0.82% | 64 | 7.49% | 145 | 16.98% | 622 | 72.83% |
| Saving gas | 40 | 4.68% | 17 | 1.99% | 72 | 8.43% | 148 | 17.33% | 577 | 67.56% |
| Saving paper | 15 | 1.76% | 12 | 1.41% | 77 | 9.02% | 161 | 18.85% | 589 | 68.97% |
| Rational use of food | 10 | 1.17% | 12 | 1.41% | 72 | 8.43% | 171 | 20.02% | 589 | 68.97% |
| Pro-Ecological Behavior | Opinions vs. Action in Practice | Descriptive Statistics | Spearman’s Rank Order Correlation | |||||
|---|---|---|---|---|---|---|---|---|
| Mean ± Stand. Dev. | Median (Q25–Q75) | Min.–Max. | Confidence Interval | Stand. Error | ||||
| −95.00% | +95.00% | |||||||
| Rainwater harvesting and subsequent household use (N = 766) | Opinion on impact (on a scale of 1–5) | 4.35 ± 1.03 | 5 (4–5) | 1–5 | 4.28 | 4.42 | 0.04 | R = 0.32; t(N − 2) = 9.21; p < 0.001 |
| Action frequency (on a scale of 1–5) | 3.54 ± 1.55 | 4 (2–5) | 1–5 | 3.43 | 3.65 | 0.06 | ||
| Garbage sorting (N = 853) | Opinion on impact (on a scale of 1–5) | 4.59 ± 0.86 | 5 (5–5) | 1–5 | 4.53 | 4.65 | 0.03 | R = 0.12; t(N − 2) = 3.48; p < 0.001 |
| Action frequency (on a scale of 1–5) | 4.94 ± 0.36 | 5 (5–5) | 1–5 | 4.92 | 4.96 | 0.01 | ||
| Using public transport instead of a car (N = 823) | Opinion on impact (on a scale of 1–5) | 3.66 ± 1.19 | 4 (3–5) | 1–5 | 3.58 | 3.74 | 0.04 | R = 0.32; t(N − 2) = 9.58; p < 0.001 |
| Action frequency (on a scale of 1–5) | 2.16 ± 1.01 | 2 (1–3) | 1–5 | 2.09 | 2.23 | 0.04 | ||
| Using an electric bicycle/scooter instead of a car (N = 786) | Opinion on impact (on a scale of 1–5) | 3.67 ± 1.29 | 4 (3–5) | 1–5 | 3.58 | 3.76 | 0.05 | R = 0.38; t(N − 2) = 11.67; p < 0.001 |
| Action frequency (on a scale of 1–5) | 2.58 ± 1.23 | 3 (2–3) | 1–5 | 2.49 | 2.66 | 0.04 | ||
| Choosing products that have environmentally friendly packaging (N = 847) | Opinion on impact (on a scale of 1–5) | 4.12 ± 1.08 | 4 (4–5) | 1–5 | 4.05 | 4.20 | 0.04 | R = 0.39; t(N − 2) = 12.25; p < 0.001 |
| Action frequency (on a scale of 1–5) | 3.52 ± 1 | 4 (3–4) | 1–5 | 3.45 | 3.59 | 0.03 | ||
| Using low energy consumption household appliances (N = 848) | Opinion on impact (on a scale of 1–5) | 4.39 ± 0.92 | 5 (4–5) | 1–5 | 4.33 | 4.45 | 0.03 | R = 0.36; t(N − 2) = 11.15; p < 0.001 |
| Action frequency (on a scale of 1–5) | 4.68 ± 0.71 | 5 (5–5) | 1–5 | 4.63 | 4.73 | 0.02 | ||
| Using a reusable bag when shopping (N = 854) | Opinion on impact (on a scale of 1–5) | 4.58 ± 0.81 | 5 (4–5) | 1–5 | 4.53 | 4.64 | 0.03 | R = 0.3; t(N − 2) = 9.29; p < 0.001 |
| Action frequency (on a scale of 1–5) | 4.66 ± 0.64 | 5 (4–5) | 1–5 | 4.61 | 4.70 | 0.02 | ||
| Buying second-hand items (N = 837) | Opinion on impact (on a scale of 1–5) | 3.29 ± 1.27 | 3 (3–4) | 1–5 | 3.20 | 3.37 | 0.04 | R = 0.45; t(N − 2) = 14.67; p < 0.001 |
| Action frequency (on a scale of 1–5) | 2.61 ± 1.08 | 3 (2–3) | 1–5 | 2.54 | 2.69 | 0.04 | ||
| Using natural detergents (N = 829) | Opinion on impact (on a scale of 1–5) | 3.89 ± 1.09 | 4 (3–5) | 1–5 | 3.81 | 3.96 | 0.04 | R = 0.38; t(N − 2) = 11.99; p < 0.001 |
| Action frequency (on a scale of 1–5) | 3.36 ± 1.06 | 3 (3–4) | 1–5 | 3.29 | 3.43 | 0.04 | ||
| Saving water (N = 850) | Opinion on impact (on a scale of 1–5) | 4.59 ± 0.82 | 5 (4–5) | 1–5 | 4.53 | 4.64 | 0.03 | R = 0.31; t(N − 2) = 9.64; p < 0.001 |
| Action frequency (on a scale of 1–5) | 4.44 ± 0.73 | 5 (4–5) | 1–5 | 4.39 | 4.49 | 0.03 | ||
| Saving electricity (N = 851) | Opinion on impact (on a scale of 1–5) | 4.58 ± 0.81 | 5 (4–5) | 1–5 | 4.53 | 4.64 | 0.03 | R = 0.3; t(N − 2) = 9.16; p < 0.001 |
| Action frequency (on a scale of 1–5) | 4.43 ± 0.73 | 5 (4–5) | 1–5 | 4.38 | 4.48 | 0.02 | ||
| Saving gas (N = 504) | Opinion on impact (on a scale of 1–5) | 4.51 ± 0.88 | 5 (4–5) | 1–5 | 4.44 | 4.59 | 0.04 | R = 0.34; t(N − 2) = 8.18; p < 0.001 |
| Action frequency (on a scale of 1–5) | 4.36 ± 0.9 | 5 (4–5) | 1–5 | 4.28 | 4.44 | 0.04 | ||
| Saving paper (N = 834) | Opinion on impact (on a scale of 1–5) | 4.53 ± 0.84 | 5 (4–5) | 1–5 | 4.47 | 4.58 | 0.03 | R = 0.24; t(N − 2) = 7.07; p < 0.001 |
| Action frequency (on a scale of 1–5) | 4.45 ± 0.7 | 5 (4–5) | 1–5 | 4.41 | 4.50 | 0.02 | ||
| Rational use of food (N = 844) | Opinion on impact (on a scale of 1–5) | 4.54 ± 0.79 | 5 (4–5) | 1–5 | 4.49 | 4.60 | 0.03 | R = 0.24; t(N − 2) = 7.16; p < 0.001 |
| Action frequency (on a scale of 1–5) | 3.81 ± 0.81 | 4 (3–4) | 1–5 | 3.76 | 3.87 | 0.03 | ||
| Latent (Unobservable) | Manifest (Observable) | |
|---|---|---|
| Exogenous variables | Motivational factors | M1—Care for the environment |
| M2—Care for one’ s own health and that of one’s family | ||
| M3—Convenience of new solutions | ||
| M4—Legal requirements (e.g., mandating garbage sorting) | ||
| M5—Financial factors (e.g., wanting to save on utility bills) | ||
| M6—Tax relief and government subsidies (e.g., My Water, My Electricity Program, stove replacement) | ||
| M7—Willingness to follow a trend (e.g., growing popularity of going green) | ||
| M8—Promotion of environmental issues (press, radio, television, Internet etc.) | ||
| Limiting factors | O1—Insufficient financial resources | |
| O2—Lack of or insufficient information on financial support for pro-ecological investments (e.g., My Water, My Electricity program, exchange of stoves) | ||
| O3—Difficulties in filling in applications for co-financing of pro-ecological investments | ||
| O4—Necessity to change current habits and customs | ||
| O5—Inconvenience caused by new, ecological solutions | ||
| Endogenous variables | Shopping | Z1—Choosing products with environmentally friendly packaging |
| Z2—Using low-energy consuming household appliances | ||
| Z3—Using a reusable bag when shopping | ||
| Z4—Buying second-hand items | ||
| Saving | S1—Saving water | |
| S2—Saving electricity | ||
| S3—Saving gas | ||
| S4—Saving paper | ||
| Transport | K1—Using public transport instead of a car | |
| K2—Using bicycle/electric scooter instead of car | ||
| Management of resources | R1—Rainwater harvesting and subsequent household use | |
| R2—Garbage sorting | ||
| R3—Use of natural detergents | ||
| R4—Rational use of food |
| Relationship | Evaluation | Stand. Error | p |
|---|---|---|---|
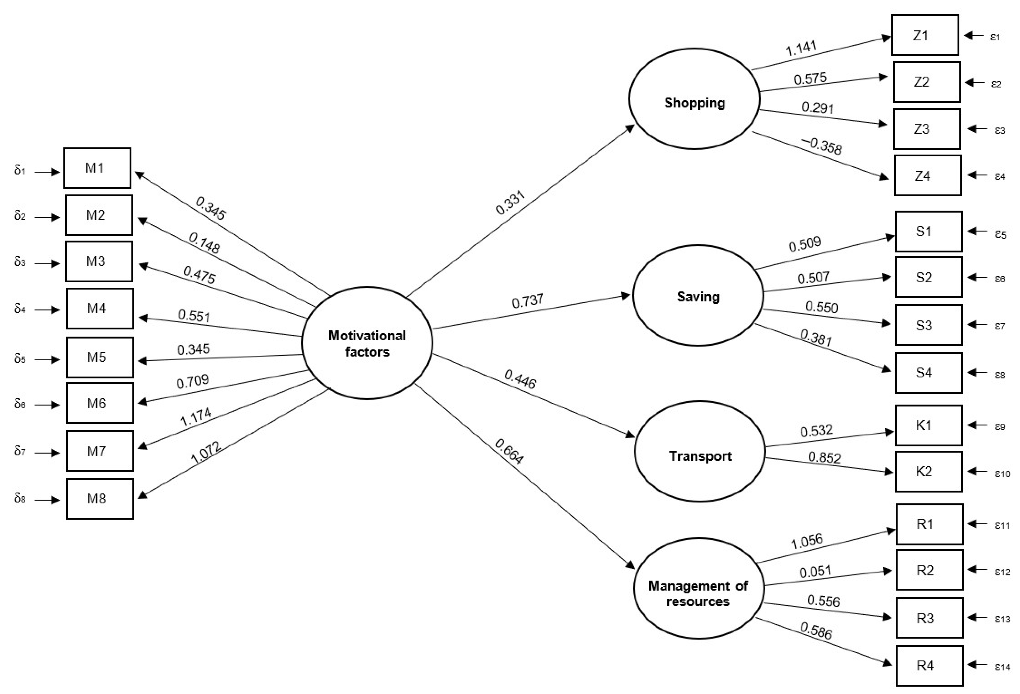
| M1 <– Motivational factors | 0.345 | 0.018 | p < 0.001 |
| M2 <– Motivational factors | 0.148 | 0.012 | p < 0.001 |
| M3 <– Motivational factors | 0.475 | 0.018 | p < 0.001 |
| M4 <– Motivational factors | 0.551 | 0.025 | p < 0.001 |
| M5 <– Motivational factors | 0.345 | 0.015 | p < 0.001 |
| M6 <– Motivational factors | 0.709 | 0.026 | p < 0.001 |
| M7 <– Motivational factors | 1.174 | 0.022 | p < 0.001 |
| M8 <– Motivational factors | 1.072 | 0.026 | p < 0.001 |
| Z1 <– Shopping | 1.141 | 0.35 | p < 0.01 |
| Z2 <– Shopping | 0.575 | 0.181 | p < 0.01 |
| Z3 <– Shopping | 0.291 | 0.102 | p < 0.01 |
| Z4 <– Shopping | −0.358 | 0 | |
| S1 <– Saving | 0.509 | 0 | |
| S2 <– Saving | 0.507 | 0.013 | p < 0.001 |
| S3 <– Saving | 0.550 | 0.021 | p < 0.001 |
| S4 <– Saving | 0.381 | 0.022 | p < 0.001 |
| K1 <– Transport | 0.532 | 0.076 | p < 0.001 |
| K2 <– Transport | 0.852 | 0 | |
| R1 <– Management of resources | 1.056 | 0.065 | p < 0.001 |
| R2 <– Management of resources | 0.051 | 0.004 | p < 0.001 |
| R3 <– Management of resources | 0.556 | 0.046 | p < 0.001 |
| R4 <– Management of resources | 0.586 | 0.031 | p < 0.001 |
| Relationship | Evaluation | Stand. Error | p |
|---|---|---|---|
| Shopping <– Motivational factors | 0.331 | 0.097 | p < 0.001 |
| Saving <– Motivational factors | 0.737 | 0.031 | p < 0.001 |
| Transport <– Motivational factors | 0.446 | 0.05 | p < 0.001 |
| Management of resources<– Motivational factors | 0.664 | 0 | p < 0.001 |
| Relationship | Evaluation | Stand. Error | p |
|---|---|---|---|
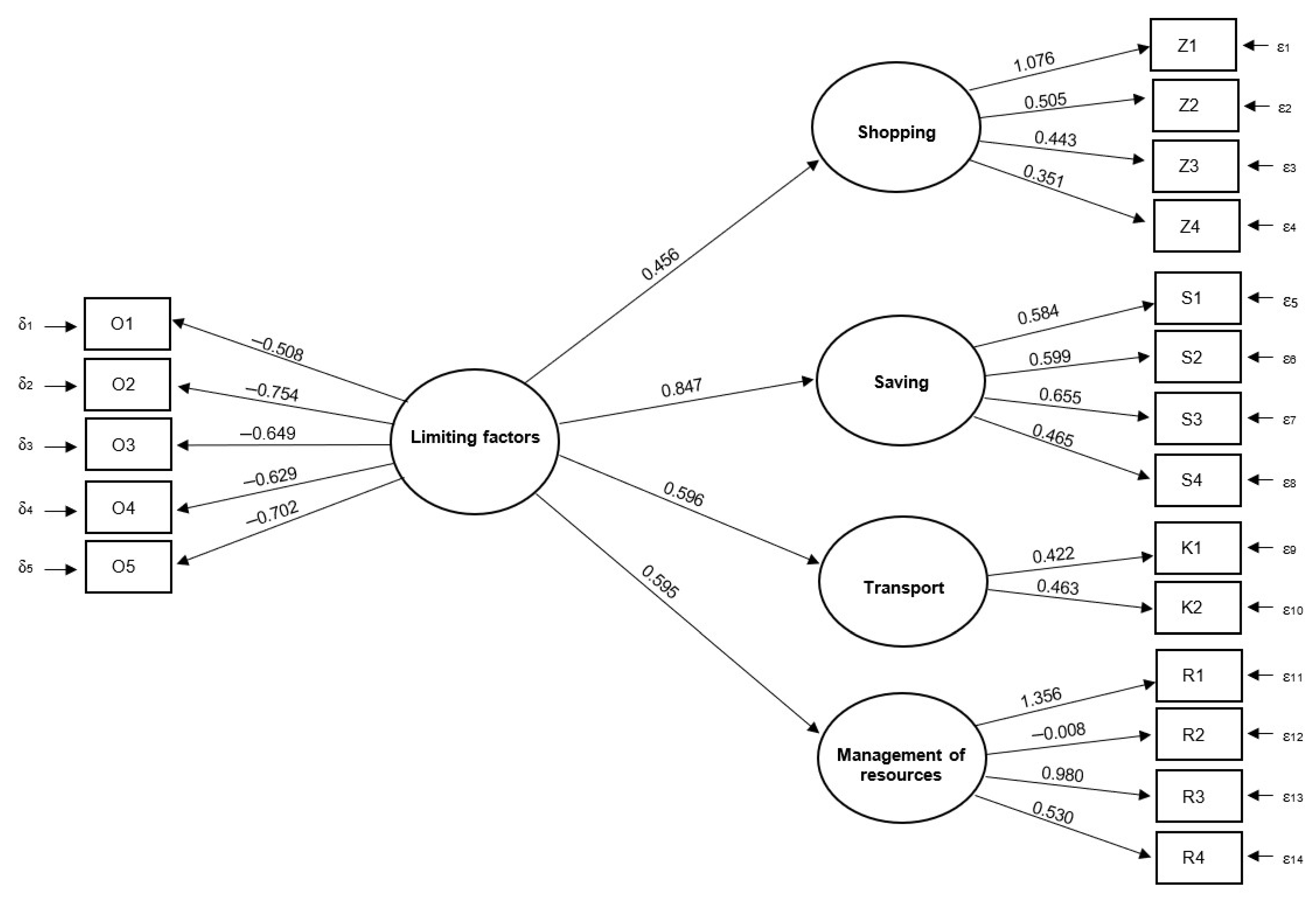
| O1 <– Limiting factors | −0.508 | 0.051 | p < 0.001 |
| O2 <– Limiting factors | −0.754 | 0.041 | p < 0.001 |
| O3 <– Limiting factors | −0.649 | 0.043 | p < 0.001 |
| O4 <– Limiting factors | −0.629 | 0.034 | p < 0.001 |
| O5 <– Limiting factors | −0.702 | 0.031 | p < 0.001 |
| S1 <– Saving | 0.584 | 0 | |
| S2 <– Saving | 0.599 | 0.015 | p < 0.001 |
| S3 <– Saving | 0.655 | 0.026 | p < 0.001 |
| S4 <– Saving | 0.465 | 0.023 | p < 0.001 |
| K1 <– Transport | 0.422 | 0.058 | p < 0.001 |
| K2 <– Transport | 0.463 | 0.073 | p < 0.001 |
| R1 <– Management of resources | 1.356 | 0.101 | p < 0.001 |
| R2 <– Management of resources | −0.008 | 0.006 | p = 0.155 |
| R3 <– Management of resources | 0.980 | 0 | |
| R4 <– Management of resources | 0.530 | 0.049 | p < 0.001 |
| Relationship | Evaluation | Standard Error | p |
|---|---|---|---|
| Shopping <– Limiting factors | 0.456 | 0 | p < 0.001 |
| Saving <– Limiting factors | 0.847 | 0.032 | p < 0.001 |
| Transport <– Limiting factors | 0.596 | 0 | p < 0.001 |
| Management of resources <– Limiting factors | 0.595 | 0.037 | p < 0.001 |
Publisher’s Note: MDPI stays neutral with regard to jurisdictional claims in published maps and institutional affiliations. |
© 2022 by the authors. Licensee MDPI, Basel, Switzerland. This article is an open access article distributed under the terms and conditions of the Creative Commons Attribution (CC BY) license (https://creativecommons.org/licenses/by/4.0/).
Share and Cite
Ober, J.; Karwot, J. Pro-Ecological Behavior: Empirical Analysis on the Example of Polish Consumers. Energies 2022, 15, 1690. https://doi.org/10.3390/en15051690
Ober J, Karwot J. Pro-Ecological Behavior: Empirical Analysis on the Example of Polish Consumers. Energies. 2022; 15(5):1690. https://doi.org/10.3390/en15051690
Chicago/Turabian StyleOber, Józef, and Janusz Karwot. 2022. "Pro-Ecological Behavior: Empirical Analysis on the Example of Polish Consumers" Energies 15, no. 5: 1690. https://doi.org/10.3390/en15051690
APA StyleOber, J., & Karwot, J. (2022). Pro-Ecological Behavior: Empirical Analysis on the Example of Polish Consumers. Energies, 15(5), 1690. https://doi.org/10.3390/en15051690

