Abstract
In domestic induction heating applications, cookware can be considered an equivalent load in a series resistor–inductor–capacitor resonant converter. Therefore, the electrical parameters of an equivalent circuit change according to the cookware material, size and the cookware position on the heating coil. This study proposes an online estimation method for detecting the cookware status, determining the material and estimating the equivalent heating resistance of cookware on an induction heating cooker (IHC) for power control. The proposed method could turn off the circuit in abnormal situations such as low equivalent heating coverage rate or non-ferromagnetic cookware and adjust the power in normal situations. In the method, a half-bridge series resonant converter (HBSRC) generates two test patterns with three resonant voltage pulses to detect cookware every 10 ms, only the current feedback information is needed to avoid the calculation loads and times necessary for complex signal operations in software. To verify the proposed method, a digital signal processor based HBSRC with 1000 W was constructed. The maximum errors between the estimated and measured resistance and inductance were 7.14% and 2.91%, respectively. Moreover, power control in emulated user operation reveal that the proposed method and control system can effectively estimate load online to detect cookware status and determine whether to turn off or vary the heating power for an IHC.
1. Introduction
IHCs do not use an open flame, thus, they can replace gas cooktops in tall buildings and apartment complexes in earthquake-prone countries [1]. Moreover, IHCs heat both more quickly and more efficiently than conventional gas stoves do; their efficiency can exceed 80%, higher than that of gas stoves, which is only approximately 40% [2,3,4]. Therefore, IHCs have become popular for both domestic and commercial cooking [5,6]. In an IHC, a high-frequency magnetic flux is generated by a heating coil. This coil is driven by a half-bridge series resonant converter HBSRC as shown in Figure 1, to induce eddy currents on a thin surface of the cookware bottom, resulting in heating [7]. An HBSRC comprises a half-bridge circuit with two insulated gate bipolar transistors (IGBTs), a resonant capacitor, a heating coil, and the cookware on the heating coil. Therefore, an HBSRC can be modeled as a series resistor–inductor–capacitor (RLC) circuit, and the equivalent electrical parameters [8,9], including resistance Req and inductance Leq, could be affected by the cookware material, operating frequency, and equivalent heating coverage rate (EHCR), increasing the complexity of controlling the heating power [10]. Metal cookware can be classified as ferromagnetic and non-ferromagnetic; non-ferromagnetic cookware has a small Req, resulting in a large induced current [11] and allows the control to be more difficult. Although the Req of ferromagnetic cookware is relatively large, Req and Leq can still be affected by the excitation current due to the current-dependent relative permeability of such cookware [12,13]. Moreover, the EHCR of IHC, which is determined by the geometrical alignment of the cookware and heating coil and by the bottom area of the cookware, affects Req and Leq. Consequently, cookware-related parameters for an IHC cannot be obtained on a test bench in the factory; instead, Req and Leq must be estimated accurately from online information about IHCs. Accordingly, modern high-end IHCs may have functions for estimating Req and Leq for various pieces of cookware and their placement on the heating coil to achieve power control.
Figure 1.
Equivalent circuit of an IHC.
Req and Leq can be expressed in an analytical model [14,15,16,17]. One of these studies [14] proposed a mutual-inductance model of the IHC and derived Req by eddy current field. Another of these studies [15], Req and Leq are calculated by eddy current loss and magnetic energy, respectively, and the impedance of IHC was obtained based on a linear interpolation between two impedances with and without considering the ferrite core of heating coil. The Req and Leq were derived from the concept of electromagnetic field [16,17] and the coupling effect between coils also considered in the study [15]. Nevertheless, the correctness of derived formulas [14,16,17] was only verified by LCR meter without considering magnetic saturation on the ferromagnetic cookware. Studies and comparison on the load estimation methods of the IHC are shown in Table 1. Req and Leq can be estimated either offline or online. In offline calculation methods, Req and Leq can be calculated according to the fundamental frequency impedance [18] or resonant capacitor voltage and quality factor [19]. Several studies have focused on developing online estimation methods for reducing the effects of variations in Req and Leq on power control due to cookware movement or removal from the heating coil during heating. For example, studies [20,21,22] have proposed online estimation methods for quasi-resonant converters. Specifically, one of these studies [20] proposed four estimation methods for measuring the VCE of an IGBT under constant current control, measuring the turn-on current IC of the IGBT under constant voltage control, comparing times at which VCE is greater than the DC link voltage, and measuring the diode turn-on time. Another of these studies [21] used the voltage, current waveform, and related period under different switching intervals to calculate equivalent parameters. [22] detected equivalent parameters by using the power factor and the absolute amplitude of the impedance |Z|. As IHCs based on quasi-resonant converters have the shortage of high-voltage stress on the power transistors [23], many studies [24,25,26,27,28,29,30] have focused on estimation methods for HBSRCs; specifically, these studies have proposed estimation methods based on single values or the average value of feedback electrical signals within a bus voltage cycle [24,25,26,27]. One of these studies [24] used a phase-sensitive detector, the inputs of which are multiplied by sine and cosine signals of the feedback voltage and current, respectively, and calculated Req and Leq by using a low-pass filter. Another of these studies [25] adopted a first-order delta–sigma algorithm to digitize the feedback signals of the resonant voltage and current and then used the discrete Fourier transform (DFT) to calculate Req and Leq. In addition, another of these studies [26] adopted particle swarm optimization to obtain the average equivalent resistance. Finally, [27] measured the resonant capacitor voltage and voltage harmonics for estimation. A study also determined the EHCR of cookware by using deep learning [28]. Two studies [29,30] have considered the influence of bus voltage variations on Req and Leq estimations. Furthermore, another study [31] executed power control by changing the operating frequency; the study used the DFT to calculate the equivalent impedance from the resonant voltage and current in an area with a relatively high DC-link voltage in order to achieve favorable power control. Most of the aforementioned online estimation methods require first collecting substantial voltage and current data and then using a field-programmable gate array to perform complex calculations. The calculation capacity of cost-effective microprocessors is limited. Accordingly, this study proposes a method that requires sampling only several specified current values at periodic times during the natural resonant period to perform online Req, and Leq estimation for cookware in order to execute power control.
Table 1.
Studies and comparison on the load estimation methods of the IHC. Note: Half bridge (HB), quasi-resonant (QR).
This paper presents a digital signal processor (DSP)-based digitally controlled IHC system with the proposed online load estimation method for detecting whether the cookware has normal or abnormal status and for measuring the Req to achieve continuous power control. Moreover, the proposed online load estimation method requires only information about the resonant current ir, namely the current at the high-side IGBT turn-off transient, the time of the first negative half-cycle, and the peak current during the natural resonant period in an HBSRC, only the resonant current information is needed for the proposed method to reduce the calculation loads and times for complex signal operations in software and achieve accurate estimation results. This study derived formulas for the estimated equivalent resistance Rest and equivalent inductance Leq and verified them by using the simulation software Simulink. To verify the proposed online load estimation method, a measurement method based on two fundamental components, namely the resonant voltage vr and resonant current ir, was used to calculate Req and Leq for comparison. The fundamental frequency components vr and ir were obtained using bandpass filters in a dual-channel programmable filter equipment (NF 3627) to reach high accuracy. Through the proposed method, Rest and the amplitude of ir were estimated as power feedback in a closed loop for power control. Req and Leq estimation for normal cookware including that for abnormal cookware detection, and power control were proposed to achieve more accurate heating power control through online load estimation for IHCs. Finally, to verify the proposed online load estimation method, a DSP-based IHC with a rated power of 1000 W was constructed with the specification shown in Table 2 and examined using both ferromagnetic and non-ferromagnetic cookware at different EHCRs. The maximum error between the estimated Rest and measured Req was only 3.55% for ferromagnetic cookware, and the experimental results regarding power control indicated that the proposed method can effectively estimate both Req and Leq online to detect cookware status on an IHC and control heating power.
Table 2.
Electrical specifications of the proposed IHC.
2. Characteristics of Cookware on an IHC
As cookware materials are excessively complex for modeling or analysis with simulation software, study [32] proposed the impedance measured method by the voltage and current waveforms across the inductor which consists of Req and Leq. However, when the Req is much smaller than the reactance of Leq, the phase between measured voltage and current is closed to 90° to increase the measured errors of Req. This study proposes a measurement method for Leq and Req of cookware on an IHC shown in Figure 2. The proposed method uses the fundamental frequency components of resonant voltage vr and current ir to calculate Leq and Req; the Leq and Req formulas can be expressed as follows:
where the variables are defined as follows:
Figure 2.
Proposed Req and Leq measurement method: (a) Test function block; (b) Test setup.
- vr1 and ir1: resonant voltage vr and current ir, respectively, representing the fundamental frequency components.
- Vrp1 and Irp1: amplitude of vr1 and ir1, respectively.
- θv1 and θi1: phase angle of vr1 and ir1, respectively.
To measure vr1 and ir1, this study used bandpass filters with a center frequency at fs in an NF 3627 system, and the HBSRC was operated at fs with a 50% duty cycle. As shown in Table 3, two types of cookware (ferromagnetic and non-ferromagnetic) were used for testing and to calculate Req and Leq at different operating currents, frequencies, and EHCRs. Figure 3 shows the EHCR as defined in the test. The influence of operating current, frequency, and EHCR on Req and Leq could thus be measured. Moreover, the measured Req and Leq values of the heating coil without cookware were 0.15 Ω and 77.9 μH, respectively.
Table 3.
Tested cookware.
Figure 3.
EHCR as defined in the tests.
2.1. Measurement at Different Operating Currents
Figure 4 shows the test results obtained by varying the peak current Irp1 from 1 to 25 A by adjusting Vin at a fixed fs value of 20 kHz and 100% EHCR. Non-ferromagnetic cookware does not have hysteresis losses and have a relative permeability level of approximately 1. Accordingly, the Req and Leq values of the non-ferromagnetic cookware were not affected by the applied Irp1, and the measured Req values were considerably smaller than the ferromagnetic cookware.
Figure 4.
Measured Req and Leq of the ferromagnetic and non-ferromagnetic cookware at different Irp1: (a) Req; (b) Leq. ().
2.2. Measurement at Different Operating Frequencies
Req and Leq were also measured at operating frequencies fs ranging from 15 to 30 kHz at an Irp1 value of 20 A and 100% EHCR; the results are shown in Figure 5. Ferromagnetic cookware has a higher coupling magnetic flux than non-ferromagnetic cookware does. Hence, the Req values of the ferromagnetic cookware clearly increased with the operating frequency. However, the magnetic flux caused by increasing eddy currents at the bottom of the ferromagnetic cookware counteracted the magnetic flux generated by the heating coil, possibly reducing Leq.
Figure 5.
Measured Req and Leq of ferromagnetic and non-ferromagnetic cookware at different operating frequency: (a) Req; (b) Leq. ().
2.3. Measurement at Different EHCRs
Req and Leq were measured at EHCRs ranging from 0% to 100% at an Irp1 value of 20 A and fs of 20 kHz, and the results are shown in Figure 6. The results revealed that the eddy currents and hysteresis losses in the ferromagnetic cookware clearly increased with the EHCR. Although the coupling magnetic flux may increase with the EHCR, the relative permeability of the ferromagnetic cookware was reduced due to magnetic flux saturation at high EHCRs. Thus, variations in Leq were comparatively subtle. By contrast, the relative permeability of the non-ferromagnetic cookware was near unity; thus, Leq decreased as the EHCR increased. Moreover, the load characteristic of non-metal and non-ferromagnetic cookware (e.g., glass) is similar to no load (EHCR = 0%).
Figure 6.
Measured Req and Leq of ferromagnetic and non-ferromagnetic cookware at different EHCRs: (a) Req; (b) Leq. ().
On the basis of the Req and Leq values measured for the ferromagnetic and non-ferromagnetic cookware by using the proposed method, the following conclusions could be drawn:
- The non-ferromagnetic cookware had substantially lower Req and Leq values; thus, these results can be used as an index to determine the cookware material. As this study focused on Req and Leq estimation for ferromagnetic cookware, the HBSRC can be turned off if the cookware is non-ferromagnetic;
- For the ferromagnetic cookware, Leq variations were small as Irp1, operating frequency, and EHCR increased;
- The Req values measured for the ferromagnetic cookware changed substantially as the EHCR increased. Therefore, Req can be used to detect when the ferromagnetic cookware is moved during heating. For an IHC, Irp1 can be adjusted to maintain constant power or to turn off the power when the EHCR is low. The IHC used in this study turned off the power when the EHCR was less than 50%.
3. Proposed Load Estimation Method and Power Control System
Figure 7 shows the equivalent circuits of an HBSRC in different operating periods, and Figure 8 displays the waveforms of the resonant voltage vr and current ir of a series RLC circuit. The circuit operation is outlined as follows: First, the DC link voltage Vin is sent to the series RLC circuit when the IGBTs Qh and Ql are in on and off states, respectively. Subsequently, the IGBTs Qh and Ql enter the off and on states, respectively, and the series RLC circuit is operated at its natural resonant period.
Figure 7.
Equivalent circuit of an HBSRC in different operating intervals: (a) line power transmission interval; (b) natural resonant period.
Figure 8.
Waveform of vr and ir in the HBSRC.
3.1. Estimation Method for Equivalent Impedance
If the dead-time effect is neglected, the resonant current ir during the natural resonant period can be derived as follows [20,21,33,34,35]:
The initial conditions of ir(0) and its derivative during natural resonant period can be expressed as follows:
wherein,
- : damping resonant angular frequency.
- : natural resonant angular frequency.
- : damping coefficient.
- B1, B2: coefficients;
- Cr: resonant capacitor;
- Lest: estimated equivalent inductance;
- Rest: estimated equivalent resistance;
- VC0: initial value of resonant capacitor voltage at the beginning of natural resonant period;
- I1: initial value of the resonant current ir at the beginning of natural resonant period.
Substituting Equation (6) into Equation (5) yields the following:
As ωo2 is much larger than α2 in IHC applications, ωd can be replaced by ωo. Therefore, Equation (7) can be simplified and expressed as follows:
where
If the negative half-period time is T/2 and the first zero-crossing time ∆t, I1 and the peak resonant current in the negative period Inp can be measured, Rest and Lest can be derived as follows:
3.2. Simulation Results of the Proposed Estimation Method
To verify the effectiveness of the proposed load estimation method, several simulations of cookware on a heating coil were performed under four operating, which involved varying operating frequencies, duty cycles, equivalent impedances, and equivalent resistances. T/2, ∆t, I1 and Inp could be measured from the simulated waveforms shown in Figure 9, and Rest and Lest could be derived using Equations (11) and (12). The estimation results derived under the four conditions are listed in Table 4. The maximum errors between the estimated and preset inductances (error of inductance, EOI) and resistances (error of resistance, EOR) were 2.4% and 3.3%, respectively, indicating the effectiveness of the proposed load estimation method.
Figure 9.
Simulated resonant waveforms of vr and ir: (a) condition 1; (b) condition 2; (c) condition 3; (d) condition 4.
Table 4.
Simulated results of the estimated impedance derived under different conditions.
3.3. Cookware Estimation and Power Control Procedure
The proposed control system, comprising a power control module and a load estimation module, is shown in Figure 10. The HBSRC generates two test patterns with three resonant voltage pulses to detect cookware every 10 ms; each cycle includes a 1 ms estimation time and 9 ms power control time. The power control module uses the fundamental frequency power P1, which can be expressed as follows:
Figure 10.
Proposed control methodology. (note: * is defined as command.)
Irp1 is generated by passing the ir through a bandpass filter at a center frequency of fs and is measured with a peak detector circuit (PDC). Rest is obtained using Equation (11). The power regulator comprises a PI-type regulator, which generates a duty command for the HBSRC with fixed fs to achieve the required heating power.
To estimate Req and Leq in this study, hardware circuits for the bandpass filter, PDC, and zero cross detector (ZCD) were adopted to avoid the calculation loads and times necessary for complex signal operations in software. Thus, the necessary signals for the proposed estimation method in Equations (11) and (12) could be easily obtained. Some details of the proposed load estimation module are presented as follows:
- Inp can be obtained from the negative peak value of ir by using the PDC;
- T/2 can be obtained using an embedded high-speed counter, and the capture function of the DSP can be used to calculate the time at which two adjacent zero-crossing signals of ir are output by the ZCD;
- ∆t can be calculated using the time difference between the falling edge signal Gh and the first signal generated by the ZCD when the first zero-crossing signal of ir is detected during the natural resonant period. Moreover, the time difference can be obtained using the same mechanism as for T/2;
- I1 can be captured using the embedded analog-to-digital converter in the DSP; the converter is triggered by the falling edge signal Gh;
- If Rest and Lest indicate that the cookware is both ferromagnetic and on the heating coil, the cookware is heated. Otherwise, the HBSRC is turned off.
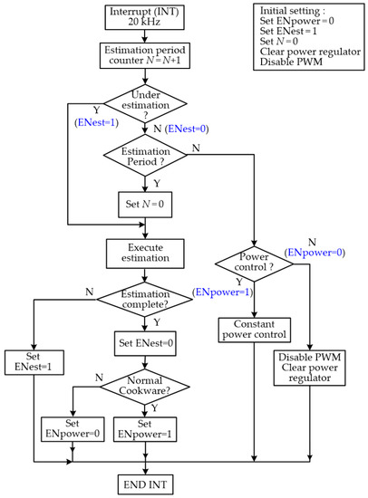
Figure 11 shows a flowchart of the proposed control system, which is synchronous with the operating frequency (20 kHz). That is, an interrupt (INT) is generated at each 50 μs period to trigger Rest and Lest estimation and power control. The two flags ENest and ENpower in the control flowchart indicate these operations, and the functions of the key blocks are as follows:
Figure 11.
Flowchart of proposed control system for an IHC.
- The variable N is a counter of the INTs to generate a period of 10 ms for Rest and Lest estimation;
- An ENest value of 1 indicates live execution of Rest and Lest estimation;
- An ENest value of 0 and ENpower value of 0 indicate that the cookware is non-ferromagnetic or is not on the heating coil, prompting the heating power to be turned off;
- An ENest value of 0 and ENpower value of 1 indicates that the ferromagnetic cookware is being heated under constant power control using Rest.
To demonstrate an example of the control system, Figure 12 shows a control pattern for vr under normal and abnormal conditions. In this example, three continuous vr pulses, with 10% duty and spaced at 50 μs, are first adopted to determine whether the cookware status is normal or abnormal. The duty is set to 10% to prevent the non-ferromagnetic cookware or low EHCR from inducing a larger resonant current that may destroy IGBTs. If the cookware status is determined be normal, three continuous vr pulses, with 50% duty spaced at 50 μs, are used to derive Lest and Rest. Finally, the heating power control system is implemented according to the heating power, as indicated in Equation (13). The control process for normal cookware is presented in Figure 12a. If the cookware status is determined be abnormal, the heating power control is turned off, as shown in Figure 12b.
Figure 12.
Proposed control pattern of vr under two conditions: (a) normal; (b) abnormal.
4. Experimental Results
The test setup and platform comprised an HBSRC, cookware, a digital scope (R&S RTO1014, Munich, Germany), a recorder (Yokogawa DL850, Tokyo, Japan), and the proposed DSP-based IHC, as shown in Figure 13. The proposed load measurement method shown in Figure 2 was verified by implementing it to measure Req and Leq simultaneously.
Figure 13.
Test setup for verifying the proposed Req and Leq estimation method and power control system for the implemented IHC system: (a) test function block and (b) test platform.
4.1. Req and Leq Verification
Several test conditions shown in Table 5 including different EHCRs and cookware materials for various cases were used to verify the effectiveness of the proposed load estimation method. Cases 3 and 4 represented an abnormal condition under which the controller should turn off the heating power. As a low Req of the heating coil due to the absence of cookware or non-ferromagnetic cookware may induce a large resonant current ir, the test duty for Cases 3 and 4 was limited to 10% to prevent a large ir from damaging the HBSRC IGBTs.
Table 5.
Test conditions involving different EHCR and cookware materials for various cases.
Figure 14 presents the vr1 and ir1 results generated by passing vr and ir through the NF 3627 bandpass filter shown in Figure 2; the generated results were sufficient for calculating Leq and Req using Equations (1) and (2), respectively.
Figure 14.
Measured results for test conditions: (a) Case 1; (b) Case 2; (c) Case 3 (d) Case 4.
Figure 15 presents the load estimation results; Rest and Lest were calculated online through Equations (11) and (12) by using values obtained from the digital-to-analog converter in the DSP-based controller. If the proposed estimation method detects that Lest is excessively small, it assumes that the cookware is non-ferromagnetic and does not calculate Rest shown in Figure 15d. The measurement and online estimation results for load impedance are summarized in Table 6. The maximum errors between the measured and estimated inductance and resistance values for the normal situation were 2.91% and 3.55%, respectively, signifying the effectiveness of the proposed load estimation method. Moreover, the required time for online calculations was less than 100 μs after the falling edge of the last tested pulse-width modulation cycle.
Figure 15.
Experimental result for the proposed estimation method: (a) Case 1; (b) Case 2; (c) Case 3; (d) Case 4.
Table 6.
Measured and estimated results for the test cases in Table 5.
4.2. Varying EHCRs during Heating
To test the ability of the proposed method to detect whether the ferromagnetic cookware is placed on the IHC, the tested cookware was moved to the center of the heating coil and then gradually moved away to change the EHCR during the test. As shown in Figure 16, the calculated Rest and Lest changed in accordance with the cookware position. NF was set to 1 if Rest was higher than 1.7 Ω, indicating that the EHCR was nearly 50% and the cookware was ferromagnetic.
Figure 16.
Experimental results for the proposed estimation method with different EHCR.
4.3. Estimation Pattern in Abnormal and Normal Situation
Figure 17 shows the controlled resonant voltage and current for different cookware situations, including non-ferromagnetic cookware, ferromagnetic cookware with an EHCR of 0%, and ferromagnetic cookware with an EHCR of 100%. On the basis of the calculations (conducted at 10 ms intervals) of the proposed method, heating occurred in only the normal situation that involved ferromagnetic cookware with an EHCR of 100%.
Figure 17.
Experimental results for the controlled resonant voltage and current for different cookware situations: (a) Full estimation and power control; (b) zoomed-in waveform during the estimation period.
4.4. Constant Power Control
Figure 18 and Figure 19 illustrate the experimental results for power control at 500 and 1000 W, respectively. The step response time of the power control system was less than 2 ms, and the steady-state command tracking error was approximately 0, indicating that the proposed load estimation method and power control system exhibited excellent performance.
Figure 18.
Experimental results for power control under 50% rated load (500 W): (a) full estimation and power control; (b) zoomed-in waveform for estimation; (c) zoomed-in waveform for power control. (note: * is defined as command.)
Figure 19.
Experimental results for power control under 100% rated load (1000 W): (a) full estimation and power control; (b) zoomed-in waveform for estimation; (c) zoomed-in waveform for power control. (note: * is defined as command.)
Figure 20 shows the experimental results for power control for emulated user operation. The starting power was set to 1000 W (i.e., 100% rated output), followed by 750 and 500 W in succession. The following performance results were obtained for the proposed control system:
Figure 20.
Power control system results for an IHC under emulated user operation. (note: * is defined as command.)
- Favorable constant power control was achieved by adjusting the duty value despite the EHCR changing between 100% and 70%. In Figure 20, the green block represents the waveform for P1 derived after Rest estimations at 10 ms intervals. The peak envelope power P1 was close to the desired power P1*;
- According to the NF signal, the power was turned off or on when Rest was lower or higher, respectively, than 1.7 Ω.
5. Conclusions
This study proposes a DSP-based digitally controlled IHC system with an online load estimation method for detecting normal or abnormal cookware status and for obtaining the equivalent heating resistance Req to achieve constant power control. The online load estimation method requires only an ir feedback signal and simple calculations; the heating power control system is based on duty modulation at a fixed operating frequency. An IHC with a rated power of 1000 W was implemented to verify the proposed online load estimation method by using both ferromagnetic and non-ferromagnetic cookware at different EHCRs; the estimation results were compared with measured results. The key contributions of this study are outlined as follows:
- 1.
- The study presents an online Req and Leq estimation method for cookware. The proposed method requires only information about the resonant current ir, namely the current at the high-side IGBT turn-off transient, the time in the first negative half-cycle, and the peak current during the natural resonant period in an HBSRC. To verify the proposed load estimation method, a measurement method based on the resonant voltage vr and current ir, representing fundamental frequency components, was also used to calculate Req and Leq. The maximum error between the estimated Rest and measured Req for ferromagnetic cookware in normal situations was only 3.55%; thus, the proposed method can effectively and accurately control heating power. Moreover, the maximum errors between the estimated and measured resistance and inductance for cookware in abnormal situations were 7.14% and 2.78%, respectively. Thus, the method can effectively detect when no cookware is present on the heating coil or if non-ferromagnetic cookware is used and can turn off the heating power.
- 2.
- The proposed power control system is based on fundamental power which can be calculated using Rest and the amplitude of the resonant current Irp1. Measurements revealed that the control system had a step response time of only 2 ms from no load to 1000 W and had accurate control in the steady state.
- 3.
- The experimental results for power control in emulated user operation reveal that the proposed method and control system in the IHC system can effectively estimate Req and Leq online to detect cookware situations and determine whether to turn off or vary the heating power.
Author Contributions
Conceptualization, M.-S.H., Z.-F.L., C.-W.L. and Y.-M.M.; methodology, Z.-F.L.; software, J.-C.H., Y.-L.L. and Z.-F.L.; validation, Z.-F.L., J.-C.H. and Y.-L.L.; formal analysis, Z.-F.L., J.-C.H. and Y.-L.L.; investigation, Y.-M.M., C.-W.L. and Z.-F.L.; resources, M.-S.H., C.-W.L. and Y.-M.M.; data curation, Z.-F.L., J.-C.H. and Y.-L.L.; writing—original draft preparation, Z.-F.L.; writing—review and editing, M.-S.H.; visualization, Z.-F.L.; supervision, M.-S.H., C.-W.L. and Y.-M.M.; project administration, M.-S.H., C.-W.L. and Y.-M.M.; funding acquisition, M.-S.H. All authors have read and agreed to the published version of the manuscript.
Funding
This research was funded by the Delta Electronics, INC. of Taiwan, R.O.C., under grand number 210A172 of industry-academia cooperation from July 2020 to November 2022.
Institutional Review Board Statement
Not applicable.
Informed Consent Statement
Not applicable.
Data Availability Statement
Not applicable.
Conflicts of Interest
The authors declare no conflict of interest.
References
- Huang, M.S.; Liao, C.C.; Li, Z.F.; Shih, Z.R.; Hsueh, H.W. Quantitative Design and Implementation of an Induction Cooker for a Copper Pan. IEEE Access 2021, 9, 5105–5118. [Google Scholar] [CrossRef]
- Lucía, O.; Maussion, P.; Dede, E.J.; Burdío, J.M. Induction Heating Technology and Its Applications: Past Developments, Current Technology, and Future Challenges. IEEE Trans. Ind. Electron. 2014, 61, 2509–2520. [Google Scholar] [CrossRef] [Green Version]
- Cooktop Comparison: Gas, Electric and Induction. Available online: https://www.bijlibachao.com/appliances/cooktop-comparison-gas-electric-and-induction.html (accessed on 22 April 2016).
- Residential Cooktop Performance and Energy Comparison Study. Available online: https://cao-94612.s3.amazonaws.com/documents/Induction-Range-Final-Report-July-2019.pdf (accessed on 30 July 2019).
- Acero, J.; Burdio, J.M.; Barragan, L.A.; Navarro, D.; Alonso, R.; Garcia, J.R.; Monterde, F.; Hernandez, P.; Llorente, S.; Garde, I. The domestic induction heating appliance: An overview of recent research. In Proceedings of the 2008 Twenty-Third Annual IEEE Applied Power Electronics Conference and Exposition (APEC), Austin, TX, USA, 24–28 February 2008; pp. 651–657. [Google Scholar]
- Sanz-Serrano, F.; Sagues, C.; Llorente, S. Power distribution in coupled multiple-coil inductors for induction heating appliances. In Proceedings of the 2015 IEEE Industry Applications Society Annual Meeting (IAS), Addison, TX, USA, 18–22 October 2015; pp. 1–8. [Google Scholar]
- Kurose, H.; Miyagi, D.; Takahashi, N.; Uchida, N.; Kawanaka, K. 3-D Eddy Current Analysis of Induction Heating Apparatus Considering Heat Emission, Heat Conduction, and Temperature Dependence of Magnetic Characteristics. IEEE Trans. Magn. 2009, 45, 1847–1850. [Google Scholar] [CrossRef]
- Namadmalan, A.; Moghani, J.S. Tunable Self-Oscillating Switching Technique for Current Source Induction Heating Systems. IEEE Trans. Ind. Electron. 2014, 61, 2556–2563. [Google Scholar] [CrossRef]
- Chudnovsky, V.; Axelrod, B.; Shenkman, A.L. An approximate analysis of a starting process of a current source parallel inverter with a high-Q induction heating load. IEEE Trans. Power Electron. 1997, 12, 294–301. [Google Scholar] [CrossRef]
- Vishnuram, P.; Ramachandiran, G.; Sudhakar Babu, T.; Nastasi, B. Induction Heating in Domestic Cooking and Industrial Melting Applications: A Systematic Review on Modelling, Converter Topologies and Control Schemes. Energies 2021, 14, 6634. [Google Scholar] [CrossRef]
- Park, S.M.; Jang, E.; Joo, D.; Lee, B.K. Power Curve-Fitting Control Method with Temperature Compensation and Fast-Response for All-Metal Domestic Induction Heating Systems. Energies 2019, 12, 2915. [Google Scholar] [CrossRef] [Green Version]
- Lian, G.; Hagel, R.; Unbehauen, R. A new approach to the nonlinear eddy current field coupled to the nonlinear heat transfer. IEEE Trans. Ind. Appl. 1995, 31, 733–736. [Google Scholar] [CrossRef]
- Serrano, J.; Acero, J.; Lope, I.; Carretero, C.; Burdio, J.M.; Alonso, R. Modeling of domestic induction heating systems with non-linear saturable loads. In Proceedings of the 2017 IEEE Applied Power Electronics Conference and Exposition (APEC), Tampa, FL, USA, 26–30 March 2017; pp. 3127–3133. [Google Scholar]
- Li, Z.; Chen, Q.; Zhang, S.; Ren, X.; Zhang, Z. A Mutual-Inductance-Based Impedance Model of Induction Cooker for Efficiency Improvement. In Proceedings of the 2019 22nd International Conference on Electrical Machines and Systems (ICEMS), Harbin, China, 11–14 August 2019; pp. 1–5. [Google Scholar]
- Imai, T.; Sakiyama, K.; Hirota, I.; Omori, H. A study of impedance analysis for an induction heating device by applying a new interpolation method. IEEE Trans. Magn. 1997, 33, 2143–2146. [Google Scholar] [CrossRef]
- Acero, J.; Carretero, C.; Lucía, Ó.; Alonso, R.; Burdio, J.M. Mutual Impedance of Small Ring-Type Coils for Multiwinding Induction Heating Appliances. IEEE Trans. Power Electron. 2013, 28, 1025–1035. [Google Scholar] [CrossRef]
- Acero, J.; Alonso, R.; Burdio, J.M.; Barragan, L.A.; Puyal, D. Analytical equivalent impedance for a planar circular induction heating system. IEEE Trans. Magn. 2005, 42, 84–86. [Google Scholar] [CrossRef]
- Jiménez, Ó.; Lucía, Ó.; Barragán, L.A.; Navarro, D.; Artigas, J.I.; Urriza, I. FPGA-Based Test-Bench for Resonant Inverter Load Characterization. IEEE Trans. Ind. Inf. 2013, 9, 1645–1654. [Google Scholar] [CrossRef]
- Sarnago, H.; Lucía, O.; Burdio, J.M. A Versatile Resonant Tank Identification Methodology for Induction Heating Systems. IEEE Trans. Power Electron. 2018, 33, 1897–1901. [Google Scholar] [CrossRef]
- Öztürk, M.; Oktay, U.; Yılmaz, N.; Yardibi, H.S.; Sinirlioğlu, S. Comparison of Pan Detection Methods for Single Switch Topology Used in Domestic Induction Cooking. In Proceedings of the 2020 International Conference on Smart Energy Systems and Technologies (SEST), Istanbul, Turkey, 7–9 September 2020; pp. 1–6. [Google Scholar]
- Züngör, F.; Emre, B.; Öz, B.; Öztürk, M. A New Load Detection Method and Circuit Analysis for Quasi Resonant Inverter. In Proceedings of the 2021 10th International Conference on Renewable Energy Research and Application (ICRERA), Istanbul, Turkey, 26–29 September 2021; pp. 40–46. [Google Scholar]
- Bono-Nuez, A.; Bernal-Ruíz, C.; Martín-del-Brío, B.; Pérez-Cebolla, F.J.; Martínez-Iturbe, A. Recipient size estimation for induction heating home appliances based on artificial neural networks. Neural Comput. Appl. 2017, 28, 3197–3207. [Google Scholar] [CrossRef]
- Oh, Y.; Yeon, J.; Kang, J.; Galkin, I.; Oh, W.; Cho, K. Sensorless Control of Voltage Peaks in Class-E Single-Ended Resonant Inverter for Induction Heating Rice Cooker. Energies 2021, 14, 4545. [Google Scholar] [CrossRef]
- Jiménez, Ó.; Lucía, Ó.; Urriza, I.; Barragán, L.A.; Navarro, D. Analysis and Implementation of FPGA-Based Online Parametric Identification Algorithms for Resonant Power Converters. IEEE Trans. Ind. Inf. 2014, 10, 1144–1153. [Google Scholar] [CrossRef]
- Jiménez, O.; Barragán, L.A.; Navarro, D.; Artigas, J.I.; Urriza, I.; Lucía, O. FPGA-based harmonic computation through 1-bit data stream signals from delta-sigma modulators applied to induction heating appliances. In Proceeding of the 2011 Twenty-Sixth Annual IEEE Applied Power Electronics Conference and Exposition (APEC), Fort Worth, TX, USA, 6–11 March 2011; pp. 1776–1781. [Google Scholar]
- Dominguez, A.; Otin, A.; Urriza, I.; Barragan, L.A.; Navarro, D.; Artigas, J.I. Load identification of domestic induction heating based on particle swarm optimization. In Proceeding of the IEEE 15th Workshop Control Modeling Power Electron. (COMPEL), Santander, Spain, 22–25 June 2014; pp. 1–6. [Google Scholar]
- Sarnago, H.; Lucía, Ó.; Burdío, J.M. FPGA-Based Resonant Load Identification Technique for Flexible Induction Heating Appliances. IEEE Trans. Ind. Electron. 2018, 65, 9421–9428. [Google Scholar] [CrossRef]
- Lucia, O.; Navarro, D.; Guillén, P.; Sarnago, H.; Lucia, S. Deep Learning-Based Magnetic Coupling Detection for Advanced Induction Heating Appliances. IEEE Access 2019, 7, 181668–181677. [Google Scholar] [CrossRef]
- Villa, J.; Barragán, L.A.; Artigas, J.I.; Navarro, D.; Domínguez, A.; Cabeza, T. SoC-Based In-Cycle Load Identification of Induction Heating Appliances. IEEE Trans. Ind. Electron. 2021, 68, 6762–6772. [Google Scholar] [CrossRef]
- Villa, J.; Navarro, D.; Dominguez, A.; Artigas, J.I.; Barragan, L.A. Vessel Recognition in Induction Heating Appliances—A Deep-Learning Approach. IEEE Access 2021, 9, 16053–16061. [Google Scholar] [CrossRef]
- Domingo, N.; Barragán, L.A.; Montiel, J.M.M.; Domínguez, A.; Artigas, J.I. Fast power-frequency function estimation for induction heating appliances. Electron. Lett. 2017, 53, 498–500. [Google Scholar] [CrossRef]
- Puyal, D.; Bernal, C.; Burdio, J.M.; Acero, J.; Millan, I. Methods and procedures for accurate induction heating load measurement and characterization. In Proceeding of the 2007 IEEE International Symposium on Industrial Electronics, Vigo, Spain, 4–7 June 2007; pp. 805–810. [Google Scholar]
- Sarnago, H.; Lucía, Ó.; Mediano, A.; Burdío, J.M. Analytical Model of the Half-Bridge Series Resonant Inverter for Improved Power Conversion Efficiency and Performance. IEEE Trans. Power Electron. 2015, 30, 4128–4143. [Google Scholar] [CrossRef]
- Yeon, J.; Cho, K.; Kim, H. A 3.6kW single-ended resonant inverter for induction heating applications. In Proceeding of the 2015 17th European Conference on Power Electronics and Applications (EPE’15 ECCE-Europe), Geneva, Switzerland, 8–10 September 2015; pp. 1–7. [Google Scholar]
- Lai, Y.S.; Yu, M.H. Online Autotuning Technique of Switching Frequency for Resonant Converter Considering Resonant Components Tolerance and Variation. IEEE J. Emerg. Sel. Top. Power Electron. 2018, 6, 2315–2324. [Google Scholar] [CrossRef]
Publisher’s Note: MDPI stays neutral with regard to jurisdictional claims in published maps and institutional affiliations. |
© 2022 by the authors. Licensee MDPI, Basel, Switzerland. This article is an open access article distributed under the terms and conditions of the Creative Commons Attribution (CC BY) license (https://creativecommons.org/licenses/by/4.0/).

