Atmospheric Dispersion of Gaseous Amine Emitted from Absorption-Based Carbon Capture Plants in Saskatchewan, Canada
Abstract
1. Introduction
- (1)
- According to the Commonwealth Scientific and Industrial Research Organisation (CSIRO) report on chemical transport dispersion modelling for amine, the simulation for a point source case study in Norway showed the highest Monoethanolamine (MEA) concentration of 0.1 to 0.46 ppb after 1 h [11].
- (2)
- The Japanese company, Mitsubishi, built a pilot plant for CO2 capture process testing with high efficiency and low pressure loss packing. They could control amine emissions with the treated gas to less than 0.1 ppm [27].
- (3)
- The Norwegian institute for air research reported on amine emissions from the CO2 capture unit operated at a power plant at Kårstø in Norway which has a capturing capacity of 1.05 million tons/year. They studied atmospheric amine degradation by using the CONDEP model (NILU operative at the Norwegian Institute using for in house model using gaussian dispersion model). The amine emission was based on the maximum tolerated dose method and yearly average of the data downscale to short term calculation without validating data, because amine emission right now has no equipment capable of monitoring it. The results showed that about 1 to 4 ppm amine was found 38 km from the plant, and the maximum annual concentration of 16.4 mg/m3 was found within 4 to 8 km from the plant [20,28].
- (4)
- Shao [22] reported that the maximum amine concentration of 11 µg/m3 was found 10 km from the 420 MW Kårstø power plant, Norway, which simulated the amine emission when inputted in a process as a critical load.
2. Materials and Methods
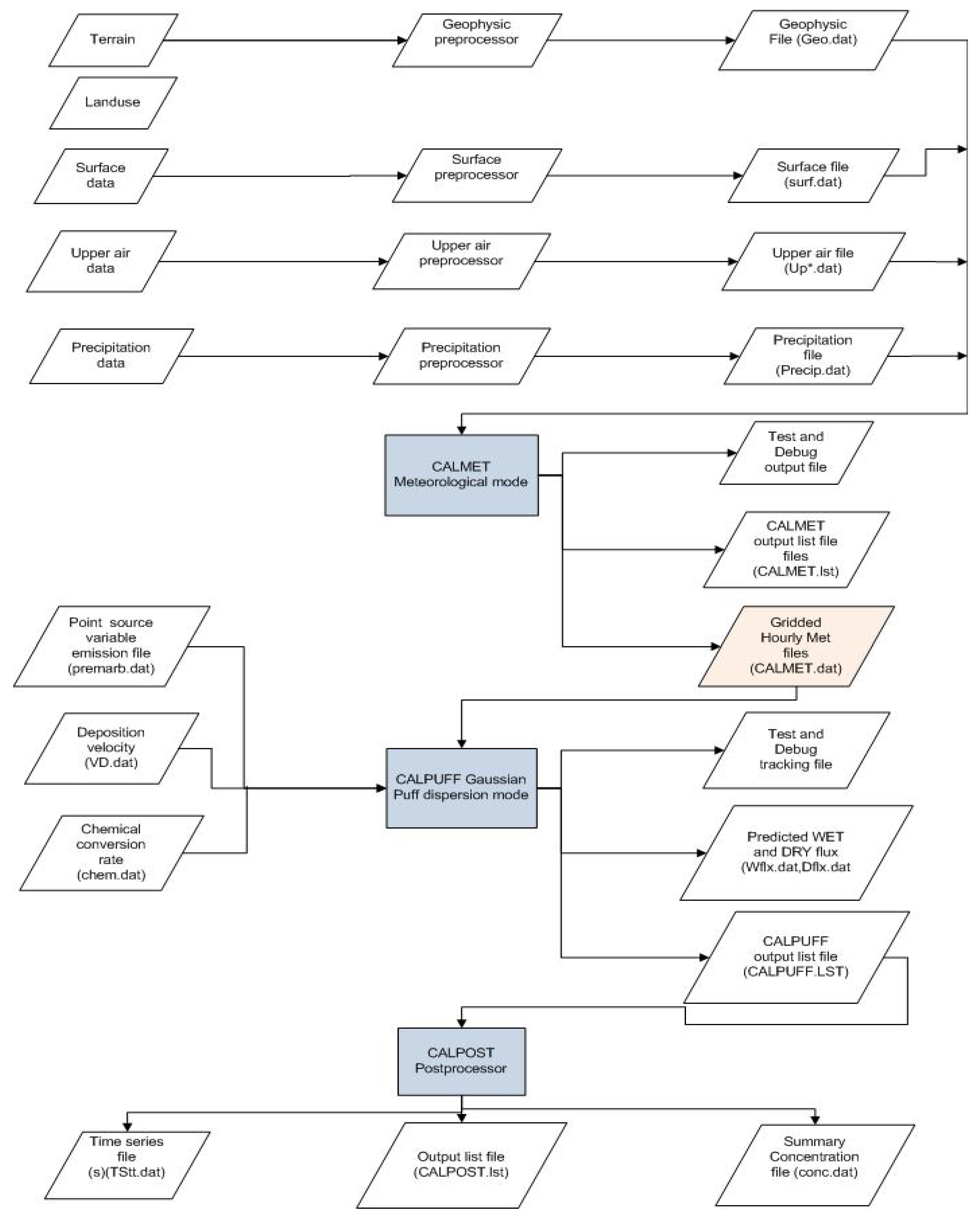
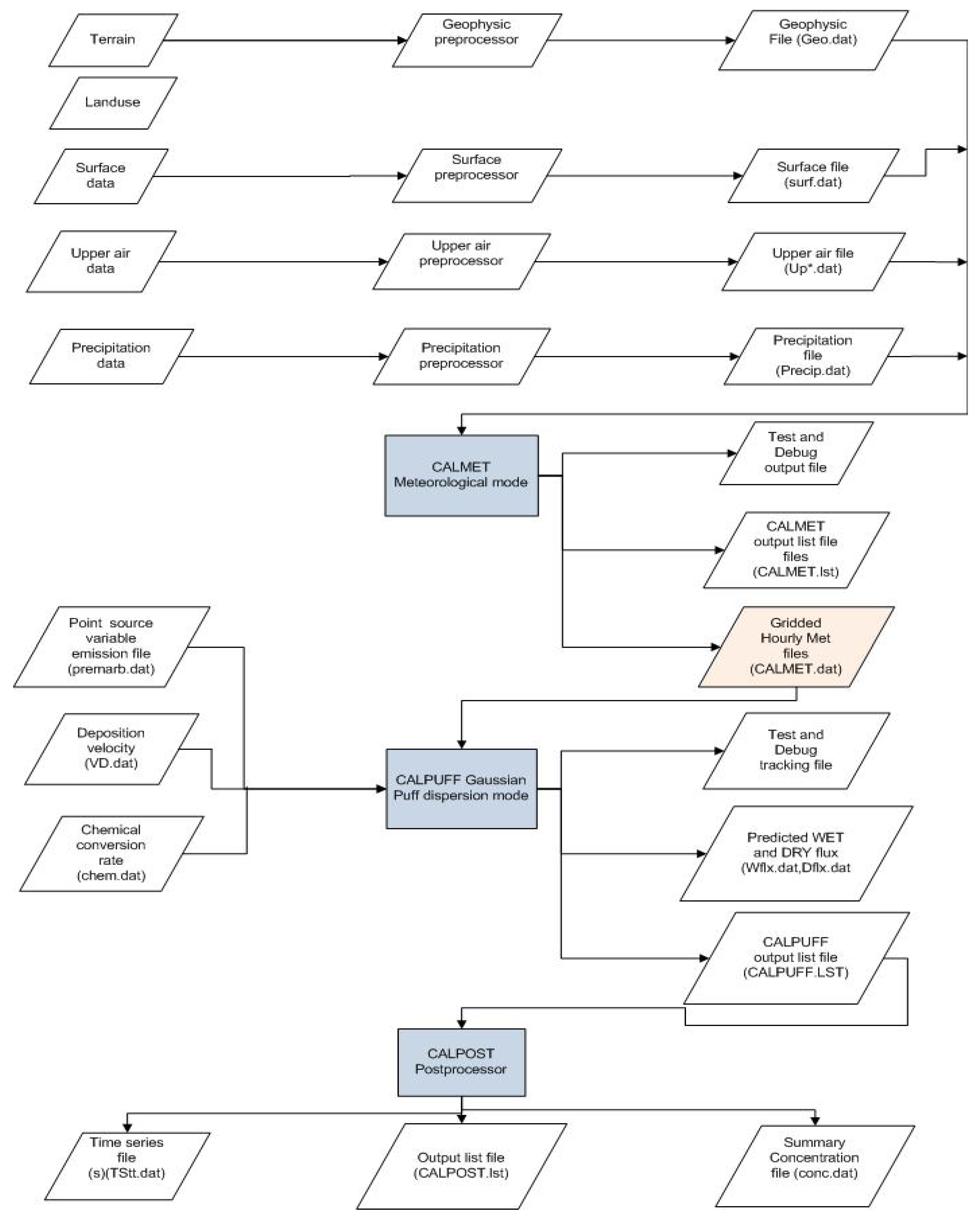
2.1. Dispersion Model
2.2. Study Area
2.3. Input Data
2.3.1. Meteorological Data
2.3.2. Geophysical Data and Land Use Data
2.4. CALPUFF Processing Data
3. Results and Discussion
3.1. Annual Wind Direction Frequencies and Ground-Level Concentrations of Gaseous MEA
3.2. Ground-Level Concentrations of Gaseous MEA (with and Without Emission Reduction Technology)
4. Conclusions and Recommendations
Author Contributions
Funding
Institutional Review Board Statement
Informed Consent Statement
Acknowledgments
Conflicts of Interest
References
- International Energy Agency (IEA). World Energy Investment 2021. Global Energy Investments Set to Recover in 2021 but Remain far from a Net Zero Pathway. 2021. Available online: https://www.iea.org/news/global-energy-investments-set-to-recover-in-2021-but-remain-far-from-a-net-zero-pathway (accessed on 18 November 2021).
- United Nations. Climate Change Conference (UNFCC), COP26 Negotiations Explained. In Proceedings of the Climate Change Conference, Glasgow, UK, 31 October–12 November 2021; Available online: https://ukcop26.org/wp-content/uploads/2021/11/COP26-Negotiations-Explained.pdf (accessed on 10 November 2021).
- Intergovernmental Panel on Climate Change (IPCC). Climate Change 2014: Synthesis Report. Contribution of Working Groups I, II and III to the Fifth Assessment; IPCC Reports and Publications: Geneva, Switzerland, 2014. [Google Scholar]
- Rogelj, J.; Shindell, D.; Jiang, K.; Fifita, S.; Forster, P.; Ginzburg, V.; Handa, C.; Kheshgi, H.; Kobayashi, S.; Kriegler, E.; et al. Chapter 2: Mitigation Pathways Compatible with 1.5 °C in the Context of Sustainable Development. In Global Warming of 1.5 °C an IPCC Special Report on the Impacts of Global Warming of 1.5 °C above Pre-Industrial Levels and Related Global Greenhouse Gas Emission Pathways, in the Context of Strengthening the Global Response to the Threat of Climate Change; Intergovernmental Panel on Climate Change, IPCC Reports and Publications: Geneva, Switzerland, 2018. [Google Scholar]
- Budinis, S.; Krevor, S.; Mac Dowell, N.; Brandon, N.; Hawkes, A. An assessment of CCS costs, barriers and potential. Energy Strat. Rev. 2018, 22, 61–81. [Google Scholar] [CrossRef]
- United Nations Environment Programme (UNEP). The Emissions Gap Report 2018. An Annual Assessment Tracking Climate Policy Action Over the Past Six Years, Which Provided the Basis for the Analysis Presented in this Perspective; UNEP Publications: Stockholm, Sweden, 2018. [Google Scholar]
- Intergovernmental Panel on Climate Change (IPCC). Special Report. Global Warming of 1.5 °C; Cambridge University Press: Cambridge, UK, 2018. [Google Scholar]
- Khatib, H. IEA World Energy Outlook 2010—A comment. Energy Policy 2011, 39, 2507–2511. [Google Scholar] [CrossRef]
- Schinko, T. Overcoming Political Climate-Change Apathy in the Era of #FridaysForFuture. One Earth 2020, 2, 20–23. [Google Scholar] [CrossRef]
- Abrantes, I.; Ferreira, A.F.; Silva, A.; Costa, M. Sustainable aviation fuels and imminent technologies—CO2 emissions evolution towards 2050. J. Clean. Prod. 2021, 313, 127937. [Google Scholar] [CrossRef]
- Alataş, S. Do environmental technologies help to reduce transport sector CO2 emissions? Evidence from the EU15 countries. Res. Transp. Econ. 2021, 101047. [Google Scholar] [CrossRef]
- Finney, K.N.; Akram, M.; Diego, M.E.; Yang, X.; Pourkashanian, M. Chapter 2—Carbon Capture Technologies. In Bioenergy with Carbon Capture and Storage.1; Magalhães Pires, J.C., Cunha Gonçalves, A.L.D., Eds.; Academic Press: New York, NY, USA, 2019; pp. 15–45. [Google Scholar]
- Jana, K.; De, S. Overview of CCS: A Strategy of Meeting CO2 Emission Targets. In Encyclopedia of Renewable and Sustainable Materials; Hashmi, S., Choudhury, I.A., Eds.; Elsevier: Oxford, UK, 2020; pp. 628–639. [Google Scholar] [CrossRef]
- Osmundsen, P.; Emhjellen, M. CCS from the gas-fired power station at Kårstø? A commercial analysis. Energy Policy 2010, 38, 7818–7826. [Google Scholar] [CrossRef]
- Terwel, B.W.; Harinck, F.; Ellemers, N.; Daamen, D.D. Going beyond the properties of CO2 capture and storage (CCS) technology: How trust in stakeholders affects public acceptance of CCS. Int. J. Greenh. Gas Control 2011, 5, 181–188. [Google Scholar] [CrossRef]
- Rackley, S.A. Chapter 6—Absorption Capture Systems. In Carbon Capture and Storage; Butterworth-Heinemann: Boston, MA, USA, 2010; pp. 3–131. [Google Scholar] [CrossRef]
- Thitakamol, B.; Veawab, A.; Aroonwilas, A. Environmental impacts of absorption-based CO2 capture unit for post-combustion treatment of flue gas from coal-fired power plant. Int. J. Greenh. Gas Control 2007, 1, 318–342. [Google Scholar] [CrossRef]
- Aroonwilas, A.; Veawab, A. Integration of CO2 capture unit using single- and blended-amines into supercritical coal-fired power plants: Implications for emission and energy management. Int. J. Greenh. Gas Control 2020, 1, 143–150. [Google Scholar] [CrossRef]
- Gjernes, E.; Helgesen, L.I.; Maree, Y. Health and environmental impact of amine based post combustion CO2 capture. Energy Proc. 2013, 37, 735–742. [Google Scholar] [CrossRef]
- Karl, M.; Brooks, S.; Wright, S.; Knudsen, S. The Norwegian Institute for Air Research (NILU) Amines Worst Case Studies: Worst Case Studies on Amine Emissions from CO2 Capture Plants; NILU Publications: Kjeller, Norway, 2009. [Google Scholar]
- National Institute for Occupational Safety and Health (NIOSH). NIOSH Pocket Guide to Chemical Hazards: Ethanolamine. In Emergency and Continuous Exposure Limits for Selected Airborne Contaminants: Volume 1; National Academies Press: New York, NY, USA, 1984. [Google Scholar] [CrossRef]
- Shao, R.; Stangeland, A. Amines Used in CO2 Capture—Health and Environmental Impacts; Bellona Publisher: Warsaw, Poland, 2009. [Google Scholar]
- Wilson, M.; Tontiwachwuthikul, P.; Chakma, A.; Idem, R.; Veawab, A.; Aroonwilas, A.; Mariz, C. Test results from a CO2 extraction pilot plant at boundary dam coal-fired power station. Energy 2004, 29, 1259–1267. [Google Scholar] [CrossRef]
- Badr, S.; Frutiger, J.; Hungerbuehler, K.; Papadokonstantakis, S. A framework for the environmental, health and safety hazard assessment for amine-based post combustion CO2 capture. Int. J. Greenh. Gas Control 2017, 56, 202–220. [Google Scholar] [CrossRef]
- Gouedard, C.; Picq, D.; Launay, F.; Carrette, P.-L. Amine degradation in CO2 capture. I. A review. Int. J. Greenh. Gas Control 2012, 10, 244–270. [Google Scholar] [CrossRef]
- Attalla, M. Environmental Impacts of Emissions from Post-combustion CO2 Capture –Regulatory Aspects. Energy Proc. 2010, 4, 2277–2284. [Google Scholar]
- Endo, T.; Kajiya, Y.; Nagayasu, H.; Iijima, M.; Ohishi, T.; Tanaka, H.; Mitchell, R. Current status of MHI CO2 capture plant technology, large scale demonstration project and road map to commercialization for coal fired flue gas application. Energy Proc. 2011, 4, 1513–1519. [Google Scholar] [CrossRef]
- Knudsen, S.; Karl, M.; Randall, S. Summary Report: Amine Emissions to Air during Carbon Capture; Norwegian Institute for Air Research; NILU Publications: Kjeller, Norway, 2009. [Google Scholar]
- Hayes, S.; Moore, G. Air quality model performance: A comparative analysis of 15 model evaluation studies. Atmos. Environ. 1986, 20, 1897–1911. [Google Scholar] [CrossRef]
- Environmental International Corporation (EIC); Fox, T.; United States Environmental Protection Agency (EPA). Documentation of the Evaluation of CALPUFF and Other Long Range Transport Models Using Tracer Field Experiment Data. 2012. Available online: https://www.epa.gov/sites/default/files/2020-10/documents/epa-454_r-12-003_0.pdf (accessed on 1 January 2020).
- Scire, J.S.; Strimaitis, D.G.; Yamartino, B.J. A User’s Guide for the CALPUFF Dispersion Model (Version 5); Earth Tech Inc.: Concord, NH, USA, 2000. [Google Scholar]
- Tartakovsky, D.; Stern, E.; Broday, D.M. Comparison of dry deposition estimates of AERMOD and CALPUFF from area sources in flat terrain. Atmos. Environ. 2016, 142, 430–432. [Google Scholar] [CrossRef]
- Saskatchewan. Saskatchewan Digital Landcover. 2020. Available online: https://geohub.saskatchewan.ca/datasets/a287612147ab4f0a9863148f76170f00/about (accessed on 15 January 2020).
- Soltani, S.M.; Fennell, P.; Mac Dowell, N. A parametric study of CO2 capture from gas-fired power plants using monoethanolamine (MEA). Int. J. Greenh. Gas Control 2017, 63, 321–328. [Google Scholar] [CrossRef]
- International Energy Agency (IEA). Integrated Carbon Capture and Storage Project at Saskpower’s Boundary Dam Power Station, a World’s First in Carbon Capture and Storage; IEA Publications: Indianapolis, IN, USA, 2014. [Google Scholar]
- SaskPower. Clean Coal Project Description. In Saskatchewan Environment Environmental Impact Assessment Process; Saskatchewan Environment Press: Regina, WC, Canada, 2007. [Google Scholar]
- Stec, M.; Tatarczuk, A.; Więcław-Solny, L.; Krótki, A.; Spietz, T.; Wilk, A.; Śpiewak, D. Demonstration of a post-combustion carbon capture pilot plant using amine-based solvents at the Łaziska Power Plant in Poland. Clean Technol. Environ. Policy 2015, 18, 151–160. [Google Scholar] [CrossRef]
- Chanchey, A.; Saiwan, C.; Supap, T.; Idem, R.; Tontiwachwuthikul, P. Off-gas emission in CO2 capture process using aqueous monoethanolamine solution. Energy Proc. 2011, 4, 504–511. [Google Scholar] [CrossRef][Green Version]
- Yang, J.H.; Koedrith, P.; Kang, D.S.; Kee, N.K.; Jung, J.-H.; Lee, C.M.; Ahn, Y.-S.; Seo, Y.R. A Putative Adverse Outcome Pathway Relevant to Carcinogenicity Induced by Sulfuric Acid in Strong Inorganic Acid Mists. J. Cancer Prev. 2019, 24, 139–145. [Google Scholar] [CrossRef] [PubMed]
- Jayalakshmi, T.K.; Shah, S.; Lobo, I.; Uppe, A.; Mehta, A. Acute lung injury following exposure to nitric acid. Lung India 2009, 26, 149–151. [Google Scholar] [CrossRef] [PubMed]
- Lurati, A. Occupational-Related Chemical Injuries. Work. Heal. Saf. 2015, 63, 284–287. [Google Scholar] [CrossRef] [PubMed]
- Murphy, C.M.; Akbarnia, H.; Rose, S.R. Fatal Pulmonary Edema After Acute Occupational Exposure to Nitric Acid. J. Emerg. Med. 2010, 39, 39–43. [Google Scholar] [CrossRef]












| Effects | Exposure Level |
|---|---|
| Irritation to human eyes, skin, and respiratory system | Low concentrations |
| Human lung irritation | High concentrations |
| Human marked erythema | 10 µg/m3 for 1.5 h |
| Alterations in animal kidney and liver weight | 640 mg/kg |
| Animal—microscopic pathological changes in liver and kidneys | 1200 mg/kg |
| Death of four out of six guinea pigs | 233 ppm/h |
| Animal respiratory distress, lethargy, and mild degenerative changes in the liver and kidneys | 100 ppm |
| Animal skin irritation, lethargy, and temporary weight loss | 12 ppm |
| Latitude 49° 05′46″N | Longitude 103° 01′51″W |
|---|---|
| Stack base elevation above MSL (m) | 565.06 |
| Stack height (m) | 148 |
| Stack diameter (m) | 2 |
| Exit velocity (m/s) | 30 |
| Exit temperature (K) | 313 |
| Emission rate (kg/day) | 9966 |
| Based on advance MEA plant | 57,000 |
| (Btu/lb mole CO2) | |
| CO2 captured (Btu/lb mole CO2) | 14,237.18 |
| (90% of CO2 in flue gas) | |
| Max. MEA emission (no water wash) | 0.7 |
| (kg/tonne CO2 capture) |
| Meteorological Data | Geophysical Data | Upper Air Data |
|---|---|---|
| (Hourly Observation) | (Twice-Daily Observed Vertical Profile) | |
| Wind Speed | Terrain elevations | Wind Speed |
| Wind direction | Land use categories | Wind direction |
| Temperature | Albedo | Temperature |
| Cloud cover | Bowen ratio | Pressure |
| Ceiling height | Soil heat flux | Elevation |
| Surface pressure | Anthropogenic heat flux | |
| Relative humidity | Vegetative leaf area index | |
| Precipitation rates | ||
| Precipitation type code |
| Input Parameters | Description | Value |
|---|---|---|
| One point source | Stack | 1 |
| Base elevation (MSL) | Point source parameter | 553.03 m |
| Stack height | Point source parameter | 148 m |
| Stack diameter | Additional parameter | 2 m |
| Exit velocity | Additional parameter | 30 and 42 m/s |
| Exit temperature | Additional parameter | 313.15 K and 433.15 K |
| Momentum flux facture | Additional parameter | 1 |
| Emission rate | Species MEA | 415.251 kg/h |
| MEA | Species and deposition | 0.107 cm2/s |
| ||
| Pollutant diffusivity | 1 |
| Aqueousphase dissociation constant, α * | 8 |
| Pollutant reactivity | 0.01 s/cm |
| (Henry’s Law coefficient at 25 °C) | The mesophyll resistance depends on the solubility and reactivity of the pollutant, H (dimensionless) | 0.000000322 atm m3/mol |
Publisher’s Note: MDPI stays neutral with regard to jurisdictional claims in published maps and institutional affiliations. |
© 2022 by the authors. Licensee MDPI, Basel, Switzerland. This article is an open access article distributed under the terms and conditions of the Creative Commons Attribution (CC BY) license (https://creativecommons.org/licenses/by/4.0/).
Share and Cite
Pakchotanon, P.; Veawab, A.; Aroonwilas, A.; Sema, T. Atmospheric Dispersion of Gaseous Amine Emitted from Absorption-Based Carbon Capture Plants in Saskatchewan, Canada. Energies 2022, 15, 1221. https://doi.org/10.3390/en15031221
Pakchotanon P, Veawab A, Aroonwilas A, Sema T. Atmospheric Dispersion of Gaseous Amine Emitted from Absorption-Based Carbon Capture Plants in Saskatchewan, Canada. Energies. 2022; 15(3):1221. https://doi.org/10.3390/en15031221
Chicago/Turabian StylePakchotanon, Pet, Amornvadee Veawab, Adisorn Aroonwilas, and Teerawat Sema. 2022. "Atmospheric Dispersion of Gaseous Amine Emitted from Absorption-Based Carbon Capture Plants in Saskatchewan, Canada" Energies 15, no. 3: 1221. https://doi.org/10.3390/en15031221
APA StylePakchotanon, P., Veawab, A., Aroonwilas, A., & Sema, T. (2022). Atmospheric Dispersion of Gaseous Amine Emitted from Absorption-Based Carbon Capture Plants in Saskatchewan, Canada. Energies, 15(3), 1221. https://doi.org/10.3390/en15031221

