Structure Optimization of Longitudinal Rectangular Fins to Improve the Melting Performance of Phase Change Materials through Genetic Algorithm
Abstract
:1. Introduction
2. Presentation of the Optimization Problem
2.1. Physical Model
2.2. Governing Equations
2.3. Numerical Method
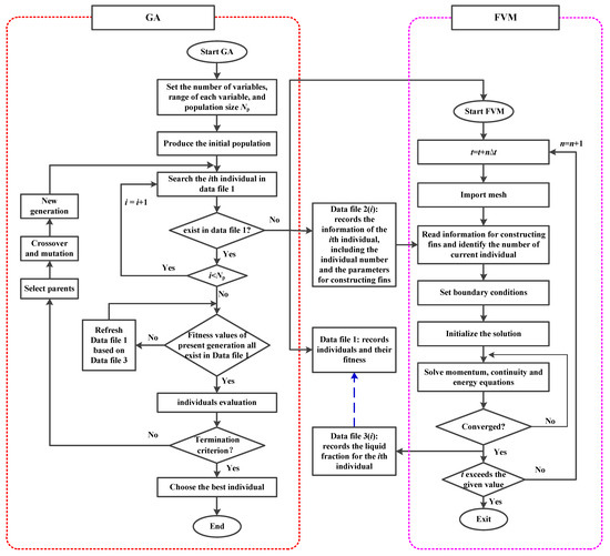
2.4. Optimization Method
3. Results and Discussion
3.1. Optimization Results of a Single Fin in Half Ring Region
3.2. Effect of Fin Thermal Conductivity on the Optimal Structural Parameters of Fin
3.3. Effect of Fin Area on the Optimal Structural Parameters of Fin
3.4. Effect of the Number of Fins on the Optimal Structural Parameters of Fins
4. Conclusions
- (1)
- A single fin inserted in the half-ring region should be placed in the lower half due to the effects of natural convection. The optimal dimensionless fin angle, ψ, is about 0.2, and the optimal dimensionless fin length, L, is about 0.96. The use of optimal fins can shorten the dimensionless total melting time, Fotot, by 68% compared with the case of no fin, and 61.3% compared with uniformly arranged single fin.
- (2)
- Enlarging fin area will increase the optimal ψ and decrease the optimal L when the fin area is added. Nevertheless, the fin area is not a sensitive parameter that affects the optimal position and structure of the fin. When the value of A is increased by four times, the optimal values of L and ψ only change by 10.6% and 9.6%, respectively.
- (3)
- Thermal conductivity is also not a sensitive parameter for the optimal position and structure of the fin since the area of the fin is limited. As the value of λfin/λPCM increases from 83.6 to 1987.7, the optimal values of L and ψ are only increased by 14.7% and 11%, respectively.
- (4)
- The number of fins sensitively affects the optimal position and structure of the fins. When the number of fins exceeds one, fins should have respective structural parameters, as well as non-uniform arrangements for effective utilization of natural convection. The advantage of non-uniform fins decreases as the number of fins increases. When the number of fins is four, using the optimized fins can only reduce the Fotot by 15.9% compared with using the uniformly arranged fins.
Author Contributions
Funding
Conflicts of Interest
Nomenclature
| A | dimensionless fin area | 
| Amush | mushy zone constant (kg m−3 s) | 
| cp | specific heat (J kg−1 K−1) | 
| D | diameter (m) | 
| De | hydraulic diameter (m) | 
| f | melting fraction | 
| Fo | Fourier number | 
| g | acceleration of gravity (m s−2) | 
| Δh | latent heat of fusion (kJ kg−1) | 
| K | permeability (m2) | 
| l | fin length (m) | 
| L | dimensionless fin length | 
| p | pressure (Pa) | 
| r | radius (m) | 
| Ra | Rayleigh number | 
| Ste | Stefan number | 
| t | time (s) | 
| T | temperature (K) | 
| u, v | x and r velocity components (m s−1) | 
| w | fin width (m) | 
| x, y | Cartesian coordinates (m) | 
| Abbreviation | |
| CFD | computational fluid dynamics | 
| FVM | finite volume method | 
| GA | genetic algorithm | 
| HTF | heat-transfer fluid | 
| LHTES | latent heat thermal energy storage | 
| PCM | phase-change material | 
| TES | thermal energy storage | 
| Greek symbols | |
| α | thermal diffusivity (m2 s−1) | 
| β | thermal expansion coefficient (K−1) | 
| δ | small constant number with a value of 0.001 | 
| Δ | dimensionless fin width | 
| ε | integer with a value of 0 or 1 | 
| θ | angle (rad) | 
| λ | thermal conductivity (W m−1 K−1) | 
| μ | kinetic viscosity (kg m−1 s−1) | 
| π | ratio of the circumference to the diameter of a circle | 
| ρ | density (kg m−3) | 
| Ψ | dimensionless angle | 
| subscripts | |
| ave | average | 
| i | inner tube | 
| m | melting | 
| o | outer tube | 
| ref | reference | 
| s | solidification | 
| tot | total | 
| w | wall | 
References
- Guo, J.; Du, Z.; Liu, G.; Yang, X.; Li, M.-J. Compression effect of metal foam on melting phase change in a shell-and-tube unit. Appl. Therm. Eng. 2022, 206, 118124. [Google Scholar] [CrossRef]
- Mosaffa, A.H.; Talati, F.; Basirat Tabrizi, H.; Rosen, M.A. Analytical modeling of PCM solidification in a shell and tube finned thermal storage for air conditioning systems. Energy Build. 2012, 49, 356–361. [Google Scholar] [CrossRef]
- Huang, X.; Yao, S.; Yang, X.; Zhou, R.; Luo, J.; Shen, X. Comparison of solidification performance enhancement strategies for a triplex-tube thermal energy storage system. Appl. Therm. Eng. 2022, 204, 117997. [Google Scholar] [CrossRef]
- Chen, D.; Riaz, A.; Aute, V.C.; Radermacher, R. A solid–liquid model based on lattice Boltzmann method for phase change material melting with porous media in cylindrical heat exchangers. Appl. Therm. Eng. 2022, 207, 118080. [Google Scholar] [CrossRef]
- Liu, Z.; Wang, Z.; Li, P.; Qin, H.; Heng, W. Multi-parameter heat transfer analysis of molten PCM in an inclined enclosure. Appl. Therm. Eng. 2022, 208, 118209. [Google Scholar] [CrossRef]
- Zhang, S.; Pu, L.; Xu, L.; Dai, M. Study on dominant heat transfer mechanism in vertical smooth/finned-tube thermal energy storage during charging process. Appl. Therm. Eng. 2022, 204, 117935. [Google Scholar] [CrossRef]
- Behi, H.; Behi, M.; Ghanbarpour, A.; Karimi, D.; Azad, A.; Ghanbarpour, M.; Behnia, M. Enhancement of the Thermal Energy Storage Using Heat-Pipe-Assisted Phase Change Material. Energies 2021, 14, 6176. [Google Scholar] [CrossRef]
- Yang, C.; Xu, Y.; Cai, X.; Zheng, Z.-J. Effect of the circumferential and radial graded metal foam on horizontal shell-and-tube latent heat thermal energy storage unit. Sol. Energy 2021, 226, 225–235. [Google Scholar] [CrossRef]
- Tselepi, M.; Prouskas, C.; Papageorgiou, D.G.; Lagaris, I.E.; Evangelakis, G.A. Graphene-Based Phase Change Composite Nano-Materials for Thermal Storage Applications. Energies 2022, 15, 1192. [Google Scholar] [CrossRef]
- Karimi, D.; Behi, H.; Van Mierlo, J.; Berecibar, M. An Experimental Study on Thermal Performance of Graphite-Based Phase-Change Materials for High-Power Batteries. Energies 2022, 15, 2515. [Google Scholar] [CrossRef]
- Eslamnezhad, H.; Rahimi, A.B. Enhance heat transfer for phase-change materials in triplex tube heat exchanger with selected arrangements of fins. Appl. Therm. Eng. 2017, 113, 813–821. [Google Scholar] [CrossRef]
- Kalhori, B.; Ramadhyani, S. Studies on heat transfer from a vertical cylinder, with or without fins, embedded in a solid phase change medium. J. Heat Transf. 1985, 107, 44–51. [Google Scholar] [CrossRef]
- Rabienataj Darzi, A.A.; Jourabian, M.; Farhadi, M. Melting and solidification of PCM enhanced by radial conductive fins and nanoparticles in cylindrical annulus. Energy Convers. Manag. 2016, 118, 253–263. [Google Scholar] [CrossRef]
- Agyenim, F.; Eames, P.; Smyth, M. A comparison of heat transfer enhancement in a medium temperature thermal energy storage heat exchanger using fins. Sol. Energy 2009, 83, 1509–1520. [Google Scholar] [CrossRef]
- Li, Z.; Wu, Z.-G. Analysis of HTFs, PCMs and fins effects on the thermal performance of shell–tube thermal energy storage units. Sol. Energy 2015, 122, 382–395. [Google Scholar] [CrossRef]
- Rozenfeld, T.; Kozak, Y.; Hayat, R.; Ziskind, G. Close-contact melting in a horizontal cylindrical enclosure with longitudinal plate fins: Demonstration, modeling and application to thermal storage. Int. J. Heat Mass Transf. 2015, 86, 465–477. [Google Scholar] [CrossRef]
- Padmanabhan, P.V.; Krishna Murthy, M.V. Outward phase change in a cylindrical annulus with axial fins on the inner tube. Int. J. Heat Mass Transf. 1986, 29, 1855–1868. [Google Scholar] [CrossRef]
- Ismail, K.A.R.; Alves, C.L.F.; Modesto, M.S. Numerical and experimental study on the solidification of PCM around a vertical axially finned isothermal cylinder. Appl. Therm. Eng. 2001, 21, 53–77. [Google Scholar] [CrossRef]
- Zhang, C.; Sun, Q.; Chen, Y. Solidification behaviors and parametric optimization of finned shell-tube ice storage units. Int. J. Heat Mass Transf. 2020, 146, 118836. [Google Scholar] [CrossRef]
- Hosseini, M.J.; Ranjbar, A.A.; Rahimi, M.; Bahrampoury, R. Experimental and numerical evaluation of longitudinally finned latent heat thermal storage systems. Energy Build. 2015, 99, 263–272. [Google Scholar] [CrossRef]
- Solomon, G.R.; Velraj, R. Analysis of the heat transfer mechanisms during energy storage in a Phase Change Material filled vertical finned cylindrical unit for free cooling application. Energy Convers. Manag. 2013, 75, 466–473. [Google Scholar] [CrossRef]
- Yuan, Y.; Cao, X.; Xiang, B.; Du, Y. Effect of installation angle of fins on melting characteristics of annular unit for latent heat thermal energy storage. Sol. Energy 2016, 136, 365–378. [Google Scholar] [CrossRef]
- Abhat, A.; Aboul-Enein, S.; Malatidis, N.A. Heat-of-fusion storage systems for solar heating applications. In Thermal Storage of Solar Energy; Springer: Dordrecht, The Netherlands, 1981; pp. 157–171. [Google Scholar]
- Bathelt, A.G.; Viskanta, R. Heat transfer and interface motion during melting and solidification around a finned heat source/sink. J. Heat Transf. 1981, 103, 720–726. [Google Scholar] [CrossRef]
- Sparrow, E.M.; Larson, E.D.; Ramsey, J.W. Freezing on a finned tube for either conduction-controlled or natural-convection-controlled heat transfer. Int. J. Heat Mass Transf. 1981, 24, 273–284. [Google Scholar] [CrossRef]
- Rathod, M.K.; Banerjee, J. Thermal performance enhancement of shell and tube Latent Heat Storage Unit using longitudinal fins. Appl. Therm. Eng. 2015, 75, 1084–1092. [Google Scholar] [CrossRef]
- Dhaidan, N.S.; Khodadadi, J.M. Improved performance of latent heat energy storage systems utilizing high thermal conductivity fins: A review. J. Renew. Sustain. Energy 2017, 9, 034103. [Google Scholar] [CrossRef]
- Wang, P.; Yao, H.; Lan, Z.; Peng, Z.; Huang, Y.; Ding, Y. Numerical investigation of PCM melting process in sleeve tube with internal fins. Energy Convers. Manag. 2016, 110, 428–435. [Google Scholar] [CrossRef]
- Mahood, H.B.; Mahdi, M.S.; Monjezi, A.A.; Khadom, A.A.; Campbell, A.N. Numerical investigation on the effect of fin design on the melting of phase change material in a horizontal shell and tube thermal energy storage. J. Energy Storage 2020, 29, 101331. [Google Scholar] [CrossRef]
- Tao, Y.B.; He, Y.L. Effects of natural convection on latent heat storage performance of salt in a horizontal concentric tube. Appl. Energy 2015, 143, 38–46. [Google Scholar] [CrossRef]
- Deng, S.; Nie, C.; Wei, G.; Ye, W.-B. Improving the melting performance of a horizontal shell-tube latent-heat thermal energy storage unit using local enhanced finned tube. Energy Build. 2019, 183, 161–173. [Google Scholar] [CrossRef]
- Deng, S.; Nie, C.; Jiang, H.; Ye, W.-B. Evaluation and optimization of thermal performance for a finned double tube latent heat thermal energy storage. Int. J. Heat Mass Transf. 2019, 130, 532–544. [Google Scholar] [CrossRef]
- Kumar, R.; Verma, P. An experimental and numerical study on effect of longitudinal finned tube eccentric configuration on melting behaviour of lauric acid in a horizontal tube-in-shell storage unit. J. Energy Storage 2020, 30, 101396. [Google Scholar] [CrossRef]
- Yagci, O.K.; Avci, M.; Aydin, O. Melting and solidification of PCM in a tube-in-shell unit: Effect of fin edge lengths’ ratio. J. Energy Storage 2019, 24, 100802. [Google Scholar] [CrossRef]
- Mao, Q.; Hu, X.; Zhu, Y. Numerical Investigation of Heat Transfer Performance and Structural Optimization of Fan-Shaped Finned Tube Heat Exchanger. Energies 2022, 15, 5682. [Google Scholar] [CrossRef]
- Sun, X.; Mahdi, J.M.; Mohammed, H.I.; Majdi, H.S.; Zixiong, W.; Talebizadehsardari, P. Solidification Enhancement in a Triple-Tube Latent Heat Energy Storage System Using Twisted Fins. Energies 2021, 14, 7179. [Google Scholar] [CrossRef]
- Chen, Q.; Wu, J.; Sun, K.; Zhang, Y. Numerical Study of Heat Transfer Enhancement by Arc-Shaped Fins in a Shell-Tube Thermal Energy Storage Unit. Energies 2022, 15, 7799. [Google Scholar] [CrossRef]
- Abdulateef, A.M.; Mat, S.; Abdulateef, J.; Sopian, K.; Al-Abidi, A.A. Geometric and design parameters of fins employed for enhancing thermal energy storage systems: A review. Renew. Sustain. Energy Rev. 2018, 82 Pt 1, 1620–1635. [Google Scholar] [CrossRef]
- Cai, X.; Zheng, Z.-J.; Yang, C.; Xu, Y. Improving the solidification performance of a shell-and-tube latent-heat thermal energy storage unit using a connected-Y-shaped fin. Int. J. Energy Res. 2022, 46, 12758–12771. [Google Scholar] [CrossRef]
- Xu, Y.; Li, M.J.; Zheng, Z.J.; Xue, X.D. Melting performance enhancement of phase change material by a limited amount of metal foam: Configurational optimization and economic assessment. Appl. Energy 2018, 212, 868–880. [Google Scholar] [CrossRef]
- Xu, Y.; Ren, Q.L.; Zheng, Z.J.; He, Y.L. Evaluation and optimization of melting performance for a latent heat thermal energy storage unit partially filled with porous media. Appl. Energy 2017, 193, 84–95. [Google Scholar] [CrossRef]
- Zheng, Z.J.; Xu, Y.; Li, M.J. Eccentricity optimization of a horizontal shell-and-tube latent-heat thermal energy storage unit based on melting and melting-solidifying performance. Appl. Energy 2018, 220, 447–454. [Google Scholar] [CrossRef]
- Xu, Y.; Zheng, Z.-J.; Chen, S.; Cai, X.; Yang, C. Parameter analysis and fast prediction of the optimum eccentricity for a latent heat thermal energy storage unit with phase change material enhanced by porous medium. Appl. Therm. Eng. 2021, 186, 116485. [Google Scholar] [CrossRef]
- Zheng, Z.-J.; Cai, X.; Yang, C.; Xu, Y. Improving the solidification performance of a latent heat thermal energy storage unit using arrow-shaped fins obtained by an innovative fast optimization algorithm. Renew. Energy 2022, 195, 566–577. [Google Scholar] [CrossRef]
- Zheng, Z.-J.; Yang, C.; Xu, Y.; Cai, X. Effect of metal foam with two-dimensional porosity gradient on melting behavior in a rectangular cavity. Renew. Energy 2021, 172, 802–815. [Google Scholar] [CrossRef]
- Zheng, Z.J.; Li, M.J.; He, Y.L. Optimization of porous insert configurations for heat transfer enhancement in tubes based on genetic algorithm and CFD. Int. J. Heat Mass Transf. 2015, 87, 376–379. [Google Scholar] [CrossRef]
- Zheng, Z.J.; He, Y.; He, Y.L.; Wang, K. Numerical optimization of catalyst configurations in a solar parabolic trough receiver–reactor with non-uniform heat flux. Sol. Energy 2015, 122, 113–125. [Google Scholar] [CrossRef]
- Zheng, Z.J.; Li, M.J.; He, Y.L. Thermal analysis of solar central receiver tube with porous inserts and non-uniform heat flux. Appl. Energy 2017, 185, 1152–1161. [Google Scholar] [CrossRef]
- Zheng, Z.J.; Xu, Y.; He, Y.L. Study on the performance of a shell-and-tube latent-heat storage unit enhanced by porous medium with graded porosity (in chinese). J. Eng. Thermophys. 2019, 40, 129–135. [Google Scholar]
- Xu, Y.; Zheng, Z.J.; Li, M.J. A half-analytical correlation of total melting time for shell-and-tube latent-heat thermal energy storage unit. Appl. Therm. Eng. 2019, 161, 114176. [Google Scholar] [CrossRef]
- Xu, Y.; Zheng, Z.J.; Yang, C.; Cai, X. Intelligent optimization of horizontal fins to improve the melting performance of phase change materials in a square cavity with isothermal vertical wall. J. Energy Storage 2021, 44, 103334. [Google Scholar] [CrossRef]
- Zheng, Z.J.; Xu, Y.; He, Y.L. Thermal analysis of a solar parabolic trough receiver tube with porous insert optimized by coupling genetic algorithm and CFD. Sci. China Technol. Sci. 2016, 59, 1475–1485. [Google Scholar] [CrossRef]

















| Physical Properties | Paraffin | 
|---|---|
| ρ (kg m−3) | 820 | 
| cp (J kg−1 K−1) | 2500 | 
| λ (W m−1 K−1) | 0.195 | 
| μ (kg s m−1) | 0.205 | 
| γ (K−1) | 0.0006 | 
| L (J kg−1) | 210,000 | 
| Tm1 (K) | 320.66 | 
| Tm2 (K) | 321.66 | 
| Optimization function: | Min(ttot) = Fun{Li, ∆i, θi} | 
| Constraint: | The dimensionless fin area (A) is fixed | 
| Publisher’s Note: MDPI stays neutral with regard to jurisdictional claims in published maps and institutional affiliations. | 
© 2022 by the authors. Licensee MDPI, Basel, Switzerland. This article is an open access article distributed under the terms and conditions of the Creative Commons Attribution (CC BY) license (https://creativecommons.org/licenses/by/4.0/).
Share and Cite
Xu, Y.; Yin, H.; He, C.; Wei, Y.; Cui, M.; Zheng, Z.-J. Structure Optimization of Longitudinal Rectangular Fins to Improve the Melting Performance of Phase Change Materials through Genetic Algorithm. Energies 2022, 15, 9610. https://doi.org/10.3390/en15249610
Xu Y, Yin H, He C, Wei Y, Cui M, Zheng Z-J. Structure Optimization of Longitudinal Rectangular Fins to Improve the Melting Performance of Phase Change Materials through Genetic Algorithm. Energies. 2022; 15(24):9610. https://doi.org/10.3390/en15249610
Chicago/Turabian StyleXu, Yang, Hang Yin, Chen He, Yong Wei, Ming Cui, and Zhang-Jing Zheng. 2022. "Structure Optimization of Longitudinal Rectangular Fins to Improve the Melting Performance of Phase Change Materials through Genetic Algorithm" Energies 15, no. 24: 9610. https://doi.org/10.3390/en15249610
APA StyleXu, Y., Yin, H., He, C., Wei, Y., Cui, M., & Zheng, Z.-J. (2022). Structure Optimization of Longitudinal Rectangular Fins to Improve the Melting Performance of Phase Change Materials through Genetic Algorithm. Energies, 15(24), 9610. https://doi.org/10.3390/en15249610
 
        




 
       