Next Article in Journal
Optimization of Low Salinity Water/Surfactant Flooding Design for Oil-Wet Carbonate Reservoirs by Introducing a Negative Salinity Gradient
Next Article in Special Issue
Wind Energy Supply Profiling and Offshore Potential in South Africa
Previous Article in Journal
Modeling of Electrodynamic Phenomena in an Ultra-Rapid Inductive–Dynamic Actuator as Applied to Hybrid Short-Circuit Breakers—A Review Study
 
 
Font Type:
Arial Georgia Verdana
Font Size:
Aa Aa Aa
Line Spacing:
Column Width:
Background:
Article

Multi-Stage Multi-Criteria Decision Analysis for Siting Electric Vehicle Charging Stations within and across Border Regions

1
Centre for Sustainable Technologies (CST), Ulster University, 2-24 York Street, Belfast BT15 1AP, Northern Ireland, UK
2
Dundalk Institute of Technology (DkIT), Dublin Road, Marshes Upper, A91 K584 Dundalk, Ireland
3
Civil, Construction, and Environmental Engineering (CCEE) Department, Iowa State University, 394 Town Engineering, Ames, IA 50011, USA
*
Author to whom correspondence should be addressed.
Energies 2022, 15(24), 9396; https://doi.org/10.3390/en15249396
Submission received: 11 November 2022 / Revised: 7 December 2022 / Accepted: 9 December 2022 / Published: 12 December 2022

Abstract

Electric Vehicles (EVs) replace fossil fuel vehicles in effort towards having more sustainable transport systems. The battery of an EV is recharged at a charging point using electricity. While some recharging will be required at locations where vehicles are normally parked, other recharging could be necessary at strategic locations of vehicular travel. Certain locations are suitable for EV charging station deployment, others are not. A multi-stage decision analysis methodology for selecting suitable locations for installing EV charging station is presented. The multi-stage approach makes it possible to select critical criteria with respect to any defined objectives of the EV charging station and techno-physio-socio-economic factors without which the EV charging station could not be deployed or would not serve its designated purpose. In a case, the type of charging station is specified, and a purpose is defined: rapid EV charging stations intended for public use within and across border regions. Applied in siting real EV charging stations at optimal locations, stages in the methodology present additional techno-physio-socio-economic factors in deploying the type of EV charging stations at optimal locations and keep the EV charging stations operating within acceptable standards. Some locations were dropped at the critical analysis stage; others were dropped at the site-specific analysis stage and replacement sites were required in certain instances. Final locations included most optimal, less optimal, least optimal, and strategic or special need locations. The average distances between contiguous recharging locations were less than 60 miles. Using any specified separation standard, the number of additional EV charging stations required between EV charging stations were determinable with the Pool Box. The Overall Charging Station Availability quadrants suggest that the overall user experience could get worse as less-standardized additional EV charging stations are deployed.

1. Introduction

More of a good thing is deployed and that is bad. The good is often the nemesis of the best. Public electric vehicle charging has often let people down [1]. For a more sustainable transport system, Electric Vehicles (EVs)—all vehicles powered either partially or fully by on-board batteries that are rechargeable with electricity—have been identified as possible replacements for internal combustion engine vehicles that rely on polluting fossil fuels [2]. The transport sector alone contributed 20% to the total emissions in Northern Ireland (NI) in 2019 [3]—just before COVID-19. As individuals and economies seek alternative means of transportation for benefits [4,5], the shift towards EVs is projected to reach new record-breaking levels within the next few decades [2]. Towards achieving net zero [6], a ban is in place on the sale of new fossil fuel vehicles in the UK, including NI [7], from 2030 and new vehicles are expected to be electrically propelled by 2035 [8]. Additionally, an EU directive on alternative fuel infrastructure recommends a reduction in the dependence on fossil fuel using appropriate infrastructure and strategies towards smart, sustainable, and inclusive growth [9]—applies also to NI and the Republic of Ireland (ROI). The use of EVs means that points of recharging an EV battery must be provided at suitable locations for an effective lower emission transport system. Some EV charging points are installed within built environments at homes and around offices, others are installed within open premises for public use. For the charging points deployed for general/public use, there have been incidences where the locations of the charging stations are remote, some charging stations are simply public burden—installed and have stopped working while occupying public spaces, some charging stations are difficult to access for charging services, and some others are partially functional due to faults or poor maintenance especially the ones that provide free services [1,10,11]. Deploying EV charging stations in inaccessible locations (or deploying inaccessible equipment) cannot be said to be economically and socially beneficial. A mostly malfunctional or inaccessible stock of EV charging stations could adversely impact the effort towards switching to a lower emission transport system with EVs. Additionally, what people want when travelling over long distances with respect to using EV charging stations ought to be considered. As reviewed in the subsequent section, different factors have been considered in siting EV charging stations for different purposes and multi-criteria approaches have been described in optimally localising EV charging stations.
Having so many factors to be considered—some of which could prevent an EV charging station from being deployable or being effective—points to the need to have an optimality framework that could describe the factors in accordance to impacts and relevance in the stages of localising specific EV charging stations. Therefore, this study focuses on presenting a multi-stage decision analysis methodology to aid selecting suitable locations for installing EV charging stations. The multi-stage approach makes it possible to select critical criteria with respect to any defined objectives of the EV charging station and techno-physio-socio-economic factors without which the EV charging station could not be deployed or would not serve its designated purpose. In that case, the type of charging station is specified, and a purpose is defined: rapid EV charging stations intended for general/public use within and across border regions. Other stages in the methodology present additional techno-physio-socio-economic factors that are typically important in deploying the EV charging stations at optimal locations or necessary to keep the EV charging stations operations within acceptable standards. The methodology is applied in siting real EV charging stations at optimal locations within NI and ROI, with strategic linking charging points across the border regions.

2. Literature Review

Hemavathi and Shinisha in [12] present a review of the different EV charging techniques, charging connectors, and charging stations, including the fast chargers supplying up to 48 kW. A review on the challenges of fast EV charging stations has been presented in [13]. A review on planning above-30 kW EV charging stations is given in [14] to include allocation, sizing, and modelling approaches that have been used for the higher power charging stations. Using an Austrian high-level road network, a fast-charging infrastructure allocation model has been proposed in [15] with the objective of minimising costs on future infrastructure investment with respect to possible enhanced driving range, increased charging power, and increased fleet of battery EVs along the road—under different scenarios for 2030.
In [16], solar powered EV charging stations were optimally placed within a distribution network (an IEEE 33 bus system) with the characteristics of the local network optimised with respect to the estimated energy profile of the EV charging stations and the solar PV system, other charging stations were optimally placed considering “uncertainties” and traffic congestion [17]. A scalable model presented in [18] could help to increase the number (or size) of EV charging stations in a location with respect to any increase in EV and hourly traffic flow at the location. Lee et al. [19] suggest that by using spatial interpolation method and clustering analysis, locations could be prioritised for “quick” EV charging station allocations considering population and other energy demand factors that could impact the general level of EV charging demand at the locations. Additionally, Xu et al. [20] suggest that “user satisfaction” and “charging convenience” could be used to optimally allocate electric vehicle charging stations using a density analysis of an urban population.
In [21], the total number of EVs across a country area was used in conjunction with GIS-based road infrastructure data to determine locational vehicular energy demands and estimate the number of public EV charging stations that would be required within specific areas of the country. A mathematical model [22] uses travel route, characteristics of customer demands, and charge and discharge characteristics of EV batteries to optimally site recharging stations using a clustering process to divide customers within a larger geographical area into smaller areas. The work suggests that different travel routes will have different attributes and costs of fleet. Another mathematical model [23] described an approach to size charging stations deployed within cities. Szumska and Jurecki [24] suggest that the route of travel of an EV has the highest impact on its energy consumption, hence different travel routes will have different impacts on possible travel range.
In a multi-criteria decision analysis process [25], five criteria (economic, technical, social, environmental, and policy) that could impact the deployment of EV charging stations were reviewed using a national case study. The decision analysis on electrifying a national transport system could include technical, social, economic, and environmental factors where multi-criteria analytic process helps in the early stages of the decision making while local context analyses (cost–benefit and existing infrastructure analyses) are important for optimal selections [26]. A methodology for planning and establishing EV battery swapping station [27] includes a multiple criteria decision-making method (where criteria include economic, social, and technical aspects), a triangular fuzzy number as a model compensation technique, and a “complex proportional assessment of alternatives” method. The work suggests that certain cost-related criteria represent dominating (critical) criteria in determining optimal locations for EV battery swapping stations in a metropolitan area of India.
Using a district within the UK as test case [28], a multi-criteria process (analytical hierarchy process) that takes the characteristics of locations (features of road, parking availability, existing or planned EV charging station, population density, and proximity to refuelling station and car park) to filter road segments as possible EV charging station locations in two steps has been described. In [28], roads with proximity to refuelling stations were considered more suitable for EV charging station because of hybrid EVs. The analytical hierarchy process (used in conjunction with a ranking methodology considering 15 criteria under environmental, economic, and urbanity factors) is given in [29] for siting EV charging stations at optimal locations within a city. Meanwhile, Sensiba [30] suggests that the decision on localising an EV charging station should not be based on existing refuelling stations and local knowledge [1] is key to deploying EV charging stations successfully. It is important to match the location and capability of EV supply equipment (charging station) with the need of the users and the goals of the hosts (the stakeholders having the charging station installed in their premises) [31]. A methodology presented in [32] considered existing infrastructure in deploying new EV charging stations towards meeting inter- and intra-city charging demand; and stated that localising charging stations in support of long-distance vehicular travel in urban areas could require different approaches.
The methodology presented in this work includes a multi-criteria technique applied in different stages of selecting sites for rapid EV charging stations with defined purposes and specified objectives. Multi-criteria decision-making processes have been used in optimal selection in different applications. In [33], a Geographical Information Systems and Analytical Hierarchy Process (GIS-AHP) based technique has been used in determining suitable sites for solar PV power plants. In [34], from sustainability perspective, a fuzzy TOPSIS (Technique for Order of Preference by Similarity to Ideal Solution) based approach was used in selecting optimal sites for EV charging station. A GIS-based fuzzy AHP-TOPSIS combination has been described in a multi-criteria decision of optimally selecting EV charging stations [29].
In assessing the risk associated with deep foundation excavations, a hybrid Stepwise Weight Assessment Ratio Analysis and Complex Proportional Assessment (SWARA-COPRAS) method has been described in [35]. In [36], hybrid multi-criteria decision techniques: fuzzy Analytic Network Process (ANP), fuzzy Decision-Making Trail and Evaluation Laboratory (DEMATEL), and fuzzy Elimination and Choice Expressing the Reality (ELECTRE) methods were proposed in selecting best sites for offshore wind farms. In [37], Multi-Objective Optimization by Ratio Analysis plus the Full Multiplicative Form (MULTIMOORA) and Fuzzy Ordered Weighted Averaging (FOWA) techniques have been applied in the decision analysis on localising EV battery swapping station. A Spatial Multi-Criteria Evaluation (SMCE) technique was used in conjunction with GIS mapping in selecting suitable sites for Check Dams in [38]. In [39], TOPSIS, EDAS (Evaluation Based on Distance from Average Solution), and CODAS (Combinative Distance-based Assessment) methods have been applied in selecting suitable hospital sites, and a CRITIC (Criteria Importance Through Intercriteria Correlation) method was subsequently applied for the criteria weights ranking hospital site alternatives.
The multi-criteria technique used in a decision analysis process will depend on the nature of application with respect to the individual factors being considered and the functionality of subsystems and systems requiring optimality. In deploying EV charging stations, the purpose and the locations of the EV charging stations must be specified, and inputs from datasets and field experiences are to inform the optimality factors considered.
With so many factors to be considered, it is necessary to have an optimality framework that describes the factors in accordance to impacts and relevance in the stages of localising specified type of EV charging stations. The framework puts factors in hierarchy in different stages of the analytic process. The Analytical Hierarchy Process is more effective in complex evaluations having criteria and sub-criteria because it allows complex problems to be broken down into simpler ones in stages [40].
The framework is not to give a set of all the important or critical criteria that must be met when installing EV charging infrastructures, but aims to present a systematic, multi-stage, and multi-facet process that could be followed and applied in identifying optimal sites within and across any geographical boundaries, and permits selecting sites with respect to any overall objective and intended purpose of the EV charging station to be deployed. What must be considered a critical factor could depend on the geographical features of a region where the methodology is to be applied. For instance, in deploying EV charging infrastructure within a geographical region where flooding is common, an area-specific factor such as flooding could be included as a critical factor and as suggested in [41], the areas that are resilient or less prone to flooding could be considered before flooding-prone areas. Additionally, what must be considered an important factor could depend on overall project objectives and the techno-physio-socio-economic factors within any geographical region. For instance, siting EV charging stations with equity in mind for greater public access could mean selecting specific designs and siting the stations within locations where they might not necessarily promise highest economic returns—and investment in charging infrastructure could amount to waste when resources are deployed without meaningful engagement towards understanding the needs of the community they are to serve [42]. Any objectives and the locational needs must be matched with what is practical such that any deployed EV charging stations could serve intended purposes to an acceptable standard.

3. Purpose and Location of Electric Vehicle Charging Station

The first step in the decision analysis for siting EV charging stations includes knowing the purpose of the charging station and the required charging period—the average charging period will depend on the type and the power ratings of the EV charging station (also depends on the battery capacity of the EV). The rating of the charging station deployable at a location will be determined by the nature of the power supply and the possible electrical connection (in terms of voltage level, power supply phase, and network equipment) available at the location. With respect to the electricity network, the points at which an EV could be connected for charging are depicted in Figure 1.
While an EV could be charged through one of the electricity tariffs (like the time-of-use tariff) that could be available within customer premises (residents, business sites, and industrial destinations—around points 1 and 2), it could also be charged around destinations and through points of higher power supply: at points 2, 3, and 4—Figure 1. Because a typical vehicle is parked most of the time, the EV could be charged through any lower price electricity available through longer durations within the built environments or through incentivised public EV charging infrastructure or through any other arrangements supporting low-emission transportation.
The charging points in items 1 and 2 (Table 1) are dependent on fixed locational factors such as a location being a built environment (home, on-street area, workplace, or industrial destination)—the decision on siting an EV point at the built environment will then simply depend on the need or opportunities at the specific home, workplace, or industrial site. Whereas faster and higher power EV charging (items 3 and 4) could be possible at locations with higher voltage sources and with high-power equipment.
Meanwhile, rapid (or fast) EV charging (item 3) which will require above-socket power supply will typically have the required above-socket power supply available at many locations across the electricity distribution network. For example, in NI a rapid EV charging station could be powered through an 11/6.6/0.4 kV substation of the Northern Irish electricity distribution network, with tens of thousands of such substations available across country [45]: this suggests that the decision on selecting a location for the rapid EV charging will be less sensitive to the availability of a higher voltage source (above-33 kV point of connection to the grid) but will require a multi-facet optimal analysis process to identify the best locations where applicable rapid EV charging stations could be deployed with respect to technical, social, economic, and geographic factors—in a widely distributed electricity system.
In other words, as depicted in Figure 2, the purpose and the power supply available for charging indicate reasonable durations of charging and will further suggest possible locations where different EV charging needs could be met; for example, long duration charging is applicable for home EV charging (charger could be powered with the home electricity using off-peak tariffs during the day or overnight) while faster charging is more desirable in public or enterprise EV charging where users will typically demand vehicular charging in transit—the charging will be required within shorter periods (few minutes)—and is feasible at the locations where higher voltage electricity and EV charging equipment could be installed.
While most EV charging are expected to be taking place at home [10,11], vehicles are ultimately driven away from home when they are used. Therefore, due to battery capacity limitations, there will be a need to recharge the battery especially when travels cover longer distances within and across border regions. Examples of long-distance travels include travelling from the east to the west of Northern Ireland, travelling from Belfast in Northern Ireland to Dublin in the Republic of Ireland, travelling from Scotland to Wales in Great Britain, travelling from Sokoto to Lagos in West Africa, or travelling from a northern state to a southern state in the United States. For an effective lower emission transport system, it is important to have publicly accessible points where EVs could be recharged, with most of the recharging happening within a short duration—ideally within similar duration to when refuelling a petrol or diesel vehicle. To serve that purpose and approach a reasonable recharging period, a rapid (fast) charging point—supplying around 50 kW to 70 kW power and having the battery chargeable to about 80% within 20 to 30 min (EV batteries could take longer time to charge from 80% charging to full charge) [43,44]—represents a rather minimum rapid charging standard.
Meanwhile, the EU has proposed that by 2035 all new vehicles would have zero emissions [46]. There is a Shared Island Initiative to support the development of EV charging infrastructure to increase access to EVs across the Island of Ireland [47]. A survey with respondents from the Island of Ireland shows that people want EV charging stations that provide affordable charging almost as much as they want environmental benefits with EV [48]. Additionally, for those considering switching to EV, 87% cited cheaper EV running cost as major reason while 57% want to make the switch for environmental benefits [49]. Those that do not want to make the switch cited upfront cost of EV (28%) and 24% cited lack of public infrastructure. Additionally, 70% of motorists who were hesitant about buying a used EV cited battery life as a major concern [49].
Another survey with respondents from three border regions (Republic of Ireland, Northern Ireland, and Western Scotland) [50] shows that: 53% of motorists among the respondents consider the number of EV charging points insufficient. 51% of the motorists believe that EVs have environmental benefits and 46% believe EVs have economic benefits. 36% of the motorists consider the upfront cost of EVs to be the major barrier to switching to EV. Additionally, 34% consider the barrier to be public EV charging infrastructure. Additionally, 54% of the motorists are likely to choose an EV when buying their next vehicle. 94% of the current owners of EV are likely to choose a low emission vehicle when buying a vehicle in the future.

4. Methodology

As discussed under Section 3, the rapid EV charging station could be connected through electricity redistribution substations (with three-phase connection in an ac power grid). Because of the scarce nature of resources (economics), the need for adequate infrastructure, and the need for equitable distribution of resources, it is important to optimise any available resources. For public EV charging stations, it is especially important to ensure that key locations are linked with adequate charging infrastructure and travel distances are covered for effective lower-emission transport system. Multi-faceted localisation factors are to be considered in stages in an optimality framework according to impacts and relevance of the factors in localising rapid EV charging stations. The techno-physio-socio-economic factors enlisting is informed through practical experience while deploying real EV charging stations and datasets in [48,49,50,51,52].

4.1. Stage 1: Critical Locational Factors for Rapid EV Charging Station

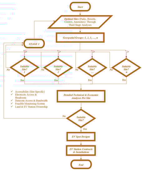
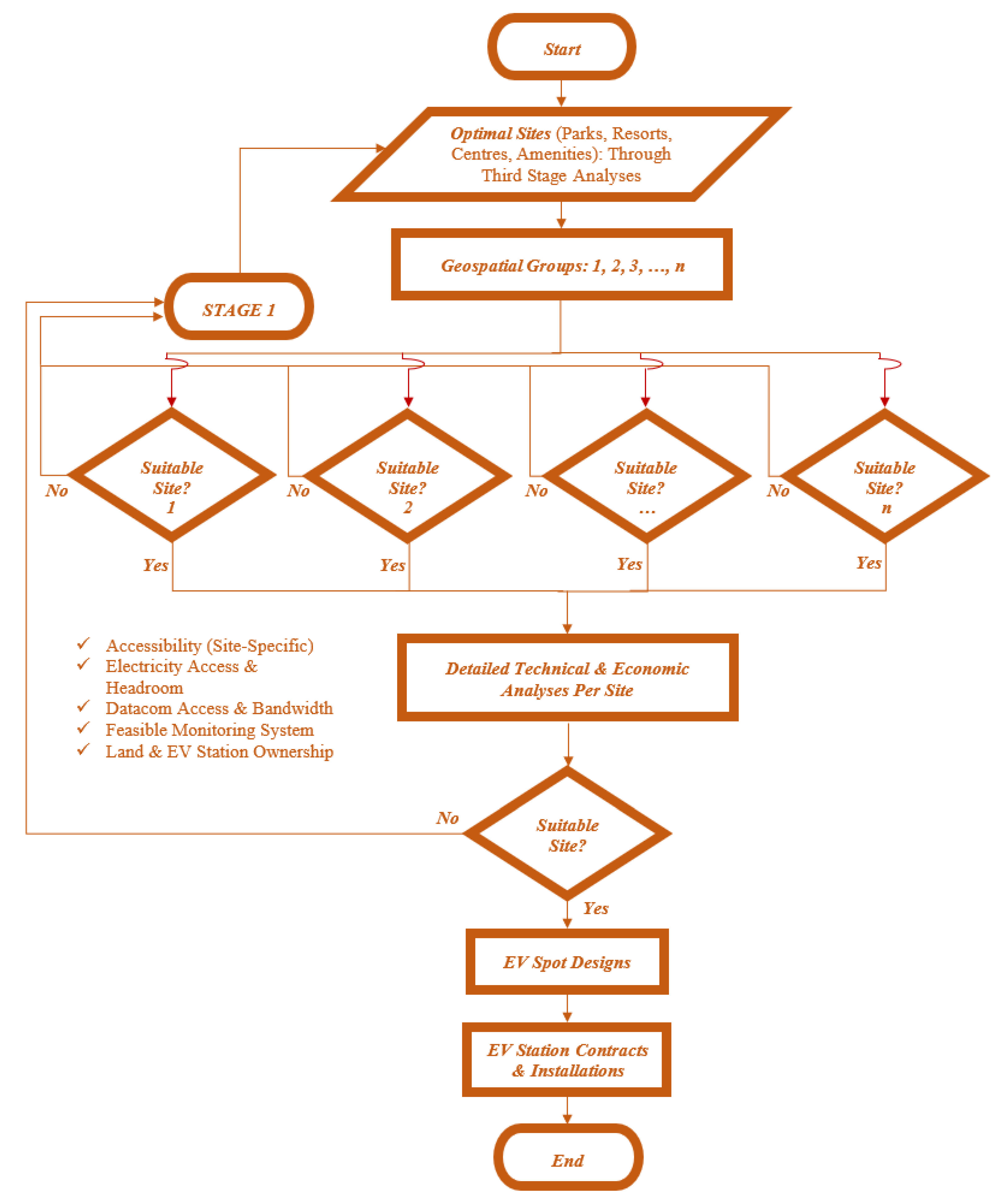
In the initial stage, locations are proposed and nominated for consideration in the optimization process. In localising rapid EV charging station for public use, the proposed locations could include public parks, leisure centres, amenity centres, and resort sites, Figure 3: the public places are essential when deploying EV charging station for equitable distribution of infrastructure—in this case the choice on station localisation should be less sensitive to economic indicators.
Meanwhile, for enterprise or commercial rapid EV charging station localisation, other locations could be proposed for consideration. Depending on the targeted usage of the EV charging station—public or enterprise, stakeholders within an area (local government bodies, commercial drivers, electricity network operator, statutory data authorities, research bodies, and regular road users) could provide invaluable inputs to inform the nomination of locations for consideration in the optimization process.
In determining the optimal locations to deploy rapid EV charging infrastructure, considerations will be made for technical, social, economic, and geographic factors that could affect the suitability of a location and the utility of any charging station deployed at the location. In determining the optimal locations for the charging stations, the important factors to be considered include physical access, electricity access, data communication and bandwidth access, feasible monitoring system, and suitability of location in covering range distances. Additional locations must be proposed until enough locations are found to meet all critical criteria—the resulting locations are subsequently analysed with respect to other geospatial and site-specific optimality criteria, Figure 3.
The important factors for siting rapid EV charging station are subdivided and categorised under Table 2, where the critical factors (written on the red cells) include: 24-Hour/7-Day Location Access to the Public (A1), Location Internet & Physical Discoverability (A4), Transformer & Demand Headroom (EAH1), Network & Equipment Connectivity (EAH2), Fault Level Headroom (EAH3), Operational Data Access (DAB1), Feasible Monitoring Equipment Installation (Lighting, CCTV, Alarms) (FMPS1), Feasible Location within Stakeholder’s Premise (FMPS4), and Location within Travel Range (RDC1).
Discussing the critical factors (other optimisation factors are discussed in subsequent subsections):
24-Hour/7-Day Location Access to the Public (A1): If vehicles may be used at any time of the day and at any day of the week then, a public infrastructure that will charge the vehicles must be accessible every day and every time.
Location Internet & Physical Discoverability (A4): A charging infrastructure that cannot be discovered is not accessible and may not be usable. In deploying a rapid EV charging infrastructure, locations that are well-known to the public and that could easily be located should be selected. The popular locations could include the public parks, the leisure centres, the amenity centres, and the resort sites that were introduced with Figure 3.
Transformer & Demand Headroom (EAH1): As discussed under Section 3, a typical rapid EV charging station could require up to 50 kW power supply and three phase connection. Simply put, powering a 50-kW device is like powering fifty 1000-W electrical heaters at the same time. Deploying such a higher power device will require finding suitable locations where existing electricity equipment would permit a safe connection of the device or where equipment upgrades could be made to accommodate the device within any applicable budgets and timeline.
Network & Equipment Connectivity (EAH2): In certain instances, an existing equipment could have the needed equipment headroom but might not be usable because of inherent characteristics such as a transformer not having enough switchboard for new connection or where an equipment is not available because it has been dedicated to only serve specific proprietary purposes. While EAH2 is being discussed here, in practice, whereas certain initial analysis might indicate where an equipment with a right connectivity is located, it might require site-specific analysis (detailed under Section 4.2) to identify some other equipment with the right connectivity.
Fault Level Headroom (EAH3): This will typically require site- or area-specific electricity network analysis to know if the existing fault level could accommodate the deployment and safe operation of any new EV charging station. EAH1 and EAH3 are critical factors because they relate to human and equipment safety; and are critical to the stability and reliability of the electricity grid (discussed under Section 4.2.2).
Operational Data Access (DAB1): While A4 defines internet access with respect to locating a rapid EV charging station, DAB1 defines access in the context of having enough internet connectivity and bandwidth around the rapid EV charging station such that the users’ information could be verified and updated, with any charging records or payments made seamlessly.
Feasible Monitoring Equipment Installation (Lighting, CCTV, Alarms) (FMPS1): Taking cognizance of specific constraints on budgets or any project timelines, a location for an EV charging station must accommodate the accessorial safety and monitoring equipment that will ensure that the station is safe for public use and guarantee A1—the possible use of the EV charging station through 24 h every day. At some locations, certain levels of safety and monitoring equipment may already be installed; when proposing sites for rapid EV charging station under budget constraints, such locations of existing equipment could serve as important nominations.
Feasible Location within Stakeholder’s Premise (FMPS4): Depending on the stakeholder involved, a feasible location could mean a location governed by or with resources (land, building, equipment, rights) owned by an authority; or it could mean a location with resources owned by an enterprise. FMPS4 makes FMPS1 possible. For example, public EV charging stations may have to be deployed within locations owned and run by local authorities to unlock certain locational benefits.
Location within Travel Range (RDC1): This also depends on the purpose of the EV charging station and the stakeholder involved. Public EV charging infrastructures may have to cover specific interlinks to serve specific public purposes. An enterprise EV charging station may have to be deployed along the route taken by the transportation company that owns it.

4.2. Stage 2: Techno-Physio-Socio-Economic and Location-Specific Optimality Factors for Siting Rapid EV Charging Stations

Categorised under Table 2, the other techno-physio-socio-economic and site-specific optimality factors for a rapid EV charging station include: Hardware Access to the Disabled (A2), Signals & Signposts (A3), Charging Point Availability (A5), Generation Headroom (EAH4), Data Access for Leisure (DAB2), Open Space Free from Obstruction (FMPS2), Feasible Installation of Protective Shield (FMPS3), Location within Interest Range (RDC2), Strategic for Border Travel (RDC3), Non-Existing Charging Point (RDC4). As depicted in Figure 4, some of the factors are required to determine optimality pre-installation of the EV charging station—during site selection. Others are required as additional mechanisms to enhance the accessibility, operation, or utility of EV charging stations and their locations.
For instance, optimality factors A2, A3, and A5 will ensure that a station is more available and accessible to a diverse user group and are mechanisms that must be in place post-EV charging station installation, FMPS2, FMPS3, RDC2, RDC3, RDC4, and EAH4 are useful optimality factors that must be considered before EV charging station installation. For EAH4, the location must be analysed with respect to the level of power that could be supplied to the grid through any EV connecting to the grid through the charging station at the location—in a vehicle-to-grid application.
In deploying rapid EV charging stations for public use, data on population density and traffic volumes could indicate the comparative levels of demand on transport infrastructure and data on road network architecture could inform situating the EV charging stations at strategic travel locations. Additionally, in special projects of multiple EV charging stations (and in certain energy storage applications), it is important to know the areas of the electricity network where there are unused (idle) network infrastructures and where electrical power could be allowed to flow into the electricity system—the network information could be a major determining factor of viability (in terms of feasibility and cost) of multiple EV charging station or storage projects.

4.2.1. Rapid EV Charging Station Locations across Travel Distances

A typical EV could be expected to cover a total travel distance of between 100 and 300 miles when fully charged—the actual distance covered will depend on the battery capacity of the EV, the energy utilisation rate, and the energy efficiency of the EV and its battery. Simply put, a fully charged 50 kWh EV battery could take an EV through 100 miles travel distance if the EV uses 0.5 kWh energy per mile. The amount of energy used per mile varies across EV models (the actual energy per mile will also depend on the functions the EV performs while being driven). The different types of EV charging stations have been discussed under Section 3. As noted under the subsection, rapid EV charging stations (that could provide power up to 50 kW) could get a typical EV battery to about 80–100% of its full capacity within 20–30 min.
Taking the average EV battery capacity to be 50 kWh and taking 0.5 kWh as the average energy per mile used by an EV, a first-level (representing a minimum standard) rapid EV charging station will be located at every 100 miles of vehicular travel distance, Figure 5 (around locations 1, 2, 3, 4, 5, …, 9)—covering all the travel distances within and across border regions: this represents a minimum standard because a typical EV will need to be charged at each of the charging stations located across a travel path to continue to travel. Additionally, if any of the EV charging stations (at the travel paths through locations 1, 2, 3, 4, 5, …, 9) is not available for any reason or if the user forgets to pull over to charge at any of the locations, the EV will run out of energy and the user could be stranded.
To reduce the chance of being stranded by half or to give the user the opportunity to skip at least one EV charging location without risking being stranded, the next level (the adequacy level) rapid EV charging station will be located within every 50 miles of vehicular travel distance, Figure 5 (around locations 10, 11, 12, 13, 14, 15, …, 17). Additionally, at the saturation level when a rapid EV charging station is located within every 25 miles vehicular travel distance, the risk of being stranded is further reduced and EV users could afford to skip multiple EV charging station locations, Figure 5—the locations between the numbered points. Additionally, the EV user could drive from home with or without fully charged EV battery.
Meanwhile, EV charging station saturation must be defined with respect to distance—having enough charging stations covering all vehicular travel distances and location—having enough charging stations meeting the EV charging demand at each location. The point of saturation for each location must be determined with respect to the EV charging statistics and needs within each EV charging station location. At the point of saturation, there are no incidences adding to the time users spend charging their EV at a location or across travel distances.

4.2.2. Location-Specific Considerations for Optimality

When an xyz-geospatial domain G exists such that x 0 + y 0 + z 0 and x 0 + l ,   y 0 + m ,   z 0 + n are points within the geospatial domain linked with a straight line which lies entirely within the xyz-geospatial domain G, Figure 6:
Locational factors within geospatial domain G could cause a shift in position to other proposed sites within the domain such that,
f x 0 + l ,       y 0 + m ,       z 0 + n f x 0 + y 0 + z 0 = l f x + m f y + n f z
The shifting could also be of the form:
f x 0 + l ,       y 0 + m f x 0 + y 0 = l f x + m f y
Additionally, in a single variable case: for proposed sites within x 0 and x 0 + l ,
f x 0 + l f x 0 = l f x  
If f x is a function representing a point within the geospatial domain G, having a limit g as x x 0 ,
lim x x 0 f x = g
where f is definite within the domain G and at any point in the neighbourhood of x 0 , except at x 0 itself. Additionally, if for every geospatial domain within and across given border regions, for all x x 0 , there exists a real number of proposed sites ϵ , then:
f x g < ϵ
lim x x 0 f x = f x 0  
f x 0 = lim Δ x 0 f x 0 + Δ x f x 0 Δ x
where f x is continuous and x could approach x 0 from any direction within the geospatial domain G.
With respect to the electricity network, a rapid EV charging station could be deployed to opportunistically utilise existing infrastructure such that electricity network upgrades could be deferred or done on incremental basis with EV charging and energy storage solutions, within a specified planning period AB with times t1 to t4, Figure 7.
In analysing the benefit of the incremental network upgrade solution with conventional network upgrade solution, the lifespan of the charging station and any energy storage device must be considered with respect to the conventional network upgrade solution (typically lasting for up to 40 years). A cost–benefit analysis of alternative solutions (cost–benefits C1 to C2 compared with alternative cost–benefits S1 to S2) should identify the best alternative within the planning period, Figure 7. The best upgrade solution will optimise existing network infrastructure, avoid redundancy of infrastructural investments, reduce electricity cost burden to the general body of consumers, and promote the use of any available renewable energy resources.
In installing electric vehicle charging infrastructures, it is possible to keep a power distribution feeder within its hosting capacity and constraint limit using an energy storage system as an alternative to conventional network upgrade [53,54].
Meanwhile, as discussed under the Section 4.1, with respect to the stability and reliability of the electricity grid, the devices connected to the grid or any mechanism deployed through the electricity network must be integrated securely to maintain a stable and reliable electricity grid operation [55], where a device connected could be a power source or a power sink, and a balance of power maintained instantaneously as depicted in Figure 8.
S t = G , U , V = 1 , 2 , 3 n U n t V n t V l s t = 0   t ,   S t :   s .   t .   f U 1 , U 2 y ;   G ,   S G
U 3 t = c u + b u t + a u t
V 3 t = c v + b v t + a v t  
where:
S(t) = instantaneous net complex power flow within an electrical system where G denotes the constraint groups of the electricity network and y denotes the aggregate limits of the electrical system
U1 = supply from synchronous generators
U2 = supply from variable renewables
U3 = supply from storage devices (including any EV storage)
Un = supply from the nth power source
V3 = power demand through storage device
Vn = power demand from the nth power sink (including EV charging power demands)
Vls = instantaneous electrical system losses
a u t = instantaneous power loss through storage on supply
b u t = instantaneous power supply of storage
c u = any committed power supply through storage
a v t = instantaneous power demand within the storage system in form of power losses
b v t = instantaneous power demand of storage devices
c v = power demand of storage devices through grid-support services
Given that different routes exist from a given reference location to available endpoints such that a number of roads (of different functions and of different levels of traffic) are linked to the endpoints, the proximity of the reference location to the endpoints (which could represent major or strategic vehicular points) through the possible vehicular routes are assessed using the proximity crucible of Figure 9.
In determining the quantitative value of the possible paths (M, A, B—Figure 9) linking a point within a closed circle C with a centre point x 0 and with radius r , Figure 9: where r is a constant and k is an integer, given that
f x = x x 0 k ,
the circle C may be represented as:
x t = x 0 + r cos t + i sin t = x 0 + r e i t               0 t 2 π
x x 0 k = r k e i k t ,     d x = i r e i t d t
C . x x 0 k d x = 0 2 π r k e i k t i r e i t d t = i r k + 1 0 2 π e i k + 1 t d t
i r k + 1 0 2 π e i k + 1 t d t = i r k + 1 0 2 π cos k + 1 t   d t + i 0 2 π sin k + 1 t   d t
C . x x 0 k d x = 2 π i                                                         k = 1 0               k 1   a n d   i n t e g e r
Moving from the centre point x 0 to an endpoint x 1 across different paths within the circle C gives different results, Equation (16). The integral value of the endpoints linked to a given location within a defined space depends on the path taken. Each proposed EV charging station location may then be assessed with respect to linkages through and proximity to major vehicular roads.

4.2.3. Installation and Post-Installation Rapid EV Charging Station Considerations (A2, A3, A5, and DAB2)

As introduced under Section 4.2 and with reference to Figure 4 under the subsection, some other factors are required as additional mechanisms to ensure that an EV charging station is accessible and available post-installation. While the mechanisms are required post-installation, they could be considered in the design, the planning process, and in the selection of rapid EV charging stations and their optimal localization.
Accessibility (A2, A3, and DAB2) of EV Charging Station: Accessibility of a rapid EV charging station for public use must be defined with respect to location (environment) accessibility, physical (hardware) accessibility, and utility (software) accessibility, the area of intersection between the circles of Figure 10—when any one of the forms of accessibility is missing (in the case of a rapid EV charging station), the station cannot meet users need.
In context, accessibility includes Hardware Access to the Disabled (A2), Signals & Signposts (A3), and Data Access for Leisure (DAB2)—Table 2. Specifically, the location for the charging station must be discoverable with suitable vehicular routes, the station with suitable accessories and the design considering majority of the diverse groups of the targeted users should be deployed, and the station should include software and accessories for appreciable user experiences (equipment positioning, socket positioning, cable handling, accessible communication, user shelter, emergency assistance, and security). Additionally, any proposed EV charging station location must be considered with respect to knowing if it can accommodate the size (physical) of the required EV charging station and its accessories. Specific recommendations on accessibility are given in (PAS 1899:2022) [56], and in [57,58].
Availability (A5) of EV Charging Station: Having an effective EV transport system is beyond counting the stock of EV charging station deployed across strategic and accessible locations. Here, “access” is beyond only environment and hardware accesses. If EV users cannot get their vehicles charged at a charging station, the EV charging station might contribute more harm than good to the effort towards lower emission transport system when potential users are discouraged from own or others’ experience of malfunctioning EV charging stations. So, as presented in Figure 10, user experience—which has been a neglected aspect of many existing and premier EV charging stations—is critical.
To understand when more of rapid EV charging station does/doesn’t mean better: Take the stock of the existing rapid EV charging station within and across a given border region. When all the stations are monitored with their status recorded, the record is taken to be the reference centre point—Figure 11. “In” is when a station is available (working), “Out” is when a station is not available (defect 1), and “In OR Out” is when a station is available only occasionally—irregularly (defect 2).
Take any additional stock of new EV charging stations such that a given number of the new EV stations are available, or unavailable, or irregular. Another stock of new EV stations is added and considered as available, or unavailable, or irregular. The overall availability with each of the successive additional EV station stocks is compared with the reference overall availability—the overall availability includes all the relevant EV charging stations within and across the border region; the instances are positioned within the Overall Charging Station Availability (OCSA) quadrants, Figure 11.

4.3. Stage 3: Classifying Charging Station Locations by Optimality

From the discussion under Section 4.1 and Section 4.2, different factors could make a location preferable to another for deploying a rapid EV charging station. Some factors are critical while others are considered important or necessary, depending on the intended purpose of the of the EV station. With respect to all the xyz-geospatial domains G existing within and across a border region,
x , y , z ,   G f x , y , z : max G f ( x , y , z ) , s . t . : ( M c × t c ) k 1 C c k 2 P l b k 3 P u b T l b k 4 T u b R l k 0 N u s > 0 E x s k 5 H h d k 6
where:
M c × a c k 1 = Maintenance cost constraint on operating EV charging station through period t c at location, with k 1 as inequality constant. Maintenance cost could include equipment availability costs, any ongoing electricity network charges, hardware maintenance costs, and software upgrade costs.
C c k 2 = Capital cost constraint on setting up EV charging station at location, with k 2 as inequality constant. The capital cost could include equipment and accessory costs, network connection costs, civil and electrical works costs, legal and land right fees.
P l b k 3 P u b = Population density linear inequality constraint, with k 3 as inequality constant.
T l b k 4 T u b = Traffic volume linear inequality constraint, with k 4 as inequality constant.
R l k = Constraint on the number of roads interlinking location.
N u s = Inequality constraint on the number of locations accessible to targeted users of EV charging station.
E x s k 5 = Inequality constraint on the number of existing charging stations at location, with k 5 as constant.
H h d k 6 = Inequality constraint on the electricity system headroom at location, with k 6 as constant.
If constant value k is defined within boundary limits of f x , y , z , then three optimality levels may be defined using a lower boundary limit L b and an upper boundary limit U b as:
f x , y , z = M o s t   O p t i m a l                                                 k > U b L e s s   O p t i m a l                               L b k U b L e a s t   O p t i m a l                                                 k < L b

4.4. Stage 4: Geospatially Grouping Optimal Charging Station Locations

Using the Pool Box of Figure 5 and Equations (17) and (18), the optimal EV charging station locations are grouped with respect to deploying any stock of new or additional EV charging stations towards achieving overall EV charging station objectives discussed in preceding subsections (for example, covering strategic locations and critical vehicular travel distances for rapid EV charging station)—illustrated using locations across NI in Figure 12.
The geospatial grouping helps in equitably allocating any available stock of EV charging stations within and across border regions and helps to avoid lumping the charging stations within the same area. For instance, as depicted in Figure 12: if a location is to be selected within each geospatial group, that location will be a “most optimal” location for group 1, a “less optimal” location for group 2, and a “most optimal” location for group n. Additionally, if all the locations selected for deploying the EV charging stations are to be only “most optimal” locations, there would be some missing gaps—with the possibility of having some strategic locations not being covered.

4.5. Stage 5: Final Site Checks and Replacements

On selecting a location within each of the geospatial groups, other optimal locations within the group could become possible reserves for additional EV charging station deployments or could replace the chosen location should any unforeseen site-specific techno-economic issues arise. As depicted in Figure 13, each of the selected locations are checked with respect to site-specific details to ensure that the sites are fit to receive and allow the operation of the proposed EV charging station.
When a selected site must be replaced after being checked and deemed unfit, a reserve site within the geospatial area is considered or new eligible locations within the geospatial area are proposed and processed through Stage 1—presented under Section 4.1.

5. Results and Discussion on Irish Case Study

The multi-stage multi-criteria processes described under Section 4 are applied in deploying a number of rapid EV charging stations around proposed locations within NI and ROI. The proposers were made in consultation with stakeholders. All the locations proposed were assessed with respect to the critical factors discussed under Section 4.1. Most of the critical factors are time-dependent—they are features of a location that could change with time; for example, an electricity network upgrade could change the status of a location from not-having-network-headroom to having-plenty-headroom. In the case study, rapid EV charging stations are to be installed within a budget limit and with a specified timeline. The EV charging stations are to serve the public: be installed at publicly accessible locations within the reach of the local authority, be accessible 24 h daily, provide EV charging within minutes, and help to link vehicular travel distances within NI and across border to the ROI. The features of the proposed locations are used in the analysis process of selecting the most suitable locations for installing the EV charging stations.
The locations n1 to nnth are marked with respect to the critical factors, summarised under Table 3. For example, a location (Portaferry Sports Centre) meets A4, EAH1, EAH2, EAH3, DAB1, FMPS1, and RDC1 – the cells in red background colour: it is a location with internet and physical discoverability, there is available and accessible headroom (transformer, demand, network, and fault level) with equipment connectivity, there is operational data access, feasibility in installing monitoring equipment, and the location is within travel range; but there is no 24-h/7-day physical access to the location and it is outside the reach of the local council—the location does not meet A1 and FMPS4. Since A1 and FMPS4 are critical factors with respect to the specific objectives of the proposed EV charging stations, the location must be dropped except its feature changes within the project timeline.
Meanwhile, with respect to the site-specific checks and replacements discussed under Section 4.5, a location provides an example: Fermanagh Lakeland Forum—again, features are time-dependent and subject to change. The location meets all the critical features except that there could be no connection to the existing electricity network equipment (the location does not meet EAH2), Table 3. The existing transformer having available headroom has a singular connection which has been dedicated to existing loads on site, hence must be changed for any additional connection. While changing the transformer is a possibility, it might not be a viable option for a project with timeline or budget constraint as it is the case here. Within each geospatial area, as discussed in the Section 4.5, optimal reserve sites could serve as replacements (rep1 to repnth sites); or new eligible sites could be proposed and analysed through stage 1.
In grouping the optimal locations within geospatial areas across NI, Figure 14 presents the selected sites with their respective optimality status. As discussed under the Section 4.4, some of the selected sites are less optimal, others are least optimal, and there are other sites that were introduced during final site checks and replacements—where there are strategic or special needs and where certain optimal sites having site-specific techno-economic or social issues were replaced. For instance, while not being a most optimal location, an EV charging station was situated around a seaport linking NI to Scotland, Figure 14. The special needs in this case cannot be personal, they are special needs to the public and with respect to the objectives of public rapid EV charging (project).
Similar optimal locations for rapid EV charging station deployments are identified within the ROI. Additionally, suitable locations are identified to provide rapid EV charging for vehicular travels across the border regions, Figure 15.
Using travel range within NI and travel across border between NI and the ROI as example: Table 4 depicts the level of rapid EV charging stations that could be deployed between the different locations to attain certain coverage distance between the publicly accessible EV charging stations. Between 2017 and 2019, 71% of all journeys within NI was by car and 5% was by bus. The average journey distance within the same period was only 6.8 miles [59]. Using the Pool Box as a tool to mark locations, with ten optimal locations selected within NI and across the border, the average distance between most of the sites is less than 60 miles, whereas to meet the EV charging station distance standard of having an EV station within every 25 miles (for reasons discussed under Section 4.2.1), a number of additional EV charging stations will be required at suitable locations between most of the contiguous EV charging stations, Table 4.
Additionally, at each of the EV charging stations, the number of EV charging points must be to such a level that users do not spend more time than necessary to charge a typical EV (EV charging station location adequacy and saturation).
As discussed under Section 4.2.3, an effective public EV transport system will not only require having a stock of rapid EV charging stations deployed at public locations but also having the stations accessible and available. Access has been defined in the context of the environment (where the charging is to take place), the EV charging station hardware, and the EV user experiences (of accessing and using the EV charging station).
When the number of the existing rapid EV charging stations within a border region is 154 (reference): as zapmap indicated [60], 103 are In (available), 33 are Out (not available), and 18 are In OR Out (irregular), and new EV charging stations are deployed: 98 in multiple successions, with different service statuses ascribed to the additional charging stations as depicted under Table 5, it becomes clear why EV charging stations should be deployed with a minimum level of guaranteed availability of service.
Plotting the cumulative number of charging station with respect to service statuses (the OCSA quadrants for overall availability of EV charging stations stock) suggests that there is a possibility of deploying additional EV charging stations for better user experience (when the additional EV charging stations are mostly functional) or for worse user experience—when the additional EV charging stations are malfunctional, hence lowering the overall availability of the stock of the EV charging stations within and across a border region, Figure 16.
The right-hand-side of the OCSA quadrants show improved overall availability as additional levels of working EV charging stations are deployed. A high overall availability of EV charging stations stock is important where people are to be encouraged to continue to use EV or switch from higher emission vehicles to EV. Whereas the left-hand-side of the quadrants show worse overall availability as additional levels of defective EV charging stations are deployed—with EV charging stations, more is not always better, and two right heads are the better-than-one.

6. Conclusions and Recommendations

While there are different types of EV charging stations in terms of power ratings and possible duration of charging, the purpose of a charging station and the location of charging will determine the type of charging stations that could be deployed. With respect to the electricity network, rapid or fast-charge EV charging stations that could supply up to 50 kW power to get a typical EV battery close to 80% of full battery capacity within 20–30 min could be deployed in proximity to distribution substations found within optimal locations to cover travel distances within and across border regions. In deploying an EV charging station for open or mass usage (public or enterprise), optimality must be defined in terms of the technical, social, economic, and geographical factors that could affect the feasibility and utility of the EV charging station at a given location.
The home & on-street charging, destination charging, and higher power charging could take place within the designated locations depending mainly on the charging needs or opportunities at the locations whereas rapid (fast) charging that will typically be required at publicly accessible locations must be deployed at carefully selected optimal locations where the higher voltage charging equipment could be connected to the electricity network and where the EV charging stations could best serve the targeted users in support of lower emission vehicular transportation within and across border regions. In deploying stocks of EV charging stations at optimal locations towards covering the vehicular travel distances within and across border regions, a multi-stage decision analysis process assesses proposed locations with respect to how the feature of each location compares with another location within a geospatial area and with respect to meeting any specified objectives, timeline, and budget constraints on the EV charging station project.
The first stage in the decision analysis process considers the critical factors—determinable from the specified purpose of the EV charging stations and technical, social, economic, and geographic factors that could affect the suitability of a location and the utility of any charging station deployed at the location. What is defined as a critical factor could vary with different EV charging station purposes and objectives. What makes a criterion critical is that without a location meeting the criterion, an EV charging station could not be deployed or operated at the location to meet one or more of its fundamental objectives. In determining a location’s suitability for EV charging station, the important factors to be considered includes physical access, electricity access, data communication and bandwidth access, feasible monitoring system, and suitability of location in covering vehicular travel distances. Locations must be proposed until enough locations are found to meet all critical criteria; a location that meets the critical criteria is selected for site-specific analyses with respect to a given geospatial area.
The second stage in the decision analysis process considers techno-physio-socio-economic and site-specific optimality factors of a location and travel distance of the location within its geospatial area. The site-specific factors considered could also depend on the intended application of the EV charging stations. Some site-specific factors count towards optimal site selection while other factors count in the design and planning for optimal functionality of the EV charging stations. In assessing the suitability of locations with respect to covering strategic vehicular travelling distances within and across border regions, a Pool Box helps to determine the number of charging stations that must be installed within specific distances and a Proximity Crucible helps in determining the utility of a proposed EV charging station location with respect to its proximity to major vehicular roads. Additionally, EV charging station saturation is defined with respect to distance—having enough charging stations covering all vehicular travel distances and location—having enough charging stations meeting the EV charging demand at each location.
The next stages define the classification of the optimal EV charging stations with respect to their level of optimality. Additionally, geospatial groups are defined using an illustrative NI border region. The selected locations within each geospatial area are checked with respect to site-specific details to ensure that the sites are fit to receive and allow the operation of the proposed EV charging station, and possible replacements are made where necessary.
When the multi-stage multi-criteria decision analysis process was applied in deploying a number of rapid EV charging stations within NI and ROI, some locations were dropped at the critical analysis stage, others were dropped at the site-specific analysis stage and replacement sites were required at other instances. The locations that went through the final screening include most optimal, less optimal, least optimal, and strategic or special need locations. Using the Pool Box in marking locations, for the stock of EV charging stations considered, the average distance between most of the contiguous sites is less than 60 miles, and the Box shows the number of additional EV charging stations that would be required (and the areas to be covered) to meet any EV charging station distance standard, like having an EV charging station within specific (25 miles) distances.
Additionally, the OCSA quadrants help to see the effect of deploying any additional EV charging stations stock with or without considering the availability of the deployed EV charging stations. The OCSA quadrants suggest that we should be concerned about doing business as usual—installing EV charging stations without policy and specifics on minimum standards on availability of the EV charging stations deployed for public use. The overall user experience could get worse rather than better as less-standardized additional EV charging stations are deployed.

Author Contributions

Conceptualization, O.O.A. and N.J.H.; methodology, O.O.A. and N.J.H.; software, O.O.A.; validation, O.O.A., N.J.H., P.M. and B.O.; formal analysis, O.O.A. and N.J.H.; investigation, N.J.H. and O.O.A.; resources, O.O.A., N.J.H., P.M. and B.O.; data curation, O.O.A., N.J.H. and P.M.; writing—original draft preparation, O.O.A.; writing—review and editing, O.O.A., B.O., P.M. and N.J.H.; visualization, O.O.A. and P.M.; project administration, N.J.H. and O.O.A.; funding acquisition, N.J.H. All authors have read and agreed to the published version of the manuscript.

Funding

This research was funded by the Centre for Sustainable Technologies of Ulster University.

Institutional Review Board Statement

Not applicable.

Informed Consent Statement

Not applicable.

Data Availability Statement

Not applicable.

Acknowledgments

We gratefully acknowledge the support of Northern Irish Electricity (NIE) Networks for providing advisory support and data; and all the partners in the FASTER Project supported by the EU’s INTERREG VA Programme to support transitioning to low carbon transport systems across three east border regions—Northern Ireland, Republic of Ireland, and Scotland.

Conflicts of Interest

The authors declare no conflict of interest.

References

  1. HM Government. Taking Charge: The Electric Vehicle Infrastructure Strategy. Available online: https://assets.publishing.service.gov.uk/government/uploads/system/uploads/attachment_data/file/1065576/taking-charge-the-electric-vehicle-infrastructure-strategy.pdf (accessed on 20 October 2022).
  2. International Energy Agency (IEA). Global EV Outlook 2022—Securing Supplies for an Electric Future. Glob. EV Outlook. 2022. Available online: https://www.iea.org/reports/global-ev-outlook-2022/executive-summary (accessed on 20 October 2022).
  3. National Atmospheric Emissions Inventory. Greenhouse Gas Inventories for England, Scotland, Wales & Northern Ireland: 1990–2020. Available online: https://naei.beis.gov.uk/reports/reports?report_id=1080 (accessed on 20 October 2022).
  4. Melaina, M.; Bush, B.; Eichman, J.; Wood, E.; Stright, D.; Krishnan, V.; Keyser, D.; Mai, T.; McLaren, J. NREL National Economic Value Assessment of Plug-In Electric Vehicles: Volume I. Available online: https://www.nrel.gov/docs/fy17osti/66980.pdf (accessed on 20 October 2022).
  5. KPMG. Electrification: Economic Opportunity for Northern Ireland. Available online: https://www.nienetworks.co.uk/news/article/2021/economic-impact-of-electrification-kpmg-report (accessed on 20 October 2022).
  6. Priestley, S. Net Zero in the UK. Commons Libr. Brief. Available online: https://commonslibrary.parliament.uk/research-briefings/cbp-8590/ (accessed on 20 October 2022).
  7. GOV.UK. Government Takes Historic Step towards Net-Zero with End of Sale of New Petrol and Diesel Cars By 2030. 2020. Available online: https://www.gov.uk/government/news/government-takes-historic-step-towards-net-zero-with-end-of-sale-of-new-petrol-and-diesel-cars-by-2030 (accessed on 15 June 2021).
  8. Department for the Economy. The Path to Net Zero Requires LNG. Strategy. Available online: https://www.economy-ni.gov.uk/publications/energy-strategy-path-net-zero-energy (accessed on 20 October 2022).
  9. European Commission. Directive 2014/94/EU—Deployment of Alternative Fuels Infrastructure. Directive. Available online: https://eur-lex.europa.eu/legal-content/EN/TXT/PDF/?uri=CELEX:32014L0094 (accessed on 20 October 2022).
  10. UK Parliament. Electric Vehicles and Infrastructure CBP7480. House Commons Libr. Available online: https://commonslibrary.parliament.uk/research-briefings/cbp-7480/ (accessed on 20 October 2022).
  11. Department of Transport and Office for Zero Emission Vehicles. Electric Vehicle Charging in Residential and Non-Residential Buildings. Available online: https://www.gov.uk/government/consultations/electric-vehicle-chargepoints-in-residential-and-non-residential-buildings (accessed on 20 October 2022).
  12. Hemavathi, S.; Shinisha, A. A study on trends and developments in electric vehicle charging technologies. J. Energy Storage 2022, 52, 105013. [Google Scholar] [CrossRef]
  13. Shafiei, M.; Ghasemi-Marzbali, A. Fast-charging station for electric vehicles, challenges and issues: A comprehensive review. J. Energy Storage 2022, 49, 104136. [Google Scholar] [CrossRef]
  14. Danese, A.; Torsæter, B.N.; Sumper, A.; Garau, M. Planning of High-Power Charging Stations for Electric Vehicles: A Review. Appl. Sci. 2022, 12, 3214. [Google Scholar] [CrossRef]
  15. Golab, A.; Zwickl-Bernhard, S.; Auer, H. Minimum-Cost Fast-Charging Infrastructure Planning for Electric Vehicles along the Austrian High-Level Road Network. Energies 2022, 15, 2147. [Google Scholar] [CrossRef]
  16. Ahmad, F.; Khalid, M.; Panigrahi, B.K. An enhanced approach to optimally place the solar powered electric vehicle charging station in distribution network. J. Energy Storage 2021, 42, 103090. [Google Scholar] [CrossRef]
  17. Pal, A.; Bhattacharya, A.; Chakraborty, A.K. Placement of Public Fast-Charging Station and Solar Distributed Generation with Battery Energy Storage in Distribution Network Considering Uncertainties and Traffic Congestion. J. Energy Storage 2021, 41, 102939. [Google Scholar] [CrossRef]
  18. Campaña, M.; Inga, E.; Cárdenas, J. Optimal sizing of electric vehicle charging stations considering urban traffic flow for smart cities. Energies 2021, 14, 4933. [Google Scholar] [CrossRef]
  19. Lee, J.; An, M.; Kim, Y.; Seo, J.-I. Optimal allocation for electric vehicle charging stations. Energies 2021, 14, 5781. [Google Scholar] [CrossRef]
  20. Xu, D.; Pei, W.; Zhang, Q. Optimal Planning of Electric Vehicle Charging Stations Considering User Satisfaction and Charging Convenience. Energies 2022, 15, 5027. [Google Scholar] [CrossRef]
  21. Prakobkaew, P.; Sirisumrannukul, S. Practical Grid-Based Spatial Estimation of Number of Electric Vehicles and Public Chargers for Country-Level Planning with Utilization of GIS Data. Energies 2022, 15, 3859. [Google Scholar] [CrossRef]
  22. Sánchez, D.G.; Tabares, A.; Faria, L.T.; Rivera, J.C.; Franco, J.F. A Clustering Approach for the Optimal Siting of Recharging Stations in the Electric Vehicle Routing Problem with Time Windows. Energies 2022, 15, 2372. [Google Scholar] [CrossRef]
  23. Verma, R.; Sharma, S.K.; Singh, P.; Bhutto, J.K.; Alharbi, A.R.A. Analysis and Sizing of Charging Stations in Kota City. Sustainability 2022, 14, 11759. [Google Scholar] [CrossRef]
  24. Szumska, E.M.; Jurecki, R.S. Parameters influencing on electric vehicle range. Energies 2021, 14, 4821. [Google Scholar] [CrossRef]
  25. Anthopoulos, L.; Kolovou, P. A multi-criteria decision process for ev charging stations’ deployment: Findings from greece. Energies 2021, 14, 5441. [Google Scholar] [CrossRef]
  26. Wołek, M.; Jagiełło, A.; Wolański, M. Multi-criteria analysis in the decision-making process on the electrification of public transport in cities in poland: A case study analysis. Energies 2021, 14, 6391. [Google Scholar] [CrossRef]
  27. Koirala, K.; Tamang, M.; Shabbiruddin. Planning and establishment of battery swapping station—A support for faster electric vehicle adoption. J. Energy Storage 2022, 51, 104351. [Google Scholar] [CrossRef]
  28. Mahdy, M.; Bahaj, A.S.; Turner, P.; Wise, N.; Alghamdi, A.S.; Hamwi, H. Multi Criteria Decision Analysis to Optimise Siting of Electric Vehicle Charging Points—Case Study Winchester District, UK. Energies 2022, 15, 2497. [Google Scholar] [CrossRef]
  29. Erbaş, M.; Kabak, M.; Özceylan, E.; Çetinkaya, C. Optimal siting of electric vehicle charging stations: A GIS-based fuzzy Multi-Criteria Decision Analysis. Energy 2018, 163, 1017–1031. [Google Scholar] [CrossRef]
  30. Sensiba, J. Why We Can’t Treat EV Charging Like Gas Stations. CleanTechnica. Available online: https://cleantechnica.com/2021/10/27/why-we-cant-treat-ev-charging-like-gas-stations/ (accessed on 20 October 2022).
  31. U.S. Department of Energy. Plug-In Electric Vehicle Handbook for Workplace Charging Hosts. Handbook. Available online: https://afdc.energy.gov/files/pdfs/51227.pdf (accessed on 20 October 2022).
  32. Csonka, B.; Csiszár, C. Determination of Charging Infrastructure Location for Electric Vehicles. Transp. Res. Procedia 2017, 27, 768–775. [Google Scholar] [CrossRef]
  33. Garni, H.Z.A.; Awasthi, A. Solar PV power plant site selection using a GIS-AHP based approach with application in Saudi Arabia. Appl. Energy 2017, 206, 1225–1240. [Google Scholar] [CrossRef]
  34. Guo, S.; Zhao, H. Optimal site selection of electric vehicle charging station by using fuzzy TOPSIS based on sustainability perspective. Appl. Energy 2015, 158, 390–402. [Google Scholar] [CrossRef]
  35. Valipour, A.; Yahaya, N.; Noor, N.M.; Antuchevičienė, J.; Tamošaitienė, J. Hybrid SWARA-COPRAS method for risk assessment in deep foundation excavation project: An Iranian case study. Civ. Eng. Manag. 2017, 23, 524–532. [Google Scholar] [CrossRef]
  36. Fetanat, A.; Khorasaninejad, E. A novel hybrid MCDM approach for offshore wind farm site selection: A case study of Iran. Ocean Coast. Manag. 2015, 109, 17–28. [Google Scholar] [CrossRef]
  37. Wang, R.; Li, X.; Xu, C.; Li, F. Study on location decision framework of electric vehicle battery swapping station: Using a hybrid MCDM method. Sustain. Cities Soc. 2020, 61, 102149. [Google Scholar] [CrossRef]
  38. Jamali, A.A.; Kalkhajeh, R.G. Spatial Modeling Considering valley’s Shape and Rural Satisfaction in Check Dams Site Selection and Water Harvesting in the Watershed. Water Resour. Manag. 2020, 34, 3331–3344. [Google Scholar] [CrossRef]
  39. Adalı, E.A.; Tuş, A. Hospital site selection with distance-based multi-criteria decision-making methods. Int. J. Health Manag. 2021, 14, 534–544. [Google Scholar] [CrossRef]
  40. Nesticò, A.; Somma, P. Comparative Analysis of Multi-Criteria Methods for the Enhancement of Historical Buildings. Sustainability 2019, 11, 4526. [Google Scholar] [CrossRef]
  41. Raman, G.; Raman, G.; Peng, J.C.-H. Resilience of urban public electric vehicle charging infrastructure to flooding. Nat. Commun. 2022, 13, 3213. [Google Scholar] [CrossRef]
  42. Huether, P. Siting Electric Vehicle Supply Equipment (EVSE) with Equity in Mind. White Pap. Am. Counc. an Energy-Efficient Econ. Available online: https://www.aceee.org/white-paper/2021/04/siting-electric-vehicle-supply-equipment-evse-equity-mind (accessed on 20 October 2022).
  43. Energy Saving Trust. Guide to Chargepoint Infrastructure for Business Users. Available online: https://energysavingtrust.org.uk/sites/default/files/reports/6390%20EST%20A4%20Chargepoints%20guide_v10b.pdf (accessed on 20 October 2022).
  44. BEAMA. A Guide to Electric Vehicle Infrastructure. Available online: https://www.beama.org.uk/static/uploaded/5e9d2696-bec8-4179-956bedf5655a0272.pdf (accessed on 20 October 2022).
  45. NIE Networks. Investing for the Future: NIE Networks RP6 Business Plan 2017–2024; Northern Ireland Electricity Networks Limited: Belfast, UK, 2017. [Google Scholar]
  46. European Parliament. CO2 Emission Standards for New Cars and Vans ‘Fit for 55’ Package. Briefing. Available online: https://www.europarl.europa.eu/RegData/etudes/BRIE/2022/698920/EPRS_BRI(2022)698920_EN.pdf (accessed on 20 October 2022).
  47. Department of Transport Ireland. Electric Vehicle Charging Infrastructure Strategy 2022–2025. Strategy. Available online: https://www.gov.ie/en/consultation/0a579-public-consultation-on-the-electrical-vehicle-charging-infrastructure-strategy/ (accessed on 20 October 2022).
  48. Fox, K. Over 50% of Electric Vehicle Owners Spending Less Than €5 to Charge Their Car. BreakingNews.Ie. 2022. Available online: https://www.breakingnews.ie/climate/over-50-of-electric-vehicle-owners-spending-less-than-e5-to-charge-their-car-1347841.html (accessed on 21 October 2022).
  49. Mullen, D. Half of Irish Motorists Consider Switching to EV. Completecar. 2022. Available online: https://www.completecar.ie/car-news/article/11558/Half-of-Irish-motorists-consider-switching-to-EV (accessed on 21 October 2022).
  50. Fasterevcharge. Survey Reveals More Drivers Likely to Purchase an Electric Vehicle than Ever Before. 2022. Available online: https://www.fasterevcharge.com/survey-reveals-more-drivers-likely-to-purchase-an-electric-vehicle-than-ever-before/ (accessed on 21 October 2022).
  51. The Consumer Council. Consumer Priorities for Electric Vehicle Charging Infrastructure in Northern Ireland. Available online: https://www.consumercouncil.org.uk/policy-research/publications/consumer-priorities-electric-vehicle-charging-infrastructure-northern (accessed on 20 October 2022).
  52. The Department for Infrastructure. Action Plan for Electric Vehicle Infrastructure. Available online: https://www.infrastructure-ni.gov.uk/news/action-plan-electric-vehicle-infrastructure-published (accessed on 25 November 2022).
  53. Kim, B.; Park, J.-B.; Kim, D.-J. A study on the power line operation strategy by the energy storage system to ensure hosting capacity of distribution feeder with electrical vehicle charging infrastructure. Energies 2021, 14, 6976. [Google Scholar] [CrossRef]
  54. Ademulegun, O.O.; Keatley, P.; Hewitt, N.J. Techno-economic analysis of energy storage within network constraint groups for increasing the share of variable renewable energy. Electr. J. 2021, 34, 106974. [Google Scholar] [CrossRef]
  55. Ademulegun, O.O.; Keatley, P.; Agbonaye, O.; Jaramillo, A.F.M.; Hewitt, N.J. Towards a sustainable electricity grid: Market and policy for demand-side storage and wind resources. Util. Policy 2020, 67, 101116. [Google Scholar] [CrossRef]
  56. bsi. PAS 1899:2022: Electric Vehicles—Accessible Charging—Specification. Available online: https://www.bsigroup.com/en-GB/standards/pas-1899/?utm_source=Twitter&utm_medium=Social&utm_campaign=SM-STAN-PRM-PAS-PAS1899-2210 (accessed on 20 October 2022).
  57. Office for Product Safety & Standards. The Alternative Fuels Infrastructure Regulations 2017: Guidance on the UK Alternative Fuels Infrastructure Regulations. Available online: https://assets.publishing.service.gov.uk/government/uploads/system/uploads/attachment_data/file/959909/Guide-to-alternative-fuels-infrastructure-regulations-2017.pdf (accessed on 20 October 2022).
  58. Urban Foresight. Guidance On Improving Electric Vehicle Charging Infrastructure. Abridged Report. Available online: https://urbanforesight.org/publications-2/ (accessed on 20 October 2022).
  59. The Department for Infrastructure. Planning for the Future of Transport Time for Change. Available online: https://www.infrastructure-ni.gov.uk/publications/planning-future-transport-time-change (accessed on 20 October 2022).
  60. Lane, B. Map of Electric Car Charging Points in the UK. Zap-Map. 2022. Available online: https://www.zap-map.com/live/ (accessed on 20 October 2022).
Figure 1. Illustrating EV Charging Locations Across Electricity Supply Chain.
Figure 1. Illustrating EV Charging Locations Across Electricity Supply Chain.
Energies 15 09396 g001
Figure 2. EV Charging Stations: Purpose and Duration of Charging Vehicle.
Figure 2. EV Charging Stations: Purpose and Duration of Charging Vehicle.
Energies 15 09396 g002
Figure 3. Localising Rapid EV Charging Station Using Critical Locational Factors.
Figure 3. Localising Rapid EV Charging Station Using Critical Locational Factors.
Energies 15 09396 g003
Figure 4. Techno-Physio-Socio-Economic Optimality Factors for Siting Rapid EV Charging Station.
Figure 4. Techno-Physio-Socio-Economic Optimality Factors for Siting Rapid EV Charging Station.
Energies 15 09396 g004
Figure 5. Pool Box for Rapid EV Charging Station Localisation: Travel Within and Across Border Regions.
Figure 5. Pool Box for Rapid EV Charging Station Localisation: Travel Within and Across Border Regions.
Energies 15 09396 g005
Figure 6. Location and Distance Constraints on EV Charging Station Site Selection.
Figure 6. Location and Distance Constraints on EV Charging Station Site Selection.
Energies 15 09396 g006
Figure 7. Incremental Network Upgrade with Rapid EV Charging and Energy Storage.
Figure 7. Incremental Network Upgrade with Rapid EV Charging and Energy Storage.
Energies 15 09396 g007
Figure 8. Energy Responses Within a Stable Electricity System.
Figure 8. Energy Responses Within a Stable Electricity System.
Energies 15 09396 g008
Figure 9. The Proximity Crucible (Circle C) for Localising Rapid EV Charging Station.
Figure 9. The Proximity Crucible (Circle C) for Localising Rapid EV Charging Station.
Energies 15 09396 g009
Figure 10. Accessibility of Rapid (and Destination) EV Charging Stations.
Figure 10. Accessibility of Rapid (and Destination) EV Charging Stations.
Energies 15 09396 g010
Figure 11. Overall Charging Station Availability (OCSA) Quadrants on Additional Stock of EV Stations: (a) Additional Working Charging Points; (b) Additional Defective Charging Points; (c) More and More of Defective Charging Points; (d) More and More of Working Charging Points.
Figure 11. Overall Charging Station Availability (OCSA) Quadrants on Additional Stock of EV Stations: (a) Additional Working Charging Points; (b) Additional Defective Charging Points; (c) More and More of Defective Charging Points; (d) More and More of Working Charging Points.
Energies 15 09396 g011
Figure 12. Illustrating Grouping Optimal Locations (for New EV Charging Stations) Geospatially.
Figure 12. Illustrating Grouping Optimal Locations (for New EV Charging Stations) Geospatially.
Energies 15 09396 g012
Figure 13. Flowchart Illustrating Checks and Replacements of Geospatially Grouped Sites for New EV Stations.
Figure 13. Flowchart Illustrating Checks and Replacements of Geospatially Grouped Sites for New EV Stations.
Energies 15 09396 g013
Figure 14. Rapid EV Charging Stations Covering Vehicular Travelling Distances Within NI.
Figure 14. Rapid EV Charging Stations Covering Vehicular Travelling Distances Within NI.
Energies 15 09396 g014
Figure 15. Geospatially Linked Optimal Locations for New EV Stations Within and Across Irish Regions.
Figure 15. Geospatially Linked Optimal Locations for New EV Stations Within and Across Irish Regions.
Energies 15 09396 g015
Figure 16. Overall Charging Station Availability (OCSA) Quadrants: When More Does/Doesn’t Mean Better: (a) Additional Working Charging Points; (b) Additional Defective Charging Points; (c) More and More of Defective Charging Points; (d) More and More of Working Charging Points.
Figure 16. Overall Charging Station Availability (OCSA) Quadrants: When More Does/Doesn’t Mean Better: (a) Additional Working Charging Points; (b) Additional Defective Charging Points; (c) More and More of Defective Charging Points; (d) More and More of Working Charging Points.
Energies 15 09396 g016
Table 1. Location of EV Charging Points and Typical Charging Periods [43,44].
Table 1. Location of EV Charging Points and Typical Charging Periods [43,44].
S/NLocation Charging (Purpose)Charge Point PowerTypical Charging Period
1.Home & On-Street Charging3–7 kW3–12 h
2.Destination Charging22 kW1–2 h
3.Rapid (Fast) Charging50–70 kW80% in 20–30 min
4.Higher Power Charging>70 kW<20–30 min
Table 2. Critical Factors (in Red Cells) and Other Important Criteria for Siting EV Charging Station (factors in yellow cells are considered next in importance to the critical factors, and the factors in the green cells are considered least in importance).
Table 2. Critical Factors (in Red Cells) and Other Important Criteria for Siting EV Charging Station (factors in yellow cells are considered next in importance to the critical factors, and the factors in the green cells are considered least in importance).
S/NAccessibility (A)Electricity Access & Headroom (EAH)Datacom Access & Bandwidth (DAB)Feasible Monitoring & Protective System (FMPS)Range & Distance Coverage (RDC)
1.24-Hour/7-Day Location Access to the Public (A1)Transformer & Demand Headroom (EAH1)Operational Data Access (DAB1)Feasible Monitoring Equipment Installation (Lighting, CCTV, Alarms) (FMPS1)Location within Travel Range (RDC1)
2.Hardware Access to the Disabled (A2)Network & Equipment Connectivity (EAH2)Data Access for Leisure (DAB2)Open Space Free from Obstruction (FMPS2)Location within Interest Range (RDC2)
3.Signals & Signposts (A3)Fault Level Headroom (EAH3) Feasible Installation of Protective Shield (FMPS3)Strategic for Border Travel (RDC3)
4.Location Internet & Physical Discoverability (A4)Generation Headroom (EAH4) Feasible Location within Stakeholder’s Premise (FMPS4)Non-Existing Charging Point (RDC4)
5.Charging Point Availability (A5)
Table 3. Analysis of Northern Irish Locations with respect to (Mostly Time-Dependent) Critical Factors.
Table 3. Analysis of Northern Irish Locations with respect to (Mostly Time-Dependent) Critical Factors.
S/NLocationsA1A4EAH1EAH2EAH3DAB1FMPS1FMPS4RDC1Remark
n1Portaferry Sports Centre x
n2Bangor Sportsplex
n3Fermanagh Lakeland Forum x
n4Ecos Centre Car Park
n5Bawnacre Centre
n6Waterworld Portrush Causeway Coast x
n7Omagh Leisure Complex
n8Loy Street Car Park x
n9Gortin Glens Forest Park x
n10Banbridge Leisure Centre
n11Lisburn Street Pay & Display Car Park x
nnnntd location
rep1Ballygawley Park and Ride x
rep2Maghera Leisure Centre
repnrepntd location
Table 4. Deployment Level of Rapid EV Charging Stations Between Locations (Within NI and Across NI-ROI).
Table 4. Deployment Level of Rapid EV Charging Stations Between Locations (Within NI and Across NI-ROI).
S/NFirst-Level Travel Range (Numbering with Respect to Pool Box)Travel Range Description of EV Charging Station SitesAverage Distance Between EV Station Sites by Car (Miles)Remarks (Distance between Sites < 100 Miles)Required Number of New EV Station Site(s) (for 25 Miles Standard)
1.1-to-2Distance within NI50.952
2.1-to-3Distance within NI45.571
3.1-to-4Distance within NI52.602
4.1-to-5Distance within NI53.972
5.2-to-3Distance within NI75.533
6.2-to-5Distance within NI54.752
7.2-to-7Distance between NI and ROIN/AN/AN/A
8.3-to-4Distance within NI59.062
9.3-to-8Distance between NI and ROI15.200
10.4-to-5Distance within NI86.253
11.4-to-9Distance between NI and ROI29.271
12.5-to-6Distance between NI and ROI38.231
Table 5. Portfolios of EV Charging Stations and Charge Service Statuses: Figure 16.
Table 5. Portfolios of EV Charging Stations and Charge Service Statuses: Figure 16.
S/NPortfolio of EV Charging StationsCharging Service Status (Instance, t)Cumulative Number of Charging Points
In (Available)Out (Not Available)In OR Out
1.Reference [R (Centre of OCSA Quadrants)]1033318154
2.Case [R + First Set (OCSA Quadrant a)]9800252
3.Case [R + Second Set (OCSA Quadrant b)]04949252
4.Case [R + Third Set (OCSA Quadrant c)]049147350
5.Case [R + Fourth Set (OCSA Quadrant d)]19600350
Publisher’s Note: MDPI stays neutral with regard to jurisdictional claims in published maps and institutional affiliations.

Share and Cite

MDPI and ACS Style

Ademulegun, O.O.; MacArtain, P.; Oni, B.; Hewitt, N.J. Multi-Stage Multi-Criteria Decision Analysis for Siting Electric Vehicle Charging Stations within and across Border Regions. Energies 2022, 15, 9396. https://doi.org/10.3390/en15249396

AMA Style

Ademulegun OO, MacArtain P, Oni B, Hewitt NJ. Multi-Stage Multi-Criteria Decision Analysis for Siting Electric Vehicle Charging Stations within and across Border Regions. Energies. 2022; 15(24):9396. https://doi.org/10.3390/en15249396

Chicago/Turabian Style

Ademulegun, Oluwasola O., Paul MacArtain, Bukola Oni, and Neil J. Hewitt. 2022. "Multi-Stage Multi-Criteria Decision Analysis for Siting Electric Vehicle Charging Stations within and across Border Regions" Energies 15, no. 24: 9396. https://doi.org/10.3390/en15249396

APA Style

Ademulegun, O. O., MacArtain, P., Oni, B., & Hewitt, N. J. (2022). Multi-Stage Multi-Criteria Decision Analysis for Siting Electric Vehicle Charging Stations within and across Border Regions. Energies, 15(24), 9396. https://doi.org/10.3390/en15249396

Note that from the first issue of 2016, this journal uses article numbers instead of page numbers. See further details here.

Article Metrics

Back to TopTop