A Maximum Power Point Tracker Using the Bald Eagle Search Technique for Grid-Connected Photovoltaic Systems
Abstract
1. Introduction
- The paper introduces an MPP tracking method based on the BES technique;
- The modified GMPP BES-based algorithm works well in terms of locating the maximum power peak and tracking speed with all varieties of changes in insolation and ambient temperature.
2. BES Technique Overview
| Eagle’s updated position; | |
| Eagle’s old position; | |
| Control parameter for position changes; | |
| Randomly generated number between 0 and 1; | |
| Position identified by the eagles as the best; | |
| An average of the positions searched for by all eagles. |
- θi = a × π
- .
3. Materials and Methodology
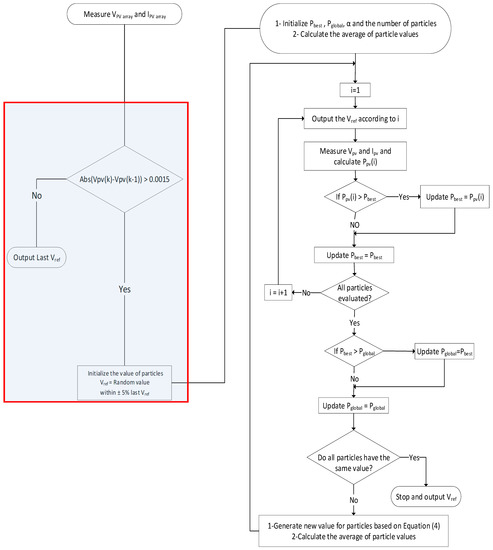
3.1. The Modified GMPP BES-Based Method Overview
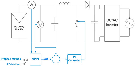
3.2. Description of the Grid-Connected PV System
- : open circuit voltage;
- : short circuit current;
- : voltage at the maximum power point;
- : current at the maximum power point;
- : short circuit current–temperature coefficient in %/°C;
- : open circuit voltage–temperature coefficient in %/°C;
- : open circuit series resistor;
- : short circuit resistance;
- : energy gap of the selected solar cell semiconductor material.
3.3. Results and Discussion
4. Conclusions
Author Contributions
Funding
Acknowledgments
Conflicts of Interest
Abbreviations
| PSO | particle swarm optimization |
| CS | cuckoo search |
| IC | incremental conductance |
| GWO | grey wolf optimization |
| FA | firefly algorithm |
| GA | genetic algorithm |
| BA | bat algorithm |
| ACO | ant colony optimization |
| BES | bald eagle search |
| PSC | partial shading condition(s) |
| GMPP | global maximum power peak |
| MPP | maximum power peak |
| FLC | fuzzy logic control |
| HSFLA | hybrid shuffled frog-leaping |
| PS | pattern search |
| ANFIS | adaptive neuro-fuzzy inference system |
| PI | proportional integral |
| NAG | Nesterov accelerated gradient |
| THD | total harmonic distortion |
References
- IEA. Solar PV; IEA: Paris, France, 2022; Available online: https://www.iea.org/reports/solar-pv (accessed on 28 November 2022).
- Al Hatmi, Y.; Tan, C. Issues and challenges with renewable energy in Oman. Gas 2013, 4, 212–218. [Google Scholar]
- Hafeez, M.A.; Naeem, A.; Akram, M.; Javed, M.Y.; Asghar, A.B.; Wang, Y. A Novel Hybrid MPPT Technique Based on Harris Hawk Optimization (HHO) and Perturb and Observer (P&O) under Partial and Complex Partial Shading Conditions. Energies 2022, 15, 5550. [Google Scholar]
- da Luz, C.M.A.; Vicente, E.M.; Tofoli, F.L. Experimental evaluation of global maximum power point techniques under partial shading conditions. Sol. Energy 2020, 196, 49–73. [Google Scholar] [CrossRef]
- Spertino, F.; Ahmad, J.; Ciocia, A.; Di Leo, P.; Murtaza, A.F.; Chiaberge, M. Capacitor charging method for I–V curve tracer and MPPT in photovoltaic systems. Sol. Energy 2015, 119, 461–473. [Google Scholar] [CrossRef]
- Sarvi, M.; Ahmadi, S.; Abdi, S. A PSO-based maximum power point tracking for photovoltaic systems under environmental and partially shaded conditions. Prog. Photovolt. Res. Appl. 2015, 23, 201–214. [Google Scholar] [CrossRef]
- Subudhi, B.; Pradhan, R. A comparative study on maximum power point tracking techniques for photovoltaic power systems. IEEE Trans. Sustain. Energy 2012, 4, 89–98. [Google Scholar] [CrossRef]
- Hsieh, G.; Hsieh, H.; Tsai, C.; Wang, C. Photovoltaic Power-Increment-Aided Incremental-Conductance MPPT with Two-Phased Tracking. IEEE Trans. Power Electron. 2013, 28, 2895–2911. [Google Scholar] [CrossRef]
- Motahhir, S.; El Ghzizal, A.; Sebti, S.; Derouich, A. Modeling of Photovoltaic System with Modified Incremental Conductance Algorithm for Fast Changes of Irradiance. Int. J. Photoenergy 2018, 2018, 3286479. [Google Scholar] [CrossRef]
- Alik, R.; Jusoh, A. An enhanced P&O checking algorithm MPPT for high tracking efficiency of partially shaded PV module. Sol. Energy 2018, 163, 570–580. [Google Scholar] [CrossRef]
- Devarakonda, A.K.; Karuppiah, N.; Selvaraj, T.; Balachandran, P.K.; Shanmugasundaram, R.; Senjyu, T. A Comparative Analysis of Maximum Power Point Techniques for Solar Photovoltaic Systems. Energies 2022, 15, 8776. [Google Scholar] [CrossRef]
- Seyedmahmoudian, M.; Rahmani, R.; Mekhilef, S.; Oo, A.M.T.; Stojcevski, A.; Soon, T.K.; Ghandhari, A.S. Simulation and Hardware Implementation of New Maximum Power Point Tracking Technique for Partially Shaded PV System Using Hybrid DEPSO Method. IEEE Trans. Sustain. Energy 2015, 6, 850–862. [Google Scholar] [CrossRef]
- Titri, S.; Larbes, C.; Toumi, K.Y.; Benatchba, K. A new MPPT controller based on the Ant colony optimization algorithm for Photovoltaic systems under partial shading conditions. Appl. Soft Comput. 2017, 58, 465–479. [Google Scholar] [CrossRef]
- Ahmed, J.; Salam, Z. A Maximum Power Point Tracking (MPPT) for PV system using Cuckoo Search with partial shading capability. Appl. Energy 2014, 119, 118–130. [Google Scholar] [CrossRef]
- Nugraha, D.A.; Lian, K.; Suwarno. A Novel MPPT Method Based on Cuckoo Search Algorithm and Golden Section Search Algorithm for Partially Shaded PV System. In Proceedings of the 2018 IEEE Electrical Power and Energy Conference (EPEC), Toronto, ON, Canada, 10–11 October 2018; pp. 1–6. [Google Scholar]
- Mohanty, S.; Subudhi, B.; Ray, P.K. A New MPPT Design Using Grey Wolf Optimization Technique for Photovoltaic System Under Partial Shading Conditions. IEEE Trans. Sustain. Energy 2016, 7, 181–188. [Google Scholar] [CrossRef]
- Teshome, D.F.; Lee, C.H.; Lin, Y.W.; Lian, K.L. A Modified Firefly Algorithm for Photovoltaic Maximum Power Point Tracking Control Under Partial Shading. IEEE J. Emerg. Sel. Top. Power Electron. 2017, 5, 661–671. [Google Scholar] [CrossRef]
- Ramaprabha, R.; Mathur, B. Genetic algorithm based maximum power point tracking for partially shaded solar photovoltaic array. Int. J. Res. Rev. Inf. Sci. (IJRRIS) 2012, 2. [Google Scholar]
- Mohajeri, H.R.; Moghaddam, M.P.; Shahparasti, M.; Mohamadian, M. Development a new algorithm for maximum power point tracking of partially shaded photovoltaic arrays. In Proceedings of the 20th Iranian Conference on Electrical Engineering (ICEE2012), Tehran, Iran, 15–17 May 2012; pp. 489–494. [Google Scholar]
- Kaced, K.; Larbes, C.; Ramzan, N.; Bounabi, M.; elabadine Dahmane, Z. Bat algorithm based maximum power point tracking for photovoltaic system under partial shading conditions. Sol. Energy 2017, 158, 490–503. [Google Scholar] [CrossRef]
- Pervez, I.; Pervez, A.; Tariq, M.; Sarwar, A.; Chakrabortty, R.K.; Ryan, M.J. Rapid and Robust Adaptive Jaya (Ajaya) based Maximum Power Point Tracking of a PV-based Generation System. IEEE Access 2020, 9, 48679–48703. [Google Scholar] [CrossRef]
- Pervez, I.; Shams, I.; Mekhilef, S.; Sarwar, A.; Tariq, M.; Alamri, B. Most Valuable Player Algorithm Based Maximum Power Point Tracking for a Partially Shaded PV Generation System. IEEE Trans. Sustain. Energy 2021, 12, 1876–1890. [Google Scholar] [CrossRef]
- Bjaoui, M.; Khiari, B.; Benadli, R.; Memni, M.; Sellami, A. Practical implementation of the backstepping sliding mode controller MPPT for a PV-storage application. Energies 2019, 12, 3539. [Google Scholar] [CrossRef]
- Vázquez, N.; Azaf, Y.; Cervantes, I.; Vázquez, E.; Hernández, C. Maximum power point tracking based on sliding mode control. Int. J. Photoenergy 2015, 2015, 380684. [Google Scholar] [CrossRef]
- Guo, S.; Abbassi, R.; Jerbi, H.; Rezvani, A.; Suzuki, K. Efficient maximum power point tracking for a photovoltaic using hybrid shuffled frog-leaping and pattern search algorithm under changing environmental conditions. J. Clean. Prod. 2021, 297, 126573. [Google Scholar] [CrossRef]
- Hamidi, F.; Olteanu, S.C.; Popescu, D.; Jerbi, H.; Dincă, I.; Ben Aoun, S.; Abbassi, R. Model Based Optimisation Algorithm for Maximum Power Point Tracking in Photovoltaic Panels. Energies 2020, 13, 4798. [Google Scholar] [CrossRef]
- Hassan, T.-U.; Abbassi, R.; Jerbi, H.; Mehmood, K.; Tahir, M.F.; Cheema, K.M.; Elavarasan, R.M.; Ali, F.; Khan, I.A. A novel algorithm for MPPT of an isolated PV system using push pull converter with fuzzy logic controller. Energies 2020, 13, 4007. [Google Scholar] [CrossRef]
- Latifi, M.; Abbassi, R.; Jerbi, H.; Ohshima, K. Improved krill herd algorithm based sliding mode MPPT controller for variable step size P&O method in PV system under simultaneous change of irradiance and temperature. J. Frankl. Inst. 2021, 358, 3491–3511. [Google Scholar]
- Mohammadinodoushan, M.; Abbassi, R.; Jerbi, H.; Ahmed, F.W.; Rezvani, A. A new MPPT design using variable step size perturb and observe method for PV system under partially shaded conditions by modified shuffled frog leaping algorithm-SMC controller. Sustain. Energy Technol. Assess. 2021, 45, 101056. [Google Scholar] [CrossRef]
- Li, G.; Jin, Y.; Akram, M.; Chen, X.; Ji, J. Application of bio-inspired algorithms in maximum power point tracking for PV systems under partial shading conditions–A review. Renew. Sustain. Energy Rev. 2018, 81, 840–873. [Google Scholar] [CrossRef]
- Belhachat, F.; Larbes, C. A review of global maximum power point tracking techniques of photovoltaic system under partial shading conditions. Renew. Sustain. Energy Rev. 2018, 92, 513–553. [Google Scholar] [CrossRef]
- Liu, Y.-H.; Chen, J.-H.; Huang, J.-W. A review of maximum power point tracking techniques for use in partially shaded conditions. Renew. Sustain. Energy Rev. 2015, 41, 436–453. [Google Scholar] [CrossRef]
- Alsattar, H.A.; Zaidan, A.A.; Zaidan, B.B. Novel meta-heuristic bald eagle search optimisation algorithm. Artif. Intell. Rev. 2020, 53, 2237–2264. [Google Scholar] [CrossRef]
- Abri, W.A.; Abri, R.A.; Yousef, H.; Al-Hinai, A. A Global MPPT Based on Bald Eagle Search Technique for PV System Operating under Partial Shading Conditions. In Proceedings of the 2022 10th International Conference on Smart Grid (icSmartGrid), Istanbul, Turkey, 27–29 June 2022; pp. 325–332. [Google Scholar]
- RTDS Technologies Inc. Available online: https://www.rtds.com (accessed on 20 October 2022).
- Singh, S.; Mathew, L.; Shimi, S. Design and simulation of intelligent control MPPT technique for PV module using MATLAB/SIMSCAPE. Int. J. Adv. Res. Electr. Electron. Instrum. Eng. 2013, 2, 4554–4566. [Google Scholar]












| PV System Specification | |||||
|---|---|---|---|---|---|
| PV Array | DC/AC Inverter | DC-DC Boost Converter | |||
| Parameter | Value | Parameter | Value | Parameter | Value |
| Number of PV modules in a series-parallel configuration | 4.756 | Rated input voltage | 0.8 kV | Rated output voltage | 0.8 kV |
| Open circuit voltage of the PV array at a standard testing condition (STC) | 0.63 kV | Switching frequency | 2 kHz | Switching frequency | 2 kHz |
| Short circuit current of the PV array at the STC | 2.197 k A | LFilter | 1.6 × 10−-4 H | Rated input current | 2.2 kA |
| Voltage at the Pm at the STC | 0.495 kV | CFilter | 500 µF | Lin | 0.001525 H |
| Current at the Pm at the STC | 2 kA | DC Bus capacitor | 32,000 µF | Cin and Cout | 350 µF and 250 µF |
| Maximum power at the STC | 1000 kW | PI controller parameters Kp and Ti | 0.5 and 0.05 | ||
| Method | Parameters | MPPT Voltage Range |
|---|---|---|
| PO-MPPT | = 0.5 | 250 V–495 V |
| Proposed GMPP BES-based-MPPT | α = 0.1 Number of particles = 10 | 250 V–495 V |
Publisher’s Note: MDPI stays neutral with regard to jurisdictional claims in published maps and institutional affiliations. |
© 2022 by the authors. Licensee MDPI, Basel, Switzerland. This article is an open access article distributed under the terms and conditions of the Creative Commons Attribution (CC BY) license (https://creativecommons.org/licenses/by/4.0/).
Share and Cite
Abri, W.A.; Abri, R.A.; Yousef, H.; Al-Hinai, A. A Maximum Power Point Tracker Using the Bald Eagle Search Technique for Grid-Connected Photovoltaic Systems. Energies 2022, 15, 9185. https://doi.org/10.3390/en15239185
Abri WA, Abri RA, Yousef H, Al-Hinai A. A Maximum Power Point Tracker Using the Bald Eagle Search Technique for Grid-Connected Photovoltaic Systems. Energies. 2022; 15(23):9185. https://doi.org/10.3390/en15239185
Chicago/Turabian StyleAbri, Waleed Al, Rashid Al Abri, Hassan Yousef, and Amer Al-Hinai. 2022. "A Maximum Power Point Tracker Using the Bald Eagle Search Technique for Grid-Connected Photovoltaic Systems" Energies 15, no. 23: 9185. https://doi.org/10.3390/en15239185
APA StyleAbri, W. A., Abri, R. A., Yousef, H., & Al-Hinai, A. (2022). A Maximum Power Point Tracker Using the Bald Eagle Search Technique for Grid-Connected Photovoltaic Systems. Energies, 15(23), 9185. https://doi.org/10.3390/en15239185

