A New Approach to Risk Management in the Power Industry Based on Systems Theory
Abstract
1. Introduction
2. Motivations
3. Power Industry Specifics
3.1. Risks in the Power Industry
3.2. Legal and Organizational Aspects of the Power Industry
3.3. Risk Measures for Energy Markets
4. Autonomous Systems Theory
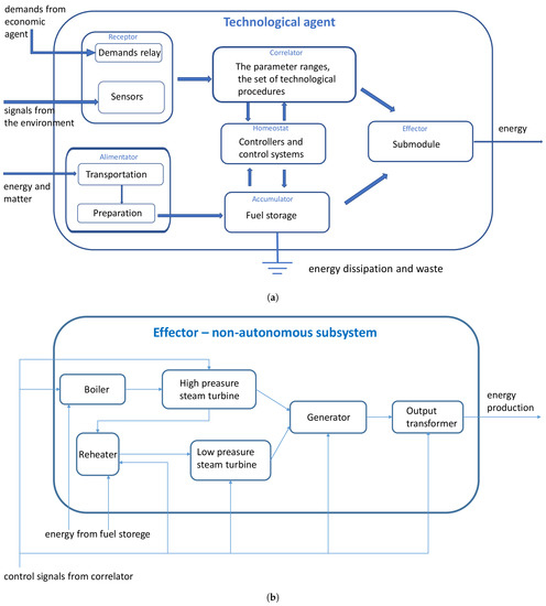
- The receptor is an input module that receives signals (stimuli) from the environment and translates them into the internal code of the system. Thus, receptors are responsible for signal reception, transformation, and transfer.
- The alimentator is an input module that receives energy from the environment.
- The effector is an output module that generates reactions in the system.
- The accumulator is an inner module that stores resources, i.e., energy and matter, and processes them into forms that can be consumed directly by the system.
- The correlator is an inner module that processes and stores information.
- The homeostat is an inner module that secures the functional balance of the system.
5. Risk in the Frame of Autonomous Systems Theory
- The direct changing of the parameters. The action of a controlled system is characterized by the set of its properties. The ones that can be expressed by numerical parameters are the basic characteristics. They can be analyzed at the most basic level of cybernetic systems analysis. More general cases, however, are also possible, an example being the properties that describe the system’s stability (see point 5). Such complex properties can be expressed in mathematical terms but are usually expressed in terms more general than a single numerical parameter or a vector that has numerical components. In the context of controllability, the system has two basic aims—it should assure its acting and stability and it should achieve the determined goals. To perform these tasks, the system should maintain its characteristics in the given frameworks. In the case of numerical parameters, it means that their values should be kept in a priori-defined intervals. The ratio of the length of the interval for which the system acts properly to the length x of the interval of all values of the parameter that can be reached by the system is an example of the simplest measure of the controllability and, as a consequence, of the level of risk in a case when the system is controlled by only one numerical parameter. Thus, provided that C denotes the controllability of the system, we can useIn a case when the system is controlled using a set of n parameters, the lengths of the intervals should be replaced by the measures of the sets in The risk r can be expressed as
- The system inertia. There are a few aspects of inertia in embodied systems. First of all, each embodied cybernetic system reacts with delays. The more delayed a reaction to the control signal, the lower the level of controllability. Thus, the size of the delay of the control, which is a measure of the system inertia, is at the same time a measure of its controllability and, as a consequence, of the level of risk. If a system depends on only one parameter and its dynamics can be modeled using a differential model,where f is a function of the state of a system and F is its control term and the delay T is a measure of the system inertia. Thus, is a measure of controllability. The sensitivity s and reactivity r of a system are other measures of its inertia. Sensitivity is a relative measure of the changes in the state of a system depending on the input, whereas reactivity is a relative measure of the changes in the state of a system output depending on the input. Thus, in the simplest case, they are given by the following form:where R denotes the value of a system’s reaction (the state of the output of a system), S denotes the value of the stimulus (the state of the input of the system), and denotes the change in the state of a system. The aforementioned aspects of the system inertia can be analyzed if a formal model of the system is given, for instance, in the form of a state equation. It should be stressed, however, that alternative models can be considered, for instance, a multi-layer artificial neural network in a case where the dependence between the value of the input and the value of the output has the form of a function, a recurrent artificial neural network if a system has inner dynamics, or a rule system if a system can be described as the schema. It should be stressed, however, that in a system, the inertia can vary as it depends on the path of control. Therefore, the analysis of a system in reference to its inertia should be performed carefully. In particular, if the scheme of control is complex, for instance, multi-step, parallel, or if this scheme is described by a graph of flows of controls, then the pessimistic inertia level should be estimated. In complex systems, their inertia cannot be measured by a single parameter but by a more complex abstract structure, for instance, by a vector of pessimistic inertia of various paths of control. Considering the problem at the most general level, an analysis of the dynamical properties of the system can be performed. It should be mentioned that the mathematical tools of such an analysis are known as automation, for example, the transmittance of a system.
- Predictability. Problems, such as the predictability of a system’s reactions and, as a consequence, the predictability of the states that will be reached by the system, as well as the states of the environment and its pressure on the system, are strictly connected with the issues concerning the system’s controllability [53]. First of all, a short-term forecast of the system’s reaction is needed in the context of the system inertia discussed in the previous point. This means that a control algorithm has to take into consideration the delay effect to force the desired reaction effectively within the assumed time horizon. Predictability should also be taken into consideration in the context of creating a system strategy, which will allow the system to reach its goals. The possibility of predicting the future is related to the character of the processes that influence the predicted events. The problem of whether the considered process has a deterministic or stochastic character and whether it is chaotic or not are examples of crucial questions. These problems are related to the pressures of the environment—see point 4—and the models used by the system in the context of self-control—see point 7. There are well-defined mathematical measures that can be used to measure the system properties in the context of its chaotic nature and stochastic character. If the character of the process is analyzed indirectly, for instance, by analyzing the signals that are the effects of the process, then the characteristics of the string of signals considered as time series can be measured, for example, with random series tests or the fractal dimensions of the graphs of time series [7,54]. If the process can be studied directly, in particular, if its mathematical model is given, then measures, such as the Liapunov exponent of the studied dynamical system, Kolmogorov entropy of the system, or system ergodicity, are the strict mathematical measures that provide information about the character of the process and, as a consequence, the process’s predictability. In the most general case, if any forecasts are performed, then the values of the forecasted parameters can be compared, ex post, with the actual values. This can be the basis for the calculation of the error of the prediction, which is also a measure of the predictability of the system.
- The pressure of the environment. The environment of a cybernetic system puts pressure on it. The negative pressure, i.e., the pressure that disturbs the functional balance of the system or prevents the system from achieving its goals, should be compensated for by the system. The greater the capability to compensate for the unprofitable pressures of the environment, the greater the stability and self-controllability of the system. In the simplest case, if a magnitude of a given influence of the environment can be measured by a single numerical parameter, then the compensation capability of the system can be measured as a value of the ratio of the length of the interval of the value of the parameter for which the influence can be compensated for to the lengths of the intervals of all values that can be entered into the system output as the pressures of the environment. Furthermore, the greater the predictability of the environment, the greater the possibility to work out a strategy for compensation for its negative influence. Furthermore, it should be mentioned that the pressure of the environment is also connected with the variability of the environment—usually, the higher the variability, the greater the pressure. This problem, in particular, the adaptation to a variable environment, is the topic of studies of biocybernetics in the context of the autonomy of biological systems—see, for example, [49] and the monograph in [55]. The results of these investigations can perhaps be adapted to industrial systems. The possibilities of the negative counteracting influence of the environment refer to the system inertia and compensation capabilities, the predictability of the environment, and the accuracy of the model that the system uses. The environment also consists of other autonomous systems—see point 8.
- The level of system stability. The problem of the stability of a system, or more generally, its robustness, includes the stability of its processes and structures. The stability of the processes can be analyzed in the framework of dynamical systems theory, for instance, the structural stability of a process can be checked and discussed in the context of cybernetics—see [45], Section 9. Not only a single process should be stable but the network of processes should be robust as well. The robustness of the network is connected with the structural properties of the graph that models this network. Graph connectivity, both the vertex connectivity and the edge connectivity, is an example of a measure of the graph’s resistance to damage. The stability of structures should be tested in the context of both their resistance to damage and the preservation of their functional properties after damage. For instance, artificial neural networks preserve their structural stability even if around 20% of neurons have been removed. Thus, if the control of the system is based on an artificial neural network, the control has high resistance to damage to the structure, which is the basis of the control algorithm. In general, the level of system stability depends on the effectiveness of the homeostasis of the system.
- Availability of resources and information. A system needs means to solve the problems it is faced with. This is connected with the possibility of the effective operation of both of the autonomous system’s lines—the energetic line and the information line. The energetic line can act if resources can be drawn from the environment, which is possible if there is a sufficient amount of them and they are achievable. Furthermore, exploitation has to be profitable and predictable. The information line needs pieces of information to update the content of the correlator. The necessary pieces of information, in contrast to the resources, are usually achievable, but the possibility of acquiring new pieces of information can be demanding for the development of the receptors including equipping the system with new types.
- The model on which the control is based. The self-control of an autonomous system is based on the knowledge that is created and stored in the correlator. Since the control has to be performed in advance according to the inertia of each embodied system, the models of the environment, the inner and outer processes, as well as the relationships among them, are crucial parts of the correlator. The simplest models are used for creating direct relationships between the types of stimulus reactions and are implemented as a functional dependence. In engineering, automatic control and regulation are based on such models. The most complex models, which are based on symbolic representations that can be completely detached from actual circumstances, enable anticipatory planning, which is an important possibility in the context of the aforementioned system inertia. Furthermore, the complex, abstract models enable the system to work out complex strategies that allow the system to optimize its actions. In general, the more complex and abstract the model, the higher the level of controllability because the type of control is less fixed and, as a consequence, new combinations of actions and reactions can be created as a basis for new strategies. It should be stressed that studies concerning the types of models and their complexities, which are the basis of control in cybernetic systems, are conducted in the context of biological cybernetics and the application of biological mechanisms to technology—see [55,56], chapter 10.
- The character of the game. Each autonomous system operates in its environment, which consists of other autonomous systems such as agents. The considered system interacts with them in various ways. These interactions can both improve and reduce the functionality of the system. As a consequence, the possibility of the self-controllability of the system can increase or decrease. In such a context, the influence of the environment should be studied carefully in the framework of game theory and multi-agent systems theory. First of all, the payoff tables for various strategies should be analyzed, as well as the character of the whole game. The problem of whether the game is a zero-sum game and whether it is conducted against nature or not are examples of issues that should be considered. At the level of the relationships among agents, the existence of competition between them is crucial, as well as the possibility of cooperation. The network of flows of signals, means, and controls among agents should be investigated. The characteristics of agents should also be an element of the analysis of the whole system of agents. These aspects of cybernetic systems that consist of autonomous agents are analyzed in [48].
- Energy in the system. The energy that is drawn from the environment is used to sustain and control the inner organization of a system. It can be used by the system more or less effectively, which is directly connected with controllability. Thus, the measure of the effectiveness of the utilization of energy is the measure of a crucial aspect of controllability and, as a consequence, the risk connected with the aspects of energy. The level of energy dissipation, conductivity of the energetic line in an autonomous system, efficiency of the accumulator and alimentator, time of the system relaxation after energetic exhausting, and the power of the system are examples of measures of energetic effectiveness. Furthermore, the capacity of the accumulator is also a crucial parameter that characterizes the accumulator. This also refers to the predictability of the whole system—the greater the capacity, the longer the run-time, which results in better predictability. All the specified measures are defined explicitly in the case of physical energy and can be defined by an analogy in the case of economic energy, i.e., money.
6. Application to Power Plants
- Identification of the agents—each agent is analyzed in the framework of Mazur’s theory.
- Description of the agents:
- (a)
- The module identification, i.e., which modules in a system correspond to Mazur’s autonomous agents and which modules correspond to their submodules.
- (b)
- The structures of the modules.
- Analysis of the structure and properties of the environment
- Specification of the mutual relationships between the agents and between the agent and the environment.
6.1. Power Plants as Autonomous Systems
6.2. Risk in Power Plants—A Cybernetic Approach
- There are a lot of parameters in a power plant that are changed directly during the control process. For thermal power plants, the combustion intensity is one of the basic parameters that determines the electric power output directly. The maximal intensity of the combustion and, as a consequence, the maximal power of the produced energy, is the measure of the controllability of the system. Production efficiency, measured in the described way, in comparison with the potential demand for energy, is the measure of risk that considers both the technological and economical aspects of power plant operations. From a cybernetic point of view, this is a problem with the energetic line’s productivity such as the fragment that contains the accumulator and the effector.
- Let us continue the example given in the previous point. Combustion in thermal power plants has great inertia, which means that the amount of produced energy cannot change quickly. The inertia of a wind plant is small in comparison. In particular, a wind plant can decrease the production of energy very quickly. In order to decrease the inertia of power plants, they are often equipped with modules that can take a surplus of the produced energy and dissipate it. From a cybernetic point of view, this is a problem with the inertia of the accumulator’s reactivity.
- The predictability of electric power demand is crucial for all players in the electricity market because the whole system acts in online mode. The consumption prediction is important in order to both plan short-term production in a one-day time horizon and work out a long-term production strategy since there is still no economically justifiable energy storage available for such applications. The prediction error is a good measure of prediction accuracy. From a cybernetic point of view, the possibilities of predictions performed by an autonomous system are determined by the accuracy of the models stored in the correlator.
- The environment puts pressure on the system, for example, the overload of the drivetrain of a wind turbine caused by the irregularities of the wind speed including the chaotic character of the wind speed as a time series [7]. Chaotic overloads cause the quick fatigue of mechanical systems and, as a consequence, enhance the risk of system failure. Therefore, not only should they be monitored carefully but also should be taken into consideration in theoretical models and simulations [7]. From a cybernetic point of view, this problem is related to the capability of monitoring the negative influences of the environment on the system, as well as predicting, preventing, and compensating for them.
- The stability of a cybernetic system has at least two aspects. The first, internal stability, consists of keeping the values of the parameters of the system inside the intervals in which the system remains in a functional balance. The system can counteract throwing out the functional balance passively or actively. The passive way regards the system inertia, which is disadvantageous in the context of system control, but it is advantageous in the aspect of keeping the balance. The active way consists of the active prevention of disadvantageous changes. Let us consider the resistance to overheating. The heat capacity of the system is an example of passive thermal stability, whereas cooling is an example of the active thermal stability of the system. The thermal stability of the generator is an example of the problem of stability. It should be mentioned that, in general, thermal stability is one of the crucial parameters in power plants and it is strongly connected with the risk of a disaster, especially for nuclear plants. The second aspect of cybernetic system stability, external stability, is related to the resistance of the system against the distortion of the trajectory of its states in the context of achieving goals. External stability can be measured using the tools from dynamical systems theory. In power plants, the production of a given amount of energy at a given time is an example of a goal. From a cybernetic point of view, the stability of the system refers to the effectiveness of its homeostat.
- The availability of resources should be taken into consideration in the calculation of the risk of power plant exploitation in the context of its profitability. This problem is interesting, especially for wind plants. Theoretically, wind as an energy resource is widely available. On the other hand, however, wind turbines have a relatively narrow wind speed window, i.e., the wind speed intervals at which it operates safely and efficiently. The ratio of the length of the wind speed window to the length of the wind velocity in the terrain means the turbine is localized on the one hand and the ratio of the time in which the wind speed falls into the wind speed window to the time in which the wind speed does not fall into the window can be proposed as measures of controllability in the aspect of the availability of the resources of wind turbines. From a cybernetic point of view, this is a problem with the productivity of the energetic line such as the fragment that contains the alimentator and the accumulator.
- The models on which the control of a system is based are kept in its correlator. The more accurate and detailed the model, the greater the possibilities for effective control, for example, the model on which wind turbine monitoring is based. In the simplest case of a monitoring algorithm, the alarm thresholds are fixed and set arbitrarily by an operator. The modeling of probability distribution functions for automatic threshold calculation is a more effective approach [62]. The complex fully automatic intelligent monitoring system, which consists of a few modules including RBF or, alternatively, a mixture of Gaussian and ART neural networks [63,64], allows for an alarm at the very early stage of failure. From a cybernetic point of view, this problem is related to having the knowledge and based on this knowledge, creating an adequate model of the process. This problem should be solved by a module of the correlator.
- The action of a power plant can be considered in the framework of game theory. The controllability of the system depends strongly on the character of the game. Games against nature and rational agents are some of the possible taxonomies of the types of games. In the first case, the opponent is not interested in victory and, as a consequence, the opponent either does not aspire to maximize the pay-off or the pay-off of the opponent cannot be defined, for instance, in a case when nature in the literal sense is the opponent. The strategy of the optimization of wind turbine control in the context of wind conditions is an example of such a game against nature. The possibility of wind speed prediction is limited because of the chaotic character of wind speed as a time series [7]. Thus, the controllability of the system is greater in cases where the behavior of the opponent is fully predictable. The more chaotic the behavior of the opponent, the lower the predictability and, as a consequence, the controllability of the system. The level of chaotic character can be measured mathematically using, for instance, entropy, Lyapunov exponent, or fractal dimension. From a cybernetic point of view, this problem should be solved by the module of the correlator, which is responsible for creating the strategy of the system.
- As mentioned above, the alimentator is responsible for acquiring energy, whereas the accumulator stores and processes it. These issues have been discussed in points 1, 2, and 6. The capacity of the energetic line in a cybernetic system is another aspect of the problem. However, the control of the energy flows in the system in the context of consumption optimization is the most interesting cybernetic problem. It is crucial, especially for wind turbines with a vertical axis. In this type of turbine, the rotor cannot be started using wind energy but using electric energy. Thus, the control algorithm should take into consideration whether the turbine start is profitable in the context of potential energy production and wind conditions in a few minutes. From a cybernetic point of view, this issue is a problem with the control of the energetic line of the autonomous system by the homeostat.
7. Concluding Remarks and Comments
Author Contributions
Funding
Data Availability Statement
Conflicts of Interest
Nomenclature
| TSO | transmission system operators |
| DSO | distribution system operators |
| SO | system operators, i.e., TSO or DSO |
| VaR | value at risk |
| ARMA | autoregressive moving average model |
| GARCH | generalized autoregressive conditional heteroskedasticity model |
| ARCH | autoregressive conditional heteroskedasticity model |
| APARCH | asymmetric power ARCH model |
| FIGARCH | fractionally integrated generalized ARCH model |
| FIAPARCH | fractionally integrated asymmetric power ARCH |
| HYGARCH | hyperbolic GARCH model |
| RBF | radial-based functions (a type of artificial neural network) |
| ART | adaptive resonance theory (a type of artificial neural network) |
References
- Bhattacharya, A.; Kojima, S. Power sector investment risk and renewable energy: A Japanese case study using portfolio risk optimization method. Energy Policy 2012, 40, 69–80. [Google Scholar] [CrossRef]
- Giot, P.; Laurent, S. Modeling daily value–at–risk using realized volatility and arch type models. J. Empir. Financ. 2004, 11, 379–398. [Google Scholar] [CrossRef]
- Aven, T.; Renn, O. On risk defined as an event where the outcome is uncertain. J. Risk Res. 2009, 12, 1–11. [Google Scholar] [CrossRef]
- Hoskisson, R.E.; Chirico, F.; Zyung, J.; Gambeta, E. Managerial risk taking: A multitheoretical review and future research agenda. J. Manag. 2017, 43, 137–169. [Google Scholar] [CrossRef]
- Mazur, M. Cybernetic Theory of Autonomous Systems; PWN: Warszawa, Poland, 1966. (In Polish) [Google Scholar]
- Mazur, M. Cybernetics and Character; PIW: Warszawa, Poland, 1976. (In Polish) [Google Scholar]
- Bielecki, A.; Barszcz, T.; Wójcik, M. Modelling of a chaotic load of wind turbines drivetrain. Mech. Syst. Signal Process. 2015, 54–55, 491–505. [Google Scholar] [CrossRef]
- Wang, C.; Yan, C.; Li, G.; Liu, S.; Bie, Z. Risk assessment of integrated electricity and heat system with independent energy operators based on Stackelberg game. Energy 2020, 198, 117349. [Google Scholar] [CrossRef]
- Vahedipour-Dahraie, M.; Rashidizadeh-Kermani, H.; Anvari-Moghaddam, A.; Siano, P. Risk-averse probabilistic framework for scheduling of virtual power plants considering demand response and uncertainties. Int. J. Electr. Power Energy Syst. 2020, 121, 106126. [Google Scholar] [CrossRef]
- Khaloie, H.; Anvari-Moghaddam, A.; Hatziargyriou, N.; Contreras, J. Risk-constrained self-scheduling of a hybrid power plant considering interval–based intraday demand response exchange market prices. J. Clean. Prod. 2021, 282, 125344. [Google Scholar] [CrossRef]
- Rocchetta, R.; Patelli, E. A post-contingency power flow emulator for generalized probabilistic risks assessment of power grids. Reliab. Eng. Syst. Saf. 2020, 197, 106817. [Google Scholar] [CrossRef]
- Yu, J.; Guo, L.; Ma, M.; Kamel, S.; Li, W.; Song, X. Risk assessment of integrated electrical, natural gas and district heating systems considering solar thermal CHP plants and electric boilers. Int. J. Electr. Power Energy Syst. 2018, 103, 277–287. [Google Scholar] [CrossRef]
- Bhattacharjee, P.; Dey, V.; Mandal, U.K. Risk assessment by failure mode and effects analysis (FMEA) using an interval number based logistic regression model. Saf. Sci. 2020, 132, 104967. [Google Scholar] [CrossRef]
- Zhao, Y.; Huang, L.; Smidts, C.; Zhu, Q. Finite-horizon semi-Markov game for time-sensitive attack response and probabilistic risk assessment in nuclear power plants. Reliab. Eng. Syst. Saf. 2020, 201, 106878. [Google Scholar] [CrossRef]
- Beyza, J.; Yusta, J.M. Integrated Risk Assessment for Robustness Evaluation and Resilience Optimisation of Power Systems after Cascading Failures. Energies 2021, 14, 2028. [Google Scholar] [CrossRef]
- Aven, T. Foundation of Risk Analysis: A Knowledge and Decision-Oriented Perspective; Wiley: West Sussex, UK, 2003. [Google Scholar]
- Hickman, J.W. PRA Procedures Guide: A Guide to the Performance of Probabilistic Risk Assessments for Nuclear Power Plants; NUREG/CR-2300-V1 and -V2; National Technical Information Service: Springfield, VA, USA, 1983.
- Shrivastava, R.; Patel, P. Hazards identification and risk assessment in thermal power plant. Int. J. Eng. Res. Technol. 2014, 3, 463–466. [Google Scholar]
- Cooke, R.M. Experts in Uncertainty: Opinion and Subjective Probability in Science; Oxford University Press: New York, NY, USA, 1991. [Google Scholar]
- Burgherr, P.; Hirschberg, S.; Schenler, W. Implementation, evaluation and reporting on the survey on criteria and indicators for assessment of future electricity supply options. In NEEDS Deliverable no. D12.3 Research Stream 2b. NEEDS Project New Energy Externalities Developments for Sustainability; Paul Scherrer Institut: Villigen, Switzerland, 2008. [Google Scholar]
- Holton, G.A. Value-at-Risk, Theory and Practice; Academic Press: London, UK, 2003. [Google Scholar]
- Skrodzka, W. Assessment methods for measuring value at risk based on the hit function. Elektron. Model. 2009, 31, 55–64. [Google Scholar]
- Nguyen, S.P.; Huynh, T.L.D. Portfolio optimization from a Copulas-GJRGARCHEVT-CVAR model: Empirical evidence from ASEAN stock indexes. Quant. Financ. Econ. 2019, 3, 562–585. [Google Scholar] [CrossRef]
- Molino, A.; Sala, C. Forecasting value at risk and conditional value at risk using option market data. J. Forecast. 2020, 40, 1190–1213. [Google Scholar] [CrossRef]
- Yang, L.; Xu, H. Climate value at risk and expected shortfall for Bitcoin market. Clim. Risk Manag. 2021, 32, 100310. [Google Scholar] [CrossRef]
- Liu, G.; Wei, Y.; Chen, Y.; Yu, J.; Hu, Y. Forecasting the value-at-risk of Chinese stock market using the HARQ model and extreme value theory. Physical A 2018, 499, 288–297. [Google Scholar] [CrossRef]
- Brooks, C.; Persand, G. Model choice and value-at-risk performance. Financ. Anal. J. 2002, 58, 87–97. [Google Scholar] [CrossRef]
- Giot, P.; Laurent, S. Value-at-risk for long and short trading positions. J. Appl. Econom. 2003, 18, 641–664. [Google Scholar] [CrossRef]
- Giot, P.; Laurent, S. Market risk in commodity markets: A VaR approach. Energy Econ. 2003, 25, 435–457. [Google Scholar] [CrossRef]
- Huang, J.C.; Lee, M.C.; Liu, H.C. Estimation of value-at-risk for energy commodities via fat-tailed GARCH models. Energy Econ. 2008, 30, 1173–1191. [Google Scholar] [CrossRef]
- Chen, Y.W.; Lin, C.B.; Tu, A.H. Regime-switching processes and mean-reverting volatility models in value-at-risk estimation: Evidence from the Taiwan stock index. Emerg. Mark. Financ. Trade 2020, 56, 2693–2710. [Google Scholar] [CrossRef]
- Li, X.; Wei, Y. The dependence and risk spillover between crude oil market and China stock market: New evidence from a variational mode decomposition-based copula method. Energy Econ. 2018, 74, 565–581. [Google Scholar] [CrossRef]
- Wen, D.; Wang, G.J.; Ma, C.; Wang, Y. Risk spillovers between oil and stock markets: A VAR for VaR analysis. Energy Econ. 2019, 80, 524–535. [Google Scholar] [CrossRef]
- Tiwari, A.K.; Trabelsi, N.; Alqahtani, F.; Raheem, I.D. Systemic risk spillovers between crude oil and stock index returns of G7 economies: Conditional value-at-risk and marginal expected shortfall approaches. Energy Econ. 2020, 86, 104646. [Google Scholar] [CrossRef]
- Yang, J.; Zhang, X.; Ge, Y.E. Measuring risk spillover effects on dry bulk shipping market: A value-at-risk approach. Marit. Policy Manag. 2021, 49, 558–576. [Google Scholar] [CrossRef]
- Yousaf, I. Risk transmission from the COVID-19 to metals and energy markets. Resour. Policy 2021, 73, 102156. [Google Scholar] [CrossRef]
- Cabedo, J.D.; Moya, I. Estimating oil price Value at Risk using the historical simulation approach. Energy Econ. 2003, 25, 239–253. [Google Scholar] [CrossRef]
- Aloui, C.; Mabrouk, S. Value-at-risk estimations of energy commodities via long–memory, asymmetry and fat–tailed GARCH models. Energy Policy 2010, 38, 2326–2339. [Google Scholar] [CrossRef]
- Žiković, S.; Vlahinixcx–Dizdarevixcx, N. Similarities between expected shortfall and value at risk: Application to energy markets. Int. J. Manag. Cases 2011, 13, 386–399. [Google Scholar]
- Lu, X.F.; Lai, K.K.; Liang, L. Portfolio value-at-risk estimation in energy futures markets with time–varying copula–GARCH model. Ann. Oper. Res. 2014, 219, 333–357. [Google Scholar] [CrossRef]
- Mensi, W.; Shahzad, S.J.H.; Hammoudeh, S.; Zeitun, R.; Rehman, M.U. Diversification potential of Asian frontier, BRIC emerging and major developed stock markets: A wavelet-based value at risk approach. Emerg. Mark. Rev. 2017, 32, 130–147. [Google Scholar] [CrossRef]
- Krehbiel, T.; Adkins, L.C. Price risk in the NYMEX energy complex: An extreme value approach. J. Futur. Mark. 2005, 25, 309–337. [Google Scholar] [CrossRef]
- Jorion, P. Value at Risk: The New Benchmark for Managing Financial Risk; McGraw–Hill: New York, NY, USA, 2006. [Google Scholar]
- Alkathery, M.A.; Chaudhuri, K.; Nasir, M.A. Implications of clean energy, oil and emissions pricing for the GCC energy sector stock. Energy Econ. 2022, 112, 106119. [Google Scholar] [CrossRef]
- Lange, O. Wholes and Parts. A General Theory of System Behaviour; Pergamon Press: Oxford/London, UK, 1965. [Google Scholar]
- Lange, O. Introduction to Economic Cybernetics; Pergamon Press: Oxford, UK, 1970. [Google Scholar]
- Wang, Z.-X. A GM(1,N)-based economic cybernetics model for the high-tech industries in China. Kybernetes 2014, 43, 672–685. [Google Scholar] [CrossRef]
- Bielecki, A.; Nieszporska, S. Analysis of healthcare systems using systemic approach. Complexity 2019, 2019, 6807140. [Google Scholar] [CrossRef]
- Bielecki, A. The general entity of life: A cybernetic approach. Biol. Cybern. 2015, 109, 401–419. [Google Scholar] [CrossRef]
- Ackoff, R.L. Towards a system of systems concepts. Manag. Sci. 1971, 17, 661–671. [Google Scholar] [CrossRef]
- Ackoff, R.L.; Emery, F.E. On Purposeful Systems; Interscience Publisher: Geneva, Switzerland, 1972. [Google Scholar]
- Gharajedaghi, T.; Ackoff, R.L. Mechanisms, organisms and social systems. Strateg. Manag. J. 1984, 5, 289–300. [Google Scholar] [CrossRef]
- Green, S.G.; Welsh, M.A. Cybernetics and dependence: Reframing the control concept. Acad. Manag. Rev. 1988, 13, 287–301. [Google Scholar] [CrossRef]
- Barszcz, T.; Bielecka, M.; Bielecki, A.; Wójcik, M. Wind speed modelling using Weierstrass function fitted by a genetic algorithm. J. Wind Eng. Ind. Aerodyn. 2012, 109, 68–78. [Google Scholar] [CrossRef]
- Rosslenbroich, B. On the Origin of Autonomy. A New Look at the Major Transitions in Evolution; Springer: Berlin/Heidelberg, Germany, 2014. [Google Scholar]
- Bielecki, A. A model of human activity automatization as a basis of artificial intelligence systems. IEEE Trans. Auton. Ment. Dev. 2014, 6, 169–182. [Google Scholar] [CrossRef]
- Bielecki, A.; Ernst, S.; Skrodzka, W.; Wojnicki, I. The externalities of energy production in the context of development of clean energy generation. Environ. Sci. Pollut. Res. 2020, 27, 11506–11530. [Google Scholar]
- Yanine, F.; Sanchez-Squella, A.; Barrueto, A.; Tosso, J.; Cordova, F.M.; Rother, H.C. Reviewing homeostasis of sustainable energy systems: How reactive and predictive homeostasis can enable electric utilities to operate distributed generation as part of their power supply service. Renew. Sustain. Energy Rev. 2018, 81, 2879–2892. [Google Scholar] [CrossRef]
- Abbey, C.; Joos, G. Supercapacitor energy storage for wind energy applications. IEEE Trans. Ind. Appl. 2007, 43, 769–776. [Google Scholar] [CrossRef]
- Rubinstein-Montano, B.; Liebowitz, J.; Buchwalter, J.; McCaw, D.; Newman, B.; Rebeck, K. A systems thinking framework for knowledge management. Decis. Support Syst. 2001, 31, 5–16. [Google Scholar] [CrossRef]
- Tadeusiewicz, R.; Ogiela, L.; Ogiela, M.R. The automatic understanding approach to systems analysis and design. Int. J. Inf. Meas. 2008, 28, 38–48. [Google Scholar] [CrossRef]
- Jabłoński, A.; Barszcz, T.; Bielecka, M.; Brehaus, P. Modeling of probability distribution functions for automatic threshold calculation in condition monitoring systems. Measurement 2013, 46, 727–738. [Google Scholar] [CrossRef]
- Bielecki, A.; Wójcik, M. Hybrid system of ART and RBF neural networks for online clustering. Appl. Soft Comput. 2017, 57, 1–10. [Google Scholar] [CrossRef]
- Bielecki, A.; Wójcik, M. Hybrid AI system based on ART neural network and Mixture of Gaussians modules with application to intelligent monitoring of the wind turbine. Appl. Soft Comput. 2021, 108, 1–12. [Google Scholar] [CrossRef]
- Korzeniewski, B. Artificial cybernetics living individuals based on supramolecular level organization as dispersed individuals. Artif. Life 2011, 17, 51–67. [Google Scholar] [CrossRef] [PubMed]




Publisher’s Note: MDPI stays neutral with regard to jurisdictional claims in published maps and institutional affiliations. |
© 2022 by the authors. Licensee MDPI, Basel, Switzerland. This article is an open access article distributed under the terms and conditions of the Creative Commons Attribution (CC BY) license (https://creativecommons.org/licenses/by/4.0/).
Share and Cite
Gołȩbiewski, D.; Barszcz, T.; Skrodzka, W.; Wojnicki, I.; Bielecki, A. A New Approach to Risk Management in the Power Industry Based on Systems Theory. Energies 2022, 15, 9003. https://doi.org/10.3390/en15239003
Gołȩbiewski D, Barszcz T, Skrodzka W, Wojnicki I, Bielecki A. A New Approach to Risk Management in the Power Industry Based on Systems Theory. Energies. 2022; 15(23):9003. https://doi.org/10.3390/en15239003
Chicago/Turabian StyleGołȩbiewski, Dariusz, Tomasz Barszcz, Wioletta Skrodzka, Igor Wojnicki, and Andrzej Bielecki. 2022. "A New Approach to Risk Management in the Power Industry Based on Systems Theory" Energies 15, no. 23: 9003. https://doi.org/10.3390/en15239003
APA StyleGołȩbiewski, D., Barszcz, T., Skrodzka, W., Wojnicki, I., & Bielecki, A. (2022). A New Approach to Risk Management in the Power Industry Based on Systems Theory. Energies, 15(23), 9003. https://doi.org/10.3390/en15239003

