Preliminary Study on Optimization of a Geothermal Heating System Coupled with Energy Storage for Office Building Heating in North China
Abstract
1. Introduction
1.1. Background
1.2. Literature Review
2. Model Description
2.1. System Model
2.1.1. Heating Load
2.1.2. Heat Pump
2.1.3. Heat Exchanger
2.1.4. Energy Storage Tank
2.1.5. Water Pump
2.2. Operation Model
2.2.1. Operation Modes
2.2.2. Operation Strategies
2.2.3. Operation Conditions
- (1)
- The supply water temperature (T10) for conventional heating is same as the average of the upper and lower limit temperatures of the energy storage tank (i.e., to maintain the same quality of heating). The upper limit temperature of the water tank (Tmax) is a decision variable which represents the highest temperature that the water tank can reach during heat storage at night. The lower limit temperature of the water tank (Tmin) is designed to be 40 °C, corresponding to the lowest temperature that the water tank can reach during daytime heating.
- (2)
- The outlet temperature of Heat Exchanger 1 (T2) in the conventional heating mode is the same as the averaged T2 in the water tank energy storage mode.
- (3)
- The difference between the inflow and outflow water temperatures for building heating is not more than 8 °C; this is necessary to make sure that the heating water temperature is not low when it reaches the last room.
- (4)
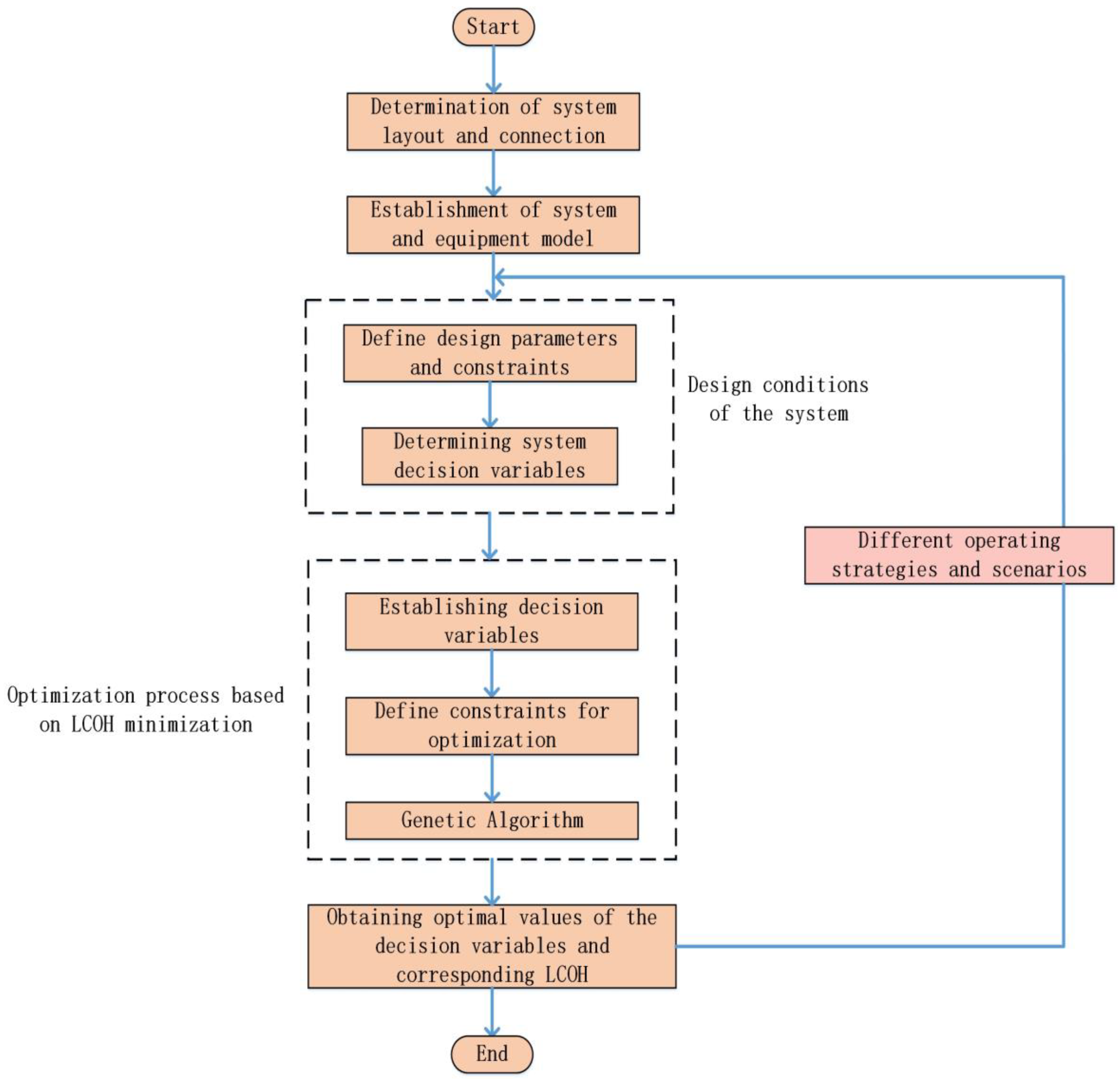
2.3. Optimization Model
2.3.1. Decision Variables
- (1)
- The upper limit temperature of the energy storage tank (Tmax): ranging from 46 °C to 55 °C (subjects to heating temperature of the heat pump).
- (2)
- The energy storage ratio (ε): ratio of the maximum heat-stored in the energy storage tank to the average daily heating load of the design week, ranging from 0 to 1.
- (3)
- End temperature difference at low temperature side of the Heat Exchanger 1 (∆Te = T2–T5, Figure 2): ranging from: 1 °C to 7 °C (subject to the heat exchanger specification).
- (4)
- Maximum temperature difference of the heat pump system (∆Thp = T8–T7, Figure 2): ranging from: 35–40 °C (subject to the heat pump specification).
2.3.2. Objective Function
3. Results and Discussion
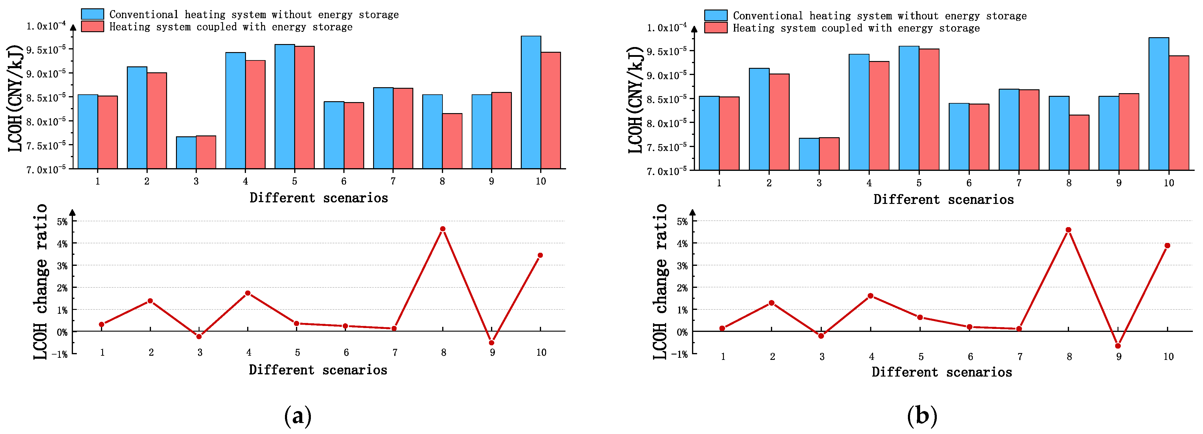
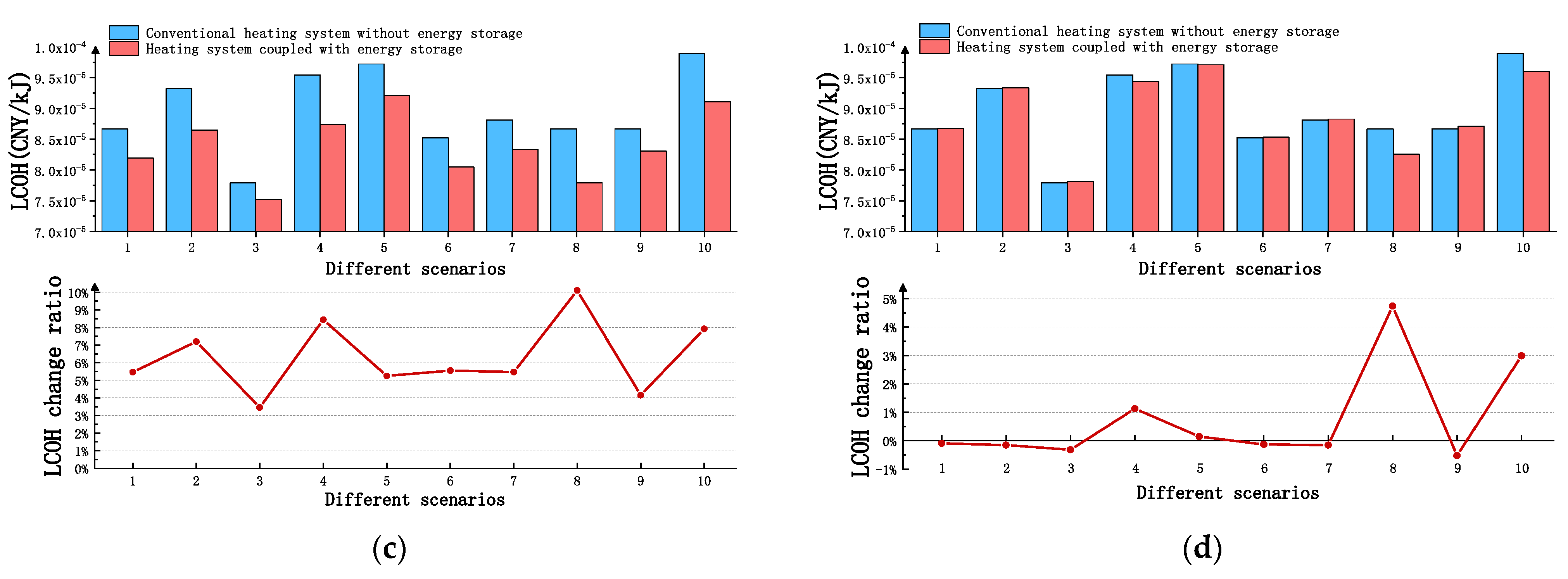
3.1. Optimal Values of Decision Variables in Different Scenarios
3.2. Minimum LCOH of each Scenario
3.3. Sensitivity Analysis
3.3.1. The Influence of Energy Storage Ratio on Operating Cost
3.3.2. The Influence of Electricity Price and Tank Price on εo and LCOH
4. Conclusions
- (1)
- The four operating strategies show that coupling an energy storage tank to the geothermal heating system can reduce operating costs by more than 25%. Case 2 is the best among the four operating strategies, and can reduce operating costs by 30% when the energy storage ratio is 74%.
- (2)
- When the system design is optimized in the consideration of both operating costs and investment costs, the operation strategy (Case 3) where the energy storage tank is used for supplying the peak heat load has a lower LCOH than other cases. The operation strategy (Case 4) where the energy storage tank is used to meet the basic heat load has the worst performance.
- (3)
- It is applicable to couple an energy storage tank to the heating system in scenarios 4, 8, and 10. In scenario 8, the coupled system can save up to 10% LCOH compared with the system without using an energy storage tank. It is worth noting that none of the optimal storage ratios exceed 55% for all scenarios.
- (4)
- The sensitivity analysis shows that coupling an energy storage tank to a geothermal heating system can reduce LCOH when peak-valley electricity price difference is higher than CNY 0.566/kW·h (USD 0.0847/kW·h) or the tank price is lower than CNY 900/m3 (USD 134.64/m3); otherwise, the techno-economy may not be good.
- (5)
- The results obtained in this study provide a reference for the design of an energy storage–geothermal coupled heating system. In the near future, an experimental study will be carried out to further validate the model, as well as the results obtained here.
Author Contributions
Funding
Institutional Review Board Statement
Informed Consent Statement
Data Availability Statement
Acknowledgments
Conflicts of Interest
Nomenclature
| Roma symbols | |
| A | Area |
| Ch | Hazen–Williams coefficient |
| Cmain | Annual maintenance cost |
| Cp | Specific heat at constant pressure |
| dj | Inside diameter |
| g | Gravitational acceleration |
| H | Head loss |
| h | Enthalpy |
| i | Interest rate |
| iu | Pressure loss per unit length |
| K | Correction coefficient |
| k | Heat transfer coefficient |
| L | Length |
| M | Mass |
| Mass flow rate | |
| n | Service life of the system |
| P | Pressure |
| P1, P2...... | Pump |
| Q | Heat transfer rate |
| Q′ | Heat |
| qg | Volume flowrate |
| T | Temperature |
| V | Volume |
| V1, V2...... | Valve |
| W | Power |
| Greek symbols | |
| α | Margin coefficient |
| β | Proportion of annual maintenance cost |
| ε | Energy storage ratio |
| εo | Optimal energy storage ratio |
| η | Efficiency |
| λ | Ratio of mass flow rate |
| ξ | Coefficient of local resistance |
| ρ | Density of water |
| τ | Time |
| ν | Flow velocity |
| Subscripts | |
| al | Along |
| B | Building |
| com | Compressor |
| con | Condenser |
| cw | Cooling water |
| d | Design |
| e | Heat exchanger |
| ele | Electricity |
| eva | Evaporator |
| he | Heating |
| hp | Heat pump |
| hw | Hot water |
| i | In |
| ie | Isentropic |
| lo | Local |
| m | Mean |
| max | Maximum |
| min | Minimum |
| o | Out |
| S | Season |
| st | Storage |
| t | Tank |
| tot | Total |
| W | Weak |
| wf | Working fluid |
| wp | Water pump |
| Superscripts | |
| ex | Heat exchanger |
| hp | Heat pump |
| Acronyms | |
| COP | Coefficient of performance |
| COST | Cost |
| CPF | Capital recovery factor |
| GSHP | Ground source heat pump |
| HVAC | Heating, ventilation, and air conditioning |
| LCOH | Levelized cost of heat |
| MD-GHP | Medium and deep geothermal heat pump |
| OC | Operating cost |
| PR | Price |
| TES | Thermal energy storage |
Appendix A. Water Pump Efficiency Model

Appendix B. Investment Cost (COST) and Operating Cost (OC)
References
- Perez-Lombard, L.; Ortiz, J.; Maestre, I.R. The map of energy flow in HVAC systems. Appl. Energy 2011, 88, 5020–5031. [Google Scholar] [CrossRef]
- Efficiency, C. China Building Energy Consumption Annual Report 2020. Build. Energy Effic. 2021, 49, 1–6. [Google Scholar]
- Zhao, J.; Zhu, N.; Wu, Y. The analysis of energy consumption of a commercial building in Tianjin, China. Energy Policy 2009, 37, 2092–2097. [Google Scholar] [CrossRef]
- Shortall, R.; Davidsdottir, B.; Axelsson, G. Geothermal energy for sustainable development: A review of sustainability impacts and assessment frameworks. Renew. Sustain. Energy Rev. 2015, 44, 391–406. [Google Scholar] [CrossRef]
- Self, S.J.; Reddy, B.V.; Rosen, M.A. Geothermal heat pump systems: Status review and comparison with other heating options. Appl. Energy 2013, 101, 341–348. [Google Scholar] [CrossRef]
- Østergaard, P.A.; Lund, H. A renewable energy system in Frederikshavn using low-temperature geothermal energy for district heating. Appl. Energy 2011, 88, 479–487. [Google Scholar] [CrossRef]
- Aghahosseini, A.; Breyer, C. From hot rock to useful energy: A global estimate of enhanced geothermal systems potential. Appl. Energy 2020, 279, 115769. [Google Scholar] [CrossRef]
- Xia, Z.H.; Jia, G.S.; Ma, Z.D.; Wang, J.W.; Zhang, Y.P.; Jin, L.W. Analysis of economy, thermal efficiency and environmental impact of geothermal heating system based on life cycle assessments. Appl. Energy 2021, 303, 117671. [Google Scholar] [CrossRef]
- GB 55010-2021; Projectcode for Heating Engineering. China Architecture & Building Press: Beijing, China, 2021.
- Huo, Y.L.; Cheng, Y.D.; Li, Y.j.; Jia, J.; Du, Z.Y. Simulation Analysis of Influence of Air Source Heat Pump System on Power Grid Load in Background of Coal-to-Electricity Reform. J. Huaqiao Univ. (Nat. Sci.) 2019, 40, 756–762. [Google Scholar]
- Baeten, B.; Rogiers, F.; Helsen, L. Reduction of heat pump induced peak electricity use and required generation capacity through thermal energy storage and demand response. Appl. Energy 2017, 195, 184–195. [Google Scholar] [CrossRef]
- Han, J.; Cui, M.; Chen, J.; Lv, W. Analysis of thermal performance and economy of ground source heat pump system: A case study of the large building. Geothermics 2021, 89, 101929. [Google Scholar] [CrossRef]
- Smith, M.; Bevacqua, A.; Tembe, S.; Lal, P. Life cycle analysis (LCA) of residential ground source heat pump systems: A comparative analysis of energy efficiency in New Jersey. Sustain. Energy Technol. Assess. 2021, 47, 101364. [Google Scholar] [CrossRef]
- Steve, K.; Mike, G.; Kirk, M. Long-Term Commercial GSHP Performance-Part 4: Installation Costs. ASHRAE J. 2012, 54, 26–36. [Google Scholar]
- Deng, Y.; Feng, Z.; Fang, J.; Cao, S.J. Impact of ventilation rates on indoor thermal comfort and energy efficiency of ground-source heat pump system. Sustain. Cities Soc. 2018, 37, 154–163. [Google Scholar] [CrossRef]
- Urchueguía, J.F.; Zacarés, M.; Corberán, J.M.; Montero, Á.; Martos, J.; Witte, H. Comparison between the energy performance of a ground coupled water to water heat pump system and an air to water heat pump system for heating and cooling in typical conditions of the European Mediterranean coast. Energy Convers. Manag. 2008, 49, 2917–2923. [Google Scholar] [CrossRef]
- Spitler, J.D.; Gehlin, S. Measured Performance of a Mixed-Use Commercial-Building Ground Source Heat Pump System in Sweden. Energies 2019, 12, 2020. [Google Scholar] [CrossRef]
- Michopoulos, A.; Bozis, D.; Kikidis, P.; Papakostas, K.; Kyriakis, N.A. Three-years operation experience of a ground source heat pump system in Northern Greece. Energy Build. 2007, 39, 328–334. [Google Scholar] [CrossRef]
- Michopoulos, A.; Martinopoulos, G.; Papakostas, K.; Kyriakis, N. Energy consumption of a residential building: Comparison of conventional and RES-based systems. Int. J. Sustain. Energy 2009, 28, 19–27. [Google Scholar] [CrossRef]
- Xu, H.; Lin, L.Q.; Tan, Z.F. Ground Source Heat Pump’s Life- cycle Energy Conservation and Technical Economy Analysis Models with Their Application. Oper. Res. Manag. Sci. 2018, 27, 159–167. [Google Scholar]
- Younes, N.; Reza, S.; Mohammad, M.; Ali, A.; Mehdi, H. The effects of ground heat exchanger parameters changes on geothermal heat pump performance–A review. Appl. Therm. Eng. 2018, 129, 1645–1658. [Google Scholar]
- Martinopoulos, G.; Papakostas, K.; Papadopoulos, A. A comparative review of heating systems in EU countries, based on efficiency and fuel cost. Renew. Sustain. Energy Rev. 2018, 90, 687–699. [Google Scholar] [CrossRef]
- D’Agostino, D.; Greco, A.; Masselli, C.; Minichiello, F. The employment of an earth-to-air heat exchanger as pre-treating unit of an air conditioning system for energy saving: A comparison among different worldwide climatic zones. Energy Build. 2020, 229, 110517. [Google Scholar] [CrossRef] [PubMed]
- D’Agostino, D.; Esposito, F.; Greco, A.; Masselli, C.; Minichiello, F. The Energy Performances of a Ground-to-Air Heat Exchanger: A Comparison Among Köppen Climatic Areas. Energies 2020, 13, 2895. [Google Scholar] [CrossRef]
- D’Agostino, D.; Esposito, F.; Greco, A.; Masselli, C.; Minichiello, F. Parametric Analysis on an Earth-to-Air Heat Exchanger Employed in an Air Conditioning System. Energies 2020, 13, 2925. [Google Scholar] [CrossRef]
- Zhang, X. Numerical study of geothermal district heating from a ground heat exchanger coupled with a heat pump system. Appl. Therm. Eng. 2021, 185, 116335. [Google Scholar] [CrossRef]
- Jung, W.; Kim, D.; Kang, B.H.; Chang, Y.S. Investigation of Heat Pump Operation Strategies with Thermal Storage in Heating Conditions. Energies 2017, 10, 2020. [Google Scholar] [CrossRef]
- Floss, A.; Hofmann, S. Optimized integration of storage tanks in heat pump systems and adapted control strategies. Energy Build. 2015, 100, 10–15. [Google Scholar] [CrossRef]
- Glembin, J.; Büttner, C.; Steinweg, J.; Rockendorf, G. Thermal Storage Tanks in High Efficiency Heat Pump Systems–Optimized Installation and Operation Parameters. Energy Procedia 2015, 73, 331–340. [Google Scholar] [CrossRef]
- Lv, J.; Wei, Z.; Zhang, J. Running and economy performance analysis of ground source heat pump with thermal energy storage devices. Energy Build. 2016, 127, 1108–1116. [Google Scholar] [CrossRef]
- Qi, Y.S.; Yue, Y.L.; Liu, T.Y.; Yuan, D.L. Application analysis of combined ground source heat pump and water energy storage systems. HV&AC 2010, 40, 94–97. [Google Scholar]
- Shah, N.N.; Wilson, C.; Huang, M.J.; Hewitt, N.J. Analysis on field trial of high temperature heat pump integrated with thermal energy storage in domestic retrofit installation. Appl. Therm. Eng. 2018, 143, 650–659. [Google Scholar] [CrossRef]
- He, P.; Sun, G.; Wang, F.; Wu, H.X. Heating Engineering, 4th ed.; China Architecture & Building Press: Beijing, China, 2009; pp. 10–17. [Google Scholar]
- Ma, Z.L.; Yao, Y. Air Conditioning Design for Civil Buildings, 2nd ed.; Chemical Industry Press: Beijing, China, 2009; pp. 18, 61. [Google Scholar]
- China Meteorological Data Service Centre. Available online: http://data.cma.cn/data/detail/dataCode/A.0012.0001.html (accessed on 15 March 2021).
- Cox, G.; Belding, S.; Lowder, T. Application of a novel heat pump model for estimating economic viability and barriers of heat pumps in dairy applications in the United States. Appl. Energy 2022, 310, 118499. [Google Scholar] [CrossRef]
- Lu, X.; Zhao, Y.; Zhu, J.; Zhang, W. Optimization and applicability of compound power cycles for enhanced geothermal systems. Appl. Energy 2018, 229, 128–141. [Google Scholar] [CrossRef]
- Dai, B.M.; Liu, S.C.; Li, H.L.; Sun, Z.L.; Song, M.J.; Yang, Q.R. Energetic performance of transcritical CO2 refrigeration cycles with mechanical subcooling using zeotropic mixture as refrigerant. Energy 2018, 150, 205–221. [Google Scholar] [CrossRef]
- Zhang, X.K. Study on the Solar and Ground Coupled Heat Pump Heating System. Master’s Thesis, Shandong University, Jinan, China, April 2014. [Google Scholar]
- Lu, Y.Q. Practical Heating and Air Conditioning Design Manual, 2nd ed.; China Architecture & Building Press: Beijing, China, 2007; pp. 1989–1994. [Google Scholar]
- Yi, T. The problem of the value of the Hazen-Williams coefficient. Ind. Water Wastewater 2004, 35, 63–65. [Google Scholar]
- Astolfi, M.; Xodo, L.; Romano, M.C.; Macchi, E. Technical and economical analysis of a solar–geothermal hybrid plant based on an Organic Rankine Cycle. Geothermics 2011, 40, 58–68. [Google Scholar] [CrossRef]
- Walraven, D.; Laenen, B.; D’haeseleer, W. Minimizing the levelized cost of electricity production from low-temperature geothermal heat sources with ORCs: Water or air cooled? Appl. Energy 2015, 142, 144–153. [Google Scholar] [CrossRef]
- Baidu Library. Available online: https://eduai.baidu.com/view/a6af889484868762caaed5f6 (accessed on 10 May 2021).













| Period of Using Electricity in the Course of a Day | Price Names * |
|---|---|
| 8:00 a.m.–12:00 p.m.; 4:00 p.m.–8:00 p.m. | Peak price |
| 6:00 a.m.–8:00 a.m.; 12:00 p.m.–4:00 p.m.; 8:00 p.m.–10:00 p.m. | Flat price |
| 10:00 p.m.–12:00 a.m.; 12:00 a.m.–6:00 a.m. | Valley price |
| Scenario | Region | Energy Storage Tank Price (CNY/m3) | Heat Pump Price (CNY/kW) | Heat Exchanger Price (CNY/m2) | Water Pump Price (CNY/kW) |
|---|---|---|---|---|---|
| 1 (basic scenario) | Xianxian Region | 1000 | 1000 | 800 | 2000 |
| 2 | - | - | - | 2000 | - |
| 3 | - | - | 500 | - | - |
| 4 | - | - | 1500 | - | - |
| 5 | Shanghai Region | - | - | - | - |
| 6 | - | - | - | - | 1000 |
| 7 | - | - | - | - | 3000 |
| 8 | - | 500 | - | - | - |
| 9 | - | 1500 | - | - | - |
| 10 | Tianjin Region | - | - | - | - |
| Time | Status | Xianxian Region | Shanghai Region | Tianjin Region |
|---|---|---|---|---|
| 8:00 a.m.–12:00 p.m.; 4:00 p.m.–8:00 p.m. | High peak | 0.9304 | 1.11 | 1.2760 |
| 12:00 p.m.–4:00 p.m. | Flat stage | 0.6724 | 1.11 | 0.8305 |
| 10:00 p.m.–12:00 a.m.; 12:00 a.m.–6:00 a.m. | Low valley | 0.4144 | 0.527 | 0.4050 |
| Abscissa | −5 | −4 | −3 | −2 | −1 | 0 | 1 | 2 | 3 | 4 | 5 |
|---|---|---|---|---|---|---|---|---|---|---|---|
| The peak-valley electricity price difference (CNY/kW·h) | 0.266 | 0.316 | 0.366 | 0.416 | 0.466 | 0.516 | 0.566 | 0.616 | 0.666 | 0.716 | 0.766 |
| Energy storage tank price (CNY/m3) | 500 | 600 | 700 | 800 | 900 | 1000 | 1100 | 1200 | 1300 | 1400 | 1500 |
Publisher’s Note: MDPI stays neutral with regard to jurisdictional claims in published maps and institutional affiliations. |
© 2022 by the authors. Licensee MDPI, Basel, Switzerland. This article is an open access article distributed under the terms and conditions of the Creative Commons Attribution (CC BY) license (https://creativecommons.org/licenses/by/4.0/).
Share and Cite
Ren, Y.; Lu, X.; Zhang, W.; Zhang, J.; Liu, J.; Ma, F.; Cui, Z.; Yu, H.; Zhu, T.; Zhang, Y. Preliminary Study on Optimization of a Geothermal Heating System Coupled with Energy Storage for Office Building Heating in North China. Energies 2022, 15, 8947. https://doi.org/10.3390/en15238947
Ren Y, Lu X, Zhang W, Zhang J, Liu J, Ma F, Cui Z, Yu H, Zhu T, Zhang Y. Preliminary Study on Optimization of a Geothermal Heating System Coupled with Energy Storage for Office Building Heating in North China. Energies. 2022; 15(23):8947. https://doi.org/10.3390/en15238947
Chicago/Turabian StyleRen, Yapeng, Xinli Lu, Wei Zhang, Jiaqi Zhang, Jiali Liu, Feng Ma, Zhiwei Cui, Hao Yu, Tianji Zhu, and Yalin Zhang. 2022. "Preliminary Study on Optimization of a Geothermal Heating System Coupled with Energy Storage for Office Building Heating in North China" Energies 15, no. 23: 8947. https://doi.org/10.3390/en15238947
APA StyleRen, Y., Lu, X., Zhang, W., Zhang, J., Liu, J., Ma, F., Cui, Z., Yu, H., Zhu, T., & Zhang, Y. (2022). Preliminary Study on Optimization of a Geothermal Heating System Coupled with Energy Storage for Office Building Heating in North China. Energies, 15(23), 8947. https://doi.org/10.3390/en15238947

