Abstract
This research aims to develop a conceptual framework for a design support model for energy-efficient vertical green façade systems with a focus on their thermal and shading performance. The model applies forecasting and backcasting methods based on an extensive literature review and analysis by the authors, with a particular focus on the energy efficiency parameters of vertical green façades. The key parameters are related to the location (climate, surroundings, orientation of the façade), system type (air gap dimensions, irrigation, structure, and substrate type) and plant characteristics (leaf area index, leaf absorptivity, foliage thickness, stomatal resistance, typical leaf dimensions, leaf emissivity, transmission coefficient, radiation attenuation) determined from actual data collected from buildings. This holistic approach changes the perception of a user and an architect while facilitating the design process. The method’s limitations result from the scarcity of comparative experimental studies. However, the proposed model can be customised for specific conditions, with an increasing number of studies testing energy efficiency parameters comparatively. The article emphasises the vital importance of vertical green façades for built environment decarbonisation and links it to a new conceptual framework to encourage designers to make greater use of vertical green systems that are fully integrated into building energy strategies.
1. Introduction
In recent years, the problems caused by climate change have prompted architects and urban planners to propose sustainable building designs that have the potential to reduce energy demand, minimise environmental impact and mitigate the heat island effect [1]. Green systems in buildings offer particular advantages in this respect.
Vertical green façades contribute to the reduction of greenhouse gas emissions to the atmosphere due to the sequestration of carbon dioxide in the photosynthesis and evapotranspiration processes. Thanks to additional insulation, they improve the energy efficiency of buildings by cooling their surface in summer and reducing heat loss in winter. In cities, the use of greenery on the façades reduces heat radiation and, thus, also the heat island effect. Moreover, with a limited amount of space in densely built-up agglomerations, it is often the most effective way to improve biodiversity while providing inhabitants with contact with nature. Introducing green façades into the urban tissue is critical to the decarbonisation of the built environment. However, knowledge of the design of green façades is still limited. In this article, we explain in detail the role of the various parameters and their impact on the correct functioning of vertical green systems. We hope that understanding their important role in climate change mitigation, in combination with a new conceptual framework, will encourage designers to make greater use of vertical green systems.
Vertical green façade systems can be divided into two main typologies: green façades and living walls. Green façades are formed by different types of climbing plants covering the building’s façade. Plants grow by clinging to rough wall surfaces or extra carriers such as trellises and cords. Plants’ rooting medium can be the ground or plant pots. Conversely, a living wall consists of a growing medium for plants, a carrier structure, an automatic irrigation and fertilisation system, and a drainage system. It can be classified as a continuous or modular living wall according to the type of growing medium. In a continuous living wall, waterproof panels are fixed to a grid carrier attached to the wall. Two layers of felt stapled onto these panels create a growing medium.
The shade provided by the vegetation, the evapotranspiration from the plants and soil, and the insulation provided by the substrate, as well as the greenery acting as a barrier to wind, create the mechanisms that enable the aforementioned systems to reduce the energy demand of buildings [2,3,4]. Several studies have been carried out on the reduction of a building’s energy demand depending on the thermal performance of vertical green systems. Cameron et al. [5], in their experimental study conducted with Hedera over two winters in the UK, determined that the vegetation reduced energy demand by 21% during the first winter and by 37% during the second winter due to the spread of the plant. Coma et al. [6] compared the energy-saving potential of green façades and living walls in an experimental study conducted in Spain in 2014–2015. The first results showed that living walls and green façades saved 58.9% and 33.8% of energy, respectively, during the cooling season. Moreover, these systems did not create any extra energy demand during the heating season. Pan et al. [7] evaluated the effects of plant characteristics and substrate moisture on the thermal performance of the four most commonly used plants and four shrub species for vertical green systems (VGSs) over a one-year period in humid, subtropical Hong Kong. As a result, the authors found that vertical green systems reduced heat conduction by 18.7–39.8%. Perini et al. evaluated the cooling potential of a well-planted vertical greening system in Genoa during the summer months. The study proves that a green layer can reduce external surface temperatures and, thus, be used to improve thermal comfort and alleviate the heating of building skins. The authors also show that the cooling capacity of vertical greening systems can be utilised to reduce energy demand for air conditioning by combining supplementary devices and green layers [8].
All of these studies prove the benefits of vertical green systems. However, since these are living systems, their thermal behaviour mechanisms are quite complex. Few numerical models have been created to investigate the thermal behaviour of vertical green façades and assess their performance. Susorova et al. [9] proposed a mathematical model of an exterior wall covered with climbing vegetation to evaluate the thermal effects of plants on heat transfer through building façades. He et al. [10] developed a coupled heat and moisture model to analyse the thermal performance of living walls. Convertino et al. [11] described the main parameters concerning heat flow in green façades that can be used in simulation models. Several studies have also been carried out to evaluate the performance of vertical green systems by integrating numerical methods into simulation tools as modules. Larsen et al. [12] presented a simplified method to simulate a green wall using a traditional wall/glazing element with fictitious properties included in simulation software. This green façade was simulated in EnergyPlus software. Malys et al. [13] offered a hydrothermal model of green walls and green roofs for the urban microclimate simulation software SOLENE-Microclimate.
Although all these studies show the advantages of vertical green façades, these are not enough for the applications of the systems to become widespread. Users and architects need an easy-to-understand design and a research approach that is able to predict the energy flow mechanisms and potential energy savings resulting from these systems. This paper proposes a support model for the design of vertical green façades and the evaluation of their performance, with the ambition of providing a different perspective on these sustainable design solutions and promoting the research area.
2. Materials and Methods
In order to define, explore and discuss factors influencing the thermal performance and shading properties of vertical greening systems, the article incorporates methods derived from specific design approaches into a systematic literature review. By introducing the unconventional framework, the authors aim to expand the research apparatus while emphasising the practical purposes of applying scientific knowledge. The prognosed output is a design support model for energy-efficient vertical green façades. It is also a research tool aimed at solving complex challenges. The design methods verify and validate areas of literature review, focusing the process on the crucial aspects of the problem. Therefore, the proposed methodology can be applied to other scientific challenges that require innovative and multi-faceted targeting.
The research aimed at the development of a decision support model for vertical green façade design was conducted following two key steps. In the first step, the thermal insulation and shading behaviours of vertical green systems were analysed by examining the existing literature, and the parameters affecting energy flow mechanisms were determined. In the second step, the defined parameters and their mutual interrelations were analysed, and a design support model was developed.
As already emphasised, an extensive literature review was conducted. The thermal performance of vertical green systems, the shading effect, the energy-saving potential and heat flow mechanisms were analysed. During the review, ‘thermal performance of vertical green façades’ and ‘thermal performance of living walls’ concepts were searched for in ScienceDirect, Google Scholar and MDPI databases. More than 500 peer-reviewed journal articles and conference papers published between 2010 and 2022 were screened in order of relevance to the search terms. Studies not related to vertical green façade systems or their energy efficiency were eliminated. It was determined that the rate of articles directly related to the subject was approximately 20%. Then, after a second round of selection, 40 of the most relevant articles were chosen for detailed analysis. During this selection process, priority was given to studies investigating the energy efficiency parameters of vertical green façades through a comparison with different values in the same environment. For example, the authors looked at the comparison of different air gap dimensions or leaf area index (LAI) values under the same conditions or observations of the behaviour of the same experimental setup under different weather conditions. Since the purpose of the literature review was to examine the energy efficiency parameters specifically, studies with a single case that did not allow comparison within their setup or with the studies of other authors were not selected for further analysis. Studies that were carried out in different climatic conditions with different systems and plant species, as well as numerical studies explaining heat flow mechanisms for vertical green façades, were also reviewed. The results of the analysis were presented under three main groups of energy efficiency parameters related to: location; system type, including specific design details; and plant species and their characteristics. The distribution of the total number of articles reviewed in the study according to the analysis groups is shown in Figure 1.
Figure 1.
The distribution of the total number of articles reviewed in the study according to the analysis groups.
On the basis of the results of the literature review, the authors created a model aimed at making vertical green façade systems design easy to understand and accessible to potential users. This was achieved by defining the objectives of the new façade structure, facilitating the design process, and evaluating the energy-saving potential. To develop the model, the authors followed two complementary and subsequent methods: forecasting and backcasting, which vary in relation to the research process timeframe. With forecasting, it is possible to predict unknown future values based on contemporary trends and, therefore, to assume the potential of exploring the defined research aim as well as to update the initial research goal. During the process, the described method provided a forecast of the necessity for the design support model dedicated to the vertical green façades and projected its popularity among diverse target groups of users. With this information, it was possible to start defining the framework’s features, which is assessed in the next step of the process. Therefore, to advance the model, the authors engaged in backcasting when defining the crucial characteristics of the model. It was highly effective due to the fact that this method starts with a desirable future (an efficient framework) and then works backwards to identify the steps that will connect that desirable future to the present. Since the methods of forecasting and backcasting are possible to use codependently and consecutively, they also guarantee an effective evaluation of one another and, therefore, of the obtained solution. Moreover, using both methods exercises the resiliency of the proposal, which is a valuable feature in the context of framework efficiency. To sum up the whole design process, the logical trajectory of the methods’ implementation is shown in Figure 2, where the methods are assigned to the specific design process stages.
Figure 2.
Methodologies applied during the design process.
Figure 2 explains that the combination of a literature review, forecasting and backcasting—following the proposed hierarchy—can be successfully applied during different stages of the design process and, thus, foster a proposal that targets multiple and diverse aspects of the challenge. Within the open end of the scheme, the last step of the process, i.e., the evaluation of the possible solution, can engage previously used methods to validate the obtained results. The validation can be performed as a final check before further framework development or when new relevant data is presented to the researcher, guaranteeing that the process will be agile, resilient and up-to-date. The scheme advocates for the hybridisation of methods that results in the highest efficiency of the design process. As the researched challenges and their most effective solutions are multi-faceted, the same diversity of means should apply to the methods engaged in designing the research process itself.
Following a literature review, the next method used is forecasting—with known, contemporary trends engaged in speculating on the unknown future. Forecasting is about organising the existing challenges, occurrences and trends into a gradual scheme to establish the current and future development potential of a design support model. Analysing multi-threaded events and circumstances connected to ecology, sociology, technology and design development helps diagnose the actual need for such a model and renders the positive changes it can provide for the design of energy-efficient vertical green façades. The forecasting method used in the early stage of a design process helps validate the initial idea and indicates the circumstances to consider when reviewing strengths, weaknesses, challenges, and chances, therefore developing the strategic planning of the model. Figure 3 explains how the forecasting method was used when researching the potential of the vertical green façade application. Firstly, the authors speculated if a vertical green façade was a sustainable design solution that would gain popularity among designers and non-professionals as a means to mitigate the effects of the climate crisis and manifest an eco-ethos of contemporary city-dwellers. Then, the authors researched if a potential rise in vertical green façade implementation would boost the demand for a dedicated design support model.
Figure 3.
The forecasting scheme for diagnosing the application’s potential demand.
After completing the forecasting stage of the design support model development, backcasting can be utilised to further develop the design brief and define the benchmarks. It is a method where the desired outcome is defined first. Then, it is followed by gradual, consecutive steps connecting the outcome to the present. The backcasting scheme presented in Figure 4 explains the process of defining the content and connections of the model. Starting with characterising the primary goal as analysing the thermal performance of a vertical green façade system and designing it to be energy-efficient, the scheme puts an emphasis on the potential of the model. By defining secondary goals as developed multi-faceted definitions of the ‘effective’ adjective, it is possible to further elaborate on each of those definitions and describe the interconnections between parameters in this model. Because of its logical rigour and linear structure, backcasting serves as an appropriate method for developing a design support model, especially when it is connected to the notions of sustainability, urban resiliency and an eco-ethos. As seen above, the backcasting method helped the authors mark functional benchmarks. Forecasting was used to validate the aim of the design, and backcasting was utilised to define the ultimate goal of the design support model and the parameters needed to obtain it.
Figure 4.
The backcasting scheme for defining the functionalities of the application.
3. Results and Discussion
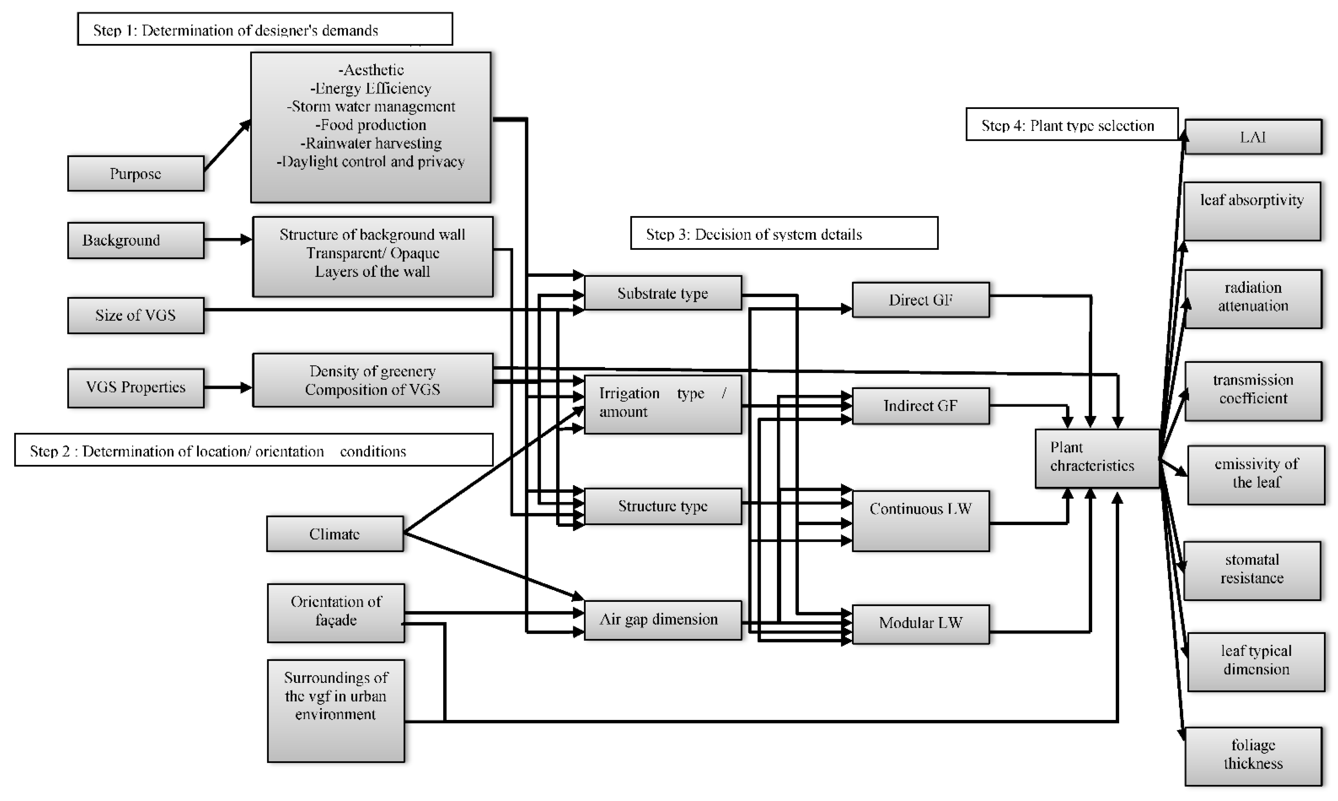
As a result of the study, a design support model consisting of four steps was proposed for an energy-efficient vertical green façade design. The proposed design support model is summarised in Figure 5.
Figure 5.
Design support model for energy-efficient vertical green systems design.
The difference between this design support model and the process tree offered by Perini, Ottele and Haas [14] is that it focuses on energy-efficient systems design through specific steps to be followed. Therefore, the model goes beyond the state of the art by providing the designer with a roadmap to achieving goals oriented towards climate neutrality and resilience.
In the first step of the design support model, the architect defines four main elements. Firstly, the purpose(s) of the system is identified. In order to design energy-efficient vertical green façade systems, it is necessary to examine the energy balances and understand the effective factors. Energy flow in vertical green façades is related to the mechanisms of convection, conduction, radiation, and evapotranspiration. Authors such as Scarpa et al. [15], He et al. [10], Susorova et al. [9] and Convertino et al. [11] have proposed numerical models to explain and calculate the energy balance of green façades and living walls. The models are validated with the experimental method. The fact that plants are alive and that they respond to external actuators does not allow their thermal performance to be predicted with 100% certainty by models; however, with some assumptions, results can be obtained with negligible margins of error. For example, a study [9] simulating the thermal performance of direct green façades with a one-dimensional heat flow model has examined short-wave radiative transmission through the plant layer, long-wave radiative exchange between the plant layer and the environment, convective heat transfer to and from vegetation, and evapotranspiration from leaves. However, plants were assumed to always be in the growing season. Individual leaf angles were not considered. Leaves were uniformly distributed. Leaf absorptivity, leaf dimensions, the leaf area index, the radiation attenuation coefficient, and plant stomatal conductance were constant. Values that vary with altitude, such as wind speed, were considered constant. The level of soil moisture at plant roots was constant.
A model for an indirect green façade was again created as a one-dimensional model, but this time, the air gap between the plant layer and the wall was also taken into account [11]. The substrate properties, as well as the plant layer, must be considered to calculate the thermal performance of the living wall system [10] because factors such as evaporation from the substrate surface and the thermal conductivity of the substrate will affect the thermal performance of the system. The thermal and energy performance of living wall systems in the Shanghai area was calculated by considering the mechanisms of plant shading and the transpiration effect, substrate evaporation and the insulation effect. However, the substrate and the plant layer were considered homogeneous. Chen et al. [16] proposed a new living wall solar radiation model that computes solar transmission in vertical canopies. The authors considered the leaf inclination angle, which describes how leaves orient themselves and can change according to various factors in this model. Different canopies with leaf inclination angles from 0° to 75° were simulated. The results show that the smaller the leaf inclination, the lower the transmission.
Based on the results of mathematical and experimental studies, it can be concluded that the parameters needed for studying the behaviour of vertical green systems can be determined by the analysis of diverse factors. The long- and short-wave radiative heat transfer within the vegetation canopy, the radiative exchange within walls not covered by plants or soil not covered by plants, the plant–wall or plant–soil radiative heat transfer, plant canopy effects on the convective heat transfer, the transpiration from plants and the evaporative effect of the soil, the heat conduction from and to the back wall and soil layer, the role played by the wall and soil thermal inertia are all to be taken under consideration [2].
Other decisions to be made by the designer in the first step are related to the characteristics of the background on which the vertical green system will be applied (rate of transparency), the dimensions of the system and the features of the system (density of greenery, composition, etc.). These decisions are directly linked to other stages of the process. For example, the defined purpose of the façade directly affects the plant type selection, and it is determined by climate conditions. Therefore, the design support model should not be considered unidirectional since its parameters are interdependent and influence each other in many ways.
In the second step of the process, the designer has to define the location-related parameters. These are climatic and environmental conditions analysed together with the building orientation. Climate, weather conditions and façade orientation play a major role in the thermal and shading performance of vertical green façade systems. First, it is necessary to choose a plant type suitable for the climate in order to ensure the continuity of the system. In addition, weather conditions and wind direction and speed can change the cooling effect due to their effects on evaporation. Plants improve the energy efficiency of the building in winter conditions by protecting it from the wind and by creating a thermal insulation layer. They also provide a cooling effect in summer with their shading and evaporation properties on the façade’s surface. Table 1 summarises the data of simulative and experimental studies that were reviewed to show the effect of climate and orientation on the thermal performance and shading properties of vertical green façade systems.
Table 1.
Experimental and simulative studies examined in the location and orientation section of the research.
Hoelscher et al. [17] measured the cooling effect of the Hedera helix plant in Berlin during the hot summer period. They found that the Hedera helix reduced the façade temperature by 0–12.3 Celsius degrees. Cameron et al. [5] measured the same plant in winter conditions in Reading, UK, and found that even partially covering the experimental cuboids with vegetation on snowy days yielded approximately 26% energy efficiency. Vox et al. [18] tested two different plant species in Bari, Italy, for 2 years and found that the plants reduced the surface temperature of the façade by 6–7 degrees on hot summer days, while in winter, the surface temperature of the green façades was 1–2 degrees higher than the control wall. Based on these results, the authors stated that during a cold wave, the green façade behaves like a thermal screen with vegetative warming. Moreover, some studies have proven that these systems perform better when weather conditions become more extreme.
Cameron et al. [5] found that the Hedera green façade improved energy efficiency in very cold, strong-wind and rainy weather by 40–50%. Jim [19] observed that climbing green façades provide a better cooling effect on sunny days compared to rainy or cloudy days in humid-tropical Hong Kong summer conditions. In addition, façade orientation is an important factor affecting the cooling effect. The system should be incorporated in the part of the façade where solar radiation is at its highest and steepest angle to get the best cooling performance. In the aforementioned study, it was stated that the plant layer on the eastern façade showed a better cooling effect because that location did not allow the sunrays to fall at a right angle to the south façade, while the western façade was under the shadow of exterior elements. Moghaddam et al. [20] proved that a green façade as a second layer with a southeast and/or a southwest orientation results in maximum energy savings in a coastal city with a Mediterranean climate, such as Barcelona. Kontoleon and Eumorfopoulou [21] mentioned that the effect of plant foliage on the daily peak temperature of an exterior wall surface is more significant for east- or west-oriented wall surfaces. Susorova, Azimi et al. [22] conducted an experiment measuring the effects on thermal performance and local microclimate with climbing plants on differently oriented façades in July 2013 in Chicago, IL. The results showed that the highest surface temperature reduction was measured on the east and west façades exposed to high-intensity solar radiation in the early morning and low sun angles in the late evening hours. Pan, Wei et al. [23] found that a west-facing living wall showed the best thermal performance when the daily wall temperatures were measured. In addition, the study showed that solar radiation, total bright sunshine and relative humidity were the most critical meteorological parameters for the thermal performance of vertical greenery systems (VGSs). However, when the daily maximum ambient temperature was measured, it was noted that the greatest difference between the planted and bare walls was for the north-facing elevations. The authors explained the reason for this situation to be that it is likely that the high direct solar radiation and outdoor air temperature in the west and south orientations resulted in greater water loss and lower evaporation from the soil in the west- and south-facing VGSs and reduced foliar evapotranspiration due to the stomatal closure of plants in VGSs facing west and south.
Façade orientation affects the shading performance of vertical green systems. Perez et al. [24] investigated the shading performance of indirect green façades consisting of the Boston Ivy plant and steel mesh carriers in a Mediterranean continental climate and determined that the shading effect is directly related to façade orientation and that the east and west orientation should be taken into account as much as the south orientation in architectural design.
The built environment around the surface of the edifice to which the vertical green system is to be applied can also affect the performance of the system. For example, if the surrounding buildings cast a shadow on the façade, restricting access to daylight or reducing the effect of the wind, it may cause differences in the shading performance and heat flow mechanisms of the system.
In step 3, the architect decides on the system-type-based parameters and structural details of the vertical green façade system. All design details of vertical green systems, such as the type of system (direct or indirect green façade, continuous or modular living wall), the materials of the components (e.g., substrate content for living walls), the plant layer, the type of growth medium and the width of the space between the outer wall, affect the thermal performance of a building. The influence of these elements on the performance of the system is directly and bi-directionally linked to the parameters of the location and to the type of vegetation.
Safikhani and Baharvand [25] claimed that providing a gap by applying a distance between living walls and the wall surfaces of buildings can improve the performance of living walls. Thus, the optimum gap distance was found by the simulation method and then verified by the experimental method. As a result of the experiment carried out from 14 April 2013 to 19 June 2013 in the hot and humid climate of Malaysia, it was concluded that a 30 cm space is optimal in these conditions. The study of Lee and Jim [26] showed that a deep air gap between the vegetation and the exterior building wall would provide more exterior surface cooling in summer conditions in subtropical Hong Kong. The authors explained this by the fact that more energy would be required to increase the temperature of the air in a large cavity. Therefore, during hot and warm periods, larger spaces absorb more incoming heat without causing significant temperature rises.
Another element that affects the thermal performance of living walls is the type of growing medium. Dede et al. [27] evaluated the thermal insulation performance of a growing medium that was created by mixing various proportions of municipal solid wastes, agricultural organic wastes and inorganic materials in Sakarya, which has a temperate climate, and they found the highest thermal insulation effect in the growing medium consisting of a mixture of peat and perlite. Van de Wouw et al. [28] tested the rainwater collection and evapotranspiration (ET) capacities of two different living wall systems made of panels and plant pots; they concluded that the total estimated ET power was 18 (±3) and 11 (±3) kW/m2/year for the panel and the planter box system, respectively. They also stated that in addition to the insulation effect and shading, evapotranspiration could be considered a cooling mechanism. The fact that the panel system was watered on a daily basis affected its ET capacity. Ottele and Perini [29] compared a direct green façade with Hedera helix and living walls with planter boxes using Lamium galeobdolon, Carex, Alchemilla, and Host and a base of mineral wool using Ferns, Geraniums, and Carex and found that the different evaporation capacities of plants affect the cooling effect of the plant species, but the main role is played by the supporting system that contains the growing medium. After 8 hours of heating in summer conditions, the maximum temperature difference between the direct green façade and the bare wall was 1.7 °C; for the planter box system, it was 8.4 °C, and for the mineral-wool-based system, it was 5.9 °C. In the winter period, it has been determined that all systems increase the R-value (where R is the thermal resistance (m² K W−1)) of the façade and increase the indoor air temperature.
Libessart and Kenai [30] measured the thermal conductivity of different substrate contents in controlled lab conditions. A comparison was conducted between a universal potting substrate containing composted bark, fair peat and plant compost, clay balls and sphagnum moss and a CVF substrate containing 90% coconut matting, 10% perlite and a synthesised fertiliser. The first test within the comparison was made with dry content. In the second test, moisturised content for the mixture of outdoor planting mix and clay balls was added. The authors found that green walls containing sphagnum showed the best thermal insulation performance in wet conditions. Additionally, the importance of controlling the moisture of the substrate to achieve the best conditions in terms of low thermal conductivity was pointed out. Manso and Castro-Gomes [31] evaluated the thermal performance of ‘Geogreen’ wall modules that comprise a geopolymer base plate and an expanded cork board (ICB) upper plate under Mediterranean climate conditions in Covilhã, Portugal. The results showed that the ‘Geogreen’ system improved thermal comfort by decreasing heat flow between the interior and exterior components and reducing the exterior surface temperature by up to 15 °C.
Mazzali et al. [32] tested three living walls to investigate their potential effects on energy behaviour in building envelopes under Mediterranean temperate climate conditions in three different cities in northern and central Italy. The examined southwest-oriented living wall (case A) consisted of a three-layer felt component fixed on PVC sheets supported by an aluminium frame, where the gap between the building wall and the system was open. Evergreen or seasonal plants were rooted in this system. The measurements were conducted between 6 June and 21 September 2011. The southwest-oriented living wall (case B) was similar to case A, but it only contained grass sown directly onto an outer layer of felt. The gap between the building wall and the system was closed. The system was measured from 5 June 2012 until mid-September 2012. The east-oriented living wall (case C) consisted of turf grass sown inside little bowls filled with soil. This system had an open-air cavity behind the cladding, similar to the living wall (case A). The monitoring of case C was performed between 10 September and 1 October 2009. The study results revealed that the behaviours of the systems were similar under the same climatic conditions, and during sunny days, differences in the external surface temperature between the bare wall and the covered wall, from a minimum of 12 °C (case C) to a maximum of 20 °C (case A), were recorded. During cloudy days, the temperature differences were reduced to 1–2 °C.
Wong et al. [33] examined eight different green façade systems consisting of one green façade and seven different living wall systems under a tropical climate in Singapore and found that modular systems with vertical interfaces and mixed or inorganic (composite peat moss) substrates showed better cooling potential than other systems. Coma et al. [6] compared the energy-saving potential of an indirect green façade and a living wall in a continental Mediterranean climate. During the cooling period, the living wall provided energy savings of 58.9%, while the green façade provided savings of 33.8%. The researchers stated that the reason for this difference was caused by the substrate-filled recycled polyethylene modules used in the living wall system, dense shrubs, daily irrigation and the consequent evaporation from the substrate and plants that created a heavy layer of protection against sunlight and high summer temperatures. In addition, the living wall system showed a 4.2% energy conservation performance during the heating periods, while the values measured from the green façade were the same as for the reference cell. This was caused by the insulating effect created by the substrate surface.
Li et al. [34] simulated and compared energy-saving behaviour for four different scenarios, such as bare wall (scenario 1), indirect green façade wall (scenario 2), LWS based on boxes (scenario 3), and LWS based on super soil (super soil is an active fibre soil composed of fibres, perlite, and volcanic ash; used for scenario 4) with Envi-met version 4.4.1 (ENVI-met GmbH, Essen, Germany ) under the climatic conditions of Hunan, China. The authors found that the indoor energy-saving ratios of the LWS based on super soil, the LWS based on boxes and the indirect green façade walls reached 19.92%, 15.37%, and 6.29%, respectively.
The thermal conductivity (λ), density (ρ), specific heat (cp) and thickness of each material should be taken into account in order to calculate the heat conduction and heat storage of vertical green systems. It should not be forgotten that these values for the substrate may vary according to the water content [2]. Table 2 summarises the data of different vertical green façade systems of previous simulative and experimental studies.
Table 2.
The data of different vertical green façade systems of previous simulative and experimental studies.
Finally, the designer must decide on the type of vegetation to be used in the façade. Different types of plants may show different levels of thermal and shading performance under the same conditions. Values such as the leaf area index (LAI), leaf absorptivity (αleaf), the radiation attenuation coefficient (k), the transmission coefficient, the emissivity of the leaf (εl), stomatal resistance (rl), typical leaf dimension (D), and foliage thickness, which vary according to the plant or conditions, affect the energy-saving performance of the plant. The leaf area index (LAI) is the ratio of the total one-sided projected leaf area to the ground surface area. Leaf absorptivity is the fraction of incoming solar radiation absorbed by a surface, and it varies depending on leaf colour, leaf tissue and plant age. In addition, plant properties such as the wax layer on the leaf surface, pubescence, thorns, and salt crystals are also important for leaf absorptivity. For most deciduous broadleaves, the average solar absorption is 0.34–0.44 for low sun angles and 0.48–0.56 for high sun angles. The average leaf absorbency is 0.4–0.6. Leaf typical dimension (D) is the characteristic leaf width of a plant. It is effective in convective heat and vapour conductivity between leaves and air [9]. The radiation attenuation coefficient (k) shows the decrease in the absorbed radiation of the leaves; for example, if the leaves are perpendicular to the wall, the value of this parameter is zero. The emissivity of the leaf (ει) is required for long-wave radiation exchange. It should be kept in mind that these spectral parameters can change according to the wetness of the wall or soil. The transpiration of plants is defined by leaf stomatal conductivity (or, conversely, stomatal resistance, rι). Transpiration is the rate of water vapour coming out of the pores in the leaf. It depends on the number of stomatal pores per leaf surface area and the pore size [2].
Bakhshoodeh et al. [35] investigated the impact of different irrigation scenarios on the evapotranspiration rates and evapotranspirative cooling of indirect green façades. Experiments were conducted in western Australia under hot-summer Mediterranean climate conditions. The non-native Wisteria sinensis was planted in the north-facing façade with native groundcover Drosanthemum hispidum, and the native Hibbertia scandens was planted in the west-facing façade with Hardenbergia comptoniana. The façades were watered during the 24 months of experimental work with two types of irrigation water: greywater (during school days) and potable water (when greywater was not available, e.g., during weekends and school holidays). Results of the study showed that the maximum evapotranspiration rate was determined for well-watered conditions for the north-facing green façade. In the west-facing green façade that was planted with Australian plants (known to thrive with minimal irrigation), the lowest evapotranspiration rates were recorded for normal-watered scenarios, while the highest rate was noted for well-watered scenarios. Moreover, the authors stated that the highest evapotranspirative cooling of the green façades occurred under well-watered conditions.
Convertino, Schettini et al. [36] have simulated evergreen plants of Rhyncospermum jasminoides in a Mediterranean climate with different LAI values in order to determine the effect of the leaf area index on the cooling performance of green façades through shading and evapotranspiration. As a result of the study, they found that the sun permeability of the green layer decreased by 54% for each LAI unit increase. In addition, latent heat loss due to evapotranspiration was also affected by the LAI increase. Perez et al. [24] discovered that the fully developed version of the Boston ivy plant in a Mediterranean continental climate changed the LAI value between 3.5 and 4. Moreover, Perez, Coma et al. [37] showed that the LAI changed seasonally over the course of five periods under a Mediterranean climate. The LAI values changed in early summer (LAI of 4.8), late summer (4.4), autumn (1.7), winter (0.9), and spring (3.6). Zhang et al. [38] recorded one-year leaf area index variations of Boston ivy (Parthenocissus tricuspidata), Japanese wisteria (Wisteria floribunda) and honeysuckle (Lonicera confusa) in Guangzhou, China, under subtropical climate conditions. The LAI value of Boston ivy was 4.03 at maximum and 0.37 at minimum. The monthly values of LAI of honeysuckle varied between 1.99 to 3.23. In the case of Japanese wisteria, which is a deciduous plant species similar to Boston ivy, the LAI value reached a mean value of 0.30 in winter and 3.78 in summer. Lee and Jim [39] calculated the LAI value and the extinction coefficient (the proportional radiation difference before and after the transition from the vegetation [40]) for Lonicera japonica and showed that the extinction coefficient value depends on the LAI value and that these values should be known in order to predict the sunlight transmittance of the green façade. Dahanayake et al. [41] noted that the leaf area index is the most influential plant parameter in the thermal performance of a VGS. Moreover, Ip et al. [42] stated that deciduous plant species can act as dynamic solar shading mechanisms responsive to seasonal climatic changes. After observing the shading characteristics of Virginia creeper for 2 years on the south coast of the UK, the authors found that a climbing plant could reach 5–6 m in height with a 1.5 m spread at the end of two summers. It was also stated that if the plant is rooted in the ground, this height can increase. The foliage thickness value of the plant is related to the size of the extra carrier it clings to, and the foliage thickness increases as the carrier width decreases. The change in leaf colour can affect leaf solar transmissivity.
As a result of the experimental study that Charoenkit ve Yiemwattana [43] conducted with Cuphea hyssopifolia H.B.K, Tibouchina urvilleana, and Excoecaria cochinchinensis in Thailand, in a hot humid climate, it was concluded that small-leaved plants with high LAI values, such as Cuphea hyssopifolia H.B.K, showed the best cooling performance. The reason for this is that the increase in the LAI value leads to the increased shading effect of the living wall and that smaller-sized leaves are more effective in dissipating heat through convection. In addition, the leaf shape and texture affect the thermal performance of plants. Perera et al. [44] evaluated nine different plant species in tropical climates with the purpose of using the selected species in living wall systems and, consequently, improving their thermal performance. Rhoeo spathacea, with an LAI value of 3.21 and an average height of 8.21 cm, and Axonopus fissifolius, with an LAI value of 3.20 and an average height of 6.7 cm, decreased the wall surface temperature by 2.49 and 2.78 °C, respectively. The highest temperature drop was recorded for plants with the highest leaf density and the highest LAI value. This allowed the conclusion that Rhoeo spathacea (with the dense canopy) and Axonopus fissifolius (with the higher spreading ratio) represented the best performance within the examined group. Li et al. [45] performed measurements of a south-oriented wall in Suzhou covered with Boston ivy. Different foliage thicknesses were selected: 7.2, 19.8 and 30.5 cm, respectively. It was observed that the system showed the best thermal performance when the foliage thickness was 19–8 cm because there were stronger convective heat transfers between the envelope surface and the leaves. The air temperature of leaves above 0.05 m was higher in reverse for green façades with foliage thicknesses of 30.5 cm. The authors stated that this may have been caused by thicker greenery near the temperature sensor, which may have blocked the air circulation and raised the air temperature. Cameron, Taylor et al. [46], as a result of the experiment they conducted with different plant species in Reading, UK, proved that species selection is effective on the cooling effect. The authors stated that plants with small and pinnate leaves may stay cooler than plants with large leaves because the turbulence on the boundary layer between the leaf epidermis and the air is directly proportional to the size of the leaf. The plant species and their characteristics, examined in the reviewed studies, are summarised in Table 3.
Table 3.
Plant species and characteristics in the reviewed studies.
Chung et al. [47] examined the effects of rooting volume (21, 42, and 63 L) on the growth and coverage of Akebia quinata and Pandorea pandorana and leaf stress (chlorophyll fluorescence) in response to increasing air temperatures. The authors proved that 42 and 63 L rooting volumes significantly increased the early plants’ growth and percentage wall coverage for both species. Moreover, the authors indicated that the specific leaf area of plants grown in the 63 L rooting volume was significantly greater than the one grown in 21 L. Higher air temperature on west-facing façades led to afternoon leaf stress, regardless of rooting volume. Another result of this study is that 21 m2 (Pandorea pandorana) and 10 m2 (Akebia quinata) canopy coverage can be expected within six months for each cubic metre of rooting volume. Freewan et al. [48] investigated the optimisation of the thermal performance of vertical green façades through simulation and field experiments in Irbid, Jordan, under a hot climate on the southern façade. Vertical green façades with different plant coverage percentages and different cavity air depths were simulated using Revit and Design Builder. The results indicated the best variables for direct green walls, with foliage coverage between 50% to 70%, and indirect green walls, with foliage coverage of around 60% and a cavity depth of no more than 0.6 m. Moreover, it should be considered that using a high foliage ratio might affect other performance indicators, such as daylight and view, and during night-time, a large cavity is required for a better cooling effect due to the convection and heat release into the ambient air.
The results of the research are summarised below:
- To design an energy-efficient vertical green façade, a designer should follow the four consecutive steps: determination of the purpose and objectives of the system, location analysis, definition of the detailed features of the system, and selection of the plant species.
- In the design model, the parameters are interdependent. For instance, the density or composition of the greenery determined by a designer in the first step is directly linked to the selection of plants suitable for the climate and building orientation. The specific living requirements of plant species must be taken into account when defining the details of the system. All the plant-related parameters are directly affected by the parameters resulting from the location and system details. Any disturbance in the growth conditions of the plants may affect the plant-related values, which will change the energy efficiency of the system.
- In determining the parameters required to study the behaviour of vertical green systems, the long- and short-wave radiative heat transfer within the vegetation canopy, the radiative exchange within walls not covered by plants or soil not covered by plants, the plant–wall or plant–soil radiative heat transfer, plant canopy effects on the convective heat transfer, the transpiration from plants and the evaporative effect of the soil, the heat conduction from and to the back wall and soil layer, the role played by the wall and soil thermal inertia should all to be taken under consideration.
- It is not possible to determine the energy efficiency performance of vertical green façade systems with 100% certainty at the design stage because plants are alive and are affected by outdoor conditions. This, in turn, has an impact on plant-related parameters that influence the energy efficiency performance of the system. However, with some assumptions, it is possible to predict the energy gain of these systems and to design energy-efficient vertical green façade systems.
- It has been confirmed that vertical green façade systems demonstrate better thermal performance in extreme weather conditions.
- Vertical green façades show better cooling performance when they are positioned on the side of a building where the solar radiation is at its highest and steepest angle.
- The air gap between the wall surface and the vertical green system and the substrate material (for living walls) affect the energy efficiency of vertical green systems, depending on the climate.
- The irrigation system is also an important parameter, as the substrate values will change depending on the amount of water.
4. Conclusions
The conducted research has resulted in the development of a support model for the highly effective design of vertical green façade systems and the evaluation of their thermal and shading performance. In order to create this conceptual framework, the authors carried out an extensive literature review, followed by a comparative analysis, including actual data collection at the tested buildings. The parameters affecting the thermal performance of vertical green systems were defined using forecasting and backcasting methods. It was determined that the energy balance and flows in vertical green façades depend on the mechanisms of convection, conduction, radiation, and evapotranspiration. The authors proposed a support model, which serves as a design instrument and an efficiency evaluation tool for vertical green façades, showcasing economic, ecological and visual gains by introducing sustainability-related design solutions.
This conceptual framework not only provides the designers with a set of features/parameters that must be considered in the design process but also fosters the ethos of a responsible and sustainable approach among architects. By changing the perception of the user and designer while facilitating a holistic approach to green façade systems that are fully integrated into building energy strategies, the model provides the conceptual basis for the project, resulting in the significantly improved energy performance of a building. In particular, the model aims to assist architects in the design of energy-efficient vertical green systems in order to reduce the energy demand for heating and cooling in buildings. Consequently, the vertical green systems will contribute to the decarbonisation of the built environment by decreasing fuel and electricity consumption. This encourages the active participation of the designer in the decarbonisation process in accordance with the European Green Deal, with a particular aim to contribute to the New European Bauhaus initiative. Moreover, the vital advantage of bringing vertical green façades to the cities is the carbon dioxide sequestration capacity of plants. As the reduction of greenhouse gas emissions and the immediate lowering of the global temperature rise are currently the most urgent challenges for humanity, the model helps us to understand the significance of specific parameters in the design of green façades; facilitating their implementation is, by all means, timely and useful in the context of climate change mitigation. However, the positive effects of vertical green façades on the environment are still underestimated, and the energy flow mechanisms of these systems are complex. The proposed framework provides foresight to the designers, with a specific focus on energy efficiency parameters related to location (climate, surroundings and orientation of the façade), system type (structure, air gap dimensions, substrate irrigation type and amount of water and fertilisers), and plant characteristics (LAI, leaf absorptivity, foliage thickness, stomatal resistance, typical leaf dimensions, the emissivity of the leaf, the transmission coefficient, radiation attenuation). Understanding these parameters and their relations is the first step in the process of designing an energy-efficient vertical green façade because it allows the architect to anticipate how current conditions, in correlation with specific decisions, will affect the next phase.
The main limitation of the proposed conceptual framework is that it remains general, meaning that any design that will be created in different climatic conditions cannot be customised enough to measure energy efficiency. The reason for this limitation is the scarcity of comparative experimental studies. With the increase of studies that comparatively test the energy efficiency parameters of vertical green façade systems, the model can be further developed, and designers can be provided with more specific answers. With a larger amount of data gathered from future experimental studies, the conceptual framework can be customised by adapting it to certain climates or specific conditions.
Author Contributions
Conceptualisation, C.I.S.Ş., A.W. and B.W.; methodology, C.I.S.Ş., A.W. and B.W.; software, C.I.S.Ş., validation, C.I.S.Ş., A.W. and B.W.; formal analysis, C.I.S.Ş., A.W. and B.W.; investigation, C.I.S.Ş., A.W. and B.W.; data curation, C.I.S.Ş. and A.W.; writing—original draft preparation, C.I.S.Ş., A.W. and B.W.; writing—review and editing, B.W.; visualisation, C.I.S.Ş. and A.W.; supervision, B.W.; project administration, B.W.; resources and funding acquisition, B.W. All authors have read and agreed to the published version of the manuscript.
Funding
This research was funded by the Wrocław University of Science and Technology (grant number K03/2022), and the APC was funded by the authors.
Data Availability Statement
Not applicable.
Acknowledgments
This article is a part of Cansu Iraz Seyrek Şık, developed under the supervision of Barbara Widera, Wrocław University of Science and Technology.
Conflicts of Interest
The authors declare no conflict of interest. The funders had no role in the design of the study; in the collection, analyses, or interpretation of data; in the writing of the manuscript, or in the decision to publish the results.
References
- Radić, M.; Brković Dodig, M.; Auer, T. Green Facades and Living Walls—A Review Establishing the Classification of Construction Types and Mapping the Benefits. Sustainability 2019, 11, 4579. [Google Scholar] [CrossRef]
- Ascione, F.; De Masi, R.F.; Mastellone, M.; Ruggiero, S.; Vanoli, G.P. Green Walls, a Critical Review: Knowledge Gaps, Design Parameters, Thermal Performances and Multi-Criteria Design Approaches. Energies 2020, 13, 2296. [Google Scholar] [CrossRef]
- Raji, B.; Tenpierik, M.J.; Dobbelsteen, A.V. The impact of greening systems on building energy performance: A literature review. Renew. Sustain. Energy Rev. 2015, 45, 610–623. [Google Scholar] [CrossRef]
- Lombardo, G.; Moschella, A.; Nocera, F.; Salemi, A.; Sciuto, G.; Lo Faro, A.; De Tommaso, M.; Costanzo, V.; Sgroi, R. The effects of a green wall on the indoor thermal comfort in buildings and on outdoor environment: A case study in Mediterranean area. In 3rd Building and Management International Conference, Madrid, Spain, 24–26 November 2021; Escuela Técnica Superior de Edificación: Madrid, Spain, 2021. [Google Scholar]
- Cameron, R.W.F.; Taylor, J.; Emmett, M. A Hedera green façade – Energy performance and saving under different maritime-temperate, winter weather conditions. Build. Environ. 2015, 92, 111–121. [Google Scholar] [CrossRef]
- Coma, J.; Pérez, G.; Gracia, A.; Burés, S.; Urrestarazu, M.; Cabeza, L.F. Vertical greenery systems for energy savings in buildings: A comparative study between green walls and green facades. Build. Environ. 2017, 111, 228–237. [Google Scholar] [CrossRef]
- Pan, L.; Wei, S.; Lai, P.Y.; Chu, L.M. Effect of plant traits and substrate moisture on the thermal performance of different plant species in vertical greenery systems. Build. Environ. 2020, 175, 106815. [Google Scholar] [CrossRef]
- Perini, K.; Bazzocchi, F.; Croci, L.; Magliocco, A.; Cattaneo, E. The use of vertical greening systems to reduce the energy demand for air conditioning. Field monitoring in Medi-terranean climate. Energy Build. 2017, 143, 35–42. [Google Scholar] [CrossRef]
- Susorova, I.; Angulo, M.; Bahrami, P.; Stephens, B. A model of vegetated exterior facades for evaluation of wall thermal performance. Build. Environ. 2013, 67, 1–13. [Google Scholar] [CrossRef]
- He, Y.; Yu, H.; Ozaki, A.; Dong, N.; Zheng, S. An investigation on the thermal and energy performance of living wall system in Shanghai area. Energy Build. 2017, 140, 324–335. [Google Scholar] [CrossRef]
- Convertino, F.; Vox, G.; Schettini, E. Heat transfer mechanisms in vertical green systems and energy balance equations. Int. J. Des. Nat. Ecodynamics 2019, 14, 7–18. [Google Scholar] [CrossRef]
- Larsen, S.F.; Filippín, C.; Lesino, G. Modeling double skin green façades with traditional thermal simulation software. Sol. Energy 2015, 121, 56–67. [Google Scholar] [CrossRef]
- Malys, L.; Musy, M.; Inard, C. A hydrothermal model to assess the impact of green walls on urban microclimate and building energy consumption. Build. Environ. 2014, 73, 187–197. [Google Scholar] [CrossRef]
- Perini, K.; Ottelé, M.; Haas, E.; Raiteri, R. Vertical greening systems, a process tree for green façades and living walls. Urban Ecosyst. 2012, 16, 265–277. [Google Scholar] [CrossRef]
- Scarpa, M.; Mazzali, U.; Peron, F. Modeling the energy performance of living walls: Validation against field measurements in temperate climate. Energy Build. 2014, 79, 155–163. [Google Scholar] [CrossRef]
- Chen, Q.; Ding, Q.; Liu, X. Establishment and validation of a solar radiation model for a living wall system. Energy Build. 2019, 195, 105–115. [Google Scholar] [CrossRef]
- Hoelscher, M.T.; Nehls, T.; Jänicke, B.; Wessolek, G. Quantifying cooling effects of facade greening: Shading, transpiration and insulation. Energy Build. 2016, 114, 283–290. [Google Scholar] [CrossRef]
- Vox, G.; Blanco, I.; Schettini, E. Green façades to control wall surface temperature in buildings. Build. Environ. 2018, 129, 154–166. [Google Scholar] [CrossRef]
- Jim, C.Y. Thermal performance of climber green walls: Effects of solar irradiance and orientation. Appl. Energy 2015, 154, 631–643. [Google Scholar] [CrossRef]
- Bagheri Moghaddam, F.; Fort Mir, J.M.; Besné Yanguas, A.; Navarro Delgado, I.; Redondo Dominguez, E. Building Orientation in Green Facade Performance and Its Positive Effects on Urban Landscape Case Study: An Urban Block in Barcelona. Sustainability 2020, 12, 9273. [Google Scholar] [CrossRef]
- Kontoleon, K.J.; Eumorfopoulou, E.A. The effect of the orientation and proportion of a plant-covered wall layer on the thermal performance of a building zone. Build. Environ. 2010, 45, 1287–1303. [Google Scholar] [CrossRef]
- Susorova, I.; Azimi, P.; Stephens, B. The effects of climbing vegetation on the local microclimate, thermal performance, and air infiltration of four building facade orientations. Build. Environ. 2014, 76, 113–124. [Google Scholar] [CrossRef]
- Pan, L.; Wei, S.; Chu, L.M. Orientation effect on thermal and energy performance of vertical greenery systems. Energy Build. 2018, 175, 102–112. [Google Scholar] [CrossRef]
- Pérez, G.; Coma, J.; Sol, S.; Cabeza, L.F. Green facade for energy savings in buildings: The influence of leaf area index and facade orientation on the shadow effect. Appl. Energy 2017, 187, 424–437. [Google Scholar] [CrossRef]
- Safikhani, T.; Baharvand, M. Evaluating the Effective Distance between Living Walls and Wall Surfaces. Energy Build. 2017, 150, 10. [Google Scholar] [CrossRef]
- Lee, L.S.H.; Jim, C.Y. Subtropical summer thermal effects of wirerope climber green walls with different air-gap depths. Build. Environ. 2017, 126, 1–12. [Google Scholar] [CrossRef]
- Dede, O.H.; Mercan, N.; Ozer, H.; Dede, G.; Pekarchuk, O.; Mercan, B. Thermal insulation characteristics of green wall systems using different growing media. Energy Build. 2021, 240, 110872. [Google Scholar] [CrossRef]
- Wouw, P.M.F.; Ros, E.J.M.; Brouwers, H.J.H. Precipitation collection and evapo(transpi)ration of living wall systems: A comparative study between a panel system and a planter box system. Build. Environ. 2017, 126, 221–237. [Google Scholar] [CrossRef]
- Ottelé, M.; Perini, K. Comparative experimental approach to investigate the thermal behaviour of vertical greened façades of buildings. Ecol. Eng. 2017, 108, 152–161. [Google Scholar] [CrossRef]
- Libessart, L.; Kenai, M.A. Measuring thermal conductivity of green-walls components in controlled conditions. J. Build. Eng. 2018, 19, 258–265. [Google Scholar] [CrossRef]
- Manso, M.; Castro-Gomes, J.P. Thermal analysis of a new modular system for green walls. J. Build. Eng. 2016, 7, 53–62. [Google Scholar] [CrossRef]
- Mazzali, U.; Peron, F.; Romagnoni, P.; Pulselli, R.M.; Bastianoni, S. Experimental investigation on the energy performance of Living Walls in a temperate climate. Build. Environ. 2013, 64, 57–66. [Google Scholar] [CrossRef]
- Wong, N.H.; Tan, A.; Chen, Y.; Sekar, K.; Tan, P.; Chan, D.; Chiang, K.; Wong, N. Thermal evaluation of vertical greenery systems for building walls. Build. Environ. 2010, 45, 663–672. [Google Scholar] [CrossRef]
- Li, J.; Zheng, B.; Shen, W.; Xiang, Y.; Chen, X.; Qi, Z. Cooling and Energy-Saving Performance of Different Green Wall Design: A Simulation Study of a Block. Energies 2019, 12, 2912. [Google Scholar] [CrossRef]
- Bakhshoodeh, R.; Ocampo, C.; Oldham, C. Evapotranspiration rates and evapotranspirative cooling of green façades under different irrigation scenarios. Energy Build. 2022, 270, 112223. [Google Scholar] [CrossRef]
- Convertino, F.; Schettini, E.; Blanco, I.; Bibbiani, C.; Vox, G. Effect of Leaf Area Index on Green Facade Thermal Performance in Buildings. Sustainability 2022, 14, 2966. [Google Scholar] [CrossRef]
- Pérez, G.; Coma, J.; Chàfer, M.; Cabeza, L.F. Seasonal influence of leaf area index (LAI) on the energy performance of a green façade. Build. Environ. 2022, 207, 108497. [Google Scholar] [CrossRef]
- Zhang, Y.; Yang, Y.; Zhang, L.; Zhao, C.; Yan, J.; Liu, M.; Zhao, L. Seasonal variation in leaf area index and its impact on the shading effects of vertical green facades in subtropical areas. Build. Environ. 2022, 225, 109629. [Google Scholar] [CrossRef]
- Lee, L.S.H.; Jim, C.Y. Energy benefits of green-wall shading based on novel-accurate apportionment of short-wave radiation components. Appl. Energy 2019, 238, 1506–1518. [Google Scholar] [CrossRef]
- Saitoh, T.M.; Nagai, S.; Noda, H.M.; Muraoka, H.; Nasahara, K.N. Examination of the extinction coefficient in the Beer–Lambert law for an accurate estimation of the forest canopy leaf area index. For. Sci. Technol. 2012, 8, 67–76. [Google Scholar] [CrossRef]
- Dahanayake, K.C.; Chow, C.L.; Hou, G.L. Selection of suitable plant species for energy efficient Vertical Greenery Systems (VGS). Energy Procedia 2017, 142, 2473–2478. [Google Scholar] [CrossRef]
- Ip, K.; Lam, M.; Miller, A. Shading performance of a vertical deciduous climbing plant canopy. Build. Environ. 2010, 45, 81–88. [Google Scholar] [CrossRef]
- Charoenkit, S.; Yiemwattana, S. Role of specific plant characteristics on thermal and carbon sequestration properties of living walls in tropical climate. Build. Environ. 2017, 115, 67–79. [Google Scholar] [CrossRef]
- Perera, T.A.N.T.; Perera, T.; Jayasinghe, G.Y.; Jayasinghe, G.; Halwatura, R.U.; Halwatura, R.; Rupasinghe, H.T.; Rupasinghe., H. Modelling of vertical greenery system with selected tropical plants in urban context to appraise plant thermal performance. Ecol. Indic. 2021, 128, 107816. [Google Scholar] [CrossRef]
- Li, C.; Wei, J.; Li, C. Influence of foliage thickness on thermal performance of green façades in hot and humid climate. Energy Build. 2019, 199, 72–87. [Google Scholar] [CrossRef]
- Cameron, R.W.F.; Taylor, J.E.; Emmett, M.R. What’s ‘cool’ in the world of green façades? How plant choice influences the cooling properties of green walls. Build. Environ. 2014, 73, 198–207. [Google Scholar] [CrossRef]
- Chung, P.-W.; Livesley, S.J.; Rayner, J.P.; Farrell, C. Rooting Volume Impacts Growth, Coverage and Thermal Tolerance of Green Façade Climbing Plants. Land 2021, 10, 1281. [Google Scholar] [CrossRef]
- Freewan, A.A.; Jaradat, N.M.; Amaireh, I.A. Optimizing Shading and Thermal Performances of Vertical Green Wall on Buildings in a Hot Arid Region. Buildings 2022, 12, 216. [Google Scholar] [CrossRef]
Publisher’s Note: MDPI stays neutral with regard to jurisdictional claims in published maps and institutional affiliations. |
© 2022 by the authors. Licensee MDPI, Basel, Switzerland. This article is an open access article distributed under the terms and conditions of the Creative Commons Attribution (CC BY) license (https://creativecommons.org/licenses/by/4.0/).




