Next Article in Journal
Design and Control of a Quasi-Z Source Multilevel Inverter Using a New Reaching Law-Based Sliding Mode Control
Next Article in Special Issue
Virtual Modeling and Experimental Validation of the Line-Start Permanent Magnet Motor in the Presence of Harmonics
Previous Article in Journal
Windmill Global Sourcing in an Initiative Using a Spherical Fuzzy Multiple-Criteria Decision Prototype
Previous Article in Special Issue
Dual Three-Phase Permanent Magnet Synchronous Machines Vector Control Based on Triple Rotating Reference Frame
 
 
Font Type:
Arial Georgia Verdana
Font Size:
Aa Aa Aa
Line Spacing:
Column Width:
Background:
Article

Influence of the Shielding Winding on the Bearing Voltage in a Permanent Magnet Synchronous Machine

1
Faculty of Electrical Engineering, Silesian University of Technology, 44-100 Gliwice, Poland
2
Łukasiewicz Research Network—Institute of Electrical Drives and Machines KOMEL, 40-203 Katowice, Poland
3
Faculty of Electrical Engineering and Computer Science, VSB-Technical University of Ostrava, 17. listopadu 15, 708 00 Ostrava, Czech Republic
*
Author to whom correspondence should be addressed.
Energies 2022, 15(21), 8001; https://doi.org/10.3390/en15218001
Submission received: 5 September 2022 / Revised: 21 October 2022 / Accepted: 25 October 2022 / Published: 27 October 2022
(This article belongs to the Special Issue Advanced Permanent Magnet Machines and Drives)

Abstract

This article presents selected methods of limiting the bearing voltages of synchronous machines with permanent magnets supplied from power electronic converters. The authors analyzed methods based on the use of various shielding windings placed in slot wedges and mounted in the stator end-winding region. The values of the parasitic capacitances of the machine, on which the levels of bearing voltages depend, were determined using the finite element method. Three-dimensional simulation models were used for the calculations. The analysis of the influence of the shielding windings on the bearing voltage waveforms was conducted on the basis of circuit models with two- and three-level converters. The obtained calculation results indicate a high potential in limiting bearing voltages.

1. Introduction

Electric machines have been among the largest consumers of electricity for many years. They are used in many industries as key elements of many drive systems. It is also difficult to imagine everyday life without the possibility of using basic appliances with electric motors in households. The market of electric vehicles [1] has been developing rapidly for several years now—not only passenger cars but also public transport vehicles (e.g., buses [2]) and inland waterway boats [3]. This development was possible owing to, among other things, the development of highly efficient electric motors, particularly synchronous motors with permanent magnets, which are characterized by a high power-to-weight ratio, a high efficiency and good dynamic parameters [4]. Modern drive systems often operate at high rotational speeds, which means that the stator windings must be supplied with high-frequency voltage. In modern drive systems, in order to supply permanent magnet motors, power electronic converters are used, which enable the implementation of complex control strategies. The most frequently used converter systems are those based on PWM modulation, in which the regulation of output parameters (voltage, current and frequency) is performed by modulating the pulse width and changing the switching frequency of power electronic transistors. This control enables the smooth regulation of the frequency and amplitude of the first harmonic of the voltage supplying the electric machine. Undoubtedly, the advantages of using converters have led to their widespread use in electric drives. Unfortunately, these converters introduce higher harmonics into the voltage supplying the motor, which, in turn, triggers a number of unfavorable phenomena. The use of converters contributes to, among other things, an increase in the generated noise and an increase in the amplitudes of forces causing vibrations of the motor [5], leading to a higher risk of bearing damage. Another negative result caused by converter usage is the appearance of bearing voltages and currents [6]. There is a small layer of oil film between the raceways and rolling elements of the bearings. The bearing voltage can break the oil film, causing the current flow in the circuit consisting of the bearings, the frame and the machine shaft. Due to the small contact area between raceways and rolling elements, the current flow can reach densities that can damage the raceway surfaces. This current causes local pitting on the raceway surfaces and on the rolling elements of the bearings. An example of damage to the rolling element of a bearing resulting from the flow of the bearing current is shown in Figure 1. The bearing voltage is the main source of bearing currents. On the contact surfaces, that is, where rolling elements touch the raceways, an effect similar to electrical arc welding occurs. The current flowing through the bearing often causes local heating of the bearing, even to the melting point. In places where the metal has been melted, traces of discoloration or pitting of various shapes and sizes are formed [7]. The further flow of bearing currents in the presence of precipitated metal filings results in a deepening of the bearing damage process. The intensity of the damage largely depends on the intensity of the current, the time of its flow, the rotational speed, the mechanical load and the type of lubricant used [8].
The available publications provide comprehensive information on bearing failures by categorizing the causes of their occurrence and present photographs of the consequences of bearing current flow [7,9,10,11]. Bearing current density Jb is defined as the ratio of the bearing current amplitude Ib(peak) to the Hertzian contact area AHz (1):
J b = I b ( peak ) A Hz .
The available literature provides different values of the permissible bearing current densities, but in general, it can be assumed that values below Jb < 0.1 A/mm2 do not threaten the bearing service life, while the bearing current with a density of Jb > 1 A/mm2 significantly reduces the failure-free time of its operation [12]. For this reason, sliding bearings, which are used in high-power machines, are less sensitive to the phenomenon of bearing currents due to the much larger contact area between the bearing elements [12].
It is worth emphasizing here that bearing currents may appear not only when motors are supplied from power electronic converters but also when the supply voltage is sinusoidal [13]. The mechanisms for the generation of bearing currents are different for each case. When the machine is supplied with sinusoidal voltage, bearing currents are characterized by a low frequency (f < 1 kHz) and occur in machines with asymmetry in the electromagnetic circuit [14]. This asymmetry may be caused by, among other things, the asymmetry of the air gap (static or dynamic), damage to the magnets placed in the rotor, the asymmetrical connection of windings, the short-circuit of the stator sheets, the anisotropy of the magnetic circuit or the segmentation of the stator core, which occurs in large-sized electrical machines. Another reason for the formation of magnetic circuit asymmetry may be the asymmetrical arrangement of ventilation ducts or stator core mounting welds on the magnetic circuit. In such cases, a circular flux appears in the stator yoke, surrounding the machine shaft [15]. It induces a potential difference between the ends of the shaft, under the influence of which current flows in a closed circuit consisting of the frame, bearings and shaft [16]. For a symmetrical electromagnetic circuit of the machine, the distribution of the magnetic field across the cross-section is the same within each polar pitch, so circular flux does not occur.
In the case of machines powered by power electronic converters, the main role is played by the interaction of the fast-changing common-mode voltage occurring at the winding star point with the system of parasitic capacitances of the machine. In both cases, the bearing currents can cause severe damage to the raceways and rolling elements. The damage intensity depends mainly on the bearing current, its duration, its bearing load and its rotational speed. Therefore, methods of limiting bearing voltages in electrical machines are still being developed. Considering that the vast majority of permanent magnet synchronous machines work with power electronic converters, this article focuses on methods of limiting bearing voltages and currents under such power supply. More detailed information related to the discussed issues is described in the second chapter of this article.
The aim of the article is to present the idea of limiting bearing voltages in electric machines, particularly in synchronous machines with permanent magnets placed inside the rotor. The research presented in the article is a continuation of the publication [17], in which the authors conducted a detailed analysis of the impact of machine design solutions on parasitic capacitances. It was limited to the simulation of two-dimensional models, and the subject of the research was the comparison of, among other things, the shape of the stator slot opening, the number of shielding wires used in the slot opening space and the demonstration of their influence on parasitic capacitances and bearing voltages. The conclusions were used to conduct research aimed at determining the internal capacitances of the machine on the basis of a three-dimensional model of an electric machine with an IPM rotor.

2. Bearing Voltages and Currents in Electric Machines Powered by Power Electronic Converters

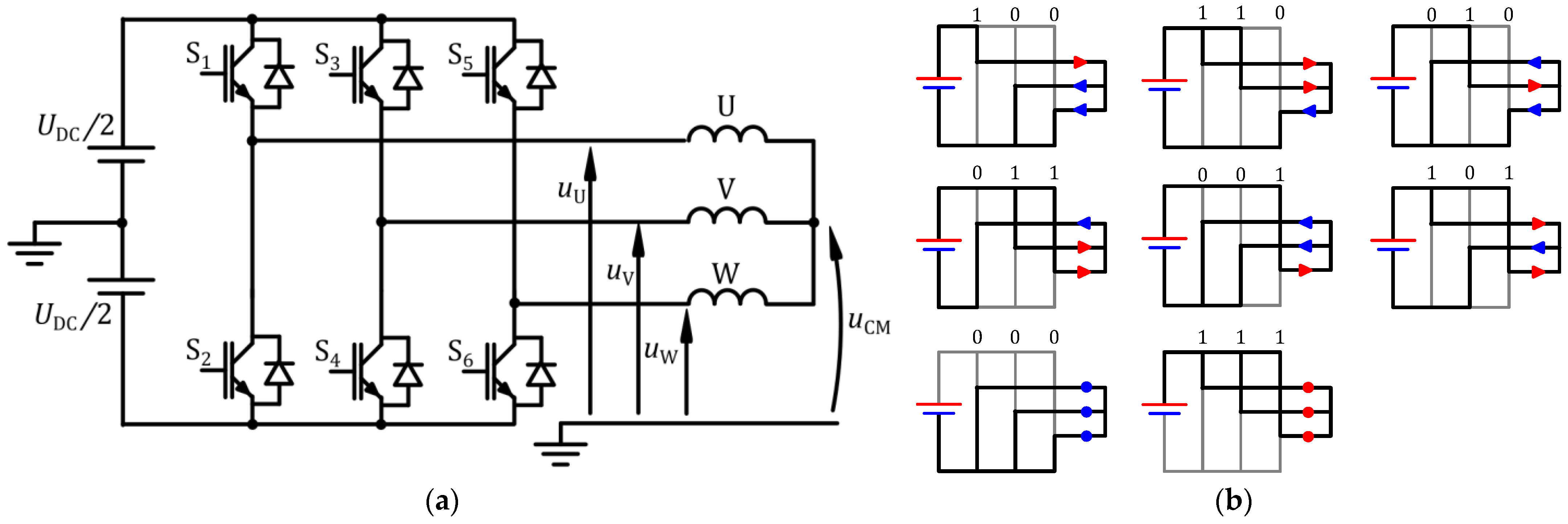
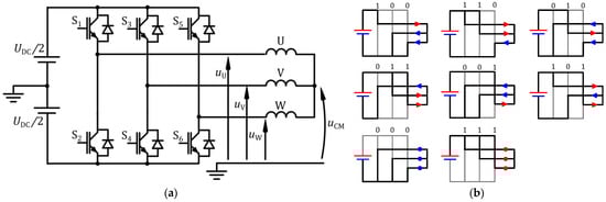
The vast majority of currently used power electronic converters work with PWM (Pulse Width Modulation), for which the SVM (Space Vector Modulation) method is most frequently used. It consists in forming the output voltage of the converter using vector relationships. In the case of a two-level power electronic converter, the diagram of which is shown in Figure 2a, each of the operating states of the system is represented by voltage vectors: six active vectors and two zero vectors. In the SVM algorithm, the vector of the set converter output voltage is generated for each transistor switching period as a combination of zero vectors and two adjacent active vectors. The transistor switching combinations corresponding to each control vector are shown in Figure 2b.
The sequence and switching times of the individual transistors are controlled by a vector modulator in the control system. The examples of the output voltages of a two-level converter, uu, uv and uw, are shown in Figure 3. The voltages on the individual phases of the winding assume values that depend on the voltage in the DC-link circuit UDC: UDC/2 or −UDC/2. The result of the voltages at the output of the converter formed in such a way is the presence of a non-zero voltage at the neutral point of the winding called the common-mode voltage uCM, the value of which is equal to the average value of the voltages in the individual phases according to formula (2) [18]:
u CM = u U + u V + u W 3 .
The turn-on times of transistors depend on the amplitude of the voltage vector and the sector in which it is located. The construction of the voltage vector Vref can be described by Equation (3) [19]:
V ref = T 0 T S V 0 + T 1 T S V 1 + T 2 T S V 2 , T S = T 0 + T 1 + T 2 ,
where:
V0—zero vector;
V1, V2—active vectors;
Ts—switching period of transistors (1/fs);
T0—duration of the zero vector;
T1, T2—durations of active vectors V1 and V2.
The common-mode voltage when the machine is fed from a two-level converter has the shape of a stepped curve, with a frequency equal to the switching frequency of the transistors and a steepness resulting from the switching rate. The uCM voltage assumes values of −UDC/2, −UDC/6, UDC/6 and UDC/2, with amplitudes falling on zero vectors, as shown in Figure 3.
As shown above, powering the motor from a power electronic converter contributes to the occurrence of a non-zero common-mode voltage uCM in the stator winding. The presence of this voltage can contribute to capacitive or discharge-bearing current (EDM) [15]. Capacitive current refers to the case where the bearing current ib = (dub/dt) ∙ Cb flows through the oil film of the bearing. Due to the small capacitance of the bearing Cb, capacitive currents are usually harmless to the bearing. The second type of bearing current (EDM) occurs when the oil film is punctured, and it appears as a point short-circuit arc that destructively affects the bearing raceway surfaces. The main elements through which the bearing current flows are the metal structural parts of the machine. Since the resistances of the shaft, bearing and frame are very small, the oil film has a decisive influence on the value of the bearing current. Its thickness decreases with increasing temperature. If its electrical strength is exceeded, then a short-term current pulse flows through the bearing, which is the main cause of pitting on the bearing raceways and rolling elements. Both types of currents occur when there is a stepped, rapidly changing common-mode voltage in the machine winding that affects the parasitic capacitances of the machine.

2.1. Parasitic Capacitances of the Machine and Their Equivalent Diagram

As described above, the power supply of a machine from a power electronic converter involves the occurrence of common-mode voltage uCM, whose rapid changes duCM/dt reaching up to several kV/µs stimulate the capacitive couplings present in an electric machine and play an important role in the mechanism of generating bearing currents. These capacitances occur between three characteristic elements (frame, winding and rotor) isolated from each other. In order to analyze the equivalent circuit that takes into account the parasitic capacitances of the machine, it is necessary to distinguish its following design elements:
  • Stator iron core, placed in the grounded frame of the machine;
  • Stator winding, isolated from the inner surface of the stator slots and supplied from an external voltage source;
  • Rotor installed inside the frame by bearings, isolated from the structure due to the presence of an oil film.
Bearing in mind the insulation between the stator winding and the ferromagnetic circuit, as well as the isolation of the rotor from the other structural components of the machine (due to the presence of an oil film in the bearings), one can formulate its equivalent circuit diagram that consists of parasitic capacitances [20]. In a simplified model of an electric machine, capacitances can be distinguished: Cws—the capacitance between the stator winding and the grounded stator, Cwr—the capacitance between the stator winding and the rotor, Csr—the capacitance between the rotor and the grounded stator, Cb1 and Cb2—the capacitances of the bearings on the drive and non-drive sides [21]. It is worth noting that the capacitance Cwr occurs both along the active length of the stator iron core and in the end-windings region. Thus, it is possible to distinguish two components of Cwr capacitance connected in parallel: Cwr(ew) and Cwr(slot), which correspond to the capacitance between the windings located in the stator slots and the end-winding capacitance, respectively [22]. The location of the above-mentioned parasitic capacitances is illustrated in a cross-sectional view of the electric machine in Figure 4, whereas the equivalent diagram with lumped parameters is shown in Figure 5. It is worth noting here that, in the case of supplying the stator windings with a sinusoidal voltage at the frequency of f = 50 Hz, these capacitances do not play any role in generating bearing voltages due to the large value of reactance Xc = 1/(2πfC).
The value of the Cws capacitance depends on, among other things, the geometrical dimensions of the machine and the configuration of the windings, as well as on the dielectric parameters of the stator slot insulation used. The Cwr value depends on the shape and dimensions of the electromagnetic circuit. The article omits the bearing resistances, limiting it to the equivalent diagram that consists only of parasitic capacitances.
The equivalent circuit diagram shown in Figure 5 explains that the source of the voltage ub that occurs between the raceways of the bearing is the common-mode voltage uCM. The ratio of these voltages (BVR—Bearing Voltage Ratio) is given by the equation [23,24]:
BVR = u b u CM = C wr C b 1 + C b 2 + C sr + C wr = C wr ( ew ) + C wr ( slot ) C b 1 + C b 2 + C sr + C wr ( ew ) + C wr ( slot ) .
The above equation shows the relationship between the bearing voltage and the common-mode voltage, ignoring the stator-to-ground resistance. The higher the BVR coefficient, the greater the observed values of the bearing voltages, which are the main sources of currents flowing through the bearings. Various methods are used to limit the bearing voltages. They are described in the next chapter of the article.

3. Methods of Limiting Bearing Voltages

The dynamic development of electric machines and drives has contributed to the development of various methods of counteracting and reducing the effects of bearing current flow. Generally, two groups of methods can be distinguished:
  • Methods based on limiting the source of bearing voltages and currents;
  • Methods based on the introduction of high impedance into the potential flow path of bearing currents.
The first group of methods includes methods based on modifications to the power supply systems of the electric machine (the use of multi-level converters, the modification of control algorithms [25], the use of additional passive filters [26] or active filters [24,27]) as well as modifications to the machine structure (the use of shielding windings, the use of an oblique opening of the stator slots [28], etc.). The second group of methods is restricted to the use of insulated bearings—fully ceramic or hybrid [29]. The use of appropriate countermeasures depends primarily on the type of supply and the applicability of individual methods. Both groups of methods can be combined and applied in drive systems in order to provide protection against the destructive phenomenon of bearing voltages and currents.
As was shown in the previous chapter, the value of the bearing voltage depends on the parasitic capacitances, particularly on the capacitance between the stator winding and the rotor. Different solutions aimed at limiting the Cwr capacitance are presented in existing publications on the subject. One of them is to increase the distance between the stator windings located in the slots and the rotor surface [30]. Solutions based on the introduction of a grounded shield into the slot opening space [31,32] and around the stator end-winding [33,34,35] are highly effective. These shields are implemented in the form of, among other things, tapes of conductive material or copper wires.
The concept suggested by the authors is based on the use of special wedges closing the stator slots, in which there are copper wires along the entire length. These wires can be connected, for example, in series, thus creating a special shielding winding, one terminal of which is connected to the grounded frame. Such a solution is characterized, among other things, by the following advantages: the wires are evenly distributed in the wedges along the entire slot opening length of the stator core and are also prevented from accidentally touching the stator winding. The concept and an exemplary connection of the wires in the slot wedges are shown in Figure 6 and Figure 7.

4. Analysis of the Influence of Shielding Windings on the Parasitic Capacitances of a Permanent Magnet Synchronous Machine

In order to determine the parasitic capacitances of an electric machine, a three-dimensional simulation model of a synchronous machine with permanent magnets placed inside the rotor (IPM) was developed. The choice of such a machine model is due to the numerous advantages of such design. These include, first of all, the presence of a reluctance torque, which interacts with the torque produced by the permanent magnets [36]. The reason for the presence of the reluctance torque is the magnetic asymmetry of the rotor, since the reluctances for the armature interaction fluxes in the direct and quadrature axes are not equal. Compared to machines with SPM rotors, IPM rotors have a higher torque overload and also do not require additional protection against the effects of centrifugal force on the magnets.
Traditional methods for the analytical determination of parasitic capacitances are being replaced by modern numerical methods more and more often. Nowadays, among the increasingly used numerical methods intended, among other things, for calculating the parameters of electrical machines is the finite element method. With this method, it is possible to develop models of electrical machines that take into account multivariate design changes without the need to build costly prototypes [37]. A certain limitation in determining parameters in this way is the relatively long calculation time, especially in cases where three-dimensional models of electrical machines are investigated.
In order to analyze the effect of shielding windings on parasitic capacitances and bearing voltages in the machine, it was decided to conduct a series of analyses based on simulations of three-dimensional FEM models. First, a reference model without shielding windings was developed. Using such a model, the values of the parasitic capacitances of the machine were determined, which was the starting point for the analysis of the effect of different shielding winding designs on the parasitic capacitances and BVR coefficients. The purpose of such a comparative analysis is to try to answer the question “which of the analyzed variants has the greatest effectiveness in reducing dangerous bearing voltages”.

4.1. Calculation of Parasitic Capacitances for the Reference Machine Model

The developed reference model lacks solutions that would limit the value of capacitance Cwr, and it is treated as a starting model for further analysis. The model was developed based on the design data of the actual machine shown in Table 1. The basic dimensions of the machine are shown in Figure 8. The stator winding was modeled as a single geometric solid, which significantly simplified the model and made it possible to reduce the number of mesh elements. It is practically impossible to model all the wires of the stator winding with their mutual alignment in a three-dimensional model. The construction of the model and calculations to determine the parasitic capacitances of the machine were performed in the Ansys Maxwell environment using an electrostatic solver. The calculations presented in the paper were carried out using a workstation equipped with a 32-core processor (Threadripper 3970×) supporting a 256 GB quad-channel DDR4 memory controller.
In order to ensure reliable results of the simulation model calculations, the finite element mesh was parameterized in a way that ensures a high density of finite elements in the key spaces of the model, particularly in the space between the stator and the rotor. The generated mesh is shown in Figure 9. The number of mesh elements was approximately 8.9 million tets.
The presented model is a reference model that was used to determine the parasitic capacitances of the machine: Cwr(ref) = 33.84 pF, Cws(ref) = 4921 pF, Csr(ref) = 324 pF. Such values of capacitances determine the contribution of the bearing voltage in the common-mode voltage defined by the parameter BVR = 6.07%. These values define the starting point for the analysis of the effectiveness of the solutions discussed in the subsequent chapters of the article. The obtained values may differ from the capacitances of the real model, particularly due to the simplification of the winding shape. However, in further simulations, this shape remains unchanged, so the obtained changes in the capacitances values will reflect the actual yield and effectiveness of the analyzed solutions. Since the article provides, among other things, an analysis of the influence of the shielding winding located in the end-windings region, it becomes reasonable to modify the reference model, by means of which it will be possible to calculate the capacitance between the end-windings and the rotor Cwr(ew). The next subsection of the article is dedicated to this issue.

Modified Reference Model

In order to determine the contribution of the Cwr(slot_ref) and Cwr(ew_ref) components to the total capacitance Cwr(ref) between the stator winding and the rotor of the machine under consideration, the simulation model was modified by depriving it of end-windings, as shown in Figure 10. Using the modified model created in this way made it possible to determine the capacitance Cwr(slot_ref) of the reference model. The difference in values for the full and modified reference model determines the value of the capacitance that exists between the stator end-windings and the rotor Cwr(ew_ref):
C wr ( ew _ ref ) = C wr ( ref ) C wr ( slot _ ref ) .
All model dimensions, except for the end-windings, remained unchanged. The values of the components of the capacitance (Cwr(ref), Cwr(slot_ref), Cwr(ew_ref)) determined for the reference model are presented in Table 2. The presented values show that the contribution of capacitance in the slot part Cwr(slot_ref) in relation to the total capacitance Cwr(ref) amounts to approximately 69%. In view of the above, it is reasonable to shield this machine space, which fits well with the concept of using slot wedges with a shielding winding proposed by the authors, the effectiveness of which is the subject of the studies described in an upcoming part of the article. The ratio of the capacitance components Cwr(ew) and Cwr(slot) depends on the geometrical dimensions of the machine’s electromagnetic circuit, particularly on the length of the iron core and the length of the end-winding overhang [38]. Thus, the ratio will be different for high-speed and low-speed machines.
Next, the modified reference model was supplemented with shielding winding wires placed in slot wedges. Similar to the case above, the model lacked the end-windings. Simulation studies allowed us to determine the effect of using such a shielding winding on the value of capacitance Cwr(slot). In this case, the value of capacitance Cwr(slot) = 3.17 pF was obtained. It means a reduction of this component by 86.5% with respect to the model without shielding windings, which shows the high effectiveness of the suggested solution in reducing the capacitance of Cwr(slot).

4.2. Analysis of the Influence of the Shielding Winding Placed in the Stator Slots on the Parasitic Capacitances of the Machine

According to the previously described concept, the shielding winding was added to the reference model from Section 4.1, located in the wedges closing the stator slots. This winding consists of 72 copper wires, with 2 wires placed in each wedge, connected in series, as shown in Figure 11.
The analysis of the effect of the shielding winding was carried out in two variants. The first variant involved studying the effect of the diameter of the wire forming the shielding winding on the parasitic capacitances of the machine. The range of these changes was from 0.45 to 0.6 mm. Figure 12 shows the characteristics of the changes in these capacitances. The second variant of calculations concerned the analysis of the effect of the length of end-windings overhang in range from 2.5 to 15 mm. The results of these calculations are shown in Figure 13. For each of the analyzed cases, the number of mesh elements slightly differed and ranged from 22 to 28 million tets. Such a large number of elements resulted from, among other thing, the small diameters of the shielding wires used.
On the basis of the performed calculations, it can be concluded that the use of the shielding winding located in the stator slot wedges reduces the value of the capacitance Cwr compared to the same capacitance determined for the reference model. The reduction in this capacitance in relation to the reference model ranges from 65.0 to 69.3%, depending on the analyzed calculation variants. The values of the remaining capacitances Cws and Csr are practically insensitive to changes in the parameters lew and dw. The reduction in the Cwr capacitance along with the increase in the diameter of the shielding wires result from the increasing filling of the slot opening space by the grounded shielding winding. The connections of the shielding winding are located under the stator end-windings; hence, with the increase in the lew parameter, a non-significant reduction in the capacitance Cwr can be observed.

4.3. Analysis of the Effect of a Shielding Winding Placed in the End-Winding Region on the Parasitic Capacitances of the Machine

The solution based on the shielding winding placed in the slot wedges, due to its location, noticeably reduces the value of the capacitance component Cwr(slot) and only slightly reduces the value of the component Cwr(ew). As previously shown, the Cwr(ew) capacitance is approximately 30% of the total Cwr capacitance. In view of the above, it is reasonable to study the impact of the effect of an additional winding, placed at the end-windings. For this purpose, the reference model was supplemented with an additional helix winding made of copper wires located on both sides of the stator iron core, as shown in Figure 14. The diameter of the helix shielding winding is dw = 0.5 mm. This helix was placed at a distance of h1 = 4.0 mm from the stator iron core, and its pitch is yhelix = 2 mm. The simulations were carried out for a different number of helix turns: nhelix = 3 ÷ 6, and the results of the obtained parasitic capacitances of the machine are shown in Figure 15a,b.
Due to the location of the helix shielding winding (directly under the end-winding, at a distance of h1 = 4.0 mm from the stator iron core), its contribution to the reduction in the capacitance component Cwr(slot) is negligible. The change in capacitance Cwr caused by this winding refers to a reduction in the capacitance component of Cwr(ew) by 5.62 pF (54%) for nhelix = 3 and by 7.70 pF (74%) for nhelix = 6.

4.4. Determination of Parasitic Capacitances for the Final Machine Model

The last studied variant is the solution that uses both shielding windings described in the previous sections. In the case of the winding placed in the slot wedges, it was decided to have a minimum overhang length of the shielding winding lew = 2.5 mm (in order to provide space for the placement of the winding in the form of a helix), and the value of the diameter of the shielding wire dw = 0.5 mm. In the case of the shielding winding, it was limited to a helix with the number of turns nhelix = 4. The model developed in this way is shown in Figure 16. Due to the presence of a large number of objects and small geometric dimensions, the model is characterized by a large number of mesh elements—more than 33 million tets. Since the number of finite elements is so high, the calculation time is very long; for the presented variant, the calculations lasted almost 8.5 days. The values of the obtained parasitic capacitances are shown in Table 3.

4.5. Summary

In summary, the obtained results were limited to four variants:
  • Ref.—reference model without any solutions reducing the Cwr capacitance;
  • Var. A—model with shielding windings in stator slots, dw = 0.5 mm, lew = 2.5 mm;
  • Var. B—model with helix shielding winding, nhelix = 4;
  • Var. C—model with shielding winding in stator slots, dw = 0.5 mm, lew = 2.5 mm, and with helix shielding winding, nhelix = 4 (Var. A + Var. B).
The values of capacitance Cwr and BVR coefficients for the mentioned design variants are compared graphically in Figure 17a,b. They show that the effective solution is the shielding winding located in the stator slots. It makes it possible to significantly reduce the capacitance Cwr and, consequently, the BVR coefficient. Its effectiveness can be further improved by adding a helix winding placed from the inside of the stator end-windings. If only the helix winding is used, the effect is unsatisfactory. It is also worth noting that the overall impact on the reduction in Cwr for variants A and B is greater than that for variant C. To determine the value of the BVR coefficient, the bearing capacitances Cb1 = Cb2 = 100 pF were used.

5. Analysis of the Effect of Machine Shielding Windings on Bearing Voltage Levels

As shown in Section 2.1, the bearing voltage ub depends on the value of the common-mode voltage uCM and the values of the machine’s parasitic capacitances Cwr, Csr and Cws. The calculations presented in following subsections of the paper are aimed at answering the question: what is the effect of the machine shielding windings suggested in the article on the bearing voltage levels when fed from a PWM converter? In order to answer this question, circuit models of two-level and three-level DC/AC converters were developed. The converters, along with the machine winding system and parasitic capacitances, were developed in the Matlab/Simulink environment. The following assumptions were made:
  • The switching on of IGBT transistors occurs without delay;
  • The switched-off transistor does not conduct current;
  • The diode present in the structure of the transistor in the conducting state is replaced by an ideal diode;
  • Voltages in the DC-link circuits have the same values.

5.1. Results of the Calculations of Bearing Voltages When the Machine Is Powered by a Two-Level Converter

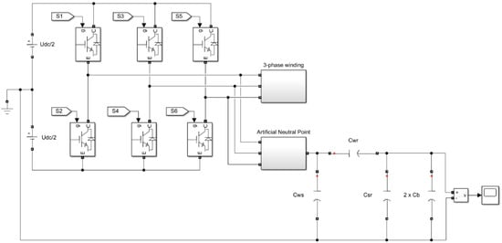
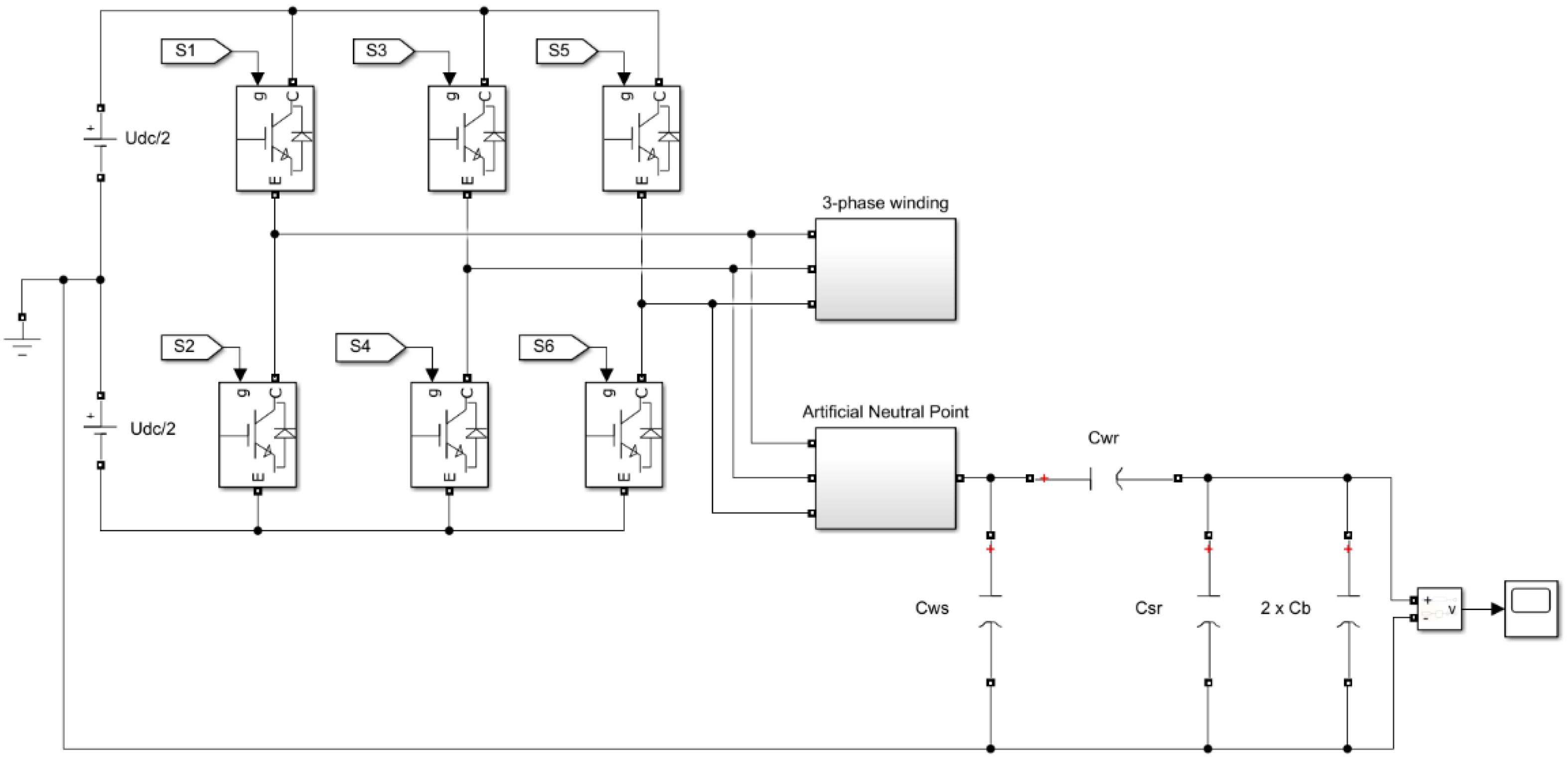
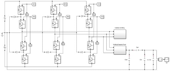
The basic and most widely used converter for powering permanent magnet synchronous machines is a two-level converter. It consists of six transistors connected in three branches. In the developed model shown in Figure 18, the output of the converter is connected to the three-phase stator winding of the machine represented by three RL series circuits. A voltage divider consisting of capacitances Cwr, Cws, Csr and Cb is connected to the Artificial Neutral Point, which was used to determine the bearing voltage ub. The value of the voltage in the DC-link circuit UDC is 565 V. The bearing voltage waveforms obtained by simulation for the selected variants are shown in Figure 19.
The bearing voltage waveforms shown in Figure 19 indicate that, for the reference variant, the bearing voltage amplitude is 17.2 V. The application of the proposed solutions based on the shielding windings contributes to lowering the bearing voltage amplitudes to 6.8 V for variant A and 4.7 V for variant C, respectively.

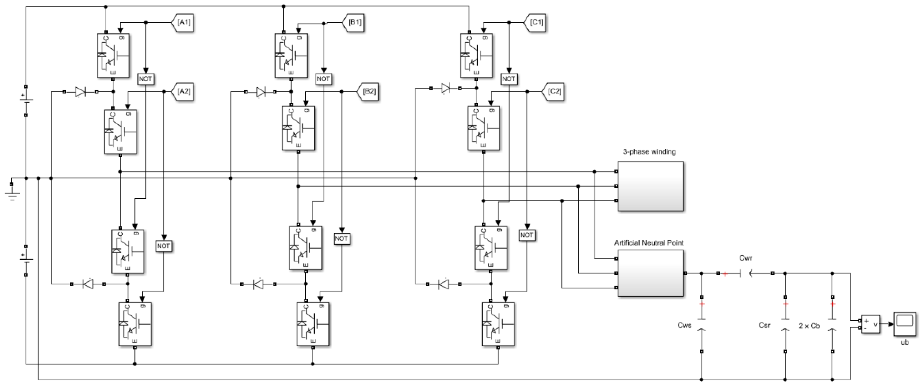
5.2. Results of the Calculations of Bearing Voltages When the Machine Is Powered by a Three-Level Converter

In order to complement the studies presented in the previous section, calculations of the bearing voltage were carried out when the machine was powered by a three-level converter containing neutral-point clamped (NPC) diodes [39]. This type of converter is the most common group of multilevel converters. The converter consists of 12 IGBT transistors and 6 leveling diodes. One way to limit the common-mode voltage is to eliminate the zero vectors from the control strategy, which are the source of the maximum amplitude of the common-mode voltage uCM [40]. The model of such a three-level converter is shown in Figure 20. The results of model calculations for selected variants of machine design solutions are shown in Figure 21. From the presented results, a reduction in the amplitude of the bearing voltage ub by 1/3 compared to a 2-level converter can be observed. In this case, the amplitude of the bearing voltage for the reference model is 11.4 V. The use of shielding windings in the machine contributes to reducing the amplitude of the bearing voltage to 4.5 V for variant A and to 3.1 V for variant C.

6. Conclusions

The source of the bearing voltage is primarily the asymmetrical nature of the voltage that occurs when the machine is powered from a power electronic converter. In order to reduce the negative effects associated with it, the authors suggest the use of two additional shielding windings in the machine. The main advantage of the suggested solutions is that there is no need to redesign the magnetic core of the machine.
The only fundamental change is to equip the machine with stator slot wedges in which the wires are placed, which, from the technological point of view, is a relatively easy task to perform. This solution is also supported by technical reasons—the grounded shielding winding is protected from short-circuiting to the main winding located in the stator slots.
From the presented calculations of bearing voltages, it can be seen that the use of a shielding winding placed in the stator slot wedges causes a reduction in the value of the capacitance Cwr, resulting in a decrease in the amplitude of the bearing voltage from 17.2 V to 6.8 V.
Simulation research has shown that the overhang length of the shielding winding does not significantly reduce the resultant capacitance Cwr. Therefore, for technological reasons, it is reasonable to use the shortest possible connections between wedges. It reduces the problems of ensuring the electrical insulation of these connections and also has a beneficial effect on their stiffness.
If the above solution turns out to be insufficient from the point of view of bearing voltage levels, equipping the machine with a helix-shaped shielding winding located in stator end-winding region may be considered. This solution, together with the shielding winding in wedges, increases the effectiveness of the bearing voltage limitation. Compared to the reference model, the bearing voltage amplitudes were reduced from 17.2 V to 4.7 V (when the machine is powered from a conventional two-level converter).
The calculations obtained using converter circuit models showed that the method of limiting bearing voltages can additionally be successfully combined with other available methods. For example, when the levels of bearing voltages cause their accelerated wear, it is possible to additionally consider the use of a three-level converter to power the machine. For this supply type, the bearing voltage amplitudes of the machine under consideration were reduced to about 3.1 V.
Due to the nature of the 3D FEM models used, capacitance calculations are time-consuming. The most time-consuming variant turned out to be the model with two shielding windings—for this model, calculations took more than 8 days. For the other cases, the calculations were correspondingly shorter.
The presented results of the simulations justify the desirability of using shielding windings in machines powered by converters, particularly where the high operational reliability of drive systems is required.

Author Contributions

Conceptualization, S.B. and T.J.; methodology, S.B. and T.J.; simulations, S.B. and T.J.; writing—review and editing, S.B., T.J. and P.O.; visualization, S.B., T.J. and P.O.; validation, S.B., T.J. and P.O. All authors have read and agreed to the published version of the manuscript.

Funding

The research is co-financed under the Program of the Ministry of Science and Higher Education “Implementation Doctorate” (Poland).

Institutional Review Board Statement

Not applicable.

Informed Consent Statement

Not applicable.

Data Availability Statement

Not applicable.

Conflicts of Interest

The authors declare no conflict of interest.

References

  1. Sendek-Matysiak, E.; Łosiewicz, Z. Analysis of the Development of the Electromobility Market in Poland in the Context of the Implemented Subsidies. Energies 2021, 14, 222. [Google Scholar] [CrossRef]
  2. Xu, Y.; Ai, M.; Xu, Z.; Liu, W.; Wang, Y. Analysis of Interior Permanent Magnet Synchronous Motor Used for Electric Vehicles Based on Power Matching and Driving Conditions. In Proceedings of the 2020 IEEE International Conference on Applied Superconductivity and Electromagnetic Devices (ASEMD), Tianjin, China, 16 October 2020; pp. 1–2. [Google Scholar]
  3. Dupczak, B.S.; Perin, A.J.; Heldwein, M.L.; Martins, C.A.; Cros, J. PMSM Specification and Design for an Electrical Boat Propulsion System. In Proceedings of the Power Electronics South America 2012, São Paulo, Brazil, 11–13 September 2012. [Google Scholar] [CrossRef]
  4. Wang, H.; Leng, J. Summary on Development of Permanent Magnet Synchronous Motor. In Proceedings of the 2018 Chinese Control And Decision Conference (CCDC), Shenyang, China, 9–11 June 2018; pp. 689–693. [Google Scholar]
  5. Delgado-Arredondo, P.A.; Romero-Troncoso, R.J.; Duque-Perez, O.; Morinigo-Sotelo, D.; Osornio-Rios, R.A. Vibration, Acoustic Noise Generation and Power Quality in Inverter-Fed Induction Motors. In Proceedings of the 2019 IEEE 12th International Symposium on Diagnostics for Electrical Machines, Power Electronics and Drives (SDEMPED), Toulouse, France, 27–30 August 2019; pp. 412–418. [Google Scholar]
  6. Moreno, Y.; Almandoz, G.; Egea, A.; Arribas, B.; Urdangarin, A. Analysis of Permanent Magnet Motors in High Frequency—A Review. Appl. Sci. 2021, 11, 6334. [Google Scholar] [CrossRef]
  7. Schneider, V.; Behrendt, C.; Höltje, P.; Cornel, D.; Becker-Dombrowsky, F.M.; Puchtler, S.; Gutiérrez Guzmán, F.; Ponick, B.; Jacobs, G.; Kirchner, E. Electrical Bearing Damage, A Problem in the Nano- and Macro-Range. Lubricants 2022, 10, 194. [Google Scholar] [CrossRef]
  8. Gonda, A.; Capan, R.; Bechev, D.; Sauer, B. The Influence of Lubricant Conductivity on Bearing Currents in the Case of Rolling Bearing Greases. Lubricants 2019, 7, 108. [Google Scholar] [CrossRef]
  9. SKF. SKF Bearing Maintenance Handbook; SKF: Göteborg, Sweden, 2011; ISBN 978-91-978966-4-1. [Google Scholar]
  10. Timken Bearing Damage Analysis with Lubrication Reference Guide; The Timken Company: North Canton, OH, USA, 2015.
  11. Bearing Failure: Causes and Cures; Barden Precision Bearings: Danbury, CT, USA, 1998.
  12. Gemeinder, Y.; Weicker, M. Application Guide Bearing Currents; Institut für Elektrische Energiewandlung, Technische Universität Darmstadt: Darmstadt, Germany, 2021. [Google Scholar]
  13. Berhausen, S.; Jarek, T. Method of Limiting Shaft Voltages in AC Electric Machines. Energies 2021, 14, 3326. [Google Scholar] [CrossRef]
  14. Costello, M.J. Shaft Voltages and Rotating Machinery. IEEE Trans. Ind. Appl. 1993, 29, 419–426. [Google Scholar] [CrossRef]
  15. Plazenet, T.; Boileau, T.; Caironi, C.; Nahid-Mobarakeh, B. A Comprehensive Study on Shaft Voltages and Bearing Currents in Rotating Machines. IEEE Trans. Ind. Appl. 2018, 54, 3749–3759. [Google Scholar] [CrossRef]
  16. Plazenet, T.; Boileau, T.; Caironi, C.; Nahid-Mobarakeh, B. An Overview of Shaft Voltages and Bearing Currents in Rotating Machines. In Proceedings of the 2016 IEEE Industry Applications Society Annual Meeting, Portland, OR, USA, 2–6 October 2016; pp. 1–8. [Google Scholar]
  17. Berhausen, S.; Jarek, T. Analysis of Impact of Design Solutions of an Electric Machine with Permanent Magnets for Bearing Voltages with Inverter Power Supply. Energies 2022, 15, 4475. [Google Scholar] [CrossRef]
  18. Guzinski, J. Common-Mode Voltage and Bearing Currents in PWM Inverters: Causes, Effects and Prevention. In Power Electronics for Renewable Energy Systems, Transportation and Industrial Applications; Abu-Rub, H., Malinowski, M., Al-Haddad, K., Eds.; John Wiley & Sons, Ltd.: Chichester, UK, 2014; pp. 664–694. ISBN 978-1-118-75552-5. [Google Scholar]
  19. PMSM FOC Motor Control Software Using XMC; Infineon: Munich, Germany, 2019.
  20. Muetze, A.; Binder, A. Calculation of Motor Capacitances for Prediction of the Voltage Across the Bearings in Machines of Inverter-Based Drive Systems. IEEE Trans. Ind. Appl. 2007, 43, 665–672. [Google Scholar] [CrossRef]
  21. Stockbrügger, J.O.; Ponick, B. Analytical Determination of the Slot and the End-Winding Portion of the Winding-to-Rotor Capacitance for the Prediction of Shaft Voltage in Electrical Machines. Energies 2020, 14, 174. [Google Scholar] [CrossRef]
  22. Sengamalai, U.; Thamizh Thentral, T.M.; Ramasamy, P.; Bajaj, M.; Hussain Bukhari, S.S.; Elattar, E.E.; Althobaiti, A.; Kamel, S. Mitigation of Circulating Bearing Current in Induction Motor Drive Using Modified ANN Based MRAS for Traction Application. Mathematics 2022, 10, 1220. [Google Scholar] [CrossRef]
  23. Ahola, J.; Muetze, A.; Niemela, M.; Romanenko, A. Normalization-Based Approach to Electric Motor BVR Related Capaci-tances Computation. IEEE Trans. Ind. Appl. 2019, 55, 2770–2780. [Google Scholar] [CrossRef]
  24. Turzyński, M.; Musznicki, P. A Review of Reduction Methods of Impact of Common-Mode Voltage on Electric Drives. Energies 2021, 14, 4003. [Google Scholar] [CrossRef]
  25. Akagi, H.; Tamura, S. A Passive EMI Filter for Eliminating Both Bearing Current and Ground Leakage Current From an Inverter-Driven Motor. IEEE Trans. Power Electron. 2006, 21, 1459–1469. [Google Scholar] [CrossRef]
  26. Yang, L.; Yang, Y.; Wen, J.; Jia, L.; Yang, E.; Liu, R. Suppression of Rotor-Grounding Bearing Currents Based on Matching Stator and Rotor Grounding Impedances. Energies 2022, 15, 1638. [Google Scholar] [CrossRef]
  27. Anagha, E.R.; Nisha, P.V.; Sindhu, T.K. Design of an Active EMI Filter for Bearing Current Elimination in VFD. In Proceedings of the 2018 IEEE International Symposium on Electromagnetic Compatibility and 2018 IEEE Asia-Pacific Symposium on Electromagnetic Compatibility (EMC/APEMC), Singapore, 14–18 May 2018; pp. 131–134. [Google Scholar]
  28. Yea, M.; Han, K.J. Modified Slot Opening for Reducing Shaft-to-Frame Voltage of AC Motors. Energies 2020, 13, 760. [Google Scholar] [CrossRef]
  29. Current-Insulating Bearings; Schaeffler Technologies AG & Co. KG: Schweinfurt, Germany, 2020.
  30. Vostrov, K.; Pyrhonen, J.; Niemela, M.; Ahola, J.; Lindh, P. Mitigating Noncirculating Bearing Currents by a Cor-rect Stator Magnetic Circuit and Winding Design. IEEE Trans. Ind. Electron. 2021, 68, 3805–3812. [Google Scholar] [CrossRef]
  31. Ferreira, F.J.T.E.; Cistelecan, M.V.; de Almeida, A.T. Slot-Embedded Partial Electrostatic Shield for High-Frequency Bearing Current Mitigation in Inverter-Fed Induction Motors. In Proceedings of the IEEE XIX International Conference on Electrical Machines—ICEM 2010, Rome, Italy, 6–8 September 2010; pp. 1–6. [Google Scholar]
  32. Alves Êvo, M.T.; Paula, H. Electrostatic Shielding for Bearings Discharge Currents Attenuation: Analysis of Its Effectiveness, Losses and Impact on the Motor Performance—A Study for Design Guidelines. IET Electr. Power Appl. 2020, 14, 1050–1059. [Google Scholar] [CrossRef]
  33. Gerber, S.; Wangi, R.-J. Reduction of Inverter-Induced Shaft Voltages Using Electrostatic Shielding. In Proceedings of the 2019 Southern African Universities Power Engineering Conference/Robotics and Mechatronics/Pattern Recognition Association of South Africa (SAUPEC/RobMech/PRASA), Bloemfontein, South Africa, 28–30 January 2019; pp. 310–315. [Google Scholar]
  34. Magdun, O.; Gemeinder, Y.; Binder, A. Prevention of Harmful EDM Currents in Inverter-Fed AC Machines by Use of Electrostatic Shields in the Stator Winding Overhang. In Proceedings of the IECON 2010—36th Annual Conference on IEEE Industrial Electronics Society, Glendale, AZ, USA, 7–10 November 2010; pp. 962–967. [Google Scholar]
  35. Vostrov, K.; Pyrhonen, J.; Ahola, J. Shielding the End Windings to Reduce Bearing Currents. In Proceedings of the 2020 International Conference on Electrical Machines (ICEM), Gothenburg, Sweden, 23–26 August 23 2020; pp. 1431–1437. [Google Scholar]
  36. Du, G.; Li, N.; Zhou, Q.; Gao, W.; Wang, L.; Pu, T. Multi-Physics Comparison of Surface-Mounted and Interior Permanent Magnet Synchronous Motor for High-Speed Applications. Machines 2022, 10, 700. [Google Scholar] [CrossRef]
  37. Berhausen, S.; Paszek, S. Determination of the Leakage Reactance of End Windings of a High-Power Synchro-nous Generator Stator Winding Using the Finite Element Method. Energies 2021, 14, 7091. [Google Scholar] [CrossRef]
  38. Vostrov, K.; Pyrhonen, J.; Ahola, J. The Role of End-Winding in Building Up Parasitic Capacitances in Induction Motors. In Proceedings of the 2019 IEEE International Electric Machines & Drives Conference (IEMDC), San Diego, CA, USA, 12–15 May 2019; pp. 154–159. [Google Scholar]
  39. Zhang, M.; Cui, Y.; Wang, Q.; Tao, J.; Wang, X.; Zhao, H.; Li, G. A Study on Neutral-Point Potential in Three-Level NPC Converters. Energies 2019, 12, 3367. [Google Scholar] [CrossRef]
  40. Zare, F.; Adabi, J.; Ghosh, A. Different Approaches to Reduce Shaft Voltages in AC Generators. In Proceedings of the 2009 13th European Conference on Power Electronics and Applications, Barcelona, Spain, 8–10 September 2010. [Google Scholar]
Figure 1. Example of damage to a rolling element of a bearing due to the flow of the bearing current.
Figure 1. Example of damage to a rolling element of a bearing due to the flow of the bearing current.
Energies 15 08001 g001
Figure 2. Diagram of a two-level DC-AC converter (a) and transistor switching combinations (b).
Figure 2. Diagram of a two-level DC-AC converter (a) and transistor switching combinations (b).
Energies 15 08001 g002
Figure 3. Examples of waveforms of phase voltages at the output terminals of a two-level DC/AC converter and the common-mode voltage uCM.
Figure 3. Examples of waveforms of phase voltages at the output terminals of a two-level DC/AC converter and the common-mode voltage uCM.
Energies 15 08001 g003
Figure 4. Distribution of parasitic capacitances in an electric machine.
Figure 4. Distribution of parasitic capacitances in an electric machine.
Energies 15 08001 g004
Figure 5. Equivalent diagram of parasitic capacitance with a specification of common-mode voltage uCM and bearing voltage ub.
Figure 5. Equivalent diagram of parasitic capacitance with a specification of common-mode voltage uCM and bearing voltage ub.
Energies 15 08001 g005
Figure 6. The concept of using the shielding winding located in the stator slot wedges.
Figure 6. The concept of using the shielding winding located in the stator slot wedges.
Energies 15 08001 g006
Figure 7. An example of a connection of shielding wires (1) placed in slot wedges (2).
Figure 7. An example of a connection of shielding wires (1) placed in slot wedges (2).
Energies 15 08001 g007
Figure 8. Reference model of a PMSM machine with an IPM rotor, with the most important geometrical dimensions marked: (a) side view, (b) front view.
Figure 8. Reference model of a PMSM machine with an IPM rotor, with the most important geometrical dimensions marked: (a) side view, (b) front view.
Energies 15 08001 g008
Figure 9. Finite element mesh of the reference model.
Figure 9. Finite element mesh of the reference model.
Energies 15 08001 g009
Figure 10. Reference model without the stator end-windings.
Figure 10. Reference model without the stator end-windings.
Energies 15 08001 g010
Figure 11. A 3D model of the machine with a visualized shielding winding for lew = 5 mm.
Figure 11. A 3D model of the machine with a visualized shielding winding for lew = 5 mm.
Energies 15 08001 g011
Figure 12. The results of the calculations of parasitic capacitances: Cwr (a) and Cws, Csr (b) for different diameters of the shielding wire and the length of the end-winding overhang lew = 2.5 mm compared to the capacitance values of the reference model.
Figure 12. The results of the calculations of parasitic capacitances: Cwr (a) and Cws, Csr (b) for different diameters of the shielding wire and the length of the end-winding overhang lew = 2.5 mm compared to the capacitance values of the reference model.
Energies 15 08001 g012
Figure 13. The results of the calculations of parasitic capacitances: Cwr (a) and Cws, Csr (b) for different overhang lengths of the shielding winding and the wire diameter dw = 0.5 mm compared to the capacitance values of the reference model.
Figure 13. The results of the calculations of parasitic capacitances: Cwr (a) and Cws, Csr (b) for different overhang lengths of the shielding winding and the wire diameter dw = 0.5 mm compared to the capacitance values of the reference model.
Energies 15 08001 g013
Figure 14. A 3D model with a shielding winding in the form of a helix placed under the stator end-winding.
Figure 14. A 3D model with a shielding winding in the form of a helix placed under the stator end-winding.
Energies 15 08001 g014
Figure 15. Results of parasitic capacitances calculations: Cwr (a) and Cws, Csr (b) depending on the number of turns of the helix shielding winding nhelix compared to the capacitance values of the reference model.
Figure 15. Results of parasitic capacitances calculations: Cwr (a) and Cws, Csr (b) depending on the number of turns of the helix shielding winding nhelix compared to the capacitance values of the reference model.
Energies 15 08001 g015
Figure 16. A 3D model with shielding windings: in the stator slot wedges and in the form of a helix under the stator end-winding.
Figure 16. A 3D model with shielding windings: in the stator slot wedges and in the form of a helix under the stator end-winding.
Energies 15 08001 g016
Figure 17. Comparison of capacitances Cwr (a) and BVR coefficients (b) for selected solution variants.
Figure 17. Comparison of capacitances Cwr (a) and BVR coefficients (b) for selected solution variants.
Energies 15 08001 g017
Figure 18. Simulation model with the two-level DC/AC converter.
Figure 18. Simulation model with the two-level DC/AC converter.
Energies 15 08001 g018
Figure 19. Bearing voltage waveforms for the two-level converter model for selected solution variants.
Figure 19. Bearing voltage waveforms for the two-level converter model for selected solution variants.
Energies 15 08001 g019
Figure 20. Simulation model with the three-level DC/AC converter.
Figure 20. Simulation model with the three-level DC/AC converter.
Energies 15 08001 g020
Figure 21. Bearing voltage waveforms for the three-level converter model for selected solution variants.
Figure 21. Bearing voltage waveforms for the three-level converter model for selected solution variants.
Energies 15 08001 g021
Table 1. List of parameters of the considered electric machine.
Table 1. List of parameters of the considered electric machine.
ParameterValue/Type
Frame size132 mm
Rated power7 kVA
Rated voltage400 V
Number of phases3
Type of windingSingle-layer, arranged in stator slots
Number of poles4
Air gap width1.5 mm
Number of stator slots36
Table 2. Summary of the values of the components of Cwr(ref) capacitance: Cwr(slot_ref) and Cwr(ew_ref).
Table 2. Summary of the values of the components of Cwr(ref) capacitance: Cwr(slot_ref) and Cwr(ew_ref).
Cwr(ref)Cwr(slot_ref)Cwr(ew_ref)
33.84 pF23.48 pF10.36 pF
Table 3. Parasitic capacitances of the model with two shielding windings compared to the capacitance values of the reference model.
Table 3. Parasitic capacitances of the model with two shielding windings compared to the capacitance values of the reference model.
CwrCwr(ref)CwsCws(ref)CsrCsr(ref)
8.05 pF33.84 pF4860 pF4921 pF277.3 pF324.0 pF
Publisher’s Note: MDPI stays neutral with regard to jurisdictional claims in published maps and institutional affiliations.

Share and Cite

MDPI and ACS Style

Berhausen, S.; Jarek, T.; Orság, P. Influence of the Shielding Winding on the Bearing Voltage in a Permanent Magnet Synchronous Machine. Energies 2022, 15, 8001. https://doi.org/10.3390/en15218001

AMA Style

Berhausen S, Jarek T, Orság P. Influence of the Shielding Winding on the Bearing Voltage in a Permanent Magnet Synchronous Machine. Energies. 2022; 15(21):8001. https://doi.org/10.3390/en15218001

Chicago/Turabian Style

Berhausen, Sebastian, Tomasz Jarek, and Petr Orság. 2022. "Influence of the Shielding Winding on the Bearing Voltage in a Permanent Magnet Synchronous Machine" Energies 15, no. 21: 8001. https://doi.org/10.3390/en15218001

APA Style

Berhausen, S., Jarek, T., & Orság, P. (2022). Influence of the Shielding Winding on the Bearing Voltage in a Permanent Magnet Synchronous Machine. Energies, 15(21), 8001. https://doi.org/10.3390/en15218001

Note that from the first issue of 2016, this journal uses article numbers instead of page numbers. See further details here.

Article Metrics

Back to TopTop