Review on Active Distribution Networks with Fault Current Limiters and Renewable Energy Resources
Abstract
1. Introduction
- (1)
- It introduces a broad view of DGs and FCLs, their definitions, and their different types.
- (2)
- It clarifies different aspects from which the optimal allocation of FCLs is determined.
- (3)
- It presents different optimization techniques harnessed for determining the optimal allocation of both DGs and FCLs.
- (4)
- This is followed by a practical application, where the test system is a real one; EDN.
- (5)
- A significant technical profit is obtained through power loss reduction.
2. Distributed Generation (DG) Units
2.1. Solar Energy
2.2. Wind Energy
2.3. Water Energy
2.4. Geothermal Energy
2.5. Biomass (Bioenergy)
- (1)
- Solid biofuels and renewable waste.
- (2)
- Biogas (landfill gas).
- (3)
- Liquid biofuels like biogasoline and biodiesel.
2.6. Fuel Cell (FC)
- Type 1: this type represents DGs that are capable of injecting both active and reactive powers. This type involves hydro-geothermal and combined cycles. This type has two modes of operation, constant power factor, and constant terminal voltage.
- Type 2: represents DGs that are capable of injecting only active power. Photovoltaic, micro-turbines, and fuel cells, which need converters to be connected to the grid, are laid under this type. They operate at the unity power factor.
- Type 3: represents DGs that are capable of injecting only reactive power. This type can be formed in a synchronous compensator.
- Type 4: represents DGs that are capable of injecting active power but consuming reactive power, such as fixed speed squirrel cage induction generators when operating in super synchronous mode. The generator in this mode can inject active power but demands reactive power. In this type, the consumed reactive power can be calculated as [19]:
3. Fault Current Limiters (FCLs)
- (1)
- The upgrading and replacement of the system components, but it is costly to cope with the raising of the currents.
- (2)
- Sequential switching, but there are safety risks that fail to prevent CBs to open before the fault current reduces to a sufficient magnitude.
- (3)
- Network splitting and reconfiguration, which are valid for high-cost smart grid infrastructure.
- (4)
- Using a power electronic converter interface for DG units, but they can be regarded as a source of harmonics.
- (5)
- Using an air core transformer, but it is connected at all times, causing high power losses.
- (6)
- Increasing the impedance of the system such as FCLs.
3.1. FCLs Applications and Conditions
- (1)
- Sufficient low impedance at normal operation whilst possessing large values during fault conditions.
- (2)
- Quick appearance when the fault occurs, as they should work within the first cycles of the fault current, and also, at the same time, they should return rapidly to their initial values after fault elimination.
- (3)
- Reliable current limitation.
- (4)
- Can withstand any current magnitude or any kind of fault.
- (5)
- Do not affect the coordination of protective devices.
- (6)
- Small size, low cost (operational and maintenance), and long lifetime.
3.2. Development of FCLs
- (1)
- The purification of Yttrium Barium Copper Oxide (YBCO) superconductors for coated conductors with a reasonable cost.
- (2)
- Advancement in the development of Magnesium Diboride (MgB2) superconductor wire designed specifically with FCL properties.
- (3)
- The development of a Silicon Carbide (SIC)-powered electronic device.
3.3. Types of FCLs
3.3.1. Fault Current Limiting Reactor
3.3.2. Pyrotechin Fault Current Limiter (Is-Limiter)
3.3.3. Superconducting Fault Current Limiters (SCFCLs)
Inductive Shield SCFCL
Saturated Iron Core-Type SCFCL
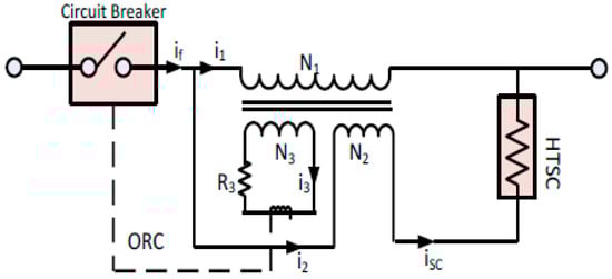
Transformer-Type SCFCL
Resistive-Type SCFCL
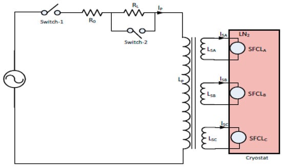
Hybrid SCFCL
Flux Lock-Type SCFCL
Magnetic Shield-Type SCFCL
3.3.4. Non-Superconducting Fault Current Limiters (Solid)
Series Switch-Type FCL
Series Dynamic Braking-Type FCL (SDBRFCL)
Bridge-Type FCL (BFCL)
Modified Bridge-Type FCL (MBFCL)
DC Link FCL (DLFCL)
Transformer-Coupled BFCL
Resonant-Type FCL
3.3.5. Electromechanical Dynamic FCL
3.3.6. Hybrid FCL
4. Optimization Solvers for Handling DGs and FCLs Integration
4.1. Deterministic Algorithms
4.2. Stochastic Algorithms
5. Optimal Allocation of DGs and FCLs
5.1. Problem Formulation
- Power balance:
- For each node, the power balance constraints are expressed as:
- For the inequality constraint, each DG unit has a limited capacity which lies between the maximum and minimum values, as illustrated:
- Similarly, their power factors as [96]:
- To ensure satisfied operation, the nodes voltage in the distribution system should locate between their defined limits with the range [0.95–1.05] as [97]:
- As well, thermal limits should be taken into account as:
- Furthermore, FCL size has permissible boundaries as:
5.2. Simulation Results Based on GWO
- Case 1: DGs operating at a unity power factor, type 2.
- Case 2: DGs operating at a constant power factor, type 1.
- Case 3: DGs operating at a controllable power factor ranging from 0.7 to unity with variable apparent power.
6. Conclusions and Future Work
- Developing the superconducting and non-superconducting FCLs is a critical point which requires further research that gathers the economical steady state and technical dynamic benefits.
- The grid interfaces of the voltage source converters and their impacts involving harmonics, losses, and high fault levels should be taken into consideration.
- The optimal allocation of DGs and FCLs in DC or meshed AC/DC networks becomes a new trend with the increasing direction towards microgrids.
- DGs based on renewable energy resources and their dependence on the environmental condition (uncertainty) are recommended to be included with fast and effective handling techniques.
- Developing new optimization solvers with efficient capabilities to treat multi-objective models is suggested, which can fulfill the objectives and give the availability to choose more than one optimal solution.
Author Contributions
Funding
Conflicts of Interest
Nomenclature
| Id1 | Diode current |
| Ish | Shunt current |
| Isc | Shunt current |
| K1 | Temperature coefficient of the current |
| Tc | Temperature at which the cell operates |
| Tref | Reference temperature of the cell. |
| G | Insolation of the cell (W/m2) |
| Gref | Reference insolation of the cell (W/m2) |
| FF | Fill factor |
| Pmax | Maximum power point |
| Voc | Open circuit voltage of the cell |
| Pwind | Power extracted from the wind stream |
| p | Air density |
| vwind | Wind speed (m/s) |
| Ar | Cross-section area of wind blades (m2) |
| Pmech | Mechanical power extracted from WTG (p.u.) |
| cp | Betz limit which equals 0.59 |
| Pelec | Active power delivered to the grid (p.u.) |
| Iplv | Active current in the generator (p.u.) |
| V | Terminal voltage between the converter connected to the generator and grid (p.u.) |
| R | Grid resistance (p.u) |
| X | Grid reactance (p.u.) |
| Qgen | Reactive power delivered to the grid (p.u.). |
| AV, BV, and CV | Loss components of the converter |
| IVSC | Injected current on the AC side of the corresponding converter |
| PVSC | Real power at the VSC bus |
| QVSC | Reactive power at the VSC bus |
| VVSC | Voltage at the VSC bus |
| QDG | Consumed reactive power of DG |
| Ri | Resistance of the distribution line |
| Ii | Line current of the distribution line |
| nl | Total number of the distribution lines. |
| Ifault | Three-phase short circuit current |
| ZFCL | Fault current limiter size |
| PGgrid | Real power generated from the main grid |
| QGgrid | Reactive power generated from the main grid |
| PG | Real power generated from integrated DGs |
| QG | Reactive power generated from integrated DGs |
| Ploss | Real power losses in all branches |
| Qloss | Reactive power losses in all branches |
| Pd | Real demand power |
| Qd | Reactive demand power |
| NG | Number of units |
| Nb | Number of branches in the network |
| nbus | Number of nodes in the network |
| Gij | Mutual conductance between nodes i and j |
| Bij | Mutual susceptance between nodes i and j |
| Qc | Capacitive or inductive power pumped through a VAR source installed at node i |
| Vi | Voltage magnitude of node i |
| Vj | Voltage magnitude of node j |
| θij | Impedance angle of line connected between the nodes i and j |
References
- Short, T.A. Electric Power Distribution Handbook; CRC Press: Boca Raton, FL, USA, 2014. [Google Scholar]
- El-Khattam, W.; Salama, M.M.A. Distributed generation technologies, definitions and benefit. Electr. Power Syst. Res. 2004, 71, 119–128. [Google Scholar] [CrossRef]
- Jagtap, K.M.; Khatod, D.K. Novel approach for loss allocation of distribution networks with DGs. Electr. Power Syst. Res. 2017, 143, 303–311. [Google Scholar] [CrossRef]
- Zhao, Y.; An, Y.; Ai, Q. Research on size and location of distributed generation with vulnerable node identification in the active distribution network. IET Gener. Transm. Distrib. 2014, 8, 1801–1809. [Google Scholar] [CrossRef]
- Atwa, Y.M.; El-Saadany, E.F. Probabilistic approach for optimal placement of wind-based distributed generation in distribution systems. IET Renew. Power Gener. 2011, 5, 79–88. [Google Scholar] [CrossRef]
- Khalesi, N.; Rezaei, N.; Haghifam, M.R. DG placement with application of dynamic programming for loss reduction and reliability improvement. Int. J. Elect. Power Energy Syst. 2011, 33, 288–295. [Google Scholar] [CrossRef]
- Shaheen, A.M.; El-Sehiemy, R.A. Optimal co-ordinated allocation of distributed generation units/capacitor banks/voltage regulators by EGWA. IEEE Syst. J. 2020, 15, 257–264. [Google Scholar] [CrossRef]
- Talaat, H.E.A.; Al-Ammar, E. Optimal allocation and sizing of Distributed Generation in distribution networks using Genetic Algorithms. In Proceedings of the 11th International Conference on Electrical Power Quality and Utilisation, Lisbon, Portugal, 17–19 October 2011; pp. 1–6. [Google Scholar]
- Ahmed, A.H.; Hasan, S. Optimal allocation of distributed generation units for converting conventional radial distribution system to loop using particle swarm optimization. Energy Procedia 2020, 153, 118–124. [Google Scholar] [CrossRef]
- Da Rosa, W.M.; Gerez, C.; Belati, E.A. Optimal Distributed Generation Allocating Using Particle Swarm Optimization and Linearized AC Load Flow. IEEE Lat. Am. Trans. 2018, 16, 2665–2670. [Google Scholar] [CrossRef]
- Shaheen, A.; Elsayed, A.; Ginidi, A.; El-Sehiemy, R.; Elattar, E. A heap-based algorithm with deeper exploitative feature for optimal allocations of distributed generations with feeder reconfiguration in power distribution networks. Knowl.-Based Syst. 2022, 241, 108269. [Google Scholar] [CrossRef]
- Musa, I.; Gadoue, S.; Zahawi, B. Integration of Distributed Generation in Power Networks Considering Constraints on Discrete Size of Distributed Generation Units. Electr. Power Compon. Syst. 2014, 42, 984–994. [Google Scholar] [CrossRef]
- Babu, K.; Maheswarapu, S. New hybrid multiverse optimisation approach for optimal accommodation of DGs in power distribution networks. IET Gener. Transm. Distrib. 2019, 13, 2673–2685. [Google Scholar] [CrossRef]
- Balci, M.E.; Aleem, S.H.E.A.; Zobaa, A.F.; Sakar, S. An algorithm for optimal sizing of the capacitor banks under nonsinusoidal and unbalanced conditions. Recent Adv. Electr. Electron. Eng. 2014, 7, 116–122. [Google Scholar] [CrossRef][Green Version]
- Porkar, S.; Poure, P.; Abbaspour-Tehrani-fard, A.; Saadate, S. Optimal allocation of distributed generation using a two-stage multi-objective mixed-integer-nonlinear programming. Eur. Trans. Elect. Power 2011, 21, 1072–1087. [Google Scholar] [CrossRef]
- Tang, G.; Iravani, M.R. Application of fault current limiter to minimize distributed generation impact on coordinated relay protection. In Proceedings of the International Conference on Power Systems Transients, Montreal, QC, Canada, 19–23 June 2005; pp. 19–23. [Google Scholar]
- Alam, M.S.; Abido, M.A.Y.; El-Amin, I. Fault Current Limiters in Power Systems: A Comprehensive Review. Energies 2018, 11, 1025. [Google Scholar] [CrossRef]
- Abbas, A.S.; El-Sehiemy, R.A.; El-Ela, A.A.; Ali, E.S.; Mahmoud, K.; Lehtonen, M.; Darwish, M.M.F. Optimal Harmonic Mitigation in Distribution Systems with Inverter Based Distributed Generation. Appl. Sci. 2021, 11, 774. [Google Scholar] [CrossRef]
- El-Fergany, A. Multi-objective placement of multi-type distributed generators along distribution networks using backtracking search algorithm and fuzzy expert rules. Elect. Power Compon. Syst. 2016, 44, 252–267. [Google Scholar] [CrossRef]
- Murdock, H.E.; Gibb, D.; Andre, T.; Sawin, J.L.; Brown, A.; Ranalder, L.; Andre, T.; Brown, A.; Collier, U.; Dent, C.; et al. Renewables 2019 Global Status Report; National Technical University of Athens: Athens, Greece, 2019. [Google Scholar]
- Available online: https://www.irena.org/publications/2018/Oct/Renewable-Energy-Outlook-Egypt (accessed on 1 January 2021).
- Turkenburg, W.C. Renewable energy. In Global Energy Assessment—Toward a Sustainable Future; Cambridge University Press: Cambridge, UK, 2012; pp. 761–900. [Google Scholar]
- Ginidi, A.; Ghoneim, S.M.; Elsayed, A.; El-Sehiemy, R.; Shaheen, A.; El-Fergany, A. Gorilla Troops Optimizer for Electrically Based Single and Double-Diode Models of Solar Photovoltaic Systems. Sustainability 2021, 13, 9459. [Google Scholar] [CrossRef]
- Abolhosseini, S.; Heshmati, A.; Altmann, J. A Review of Renewable Energy Supply and Energy Efficiency Technologies. SSRN Electron. J. 2021, 8145. [Google Scholar] [CrossRef]
- Eisa, S.A. Mathematical Modeling and Analysis of Wind Turbines Dynamics; New Mexico Institute of Mining and Technology: Socorro, NM, USA, 2017. [Google Scholar]
- Nelson, C.V. Introduction to Renewable Energy; CRC Press: Boca Raton, FL, USA, 2011. [Google Scholar]
- Gorjian, S. An Introduction to the Renewable Energy Resources; Tarbiat Modares University: Tehran, Iran, 2017. [Google Scholar]
- Hassan, A.A.; el Habrouk, M.; Deghedie, S. Renewable Energy for Robots and Robots for Renewable Energy–A Review. Robotica 2020, 38, 1576–1604. [Google Scholar] [CrossRef]
- IRENA. Renewable Energy Statistics Training. Available online: https://www.irena.org/-/media/Files/IRENA/Agency/Data-Statistics/2-Overview-of-renewable-energy.pdf?la=en&hash=6B78D45E6E3D67409D05F7FAB38D638A4F9ACB55 (accessed on 1 January 2021).
- Masters, G.M. Renewable and Efficient Electric Power Systems; John Wiley & Sons, Inc.: Hoboken, NJ, USA, 2013. [Google Scholar]
- Gross, R.; Leach, M.; Bauen, A. Progress in renewable energy. Environ. Int. 2003, 29, 105–122. [Google Scholar] [CrossRef]
- El-Ela, A.A.A.; El-Seheimy, R.A.; Shaheen, A.M.; Wahbi, W.A.; Mouwafi, M.T. PV and battery energy storage integration in distribution networks using equilibrium algorithm. J. Energy Storage 2021, 42, 103041. [Google Scholar] [CrossRef]
- Mehta, P.; Bhatt, P.; Pandya, V. Optimal selection of distributed generating units and its placement for voltage stability enhancement and energy loss minimization. Ain Shams Eng. J. 2018, 9, 187–201. [Google Scholar] [CrossRef]
- El-Ela, A.A.A.; El-Sehiemy, R.A.; Shaheen, A.M.; Ellien, A.R. Optimal Placement of Distributed Generation Units Correlated with Fault Current Limiter Sites in Distribution Systems. IEEE Syst. J. 2020, 15, 2148–2155. [Google Scholar] [CrossRef]
- Abramovitz, A.; Smedley, M. Survey of solid-state fault current limiters. IEEE Trans. Power Electron. 2012, 27, 2770–2782. [Google Scholar] [CrossRef]
- Ganev, G.; Hinov, K.; Karadjov, N.K. Fault current limiters–principles and application. SIELA 2012, 2012. [Google Scholar]
- Hagh, M.T.; Abapour, M. Non-superconducting fault current limiter with controlling the magnitudes of fault currents. IEEE Trans. Power Electron. 2009, 24, 613–619. [Google Scholar] [CrossRef]
- Yadav, S.; Choudhary, G.K.; Mandal, R.K. Review on fault current limiters. Int. J. Eng. 2014, 3, 1595–1603. [Google Scholar]
- Li, B.; Li, Q.; Liu, H.; Han, M.; Huang, Z.; Wang, J. The overvoltage of interrupting off-load transmission line with series-resonant type fault current limiter. In Proceedings of the 7th Asia-Pacific International Symposium on Electromagnetic Compatibility, Shenzhen, China, 17–21 May 2016; pp. 84–87. [Google Scholar]
- Refaat, M.M.; Aleem, S.H.A.; Atia, Y.; Ali, Z.M.; El-Shahat, A.; Sayed, M.M. A mathematical approach to simultaneously plan generation and transmission expansion based on fault current limiters and reliability constraints. Mathematics 2021, 9, 2771. [Google Scholar] [CrossRef]
- Xue, S.; Gao, F.; Sun, W.; Li, B. Protection Principle for a DC Distribution System with a Resistive Superconductive Fault Current Limiter. Energies 2015, 8, 4839–4852. [Google Scholar] [CrossRef]
- Radmanesh, H. Distribution Network Protection Using Smart Dual Functional Series Resonance-Based Fault Current and Ferroresonance Overvoltage Limiter. IEEE Trans. Smart Grid 2016, 9, 3070–3078. [Google Scholar] [CrossRef]
- Heidary, A.; Radmanesh, H.; Rouzbehi, K.; Pou, J. A DC-reactor-based solid-state fault current limiter for HVdc applications. IEEE Trans. Power Deliv. 2019, 34, 720–728. [Google Scholar] [CrossRef]
- Hossain, M.E. Performance analysis of diode-bridge-type non-superconducting fault current limiter in improving transient stability of DFIG based variable speed wind generator. Electr. Power Syst. Res. 2017, 143, 782–793. [Google Scholar] [CrossRef]
- Marei, M.I.; El-Goharey, H.S.; Toukhy, R.M. Fault ride-through enhancement of fixed speed wind turbine using bridge-type fault current limiter. J. Electr. Syst. Inf. Technol. 2016, 3, 119–126. [Google Scholar] [CrossRef]
- Asghar, R. Fault current limiters types, operations and its limitations. Int. J. Sci. Eng. Res. 2018, 9, 1020–1027. [Google Scholar]
- Normal, I.; Eckroad, S. Superconducting Fault Current Limiters; Electric Power Research Institute: Palo Alto, CA, USA, 2009. [Google Scholar]
- Chen, W.; Song, P.; Jiang, H.; Zhu, J.; Zou, S.; Qu, T. Investigations on Quench Recovery Characteristics of High-Temperature Superconducting Coated Conductors for Superconducting Fault Current Limiters. Electronics 2021, 10, 259. [Google Scholar] [CrossRef]
- Tsotsopoulou, E.; Dyśko, A.; Hong, Q.; Elwakeel, A.; Elshiekh, M.; Yuan, W.; Tzelepis, C.B.D. Modelling and fault current characterization of superconducting cable with high temperature superconducting windings and copper stabilizer layer. Energies 2020, 13, 6646. [Google Scholar] [CrossRef]
- Bock, J.; Bludau, M.; Dommerque, R.; Hobl, A.; Kraemer, S.; Rikel, M.O.; Elschner, S. HTS Fault Current Limiters—First Commercial Devices for Distribution Level Grids in Europe. IEEE Trans. Appl. Supercond. 2011, 21, 1202–1205. [Google Scholar] [CrossRef]
- Kozak, S.; Janowski, T.; Wojtasiewicz, G.; Kozak, J.; Kondratowicz-Kucewicz, B.; Majka, M. The 15 kV class inductive SFCL. IEEE Trans. Appl. Supercond. 2010, 20, 1203–1206. [Google Scholar] [CrossRef]
- Jung, B.I.; Choi, H.W.; Choi, H.S. Reduction of the power burden of a transformer-type SFCL using a vacuum interrupter. IEEE Trans. Appl. Supercond. 2015, 25, 4–7. [Google Scholar] [CrossRef]
- Kataoka, T.; Yamaguchi, H. Comparative study of transformer-type superconducting fault current limiters considering magnetic saturation of iron core. IEEE Trans. Magn. 2006, 42, 3386–3388. [Google Scholar] [CrossRef]
- Naderi, S.B.; Negnevitsky, M.; Jalilian, A.; Hagh, M.T.; Muttaqi, K.M. Low voltage ride-through enhancement of DFIG-based wind turbine using DC link switchable resistive type fault current limiter. Int. J. Electr. Power Energy Syst. 2017, 86, 104–119. [Google Scholar] [CrossRef]
- Choi, H.-S.; Cho, Y.-S.; Lim, S.-H. Operational Characteristics of Hybrid-Type SFCL by the Number of Secondary Windings with YBCO Films. IEEE Trans. Appl. Supercond. 2006, 16, 719–722. [Google Scholar] [CrossRef]
- Heydari, H.; Abrishami, A.A.; Bidgoli, M.M. Comprehensive Analysis for Magnetic Shield Superconducting Fault Current Limiters. IEEE Trans. Appl. Supercond. 2013, 23, 5604610. [Google Scholar] [CrossRef]
- Hussein, A.A.; Ali, M.H. Comparison among series compensators for transient stability enhancement of doubly fed induction generator based variable speed wind turbines. IET Renew. Power Gener. 2016, 10, 116–126. [Google Scholar] [CrossRef]
- Abdolkarimzadeh, M.; Nakari-Heris, M.; Abapour, M.; Sabhi, M. A bridge-type fault current limiter for energy management of AC/DC microgrids. IEEE Trans. Power Electron. 2017, 32, 9043–9050. [Google Scholar] [CrossRef]
- Rashid, G.; Ali, M.H. Nonlinear Control-Based Modified BFCL for LVRT Capacity Enhancement of DFIG-Based Wind Farm. IEEE Trans. Energy Convers. 2016, 32, 284–295. [Google Scholar] [CrossRef]
- Abapour, M.; Jalilian, A.; Hagh, M.T.; Muttaqi, K.M. DC-link fault current limiter-based fault ride-through scheme for inverter-based distributed generation. IET Renew. Power Gener. 2015, 9, 690–699. [Google Scholar]
- Guo, W.; Xiao, L.; Dai, S.; Xu, X.; Li, Y.; Wang, Y. Evaluation of the Performance of BTFCLs for Enhancing LVRT Capability of DFIG. IEEE Trans. Power Electron. 2015, 30, 3623–3637. [Google Scholar] [CrossRef]
- Shi, J.; Zou, J.; He, J. Triggered vacuum switch-based fault current limiter. IEEE Power Eng. Rev. 2000, 20, 51–53. [Google Scholar] [CrossRef]
- Eberhart, R.; Kennedy, J. Particle swarm optimization. In Proceedings of the IEEE International Conference on Neural Networks, Perth, Australia, 27 November 1995; Volume 4, pp. 1942–1948. [Google Scholar]
- Dorigo, M.; di Caro, G. Ant colony optimization: A new meta-heuristic. In Proceedings of the 1999 Congress on Evolutionary Computation-CEC99 (Cat. No. 99TH8406), Washington, DC, USA, 6–9 July 1999; Volume 2. [Google Scholar]
- Chu, S.; Tsai, P.; Pan, J. Cat swarm optimization. In Pacific Rim International Conference on Artificial Intelligence; Springer: Berlin/Heidelberg, Germany, 2006; pp. 854–858. [Google Scholar]
- Karaboga, D.; Basturk, B. Artificial Bee Colony (ABC) optimization algorithm for solving constrained optimization problems. In Proceedings of the 12th International Fuzzy Systems Association World Congress (IFSA 2007), Cancun, Mexico, 18–21 June 2007; Springer: Berlin/Heidelberg, Germany, 2007; pp. 789–798. [Google Scholar]
- El-Ela, A.A.A.; Allam, S.M.; Shaheen, A.M.; Nagem, N.A. Optimal allocation of biomass distributed generation in distribution systems using equilibrium algorithm. Int. Trans. Electr. Energy Syst. 2020, 31, e12727. [Google Scholar] [CrossRef]
- Mirjalili, S.; Mirjalili, S.M.; Lewis, A. Grey wolf optimizer. Adv. Eng. Softw. 2014, 69, 46–61. [Google Scholar] [CrossRef]
- Shaheen, A.M.; El-Sehiemy, R.A. Optimal allocation of capacitor devices on MV distribution networks using crow search algorithm. CIRED-Open Access Proc. J. 2017, 2017, 2453–2457. [Google Scholar] [CrossRef]
- Mirjalili, S.; Gandomi, A.H.; Mirajalili, S.Z.; Saremi, S.; Faris, H.; Mirajalili, S.M. Salp Swarm Algorithm: A bio-inspired optimizer for engineering design problems. Adv. Eng. Softw. 2017, 114, 163–191. [Google Scholar] [CrossRef]
- Pierezan, J.; Coelho, L.D.S. Coyote Optimization Algorithm: A New Metaheuristic for Global Optimization Problems. In Proceedings of the 2018 IEEE Congress on Evolutionary Computation (CEC), Rio de Janeiro, Brazil, 8–13 July 2018; pp. 1–8. [Google Scholar] [CrossRef]
- Koziel, S.; Yang, X. (Eds.) Computational Optimization, Methods and Algorithms; Springer: Berlin/Heidelberg, Germany, 2011; p. 356. [Google Scholar]
- Emitwally, A.; Gouda, E.; Eladawy, S. Optimal allocation of fault current limiters for sustaining overcurrent relays coordination in a power system with distributed generation. Alexendria Eng. J. 2015, 31, 1077–1089. [Google Scholar] [CrossRef]
- Shahriari, S.A.A.; Varjani, A.Y.; Haghifam, M.R. Cost reduction of distribution network protection in presence of distributed generation using optimized fault current limiter allocation. Int. J. Electr. Power Energy Syst. 2012, 43, 1453–1459. [Google Scholar] [CrossRef]
- Mahmoudian, A.; Niasati, M.; Khanesar, M.A. Multi objective optimal allocation of fault current limiters in power system. Int. J. Electr. Power Energy Syst. 2017, 85, 1–11. [Google Scholar] [CrossRef]
- Didier, G.; Lévêque, J. Influence of fault type on the optimal location of superconducting fault current limiter in electrical power grid. Int. J. Electr. Power Energy Syst. 2014, 56, 279–285. [Google Scholar] [CrossRef]
- Chen, L.; Zhang, X.; Chen, H.; Li, G.; Yang, J.; Tian, X.; Xu, Y.; Ren, L.; Tang, Y. Pareto optimal allocation of resistive-type fault current limiters in active distribution networks with inverter-interfaced and synchronous distributed generators. Energy Sci. Eng. 2019, 7, 2554–2571. [Google Scholar] [CrossRef]
- Yu, P.; Venkatesh, B.; Yazdani, A.; Singh, B.N. Optimal Location and Sizing of Fault Current Limiters in Mesh Networks Using Iterative Mixed Integer Nonlinear Programming. IEEE Trans. Power Syst. 2016, 31, 4776–4783. [Google Scholar] [CrossRef]
- Shahriari, S.A.A.; Yazdin, A.; Haghifam, M.R. Fault current limiter placement and sizing in distribution system in presence of distributed generation. In Proceedings of the IEEE Power & Energy Society General Meeting, Calgary, AB, Canada, 26–30 July 2009; pp. 1–6. [Google Scholar]
- Didier, G.; Leveque, J.; Rezzoug, A. A novel approach to determine the optimal location of SFCL in electric power grid to improve power system stability. IEEE Trans. Power Syst. 2012, 28, 978–984. [Google Scholar] [CrossRef]
- Hamidi, M.; Chabanloo, R. Optimal placement of distributed generation with optimal sizing of fault current limiter to reduce the impact on distribution networks using NSGA-II. IEEE Syst. J. 2018, 13, 1714–1724. [Google Scholar]
- Yang, H.-T.; Tang, W.-J.; Lubicki, P.R. Placement of Fault Current Limiters in a Power System Through a Two-Stage Optimization Approach. IEEE Trans. Power Syst. 2017, 33, 131–140. [Google Scholar] [CrossRef]
- Shu, Z.; Chen, Y.; Deng, C.; Zheng, F.; Zhong, H. Pareto Optimal Allocation of Flexible Fault Current Limiter Based on Multi-Objective Improved Bat Algorithm. IEEE Access 2021, 9, 12762–12778. [Google Scholar] [CrossRef]
- Elmitwally, A.; Kandil, M.S.; Gouda, E.; Amer, A. Mitigation of DGs Impact on Variable-Topology Meshed Network Protection System by Optimal Fault Current Limiters Considering Overcurrent Relay Coordination. Electr. Power Syst. Res. 2020, 186, 106417. [Google Scholar] [CrossRef]
- El-Ela, A.A.A.; El-Sehiemy, R.A.; Shaheen, A.M.; Ellien, A.R. Multiobjective coyote optimization algorithm for techno-economic simultaneous placement of DGs and FCLs in distribution networks. Int. Trans. Electr. Energy Syst. 2021, 31, e13050. [Google Scholar]
- Yang, Q.; Le Blond, S.; Liang, F.; Yuan, W.; Zhang, M.; Li, J. Design and Application of Superconducting Fault Current Limiter in a Multiterminal HVDC System. IEEE Trans. Appl. Supercond. 2017, 27, 1–5. [Google Scholar] [CrossRef]
- Jo, H.-C.; Joo, S.-K.; Lee, K. Optimal Placement of Superconducting Fault Current Limiters (SFCLs) for Protection of an Electric Power System with Distributed Generations (DGs). IEEE Trans. Appl. Supercond. 2012, 23, 5600304. [Google Scholar] [CrossRef]
- Alghamdi, H. Optimum Placement of Distribution Generation Units in Power System with Fault Current Limiters Using Improved Coyote Optimization Algorithm. Entropy 2021, 23, 655. [Google Scholar] [CrossRef]
- Sanjay, R.; Jayabarathi, T.; Raghunathan, T.; Ramesh, V.; Mithulananthan, N. Optimal Allocation of Distributed Generation Using Hybrid Grey Wolf Optimizer. IEEE Access 2017, 5, 14807–14818. [Google Scholar] [CrossRef]
- Ansari, M.M.; Guo, C.; Shaikh, M.S.; Chopra, N.; Haq, I.; Shen, L. Planning for Distribution System with Grey Wolf Optimization Method. J. Electr. Eng. Technol. 2020, 15, 1485–1499. [Google Scholar] [CrossRef]
- Zhang, J.; Wang, X.; Ma, L. An Optimal Power Allocation Scheme of Microgrid Using Grey Wolf Optimizer. IEEE Access 2019, 7, 137608–137619. [Google Scholar] [CrossRef]
- Negi, G.; Kumar, A.; Pant, S.; Ram, M. Optimization of Complex System Reliability using Hybrid Grey Wolf Optimizer. Decis. Mak. Appl. Manag. Eng. 2021, 4, 241–256. [Google Scholar] [CrossRef]
- Lakum, A.; Mahajan, V. Optimal placement and sizing of multiple active power filters in radial distribution system using grey wolf optimizer in presence of nonlinear distributed generation. Electr. Power Syst. Res. 2019, 173, 281–290. [Google Scholar] [CrossRef]
- Shaheen, A.M.; Elattar, E.E.; El-Sehiemy, R.A.; Elsayed, A.M. An Improved Sunflower Optimization Algorithm-Based Monte Carlo Simulation for Efficiency Improvement of Radial Distribution Systems Considering Wind Power Uncertainty. IEEE Access 2020, 9, 2332–2344. [Google Scholar] [CrossRef]
- El-Ela, A.A.A.; El-Sehiemy, R.A.; Allam, S.M.; Shaheen, A.M.; Nagem, N.A.; Sharaf, A.M. Renewable Energy Micro-Grid Interfacing: Economic and Environmental Issues. Electronics 2022, 11, 815. [Google Scholar] [CrossRef]
- Nasef, A.; Shaheen, A.; Khattab, H. Local and remote control of automatic voltage regulators in distribution networks with different variations and uncertainties: Practical cases study. Electr. Power Syst. Res. 2022, 205, 107773. [Google Scholar] [CrossRef]
- Shaheen, A.; Elsayed, A.; Ginidi, A.; El-Sehiemy, R.; Elattar, E. Reconfiguration of electrical distribution network-based DG and capacitors allocations using artificial ecosystem optimizer: Practical case study. Alex. Eng. J. 2022, 61, 6105–6118. [Google Scholar] [CrossRef]
- El-Ela, A.A.A.; El-Sehiemy, R.A.; Shaheen, A.M.; Eissa, I.A. Optimal coordination of static VAR compensators, fixed capacitors, and distributed energy resources in Egyptian distribution networks. Int. Trans. Electr. Energy Syst. 2020, 30, e12609. [Google Scholar] [CrossRef]

























| Ref. | Objective Function | Proposed Tool | Test System | |
|---|---|---|---|---|
| Practical | Standard | |||
| [73] | Minimum coordination index and FCL size | MOPSO | IEEE 33-bus and Part of IEEE 30-bus | |
| [74] | Minimum protection cost | GA | 13-bus distribution system | |
| [75] | Reliability of power system, economic impact. Increase the power network reliability and fault current short circuit current reduction | NSGAII, MOPSO, and multiobjective evolutionary algorithm | IEEE 39 and IEEE 57 bus systems | |
| [76] | Maximize transient stability | angular separation of the rotors of synchronous machines | IEEE benchmarked four-machine two-area system | |
| [77] | Minimum cost of the resistive FCLs and the fault currents | A MOPSO and a multiobjective artificial bee colony (MOABC) | IEEE 33-node and 69-node distribution systems | |
| [78] | Minimum costs and fault currents to levels within breakers’ limits | iterative mixed integer nonlinear | North American 395-bus transmission | IEEE 9-bus, IEEE 30-bus system |
| [79] | Minimum fault current | GA | 13-bus distribution system | |
| [80] | Minimum losses and the sizes of fault current limiters | nondominated sorting GA (NSGA-II) | IEEE 33-bus system | |
| [82] | Minimization of the number of FCLs to be installed in the system | hierarchical fuzzy logic decision with Hashing integrated GA and PSO | A system of a manufacturing factory in Taiwan | IEEE 30-bus system |
| [83] | Minimum Cost, fault current mitigation, and maximum load reliability index | multi-objective bat algorithm with Manto Carlo simulation | IEEE 33-bus and IEEE 30-bus systems | |
| [84] | Maximizing the mitigation effect of FCLs and minimizing the FCLs cost | Hybrid PSO-gravitational search algorithm | IEEE 33 kV meshed distribution system | |
| [34] | Minimizing power losses, fault current, and FCL size | coyote optimization algorithm (COA) with fuzzy-based multiobjective (FBMO) | Part of East Delta Network (EDN) | IEEE 33 and IEEE 69-bus systems |
| [85] | Minimizing power losses, fault currents, FCL size, voltage deviation, and voltage stability index | A multi-objective coyote optimization algorithm (MOCOA) | 85-bus Egyptian system of the East Delta Network (EDN) | IEEE 33, 69, and 37-bus systems |
| [86] | Limiting the high current by a resistive type of superconducting FCL | Simulation by means of PSCAD/EMTDC software | Three-terminal HVdc system | |
| [87] | Minimizing the number of FCLs, fault current reduction, and the total operating time of the relays | a scenario optimization-based approach | 17-bus small test system | |
| [88] | Minimizing fault current and power losses | Electrical TransientAnalyzer Program (ETAP) and a fuzzy-based multiobjective mechanism | IEEE 21-bus and 28-bus distribution system | |
| Case Studied | Losses (kW) | DG Size (MW)/Site | DGs Power Factor | Min. Voltage (Bus) |
|---|---|---|---|---|
| Initial | 805.73 | - | - | 0.909 (65) |
| Case 1 | 277.25 | 1.833 (7), 1.392 (10), 3.857 (17), 4.696 (20), 1.719 (25) | 1, 1, 1, 1, 1 | 0.9822 (30) |
| Case 2 | 82.21 | 0.7124 (4), 2.815 (8), 3.651 (17), 3.82 (20), 2.499 (24) | 0.85, 0.85, 0.85, 0.85, 0.85 | 0.988 (30) |
| Case 3 | 66.64 | 0.1869 (6), 3.149 (7), 3.7 (16), 1.808 (20), 1.656 (26), | 0.7, 0.7067, 0.8044, 0.8414, 0.845 | 0.991 (13) |
| Location | Ifault (kA) | Reduction in Ifault (%) | Location | Ifault (kA) | Reduction in Ifault (%) |
|---|---|---|---|---|---|
| 1–2 | 28 | 1.34% | with DG2 | 28.296 | 0.299% |
| 2–3 | 28.364 | 0.059% | with DG3 | 28.378 | 0.011% |
| 2–14 | 28.269 | 0.39% | with DG4 | 28.378 | 0.011% |
| with DG1 | 28.381 | 0% | with DG5 | 28.38 | 0.00352% |
Publisher’s Note: MDPI stays neutral with regard to jurisdictional claims in published maps and institutional affiliations. |
© 2022 by the authors. Licensee MDPI, Basel, Switzerland. This article is an open access article distributed under the terms and conditions of the Creative Commons Attribution (CC BY) license (https://creativecommons.org/licenses/by/4.0/).
Share and Cite
El-Ela, A.A.A.; El-Sehiemy, R.A.; Shaheen, A.M.; Ellien, A.R. Review on Active Distribution Networks with Fault Current Limiters and Renewable Energy Resources. Energies 2022, 15, 7648. https://doi.org/10.3390/en15207648
El-Ela AAA, El-Sehiemy RA, Shaheen AM, Ellien AR. Review on Active Distribution Networks with Fault Current Limiters and Renewable Energy Resources. Energies. 2022; 15(20):7648. https://doi.org/10.3390/en15207648
Chicago/Turabian StyleEl-Ela, Adel A. Abou, Ragab A. El-Sehiemy, Abdullah M. Shaheen, and Aya R. Ellien. 2022. "Review on Active Distribution Networks with Fault Current Limiters and Renewable Energy Resources" Energies 15, no. 20: 7648. https://doi.org/10.3390/en15207648
APA StyleEl-Ela, A. A. A., El-Sehiemy, R. A., Shaheen, A. M., & Ellien, A. R. (2022). Review on Active Distribution Networks with Fault Current Limiters and Renewable Energy Resources. Energies, 15(20), 7648. https://doi.org/10.3390/en15207648

