Scrutinizing the Intermittency of Renewable Energy in a Long-Term Planning Model via Combining Direct Integration and Soft-Linking Methods for Colombia’s Power System
Abstract
1. Introduction
Case Study
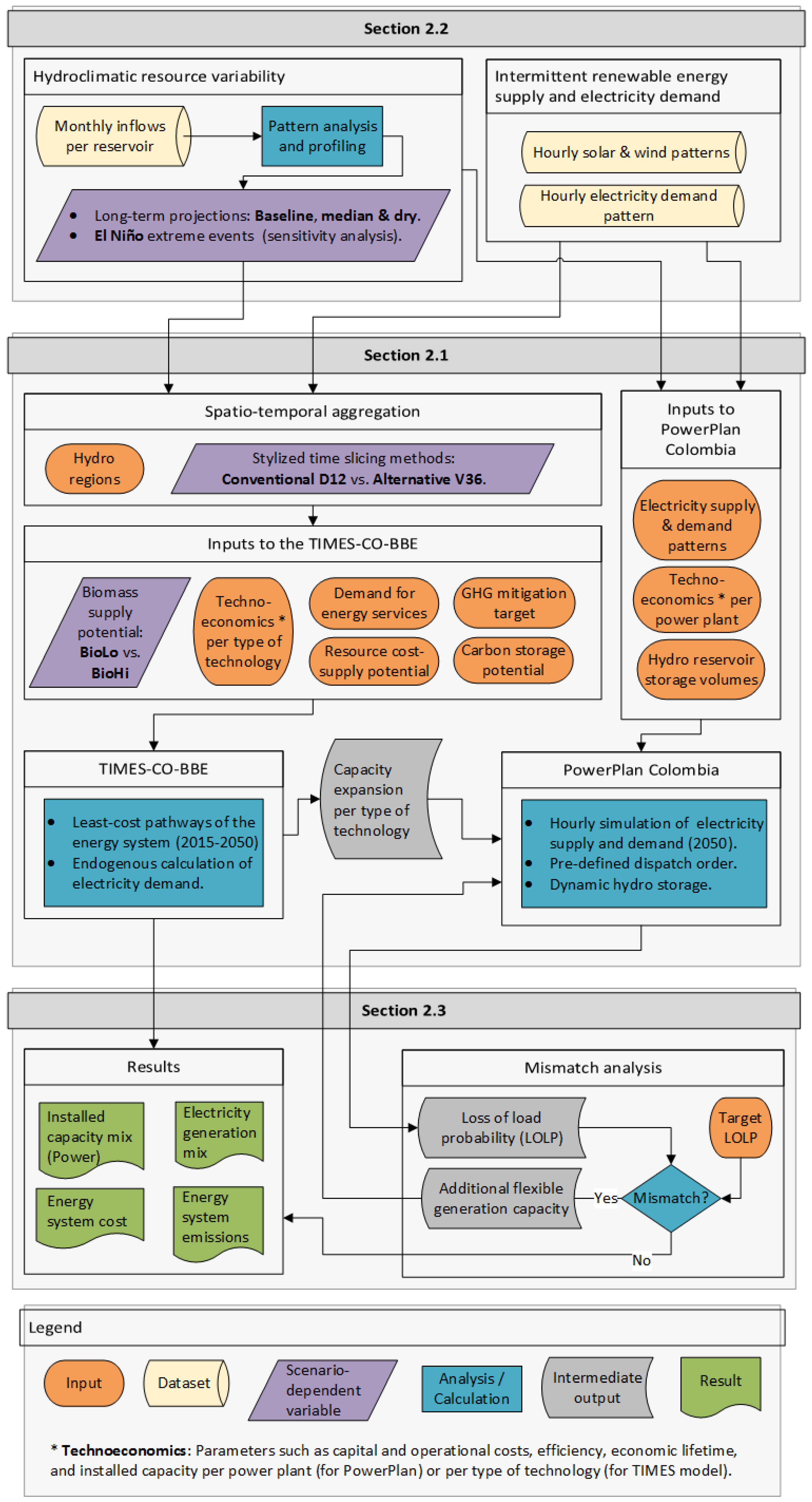
2. Methods and Data
2.1. Energy and Power Models
2.1.1. TIMES–CO–BBE Energy System Optimization Model
2.1.2. PowerPlan Power System Simulation Model
2.2. Pattern Analysis and Spatio-Temporal Aggregation
2.2.1. VRE Supply and Load Patterns-Time Slicing Approaches
2.2.2. Hydropower Scenarios
2.3. Modeling Steps and Scenario Analysis
- Step 1: Long-term energy system optimization—the direct integration approach
- Step 2: Mid-century power system simulation—the soft-linking approach
- Step 3: Mismatch analysis—aligning power system reliability
- Step 4: Technical, economic, and environmental impact
3. Results
3.1. Least-Cost Capacity Expansion—The Direct Integration Approach
3.2. Mismatch of System Reliability—The Soft–Linking Approach
3.3. Implications for the Cost of the Energy System
3.4. Implications for the Emissions of the Energy System
4. Discussion and Conclusions
Supplementary Materials
Author Contributions
Funding
Data Availability Statement
Acknowledgments
Conflicts of Interest
Abbreviations
| BECCS | Bioenergy combined with carbon capture and storage |
| CCS | Carbon capture and storage |
| CGE | Computational general equilibrium |
| ENSO | El Niño and la Niña Southern Oscillation |
| ESOM | Energy system optimization model |
| GCAM | Global change analysis model |
| GCM | Global circulation model |
| GHG | Greenhouse gas |
| IAM | Integrated assessment model |
| LDC | Load duration curve |
| LOLP | Loss of load probability |
| NDC | Nationally determined contribution |
| RCP | Representative Concentration Pathway |
| RLDC | Residual load duration curve |
| SIEL | The Colombian Electricity Information System database |
| UPME | Colombian Energy and Mining Planning Office |
| VRES | Variable renewable energy sources |
| XM | The Colombian transmission system operator |
| RCP | Representative Concentration Pathway |
References
- Edenhofer, O.; Pichs-Madruga, R.; Sokona, Y.; Kadner, S.; Minx, J.C.; Brunner, S.; Agrawala, S.; Baiocchi, G.; Bashamakov, I.A.; Blanco, G.; et al. Technical Summary. In Climate Change 2014: Mitigation of Climate Change. Contribution of Working Group III to the Fifth Assessment Report of the Intergovernmental Panel on Climate Change; Edenhofer, O., Pichs-Madruga, R., Sokona, Y., Farahani, E., Kadner, S., Seyboth, K., Adler, A., Baum, I., Brunner, S., Eds.; Cambridge University Press: Cambridge, UK; New York, NY, USA, 2014; pp. 527–532. [Google Scholar] [CrossRef]
- Luderer, G.; Krey, V.; Calvin, K.; Merrick, J.; Mima, S.; Pietzcker, R.; Van Vliet, J.; Wada, K. The role of renewable energy in climate stabilization: Results from the EMF27 scenarios. Clim. Change 2013, 123, 427–441. [Google Scholar] [CrossRef]
- Brouwer, A.S.; van den Broek, M.; Seebregts, A.; Faaij, A. Impacts of large-scale Intermittent Renewable Energy Sources on electricity systems, and how these can be modeled. Renew. Sustain. Energy Rev. 2014, 33, 443–466. [Google Scholar] [CrossRef]
- Collins, S.; Deane, J.P.; Poncelet, K.; Panos, E.; Pietzcker, R.C.; Delarue, E.; Gallachóir, B.P.Ó. Integrating short term variations of the power system into integrated energy system models: A methodological review. Renew. Sustain. Energy Rev. 2017, 76, 839–856. [Google Scholar] [CrossRef]
- Das, P.; Mathur, J.; Bhakar, R.; Kanudia, A. Implications of short-term renewable energy resource intermittency in long-term power system planning. Energy Strategy Rev. 2018, 22, 1–15. [Google Scholar] [CrossRef]
- Ang, B.; Su, B. Carbon emission intensity in electricity production: A global analysis. Energy Policy 2016, 94, 56–63. [Google Scholar] [CrossRef]
- XM. Capacidad Efectiva Neta. Reporte Integral de Sostenibilidad, Operación y Mercado 2020. Available online: https://informeanual.xm.com.co/2020/informe/pages/xm/24-capacidad-efectiva-neta.html (accessed on 31 March 2021).
- van Vliet, M.; van Beek, L.; Eisner, S.; Flörke, M.; Wada, Y.; Bierkens, M.F. Multi-model assessment of global hydropower and cooling water discharge potential under climate change. Glob. Environ. Change 2016, 40, 156–170. [Google Scholar] [CrossRef]
- Poveda, G.; Álvarez, D.M.; Rueda, Ó.A. Hydro-climatic variability over the Andes of Colombia associated with ENSO: A review of climatic processes and their impact on one of the Earth’s most important biodiversity hotspots. Clim. Dyn. 2010, 36, 2233–2249. [Google Scholar] [CrossRef]
- Duque, J.P.B.; García, J.J.; Velásquez, H. Efectos del cargo por confiabilidad sobre el precio spot de la energía eléctrica en Colombia. Cuad. Econ. 2016, 35, 491–519. [Google Scholar] [CrossRef]
- XM. Huella del Carbono. En Mov Boletín XM Para Los Agentes Del Sect Eléctrico Edición 09–Julio 2016. Available online: https://www.xm.com.co/EnMovimiento/Pages/default-Jul2016.aspx (accessed on 1 April 2021).
- Turner, S.W.; Ng, J.Y.; Galelli, S. Examining global electricity supply vulnerability to climate change using a high-fidelity hydropower dam model. Sci. Total Environ. 2017, 590–591, 663–675. [Google Scholar] [CrossRef]
- Steinhoff, D.F.; Monaghan, A.; Clark, M.P. Projected impact of twenty-first century ENSO changes on rainfall over Central America and northwest South America from CMIP5 AOGCMs. Clim. Dyn. 2014, 44, 1329–1349. [Google Scholar] [CrossRef]
- Turner, S.W.; Hejazi, M.; Kim, S.H.; Clarke, L.; Edmonds, J. Climate impacts on hydropower and consequences for global electricity supply investment needs. Energy 2017, 141, 2081–2090. [Google Scholar] [CrossRef]
- Arango-Aramburo, S.; Turner, S.W.; Daenzer, K.; Ríos-Ocampo, J.; Hejazi, M.I.; Kober, T.; Álvarez-Espinosa, A.C.; Romero-Otalora, G.D.; van der Zwaan, B. Climate impacts on hydropower in Colombia: A multi-model assessment of power sector adaptation pathways. Energy Policy 2019, 128, 179–188. [Google Scholar] [CrossRef]
- Candil, N.A.N.; Moreno, J.R.; Castañeda, J.F.F.; Villazón, R.A.; Galvis, J.J.M. La Cadena del Carbón; Unidad de Planeación Minero Energética: Bogotá, Colombia, 2012. [Google Scholar]
- Calderón, S.; Alvarez, A.C.; Loboguerrero, A.M.; Arango, S.; Calvin, K.; Kober, T.; Daenzer, K.; Fisher-Vanden, K. Achieving CO2 reductions in Colombia: Effects of carbon taxes and abatement targets. Energy Econ. 2016, 56, 575–586. [Google Scholar] [CrossRef]
- Delgado, R.; Wild, T.B.; Arguello, R.; Clarke, L.; Romero, G. Options for Colombia’s mid-century deep decarbonization strategy. Energy Strategy Rev. 2020, 32, 100525. [Google Scholar] [CrossRef]
- Gobierno de Colombia. Actualización de la Contribución Determinada a Nivel Nacional de Colombia (NDC); Gobierno de Colombia: Bogotá, Colombia, 2020.
- UPME. Integración de las Energías Renovables no Convencionales en Colombia: Resumen Ejecutivo; UPME: Bogotá, Colombia, 2015; ISSN 0121-4993. [Google Scholar]
- Wicke, B.; Van Der Hilst, F.; Daioglou, V.; Banse, M.; Beringer, T.; Gerssen-Gondelach, S.; Heijnen, S.; Karssenberg, D.; Laborde, D.; Lippe, M.; et al. Model collaboration for the improved assessment of biomass supply, demand, and impacts. GCB Bioenergy 2014, 7, 422–437. [Google Scholar] [CrossRef]
- Gerssen-Gondelach, S.; Saygin, D.; Wicke, B.; Patel, M.; Faaij, A. Competing uses of biomass: Assessment and comparison of the performance of bio-based heat, power, fuels and materials. Renew. Sustain. Energy Rev. 2014, 40, 964–998. [Google Scholar] [CrossRef]
- Johansson, V.; Lehtveer, M.; Göransson, L. Biomass in the electricity system: A complement to variable renewables or a source of negative emissions? Energy 2018, 168, 532–541. [Google Scholar] [CrossRef]
- Younis, A.; Benders, R.; Delgado, R.; Lap, T.; Gonzalez-Salazar, M.; Cadena, A.; Faaij, A. System analysis of the bio-based economy in Colombia: A bottom-up energy system model and scenario analysis. Biofuels Bioprod. Biorefining 2020, 15, 481–501. [Google Scholar] [CrossRef]
- Bahn, O.; Cadena, A.; Kypreos, S. Joint implementation of CO2 emission reduction measures between Switzerland and Colombia. Int. J. Environ. Pollut. 1999, 12, 308–322. [Google Scholar] [CrossRef]
- Delgado, R.; Álvarez, C.; Cadena, Á.; Calderón, S. Modelling the Socio Economic Implications of Mitigation Actions in Colombia: Working Paper for the CDKN Project on LINKING Sectoral and Economy Wide Models; CKDN: Quito, Ecuador, 2014. [Google Scholar]
- Pfenninger, S.; Hawkes, A.; Keirstead, J. Energy systems modeling for twenty-first century energy challenges. Renew. Sustain. Energy Rev. 2014, 33, 74–86. [Google Scholar] [CrossRef]
- Després, J.; Hadjsaid, N.; Criqui, P.; Noirot, I. Modelling the impacts of variable renewable sources on the power sector: Reconsidering the typology of energy modelling tools. Energy 2014, 80, 486–495. [Google Scholar] [CrossRef]
- Pupo-Roncallo, O.; Campillo, J.; Ingham, D.; Hughes, K.; Pourkashanian, M. Large scale integration of renewable energy sources (RES) in the future Colombian energy system. Energy 2019, 186, 115805. [Google Scholar] [CrossRef]
- IRENA. Colombia Power System Flexibility Assessment: IRENA Flextool Case Study; IRENA: Bonn, Germany, 2018. [Google Scholar]
- Lap, T.; Benders, R.; van der Hilst, F.; Faaij, A. How does the interplay between resource availability, intersectoral competition and reliability affect a low-carbon power generation mix in Brazil for 2050? Energy 2020, 195, 116948. [Google Scholar] [CrossRef]
- DecisionWare Group. TIMES-Starter Model Guidelines for Use, Version 1.0; DecisionWare Group: Paris, France, 2016. [Google Scholar]
- XM. Embalses. Hirdologuía 2021. Available online: https://www.xm.com.co/Paginas/Hidrologia/Embalses.aspx (accessed on 30 April 2021).
- Lap, T.; Benders, R.; Köberle, A.; van der Hilst, F.; Nogueira, L.; Szklo, A.; Schaeffer, R.; Faaij, A. Pathways for a Brazilian biobased economy: Towards optimal utilization of biomass. Biofuels Bioprod. Biorefining 2019, 13, 673–689. [Google Scholar] [CrossRef]
- de Vita, A.; Kielichowska, I.; Mandatowa, P.; Capros, P.; Dimopoulou, E.; Evangelopoulou, S. ASSET Project: Technology Pathways in Decarbonisation Scenarios; Tractebel, Ecofys, E3-Modelling: Brussels, Belgium, 2018. [Google Scholar]
- Loulou, R.; Remme, U.; Kanudia, A.; Lehtila, A.; Goldstein, G. Documentation for the TIMES Model Part I; IEA-ETSAP: Paris, France, 2005. [Google Scholar]
- O’Neill, B.C.; Kriegler, E.; Ebi, K.L.; Kemp-Benedict, E.; Riahi, K.; Rothman, D.S.; van Ruijven, B.J.; van Vuuren, D.P.; Birkmann, J.; Kok, K.; et al. The roads ahead: Narratives for shared socioeconomic pathways describing world futures in the 21st century. Glob. Environ. Change 2017, 42, 169–180. [Google Scholar] [CrossRef]
- Gobierno de Colombia. Colombia’s Intended Nationally Determined Contribution (INDC) [Unofficial English Translation]; Gobierno de Colombia: Bogotá, Colombia, 2015.
- Younis, A.; Trujillo, Y.; Benders, R.; Faaij, A. Regionalized cost supply potential of bioenergy crops and residues in Colombia: A hybrid statistical balance and land suitability allocation scenario analysis. Biomass Bioenergy 2021, 150, 106096. [Google Scholar] [CrossRef]
- de Vries, H.J.M.; Benders, D.R.M.J. Powerplan: An Interactive Simulation Tool to Explore Electric Power Planning Options. In Integrated Electricity Resource Planning; de Almeida, A.T., Rosenfeld, A.H., Roturier, J., Norgard, J., Eds.; Springer: Dordrecht, The Netherlands, 1994; pp. 123–135. [Google Scholar] [CrossRef]
- Benders, R.M.J. Interactive Simulation of Electricity Demand and Production; University of Groningen: Groningen, The Netherlands, 1996. [Google Scholar]
- Thiam, D.-R.; Benders, R.M.; Moll, H.C. Modeling the transition towards a sustainable energy production in developing nations. Appl. Energy 2012, 94, 98–108. [Google Scholar] [CrossRef]
- Urban, F.; Benders, R.M.J.; Moll, H. Renewable and low-carbon energies as mitigation options of climate change for China. Clim. Change 2009, 94, 169–188. [Google Scholar] [CrossRef]
- Younis, A. Exploring Long-term Strategies for Egypt’s Power System with a Scenario Modelling Approach; University of Groningen: Groningen, The Netherlands, 2015. [Google Scholar]
- Younis, A. Water and Electricity: Using Systems Analysis to Explore Potential International Conflicts and Resolutions Related to the Grand Ethiopian Renaissance Dam (GERD) Project; University of Groningen: Groningen, The Netherlands, 2015. [Google Scholar]
- van Meerwijk, A.J.H.; Benders, R.M.J.; Davila-Martinez, A.; Laugs, G.A.H. Swiss pumped hydro storage potential for Germany’s electricity system under high penetration of intermittent renewable energy. J. Mod. Power Syst. Clean Energy 2016, 4, 542–553. [Google Scholar] [CrossRef]
- Ramírez Cardoso, J.A. Low-Carbon Strategies for the Power System in COLOMBIA 2050; University of Groningen: Groningen, The Netherlands, 2018. [Google Scholar]
- XM. Capacidad Efectiva por Tipo de Generación. Parámetros Técnicos Del SIN 2021. Available online: http://paratec.xm.com.co/paratec/SitePages/generacion.aspx?q=capacidad (accessed on 30 April 2021).
- IDEAM. Atlas de Radiación Solar, Ultravioleta y Ozono de Colombia—Interactivo n.d. Available online: http://atlas.ideam.gov.co/visorAtlasRadiacion.html (accessed on 15 April 2019).
- IDEAM. Atlas de Viento de Colombia—Interactivo n.d. Available online: http://atlas.ideam.gov.co/visorAtlasVientos.html (accessed on 15 April 2019).
- Pfenninger, S.; Staffell, I. Long-term patterns of European PV output using 30 years of validated hourly reanalysis and satellite data. Energy 2016, 114, 1251–1265. [Google Scholar] [CrossRef]
- Staffell, I.; Pfenninger, S. Using bias-corrected reanalysis to simulate current and future wind power output. Energy 2016, 114, 1224–1239. [Google Scholar] [CrossRef]
- XM. Informe de Operación del SIN y Administración del Mercado 2015; XM: Medellín, Colombia, 2016. [Google Scholar]
- Ueckerdt, F.; Brecha, R.; Luderer, G.; Sullivan, P.; Schmid, E. Variable Renewable Energy in Modeling Climate Change Mitigation Scenarios, 4th ed.; Physics Faculty Publications: Dayton, OH, USA, 2011. [Google Scholar]
- Poncelet, K.; Delarue, E.; Six, D.; Duerinck, J.; D’Haeseleer, W. Impact of the level of temporal and operational detail in energy-system planning models. Appl. Energy 2016, 162, 631–643. [Google Scholar] [CrossRef]
- de Wolf, M. The Future Role of Power to Gas in The Netherlands: An Energy-System Wide Analysis; University of Groningen: Groningen, The Netherlands, 2021. [Google Scholar]
- XM. Volumen Embalses. Parámetros Técnicos Del SIN 2021. Available online: http://paratec.xm.com.co/paratec/SitePages/hidrologia.aspx?q=volumen (accessed on 30 April 2021).
- Macias, A.M.; Andrade, J. Estudio de Generación Bajo Escenarios de Cambio Climatico; XM: Bogotá, Colombia, 2014. [Google Scholar]
- UPME. Consultas Estadísticas de Generación. Sist Inf Eléctrico Colomb 2021. Available online: http://www.siel.gov.co/Inicio/Generación/Generación1/tabid/143/Default.aspx (accessed on 4 May 2021).
- XM. 21. Oferta y Generación/Aportes. Reporte Integral de Sostenibilidad, Operación y Mercado 2019. Available online: https://informeanual.xm.com.co/demo_3/pages/xm/21-aportes.html (accessed on 4 May 2021).
- Ng, J.Y.; Turner, S.W.D.; Galelli, S. Influence of El Niño Southern Oscillation on global hydropower production. Environ. Res. Lett. 2017, 12, 034010. [Google Scholar] [CrossRef]
- IPCC. Volume 2 Energy. In 2006 IPCC Guidelines for National Greenhouse Gas Inventories; Eggleston, S., Buendia, L., Miwa, K., Ngara, T., Tanabe, K., Eds.; IGES: Kanagawa, Japan, 2006; p. 29. [Google Scholar]
- Ramírez-Contreras, N.; Munar-Florez, D.; Hilst, F.; Espinosa, J.; Ocampo-Duran, Á.; Ruíz-Delgado, J.; Molina-López, D.; Wicke, B.; Garcia-Nunez, J.; Faaij, A. GHG Balance of Agricultural Intensification & Bioenergy Production in the Orinoquia Region, Colombia. Land 2021, 10, 289. [Google Scholar] [CrossRef]
- Zhou, Y.; Hejazi, M.; Smith, S.; Edmonds, J.; Li, H.; Clarke, L.; Calvin, K.; Thomson, A. A comprehensive view of global potential for hydro-generated electricity. Energy Environ. Sci. 2015, 8, 2622–2633. [Google Scholar] [CrossRef]
- UPME. Atlas Potencial Hidroenergético de Colombia; UPME: Bogotá, Colombia, 2015. [Google Scholar]
- Binsted, M.; Iyer, G.; Edmonds, J.; Vogt-Schilb, A.; Arguello, R.; Cadena, A.; Delgado, R.; Feijoo, F.; Lucena, A.F.P.; McJeon, H.; et al. Stranded asset implications of the Paris Agreement in Latin America and the Caribbean. Environ. Res. Lett. 2020, 15, 044026. [Google Scholar] [CrossRef]
- Rogelj, J.; Popp, A.; Calvin, K.V.; Luderer, G.; Emmerling, J.; Gernaat, D.; Fujimori, S.; Strefler, J.; Hasegawa, T.; Marangoni, G.; et al. Scenarios towards limiting global mean temperature increase below 1.5 °C. Nat. Clim. Change 2018, 8, 325–332. [Google Scholar] [CrossRef]
- Pulido, A.D.; Chaparro, N.; Granados, S.; Ortiz, E.; Rojas, A.; Torres, F.; Turriago, J.D. Informe de Inventario Nacional de GEI de Colombia; IDEAM: Bogotá, Colombia, 2019. [Google Scholar]
- Pupo-Roncallo, O.; Ingham, D.; Pourkashanian, M. Techno-economic benefits of grid-scale energy storage in future energy systems. Energy Rep. 2020, 6, 242–248. [Google Scholar] [CrossRef]
- Yalew, S.G.; van Vliet, M.T.; Gernaat, D.E.H.J.; Ludwig, F.; Miara, A.; Park, C.; Byers, E.; De Cian, E.; Piontek, F.; Iyer, G.; et al. Impacts of climate change on energy systems in global and regional scenarios. Nat. Energy 2020, 5, 794–802. [Google Scholar] [CrossRef]
- Gernaat, D.E.H.J.; de Boer, H.S.; Daioglou, V.; Yalew, S.G.; Müller, C.; van Vuuren, D.P. Climate change impacts on renewable energy supply. Nat. Clim. Change 2021, 11, 119–125. [Google Scholar] [CrossRef]











| TIMES–CO–BBE | PowerPlan Colombia | |
|---|---|---|
| Underlying method | Techno–economic optimization (cost minimization) | Simulation, user defined dispatch per type of technology a |
| Sector coverage | Power, fuels, heat, and chemicals | Power |
| Time horizon | 2015–2050 | 2050 b |
| Temporal resolution | ||
| Seasonal (Quarterly) c | Monthly |
| Stylized time slices d | Hourly |
| Stylized time slices d | Hourly |
| Spatial resolution | ||
| Two hydrological regions | Five hydrological zones |
| Four resource potential categories | |
| National (single node) | |
| Technical resolution g | Low | Intermediate |
| Main relevant inputs h |
|
|
| Main relevant outputs |
|
|
| Scenario | Peak Load (GW) | Reserve Factor a (—) | LOLP a (d/10 y) | Add. Cap. b (GW) | Add. Annual Cost c (B$/y) | Total Ann. Energy System Cost c (B$/y) | Net CO2 Emissions d (Mt/y) |
|---|---|---|---|---|---|---|---|
| BioLo Dry D12 (reference case) | 41.9 | 2.25 → 2.63 | 980 → 2.9 | 16.00 | 2.61 | 51.99 | 16.6 → 41.0 |
| BioLo Dry V36 (reference case) | 41.9 | 2.12 → 2.50 | 793 → 2.1 | 16.00 | 2.27 | 51.82 | 16.6 → 42.4 |
| BioHi Dy D12 (ref.) | 23.0 | 1.98 → 2.24 | 495 → 2.5 | 6.00 | 0.90 | 39.52 | 16.6 → 30.3 |
| BioHi Dy V36 (ref.) | 23.0 | 1.94 → 2.17 | 413 → 2.9 | 5.25 | 0.73 | 39.34 | 16.6 → 30.2 |
| BioLo Dry D12 (El Niño) | 41.9 | 2.25 → 2.69 | 1655 → 2.9 | 18.25 | 3.92 | 53.29 | 16.6 → 41.4 |
| BioLo Dry V36 (El Niño) | 41.9 | 2.12 → 2.56 | 1545 → 2.9 | 18.50 | 3.81 | 53.36 | 16.6 → 41.2 |
| BioHi Dy D12 (El Niño) | 23.0 | 1.98 → 2.29 | 830 → 2.5 | 7.00 | 1.43 | 40.05 | 16.6 → 30.3 |
| BioHi Dy V36 (El Niño) | 23.0 | 1.94 → 2.23 | 768 → 2.5 | 6.75 | 1.37 | 39.99 | 16.6 → 30.0 |
Publisher’s Note: MDPI stays neutral with regard to jurisdictional claims in published maps and institutional affiliations. |
© 2022 by the authors. Licensee MDPI, Basel, Switzerland. This article is an open access article distributed under the terms and conditions of the Creative Commons Attribution (CC BY) license (https://creativecommons.org/licenses/by/4.0/).
Share and Cite
Younis, A.; Benders, R.; Ramírez, J.; de Wolf, M.; Faaij, A. Scrutinizing the Intermittency of Renewable Energy in a Long-Term Planning Model via Combining Direct Integration and Soft-Linking Methods for Colombia’s Power System. Energies 2022, 15, 7604. https://doi.org/10.3390/en15207604
Younis A, Benders R, Ramírez J, de Wolf M, Faaij A. Scrutinizing the Intermittency of Renewable Energy in a Long-Term Planning Model via Combining Direct Integration and Soft-Linking Methods for Colombia’s Power System. Energies. 2022; 15(20):7604. https://doi.org/10.3390/en15207604
Chicago/Turabian StyleYounis, Ahmed, René Benders, Jezabel Ramírez, Merlijn de Wolf, and André Faaij. 2022. "Scrutinizing the Intermittency of Renewable Energy in a Long-Term Planning Model via Combining Direct Integration and Soft-Linking Methods for Colombia’s Power System" Energies 15, no. 20: 7604. https://doi.org/10.3390/en15207604
APA StyleYounis, A., Benders, R., Ramírez, J., de Wolf, M., & Faaij, A. (2022). Scrutinizing the Intermittency of Renewable Energy in a Long-Term Planning Model via Combining Direct Integration and Soft-Linking Methods for Colombia’s Power System. Energies, 15(20), 7604. https://doi.org/10.3390/en15207604

