Sustainable Transition from Fossil Fuel to Geothermal Energy: A Multi-Level Perspective Approach
Abstract
1. Introduction
2. Multi-Level Perspective and Its Application to Sustainability Transition
3. Methodology
4. Findings
4.1. Increasing Energy Consumption and Depletion of Fossil Energy Resources
“The energy crisis that occurred as a result of the wars between Russia and Ukraine provided a lesson for Indonesia to accelerate the energy transition to renewable energy. Indonesia’s abundant renewable energy reserves force Indonesia to move away from fossil energy. In addition, to prevent relying on only one energy source, Indonesia needs to diversify its energy supply and increase energy efficiency.”—Participant 6A
4.2. Growing Awareness of Climate Change and Environmental Impacts
“…as one of the countries participating in the Paris Agreement, we have ratified the Agreement and translated it to Law No 16/2016 and we pledged to reduce carbon emission by 29% with our effort or 41% with international aid, compared to business-as-usual scenarios of 834 Mt CO2e and 1185 Mt CO2e, respectively, by 2030. Therefore, anything related to this mission should be the main priority, for example, optimization of geothermal energy for transition energy.”—Participant 3A
4.3. Energy Transition Regulations and Schemes
- Law No 30/2007 about energy;
- Law No 30/2009 about electricity;
- Governmental Regulations 79/2014 about the national energy policy;
- Law No 16/2016 about Ratification of the Paris Agreement to The United Nations Framework Convention on climate change;
- Presidential Regulation 22/2017 about the national energy plan.
“…geothermal development requires large capital expenditures. So, both banks and investors will have to measure the return on their investments. As an off-taker, PLN requires affordable electricity prices, while geothermal developers are also looking for profitable prices, which results in the mismatch between the developers’ expectations and PLN’s. We hope that the government will provide an attractive financing scheme or government-funded drillings”—Participant 10
4.4. Energy Supply Chain and Business Processes
4.5. Geothermal Breakthrough Potentials
“…so far, geothermal technology that we used is imported and it could cost a lot and takes some time, this way. Right now, we start implementing the domestic-produced geothermal technology on a relatively small scale, which is 3 MW, to support the technological and geothermal development in Indonesia.”—Participant 9
“…geothermal energy has created multiplier effects, not only in terms of producing clean energy but also improving the local economy. In the future, it could create more ecosystems, like electric vehicles, green industry, clean cooking, and many other ecosystems.”—Participant 5A
5. Energy Transition from a Multi-Level Perspective (MLP)
5.1. Elements of MLP
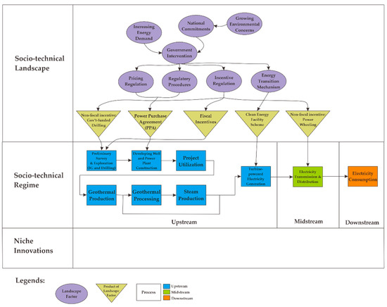
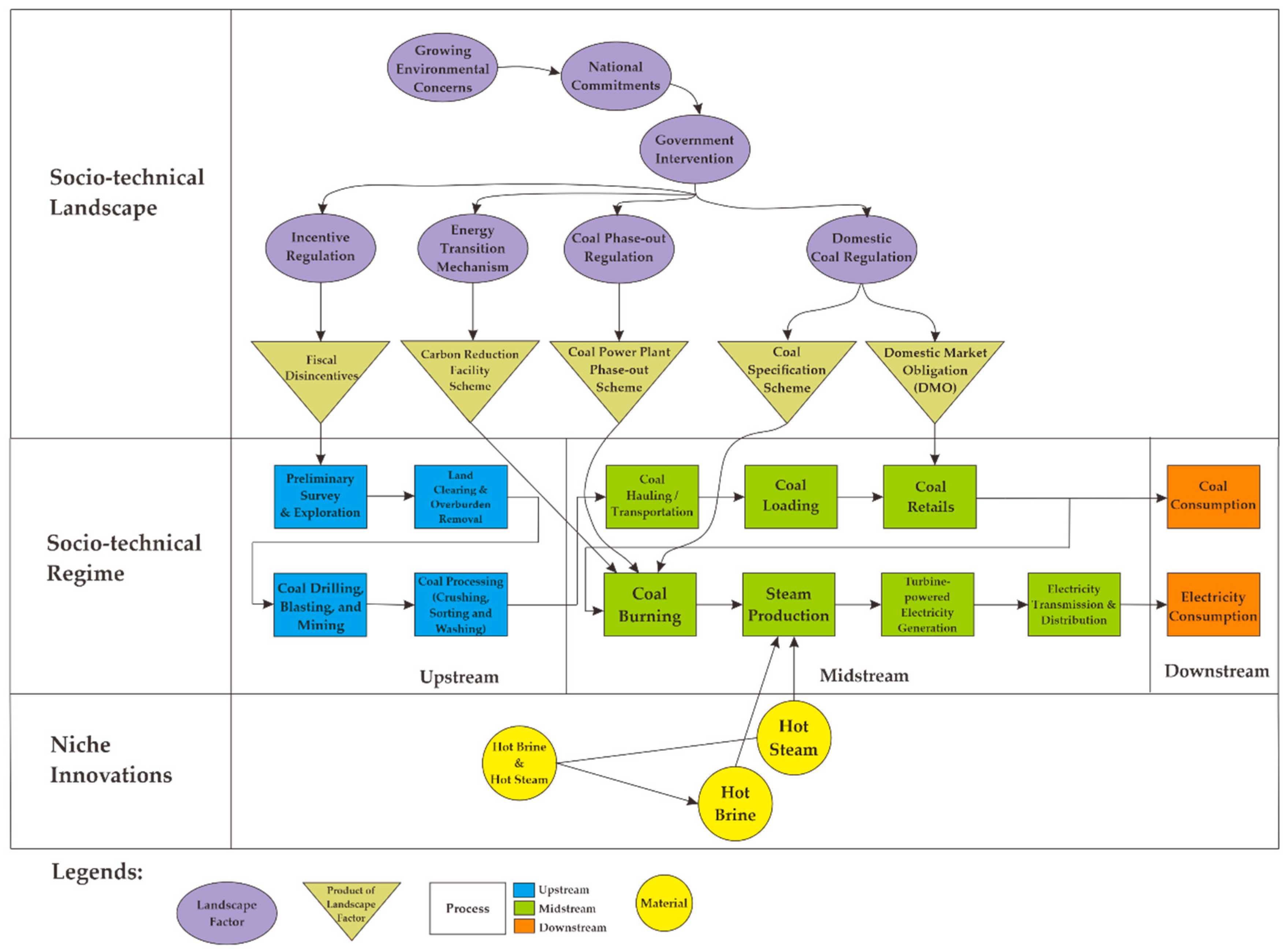
5.1.1. Socio-Technical Landscape
5.1.2. Socio-Technical Regime
5.1.3. Niche Innovations
5.2. System-Level Interactions
5.2.1. Landscape-Regime Interaction
5.2.2. Regime-Niche Interaction
5.2.3. Landscape-Niche Interaction
5.3. Transition Pathways
6. Conclusions
6.1. Theoretical Contributions
6.2. Practical Implications
6.3. Limitations and Recommendations for Future Research
Author Contributions
Funding
Data Availability Statement
Conflicts of Interest
Appendix A
| Statements | Aspects | MLP Elements | Source (Participant) |
| Indonesia has abundant sources of energy, but still relies on declining fossil fuel | Increasing Energy Demand and Depletion of Fossil Energy Resources | Socio-technical Landscape | 5A, 5B, 5C |
| Changes in consumption without further exploration would lead Indonesia closer to an energy crisis | 2, 4, 6A, 6B | ||
| Indonesia’s abundant renewable energy reserves force Indonesia to move away from fossil energy. | 2, 4, 5A, 5B, 5C, 6A, 6B | ||
| Indonesia needs to diversify its energy supply and increase energy efficiency | 2, 4, 5A, 5B, 5C, 6A, 6B | ||
| Energy demand is one of the vital reasons to move forward with the energy transition | 1A, 1B, 1C, 2, 3A, 3B, 3C, 4, 5A, 5B, 5C, 6A, 6B, 6C, 7, 8, 9, 10 | ||
| The only way to move forward is to reduce dependence on coal and gas, instead of increasing more fossil energy and optimizing renewable energy | Growing Environmental Awareness | 1A, 1B, 1C, 2, 3A, 3B, 3C, 4, 5A, 5B, 5C, 6A, 6B, 6C, 7, 8, 9, 10 | |
| The issue of climate change is a global problem | 1A, 1B, 1C, 2, 3A, 3B, 3C, 4, 5A, 5B, 5C, 6A, 6B, 6C, 7, 8, 9, 10 | ||
| Indonesia has ratified the Paris Agreement and pledged to reduce carbon emission | 3A, 3B, 3C | ||
| Optimization of geothermal energy should be a priority for transition energy | 1A, 1B, 1C, 2, 3A, 3B, 3C, 4, 5A, 5B, 5C, 6A, 6B | ||
| Updated NDC emphasizes the importance of energy transition and geothermal energy’s role in helping tackle the climate issue. | 7, 8, 9 | ||
| Fully transitioning towards renewable energy from fossil energy will take some time | 1A, 1B, 1C, 2, 3A, 3B, 3C, 4, 5A, 5B, 5C, 6A, 6B, 7 | ||
| Indonesia needs to utilize other sources while the renewable energy sources become gradually viable on an economic scale | 5A, 5B, 5C | ||
| Geothermal energy operation is one of the most environmentally friendly | 5A, 5B, 5C | ||
| The national commitments that the Government of Indonesia has made should be translated as government interventions through policies or regulations | 5A, 5B, 5C | ||
| Utilizing geothermal to its full potential could be the main key to partially substituting fossil fuels such as coal | 5A, 5B, 5C | ||
| Indonesia has quite a number of regulations that supports the energy transition | Energy Transition Regulations and Schemes | 2, 10 | |
| The DMO scheme would be discouraging from the perspective of the producers | 6A | ||
| The coal specification scheme would also limit the usage of coal for coal power plants as it only allows certain types of coal to be used for generating electricity | 6B | ||
| The Government of Indonesia has planned to phase out the coal power plant by 2040 | 8 | ||
| The Government of Indonesia needs to find a mechanism that can optimize the financing issues to attract investments or incentives, which could be fiscal and non-fiscal incentives | 10 | ||
| Fiscal incentives could be in the form of tax holidays, tax allowance, import duty facilitation, etc. | 10 | ||
| Non-fiscal incentives could be in the form of government-funded drilling and power wheeling schemes | 10 | ||
| Indonesia is planning to implement the Energy Transition Mechanism (ETM). | 2 | ||
| The ETM consists of two schemes, namely the Carbon Reduction Facility (CRF), which is used to retire coal-fired power plants early in Indonesia, and the Clean Energy Facility (CEF) scheme, which is aimed to develop or reinvest in green energy facilities | 2 | ||
| The upstream process starts with preliminary surveys and coal exploration to find a potential coal source and reserve. Once they are identified, the land was cleared and the topsoil that covered the reserve was removed | Energy Supply Chain and Business Processes | Socio-technical Regime | 8 |
| The exploitation starts by performing coal blasting, drilling, and coal will be eventually collected through mining using heavy equipment; then, the coals are processed through the crushing, sorting, and washing phase | 8 | ||
| The mid-stream process continued by transporting the coal to a loading area or storage before the retail and is eventually consumed | 8 | ||
| When it comes to electricity generation, the midstream processes continue by burning the coal to produce steam, which is used to power the turbine that generates electricity | 8 | ||
| Following the electricity generation, the electricity is then transmitted, distributed, and eventually consumed by the end consumers | 8 | ||
| The early phase of the geothermal operation (upstream) consists of the exploration | 4, 5A, 5B, 5C, 6A, 6B | ||
| Following the surveys and the tests, the assessed geothermal working area will undergo several bureaucratic processes | 1A, 1B, 1C, 2, 3A, 3B, 3C, 4, 6A, 6B | ||
| Pre-Transaction Agreement (PTA) Signing can be optional to discuss the price range of the geothermal products | 8 | ||
| A feasibility study of the geothermal project, well developments, and power plant construction follows the obtaining of the permit | 1A, 1B, 1C, 8 | ||
| Power Purchase Agreement (PPA) determines the price of electricity produced from the area | 2, 8 | ||
| Following the PPA, geothermal project utilization and geothermal production to produce steam are conducted. These processes are then continued with steam processing, and ultimately generating the electricity | 1A, 1B, 1C, 3A, 3B, 3C, 4, 5A, 5B, 5C, 6A, 6B, 7 | ||
| Following the upstream processes, the electricity produced will undergo a midstream process, as they are transmitted and distributed through transmission facilities | 8 | ||
| The geothermal supply chain ends in a downstream process as it was distributed to consumers (households, industry, etc.) | 8 | ||
| The domestically manufactured technology could be implemented with less cost since they are not imported, and increase the geothermal energy development | Potentials from Geothermal | Niche Innovations | 5A, 5B, 5C, 9 |
| Geothermal can potentially create more ecosystems, such as electric vehicles (EV), green industry, clean cooking, and other ecosystems | 5A, 5B, 5C |
References
- Mundaca, L.; Busch, H.; Schwer, S. ‘Successful’ low-carbon energy transitions at the community level? An energy justice perspective. Appl. Energy 2018, 218, 292–303. [Google Scholar] [CrossRef]
- del Granado, P.C.; van Nieuwkoop, R.H.; Kardakos, E.G.; Schaffner, C. Modelling the energy transition: A nexus of energy system and economic models. Energy Strateg. Rev. 2018, 20, 229–235. [Google Scholar] [CrossRef]
- Gales, B.; Kander, A.; Malanima, P.; Rubio, M. North versus South: Energy transition and energy intensity in Europe over 200 years. Eur. Rev. Econ. Hist. 2007, 11, 219–253. [Google Scholar] [CrossRef]
- Allen, R.C. The British Industrial Revolution in Global Perspective; Cambridge University Press: Cambridge, UK, 2009. [Google Scholar]
- Kander, A.; Malanima, P.; Warde, P. Power to the People: Energy in Europe Over the Last Five Centuries; Princeton University Press: Princeton, NJ, USA, 2014. [Google Scholar]
- Jones, C.F. Routes of Power: Energy and Modern America; Harvard University Press: Cambridge, MA, USA, 2014. [Google Scholar]
- Hill, H.; Resosudarmo, B.P.; Vidyattama, Y. Economic geography of Indonesia: Location, connectivity, and resources. In Reshaping Economic Geography in East Asia; Huang, Y., Bocchi, A.M., Eds.; World Bank Publication: Herndon, VA, USA, 2008; pp. 115–134. [Google Scholar]
- Widya Yudha, S.; Tjahjono, B.; Kolios, A. A PESTLE Policy Mapping and Stakeholder Analysis of Indonesia’s Fossil Fuel Energy Industry. Energies 2018, 11, 1272. [Google Scholar] [CrossRef]
- Yudha, S.W.; Tjahjono, B. Stakeholder Mapping and Analysis of the Renewable Energy Industry in Indonesia. Energies 2019, 12, 602. [Google Scholar] [CrossRef]
- Yudha, S.W.; Tjahjono, B.; Longhurst, P. Stakeholders’ Recount on the Dynamics of Indonesia’s Renewable Energy Sector. Energies 2021, 14, 2762. [Google Scholar] [CrossRef]
- Hamilton, W.B. Tectonics of the Indonesian Region; US Government Printing Office: Washington, DC, USA, 1979; Volume 1078.
- Manalu, P. Geothermal development in Indonesia. Geothermics 1988, 17, 415–420. [Google Scholar] [CrossRef]
- Nasruddin; Alhamid, M.I.; Daud, Y.; Surachman, A.; Sugiyono, A.; Aditya, H.B.; Mahlia, T.M.I. Potential of geothermal energy for electricity generation in Indonesia: A review. Renew. Sustain. Energy Rev. 2016, 53, 733–740. [Google Scholar] [CrossRef]
- Ediger, V.Ş. An integrated review and analysis of multi-energy transition from fossil fuels to renewables. Energy Procedia 2019, 156, 2–6. [Google Scholar] [CrossRef]
- Chen, B.; Xiong, R.; Li, H.; Sun, Q.; Yang, J. Pathways for Sustainable Energy Transition. J. Clean. Prod. 2019, 228, 1564–1571. [Google Scholar] [CrossRef]
- van den Ende, J.; Kemp, R. Technological transformations in history: How the computer regime grew out of existing computing regimes. Res. Policy 1999, 28, 833–851. [Google Scholar] [CrossRef]
- Geels, F.W. Technological transitions as evolutionary reconfiguration processes: A multi-level perspective and a case-study. Res. Policy 2002, 31, 1257–1274. [Google Scholar] [CrossRef]
- Geels, F.W. The dynamics of transitions in socio-technical systems: A multi-level analysis of the transition pathway from horse-drawn carriages to automobiles (1860–1930). Technol. Anal. Strateg. Manag. 2005, 17, 445–476. [Google Scholar] [CrossRef]
- Geels, F.W. Disruption and low-carbon system transformation: Progress and new challenges in socio-technical transitions research and the Multi-Level Perspective. Energy Res. Soc. Sci. 2018, 37, 224–231. [Google Scholar] [CrossRef]
- Kern, F. Technological Forecasting & Social Change Using the multi-level perspective on socio-technical transitions to assess innovation policy. Technol. Forecast. Soc. Chang. 2012, 79, 298–310. [Google Scholar] [CrossRef]
- Smith, A.; Stirling, A.; Berkhout, F. The governance of sustainable socio-technical transitions. Res. Policy 2005, 34, 1491–1510. [Google Scholar] [CrossRef]
- Geels, F.W. Ontologies, socio-technical transitions (to sustainability), and the multi-level perspective. Res. Policy 2010, 39, 495–510. [Google Scholar] [CrossRef]
- Geels, F.W. The multi-level perspective on sustainability transitions: Responses to seven criticisms. Environ. Innov. Soc. Transit. 2011, 1, 24–40. [Google Scholar] [CrossRef]
- Geels, F.W. From sectoral systems of innovation to socio-technical systems: Insights about dynamics and change from sociology and institutional theory. Res. Policy 2004, 33, 897–920. [Google Scholar] [CrossRef]
- van Bree, B.; Verbong, G.P.J.; Kramer, G.J. A multi-level perspective on the introduction of hydrogen and battery-electric vehicles. Technol. Forecast. Soc. Chang. 2010, 77, 529–540. [Google Scholar] [CrossRef]
- Moradi, A.; Vagnoni, E. A multi-level perspective analysis of urban mobility system dynamics: What are the future transition pathways? Technol. Forecast. Soc. Chang. 2018, 126, 231–243. [Google Scholar] [CrossRef]
- Kompella, L. E-Governance systems as socio-technical transitions using multi-level perspective with case studies. Technol. Forecast. Soc. Chang. 2017, 123, 80–94. [Google Scholar] [CrossRef]
- Markard, J.; Truffer, B. Technological innovation systems and the multi-level perspective: Towards an integrated framework. Res. Policy 2008, 37, 596–615. [Google Scholar] [CrossRef]
- El Bilali, H. The multi-level perspective in research on sustainability transitions in agriculture and food systems: A systematic review. Agriculture 2019, 9, 74. [Google Scholar] [CrossRef]
- Smith, A.; Raven, R. What is protective space? Reconsidering niches in transitions to sustainability. Res. Policy 2012, 41, 1025–1036. [Google Scholar] [CrossRef]
- Smith, A.; Voß, J.-P.; Grin, J. Innovation studies and sustainability transitions: The allure of the multi-level perspective and its challenges. Res. Policy 2010, 39, 435–448. [Google Scholar] [CrossRef]
- Smith, A. Translating sustainabilities between green niches and socio-technical regimes. Technol. Anal. Strateg. Manag. 2007, 19, 427–450. [Google Scholar] [CrossRef]
- Papachristos, G. Environmental Innovation and Societal Transitions A system dynamics model of socio-technical regime transitions. Environ. Innov. Soc. Transit. 2011, 1, 202–233. [Google Scholar] [CrossRef]
- Lawhon, M.; Murphy, J.T. Socio-technical regimes and sustainability transitions: Insights from political ecology. Prog. Hum. Geogr. 2012, 36, 354–378. [Google Scholar] [CrossRef]
- Berkhout, F.; Smith, A.; Stirling, A. Socio-technological regimes and transition contexts. Syst. Innov. Transit. Sustain. Theory Evid. Policy 2004, 44, 48–75. [Google Scholar]
- Geels, F.W. Socio-technical transitions to sustainability: A review of criticisms and elaborations of the Multi-Level Perspective. Curr. Opin. Environ. Sustain. 2019, 39, 187–201. [Google Scholar] [CrossRef]
- Meadowcroft, J. Engaging with the politics of sustainability transitions. Environ. Innov. Soc. Transit. 2011, 1, 70–75. [Google Scholar] [CrossRef]
- Imbert, E.; Ladu, L.; Tani, A.; Morone, P. The transition towards a bio-based economy: A comparative study based on social network analysis. J. Environ. Manag. 2019, 230, 255–265. [Google Scholar] [CrossRef] [PubMed]
- Geels, F.W.; Schot, J. Typology of sociotechnical transition pathways. Res. Policy 2007, 36, 399–417. [Google Scholar] [CrossRef]
- Glass, G.V. Educational Researcher. Educ. Res. 1976, 5, 3–8. [Google Scholar] [CrossRef]
- Stanfield, R.B. The Workshop Book: From Individual Creativity to Group Action; New Society Publishers: Toronto, ON, Canada, 2013. [Google Scholar]
- Miles, M.B.; Huberman, A.M. Qualitative Data Analysis: An Expanded Sourcebook; Sage: London, UK, 1994. [Google Scholar]
- Trevino, K.M.; Canin, B.; Healy, C.; Moran, S.; Trochim, W.M.; Martin, P.; Pillemer, K.; Sirey, J.A.; Reid, M.C. Bridging the gap between aging research and practice: A new strategy for enhancing the Consensus Workshop Model. J. Appl. Gerontol. 2020, 39, 677–680. [Google Scholar] [CrossRef]
- Galanis, P. Methods of data collection in qualitative research. Arch. Hell. Med. 2018, 25, 268–277. [Google Scholar]
- Ørngreen, R.; Levinsen, K. Workshops as a Research Methodology. Electron. J. E-Learn. 2017, 15, 70–81. [Google Scholar]
- Genus, A.; Coles, A.-M. Rethinking the multi-level perspective of technological transitions. Res. Policy 2008, 37, 1436–1445. [Google Scholar] [CrossRef]
- Yudha, S.W.; Tjahjono, B.; Longhurst, P. Unearthing the Dynamics of Indonesia’s Geothermal Energy Development. Energies 2022, 15, 5009. [Google Scholar] [CrossRef]
- Government of Indonesia. Indonesia Long-Term Strategy for Low Carbon and Climate Resilience 2050 (Indonesia LTS-LCCR 2050). UNFCCC; 2021; p. 156. Available online: https://unfccc.int/sites/default/files/resource/Indonesia_LTS-LCCR_2021.pdf (accessed on 21 December 2021).
- Ordonez, J.A.; Jakob, M.; Steckel, J.C.; Fünfgeld, A. Coal, power and coal-powered politics in Indonesia. Environ. Sci. Policy 2021, 123, 44–57. [Google Scholar] [CrossRef]
- Putra, J.J.H.; Nabilla, N.; Jabanto, F.Y. Comparing ‘Carbon Tax’ and ‘Cap and Trade’ as Mechanism to Reduce Emission in Indonesia. Int. J. Energy Econ. Policy 2021, 11, 106. [Google Scholar] [CrossRef]



| Case | Brief Company Profiles | Code | Type of Company; Position of the Participant: Job Description |
|---|---|---|---|
| Company 1 | The company has been commercially operating for a few years and it has built one of the largest geothermal power plant projects in a single contract with a capacity of 3 × 110 MW, which are located in three different areas of North Sumatra Province, Indonesia. | Participant 1A | Geothermal company; Stakeholder Management: Managing geothermal stakeholder mapping and coordinating with other geothermal stakeholders. |
| Participant 1B | Geothermal company; Chief Administration: Providing input for geothermal business and strategic planning for the company | ||
| Participant 1C | Geothermal company; External Relation: Liaising the company with other geothermal stakeholders | ||
| Company 2 | The company has been operating since 2002 and it currently operates the Dieng and Patuha Geothermal Working Areas with a capacity of 55 MW each. Company 2 has recently operated in Umbul Telomoyo and Arjuno Welirang Geothermal Working Areas. | Participant 2 | Geothermal company; Director: Making major corporate decisions and managing the company’s overall resources and geothermal operations |
| Company 3 | The company is one of Indonesia’s largest geothermal energy producers. Company 3 manages some of the largest geothermal fields in Indonesia (Particularly in West Java): 227 MW in Pangalengan, 197 MW in Sukabumi, and 216 MW in Garut. | Participant 3A | Geothermal Company; Deputy Director of Operation: Overseeing geothermal operations in the project area. |
| Participant 3B | Geothermal company; Director of Strategic and Planning: Overseeing the company’s operations and processes to identify strategic initiatives that would drive the company to its long-term growth and development. | ||
| Participant 3C | Geothermal company; General Asset Manager: Managing and monitoring geothermal energy’s asset of the company | ||
| Company 4 | The company has been operating in Indonesia since 2007. It has three subsidiaries that operate in three different areas: 80 MW in West Sumatra, 2 × 110 MW in Lampung, and 92.1 MW in South Sumatra. | Participant 4 | Geothermal company; Director: Making major corporate decisions and managing the company’s overall resources and geothermal operations |
| Company 5 | A subsidiary of the state-owned oil and gas company in Indonesia. This company currently manages 15 Geothermal Working Areas, with a total installed capacity of 1877 MW: with 672 MW from its own operations and 1205 MW from JOC (Joint Operation Contract. The company operates in several areas in Indonesia, such North Sumatra, South Sumatra, Lampung, West Java, and North Sulawesi. | Participant 5A | Geothermal company; Director: Making major corporate decisions and managing the company’s overall resources and geothermal operations |
| Participant 5B | Geothermal company; Director of Exploration and Development: Overseeing the company’s geothermal operations and maximizing the company’s geothermal operating performance. | ||
| Participant 5C | Geothermal company; Corporate Secretary: Planning and implementing corporate governance within the company. | ||
| Company 6 | Currently operating the Ijen Geothermal Project in East Java with the capacity of 110 MW. As of 2021, it also operates additional 2 × 55 MW of geothermal project. | Participant 6A | Geothermal company; Senior Vice President Geothermal: Overseeing geothermal operations and maximizing the company’s geothermal operating performance. |
| Participant 6B | Geothermal company; Senior Geologist: Overseeing geological operations and site investigations of the geothermal project area. | ||
| Company 7 | One of the largest developers of geothermal projects in Indonesia. It has confirmed at least 55 MW of proven resource located in North Sumatra. | Participant 7 | Geothermal/Renewable Energy Company; Head of Environment: Managing stakeholder relation, sustainability, and business development. |
| Company 8 | A state-owned electricity company or enterprise that deals with all aspects of electricity in Indonesia. It has also developed several geothermal projects that take place in the Geothermal Working Area of Tulehu, Lahendong Power Plant, and Mataloko Power Plant. | Participant 8 | State-owned electricity company; Executive Vice President of Strategic Planning: Assisting in overseeing the company’s operations and processes to identify strategic initiatives that would drive the company to its long-term growth and development. |
| Company 9 | National Research and Innovation Agency. Currently, the institution is working on the development of equipment and technology required for geothermal projects. | Participant 9 | A national research institution; Deputy for Research and Innovation Utilization: Overseeing, managing, and evaluating the research activities, products, and further developments. |
| Company 10 | The Indonesia Geothermal Association. This is a non-profit organization representing the geothermal sector and is a forum for professionals, developers, and implementers of the geothermal sector, is non-political, and has no political affiliation. | Participant 10 | Non-profit organization; President: Overseeing setting policies and strategic direction for the organization, both for the near term and the foreseeable future. |
Publisher’s Note: MDPI stays neutral with regard to jurisdictional claims in published maps and institutional affiliations. |
© 2022 by the authors. Licensee MDPI, Basel, Switzerland. This article is an open access article distributed under the terms and conditions of the Creative Commons Attribution (CC BY) license (https://creativecommons.org/licenses/by/4.0/).
Share and Cite
Yudha, S.W.; Tjahjono, B.; Longhurst, P. Sustainable Transition from Fossil Fuel to Geothermal Energy: A Multi-Level Perspective Approach. Energies 2022, 15, 7435. https://doi.org/10.3390/en15197435
Yudha SW, Tjahjono B, Longhurst P. Sustainable Transition from Fossil Fuel to Geothermal Energy: A Multi-Level Perspective Approach. Energies. 2022; 15(19):7435. https://doi.org/10.3390/en15197435
Chicago/Turabian StyleYudha, Satya Widya, Benny Tjahjono, and Philip Longhurst. 2022. "Sustainable Transition from Fossil Fuel to Geothermal Energy: A Multi-Level Perspective Approach" Energies 15, no. 19: 7435. https://doi.org/10.3390/en15197435
APA StyleYudha, S. W., Tjahjono, B., & Longhurst, P. (2022). Sustainable Transition from Fossil Fuel to Geothermal Energy: A Multi-Level Perspective Approach. Energies, 15(19), 7435. https://doi.org/10.3390/en15197435
