Simulation of Polymer Chemical Enhanced Oil Recovery in Ghawar Field
Abstract
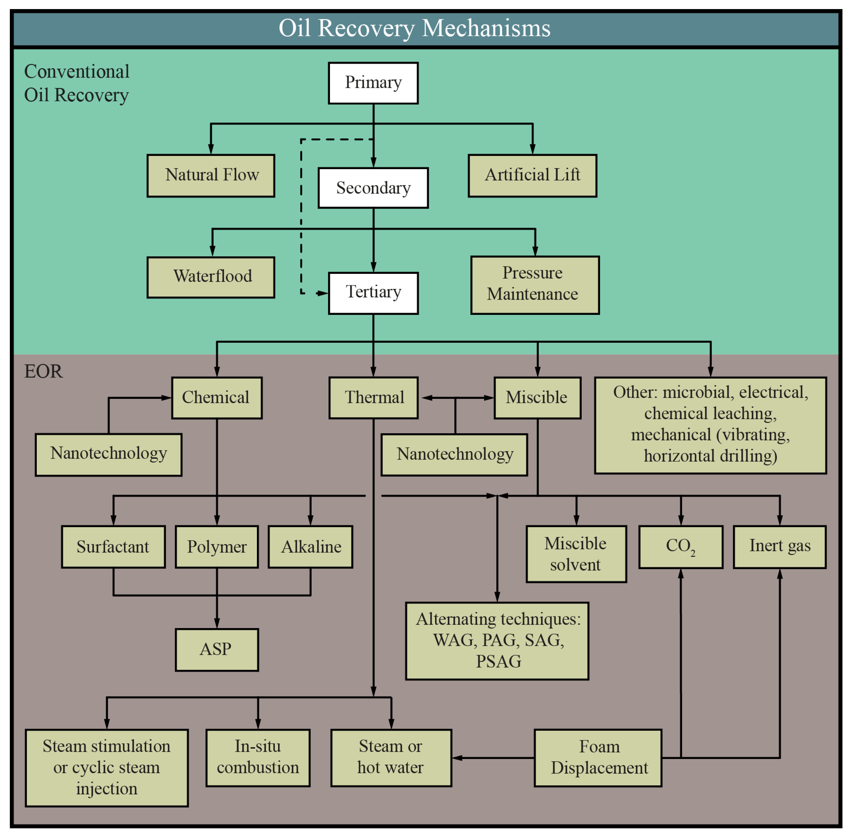
1. Introduction
Aim of This Work
2. Model Description
2.1. Physical Model
2.2. Geometry
Injectors and Producers
2.3. Porosity and Permeability
2.4. Mathematical Model
2.5. Initial and Boundary Conditions
2.6. Transport of Diluted Species
Boundary Conditions for Transport of Diluted Species
2.7. Particle Tracing
- = normally distributed random number with mean = 0 and unit standard variation.
- = Boltzmann’s constant.
- = fluid viscosity.
- T = absolute fluid temperature.
- = particle radius.
- = time step of solver.
Initial and Boundary Conditions for Particle Tracing
2.8. Physical Properties
Rheology and Degradation
3. Results
3.1. Introduction
3.2. Porosity and Permeability
3.3. Waterflooding
3.3.1. Meshing
3.3.2. Shear Rate
3.3.3. Saturation
3.4. Polymer Flooding
3.4.1. Saturation
3.4.2. Viscosity and Polymer Concentration
3.4.3. Polymer Degradation
3.4.4. Particle Tracing
3.4.5. Well Efficiency
3.5. Modified Polymer Flooding
4. Conclusions
- Waterflooding of the Ghawar field resulted in a recovery factor of 58%, which is in line with the literature values considering some ideal properties used in the model, for example, the temperature of the reservoir. However, there was no significant difference between the recovery factors of water flooding and polymer flooding. This is also due to the fact that the polymer’s influence on the viscosity is not significant enough to improve the macroscopic recovery efficiency.
- The relatively low recovery factor for polymer flooding was caused by the way in which the oil relative permeability was modeled. The oil relative permeability was independent of the polymer concentration, which resulted in the same residual oil saturation for polymer flooding as for waterflooding. Modification of the equation resulted in a significant increase in recovery factor by approximately 15–25% compared to water flooding, depending on the polymer concentration.
- The influence of oil viscosity on the recovery factor for both waterflooding and polymer flooding was examined. It could be concluded that a lower mobility ratio between the oil and water results in a higher recovery efficiency.
- In addition, particle trajectories in the reservoir were studied to investigate the influence of polymer retention and the residence time of polymers in the reservoir. The particle tracing evaluation indicates that a very small percentage of the polymer is retained in the reservoir, which is favorable since the retention of polymers in the reservoir may have a negative influence on the environment, depending on the polymer used.
- This last point allowed us to study polymer recycling, which could possibly reduce the costs of enhanced oil recovery; so far, this has proven too hard or impossible to perform due to the complexity of the fluids produced, but it is deemed that this should be investigated in further studies. The results showed that 76% of the polymer was recovered within 10 days. The residence time is of importance for the stability of the polymers; longer residence times require more stable polymers. Furthermore, degradation of the polymer in the reservoir as a result of long residence times may increase the cost of EOR projects.
- A well analysis was performed, which involves the efficiency of the wells. Within the model, it was chosen to surround one producer well with several injection wells—14 wells in total, including 9 injection and 5 producer wells. The concentration of polymers at the wells and the number of particles therein were examined. From this evaluation, it could be concluded that the well placement was performed properly since the efficiency of all the wells was remarkably high. This study was not meant to optimize the retention time but to explore whether different wells had different timescales. Had the output shown that one of the wells had a different production profile, then the location would have needed to be rearranged.
Author Contributions
Funding
Data Availability Statement
Conflicts of Interest
Abbreviations
| EOR | Enhanced Oil Recovery |
| HPAM | Hydrolyzed Polyacrylamide |
| OOIP | Original Oil in Place |
| UVM | Unified Viscosity Model |
| Nomenclature | |
| C | Concentration |
| Diffusion tensor | |
| Molecular diffusion [m/s] | |
| Longitudinal dispersion [m/s] | |
| Transversal dispersion [m/s] | |
| d | Depth [m] |
| F | Force [N] |
| g | Acceleration of gravity [m/s] |
| K | Absolute Permeability [mD]/[m] |
| Boltzmann’s constant [J/K] | |
| Relative Permeability | |
| Molecular weight [Da] | |
| n | Power law exponent |
| UVM parameter | |
| p | Pressure [Pa] |
| Bottomhole pressure [Pa] | |
| Particle radius [m] | |
| Well radius [m] | |
| S | Saturation |
| T | Temperature [K] |
| t | Time [s] |
| u | Darcy velocity [m/s] |
| V | Volume [m] |
| v | Velocity [m/s] |
| Greek Letters | |
| Shear rate [1/s] | |
| Domain Boundary | |
| UVM parameter | |
| Phase viscosity [mPa · s] | |
| Formation Porosity | |
| Density [kg/m] | |
| Elastic viscosity (shear thickening) | |
| Elastic viscosity (shear thinning) | |
| Reservoir Domain | |
| Superscripts | |
| j | Phase |
| o | Oleus phase |
| w | Water Phase |
| Subscripts | |
| c | Capillary |
| Shear-thickening | |
| External | |
| i | Component |
| Injection | |
| Irreducible | |
| Non-wetting phase | |
| o | Petroleum component |
| p | Polymer component |
| r | Residual |
| s | Surface |
| Shear-thinning | |
| t | Total |
| w | Water component |
References
- Maugeri, L. Oil: The Next Revolution Discussion Paper; Belfer Center for Science and International Affairs: Cambridge, MA, USA, 2012; pp. 142–149. [Google Scholar]
- Murray, T.J. Dr Abraham Gesner: The father of the petroleum industry. J. R. Soc. Med. 1993, 86, 43–44. [Google Scholar] [PubMed]
- OECD/IEA. World Energy Outlook; WEO 2008; IEA Publishing: Paris, France, 2008. [Google Scholar]
- Atwater, G.I.; McLeroy, P.G.; Riva, J.P. Petroleum. Available online: https://www.britannica.com/science/petroleum (accessed on 25 May 2022).
- Druetta, P.; Raffa, P.; Picchioni, F. Chemical enhanced oil recovery and the role of chemical product design. Appl. Energy 2019, 252, 113480. [Google Scholar] [CrossRef]
- Druetta, P.; Picchioni, F. Branched polymers and nanoparticles flooding as separate processes for enhanced oil recovery. Fuel 2019, 257, 115996. [Google Scholar] [CrossRef]
- Satter, A.; Iqbal, G.M.; Buchwalter, J.L. Practical Enhanced Reservoir Engineering; PennWell Books: Tulsa, OK, USA, 2008. [Google Scholar]
- Harris, P.M.; Weber, L.J. Giant Hydrocarbon Reservoirs of the World: From Rocks to Reservoir Characterization and Modeling; AAPG Memoir 88; American Association of Petroleum Geologists: Tulsa, OK, USA, 2006. [Google Scholar]
- Zendehboudi, S.; Bahadori, A. Shale Oil and Gas Handbook: Theory, Technologies, and Challenges; Elsevier Science: Amsterdam, The Netherlands, 2016. [Google Scholar]
- Muggeridge, A.; Cockin, A.; Webb, K.; Frampton, H.; Collins, I.; Moulds, T.; Salino, P. Recovery rates, enhanced oil recovery and technological limits. Philos. Trans. R. Soc. A Math. Phys. Eng. Sci. 2014, 372, 20120320. [Google Scholar] [CrossRef]
- Ahmed, T. Reservoir Engineering Handbook; Gulf Publishing Company: Houston, TX, USA, 2000. [Google Scholar]
- Shepherd, M. Oil Field Production Geology; American Association of Petroleum Geologists: Tulsa, OK, USA, 2009. [Google Scholar]
- Al-Wahaibi, Y.; Al-Hashmi, A.; Joshi, S.; Mosavat, N.; Rudyk, S.; Al-Khamisi, S.; Al-Kharusi, T.; Al-Sulaimani, H. Mechanistic study of surfactant/polymer adsorption and its effect on surface morphology and wettability. In Proceedings of the SPE Oil and Gas India Conference and Exhibition, Mumbai, India, 4–6 April 2017. [Google Scholar]
- BP. Statistical Review of World Energy June 2014; Annual Report 63, BP p.l.c.; BP Group: London, UK, 2014. [Google Scholar]
- Kamal, M.S.; Sultan, A.S.; Al-Mubaiyedh, U.; Hussein, I.A. Review on polymer flooding: Rheology, adsorption, stability, and field applications of various polymer systems. Polym. Rev. 2015, 55, 491–530. [Google Scholar] [CrossRef]
- Lake, L.W. Enhanced Oil Recovery; Prentice-Hall Inc.: Englewood Cliffs, NJ, USA, 1989. [Google Scholar]
- Alvarado, V.; Manrique, E. Enhanced oil recovery: An update review. Energies 2010, 3, 1529–1575. [Google Scholar] [CrossRef]
- Zhang, Z.; Li, J.; Zhou, J. Microscopic roles of “viscoelasticity” in HPMA polymer flooding for EOR. Transp. Porous Media 2011, 86, 229–244. [Google Scholar] [CrossRef]
- Sorkhabi, R. The king of giant fields. GeoExPro 2010, 7, 24–29. [Google Scholar]
- Phelps, R.; Strauss, J. Simulation of vertical fractures and stratiform permeability of the Ghawar field. In Proceedings of the SPE Reservoir Simulation Symposium, Houston, TX, USA, 11–14 February 2001. [Google Scholar]
- Al-Shuhail, A.; Alshuhail, A.; Khulief, Y.; Salam, S.; Chan, S.; Ashadi, A.; Al-Lehyani, A.; Almubarak, A.; Khan, M.; Khan, S.; et al. KFUPM Ghawar digital viscoelastic seismic model. Arab. J. Geosci. 2019, 12, 245. [Google Scholar] [CrossRef]
- Al-Anazi, B.D. What you know about the Ghawar oil field, Saudi Arabia? CSEG Rec. 2007, 32, 40–43. [Google Scholar]
- Ameen, M.S.; Smart, B.G.; Somerville, J.M.; Hammilton, S.; Naji, N.A. Predicting rock mechanical properties of carbonates from wireline logs (a case study: Arab-D reservoir, Ghawar field, Saudi Arabia). Mar. Pet. Geol. 2009, 26, 430–444. [Google Scholar] [CrossRef]
- Cantrell, D.; Swart, P.; Hagerty, R. Genesis and characterization of dolomite, Arab-D reservoir, Ghawar field, Saudi Arabia. GeoArabia 2004, 9, 11–36. [Google Scholar] [CrossRef]
- Druetta, P.; Tesi, P.; Persis, C.D.; Picchioni, F. Methods in Oil Recovery Processes and Reservoir Simulation. Adv. Chem. Eng. Sci. 2016, 6, 39. [Google Scholar] [CrossRef]
- Saner, S.; Al-Hinai, K.; Perincek, D. Surface expressions of the Ghawar structure, Saudi Arabia. Mar. Pet. Geol. 2005, 22, 657–670. [Google Scholar] [CrossRef]
- Al-Dhafeeri, A.M. High-Permeability Carbonate Zones (Super-K) in Ghawar Field (Saudi Arabia), Identified, Characterized, and Treated by Gels; New Mexico Institute of Mining and Technology: Socorro, NM, USA, 2004. [Google Scholar]
- Gerlich, V.; Sulovská, K.; Zálesák, M. COMSOL multiphysics validation as simulation software for heat transfer calculation in buildings: Building simulation software validation. Measurement 2013, 46, 2003–2012. [Google Scholar] [CrossRef]
- Alioua, T.; Agoudjil, B.; Boudenne, A. Numerical study of heat and moisture transfers for validation on bio-based building materials and walls. In Proceedings of the International Conference on Numerical Modelling in Engineering, Ghent, Belgium, 28–29 August 2018; Springer: Berlin/Heidelberg, Germany, 2018; pp. 81–89. [Google Scholar]
- Lindsay, R.; Catrell, D.; Hughes, G.; Keith, T.; Mueller, H.; Russell, S. Ghawar Arab-D reservoir: Widespread porosity in shoaling-upward carbonate cycles, Saudi Arabia. In Giant hydrocarbon Reservoirs of the World: From Rocks to Reservoir Characterization and Modelling; AAPG Memoir 88; AAPG: Tulsa, OK, USA, 2006; pp. 97–137. [Google Scholar]
- Bear, J. Dynamics of Fluids in Porous Media; American Elsevier Publishing Company: New York, NY, USA, 1972. [Google Scholar]
- Chen, Z.; Huan, G.; Ma, Y. Computational Methods for Multiphase Flows in Porous Media; Society for Industrial and Applied Mathematics: Philadelphia, PA, USA, 2006. [Google Scholar]
- Kuzmin, D. A Guide to Numerical Methods for Transport Equations; University Erlangen-Nuremberg: Erlangen, Germany, 2010. [Google Scholar]
- Gerritsen, M.; Durlofsky, L. Modeling fluid flow in oil reservoirs. Annu. Rev. Fluid Mech. 2005, 37, 211–238. [Google Scholar] [CrossRef]
- Wegner, J.; Ganzer, L. Numerical simulation of oil recovery by polymer injection using COMSOL. In Proceedings of the 2012 COMSOL Conference, Milan, Italy, 10–12 October 2012. [Google Scholar]
- Sheng, J. Enhanced Oil Recovery Field Case Studies; Gulf Professional Publishing: Waltham, MA, USA, 2013. [Google Scholar]
- Maia, A.; Villetti, M.A.; Vidal, R.R.; Borsali, R.; Balaban, R.C. Solution properties of a hydrophobically associating polyacrylamide and its polyelectrolyte derivatives determined by light scattering, small angle X-ray scattering and viscometry. J. Braz. Chem. Soc. 2011, 22, 489–500. [Google Scholar] [CrossRef][Green Version]
- Sotiropoulos, K.; Papagiannopoulos, A. Modification of xanthan solution properties by the cationic surfactant DTMAB. Int. J. Biol. Macromol. 2017, 105, 1213–1219. [Google Scholar] [CrossRef]
- Matyka, M.; Khalili, A.; Koza, Z. Tortuosity-porosity relation in porous media flow. Phys. Rev. E 2008, 78, 026306. [Google Scholar] [CrossRef]
- Ghanbarian, B.; Hunt, A.G.; Ewing, R.P.; Sahimi, M. Tortuosity in porous media: A critical review. Soil Sci. Soc. Am. J. 2013, 77, 1461–1477. [Google Scholar] [CrossRef]
- Carman, P. Fluid flow through granular beds. Chem. Eng. Res. Des. 1997, 75, S32–S48. [Google Scholar] [CrossRef]
- Delshad, M.; Kim, D.H.; Magbagbeola, O.A.; Huh, C.; Pope, G.A.; Tarahhom, F. Mechanistic interpretation and utilization of viscoelastic behavior of polymer solutions for improved polymer-flood efficiency. In Proceedings of the SPE Symposium on Improved Oil Recovery, Tulsa, OK, USA, 24–28 April 2008. [Google Scholar]
- Druetta, P.; Picchioni, F. Surfactant-polymer interactions in a combined enhanced oil recovery flooding. Energies 2020, 13, 6520. [Google Scholar] [CrossRef]
- Jiang, W.; Hou, Z.; Wu, X.; Song, K.; Yang, E.; Huang, B.; Dong, C.; Lu, S.; Sun, L.; Gai, J.; et al. A new method for calculating the relative permeability curve of polymer flooding based on the viscosity variation law of polymer transporting in porous media. Molecules 2022, 27, 3958. [Google Scholar] [CrossRef] [PubMed]
- Druetta, P.; Picchioni, F. Influence of the polymer degradation on enhanced oil recovery processes. Appl. Math. Model. 2019, 69, 142–163. [Google Scholar] [CrossRef]
- Cantrell, D.; Swart, P.; Handford, R.; Kendall, C.G.; Westphal, H. Geology and production significance of Dolomite, Arab-D reservoir, Ghawar field, Saudi Arabia. GeoArabia 2001, 6, 45–60. [Google Scholar] [CrossRef]
- Lucia, F.; Jennings, J.; Rahnis, M.; Meyer, F. Permeability and rock fabric from wireline logs, Arab-D reservoir, Ghawar field, Saudi Arabia. GeoArabia 2001, 6, 619–646. [Google Scholar] [CrossRef]
- Gharibshahi, R.; Jafari, A.; Haghtalab, A.; Karambeigi, M.S. Application of CFD to evaluate the pore morphology effect on nanofluid flooding for enhanced oil recovery. RSC Adv. 2015, 5, 28938–28949. [Google Scholar] [CrossRef]
- Rostami, P.; Sharifi, M.; Aminshahidy, B.; Fahimpour, J. The effect of nanoparticles on wettability alteration for enhanced oil recovery: Micromodel experimental studies and CFD simulation. Pet. Sci. 2019, 16, 859–873. [Google Scholar] [CrossRef]
- Wang, Q.; Liu, X.; Meng, L.; Jiang, R.; Fan, H. The numerical simulation study of the oil-water seepage behavior dependent on the polymer concentration in polymer flooding. Energies 2020, 13, 5125. [Google Scholar] [CrossRef]
- Zhong, H.; Zhang, W.; Fu, J.; Lu, J.; Yin, H. The performance of polymer flooding in heterogeneous type II reservoirs—An experimental and field investigation. Energies 2017, 10, 454. [Google Scholar] [CrossRef]
























| Region | Porosity (%) | Permeability (mD) |
|---|---|---|
| Ain Dar | 19 | 617 |
| Shedgum | 19 | 639 |
| Uthmaniyah | 18 | 220 |
| Hawiyah | 17 | 68 |
| Haradh | 14 | 52 |
| Mesh Size | Number of Elements | Aver. Element Quality | Max. Element Size (km) | Min. Element Size (km) | Relative Error |
|---|---|---|---|---|---|
| Extremely coarse | 12,241 | 0.6348 | 11.5 | 0.365 | 0.70 |
| Extra coarse | 19,095 | 0.6554 | 6.78 | 0.261 | 0.20 |
| Coarser | 24,272 | 0.6784 | 4.53 | 0.208 | 0.32 |
| Coarse | 34,821 | 0.6985 | 3.49 | 0.156 | 0.42 |
| Normal | 54,834 | 0.7286 | 2.35 | 0.15 | 0.38 |
| Fine | 76,479 | 0.7457 | 1.82 | 0.0521 | 0.32 |
| Finer | 111,388 | 0.7684 | 1.46 | 0.0208 | 0.01 |
| Extra fine | 146,955 | 0.7905 | 0.678 | 0.00782 | 0.05 |
| Extremely fine | 298,688 | 0.8263 | 0.349 | 0.00104 | - |
| Eq. # | Formula | Shear Rate Value (1/s) |
|---|---|---|
| 1 | 35.307 | |
| 2 | 30.182 | |
| 3 | 42.684 |
Publisher’s Note: MDPI stays neutral with regard to jurisdictional claims in published maps and institutional affiliations. |
© 2022 by the authors. Licensee MDPI, Basel, Switzerland. This article is an open access article distributed under the terms and conditions of the Creative Commons Attribution (CC BY) license (https://creativecommons.org/licenses/by/4.0/).
Share and Cite
Berger, M.; Picchioni, F.; Druetta, P. Simulation of Polymer Chemical Enhanced Oil Recovery in Ghawar Field. Energies 2022, 15, 7232. https://doi.org/10.3390/en15197232
Berger M, Picchioni F, Druetta P. Simulation of Polymer Chemical Enhanced Oil Recovery in Ghawar Field. Energies. 2022; 15(19):7232. https://doi.org/10.3390/en15197232
Chicago/Turabian StyleBerger, Maaike, Francesco Picchioni, and Pablo Druetta. 2022. "Simulation of Polymer Chemical Enhanced Oil Recovery in Ghawar Field" Energies 15, no. 19: 7232. https://doi.org/10.3390/en15197232
APA StyleBerger, M., Picchioni, F., & Druetta, P. (2022). Simulation of Polymer Chemical Enhanced Oil Recovery in Ghawar Field. Energies, 15(19), 7232. https://doi.org/10.3390/en15197232

