Compact Ammonia/Water Absorption Chiller of Different Cycle Configurations: Parametric Analysis Based on Heat Transfer Performance
Abstract
:1. Introduction
- Internal heat recovery: the heat of rectification, absorption and condensation was reused to preheat the strong solution instead of dissipating it into the environment. The temperature of the strong solution was lifted before entering the desorber so that the net heating load was reduced. The generator absorber heat exchange (GAX) cycle made use of the temperature overlap between the desorber and absorber. The overlapped heat was transferred from the absorber to desorber. The GAX component was introduced in two-stage cycles and is located in either the high-pressure circuit or low-pressure circuit. With multi-effect cycles, the condensation heat was recovered solely or was combined with absorption heat to generate refrigerant vapour [5,10]. Solution recirculation was used when the desorber and absorber had large temperature glides. The desorber was divided into two parts. The rich solution was heated internally in the first part by the vapour leaving the desorber, and was then externally heated in the second part. Similarly, the absorber was composed of the internally cooled part and externally cooled part. Another configuration was the stream separation. The rich solution leaving the absorber was separated into two streams, which flowed into the solution heat exchanger and rectifier, respectively [11]. Internal heat recovery was restrained by the pinch point temperature difference. The optimal cycle configuration depends on the operating conditions and needed to be investigated individually [12].
- Size reduction: small-scale ammonia/water systems were developed so that the chillers were mobile or met the residential requirement. The heat and mass transfer devices were microscale and are non-commercial, thus new design methods were required [13,14]. A counter-current desorber purified the refrigerant vapour and reduced the rectifier load, which facilitates compact units. The accurate prediction of transport processes helped to optimise the system design [15,16].
- Compression-assisted absorption: a booster compressor was integrated in the absorption cycle, and the system operated at three pressure levels. The compressor had two locations. A low-pressure compressor was located between the evaporator and absorber, which increased the absorption pressure or reduced the evaporation pressure. A high-pressure compressor was between the desorber and condenser, lowering the desorption pressure or increasing the condensation pressure. The compressor promoted the vapour generation and augmented the cooling capacity [17,18].
2. Methodology
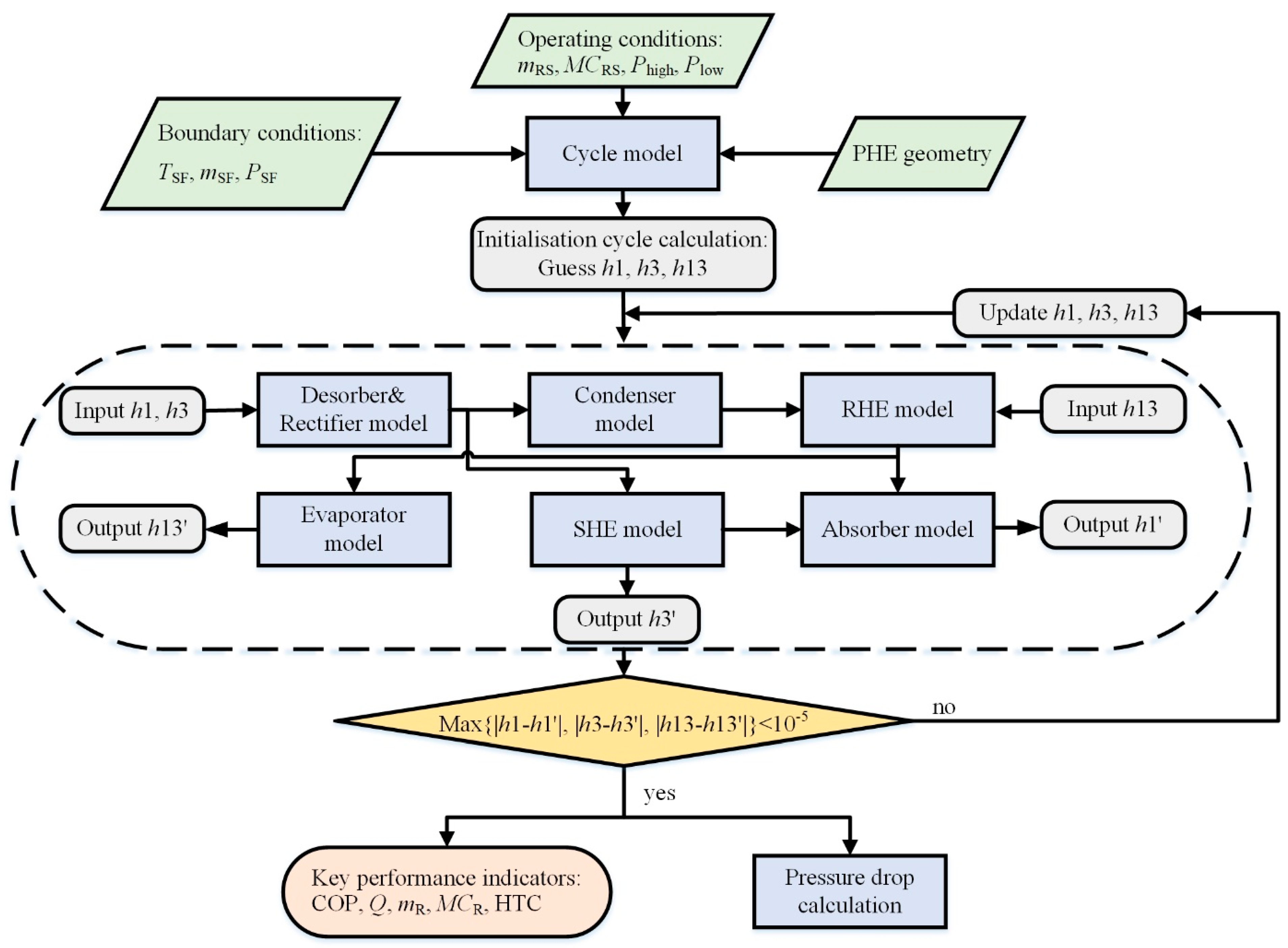
2.1. Integrated Cycle and Heat Exchanger Models
2.2. Modelling Method
- The operation of the cycle is steady state.
- The pressure drops of the working fluids in the heat exchangers do not affect the heat transfer performance. The absorber and evaporator have the same operating pressures except for the compression-assisted cycle. The desorber, rectifier, condenser and SHE have identical operating pressures. The pressure drops are determined after the heat transfer calculation is converged.
- Higher heat source and heat sink temperatures increase the operating pressures, so that the refrigerant is completely condensed at the condenser and the rich solution is subcooled at the absorber outlet.
- Referring to Figure 1, Figure 2 and Figure 4, at the desorber and rectifier, states 4 and 8 are saturated liquid. States 7 and 9 are saturated vapour. State 7 is in equilibrium with state 4 (T7 = T4). T7 and T8 have a temperature difference of 10 K because of the mass transfer resistance (T7 = T8 + 10). This value is based on the investigation of small scale rectifiers [16,30]. Similarly, in the cycle of Figure 3, states 17 and 8 are saturated liquid. States 7 and 9 are saturated vapour. State 7 has the same temperature as state 4 (T7 = T4). T7 and T8 have a temperature difference of 10 K (T7 = T8 + 10).
- The working fluids and secondary fluids are uniformly distributed in the channels of the PHEs. The heat leakage to the environment is neglected.
- The expansion valves do not restrain the mass flow rate of working fluid. The expansion processes are isenthalpic.
- At the evaporator outlet, unevaporated liquid droplets are entrained by the vapour flow. No water is accumulated. In the following analysis, the ammonia refrigerant has more water content under larger mass flow rate, and the entrainment effects are stronger.
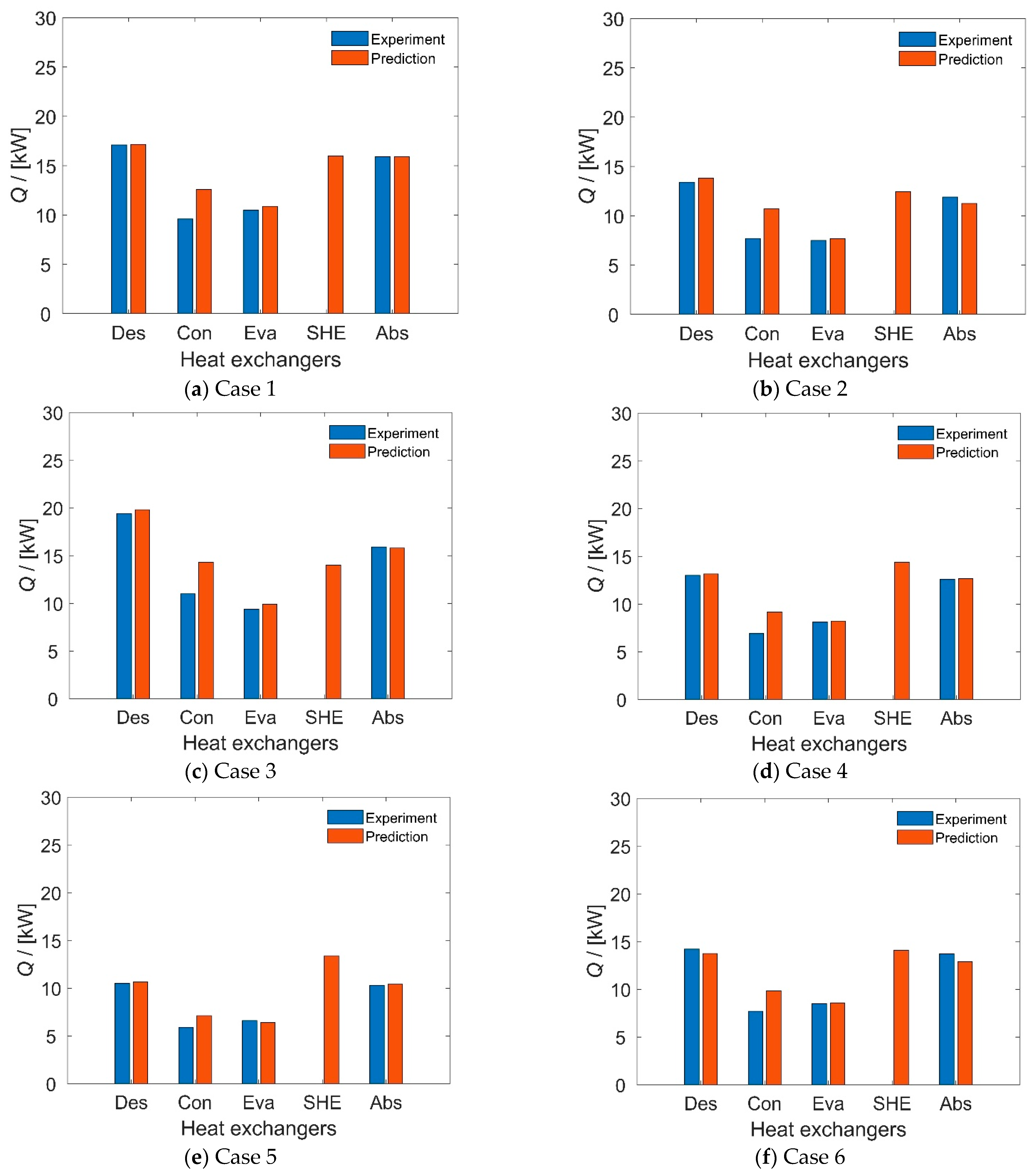
3. Model Validation
3.1. Above-Zero Refrigeration
3.2. Sub-Zero Refrigeration
4. Results and Discussion
4.1. Sub-Zero Refrigeration
4.1.1. Basic Cycle
4.1.2. Compression-Assisted Cycle
4.1.3. Cycle with Counter-Current Desorber
4.1.4. Cycle with Bypassed Rich Solution
4.2. Above-Zero Refrigeration
5. Conclusions
- The COP for the basic cycle of sub-zero refrigeration is 0.23–0.54. The activation temperature of the heat source is 80 °C. The maximum COP is achieved when the heat source temperature is 110 °C. When the heat source temperature is too high, the water content generated at the desorber increases the thermodynamic losses. Higher heat source temperature increases the refrigerant mass flow rate and cooling capacity. The cooling capacity is 2.1–22.4 kW. The rich solution with large mass flow rates and high mass concentration achieves a larger cooling capacity since more refrigerant is generated. The mass flow rates and mass concentrations are restrained by the heat transfer performance of the absorber.
- The compression-assisted cycle reduces the activation temperature of the heat source. Compared with the basic cycle, this cycle produces more refrigerant and cooling capacity, especially at low heat source temperatures. The cooling capacity is increased by around 12 kW at the pressure ratio of 3. The COP increases to 0.47–0.65 at the cost of more compressor power consumption.
- The cycle with counter-current desorber increases the mass concentration of outlet vapour and reduces the heating capacity. The COP is 0.31–0.58, and is improved by about 7% relative to the basic cycle. The cycle with bypassed rich solution optimises the internal heat recovery of the SHE. The COP is 0.31–0.59. The counter-current desorber and bypassed rich solution improve their performance significantly at high heat source temperatures.
- The COP for above-zero refrigeration is 0.48–0.65. The optimal heat source temperature for COP depends on the heat sink temperatures. A higher heat source temperature is needed with a high heat sink temperature. A higher heat source temperature and a lower heat sink temperature increase the cooling capacity. The maximum cooling capacity is 33.3 kW.
Author Contributions
Funding
Data Availability Statement
Acknowledgments
Conflicts of Interest
Nomenclature
| Symbols | |
| A | Actual heat transfer area [m2] |
| Bo | Boiling number [-] |
| Co | Convection number [-] |
| COP | Coefficient of performance [-] |
| cp | Specific heat [Jkg−1K−1] |
| dg | Channel gap [mm] |
| dh | Hydraulic diameter [m] |
| dp | Plate thickness [mm] |
| f | Solution circulation ratio [-] |
| fD | Darcy friction factor [-] |
| Fr | Froude number [-] |
| g | Gravitational constant [ms−2] |
| h | Enthalpy [kJkg−1] |
| LMTD | Log mean temperature difference [K] |
| Lp | Effective plate length [mm] |
| m | Mass flow rate [kgs−1] |
| MC | Mass concentration [-] |
| P | Pressure [kPa] |
| Pr | Prandtl number [-] |
| Q | Heat transfer rate [kW] |
| Re | Reynolds number [-] |
| T | Temperature [°C] |
| U | Overall heat transfer coefficient [Wm−2K−1] |
| u | Superficial velocity [ms−1] |
| W | Power [kW] |
| We | Weber number [-] |
| Wp | Effective plate width [mm] |
| x | Vapour quality [-] |
| Greek symbols | |
| α | Heat transfer coefficient [Wm−2K−1] |
| β | Chevron angle to flow direction [°] |
| Δ | Difference [-] |
| Φ | Surface enlargement factor [-] |
| ϕChisholm | Two-phase friction multiplier [-] |
| λ | Thermal conductivity [Wm−1K−1] |
| Λwave | Corrugation wavelength [mm] |
| μ | Dynamic viscosity [Pas] |
| ρ | Density [kgm−3] |
| Subscripts | |
| C | Cooling water |
| Cold | Cold fluid |
| Cri | At critical conditions |
| eq | Equivalent |
| high | High pressure side |
| hot | Hot fluid |
| in | Inlet |
| L | Liquid |
| LO | Liquid only |
| low | Low pressure side |
| LTi | Limits in Equations (A2)-(A3) |
| LV | Latent liquid to vapor |
| out | Outlet |
| PS | Poor solution |
| R | Refrigerant |
| RS | Rich solution |
| sat | At saturation conditions |
| sink | Heat sink |
| source | Heat source |
| SF | Secondary fluid |
| TP | Two-phase |
| V | Vapour |
| wall | At wall conditions |
| WF | Working fluid |
| Abbreviations | |
| Abs | Absorber or absorption process |
| Com | Compressor |
| Con | Condenser or condensation process |
| Des | Desorber or desorption process |
| Eva | Evaporator or evaporation process |
| Exp | Experimental data |
| HTC | Heat transfer coefficient |
| Per | For each heat exchanger plate |
| PHE | Plate heat exchanger |
| PR | Pressure ratio |
| Pre | Predicted data |
| Rec | Rectifier |
| RHE | Refrigerant heat exchanger |
| SHE | Solution heat exchanger |
| SP | Solution pump |
Appendix A
References
- IEA. The Future of Cooling: Opportunities for Energy-Efficient Air Conditioning; IEA: Paris, France, 2018.
- Kim, D.S.; Infante Ferreira, C.A. Solar refrigeration options–a state-of-the-art review. Int. J. Refrig. 2008, 31, 3–15. [Google Scholar]
- Garcíadealva, Y.; Best, R.; Gómez, V.H.; Vargas, A.; Rivera, W.; Jiménez-García, J.C. A Cascade Proportional Integral Derivative Control for a Plate-Heat-Exchanger-Based Solar Absorption Cooling System. Energies 2021, 14, 4058. [Google Scholar] [CrossRef]
- Kalogirou, S.A. Solar Energy Engineering: Processes and Systems; Academic Press: Cambridge, MA, USA, 2009. [Google Scholar]
- Herold, K.E.; Radermacher, R.; Klein, S.A. Absorption Chillers and Heat Pumps; CRC Press: Boca Raton, FL, USA, 2016. [Google Scholar]
- Siddiqui, M.U.; Said, S.A.M. A review of solar powered absorption systems. Renew. Sustain. Energy Rev. 2015, 42, 93–115. [Google Scholar]
- Lima, A.A.S.; Leite, G.d.N.P.; Ochoa, A.A.V.; Santos, C.A.C.d.; Costa, J.A.P.d.; Michima, P.S.A.; Caldas, A.M.A. Absorption Refrigeration Systems Based on Ammonia as Refrigerant Using Different Absorbents: Review and Applications. Energies 2021, 14, 48. [Google Scholar] [CrossRef]
- Altamirano, A.; Le Pierrès, N.; Stutz, B. Review of small-capacity single-stage continuous absorption systems operating on binary working fluids for cooling: Theoretical, experimental and commercial cycles. Int. J. Refrig. 2019, 106, 350–373. [Google Scholar]
- Abed, A.M.; Alghoul, M.A.; Sopian, K.; Majdi, H.S.; Al-Shamani, A.N.; Muftah, A.F. Enhancement aspects of single stage absorption cooling cycle: A detailed review. Renew. Sustain. Energy Rev. 2017, 77, 1010–1045. [Google Scholar]
- Kang, Y.T.; Kunugi, Y.; Kashiwagi, T. Review of advanced absorption cycles: Performance improvement and temperature lift enhancement. Int. J. Refrig. 2000, 23, 388–401. [Google Scholar]
- Chen, X.; Wang, R.Z.; Du, S. An improved cycle for large temperature lifts application in water-ammonia absorption system. Energy 2017, 118, 1361–1369. [Google Scholar]
- Du, S.; Wang, R.Z.; Xia, Z.Z. Optimal ammonia water absorption refrigeration cycle with maximum internal heat recovery derived from pinch technology. Energy 2014, 68, 862–869. [Google Scholar] [CrossRef]
- Goyal, A.; Staedter, M.A.; Hoysall, D.C.; Ponkala, M.J.; Garimella, S. Experimental evaluation of a small-capacity, waste-heat driven ammonia-water absorption chiller. Int. J. Refrig. 2017, 79, 89–100. [Google Scholar]
- Staedter, M.A.; Garimella, S. Development of a micro-scale heat exchanger based, residential capacity ammonia–water absorption chiller. Int. J. Refrig. 2018, 89, 93–103. [Google Scholar]
- Delahanty, J.C.; Hughes, M.; Garimella, S. Desorber and Rectifier Geometries for Ammonia-Water Absorption Systems; Part I: Experimental Approach and Heat Transfer. Int. J. Refrig. 2021, 123, 111–123. [Google Scholar]
- Staedter, M.A.; Garimella, S. Design and modeling of a microscale diabatic distillation column for small capacity ammonia–water absorption systems. Int. J. Refrig. 2018, 94, 161–173. [Google Scholar]
- Wu, W.; Shi, W.; Wang, J.; Wang, B.; Li, X. Experimental investigation on NH3–H2O compression-assisted absorption heat pump (CAHP) for low temperature heating under lower driving sources. Appl. Energy 2016, 176, 258–271. [Google Scholar] [CrossRef]
- Wu, W.; Wang, B.; Shang, S.; Shi, W.; Li, X. Experimental investigation on NH3–H2O compression-assisted absorption heat pump (CAHP) for low temperature heating in colder conditions. Int. J. Refrig. 2016, 67, 109–124. [Google Scholar]
- Le Lostec, B.; Galanis, N.; Millette, J. Experimental study of an ammonia-water absorption chiller. Int. J. Refrig. 2012, 35, 2275–2286. [Google Scholar]
- Jiménez-García, J.C.; Rivera, W. Parametric analysis on the experimental performance of an ammonia/water absorption cooling system built with plate heat exchangers. Appl. Therm. Eng. 2019, 148, 87–95. [Google Scholar]
- Chen, X.; Wang, R.Z.; Du, S. Heat integration of ammonia-water absorption refrigeration system through heat-exchanger network analysis. Energy 2017, 141, 1585–1599. [Google Scholar]
- Lin, P.; Wang, R.Z.; Xia, Z.Z. Numerical investigation of a two-stage air-cooled absorption refrigeration system for solar cooling: Cycle analysis and absorption cooling performances. Renew. Energy 2011, 36, 1401–1412. [Google Scholar]
- Said, S.A.M.; El-Shaarawi, M.A.I.; Siddiqui, M.U. Analysis of a solar powered absorption system. Energy Convers. Manag. 2015, 97, 243–252. [Google Scholar]
- Bogart, M.J.P. Pitfalls in ammonia absorption refrigeration. Int. J. Refrig. 1982, 5, 203–208. [Google Scholar]
- Wageiallah Mohammed, O.; Yanling, G. Comprehensive Parametric Study of a Solar Absorption Refrigeration System to Lower Its Cut In/Off Temperature. Energies 2017, 10, 1746. [Google Scholar] [CrossRef]
- Fernández-Seara, J.; Sieres, J.; Vázquez, M. Distillation column configurations in ammonia–water absorption refrigeration systems. Int. J. Refrig. 2003, 26, 28–34. [Google Scholar] [CrossRef]
- Fernández-Seara, J.; Sieres, J. The importance of the ammonia purification process in ammonia–water absorption systems. Energy Convers. Manag. 2006, 47, 1975–1987. [Google Scholar]
- Tao, X.; Infante Ferreira, C. Absorption of high concentration NH3/H2O in a plate heat exchanger. In Proceedings of the ISHPC 2021 Proceedings, Berlin/Heidelberg, Germany, 22–25 August 2021; Volume 108. [Google Scholar]
- Mathworks. Matlab R2019a. 2019. Available online: https://www.mathworks.com/help/matlab/ (accessed on 5 April 2021).
- Staedter, M.A.; Garimella, S. Heat and mass transfer in microscale diabatic distillation columns for ammonia–water desorption and rectification. Int. J. Refrig. 2018, 95, 10–20. [Google Scholar]
- Stoffel, B. Chapter 4—Physical and Technical Background of the Efficiency of Pumps. In Assessing the Energy Efficiency of Pumps and Pump Units; Stoffel, B., Ed.; Elsevier: Boston, MA, USA, 2015; pp. 45–61. [Google Scholar] [CrossRef]
- Tao, X.; Nuijten, M.P.; Infante Ferreira, C.A. Two-phase vertical downward flow in plate heat exchangers: Flow patterns and condensation mechanisms. Int. J. Refrig. 2018, 85, 489–510. [Google Scholar] [CrossRef]
- Taboas, F.; Valles, M.; Bourouis, M.; Coronas, A. Assessment of boiling heat transfer and pressure drop correlations of ammonia/water mixture in a plate heat exchanger. Int. J. Refrig. 2012, 35, 633–644. [Google Scholar]
- Táboas, F.; Vallès, M.; Bourouis, M.; Coronas, A. Flow boiling heat transfer of ammonia/water mixture in a plate heat exchanger. Int. J. Refrig. 2010, 33, 695–705. [Google Scholar]
- Cerezo, J.; Best, R.; Bourouis, M.; Coronas, A. Comparison of numerical and experimental performance criteria of an ammonia–water bubble absorber using plate heat exchangers. Int. J. Heat Mass Transf. 2010, 53, 3379–3386. [Google Scholar]
- Tao, X.; Infante Ferreira, C.A. NH3 condensation in a plate heat exchanger: Flow pattern based models of heat transfer and frictional pressure drop. Int. J. Heat Mass Transf. 2020, 154, 119774. [Google Scholar] [CrossRef]
- Khan, T.S.; Khan, M.S.; Chyu, M.-C.; Ayub, Z.H. Experimental investigation of evaporation heat transfer and pressure drop of ammonia in a 60 chevron plate heat exchanger. Int. J. Refrig. 2012, 35, 336–348. [Google Scholar] [CrossRef]
- Silver, L. Gas cooling with aqueous condensation. Trans. Inst. Chem. Eng 1947, 25, 30–42. [Google Scholar]
- Bell, K.J.; Ghaly, M.A. An approximate generalized design method for multicomponent/partial condenser. AICHE Symp. Ser. 1972, 69, 72–79. [Google Scholar]
- Martin, H. A theoretical approach to predict the performance of chevron-type plate heat exchangers. Chem. Eng. Process. Process Intensif. 1996, 35, 301–310. [Google Scholar] [CrossRef]
- Tao, X.; Dahlgren, E.; Leichsenring, M.; Infante Ferreira, C.A. NH3 condensation in a plate heat exchanger: Experimental investigation on flow patterns, heat transfer and frictional pressure drop. Int. J. Heat Mass Transf. 2020, 151, 119374. [Google Scholar] [CrossRef]
- Lemmon, E.W.; Bell, I.H.; Huber, M.L.; McLinden, M.O. NIST Standard Reference Database 23, Reference Fluid Thermodynamic and Transport Properties (REFPROP), Version 10.0; National Institute of Standards and Technology: Gaithersburg, MD, USA, 2018. Available online: http://www.nist.gov/srd/nist23.cfm (accessed on 1 May 2021).
- Conde, M. Thermophysical Properties of NH3 + H2O Solutions for the Industrial Design of Absorption Refrigeration Equipment; M. Conde Engineering: Zurich, Switzerland, 2004. [Google Scholar]
- Melinder, Å. Thermophysical Properties of Aqueous Solutions Used as Secondary Working Fluids; KTH: Stockholm, Sweden, 2007.
- Albers, J.; Ziegler, F. Analysis of the part load behaviour of sorption chillers with thermally driven solution pumps. In Proceedings of the 21th IIR International Congress of Refrigeration, Washington DC, USA, 17–22 August 2003. [Google Scholar]
- Gudjonsdottir, V.; Infante Ferreira, C.A.; Goethals, A. Wet compression model for entropy production minimization. Appl. Therm. Eng. 2019, 149, 439–447. [Google Scholar] [CrossRef]
- Tao, X.; Infante Ferreira, C.A. Heat transfer and frictional pressure drop during condensation in plate heat exchangers: Assessment of correlations and a new method. Int. J. Heat Mass Transf. 2019, 135, 996–1012. [Google Scholar] [CrossRef]

















| Parameter | COP | Phigh | Plow | Des | Eva | Con | Abs | ||||
|---|---|---|---|---|---|---|---|---|---|---|---|
| TSF | mSF | TSF | mSF | TSF | mSF | TSF | mSF | ||||
| Unit | - | kPa | kPa | °C | kg s−1 | °C | kg s−1 | °C | kg s−1 | °C | kg s−1 |
| Case1 | 0.60 | 1300 | 530 | 86 | 0.52 | 19 | 0.82 | 22 | 0.33 | 22 | 0.56 |
| Case2 | 0.54 | 1400 | 630 | 85 | 0.24 | 19 | 0.42 | 22 | 0.21 | 22 | 0.36 |
| Case3 | 0.47 | 1400 | 660 | 85 | 0.51 | 20 | 0.83 | 22 | 0.33 | 22 | 0.56 |
| Case4 | 0.60 | 1250 | 560 | 76 | 0.51 | 19 | 0.82 | 22 | 0.32 | 22 | 0.56 |
| Case5 | 0.61 | 1260 | 610 | 75 | 0.23 | 19 | 0.42 | 22 | 0.21 | 22 | 0.37 |
| Case6 | 0.58 | 1250 | 620 | 76 | 0.50 | 19 | 0.83 | 22 | 0.33 | 22 | 0.56 |
| Parameter | TSF,Des | TSF,Con | TSF,Eva | TSF,Abs | Phigh | Plow | QEva | mR | COP | |||
|---|---|---|---|---|---|---|---|---|---|---|---|---|
| Exp. | Pre. | Exp. | Pre. | Exp. | Pre. | |||||||
| Unit | °C | °C | °C | °C | kPa | kPa | kW | kW | kg/s | kg/s | - | - |
| Case 1 | 95 | 24 | 20 | 22 | 1340 | 270 | 1.41 | 1.35 | 0.00105 | 0.00113 | 0.568 | 0.556 |
| Case 2 | 100 | 24 | 20 | 22 | 1360 | 280 | 2.30 | 1.94 | 0.00170 | 0.00163 | 0.603 | 0.586 |
| Case 3 | 105 | 24 | 20 | 22 | 1400 | 290 | 2.36 | 2.40 | 0.00177 | 0.00199 | 0.614 | 0.591 |
| Case 4 | 95 | 28 | 20 | 22 | 1400 | 270 | 0.48 | 0.48 | 0.00038 | 0.00040 | 0.436 | 0.417 |
| Case 5 | 100 | 28 | 20 | 22 | 1420 | 280 | 1.02 | 0.94 | 0.00076 | 0.00079 | 0.515 | 0.509 |
| Case 6 | 105 | 28 | 20 | 22 | 1450 | 290 | 2.31 | 2.17 | 0.00173 | 0.00182 | 0.585 | 0.577 |
| mSF,Des = 0.267 kg s−1 | mSF,Eva = 0.167 kg s−1 | mSF,Abs = 0.2 kg s−1 | mSF,Con = 0.2 kg s−1 | |||||||||
| Type | Lp | Wp | Aper | dh | β | ϕ | dg | dp | Λwave |
|---|---|---|---|---|---|---|---|---|---|
| mm | mm | m2 | mm | - | mm | mm | mm | ||
| 1 | 668 | 95 | 0.0730 | 2.99 | 63° | 1.15 | 1.72 | 0.58 | 6.67 |
| 2 | 334 | 95 | 0.0365 | 2.99 | 63° | 1.15 | 1.72 | 0.58 | 6.67 |
| Heat Exchangers | N a | A | Secondary Fluid | |||
|---|---|---|---|---|---|---|
| Fluid | Tin | Pin | m | |||
| - | m2 | °C | kPa | kg s−1 | ||
| Des (Type 1) | 13/12 | 1.751 | Water | 80–120 | 300 | 0.8 |
| Con (Type 2) | 11/10 | 0.730 | Water | 18 | 200 | 0.5 |
| Eva (Type 2) | 13/12 | 0.876 | Aqueous solution of ethanol (30% MC) | 0 | 200 | 0.8 |
| SHE (Type 1) | 9/8 | 1.168 | - | - | - | - |
| Abs (Type 1) | 13/12 | 1.751 | Water | 18 | 200 | 0.5 |
| Heat Exchangers | N a | A | Secondary Fluid | |||
|---|---|---|---|---|---|---|
| Fluid | Tin | Pin | m | |||
| - | m2 | °C | kPa | kg s−1 | ||
| Des (Type 1) | 13/12 | 1.751 | Water | 100–130 | 300 | 0.8 |
| Con (Type 2) | 13/12 | 0.876 | Water | 25–35 | 200 | 1 |
| Eva (Type 2) | 17/16 | 1.168 | Water | 20 b | 200 | 1 |
| SHE (Type 1) | 5/4 | 0.584 | - | - | - | - |
| Abs (Type 1) | 13/12 | 1.751 | Water | 25–35 | 200 | 0.5 |
Publisher’s Note: MDPI stays neutral with regard to jurisdictional claims in published maps and institutional affiliations. |
© 2022 by the authors. Licensee MDPI, Basel, Switzerland. This article is an open access article distributed under the terms and conditions of the Creative Commons Attribution (CC BY) license (https://creativecommons.org/licenses/by/4.0/).
Share and Cite
Tao, X.; Thanganadar, D.; Patchigolla, K. Compact Ammonia/Water Absorption Chiller of Different Cycle Configurations: Parametric Analysis Based on Heat Transfer Performance. Energies 2022, 15, 6511. https://doi.org/10.3390/en15186511
Tao X, Thanganadar D, Patchigolla K. Compact Ammonia/Water Absorption Chiller of Different Cycle Configurations: Parametric Analysis Based on Heat Transfer Performance. Energies. 2022; 15(18):6511. https://doi.org/10.3390/en15186511
Chicago/Turabian StyleTao, Xuan, Dhinesh Thanganadar, and Kumar Patchigolla. 2022. "Compact Ammonia/Water Absorption Chiller of Different Cycle Configurations: Parametric Analysis Based on Heat Transfer Performance" Energies 15, no. 18: 6511. https://doi.org/10.3390/en15186511
APA StyleTao, X., Thanganadar, D., & Patchigolla, K. (2022). Compact Ammonia/Water Absorption Chiller of Different Cycle Configurations: Parametric Analysis Based on Heat Transfer Performance. Energies, 15(18), 6511. https://doi.org/10.3390/en15186511

