Comparison of Hospital Building’s Energy Consumption Prediction Using Artificial Neural Networks, ANFIS, and LSTM Network
Abstract
1. Introduction
1.1. General Context and Importance of the Present Study
1.2. Research Papers: Contribution and Limitation to Data-Driven Methods
2. Models and Methods
2.1. Forecasting Models
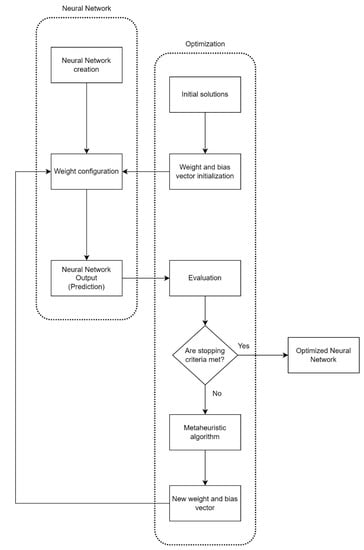
2.1.1. Artificial Neural Networks
- 1.
- Levenberg–Marquardt algorithm is an iterative method that finds the minimum of a multivariate function expressed in terms of sum of squares of nonlinear real-valued functions and has become a standard technique for nonlinear least squares problems. It can be described as a combination of the steepest descent and the Gauss–Newton method [31]. LM algorithm is claimed to be the fastest method for training moderate-sized feedforward neural networks [32]. For the present study, the LM-ANN model has the following parameters:
- Minimum performance gradient: 10−7;
- Initial μ: 0.001;
- μ decrease factor: 0.1;
- μ increase factor: 10;
- Maximum μ: 110;
- Training goal: 0.01;
- Performance metric: MSE.
- 2.
- The Scaled Conjugate Gradient algorithm, introduced by Møller [33], is a combination of the LM algorithm and the Conjugate Gradient (CG) approach. SCG is considerably faster than standard backpropagation and other conjugate gradient methods. For the present study, the SCG-ANN model has the following parameters:
- Minimum performance gradient: 10−6;
- μ adjustment parameter: 0.005;
- sigma (σ): 5 × 10−5;
- lamda (λ): 5 × 10−7;
- Training goal: 0.01;
- Performance metric: MSE.
- 3.
- Adaptive Learning Rate with Momentum. In the standard steepest descent algorithm, the Learning Rate (LR) is fixed during training. For the present study, the GDX-ANN model has the following parameters:
- Learning rate: 0.01;
- LR increase rate: 1.05;
- LR decrease rate: 0.7;
- Momentum constant: 0.9;
- Training goal: 0.01;
- Performance metric: MSE.
- 1.
- Genetic Algorithms consist of a category of stochastic search algorithms inspired by Darwin’s theory of natural evolution. The main idea is that a problem can be solved using a set of candidate solutions represented as binary strings by applying the following method:
- i.
- Creation of random initial population (chromosomes).
- ii.
- Creation of a series of new populations. At every iteration, the individuals in the current generation are the parents of the next population, called the offspring. The mating of the individuals is performed by the algorithm and includes the following steps:
- a.
- Every member of the existing population is evaluated as a solution for its fitness.
- b.
- The parents are selected based on their fitness.
- c.
- Some of the individuals who achieve the best fitness are passed on to the next generation as elite.
- d.
- The parents produce children either by mutation of a single parent or by mating a pair of parents, which is called crossover.
- e.
- The children and the elite replace the current population with the next generation.
- iii
- When one of the stopping criteria is met, the algorithm stops.
- Maximum generations: 1000;
- Population size: 100;
- Training goal: 0.01;
- Performance metric: MSE.
- 2.
- Particle Swarm Optimization is a metaheuristic algorithm first introduced by [36] to simulate social behavior. The PSO algorithm is known to outperform backpropagation training in terms of speed and is independent of the bias value [37] but seems to be inferior to the GA in terms of accuracy [38]. For the present study, the PSO-ANN model has the following parameters:
- Maximum number of iterations: 1000;
- Population size: 100;
- Damping ratio: 0.99;
- Personal learning coefficient c1: 1.5;
- Global learning coefficient c2: 2;
- Training goal: 0.01;
- Performance metric: MSE.
- 3.
- The Big Bang-Big Crunch algorithm is a simple and novel metaheuristic algorithm developed by [40] and inspired by the Big Bang theory about the beginning of the universe. According to this theory, the particles-which represent the candidate solutions-are initially spread uniformly over the search space. In the Big Crunch phase of the algorithm, a convergence operator is determined, and the particles converge to a specific point. In the Big Bang phase that follows, the particles will be drawn in an orderly way. These two phases are repeated until a stopping criterion is met. The aim is to lead the particles to a global optimum. The convergence operator can be either the weighted average of the positions of the candidate solutions or the position of the best candidate solution. The convergence operator, called the Center of Mass (CM), is calculated by Equation (2):where nP represents the population of the particles, P is the matrix of the candidate solutions, PFit is the vector of the penalty function, nv the number of design variables and bestP is the particle with the best fit.
- Maximum number of iterations: 1000;
- Population size: 100;
- Training goal: 0.01;
- Performance metric: MSE.
2.1.2. Adaptive Neuro-Fuzzy Inference System
- IF Loadt−1 is A1
- AND Loadt−2 is A2
- AND Loadt−24 is Am
- THEN Loadt = f(Loadt−1, Loadt−2,…, Loadt−24)
- Clustering technique: Fuzzy C-Means clustering;
- Number of clusters: 10;
- Exponent: 2;
- Maximum number of epochs: 1000;
- Training goal: 0.01;
- Performance metric: MSE.
2.1.3. Long Short-Term Memory Networks
- Gradient threshold: 1;
- Initial learning rate: 0.005;
- LR drop factor: 0.2;
- Performance metric: MSE.
2.2. Reference Building Model Description
2.3. Obtained Data
2.4. Evaluation Metrics
3. Results
3.1. Training Phase
3.1.1. Performance during Training
3.1.2. Error Distribution for Training Phase
3.1.3. Regression Plots for the Training Phase
3.2. Testing Phase
3.2.1. Error Distribution for Testing Phase
3.2.2. Regression Plots for the Testing Phase
3.2.3. MAPE Boxplot of the Predictors
3.2.4. MAPE Results from a Randomly Selected Day
3.2.5. GA-ANN Optimization
3.2.6. Reproducibility of the Models
4. Discussion
Author Contributions
Funding
Conflicts of Interest
References
- European Commission. 2022. Available online: https://ec.europa.eu/info/news/focus-energy-efficiency-buildings-2020-lut-17_en (accessed on 2 May 2022).
- Gordillo-Orquera, R.; Lopez-Ramos, L.M.; Muñoz-Romero, S.; Iglesias-Casarrubios, P.; Arcos-Avilés, D.; Marques, A.G.; Rojo-Álvarez, J.L. Analyzing and Forecasting Electrical Load Consumption in Healthcare Buildings. Energies 2018, 11, 493. [Google Scholar] [CrossRef]
- Kyriakarakos, G.; Dounis, A. Intelligent Management of Distributed Energy Resources for Increased Resilience and Environmental Sustainability of Hospitals. Sustainability 2020, 12, 7379. [Google Scholar] [CrossRef]
- World Bank Group. Climate-Smart Healthcare: Low-Carbon and Resilience Strategies for the Health Sector. 2017. Available online: https://documents1.worldbank.org/curated/en/322251495434571418/pdf/113572-WP-PUBLIC-FINAL-WBG-Climate-smart-Healthcare-002.pdf (accessed on 2 May 2022).
- Health Care Without Harm. The Energy Efficiency Directive. 2017. Available online: https://noharm-europe.org/sites/default/files/documents-files/5047/2017-10-09HCWHEurope_Energy_Efficiency_Position_Paper.pdf (accessed on 23 July 2022).
- Coccagna, M.; Cesari, S.; Valdiserri, P.; Romio, P.; Mazzacane, S. Energy Consumption in Hospital Buildings: Functional and Morphological Evaluations of Six Case Studies. Int. J. Environ. Sci. 2017, 2, 443–452. [Google Scholar] [CrossRef]
- Soliman, S.A.-H.; Al-Kandari, A.M. Electrical Load Forecasting: Modeling and Model Construction; Elsevier: Amsterdam, The Netherlands, 2010. [Google Scholar]
- European Commission. Delivering the European Green Deal. Available online: https://ec.europa.eu/info/strategy/priorities-2019-2024/european-green-deal/delivering-european-green-deal_en (accessed on 2 May 2022).
- Dagdougui, H.; Bagheri, F.; Le, H.; Dessaint, L. Neural network model for short-term and very-short-term load forecasting in district buildings. Energy Build. 2019, 203, 109408. [Google Scholar] [CrossRef]
- Manno, A.; Martelli, E.; Amaldi, E. A Shallow Neural Network Approach for the Short-Term Forecast of Hourly Energy Consumption. Energies 2022, 15, 958. [Google Scholar] [CrossRef]
- Slowik, M.; Urban, W. Machine Learning Short-Term Energy Consumption Forecasting for Microgrids in a Manufacturing Plant. Energies 2022, 15, 3382. [Google Scholar] [CrossRef]
- Kampelis, N.; Tsekeri, E.; Kolokotsa, D.; Kalaitzakis, K.; Isidori, D.; Cristalli, C. Development of Demand Response Energy Management Optimization at Building and District Levels Using Genetic Algorithm and Artificial Neural Network Modelling Power Predictions. Energies 2018, 11, 3012. [Google Scholar] [CrossRef]
- Bagnasco, A.; Fresi, F.; Saviozzi, M.; Silvestro, F.; Vinci, A. Electrical consumption forecasting in hospital facilities: An application case. Energy Build. 2015, 103, 261–270. [Google Scholar] [CrossRef]
- Mariano-Hernández, D.; Hernández-Callejo, L.; García, F.S.; Duque-Perez, O.; Zorita-Lamadrid, A.L. A Review of Energy Consumption Forecasting in Smart Buildings: Methods, Input Variables, Forecasting Horizon and Metrics. Appl. Sci. 2020, 10, 8323. [Google Scholar] [CrossRef]
- Zhao, H.-X.; Magoulès, F. A review on the prediction of building energy consumption. Renew. Sustain. Energy Rev. 2012, 16, 3586–3592. [Google Scholar] [CrossRef]
- Foucquier, A.; Robert, S.; Suard, F.; Stéphan, L.; Jay, A. State of the art in building modelling and energy performances prediction: A review. Renew. Sustain. Energy Rev. 2013, 23, 272–288. [Google Scholar] [CrossRef]
- Seyedzadeh, S.; Rahimian, F.P.; Glesk, I.; Roper, M. Machine learning for estimation of building energy consumption and performance: A review. Vis. Eng. 2018, 6, 5. [Google Scholar] [CrossRef]
- Sadeghi, A.; Sinaki, R.Y.; Young, W.A.; Weckman, G.R. An Intelligent Model to Predict Energy Performances of Residential Buildings Based on Deep Neural Networks. Energies 2020, 13, 571. [Google Scholar] [CrossRef]
- Korkidis, P.; Dounis, A.; Kofinas, P. Computational Intelligence Technologies for Occupancy Estimation and Comfort Control in Buildings. Energies 2021, 14, 4971. [Google Scholar] [CrossRef]
- Cao, L.; Li, Y.; Zhang, J.; Jiang, Y.; Han, Y.; Wei, J. Electrical load prediction of healthcare buildings through single and ensemble learning. Energy Rep. 2020, 6, 2751–2767. [Google Scholar] [CrossRef]
- Mosavi, A.; Salimi, M.; Ardabili, S.F.; Rabczuk, T.; Shamshirband, S.; Varkonyi-Koczy, A.R. State of the Art of Machine Learning Models in Energy Systems, a Systematic Review. Energies 2019, 12, 1301. [Google Scholar] [CrossRef]
- Hill, T.; Marquez, L.; O’Connor, M.; Remus, W. Artificial neural network models for forecasting and decision making. Int. J. Forecast. 1994, 10, 5–15. [Google Scholar] [CrossRef]
- Wang, X.; Fang, F.; Zhang, X.; Liu, Y.; Wei, L.; Shi, Y. LSTM-based Short-term Load Forecasting for Building Electricity Consumption. In Proceedings of the 28th IEEE International Symposium on Industrial Electronics, ISIE 2019, Vancouver, BC, Canada, 12–14 June 2019. [Google Scholar] [CrossRef]
- Ghenai, C.; Al-Mufti, O.A.A.; Al-Isawi, O.A.M.; Amirah, L.H.L.; Merabet, A. Short-term building electrical load forecasting using adaptive neuro-fuzzy inference system (ANFIS). J. Build. Eng. 2022, 52, 104323. [Google Scholar] [CrossRef]
- Si, T.; Bagchi, J.; Miranda, P.B. Artificial Neural Network training using metaheuristics for medical data classification: An experimental study. Expert Syst. Appl. 2022, 193, 116423. [Google Scholar] [CrossRef]
- Chenglei, H.; Kangji, L.; Guohai, L.; Lei, P. Forecasting building energy consumption based on hybrid PSO-ANN prediction model. In Proceedings of the 2015 34th Chinese Control Conference (CCC), Hangzhou, China, 28–30 July 2015. [Google Scholar] [CrossRef]
- Wahid, F.; Fayaz, M.; AlJarbouh, A.; Mir, M.; Aamir, M. Imran Energy Consumption Optimization and User Comfort Maximization in Smart Buildings Using a Hybrid of the Firefly and Genetic Algorithms. Energies 2020, 13, 4363. [Google Scholar] [CrossRef]
- Ruiz, E.; Pacheco-Torres, R.; Casillas, J. Energy consumption modeling by machine learning from daily activity metering in a hospital. In Proceedings of the 2017 22nd IEEE International Conference on Emerging Technologies and Factory Automation (ETFA), Limassol, Cyprus, 12–15 September 2017. [Google Scholar] [CrossRef]
- Runge, J.; Zmeureanu, R. Forecasting Energy Use in Buildings Using Artificial Neural Networks: A Review. Energies 2019, 12, 3254. [Google Scholar] [CrossRef]
- Muhammad, W.; Zhenzhi, L.; Shengyuan, L.; Zhang, J.; Mian, R.; Intisar, A.S. Optimal BRA based electric demand prediction strategy considering instance-based learning of the forecast factors. Int. Trans. Electr. Energy Syst. 2021, 31, e12967. [Google Scholar] [CrossRef]
- Lourakis, M.I.A.; Argyros, A.A. Is Levenberg-Marquardt the Most Efficient Optimization Algorithm for Implementing Bundle Adjustment? In Proceedings of the 10th IEEE International Conference on Computer Vision (ICCV 2005). Beijing, China, 17–20 October 2005. [Google Scholar] [CrossRef]
- Ruiz, L.G.B.; Cuéllar, M.P.; Calvo-Flores, M.D.; Jiménez, M.D.C.P. An Application of Non-Linear Autoregressive Neural Networks to Predict Energy Consumption in Public Buildings. Energies 2016, 9, 684. [Google Scholar] [CrossRef]
- Møller, M.F. A scaled conjugate gradient algorithm for fast supervised learning. Neural Netw. 1993, 6, 525–533. [Google Scholar] [CrossRef]
- Khosravani, H.R.; Castilla, M.D.M.; Berenguel, M.; Ruano, A.E.; Ferreira, P.M. A Comparison of Energy Consumption Prediction Models Based on Neural Networks of a Bioclimatic Building. Energies 2016, 9, 57. [Google Scholar] [CrossRef]
- Montana, D.J.; Davis, L. Training feedforward neural networks using genetic algorithms. In Proceedings of the 11th International Joint Conference on Artificial Intelligence, IJCAI-89, Detroit, MI, USA, 20–25 August 1989; Volume 1. [Google Scholar]
- Kennedy, J.; Eberhart, R. Particle swarm optimization. In Proceedings of the ICNN’95—International Conference on Neural Networks, Perth, Australia, 27 November 1995. [Google Scholar] [CrossRef]
- Gudise, V.G.; Venayagamoorthy, G.K. Comparison of particle swarm optimization and backpropagation as training algorithms for neural networks. In Proceedings of the 2003 IEEE Swarm Intelligence Symposium, SIS’03, (Cat. No.03EX706). Indianapolis, IN, USA, 24–26 April 2003. [Google Scholar] [CrossRef]
- Le, L.T.; Nguyen, H.; Dou, J.; Zhou, J. A Comparative Study of PSO-ANN, GA-ANN, ICA-ANN, and ABC-ANN in Estimating the Heating Load of Buildings’ Energy Efficiency for Smart City Planning. Appl. Sci. 2019, 9, 2630. [Google Scholar] [CrossRef]
- Heris, M.K. Particle Swarm Optimization in MATLAB. Yarpiz. 2015. Available online: https://yarpiz.com/50/ypea102-particle-swarm-optimization (accessed on 21 July 2022).
- Erol, O.; Eksin, I. A new optimization method: Big Bang-Big Crunch. Adv. Eng. Softw. 2006, 37, 106–111. [Google Scholar] [CrossRef]
- Wang, J.; Kumbasar, T. Parameter optimization of interval Type-2 fuzzy neural networks based on PSO and BBBC methods. IEEE/CAA J. Autom. Sin. 2019, 6, 247–257. [Google Scholar] [CrossRef]
- Jang, J.S. ANFIS: Adaptive-Network-Based Fuzzy Inference System. IEEE Trans. Syst. Man Cybern. Syst. 1993, 23, 665–685. [Google Scholar] [CrossRef]
- Kontogiannis, D.; Bargiotas, D.; Daskalopulu, A. Fuzzy Control System for Smart Energy Management in Residential Buildings Based on Environmental Data. Energies 2021, 14, 752. [Google Scholar] [CrossRef]
- Heris, M.K. Time-Series Prediction using ANFIS in MATLAB. 2015. Available online: https://yarpiz.com/327/ypfz102-time-series-prediction-using-anfis (accessed on 21 July 2022).
- Xie, C.; Wang, D.; Wu, H.; Gao, L. A long short-term memory neural network model for knee joint acceleration estimation using mechanomyography signals. Int. J. Adv. Robot. Syst. 2020, 17. [Google Scholar] [CrossRef]
- Pek, J.; Wong, A.C.M.; Wong, O.C.Y. Confidence Intervals for the Mean of Non-Normal Distribution: Transform or Not to Transform. Open J. Stat. 2017, 07, 405–421. [Google Scholar] [CrossRef][Green Version]
- Myatt, G.J. Making Sense of Data-A Practical Guide to Exploratory Data Analysis and Data Mining; John Wiley & Sons, Inc.: Hoboken, NJ, USA, 2007. [Google Scholar]



















| Comments | ||
|---|---|---|
| Vintage | New Construction | |
| Location | Zone 3C: San Diego, CA, USA (warm, marine) | Selected climate based on ASHRAE Standard 169-2013 |
| Available fuel types | Gas, electricity | |
| Building type (Principal building function) | Healthcare | |
| Building prototype | Hospital | |
| Total floor area including basement | 22,436.18 m2 | 241,410 sq.feet |
| Number of floors | 5 plus basement | |
| Coordinates | Latitude [deg] 32.58, Longitude [deg]−117.0 | |
| Elevation | 159 m |
| Predictor | MSE | R | R2 | MAPE % | MAPE with 95% CI | MBE |
|---|---|---|---|---|---|---|
| LM-ANN | 539.90 | 0.99423 | 0.9885 | 2.62 | 2.59–2.65 | −7.8828 × 10−10 |
| SCG-ANN | 623.57 | 0.99333 | 0.9867 | 2.83 | 2.80–2.87 | 0.0098745 |
| GDX-ANN | 510.73 | 0.99454 | 0.9891 | 2.46 | 2.43–2.50 | 3.1315 × 10−5 |
| GA-ANN | 2871.6 | 0.96895 | 0.9389 | 6.85 | 6.79–6.91 | 2.3268 |
| PSO-ANN | 1234.6 | 0.98675 | 0.9737 | 4.19 | 4.14–4.23 | 0.089787 |
| BB-BC-ANN | 1682.0 | 0.9819 | 0.9641 | 5.27 | 5.22–5.32 | 0.15657 |
| ANFIS | 442.98 | 0.99526 | 0.9905 | 2.10 | 2.07–2.13 | −0.0011551 |
| LSTM | 680.84 | 0.99271 | 0.9855 | 3.07 | 3.04–3.11 | 0.020457 |
| Predictor | MSE | R | R2 | MAPE % | MAPE with 95% CI | MBE |
|---|---|---|---|---|---|---|
| LM-ANN | 613.95 | 0.99339 | 0.9868 | 2.78 | 2.71–2.85 | −0.09 |
| SCG-ANN | 711.77 | 0.99234 | 0.9847 | 3.02 | 2.94–3.10 | −0.35154 |
| GDX-ANN | 599.48 | 0.99355 | 0.9871 | 2.66 | 2.59–2.74 | −0.27765 |
| GA-ANN | 3064.0 | 0.96664 | 0.9344 | 7.1 | 6.98–7.22 | 2.2024 |
| PSO-ANN | 1320.7 | 0.98581 | 0.9718 | 4.36 | 4.26–4.46 | −0.035637 |
| BB-BC-ANN | 1825.0 | 0.98037 | 0.9611 | 5.52 | 5.42–5.62 | 0.41037 |
| ANFIS | 537.71 | 0.99422 | 0.9885 | 2.27 | 2.20–2.34 | 0.062046 |
| LSTM | 787.18 | 0.99152 | 0.9831 | 3.25 | 3.17–3.32 | 0.033282 |
| Predictor | MAPE % |
|---|---|
| LM-ANN | 1.37 |
| SCG-ANN | 1.88 |
| GDX-ANN | 1.59 |
| GA-ANN | 5.53 |
| PSO-ANN | 3.06 |
| BB-BC-ANN | 4.54 |
| ANFIS | 1.23 |
| LSTM | 1.88 |
| Combination Number | Population | Crossover Rate | Mutation Rate | Generations | MSE | MAPE % |
|---|---|---|---|---|---|---|
| 1 | 60 | 0.9 | 0.01 | 1000 | 2609 | 6.41 |
| 2 | 70 | 0.8 | 0.0034 | 1000 | 2785 | 6.69 |
| 3 | 90 | 0.7 | 0.0017 | 95 | 10,281 | 14.04 |
| 4 | 100 | 0.6 | 0.0001 | 81 | 13,688 | 15.92 |
| Predictor | MAPE % |
|---|---|
| LM-ANN | 17.81 |
| SCG-ANN | 17.8 |
| GDX-ANN | 16.31 |
| GA-ANN | 17.67 |
| PSO-ANN | 17.3 |
| BB-BC-ANN | 18.07 |
| ANFIS | 16.81 |
| LSTM | 3.69 |
| Predictor | MAPE % |
|---|---|
| LM-ANN | 17.81 |
| SCG-ANN | 17.8 |
| GDX-ANN | 16.31 |
| GA-ANN | 17.67 |
| PSO-ANN | 17.3 |
| BB-BC-ANN | 18.07 |
| ANFIS | 16.81 |
| LSTM | 3.69 |
Publisher’s Note: MDPI stays neutral with regard to jurisdictional claims in published maps and institutional affiliations. |
© 2022 by the authors. Licensee MDPI, Basel, Switzerland. This article is an open access article distributed under the terms and conditions of the Creative Commons Attribution (CC BY) license (https://creativecommons.org/licenses/by/4.0/).
Share and Cite
Panagiotou, D.K.; Dounis, A.I. Comparison of Hospital Building’s Energy Consumption Prediction Using Artificial Neural Networks, ANFIS, and LSTM Network. Energies 2022, 15, 6453. https://doi.org/10.3390/en15176453
Panagiotou DK, Dounis AI. Comparison of Hospital Building’s Energy Consumption Prediction Using Artificial Neural Networks, ANFIS, and LSTM Network. Energies. 2022; 15(17):6453. https://doi.org/10.3390/en15176453
Chicago/Turabian StylePanagiotou, Dimitrios K., and Anastasios I. Dounis. 2022. "Comparison of Hospital Building’s Energy Consumption Prediction Using Artificial Neural Networks, ANFIS, and LSTM Network" Energies 15, no. 17: 6453. https://doi.org/10.3390/en15176453
APA StylePanagiotou, D. K., & Dounis, A. I. (2022). Comparison of Hospital Building’s Energy Consumption Prediction Using Artificial Neural Networks, ANFIS, and LSTM Network. Energies, 15(17), 6453. https://doi.org/10.3390/en15176453
