Optimal Sizing and Allocation of Distributed Generation in the Radial Power Distribution System Using Honey Badger Algorithm
Abstract
:1. Introduction
- Type-1: DGs that only contribute to the real power in the system, e.g., fuel cells and photovoltaic systems.
- Type-2: DGs that only compensate the reactive power in the system, e.g., capacitors and reactive power compensators.
- Type-3: DGs that can contribute both active and reactive power to the system. The prime examples of these kinds of DGs are synchronous machines.
- Type-4: DGs that contribute active power but consume reactive power in the system, e.g., wind turbines.
- Honey badger algorithm (HBA) is used to perform the sizing of the four types of DGs in IEEE 33-bus and 69-bus power distribution systems. To the best of the authors’ knowledge, no comparison has been drawn between IEEE 33-bus and 69-bus test bench systems using HBA.
- A backward/forward sweep load flow analysis is performed for the standard IEEE 33-bus and 69-bus distribution systems to determine the required variables for power loss index and optimization algorithms for optimal DG sizing and allocation, respectively.
- A comparative analysis is carried out for HBA, GWO and WOA to compare their accuracy and convergence time for achieving optimal results for IEEE 33-bus and 69-bus systems.
2. Backward/Forward Sweep Algorithm (BFS)
3. Power Loss Index Method (PLI)
4. Objective Function Formulations
5. Metaheuristic Algorithms
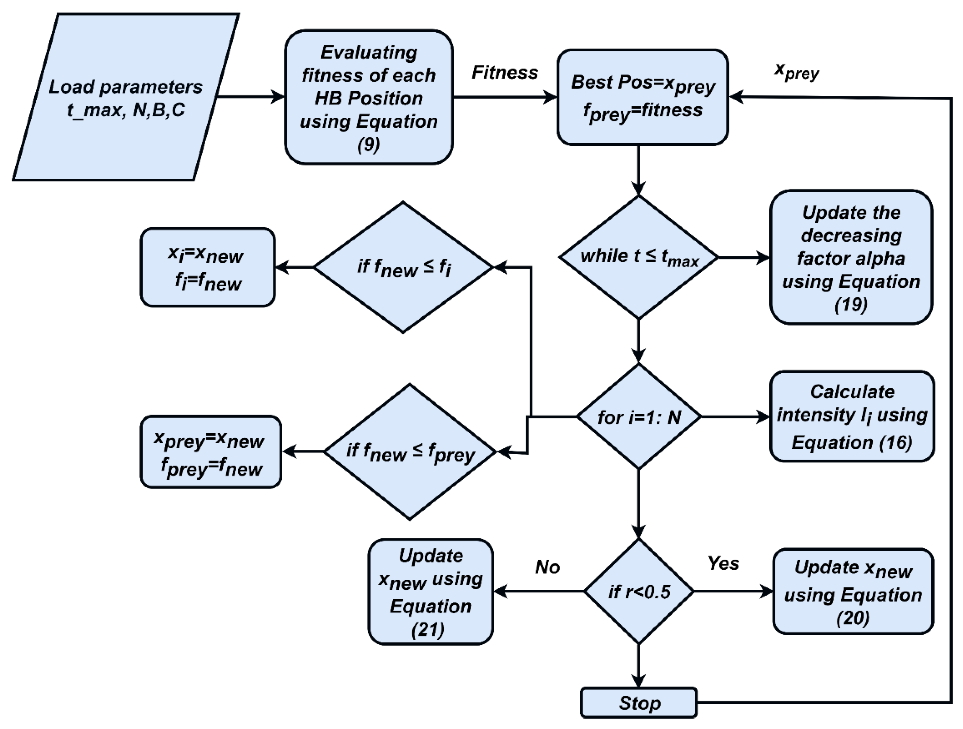
5.1. Honey Badger Algorithm
5.1.1. Digging Mode
5.1.2. Honey Mode
5.2. Grey Wolf Optimization Algorithm
Encircling and Hunting Prey
5.3. Whale Optimization Algorithm (WOA)
5.3.1. Encircling and Hunting Prey
5.3.2. Bubble Net Attacking Method
6. Simulation Results and Discussion
7. Conclusions
Author Contributions
Funding
Institutional Review Board Statement
Informed Consent Statement
Data Availability Statement
Conflicts of Interest
References
- Lee, S.H.; Grainger, J.J. Optimum Placement of Fixed and Switched Capacitors on Primary Distribution Feeders. IEEE Trans. Power Appar. Syst. 1981, 100, 345–352. [Google Scholar] [CrossRef]
- Hussain, I.; Khan, F.; Ahmad, I.; Khan, S.; Saeed, M. Power Loss Reduction via Distributed Generation System Injected in a Radial Feeder. Mehran Univ. Res. J. Eng. Technol. 2021, 40, 160–168. [Google Scholar] [CrossRef]
- Bollen, M.; Yang, Y.; Hassan, F. Integration of distributed generation in the power system-a power quality approach. In Proceedings of the 13th International Conference on Harmonics and Quality of Power IEEE, Wollongong, NSW, Australia, 28 September–1 October 2008; pp. 1–8. [Google Scholar] [CrossRef]
- Devabalaji, K.; Ravi, K.; Kothari, D. Optimal location and sizing of capacitor placement in radial distribution system using Bacterial Foraging Optimization Algorithm. Int. J. Electr. Power Energy Syst. 2015, 71, 383–390. [Google Scholar] [CrossRef]
- Franco, J.F.; Rider, M.J.; Lavorato, M.; Romero, R. A mixed-integer LP model for the optimal allocation of voltage regulators and capacitors in radial distribution systems. Int. J. Electr. Power Energy Syst. 2013, 48, 123–130. [Google Scholar] [CrossRef]
- Reddy, P.D.P.; Reddy, V.C.V.; Manohar, T.G. Whale optimization algorithm for optimal sizing of renewable resources for loss reduction in distribution systems. Renew. Wind. Water Sol. 2017, 4, 3. [Google Scholar] [CrossRef]
- Hung, D.Q.; Mithulananthan, N.; Bansal, R.C. Analytical Expressions for DG Allocation in Primary Distribution Networks. IEEE Trans. Energy Convers. 2010, 25, 814–820. [Google Scholar] [CrossRef]
- Golberg, D.E. Genetic Algorithms in Search, Optimization, and Machine Learning. Available online: http://www2.fiit.stuba.sk/~kvasnicka/Free%20books/Goldberg_Genetic_Algorithms_in_Search.pdf (accessed on 6 July 2022).
- Kennedy, J.; Eberhart, R. Particle Swarm Optimization. In Proceedings of the ICNN’95—International Conference on Neural Networks, Perth, Australia, 27 November–1 December 1995; Volume 4, pp. 1942–1948. [Google Scholar] [CrossRef]
- Sultana, U.; Khairuddin, A.B.; Rasheed, N.; Qazi, S.H.; Mokhtar, A.S. Allocation of Distributed Generation and Battery Switching Stations for Electric Vehicle using Whale Optimiser Algorithm. J. Eng. Res. 2018, 6, 70–93. [Google Scholar]
- Suresh, M.C.V.; Belwin, E.J. Optimal DG placement for benefit maximization in distribution networks by using Dragonfly algorithm. Renew. Wind. Water Sol. 2018, 5, 4. [Google Scholar] [CrossRef]
- Tan, Z.; Zeng, M.; Sun, L. Optimal Placement and Sizing of Distributed Generators Based on Swarm Moth Flame Optimization. Front. Energy Res. 2021, 9, 676305. [Google Scholar] [CrossRef]
- Anbuchandran, S.; Rengaraj, R.; Bhuvanesh, A.; Karuppasamypandiyan, M. A Multi-objective Optimum Distributed Generation Placement Using Firefly Algorithm. J. Electr. Eng. Technol. 2021, 17, 945–953. [Google Scholar] [CrossRef]
- Nekooei, K.; Farsangi, M.M.; Nezamabadi-Pour, H.; Lee, K.Y. An Improved Multi-Objective Harmony Search for Optimal Placement of DGs in Distribution Systems. IEEE Trans. Smart Grid 2013, 4, 557–567. [Google Scholar] [CrossRef]
- Aman, M.M.; Jasmon, G.B.; Mokhlis, H.; Abu Bakar, A.H. Optimum tie switches allocation and DG placement based on maximisation of system loadability using discrete artificial bee colony algorithm. IET Gener. Transm. Distrib. 2016, 10, 2277–2284. [Google Scholar] [CrossRef]
- Mirjalili, S.; Lewis, A. Advances in Engineering Software the Whale Optimization Algorithm. Adv. Eng. Softw. 2016, 95, 51–67. [Google Scholar] [CrossRef]
- Mirjalili, S.; Mirjalili, S.M.; Lewis, A. Advances in Engineering Software Grey Wolf Optimizer. Adv. Eng. Softw. 2014, 69, 46–61. [Google Scholar] [CrossRef]
- Hashim, F.A.; Houssein, E.H.; Hussain, K.; Mabrouk, M.S.; Al-Atabany, W. Honey Badger Algorithm: New metaheuristic algorithm for solving optimization problems. Math. Comput. Simul. 2022, 192, 84–110. [Google Scholar] [CrossRef]
- Abdel-Mawgoud, H.; Ali, A.; Kamel, S.; Rahmann, C.; Abdel-Moamen, M. A Modified Manta Ray Foraging Optimizer for Planning Inverter-Based Photovoltaic with Battery Energy Storage System and Wind Turbine in Distribution Networks. IEEE Access 2021, 9, 91062–91079. [Google Scholar] [CrossRef]
- Das, B.; Mukherjee, V.; Das, D. DG placement in radial distribution network by symbiotic organisms search algorithm for real power loss minimization. Appl. Soft Comput. 2016, 49, 920–936. [Google Scholar] [CrossRef]
- Saddique, M.W.; Haroon, S.S.; Amin, S.; Bhatti, A.R.; Sajjad, I.A.; Liaqat, R. Optimal Placement and Sizing of Shunt Capacitors in Radial Distribution System Using Polar Bear Optimization Algorithm. Arab. J. Sci. Eng. 2021, 46, 873–899. [Google Scholar] [CrossRef]
- Moradi, M.H.; Abedini, M. A combination of genetic algorithm and particle swarm optimization for optimal DG location and sizing in distribution systems. Int. J. Electr. Power Energy Syst. 2012, 34, 66–74. [Google Scholar] [CrossRef]
- Celli, G.; Ghiani, E.; Mocci, S.; Pilo, F. A Multiobjective Evolutionary Algorithm for the Sizing and Siting of Distributed Generation. IEEE Trans. Power Syst. 2005, 20, 750–757. [Google Scholar] [CrossRef]
- Gomez-Gonzalez, M.; López, A.; Jurado, F. Optimization of distributed generation systems using a new discrete PSO and OPF. Electr. Power Syst. Res. 2012, 84, 174–180. [Google Scholar] [CrossRef]
- Abdel-Mawgoud, H.; Kamel, S.; El-Ela, A.A.A.; Jurado, F. Optimal Allocation of DG and Capacitor in Distribution Networks Using a Novel Hybrid MFO-SCA Method. Electr. Power Components Syst. 2021, 49, 259–275. [Google Scholar] [CrossRef]
- De Koster, O.A.C.; Domínguez-Navarro, J.A. Multi-Objective Tabu Search for the Location and Sizing of Multiple Types of FACTS and DG in Electrical Networks. Energies 2020, 13, 2722. [Google Scholar] [CrossRef]
- Wang, C.; Nehrir, M. Analytical Approaches for Optimal Placement of Distributed Generation Sources in Power Systems. IEEE Trans. Power Syst. 2004, 19, 2068–2076. [Google Scholar] [CrossRef]
- Acharya, N.; Mahat, P.; Mithulananthan, N. An analytical approach for DG allocation in primary distribution network. Int. J. Electr. Power Energy Syst. 2006, 28, 669–678. [Google Scholar] [CrossRef]
- Keane, A.; O’Malley, M. Optimal allocation of embedded generation on the Irish distribution network. In Proceedings of the CIRED 18th International Conference and Exhibition on Electricity Distribution IET, Turin, Italy, 6–9 June 2005. [Google Scholar] [CrossRef]
- El-Fergany, A. Optimal allocation of multi-type distributed generators using backtracking search optimization algorithm. Int. J. Electr. Power Energy Syst. 2015, 64, 1197–1205. [Google Scholar] [CrossRef]
- Singh, B.; Mukherjee, V.; Tiwari, P. A survey on impact assessment of DG and FACTS controllers in power systems. Renew. Sustain. Energy Rev. 2015, 42, 846–882. [Google Scholar] [CrossRef]
- Kawambwa, S.; Mwifunyi, R.; Mnyanghwalo, D.; Hamisi, N.; Kalinga, E.; Mvungi, N. An improved backward/forward sweep power flow method based on network tree depth for radial distribution systems. J. Electr. Syst. Inf. Technol. 2021, 8, 7. [Google Scholar] [CrossRef]
- Reddy, P.D.P.; Reddy, V.C.V.; Manohar, T.G. Optimal renewable resources placement in distribution networks by combined power loss index and whale optimization algorithms. J. Electr. Syst. Inf. Technol. 2018, 5, 175–191. [Google Scholar] [CrossRef]
- Ehsan, A.; Yang, Q. Optimal integration and planning of renewable distributed generation in the power distribution networks: A review of analytical techniques. Appl. Energy 2020, 210, 44–59. [Google Scholar] [CrossRef]
- Meera, P.S.; Hemamalini, S. Optimal Siting of Distributed Generators in a Distribution Network using Artificial Immune System. Int. J. Electr. Comput. Eng. 2017, 7, 641–649. [Google Scholar] [CrossRef]
- Kien, L.C.; Nguyen, T.T.; Pham, T.D.; Nguyen, T.T. Cost reduction for energy loss and capacitor investment in radial distribution networks applying novel algorithms. Neural Comput. Appl. 2021, 33, 15495–15522. [Google Scholar] [CrossRef]



















| Sr. No. | IEEE 33 Bus System | IEEE 69 Bus System | ||
|---|---|---|---|---|
| PLI Value | Bus No. | PLI Value | Bus No. | |
| 1 | 1 | 30 | 1 | 61 |
| 2 | 0.20 | 32 | 0.26 | 64 |
| 3 | 0.15 | 31 | 0.10 | 59 |
| 4 | 0.13 | 29 | 0.07 | 65 |
| 5 | 0.12 | 14 | 0.05 | 21 |
| Period | Load Type (kW) | |||
|---|---|---|---|---|
| Electrical | Heating | Cooling | Water Heating | |
| Cooling | 3.5 | 8.2 | 0 | 2 |
| Moderate | 3.8 | 0 | 0 | 1.6 |
| Warming | 3.88 | 0 | 3.88 | 1.2 |
| Type of DG | No DG (kW) | DG Type-1 (kW) | DG Type-2 (kVAR) | DG Type-3 (kVA) at 0.9 pf | DG Type-4 (kVA) at Unity pf |
|---|---|---|---|---|---|
| Location | 30 | 30 | 30 | 30 | |
| Size | 1.542 | 1.258 | 1.94 | 1.0542 | |
| Total Real PL | 0.210 | 0.125 | 0.150 | 0.078 | 0.125 |
| Total Reactive PL | 0.143 | 0.089 | 0.103 | 0.058 | 0.089 |
| Type of DG | No DG (kW) | DG Type-1 (kW) | DG Type-2 (kVAR) | DG Type-3 (kVA) at 0.9 pf | DG Type-4 (kVA) at Unity pf |
|---|---|---|---|---|---|
| Location | 61 | 61 | 61 | 61 | |
| Size | 1.86 | 1.33 | 2.23 | 1.9 | |
| Total Real PL | 0.22 | 0.083 | 0.155 | 0.026 | 0.083 |
| Total Reactive PL | 0.102 | 0.045 | 0.073 | 0.018 | 0.045 |
| DG Type | CPL (Pkr) | |
|---|---|---|
| 33 Bus | 69 Bus | |
| No DG (kW) | ||
| Type-2 DG (kVAr) | ||
| Type-3 DG at 0.9 pf (kVA) | ||
| Type-4 DG at unity pf (kVA) | ||
Publisher’s Note: MDPI stays neutral with regard to jurisdictional claims in published maps and institutional affiliations. |
© 2022 by the authors. Licensee MDPI, Basel, Switzerland. This article is an open access article distributed under the terms and conditions of the Creative Commons Attribution (CC BY) license (https://creativecommons.org/licenses/by/4.0/).
Share and Cite
Khan, M.H.; Ulasyar, A.; Khattak, A.; Zad, H.S.; Alsharef, M.; Alahmadi, A.A.; Ullah, N. Optimal Sizing and Allocation of Distributed Generation in the Radial Power Distribution System Using Honey Badger Algorithm. Energies 2022, 15, 5891. https://doi.org/10.3390/en15165891
Khan MH, Ulasyar A, Khattak A, Zad HS, Alsharef M, Alahmadi AA, Ullah N. Optimal Sizing and Allocation of Distributed Generation in the Radial Power Distribution System Using Honey Badger Algorithm. Energies. 2022; 15(16):5891. https://doi.org/10.3390/en15165891
Chicago/Turabian StyleKhan, Muhammad Haris, Abasin Ulasyar, Abraiz Khattak, Haris Sheh Zad, Mohammad Alsharef, Ahmad Aziz Alahmadi, and Nasim Ullah. 2022. "Optimal Sizing and Allocation of Distributed Generation in the Radial Power Distribution System Using Honey Badger Algorithm" Energies 15, no. 16: 5891. https://doi.org/10.3390/en15165891
APA StyleKhan, M. H., Ulasyar, A., Khattak, A., Zad, H. S., Alsharef, M., Alahmadi, A. A., & Ullah, N. (2022). Optimal Sizing and Allocation of Distributed Generation in the Radial Power Distribution System Using Honey Badger Algorithm. Energies, 15(16), 5891. https://doi.org/10.3390/en15165891

