The Impact of Airspace Discretization on the Energy Consumption of Autonomous Unmanned Aerial Vehicles (Drones)
Abstract
:1. Introduction and Background
2. Literature Review
- Propose a flexible energy consumption model based on the work in [1,6]. First, analytically simplified expressions for quadcopter kinematics and dynamics are deduced, and Newton-Euler equations are used to derive differential equations for stabilization and control. The energy modelling accuracy is experimentally verified by real-life flight data.
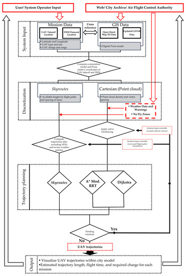
- Illustrate an open-source framework for autonomous UAV simulations. The framework utilizes a real-time 3D geospatial mining framework for LiDAR data to create a dynamically updated digital-twin model. This model enables the identification of viable airspace volumes in densely populated 3D environments based on the airspace policy/regulations. It also accounts for externalities (e.g., NFZs and weather updates).
- Assess the impact of two types of air-space discretization and their respective trajectory planning methods on the overall energy consumption of ten UAV missions. First, a traditional Cartesian discretization method with geofencing paired with the Dijkstra and Astar modified RRT algorithms. The classic and deterministic Dijkstra is utilized as the most widely accepted benchmarking algorithm for comparison [50], while the Astar modified RRT algorithm overcomes the computational complexity of both pure RRT and Astar algorithms representing one of the best energy optimal trajectory-finding methods [51]. Second, a novel dynamic 4D discretization ‘Skyroutes’ method proposed by the authors, Skyroutes is a combined discretization and trajectory planning algorithm based on disturbed fluid paths networks.
3. Materials and Study Area
3.1. Study Area
3.2. Materials
4. Methods
| Algorithm 1: Pseudocode for the Skyroutes Algorithm | |
| 1: | Initialize: function Disturbed Fluid (Grid, source): |
| 2: | Initialization input//assigned UAV location as initial vertex, input qint vertex in the point cloud. |
| 3: | Initialization input//demand location as destination vertex, input qdem vertex in the point cloud. |
| 4: | plane [Q]: = (clone origin plane x, y, new elevation Z)//Construct plane on elevation Z. |
| 5: | Create Grid [G1]:= true; for {var x = 0; x < grid size x}; {var y = 0; y < grid size y}//Assign a streamline grid of polylines in both x and y directions of plane Q with equal spacing. For all geometry in model space compute Bounding Box; Boolean, True if the geometry collides//Test all model geometry for collision with the plane Q. |
| 6: | Previous vertex in optimal path from source//previous[v]: = undefined. |
| 7: | Get Tangents (T1, T2, Tx)//Interpolate tangent Points. |
| 8: | Point new T1 = T1 + vPerp * offset distance; Point new Tx = Tx + vPerp * offset distance; Interpolate curve (new T1, new Tx)//Offset set lines S to number of x, y lines in Grid [G1]. |
| 9: | Break existing Grid [G1] and weld new interpolated curves, then new deformed grid [G2]. |
| 10: | End for. |
| 11: | Set grid paths [G2] as path search list and each path as (P1, P2, Px). |
| 12: | For all qint, qdem assign path u//Assign the shortest set of paths as route [u] for each mission from qint to qdem. |
| 13: | Remove u from G2//When a path is assigned to a UAV mission trajectory, remove it from the search list [G2]. |
| 14: | End for |
| 15: | Output visualizes trajectories. |
| 16: | End Function. |
5. Results
- Scenario 1—The first two sets of missions 1 and 2; and 3, 4, 5, and 6 share almost identical take-off and demand destinations, these missions are assigned to compare the resultant trajectory and energy consumption of UAVs performing simultaneous missions on the same path while maintaining a collision-free trajectory.
- Scenario 2—Missions 7, 9, and 10 are assigned to test complex urban obstacle avoidance with a variation in urban blocks, building envelope complexity, geometric shapes, and sizes.
6. Discussion and Conclusions
Author Contributions
Funding
Institutional Review Board Statement
Informed Consent Statement
Data Availability Statement
Conflicts of Interest
Nomenclature
| V | Voltage (V) |
| P | Power consumption (W) |
| V | Angular velocity (RPM) |
| M | Matrix of rotation |
| FB | Body frame |
| FI | Inertial frame |
| I | Electric current (amp) |
| Cτ | Torque proportionality constant |
| CP | Back electromotive force constant |
| T | Thrust |
| VL | Loft air velocity (m/s) |
| A | area (m2) |
| F | Force (N) |
| M | Mass (kg) |
| I | Inertia (kg.m2) |
| Approximation value for point xi | |
| QINT | UAV initial takeoff location point |
| QDEM | Demand location point within referenced mesh |
| QFREE | Obstacle free point cloud vertices |
| QRAND | A random point cloud vertex |
| TI | Total cost function |
| CI | Current cost function |
| EI | Estimate cost function |
| DT | Measurement vector |
| TAMB | Outdoor ambient air temperature (°C) |
| WS | Average wind velocity (m/s) |
| Greek Letters | |
| ψ | Roll angle (degrees) |
| θ | Pitch angle (degrees) |
| φ | Yaw angle (degrees) |
| ρAIR | Air density (kg/m3) |
| β | Radius of virtual vertex sphere (m) |
References
- Elsayed, M.; Mohamed, M. The impact of airspace regulations on unmanned aerial vehicles in last-mile operation. Transp. Res. Part D Transp. Environ. 2020, 87, 102480. [Google Scholar] [CrossRef]
- Zheng, X.; Wang, F.; Li, Z. A multi-UAV cooperative route planning methodology for 3D fine-resolution building model reconstruction. ISPRS J. Photogramm. Remote Sens. 2018, 146, 483–494. [Google Scholar] [CrossRef]
- Colomina, I.; Molina, P. Unmanned aerial systems for photogrammetry and remote sensing: A review. ISPRS J. Photogramm. Remote Sens. 2014, 92, 79–97. [Google Scholar] [CrossRef] [Green Version]
- Mahony, R.; Kumar, V. Aerial Robotics and the Quadrotor. IEEE Robot. Autom. Mag. 2012, 19, 19. [Google Scholar] [CrossRef]
- Zhang, K.; Lu, L.; Lei, C.; Zhu, H.; Ouyang, Y. Dynamic operations and pricing of electric unmanned aerial vehicle systems and power networks. Transp. Res. Part C Emerg. Technol. 2018, 92, 472–485. [Google Scholar] [CrossRef]
- Stolaroff, J.K.; Samaras, C.; O’Neill, E.R.; Lubers, A.; Mitchell, A.S.; Ceperley, D. Energy use and life cycle greenhouse gas emissions of drones for commercial package delivery. Nat. Commun. 2018, 9, 1–3. [Google Scholar]
- Figliozzi, M.A. Lifecycle modeling and assessment of unmanned aerial vehicles (Drones) CO2e emissions. Transp. Res. Part D Transp. Environ. 2017, 57, 251–261. [Google Scholar] [CrossRef]
- Kuby, M.; Lim, S. The flow-refueling location problem for alternative-fuel vehicles. Soc.-Econ. Plan. Sci. 2005, 39, 125–145. [Google Scholar] [CrossRef]
- Morbidi, F.; Cano, R.; Lara, D. Minimum-energy path generation for a quadrotor UAV. In Proceedings of the 2016 IEEE International Conference on Robotics and Automation (ICRA), Stockholm, Sweden, 16–21 May 2016; pp. 1492–1498. [Google Scholar]
- Thibbotuwawa, A.; Nielsen, P.; Zbigniew, B.; Bocewicz, G. Energy consumption in unmanned aerial vehicles: A review of energy consumption models and their relation to the UAV routing. In Proceedings of the International Conference on Information Systems Architecture and Technology, Nysa, Poland, 16–18 September 2018; Springer: Cham, Switzerland, 2018; pp. 173–184. [Google Scholar]
- Zhang, J.; Campbell, J.F.; Sweeney, I.I.D.C.; Hupman, A.C. Energy consumption models for delivery drones: A comparison and assessment. Transp. Res. Part D Transp. Environ. 2021, 90, 102668. [Google Scholar] [CrossRef]
- Kitjacharoenchai, P.; Ventresca, M.; Moshref-Javadi, M.; Lee, S.; Tanchoco, J.M.; Brunese, P.A. Multiple traveling salesman problem with drones: Mathematical model and heuristic approach. Comput. Ind. Eng. 2019, 129, 14–30. [Google Scholar] [CrossRef]
- Chiang, W.-C.; Li, Y.; Shang, J.; Urban, T.L. Impact of drone delivery on sustainability and cost: Realizing the UAV potential through vehicle routing optimization. Appl. Energ. 2019, 242, 1164–1175. [Google Scholar] [CrossRef]
- Murray, C.C.; Chu, A.G. The flying sidekick traveling salesman problem: Optimization of drone-assisted parcel delivery. Transp. Res. Part C Emerg. Technol. 2015, 54, 86–109. [Google Scholar] [CrossRef]
- Kirschstein, T. Comparison of energy demands of drone-based and ground-based parcel delivery services. Transp. Res. Part D Transp. Environ. 2019, 78, 102209. [Google Scholar] [CrossRef]
- Murray, C.C.; Raj, R. The multiple flying sidekicks traveling salesman problem: Parcel delivery with multiple drones. Transp. Res. Part C Emerg. Technol. 2019, 110, 368–398. [Google Scholar] [CrossRef]
- Poikonen, S.; Golden, B. Multi-visit drone routing problem. Comput. Oper. Res. 2019, 113, 104802. [Google Scholar] [CrossRef]
- Dorling, K.; Heinrichs, J.; Messier, G.G.; Magierowski, S. Vehicle Routing Problems for Drone Delivery. IEEE Trans. Syst. Man. Cybern. Syst. 2016, 47, 70–85. [Google Scholar] [CrossRef] [Green Version]
- ElSayed, M.; Mohamed, M. The Uncertainty of Autonomous Unmanned Aerial Vehicles’ Energy consumption. In Proceedings of the 2020 IEEE Transportation Electrification Conference & Expo (ITEC), Chicago, IL, USA, 23–26 June 2020; pp. 8–13. [Google Scholar]
- Stöcker, C.; Bennett, R.; Nex, F.; Gerke, M.; Zevenbergen, J. Review of the Current State of UAV Regulations. Remote Sens. 2017, 9, 459. [Google Scholar] [CrossRef] [Green Version]
- Coutinho, W.P.; Battarra, M.; Fliege, J. The unmanned aerial vehicle routing and trajectory optimization problem, a taxonomic review. Comput. Ind. Eng. 2018, 120, 116–128. [Google Scholar] [CrossRef] [Green Version]
- Kopardekar, P.H. Unmanned Aerial Systems Traffic Management (UTM): Safely Enabling UAS Operations in Low-Altitude Airspace; UTM ASSURE Meeting 12 October 2016 No. ARC-E-DAA-TN36261; NASA: Washington, DC, USA, 2016. [Google Scholar]
- Dill, E.T.; de Haag, M.U. 3D multi-copter navigation and mapping using GPS, inertial, and LiDAR. NAVIGATION. J. Inst. Navig. 2016, 63, 205–220. [Google Scholar] [CrossRef]
- Yao, P.; Wang, H.; Su, Z. UAV feasible path planning based on disturbed fluid and trajectory propagation. Chin. J. Aeronaut. 2015, 28, 1163–1177. [Google Scholar] [CrossRef] [Green Version]
- Barmpounakis, E.N.; Vlahogianni, E.I.; Golias, J.C. Unmanned Aerial Aircraft Systems for transportation engineering: Current practice and future challenges. Int. J. Transp. Sci. Technol. 2016, 5, 111–122. [Google Scholar] [CrossRef]
- Wills, L.; Kannan, S.; Sander, S.; Guler, M.; Heck, B.; Prasad, J.; Schrage, D.; Vachtsevanos, G. An open platform for reconfigurable control. IEEE Control Syst. 2001, 21, 49–64. [Google Scholar] [CrossRef]
- Jager, R. Test and Evaluation of the Piccolo II Autopilot System on a One-Third Scale Yak-54. Ph.D. Thesis, University of Kansas, Lawrence, KS, USA, 2008. [Google Scholar]
- Tisdale, J.; Ryan, A.; Zennaro, M.; Xiao, X.; Caveney, D.; Rathinam, S.; Hedrick, J.K.; Sengupta, R. The software architecture of the Berkeley UAV platform. In Proceedings of the 2006 IEEE Conference on Computer Aided Control System Design, Munich, Germany, 4–6 October 2006; pp. 1420–1425. [Google Scholar]
- Pastor, E.; Lopez, J.; Royo, P. UAV Payload and Mission Control Hardware/Software Architecture. IEEE Aerosp. Electron. Syst. Mag. 2007, 22, 3–8. [Google Scholar] [CrossRef]
- Al-Kaff, A.; Moreno, F.M.; Hussein, A. ROS-Based Approach for Unmanned Vehicles in Civil Applications. Stud. Comput. Intell. 2018, 778, 155–183. [Google Scholar] [CrossRef]
- Yakıcı, E. Solving location and routing problem for UAVs. Comput. Ind. Eng. 2016, 102, 294–301. [Google Scholar] [CrossRef]
- Chow, J. Dynamic UAV-based traffic monitoring under uncertainty as a stochastic arc-inventory routing policy. Int. J. Transp. Sci. Technol. 2016, 5, 167–185. [Google Scholar] [CrossRef]
- Schøler, F.; la Cour-Harbo, A.; Bisgaard, M. Generating configuration spaces and visibility graphs from a geometric workspace for UAV path planning. In Proceedings of the AIAA Guidance, Navigation, and Control Conference, Portland, OR, USA, 8–11 August 2011. [Google Scholar]
- Yang, K.; Sukkarieh, S. Real-time continuous curvature path planning of UAVS in cluttered environments. In Proceedings of the Mechatronics and Its Applications, ISMA 2008, 5th International Symposium, Amman, Jordan, 27–29 May 2008; pp. 1–6. [Google Scholar] [CrossRef]
- Yan, F.; Liu, Y.-S.; Xiao, J.-Z. Path Planning in Complex 3D Environments Using a Probabilistic Roadmap Method. Int. J. Autom. Comput. 2013, 10, 525–533. [Google Scholar] [CrossRef]
- Musliman, I.A.; Alias, A.R.; Volker, C. Implementing 3D network analysis in 3D-GIS. Int. Arch. ISPRS 37 Part B 2008, 37, 913–918. [Google Scholar]
- De Filippis, L.; Guglieri, G.; Quagliotti, F. Path planning strategies for UAVS in 3D environments. J. Intell. Robot. Syst. 2012, 65.1, 247–264. [Google Scholar] [CrossRef]
- Carsten, J.; Ferguson, D.; Stentz, A. 3d field d: Improved path planning and replanning in three dimensions. In Proceedings of the 2006 IEEE/RSJ International Conference on Intelligent Robots and Systems, IEEE, Beijing, China, 9–15 October 2006. [Google Scholar]
- Bauranov, A.; Rakas, J. Designing airspace for urban air mobility: A review of concepts and approaches. Prog. Aerosp. Sci. 2021, 125, 100726. [Google Scholar] [CrossRef]
- NASA. UTM: Air Traffic Management for Low-Altitude Drones; NASA: Washington, DC, USA, 2018. [Google Scholar]
- FAA. Urban Air Mobility (UAM), Concept of Operations V1.0; US Department of Transportation Office of NextGen: Washington, DC, USA, 2020. [Google Scholar]
- Dagi, G. Concept for Urban Airspace Integration DLR; U-Space Blueprint; German Aerospace Center-Institut of Flight Guidance: Cologne, Germany, 2017. [Google Scholar]
- SESAR Joint Undertaking. U-Space Blueprint; SESAR Joint Undertaking: Luxembourg, 2017. [Google Scholar]
- Jang, D.-S.; Ippolito, C.A.; Sankararaman, S.; Stepanyan, V. Concepts of Airspace Structures and System Analysis for UAS Traffic flows for Urban Areas. In Proceedings of the AIAA Information Systems-AIAA Infotech @ Aerospace, Grapevine, TX, USA, 9–13 January 2017. [Google Scholar] [CrossRef] [Green Version]
- Lascara, B.; Lacher, A.; DeGarmo, M.; Maroney, D.; Niles, R.; Vempati, L. Urban Air Mobility Airspace Integration Concepts; MITRE: Bedford, MA, USA, 2019. [Google Scholar]
- Sunil, E.; Hoekstra, J.M.; Ellerbroek, J.; Bussink, F.; Nieuwenhuisen, D.; Vidosavljevic, A.; Kern, S. Metropolis: Relating airspace structure and capacity for extreme traffic densities. In Proceedings of the 11th USA/Europe Air Traffic Management Research and Development Seminar (ATM2015), Lisbon, Portugal, 23–26 June 2015. [Google Scholar]
- Le Tallec, C.; Le Blaye, P. Low Level RPAS Traffic Identification and Management. In Proceedings of the EUCASS, Milano, Italy, 3 July 2017. [Google Scholar]
- Low, K.H.; Gan, L.; Mao, S. A Preliminary Study in Managing Safe and Efficient Low-Altitude Unmanned Aircraft System Operations in a Densely Built-Up Urban Environment; Air Traffic Management Research Institute, School of Mechanical and Aerospace Engineering Nanyang Technological University: Singapore, 2014. [Google Scholar]
- Ahmed, S.; Mohamed, A.; Harras, K.; Kholief, M.; Mesbah, S. Energy efficient path planning techniques for UAV-based systems with space discretization. In Proceedings of the 2016 IEEE Wireless Communications and Networking Conference, Doha, Qatar, 3–6 April 2016; pp. 1–6. [Google Scholar] [CrossRef]
- Miao, H.; Yu-Chu, T. Dynamic robot path planning using an enhanced simulated annealing approach. Appl. Math. Comput. 2013, 222, 420–437. [Google Scholar] [CrossRef] [Green Version]
- Zammit, C.; van Kampen, E.-J. Comparison Between A* and RRT Algorithms for 3D UAV Path Planning. Unmann. Syst. 2021, 10, 129–146. [Google Scholar] [CrossRef]
- Statistics Canada. Available online: https://www12.statcan.gc.ca/census-recensement/2016/ (accessed on 19 May 2022).
- Google Maps. Available online: https://www.google.com/maps/place/Toronto,+ON/ (accessed on 19 September 2018).
- ESRI ArcGIS Online. Available online: https://www.arcgis.com/ (accessed on 19 September 2018).
- Open Street Map. Available online: https://www.openstreetmap.org/ (accessed on 19 September 2018).
- City of Toronto. Available online: http://www.toronto.ca/wps/ (accessed on 19 September 2018).
- Rhinoceros 3D. Available online: https://www.rhino3d.com/ (accessed on 19 September 2018).
- El Sayed, M. Optimizing thermal performance of building-integrated photovoltaics for upgrading informal urbanization. Energy Build. 2016, 116, 232–248. [Google Scholar] [CrossRef]
- Luukkonen, T. Modelling and control of quadcopter. Independent research project in applied mathematics, Espoo 2011, 22, 22. [Google Scholar]
- Bonatti, R.; Wang, W.; Ho, C.; Ahuja, A.; Gschwindt, M.; Camci, E.; Kayacan, E.; Choudhury, S.; Scherer, S. Autonomous aerial cinematography in unstructured environments with learned artistic decision-making. J. Field Robot. 2020, 37, 606–641. [Google Scholar] [CrossRef] [Green Version]
- Bn, P.K.; Patil, A.K.; Chai, Y.H. On-site 4-in-1 alignment: Visualization and interactive cad model retrofitting using uav, lidar’s point cloud data, and video. Sensors 2019, 19, 3908. [Google Scholar]
- Patrikar, J.; Moon, B.G.; Scherer, S. Wind and the city: Utilizing uav-based in-situ measurements for estimating urban wind fields. In Proceedings of the 2020 IEEE/RSJ International Conference on Intelligent Robots and Systems (IROS), Las Vegas, NV, USA, 24 October 2020–10 February 2021; pp. 1254–1260. [Google Scholar]
- Pavan Kumar, B.N.; Balasubramanyam, A.; Patil, A.K.; Chethana, B.; Chai, Y.H. GazeGuide: An eye-gaze-guided active immersive UAV camera. Appl. Sci. 2020, 10, 1668. [Google Scholar]
- Christiansen, M.P.; Laursen, M.S.; Jørgensen, R.N.; Skovsen, S.; Gislum, R. Designing and testing a UAV mapping system for agricultural field surveying. Sensors 2017, 17, 2703. [Google Scholar] [CrossRef] [Green Version]
- Radoglou-Grammatikis, P.; Sarigiannidis, P.; Lagkas, T.; Moscholios, I. A compilation of UAV applications for precision agriculture. Comput. Netw. 2020, 172, 107148. [Google Scholar] [CrossRef]














| Software/Author | Trajectory Planning | Kinematics | Externalities | Case Study |
|---|---|---|---|---|
| OCP [26] | Non- Algorithm based (IMU, GPS) | Fixed model | None | Computer Simulation |
| Piccolo Ground Station [27] | Not publicly available | Adjustable onboard controller | Wind Speed | Real-world |
| Berkeley UAV Platform [28] | Piccolo integration | Piccolo model-based | None | Real-world |
| UAV hardware/software architecture [29] | Flight Computer | Base station dependable | Ambient sensors | Theoretical model |
| ROS-Based Approach [30] | Tabu Search with GA optimization | Adjustable based on UAV type | Live Camera Feed data | Lab Simulation |
| Location and Routing Problem for UAVs [31] | Integer linear program (ILP), ant colony optimization | None | None | Computer Simulation |
| Dynamic UAV-based traffic [32] | Least Squares Monte Carlo | None | Wind Speed | Computer Simulation |
| Element | Settings | Tested Algorithm | Unit | ||||
|---|---|---|---|---|---|---|---|
| Base Model | Dijkstra | A*Modified RRT | Skyroutes | ||||
| 1-Outdoor environment | Hourly ambient air temperatures Tamb in Figure 2 Mean air velocity is taken as Ws = 20 | ![]() | ![]() | ![]() | ![]() | km/h | |
| 2-Routing parameters | Type of trajectory = Distance between vertices = Tolerance = | 3D waypoints 2 15% | 3D waypoints 2 10% | Splines 1 5% | m | ||
| Kinematic viscosity = Minimum Air maneuverability = Air specific heat capacity Cp = Air density ρa = Acceleration due to gravity ga = | 15.11 × 10−6 | m2/s m J/kg K kg/m3 m/s2 | |||||
| 2 | 0.5 | 1 | |||||
| 1006 | |||||||
| 1.2 | |||||||
| 9.81 | |||||||
| 3-UAV specs | Maximum operation air temperature Tmax = 40 Size of UAV = 75 × 75 × 50, All four rotors are assumed operational UAV mass including payload = 2.5 | °C Cm kg | |||||
| 4-Processing power | Processor: Intel Core I5 CPU with single-core utilization of 2.20 GHz Memory: 6 GB | ||||||
![]() | |||||||
| Missions | Location/Address | Ground Transport route equivalent * | |||||
| Missions 1, 2 and 3 | Take-off | Toronto City Hall, 100 Queen St W, Toronto, ON M5H 2N2 | 2.7 km; 11 min at 11:00 a.m. | ||||
| Destination | Scotiabank Arena, 40 Bay St, Toronto, ON M5J 2X2 | ||||||
| Missions 4, 5 and 6 | Take-off | 67 Front St E, Toronto, ON M5E 1B5 | 1.0 km; 7 min at 11:00 a.m. | ||||
| Destination | Full Circle Sculpture, 140-, 152 Victoria St, Toronto, ON M5C 3G5 | ||||||
| Mission 7 | Take-off | Union Station, 65 Front St W, Toronto, ON M5J 1E6 | 1.0 km; 6 min at 11:00 a.m. | ||||
| Destination | St. James Park, 120 King St E, Toronto, ON M5C 1G6 | ||||||
| Mission 9 | Take-off | LCBO corporate office, 55 Lake Shore Blvd E, Toronto, ON M5E 1E5 | 1.5 km; 8 min at 11:00 a.m. | ||||
| Destination | Union Station, 65 Front St W, Toronto, ON M5J 1E6 | ||||||
| Mission 10 | Take-off | Rogers Centre, 1 Blue Jays Way, Toronto, ON M5V 1J1 | 3.1 km; 15 min at 11:00 a.m. | ||||
| Destination | Ryerson University, 350 Victoria St, Toronto, ON M5B 2K3 | ||||||
Publisher’s Note: MDPI stays neutral with regard to jurisdictional claims in published maps and institutional affiliations. |
© 2022 by the authors. Licensee MDPI, Basel, Switzerland. This article is an open access article distributed under the terms and conditions of the Creative Commons Attribution (CC BY) license (https://creativecommons.org/licenses/by/4.0/).
Share and Cite
ElSayed, M.; Mohamed, M. The Impact of Airspace Discretization on the Energy Consumption of Autonomous Unmanned Aerial Vehicles (Drones). Energies 2022, 15, 5074. https://doi.org/10.3390/en15145074
ElSayed M, Mohamed M. The Impact of Airspace Discretization on the Energy Consumption of Autonomous Unmanned Aerial Vehicles (Drones). Energies. 2022; 15(14):5074. https://doi.org/10.3390/en15145074
Chicago/Turabian StyleElSayed, Mo, and Moataz Mohamed. 2022. "The Impact of Airspace Discretization on the Energy Consumption of Autonomous Unmanned Aerial Vehicles (Drones)" Energies 15, no. 14: 5074. https://doi.org/10.3390/en15145074
APA StyleElSayed, M., & Mohamed, M. (2022). The Impact of Airspace Discretization on the Energy Consumption of Autonomous Unmanned Aerial Vehicles (Drones). Energies, 15(14), 5074. https://doi.org/10.3390/en15145074






