Determinants with Impact on Romanian Consumers’ Energy-Saving Habits
Abstract
:1. Introduction
- The target of at least 40% domestic reduction in greenhouse gas emissions by 2030, compared to 1990;
- The target of 32% renewable energy consumption in 2030;
- The target of 32.5% for improvements in energy efficiency in 2030;
- The 15% electricity interconnection target by 2030.
2. Literature Review and Creation of Conceptual Model and Hypotheses
3. Description of Research Methods
Research Tools, Data Selection and Data Investigation
4. Results and Examination
4.1. Descriptive Statistics of Participants
4.2. Assessing the Model Fitness
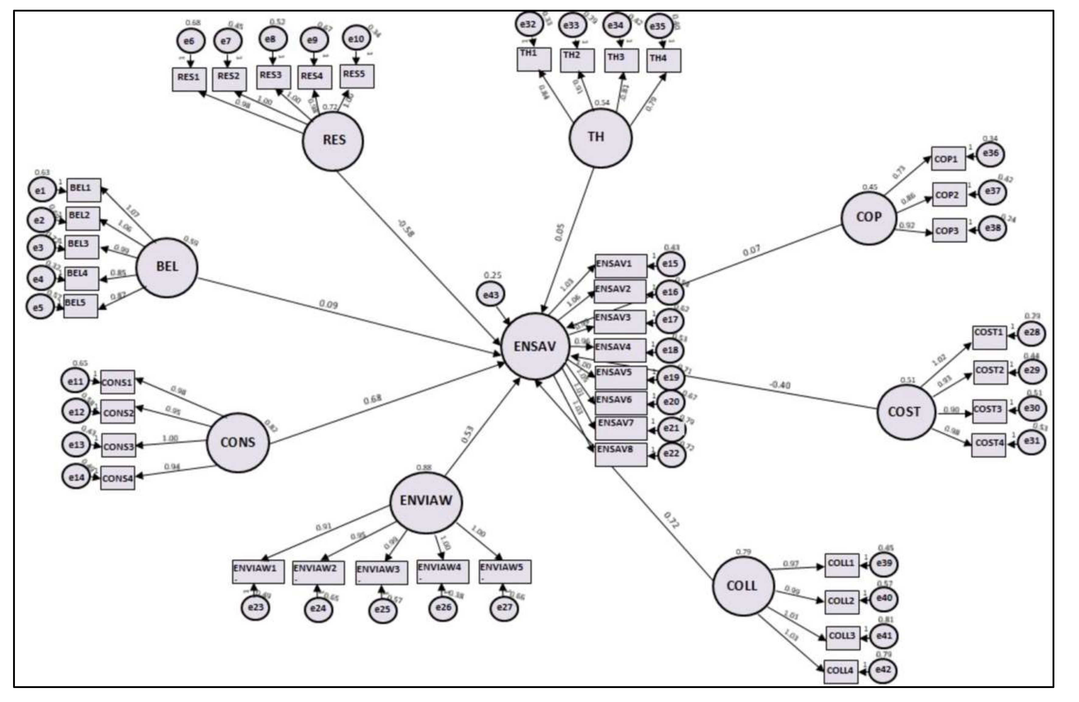
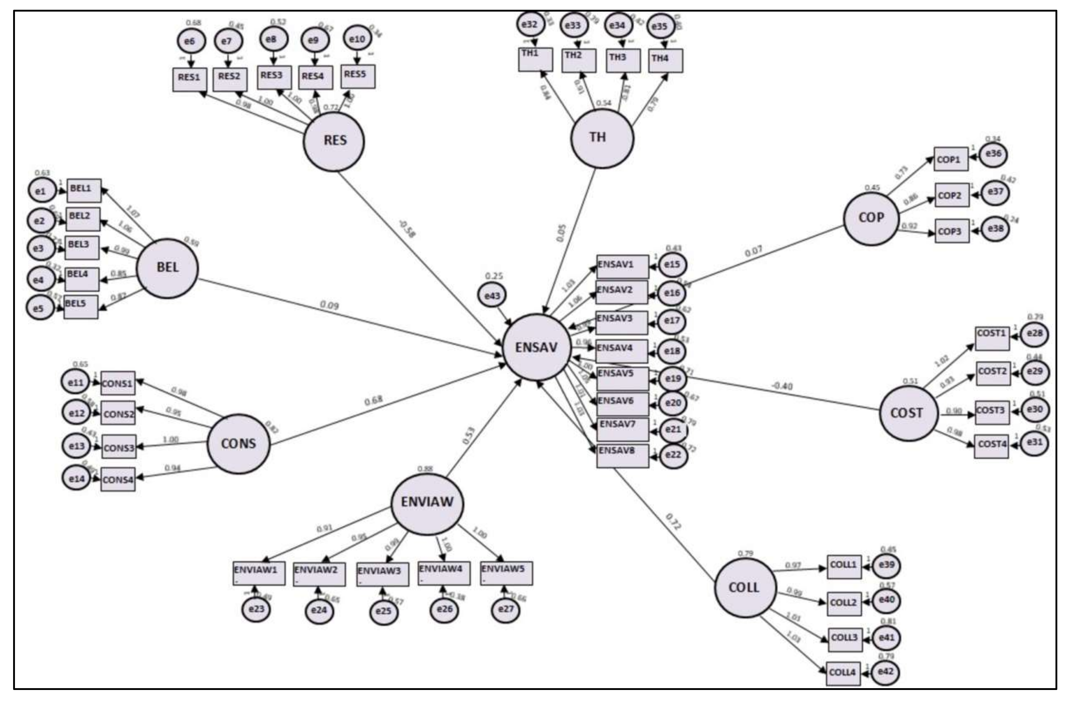
4.3. Structural Equation Modeling
5. Debates
5.1. Relationship between Resistance to Change and Individuals’ Incorporation of Energy-Saving Habits in Their Lifestyle
5.2. Relationship between Belief in Science and Individuals’ Incorporation of Energy-Saving Habits in Their Lifestyle
5.3. Relationship between Perceived Consumer Effectiveness and Individuals’ Incorporation of Energy-Saving Habits in Their Lifestyle
5.4. Relationship between Environmental Awareness and Individuals’ Incorporation of Energy-Saving Habits in Their Lifestyle
5.5. Relationship between Perceived Cost of Saving Energy and Individuals’ Incorporation of Energy-Saving Habits in Their Lifestyle
5.6. Relationship between Threat of and Coping with Environmental Problems and Individuals’ Incorporation of Energy-Saving Habits in Their Lifestyle
5.7. Relationship between a Collectivistic Perspective and Individuals’ Incorporation of Energy-Saving Habits in Their Lifestyle
6. Conclusions and Recommendations
6.1. Implications
6.2. Policy Suggestions
6.3. Limitations of the Research
Author Contributions
Funding
Institutional Review Board Statement
Informed Consent Statement
Data Availability Statement
Conflicts of Interest
References
- Monteiro, A.; Santos, S. Sustainable Approach to Weed Management: The Role of Precision Weed Management. Agronomy 2022, 12, 118. [Google Scholar] [CrossRef]
- Dincă, V.M. Factors with impact on the knowledge management practices within shared service centers. In Proceedings of the International Conference on Business Excellence, Bucharest, Romania, 11–12 June 2020. [Google Scholar] [CrossRef]
- The 2021–2030 Integrated National Energy and Climate Plan April 2020. Available online: https://ec.europa.eu/energy/sites/ener/files/documents/ro_final_necp_main_en.pdf (accessed on 2 November 2020).
- Dincă, V.M.; Bogdan, A.; Vasiliu, C.; Zamfir, F. The Influence of Romanian Mobile Commerce Companies on Developing Green Innovation. Sustainability 2021, 13, 10075. [Google Scholar] [CrossRef]
- Mannan, M.; Al-Ghamdi, S.G. Water Consumption and Environmental Impact of Multifamily Residential Buildings: A Life Cycle Assessment Study. Buildings 2022, 12, 48. [Google Scholar] [CrossRef]
- Rahman, M.M. Environmental degradation: The role of electricity consumption, economic growth and globalization. J. Environ. Manag. 2020, 253, 109742. [Google Scholar] [CrossRef]
- Zeiske, N.; Venhoeven, L.; Steg, L.; Van der Werff, E. The Normative Route to a Sustainable Future: Examining Children’s Environmental Values, Identity and Personal Norms to Conserve Energy. Environ. Behav. 2020, 53, 1118–1139. [Google Scholar] [CrossRef]
- Bohdanowicz, Z.; Łopaciuk-Gonczaryk, B.; Kowalski, J.; Biele, C. Households’ Electrical Energy Conservation and Management: An Ecological Break-Through, or the Same Old Consumption-Growth Path? Energies 2021, 14, 6829. [Google Scholar] [CrossRef]
- Geelen, D.; Mugge, R.; Silvester, S. The use of apps to promote energy saving: A study of smart meter–related feedback in the Netherlands. Energy Effic. 2019, 12, 1635–1660. [Google Scholar] [CrossRef] [Green Version]
- Sgaravatti, G.; Tagliapietra, S.; Zachmann, G. National Policies to Shield Consumers from Rising Energy Prices. Bruegel Datasets. 2022. Available online: https://www.bruegel.org/publications/datasets/national-policies-to-shield-consumers-from-rising-energy-prices (accessed on 9 February 2022).
- Laumer, S.; Eckhardt, A. Why do People Reject Technologies?—Towards an Understanding of Resistance to IT-induced Organizational Change. In Proceedings of the International Conference on Information Systems, ICIS 2010, Saint Louis, MO, USA, 12–15 December 2010. [Google Scholar]
- Boso, A.; Garrido, J.; Alvarez, B.; Oltra, C.; Hofflinger, A.; Galvez, G. Narratives of resistance to technological change: Drawing lessons for urban energy transitions in southern Chile. Energy Res. Soc. Sci. 2020, 65, 101473. [Google Scholar] [CrossRef]
- Cuerdo-Vilches, T.; Navas-Martín, M.Á.; Oteiza, I. Behavior Patterns, Energy Consumption and Comfort during COVID-19 Lockdown Related to Home Features, Socioeconomic Factors and Energy Poverty in Madrid. Sustainability 2021, 13, 5949. [Google Scholar] [CrossRef]
- Stankovic, L.; Stankovic, V.; Liao, J.; Wilson, C. Measuring the energy intensity of domestic activities from smart meter data. Appl. Energ. 2016, 183, 1565–1580. [Google Scholar] [CrossRef] [Green Version]
- Krause, N.M.; Brossard, D.; Scheufele, D.A.; Xenos, M.A.; Franke, K. Trends—Americans’ Trust in Science and Scientists. Public. Opin. Quart. 2019, 83, 817–836. [Google Scholar] [CrossRef]
- Meng, Y.S. Public trust in science: Climate, energy and public health. MRS Energy Sustain. 2021, 8, 41. [Google Scholar] [CrossRef]
- Hill, D.; Connelly, S. Community energies: Exploring the socio-political spatiality of energy transitions through the Clean Energy for Eternity campaign in New South Wales Australia. Energy Res. Soc. Sci. 2018, 36, 138–145. [Google Scholar] [CrossRef]
- Mezger, A.; Cabanelas, P.; López-Miguens, M.J.; Cabiddu, F.; Rüdiger, K. Sustainable development and consumption: The role of trust for switching towards green energy. Bus. Strategy Environ. 2020, 29, 3598–3610. [Google Scholar] [CrossRef]
- Liu, L.; Bouman, T.; Perlaviciute, G.; Steg, L. Effects of trust and public participation on acceptability of renewable energy projects in the Netherlands and China. Energy Res. Soc. Sci. 2019, 53, 137–144. [Google Scholar] [CrossRef]
- Barry, N.A.; Harper, C.M.; Berryman, C.; Farley, C. Role of Self-Efficacy in Reducing Residential Energy Usage. J. Archit. Eng. 2016, 22, 196. [Google Scholar] [CrossRef]
- Wang, J.; Nguyen, N.; Bu, X. Exploring the Roles of Green Food Consumption and Social Trust in the Relationship between Perceived Consumer Effectiveness and Psychological Wellbeing. Int. J. Environ. Res. Public Health 2020, 17, 4676. [Google Scholar] [CrossRef]
- Kim, K.; Lee, H.; Jang, H.; Park, C.; Choi, C. Energy-saving performance of light shelves under the application of user-awareness technology and light-dimming control. Sustain. Cities Soc. 2019, 44, 582–596. [Google Scholar] [CrossRef]
- Lee, Y.-J.; Haley, E.; Yang, K. The Role of Organizational Perception, Perceived Consumer Effectiveness and Self-efficacy in Recycling Advocacy Advertising Effectiveness. Environ. Commun. 2019, 13, 239–254. [Google Scholar] [CrossRef]
- Yang, R.; Yue, C.; Li, J.; Zhu, J.; Chen, H.; Wei, J. The influence of information intervention cognition on college students’ energy-saving behavior intentions. Int. J. Environ. Res. Public Health 2020, 17, 1659. [Google Scholar] [CrossRef] [Green Version]
- Zhao, S.; Song, Q.; Wang, C. Characterizing the Energy-Saving Behaviors, Attitudes and Awareness of University Students in Macau. Sustainability 2019, 11, 6341. [Google Scholar] [CrossRef] [Green Version]
- Rousseau, S.; Deschacht, N. Public Awareness of Nature and the Environment during the COVID-19 Crisis. Environ. Resour. Econ. 2020, 76, 1149–1159. [Google Scholar] [CrossRef] [PubMed]
- Han, M.S.; Cudjoe, D. Determinants of energy-saving behavior of urban residents: Evidence from Myanmar. Energy Policy 2020, 140, 111405. [Google Scholar] [CrossRef]
- Whitmarsh, L.; Capstick, S.; Moore, I.; Köhler, J.; Le Quéré, C. Use of aviation by climate change researchers: Structural influences, personal attitudes, and information provision. Global Environ. Change 2020, 65, 102184. [Google Scholar] [CrossRef]
- Bockarjova, M.; Steg, L. Can protection motivation theory predict pro-environmental behavior? Explaining the adoption of electric vehicles in the Netherlands. Global Environ. Change 2014, 28, 276–288. [Google Scholar] [CrossRef]
- Van der Werff, E.; Steg, L. One model to predict them all: Predicting energy behaviours with the norm activation model. Energy Res. Soc. Sci. 2015, 6, 8–14. [Google Scholar] [CrossRef]
- Olanipekun, E.A.; Iyiola, C.O. A Study of Awareness and Electricity Use Behaviour of On-campus Residence Students in Nigeria. Int. J. Sci. Basic Appl. Res. 2020, 54, 19–43. [Google Scholar]
- Andor, M.A.; Gerster, A.; Peters, J.; Schmidt, C.M. Social Norms and Energy Conservation Beyond the US. J. Environ. Econ. Manag. 2020, 103, 102351. [Google Scholar] [CrossRef]
- Chestney, N. Explainer: Why Europe Faces Climbing Energy Bills. 2022. Available online: https://www.reuters.com/business/energy/why-europe-faces-climbing-energy-bills-2022-02-03 (accessed on 20 February 2022).
- Gaglia, A.G.; Dialynas, E.N.; Argiriou, A.A.; Kostopoulou, E.; Tsiamitros, D.; Stimoniaris, D.; Laskos, K.M. Energy performance of European residential buildings: Energy use, technical and environmental characteristics of the Greek residential sector—Energy conservation and CO₂ reduction. Energy Build. 2019, 183, 86–104. [Google Scholar] [CrossRef]
- Shi, D.; Wang, L.; Wang, Z. What affects individual energy conservation behavior: Personal habits, external conditions or values? An empirical study based on a survey of college students. Energy Policy 2019, 128, 150–161. [Google Scholar] [CrossRef]
- The Economist. Europe’s Energy Crisis Will Trigger Its Worst Neuroses. 2022. Available online: https://www.economist.com/europe/2022/01/15/europes-energy-crisis-will-trigger-its-worst-neuroses (accessed on 15 February 2022).
- Shafiei, A.; Maleksaeidi, H. Pro-environmental behaviour of university students: Application of protection motivation theory. Global Ecol. Conserv. 2020, 22, e00908. [Google Scholar] [CrossRef]
- Van Valkengoed, A.M.; Steg, L. Meta-analyses of factors motivating climate change adaptation behaviour. Nat. Clim. Chang. 2019, 9, 158–163. [Google Scholar] [CrossRef]
- Van der Linden, S. Determinants and measurement of climate change risk perception, worry, and concern. In The Oxford Encyclopedia of Climate Change Communication; Nisbet, M.C., Markowitz, E., Ho, S., O’Neill, S., Thaker, J., Eds.; Oxford University Press: Oxford, UK, 2017. [Google Scholar]
- Rainear, A.M.; Christensen, J.L. Protection Motivation Theory as an Explanatory Framework for Proenvironmental Behavioural Intentions. Commun. Res. Rep. 2017, 34, 239–248. [Google Scholar] [CrossRef]
- Hanss, D.; Böhm, G. Can I make a difference? The role of general and domain-specific self-efficacy in sustainable consumption decisions. Umweltpsychologie 2010, 14, 46–74. [Google Scholar]
- Bagagnan, A.R.; Ouedraogo, I.; Fonta, W.M.; Sowe, M.; Wallis, A. Can Protection Motivation Theory Explain Farmers’ Adaptation to Climate Change Decision Making in The Gambia? Climate 2019, 7, 13. [Google Scholar] [CrossRef] [Green Version]
- Helm, S.V.; Politt, A.; Barnett, M.A.; Curran, M.A.; Craig, Z.R. Differentiating environmental concern in the context of psychological adaption to climate change. Global Environ. Change 2018, 48, 158–167. [Google Scholar] [CrossRef]
- Dai, M.; Chen, T. They Are Just Light Bulbs, Right? The Personality Antecedents of Household Energy-Saving Behavioral Intentions among Young Millennials and Gen Z. Int. J. Environ. Res. Public Health 2021, 18, 13104. [Google Scholar] [CrossRef] [PubMed]
- Cho, Y.; Thyroff, A.; Rapert, M.I.; Park, S.; Lee, H.J. To be or not to be green: Exploring individualism and collectivism as antecedents of environmental behavior. J. Bus. Res. 2013, 66, 1052–1059. [Google Scholar] [CrossRef]
- Haustein, S.; Jensen, A.F. Factors of electric vehicle adoption: A comparison of conventional and electric car users based on an extended theory of planned behavior. Int. J. Sustain. Transp. 2018, 12, 484–496. [Google Scholar] [CrossRef] [Green Version]
- Higueras-Castillo, E.; Liébana-Cabanillas, F.J.; Muñoz-Leiva, F.; Molinillo, S. The role of collectivism in modeling the adoption of renewable energies: A cross-cultural approach. Int. J. Environ. Sci. Technol. 2019, 16, 2143–2160. [Google Scholar] [CrossRef]
- Pang, S.M.; Tan, B.C.; Lau, T.C. Antecedents of Consumers’ Purchase Intention towards Organic Food: Integration of Theory of Planned Behavior and Protection Motivation Theory. Sustainability 2021, 13, 5218. [Google Scholar] [CrossRef]
- Goncalo, J.A.; Staw, B.M. Individualism–collectivism and group creativity. Organ. Behav. Hum. Dec. 2006, 100, 96–109. [Google Scholar] [CrossRef] [Green Version]
- Xiang, P.; Zhang, H.; Geng, L.; Zhou, K.; Wu, Y. Individualist–collectivist differences in climate change inaction: The role of perceived intractability. Front. Psychol. 2019, 10, 187. [Google Scholar] [CrossRef] [PubMed] [Green Version]
- Xia, D.; Li, Y.; He, Y.; Zhang, T.; Wang, Y.; Gu, J. Exploring the role of cultural individualism and collectivism on public acceptance of nuclear energy. Energy Policy 2019, 132, 208–215. [Google Scholar] [CrossRef]
- Romania Eficienta Program. Available online: https://www.romania-eficienta.ro/consumam-eficienta (accessed on 11 December 2020).
- Kline, R. Principles and Practice of Structural Equation Modeling; Guilford Press: New York, NY, USA, 1998; pp. 102–111. [Google Scholar]
- Marsh, H.W.; Hocevar, D. Application of confirmatory factor analysis to the study of self-concept: First-and higher order factor models and their invariance across groups. Psychol. Bull. 1985, 97, 562–582. [Google Scholar] [CrossRef]
- MacCallum, R.C.; Browne, M.W.; Sugawara, H.M. Power analysis and determination of sample size for covariance structure modeling. Psychol. Methods 1996, 1, 130–149. [Google Scholar] [CrossRef]
- Fornell, C.; Larcker, D.F. Evaluating structural equation models with unobservable variables and measurement error. J. Mark. Res. 1981, 18, 39–50. [Google Scholar] [CrossRef]
- Henseler, J.; Ringle, C.M.; Sarstedt, M. A new criterion for assessing discriminant validity in variance-based structural equation modeling. J. Acad. Mark. Sci. 2014, 43, 115–135. [Google Scholar] [CrossRef] [Green Version]
- Fabrigar, L.R.; Wegener, D.T.; MacCallum, R.C.; Strahan, E.J. Evaluating the use of exploratory factor analysis in psychological research. Psychol. Methods 1999, 4, 272–299. [Google Scholar] [CrossRef]
- Dunteman, G.H. Principal Components Analysis; Sage Publications: Newbury Park, CA, USA, 1989; pp. 147–159. [Google Scholar]
- Kaplan, D. Structural Equation Modeling: Foundations and Extensions, 2nd ed.; Sage Publications: Newbury Park, CA, USA, 2008; pp. 124–133. [Google Scholar]
- Sovacool, B.K. The cultural barriers to renewable energy and energy efficiency in the United States. Technol. Soc. 2009, 31, 365–373. [Google Scholar] [CrossRef]
- Bârgăoanu, A.; Corbu, N.; Buturoiu, R.; Durach, F. Managing the COVID-19 pandemic: Predictors of trust in institutions in Romania. Kybernetes 2021. ahead-of-print. [Google Scholar] [CrossRef]
- Popescu, V.D.; Pop, M.I.; Rozylowicz, L. Trophy hunting undermines public trust. Science 2021, 372, 1049. [Google Scholar] [CrossRef] [PubMed]
- Arias, C.; Trujillo, C.A. Perceived Consumer Effectiveness as A Trigger of Behavioral Spillover Effects: A path towards Recycling. Sustainability 2020, 12, 4348. [Google Scholar] [CrossRef]
- Ellen, P.S.; Wiener, J.L.; Cobb-Walgren, C. The Role of Perceived Consumer Effectiveness in Motivating Environmentally Conscious Behaviors. J. Pub. Policy Mark. 1991, 10, 102–117. [Google Scholar] [CrossRef]
- Otto, S.; Evans, G.W.; Moon, M.J.; Kaiser, F.G. The development of children’s environmental attitude and behavior. Glob. Environ. Change 2019, 58, 101947. [Google Scholar] [CrossRef]
- Nikitha, A.P.; Basha, M.M.J.; Vijayakumar, M.N.; Archana, M.S. Efficient Utilization of Home Energy during Pandemic—A Case Study. Intelligent Manufacturing and Energy. Smart Innov. Syst. Technol. 2021, 213, 529–538. [Google Scholar] [CrossRef]
- Sun, X.; Jia, M.; Xu, Z.; Liu, Z.; Liu, X.; Liu, Q. An investigation of the determinants of energy intensity in emerging market countries. Energy Strat. Rev. 2022, 39, 100790. [Google Scholar] [CrossRef]
- Boukkaz, A.; Gil-Mena, A.J.; Haddad, S.; Ferrari, M.L. Efficient energy scheduling considering cost reduction and energy saving in hybrid energy system with energy storage. J. Energy Storage 2021, 33, 101887. [Google Scholar] [CrossRef]
- Keller, L.; Riede, M.; Link, S.; Hüfner, K.; Stötter, J. Can Education Save Money, Energy, and the Climate?—Assessing the Potential Impacts of Climate Change Education on Energy Literacy and Energy Consumption in the Light of the EU Energy Efficiency Directive and the Austrian Energy Efficiency Act. Energies 2022, 15, 1118. [Google Scholar] [CrossRef]
- Quaranta, E.; Dorati, C.; Pistocchi, A. Water, energy and climate benefits of urban greening throughout Europe under different climatic scenarios. Sci. Rep. 2021, 11, 12163. [Google Scholar] [CrossRef]
- Shi, J.; Visschers, V.H.M.; Siegrist, M. Public perception of climate change: The importance of knowledge and cultural worldviews. Risk Anal. 2015, 35, 2183–2201. [Google Scholar] [CrossRef] [PubMed]


| Gender | Frequency | Percent | Education | Frequency | Percent |
|---|---|---|---|---|---|
| Male | 308 | 47.6 | High school | 22 | 3.4 |
| Female | 339 | 52.4 | Bachelor | 406 | 62.7 |
| Age | Frequency | Percent | Master | 199 | 30.8 |
| 18–29 | 51 | 7.9 | Ph.D. | 20 | 3.1 |
| 30–41 | 314 | 48.5 | Employment environment | Frequency | Percent |
| 42–53 | 189 | 29.2 | Private | 273 | 42.2 |
| 54–65 | 81 | 12.5 | Public | 207 | 32 |
| 65–71 | 12 | 1.9 | Self-employment | 156 | 24.1 |
| Employment time | Frequency | Percent | Retired | 11 | 1.7 |
| Full-time | 593 | 91.7 | Domicile area | Frequency | Percent |
| Part-time | 43 | 6.6 | Urban | 501 | 77.4 |
| Retired | 11 | 1.7 | Rural | 146 | 22.6 |
| Monthly income/pension | Frequency | Percent | Household size | Frequency | Percent |
| <RON 2.500 | 45 | 6.9 | 1 | 92 | 14.2 |
| 2.501–4.500 | 203 | 31.5 | 2 | 234 | 36.1 |
| 4.501–10.000 | 291 | 44.9 | 3 | 253 | 39.1 |
| 10.001–30.000 | 83 | 12.8 | 4 | 61 | 9.4 |
| 30.001–100.000 | 25 | 3.9 | 5 | 7 | 1.2 |
| Construct | Item | Cronbach’s Alpha | CR | AVE | Loading |
|---|---|---|---|---|---|
| Resistance to change (RES) | RES 1—I typically look upon changes as a negative thing | 0.877 | 0.88 | 0.561 | 0.763 |
| RES 2—I developed a stable routine in my domestic life | 0.775 | ||||
| RES 3—If I am informed of a change of plans, I feel a little stressed | 0.784 | ||||
| RES 4—If I feel pressured to change something I feel uncomfortable even if I sense that change will benefit me | 0.721 | ||||
| RES 5—My perspective and my vision have been consistent during the time | 0.805 | ||||
| Belief in science (BEL) | BEL 1—Scientific theories are reliable | 0.805 | 0.85 | 0.573 | 0.714 |
| BEL 2—Science and scientist are to be trusted to uncover answers which explain the natural world | 0.787 | ||||
| BEL 3—I believe that scientists can develop solutions for the world’s primary technological issues | 0.792 | ||||
| BEL 4—Scientists can be biased in their viewpoints | 0.821 | ||||
| BEL 5—Science can sometimes advance too slowly | 0.836 | ||||
| Consumer effectiveness (CONS) | CONS 1—I can contribute to the improvement of natural resources problems by saving energy and water | 0.983 | 0.92 | 0.632 | 0.887 |
| CONS 2—I decide on my purchases of products by taking into consideration the energy efficiency labels on them as a way to protect the environment | 0.854 | ||||
| CONS 3—I am willing to recommend environmental friendly products to others if I am satisfied with them as a way to protect the environment | 0.841 | ||||
| CONS 4—I am interested in buying energy-saving appliances | 0.863 | ||||
| Environment awareness (ENVIAW) | ENVIAW 1—I am aware about the environmental problems caused by different types of energy sources | 0.857 | 0.91 | 0.664 | 0.822 |
| ENVIAW 2—I am aware of the benefits of energy saving actions | 0.803 | ||||
| ENVIAW 3—I believe awareness of environmental problems can contribute to finding solutions for them | 0.789 | ||||
| ENVIAW 4—I hold an emotional affinity towards nature | 0.774 | ||||
| ENVIAW 5—It is important to be aware not only of environmental problems but also of environmental regulations and policies. | 0.721 | ||||
| Perceived cost (COST) | COST 1—I am aware that there are ways to reduce the consumed energy that do not cost anything and other ways which suppose an investment | 0.881 | 0.93 | 0.582 | 0.801 |
| COST 2—I am willing to make low-cost, energy-efficient upgrades in my home | 0.824 | ||||
| COST 3—I am willing to pay more for energy-saving appliances with higher energy efficiency | 0.805 | ||||
| COST 4—I am willing to make a more costly investment for a more complex upgrade on my home that will save energy and money over time | 0.747 | ||||
| Collectivistic perspective (COLL) | COLL 1—Before taking a decision I always consult other people (family, coworkers) | 0.908 | 0.90 | 0.597 | 0.784 |
| COLL 2—I prefer to work in a group than individually | 0.773 | ||||
| COLL 3—The well-being of my community is important to me | 0.719 | ||||
| COLL 4—I feel good when I cooperate with others | 0.755 | ||||
| Threat (TH) | TH 1—Environmental issues could represent a menace for me and my future | 0.892 | 0.87 | 0.631 | 0.707 |
| TH 2—It is very likely for me to experience side-effects of environmental issues | 0.724 | ||||
| TH 3—Current environmental problems constitute severe threat for humanity | 0.768 | ||||
| TH 4—Current environmental problems will have serious negative consequences for future generations | 0.736 | ||||
| Coping (COP) | COP 1—Energy-saving in domestic establishments can prevent environmental issues | 0.877 | 0.85 | 0.642 | 0.702 |
| COP 2—I have the ability to save energy within my domestic establishment | 0.753 | ||||
| COP 3—My actions to contribute to resolve environmental problems will encourage others to do the same | 0.837 | ||||
| Energy-saving habits (ENSAV) | ENSAV 1—How frequently do you switch off the lights in your home when leaving the room? | 0.894 | 0.96 | 0.638 | 0.887 |
| ENSAV 2—How frequently do you switch off the TV in your home when leaving the room? | 0.865 | ||||
| ENSAV 3—How frequently do you shut down your computer when you leave your desk for a break? | 0.894 | ||||
| ENSAV 4—How frequently do you totally unplug devices instead of leaving them in a “standby” mode? | 0.883 | ||||
| ENSAV 5—How frequently do you cut back on air conditioning to control energy use? | 0.880 | ||||
| ENSAV 6—How frequently do you restrict your shower time so that water is saved? | 0.872 | ||||
| ENSAV 7—Do you wait to have a full contents washing machine to use it? | 0.868 | ||||
| ENSAV 8—How frequently do you keep devices connected to a plug, even they already fully charged? | 0.871 |
| Hypothesis | (Path) Relationship | β (Estimation) | Decision (Accept?) |
|---|---|---|---|
| 1 | RES→ENSAV | −0.584 *** | Accept |
| 2 | BEL→ENSAV | 0.089 | Not Accept |
| 3 | CONS→ENSAV | 0.682 *** | Accept |
| 4 | ENVIAW→ENSAV | 0.527 *** | Accept |
| 5 | COST→ENSAV | −0.401 *** | Accept |
| 6 | TH→ENSAV | 0.054 | Not Accept |
| 7 | COP→ENSAV | 0.073 | Not Accept |
| 8 | COLL→ENSAV | 0.721 *** | Accept |
Publisher’s Note: MDPI stays neutral with regard to jurisdictional claims in published maps and institutional affiliations. |
© 2022 by the authors. Licensee MDPI, Basel, Switzerland. This article is an open access article distributed under the terms and conditions of the Creative Commons Attribution (CC BY) license (https://creativecommons.org/licenses/by/4.0/).
Share and Cite
Dincă, V.M.; Busu, M.; Nagy-Bege, Z. Determinants with Impact on Romanian Consumers’ Energy-Saving Habits. Energies 2022, 15, 4080. https://doi.org/10.3390/en15114080
Dincă VM, Busu M, Nagy-Bege Z. Determinants with Impact on Romanian Consumers’ Energy-Saving Habits. Energies. 2022; 15(11):4080. https://doi.org/10.3390/en15114080
Chicago/Turabian StyleDincă, Violeta Mihaela, Mihail Busu, and Zoltan Nagy-Bege. 2022. "Determinants with Impact on Romanian Consumers’ Energy-Saving Habits" Energies 15, no. 11: 4080. https://doi.org/10.3390/en15114080
APA StyleDincă, V. M., Busu, M., & Nagy-Bege, Z. (2022). Determinants with Impact on Romanian Consumers’ Energy-Saving Habits. Energies, 15(11), 4080. https://doi.org/10.3390/en15114080

