Next Article in Journal
Well-Logging-Based Lithology Classification Using Machine Learning Methods for High-Quality Reservoir Identification: A Case Study of Baikouquan Formation in Mahu Area of Junggar Basin, NW China
Next Article in Special Issue
Possibilities of Adapting the University Lecture Room to the Green University Standard in Terms of Thermal Comfort and Ventilation Accuracy
Previous Article in Journal
Correlation between the Production of Electricity by Offshore Wind Farms and the Demand for Electricity in Polish Conditions
Previous Article in Special Issue
Investigating Optimum Cooling Set Point Temperature and Air Velocity for Thermal Comfort and Energy Conservation in Mixed-Mode Buildings in India
 
 
Font Type:
Arial Georgia Verdana
Font Size:
Aa Aa Aa
Line Spacing:
Column Width:
Background:
Article

User-Centric BIM-Based Framework for HVAC Root-Cause Detection

Group of Construction Research and Innovation (GRIC), Department of Project and Construction Engineering (DPCE), Universitat Politècnica de Catalunya (UPC), Colom, 11, Ed. TR5, 08222 Terrassa, Barcelona, Spain
*
Author to whom correspondence should be addressed.
Energies 2022, 15(10), 3674; https://doi.org/10.3390/en15103674
Submission received: 29 March 2022 / Revised: 28 April 2022 / Accepted: 13 May 2022 / Published: 17 May 2022

Abstract

:
In the building operation phase, the Heating, Ventilation, and Air-Conditioning (HVAC) equipment are the main contributors to excessive energy consumption unless proper design and maintenance is carried out. Moreover, HVAC problems might have an impact on occupants’ discomfort in thermal comfort. Hence, the identification of the root cause of HVAC problems is imperative for facility managers to plan preventive and corrective maintenance actions. However, due to the complex interaction between various equipment and the lack of data integration among Facility Management (FM) systems, they fail to provide necessary information to identify the root cause of HVAC problems. Building Information Modelling (BIM) is a potential solution for maintenance activities to address the challenges of information reliability and interoperability. Therefore, this paper presents a novel conceptual model and user-centric framework to determine the causes of HVAC problems implemented in BIM for its visualization. CMMS and BMS data were integrated into BIM and utilized by the framework to analyze the root cause of HVAC problems. A case study in a university building was used to demonstrate the applicability of the approach. This framework assists the FM team to determine the most probable cause of an HVAC problem, reducing the time to detect equipment faults, and providing potential actions to solve them.

1. Introduction

In the large context of Facility Management (FM), building maintenance is generally recognized as the main activity, since more than 65% of the total cost in FM comes from facility maintenance management [1]. Maintenance activities are imperative to prevent defects and failure of building elements as well as extending the service life of the materials, and as a result, improve energy efficiency [2]. Among the building elements, HVAC systems account for one of the highest percentage of energy use in a building [3,4]. Moreover, the HVAC system failures would result in low occupant satisfaction, energy waste, and even sick building syndrome (SBS) [5]. This implies that important energy and economic savings as well as high occupant satisfaction can be achieved by improving the efficiency of the HVAC systems.
Automated fault detection and diagnosis (AFDD) technologies might be applied to current HVAC systems, detecting defects in a timely and cost-effective manner [6,7]. Precise diagnostics of system defects can help the system become fault-tolerant and self-healing in the future [8]. Fault detection and diagnosis (FDD) methods in HVAC systems are classified in a variety of ways, according to the literature study [7,9], such as data driven-based approaches [10,11] and knowledge-based strategies [12,13,14,15]. However, to improve accuracy and overcome the limitations associated with this method, some researchers employed a combination of different approaches [16,17,18].
The selection of HVAC systems in a given building depends on the architectural and construction design of the buildings. Tertiary buildings (e.g., hospitals, schools, offices) are normally compartmentalized and, thus, their HVAC systems are generally distributed. Distributed systems include: the energy supply; exterior units (e.g., boilers, chillers, heat pumps) located outdoors or in specific rooms; and indoor units such as fan coils located close to the room to heat, cool and ventilate [19]. When thermal comfort in a building room is not achieved, it might be attributed to either the undersized HVAC components (i.e., HVAC design problem) or the equipment failure [19,20]. In such circumstances, end-users might complain for not having the desired indoor comfort [21]. The FM team is responsible for the upkeep of HVAC systems to prevent functional failures by finding out the root cause of a problem and applying corrective and preventive maintenance plans with the aim of achieving energy-efficient and cost-effective operations and improving occupants’ comfort [21,22].
A supportive data management system for maintenance activities with the appropriate information, modeling, and planning can have a significant impact on building performance, allowing buildings to maintain serviceability before deterioration propagates and extend their service life [23,24]. Various types of historical data, including inspection records and sensor data, are frequently used by the FM team to make decisions on HVAC problems [25]. Some building maintenance systems, such as computerized maintenance management systems (CMMS), are typically used for capturing data to perform maintenance activities [26]. However, finding the root cause of a problem only based on data in a CMMS is almost impossible due to the complex interaction between different building components [26]. Another reason is that the current FM systems do not collect all required data from building maintenance or operations owing to a lack of data integration among FM systems [27]. Moreover, failing to capture and use these data results in impractical corrective and preventive maintenance plans [28].
Building Information Modelling (BIM) has been emerging as a potential solution for maintenance activities to address the challenges of information reliability, interoperability [29,30], and guide decision-makers in addressing HVAC problems. BIM constitutes an effective platform by which to depict high-quality information and integrate different platforms. BIM utilizes 3D, parametric, and object-based models to create, store, and use coordinated and compatible data throughout the life cycle of a facility [31]. Acting as a central resource for decision-makers, BIM has the ability to provide better documentation, improved collaboration and work flexibility, and updated information through the building life cycle [21,27].
With emphasis on data integration, industry foundation classes (IFC) are mostly used as the data exchange schema between BIM and other systems such as CMMS [23,32]. Nojedehi et al. [33] utilized BIM as a common data environment to connect BIM with maintenance management system logs, providing two methods for automatically exchanging and visualizing such data. Cheng et al. [34] developed an integrated data-driven system for building facility predictive maintenance based on BIM and IoT technology. Chen et al. [1] presented a solution for automatic maintenance work order scheduling based on BIM and FM software. While the potential benefits of BIM implementation for maintenance activities are significant, there remains a gap in data integration for maintenance activities to determine the root cause of HVAC problems [24,35].
Therefore, this research presents a conceptual model and a BIM based-framework to determine the causality of HVAC problems considering a user-centric approach which puts humans at the center, aiming to optimize positive interactions between occupants and buildings. The FM team can make decisions on building operational problems centered on occupant comfort with minimal effort, overcoming a key barrier to collecting required information during the operation and maintenance phase. First of all, the conceptual model and the necessary information to develop the HVAC causality framework is defined. Then, the framework is integrated in to the BIM model. Finally, a color and friendly visualization is incorporated into the model. The framework allows to semi- automatically detect which are the causes of occupants’ complaints (i.e., maintenance requests) about thermal comfort in specific rooms. Furthermore, it helps the FM team to optimize building operation strategies and supports decision-making on maintenance activities to enhance both occupants’ comfort and energy efficiency.

2. Decision-Making Framework

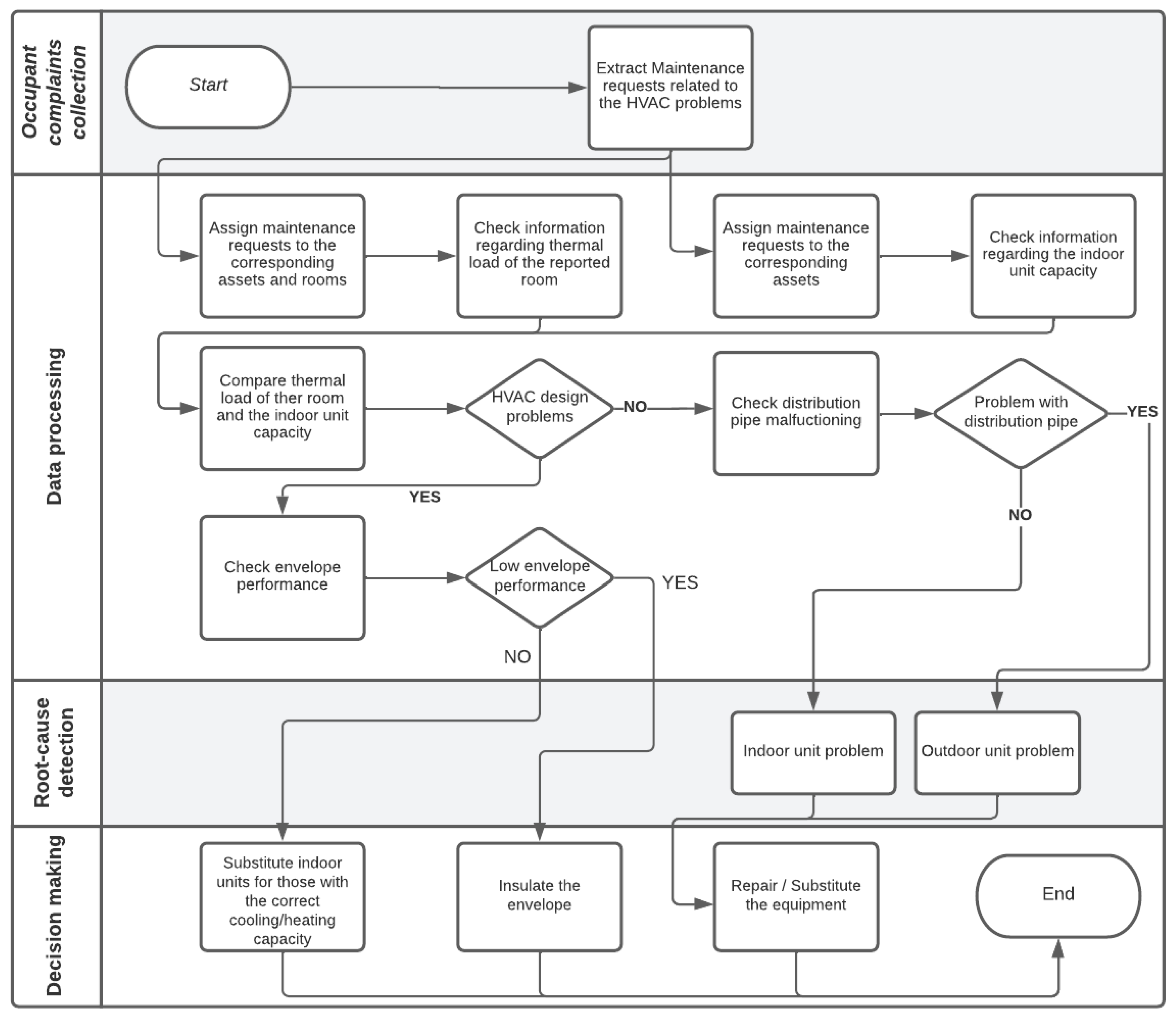
The conceptual model and decision-making framework to assist facility managers in finding the root cause of HVAC problems and thus meet occupants’ needs is shown in Figure 1. To do so, HVAC problems were categorized under two groups: (a) undersized HVAC components or HVAC design problem; and (b) failure of the equipment which is related to either an indoor or outdoor unit [19,20]. These problems can be reported by occupants who are discomfort in terms of thermal comfort [21]. To address discomfort due to already installed undersized HVAC components two options are possible: (a1) reduce the thermal demand of the room by insulating the envelope including façade, windows, roof, and/or floor, if possible; and (a2) substitute indoor units for those with the correct cooling/heating capacity. On the other hand, the detection of the specific equipment is needed to address the failure of an HVAC equipment. Failures can stem from outdoor units (e.g., frozen evaporator coils, dirty condenser coils, dirty filters) and indoor unit (e.g., motor fans failure, air outlet obstruction). Therefore, the framework identifies whether the problem is related to indoor units or outdoor units to enable the FM team to provide practical corrective actions.
To analyze if the HVAC system is correctly designed, the indoor unit capacity against the thermal load of the room should be assessed. To do so, the indoor unit capacity can be obtained from the equipment database while the thermal load can be automatically calculated if the architectural and constructive design is correctly defined. If the indoor unit capacity is higher than the thermal load of the room, then the thermal discomfort might be attributed to the failure of the equipment. However, if the indoor unit capacity is lower than the thermal load of the room, facility managers should check if the heat transfer through the envelope can be improved. To do so, all envelope elements (façade, windows, roof, floor) insulation should be evaluated. If all envelope elements are within the insulation threshold, then the only option would be to substitute indoor units with higher cooling/heating capacity. However, if any of the envelope elements have lower insulation properties, insulation refurbishment should be considered.
If the envelope insulation is within the limits and the HVAC components are correctly designed, the probable main cause of thermal discomfort might be attributed to a failure of any of the HVAC system equipment. To determine if the failure is attributed to the outdoor unit or the indoor unit, information about the pressure and temperature from the Building Management System (BMS), a computer-based system for managing, monitoring, and controlling of building services, should be analyzed. If both pressure and temperature are within the acceptable values, then the failure might come from the outdoor unit. If not, the failure might be related to the indoor unit.

3. Implementation of the Decision-Making Framework into BIM

Once the decision-making framework was created, the BIM capabilities were utilized to: (a) implement the framework; and (b) provide the FM team with color-coded visualization to indicate the root cause of a certain failure or problem.
In the first step, the required data for the decision-making framework was defined. Next, the required data were integrated into the BIM model using Dynamo scripts to implement the framework detecting the root cause of HVAC problems. Then, the BIM visualization was used to add color in malfunction equipment. Autodesk Revit, one of the most popular BIM tools in the AEC sector, was used in this study. Figure 2 shows the process of framework implementation and data visualization.

3.1. Data Requirement

Although BIM provides building and spatial information, it still cannot represent complete information on maintenance activities in which the decision-making framework can be implemented. Therefore, the data requirement for the framework was defined from various sources such as CMMS and BMS, shown in Table 1.
The occupants’ complaints (i.e., maintenance requests) regarding the thermal comfort might come from the CMMS and should include information about the building, the room, the date, and the hour. From this information, data about the indoor unit related to that room can be obtained. Moreover, other relevant data such as temperature and pressure of the malfunction equipment’s pipes can also be obtained from the BMS or Building Energy Management System (BEMS) or Building Automation System (BAS).
In this study, a shared parameter was utilized to allow BIM models to contain such data. Shared parameter is a Revit term that can be added to the Revit family for custom data fields. It can also be accessible for any project due to holding parameters in a separate file [21]. The parameters for room data were assigned to rooms in BIM, while for system data, they were assigned to the mechanical family.

3.2. Data Integration

To populate the parameters that were created in Section 3.1, the CMMS and BMS were integrated into the BIM model. To do so, the HVAC problems were extracted from CMMS and stored in Microsoft Excel. Then, the HVAC problems with corresponding equipment codes were imported and sorted to match relevant mechanical equipment in BIM by using Dynamo and scripts of Python. Figure 3 shows the process of mapping HVAC problems into the BIM model.
The column of equipment code in HVAC problems in the Excel file was connected to the Python code block as an input (input#0), whilst the mechanical equipment in the BIM model was also connected as inputs input#1. Next, a Python code block queried input#1 to find equipment that matched those from the HVAC problems (input#0) and created a new list with HVAC problems and their corresponding information.
To integrate the BMS with the BIM model, the similar approach to Dong et al. [36] was utilized to acquire data regarding temperature and pressure of HVAC equipment and incorporated them into the BIM model.

3.3. Data Visualization

Once the “maintenance requests” concerning the HVAC problems was reported, BIM integrated CMMS/BMS provided various kind of information, such as the building, the room, and the date. Hence, the decision-making framework utilized these data as initial inputs to analyze the root cause of HVAC problems. When the HVAC problems and their causes were determined, the BIM model provided the visualization of the malfunction equipment. Thus, the tabulated data taken from Revit’s schedule (e.g., Calculated Value) was visualized in a 3D format in the BIM model by applying view filters. The BIM visualization for HVAC equipment problems is shown in Figure 4.
The FM team can filter the malfunction equipment in the BIM model to view its corresponding necessary information to facilitate decision making.

4. Case Study

4.1. Case Study Description

The TR5 building from the Universitat Politècnica de Catalunya (UPC) was used as a Case Study to validate the proposed framework. TR5 was constructed in 1960, it has 11,492 m2 and five floors with a concrete structure, a brick façade, and an inverted roof. The majority of the windows are single-glazed, and the interior partitions are plain brick walls. When TR5 was built, only a radiant system was installed, with two boilers and four air handling units (AHU) (one for each floor) located in the underground. A duct network brought the heated air from the underground to the habitable areas. There was no cooling system at all, and the ventilation was only natural, by opening windows. In the 1990s, splits providing both cooling and heating were installed in some offices. Later, the boilers were substituted by condensing boilers with high efficiency. Finally, by 2010, most of the third floor, which includes both offices and classrooms, was reconditioned, and an air-water system was installed to provide both heating, ventilation, and air conditioning. A chiller was installed in the roof while the existing boilers were also connected to the new HVAC system for the third floor. Then, several fan coils were installed in each room (offices, classrooms, and corridors) of this floor.
TR5 has been using a CMMS Archibus called FACIL since 2012. The FACIL allows tracking all infrastructure and equipment inventories, as well as the management of preventive and corrective maintenance of the equipment. Whenever there is an incidence in any of the equipment, it can be reported by UPC staff and administrative personnel through the FACIL. Furthermore, TR5 has been using a BMS Schneider, comprising a set of products and software, multi-sensor probes for rooms, to improve its energy efficiency and provide the real-time building data.

4.2. Case Study Results

In order to identify HVAC problems for the TR5 building, all maintenance requests were exported from FACIL into Microsoft Excel as an intermediate format, including the following information: equipment ID, floor code, space code, request code, and description of the problem. Table 2 shows some examples of HVAC problems in the TR5 building.
Among these HVAC maintenance requests, a maintenance request (No. 8) was considered as a scenario in this study to implement the framework. The occupants located in building TR5, room 306 experienced thermal discomfort and reported a problem associated with the split in that room through the FACIL portal explaining the equipment was not working properly. This HVAC maintenance request was extracted from the FACIL and imported into the BIM model to match with the corresponding mechanical equipment using Dynamo and scripts of Python. When the maintenance request was assigned to its corresponding equipment, the relevant data of the equipment and the room, where the equipment was placed for the decision-making framework, was provided by integrated BIM to implement the framework.
The framework then queried the possible causes of the problem by comparing the required cooling load (calculated in Revit) with the cooling capacity of the split to identify whether or not the problem was related to HVAC design. A “Calculated Value” within a Revit schedule was used to define formula-driven reporting values by modifying existing parameter values through the use of mathematical (e.g., Volume/Area) or conditional expressions. The energy demands for the room 306 was calculated in Revit and compared with the characteristic of the split obtained from the BIM model (e.g., cooling capacity) using “Calculated Value”. Since the cooling capacity of the split was higher than the required cooling load for that room, there were no HVAC design problems or undersized HVAC components. In the next step, the framework monitored the temperature and the pressure of equipment’s pipes to determine whether an indoor unit or an outdoor unit had a problem. Both the temperature and the pressure of the split’s pipes were not within the acceptable values; therefore, the framework determined that the problem was related to the energy production (i.e., outdoor unit). As a result, the outdoor unit corresponding with the reported split was turned to red color to assist facility managers, illustrated in Figure 5. Therefore, the results of the decision-making framework suggested that the problem was probably related to the outdoor unit. Then, the FM team moved directly to where the outdoor unit was located and found a refrigerant leak. They repaired it and solved the problem without moving to the room where the end-user made the complaint.

5. Discussion

The proposed framework allows to semi-automatically detect which are the causes of occupants’ complaints about thermal comfort in specific rooms. The proposed approach integrates CMMS and BMS with the BIM model to identify the root cause of HVAC problems. When the end user reports a problem (e.g., too cold), the framework queries the possible causes of the problem. It enables the FM team to address the challenges of information reliability, interoperability, and usability.
The proposed approach utilizes BIM to deliver visualization to the FM team, allowing them to provide practical maintenance plans to enhance occupants’ comfort. The visualization of the malfunction equipment was implemented in Revit. Dynamo, on the other hand, includes an automated procedure for extracting and mapping data, allowing for customization and interoperability with the majority of existing platforms (e.g., Data studio).
Although some studies integrate BIM with other FM software, they do not provide a root-cause detection to deal with HVAC problem in buildings, which allows the causes of occupants’ discomfort (in thermal comfort) to be properly understood. Existing studies focus on the visualization of equipment condition or building performance in different platforms [26,37,38]. However, they only considered spatial information of the reported problem. The approach of this visualization focuses on malfunction equipment illustrating in red color, so that the effort of looking for the location of the real problem, is minimized. This type of visualization allows for a more intuitive detection of the reasons of occupant discomfort and makes it easier to address the issue, resulting in a significant improvement in occupants’ comfort and the optimization of building operation techniques to enhance occupant comfort and energy efficiency.
The case study was used to validate the proposed framework. For the scenario of a maintenance request, it was highlighted that although the occupants in room 306 were dissatisfied in terms of thermal comfort and reported a problem associated with the split, the real problem was the outdoor unit and no actions were required for the split. This helps the FM team to plan corrective actions without going through the building physically. It also provides the relevant data for facility managers to perform maintenance activities on HVAC systems, reducing the time and effort the FM team spends on searching appropriate and reliable information.
There are some limitations: (1) only the HVAC maintenance requests were mapped into BIM. The approach does not consider another type of problem such as electrical or firefighting. To address this issue, different frameworks should be developed. (2) This framework is conceived to be used in those HVAC systems that are within their life-span and all preventive measures are done. Therefore, the influence of degradation is not considered.

6. Conclusions

The proposed approach discussed the necessity of defining the framework and integrating various sources of data while considering BIM as a central database. Existing studies neither detect the causality of HVAC problems nor provide a real problem visualization to have easily accessible data. This paper presents an automated approach that provides a framework for identifying problems and integrates CMMS and BMS into the BIM model in order to streamline the process of resolving HVAC problems. There are two key benefits of this integration: (1) BIM performs as a data repository, providing relevant data for the proposed framework; (2) BIM can visualize malfunction equipment and provides a potential solution for improving occupants’ comfort. The framework semi-automatically detects which are the causes of HVAC problems. Based on the proposed framework, a case study was developed to show how this approach may be used to visually analyze the potential causes of HVAC problems in a room. This visualization approach focuses on real problems in discomfort spaces and assists the FM team to establish the necessary measurements for improving occupants’ comfort and energy efficiency.
The contributions of this paper include: (1) an approach that enables integrated representation of HVAC troubleshooting-related information, which is typically stored in BIM, CMMS, and BMS; and (2) the framework that identifies possible causes and visualizes them in order to solve a problem. The proposed approach assists the FM team in identifying the most probable cause of a particular HVAC problem, ensuring that they do not overlook the main cause or spend time tracing and locating components on the site. It also provides the FM team with the relevant and required data about these reasons, allowing them to determine the real problem. The FM team can make decisions on building operational problems cantered on occupants’ comfort with minimal effort which overcomes a key barrier both to location of the problem and collection of relevant data within the operation and maintenance phase. The proposed approach can be further developed by: (1) considering other scenarios for root-cause detection; (2) developing new frameworks for other types of problem; (3) employing Artificial Intelligence (AI), Digital twins and Internet of Things (IOT) to create a fully integrated and automated solution; and (4) incorporating wearable technology that allow people to semi-automatically connect to the building system and control their own comfort.

Author Contributions

Conceptualization, H.A. and N.F.; methodology, H.A.; software, H.A.; validation, N.F.; formal analysis, H.A.; investigation, H.A.; resources, N.F.; data curation, H.A.; writing—original draft preparation, H.A.; writing—review and editing, N.F.; visualization, H.A.; supervision, N.F.; project administration, N.F.; funding acquisition, N.F. All authors have read and agreed to the published version of the manuscript.

Funding

This research received funding from the Agència de Gestió d′Ajuts Universitaris i de Recerca (AGAUR) from Generalitat de Catalunya (2019 FI_B00064).

Informed Consent Statement

Informed consent was obtained from all subjects involved in the study.

Conflicts of Interest

The authors declare no conflict of interest.

References

  1. Chen, W.; Chen, K.; Cheng, J.C.P.P.; Wang, Q.; Gan, V.J.L.L. BIM-Based Framework for Automatic Scheduling of Facility Maintenance Work Orders. Autom. Constr. 2018, 91, 15–30. [Google Scholar] [CrossRef]
  2. Flores-Colen, I.; De Brito, J. A Systematic Approach for Maintenance Budgeting of Buildings Facades Based on Predictive and Preventive Strategies. Constr. Build. Mater. 2010, 24, 1718–1729. [Google Scholar] [CrossRef]
  3. Pritoni, M.; Salmon, K.; Sanguinetti, A.; Morejohn, J.; Modera, M. Occupant Thermal Feedback for Improved Efficiency in University Buildings. Energy Build. 2017, 144, 241–250. [Google Scholar] [CrossRef]
  4. Fadzli Haniff, M.; Selamat, H.; Yusof, R.; Buyamin, S.; Sham Ismail, F. Review of HVAC Scheduling Techniques for Buildings towards Energy-Efficient and Cost-Effective Operations. Renew. Sustain. Energy Rev. 2013, 27, 94–103. [Google Scholar] [CrossRef]
  5. Yang, X.; Ergan, S. Leveraging BIM to Provide Automated Support for Efficient Troubleshooting of HVAC-Related Problems. J. Comput. Civ. Eng. 2016, 30, 04015023. [Google Scholar] [CrossRef]
  6. Rafati, A.; Shaker, H.R.; Ghahghahzadeh, S. Fault Detection and Efficiency Assessment for HVAC Systems Using Non-Intrusive Load Monitoring: A Review. Energies 2022, 15, 341. [Google Scholar] [CrossRef]
  7. Chen, J.; Zhang, L.; Li, Y.; Shi, Y.; Gao, X.; Hu, Y. A Review of Computing-Based Automated Fault Detection and Diagnosis of Heating, Ventilation and Air Conditioning Systems. Renew. Sustain. Energy Rev. 2022, 161, 112395. [Google Scholar] [CrossRef]
  8. Mirnaghi, M.S.; Haghighat, F. Fault Detection and Diagnosis of Large-Scale HVAC Systems in Buildings Using Data-Driven Methods: A Comprehensive Review. Energy Build. 2020, 229, 110492. [Google Scholar] [CrossRef]
  9. Bruton, K.; Raftery, P.; Kennedy, B.; Keane, M.M.; O’Sullivan, D.T.J. Review of Automated Fault Detection and Diagnostic Tools in Air Handling Units. Energy Effic. 2014, 7, 335–351. [Google Scholar] [CrossRef]
  10. Namburu, S.M.; Azam, M.S.; Luo, J.; Choi, K.; Pattipati, K.R. Data-Driven Modeling, Fault Diagnosis and Optimal Sensor Selection for HVAC Chillers. IEEE Trans. Autom. Sci. Eng. 2007, 4, 469–473. [Google Scholar] [CrossRef]
  11. Mattera, C.G.; Shaker, H.R.; Jradi, M. Consensus-Based Method for Anomaly Detection in VAV Units. Energies 2019, 12, 468. [Google Scholar] [CrossRef] [Green Version]
  12. Bang, M.; Engelsgaard, S.S.; Alexandersen, E.K.; Riber Skydt, M.; Shaker, H.R.; Jradi, M. Novel Real-Time Model-Based Fault Detection Method for Automatic Identification of Abnormal Energy Performance in Building Ventilation Units. Energy Build. 2019, 183, 238–251. [Google Scholar] [CrossRef]
  13. Du, Z.; Fan, B.; Jin, X.; Chi, J. Fault Detection and Diagnosis for Buildings and HVAC Systems Using Combined Neural Networks and Subtractive Clustering Analysis. Build. Environ. 2014, 73, 1–11. [Google Scholar] [CrossRef]
  14. Xue, P.; Zhou, Z.; Fang, X.; Chen, X.; Liu, L.; Liu, Y.; Liu, J. Fault Detection and Operation Optimization in District Heating Substations Based on Data Mining Techniques. Appl. Energy 2017, 205, 926–940. [Google Scholar] [CrossRef]
  15. Mattera, C.G.; Jradi, M.; Skydt, M.R.; Engelsgaard, S.S.; Shaker, H.R. Fault Detection in Ventilation Units Using Dynamic Energy Performance Models. J. Build. Eng. 2020, 32, 101635. [Google Scholar] [CrossRef]
  16. Ding, S.X. Data-Driven Design of Model-Based Fault Diagnosis Systems. In Proceedings of the 8th IFAC Symposium on Advanced Control of Chemical Processes, Singapore, 10–13 July 2012; Volume 45, pp. 840–847. [Google Scholar]
  17. Tidriri, K.; Chatti, N.; Verron, S.; Tiplica, T. Bridging Data-Driven and Model-Based Approaches for Process Fault Diagnosis and Health Monitoring: A Review of Researches and Future Challenges. Annu. Rev. Control 2016, 42, 63–81. [Google Scholar] [CrossRef]
  18. Khorasgani, H.; Farahat, A.; Ristovski, K.; Gupta, C.; Biswas, G. A Framework for Unifying Model-Based and Data-Driven Fault Diagnosis. In Proceedings of the Annual Conference of the Prognostics and Health Management Society (PHM), Philadelphia, PN, USA, 24–27 September 2018. [Google Scholar]
  19. Ilango, S. HVAC Principles and Systems: Heating Ventilation and Air Conditioning—A Simple Guide to Easy Understanding; Independently Published, 2019; ISBN 978-1074505158. [Google Scholar]
  20. Yang, X.; Ergan, S. BIM for FM: Information Requirements to Support HVAC-Related Corrective Maintenance. J. Archit. Eng. 2017, 23, 04017023. [Google Scholar] [CrossRef]
  21. Alavi, H.; Forcada, N.; Bortolini, R.; Edwards, D.J. Enhancing Occupants’ Comfort through BIM-Based Probabilistic Approach. Autom. Constr. 2021, 123, 103528. [Google Scholar] [CrossRef]
  22. Chiantore, P.V.; Papaeconomou, V.; Degener, S. Operations & Maintenance Best Practices Guidelines; 2018; ISBN 18773373463. Available online: www.solarpowereurope.org (accessed on 28 March 2022).
  23. Wong, J.K.W.; Ge, J.; He, S.X. Digitisation in Facilities Management: A Literature Review and Future Research Directions. Autom. Constr. 2018, 92, 312–326. [Google Scholar] [CrossRef]
  24. Wu, J.; Lepech, M.D. Incorporating Multi-Physics Deterioration Analysis in Building Information Modeling for Life-Cycle Management of Durability Performance. Autom. Constr. 2020, 110, 103004. [Google Scholar] [CrossRef]
  25. El Ammari, K.; Hammad, A. Remote Interactive Collaboration in Facilities Management Using BIM-Based Mixed Reality. Autom. Constr. 2019, 107, 102940. [Google Scholar] [CrossRef]
  26. Motamedi, A.; Hammad, A.; Asen, Y. Knowledge-Assisted BIM-Based Visual Analytics for Failure Root Cause Detection in Facilities Management. Autom. Constr. 2014, 43, 73–83. [Google Scholar] [CrossRef]
  27. Volk, R.; Stengel, J.; Schultmann, F. Building Information Modeling (BIM) for Existing Buildings—Literature Review and Future Needs. Autom. Constr. 2014, 38, 109–127. [Google Scholar] [CrossRef] [Green Version]
  28. Motawa, I.; Almarshad, A. A Knowledge-Based BIM System for Building Maintenance. Autom. Constr. 2013, 29, 173–182. [Google Scholar] [CrossRef]
  29. Cavka, H.B.; Staub-French, S.; Poirier, E.A. Developing Owner Information Requirements for BIM-Enabled Project Delivery and Asset Management. Autom. Constr. 2017, 83, 169–183. [Google Scholar] [CrossRef]
  30. Alavi, H.; Forcada, N.; Fan, S.-L.; San, W. BIM-Based Augmented Reality for Facility Maintenance Management. In Proceedings of the 2021 European Conference on Computing in Construction, Online, 26 July 2021; Volume 2, pp. 431–438. [Google Scholar]
  31. Becerik-Gerber, B.; Jazizadeh, F.; Li, N.; Calis, G. Application Areas and Data Requirements for BIM-Enabled Facilities Management. J. Constr. Eng. Manag. 2012, 138, 431–442. [Google Scholar] [CrossRef]
  32. Göçer, Ö.; Hua, Y.; Göçer, K. A BIM-GIS Integrated Pre-Retrofit Model for Building Data Mapping. Build. Simul. 2016, 9, 513–527. [Google Scholar] [CrossRef]
  33. Nojedehi, P.; O’Brien, W.; Gunay, H.B. A Methodology to Integrate Maintenance Management Systems and BIM to Improve Building Management. Sci. Technol. Built Environ. 2022, 1–18. [Google Scholar] [CrossRef]
  34. Cheng, J.C.P.; Chen, W.; Chen, K.; Wang, Q. Data-Driven Predictive Maintenance Planning Framework for MEP Components Based on BIM and IoT Using Machine Learning Algorithms. Autom. Constr. 2020, 112, 103087. [Google Scholar] [CrossRef]
  35. Alavi, S.H.; Forcada, N. BIM LOD for Facility Management Tasks. In Proceedings of the 2019 European Conference for Computing in Construction, Dublin, Ireland, 10 July 2019; Volume 1, pp. 154–163. [Google Scholar]
  36. Dong, B.; Oneill, Z.; Luo, D.; Bailey, T. Development and Calibration of an Online Energy Model for Campus Buildings. Energy Build. 2014, 76, 316–327. [Google Scholar] [CrossRef]
  37. Golabchi, A.; Akula, M.; Kamat, V.R. Leveraging BIM for Automated Fault Detection in Operational Buildings. In Proceedings of the 30th International Symposium of Automation and Robotics in Construction and Mining, Montréal, QC, Canada, 11–15 August 2013; pp. 875–884. [Google Scholar]
  38. Alavi, H.; Bortolini, R.; Forcada, N. BIM-Based Decision Support for Building Condition Assessment. Autom. Constr. 2022, 135, 104117. [Google Scholar] [CrossRef]
Figure 1. Conceptual model and decision-making framework for HVAC root-cause detection.
Figure 1. Conceptual model and decision-making framework for HVAC root-cause detection.
Energies 15 03674 g001
Figure 2. Process of framework implementation and data visualization.
Figure 2. Process of framework implementation and data visualization.
Energies 15 03674 g002
Figure 3. Dynamo scripts to map HVAC problems into BIM.
Figure 3. Dynamo scripts to map HVAC problems into BIM.
Energies 15 03674 g003
Figure 4. The BIM visualization of malfunction HVAC equipment: (a) an under design of the indoor unit, (b) a malfunctioning of the indoor unit, and (c) a malfunctioning of the outdoor unit.
Figure 4. The BIM visualization of malfunction HVAC equipment: (a) an under design of the indoor unit, (b) a malfunctioning of the indoor unit, and (c) a malfunctioning of the outdoor unit.
Energies 15 03674 g004
Figure 5. Visualization of the possible causes of the problem in BIM.
Figure 5. Visualization of the possible causes of the problem in BIM.
Energies 15 03674 g005
Table 1. Data requirement for the decision-making framework.
Table 1. Data requirement for the decision-making framework.
Required InformationSource
Room dataNumberBIM
Area
Thermal load
Facade material
U-value of envelope elements
Type of heating (Radiators/Air water/Splits/VRV)
Type of cooling (Air-water/Fan coils and AHU/Splits/VRV)
Description of the problemCMMS
Location of the problem
Date of the reported problem
System dataEquipment IDBIM
Cooling capacity
Heating capacity
TemperatureBMS
Pressure
Table 2. Example of HVAC maintenance requests in TR5.
Table 2. Example of HVAC maintenance requests in TR5.
No.Equipment IDFloor CodeSpace CodeMaintenance RequestDescription
1TR-CLIFC0082P0331033,325The fan-coil fan does not stop.
2TR-CLIFC0083P0331240,504The air conditioning does not cool.
3TR-CLISI0304P0331851,823The radiator does not work
4TR-CLISI0045P0E05571,944It does not cool the air conditioning
5TR-CLIFC0094P0332979,299The previous incident occurs again, this time so that the noise is not continuous. This is a very annoying sound.
6TR-CLISI0250P0330780,962Heating equipment not working
7TR-CLISI0215P0113083,738HEATING DOES NOT WORK !!!!!!!
8TR-CLISI0238P0330698,316The 3.06 air conditioner does not work
9TR-CLIFC0073P01158106,728The air conditioning does not cool.
10TR-CLISI0237P03305115,297Hot air does not work. A warning LED has been lit, perhaps for filter cleaning.
11AA-PROVA 120,025The heating does not seem to work. The radiators are cold.
12TR-CLISI0003P000128126,853Disassemble and remove Climate equipment.
Publisher’s Note: MDPI stays neutral with regard to jurisdictional claims in published maps and institutional affiliations.

Share and Cite

MDPI and ACS Style

Alavi, H.; Forcada, N. User-Centric BIM-Based Framework for HVAC Root-Cause Detection. Energies 2022, 15, 3674. https://doi.org/10.3390/en15103674

AMA Style

Alavi H, Forcada N. User-Centric BIM-Based Framework for HVAC Root-Cause Detection. Energies. 2022; 15(10):3674. https://doi.org/10.3390/en15103674

Chicago/Turabian Style

Alavi, Hamidreza, and Nuria Forcada. 2022. "User-Centric BIM-Based Framework for HVAC Root-Cause Detection" Energies 15, no. 10: 3674. https://doi.org/10.3390/en15103674

APA Style

Alavi, H., & Forcada, N. (2022). User-Centric BIM-Based Framework for HVAC Root-Cause Detection. Energies, 15(10), 3674. https://doi.org/10.3390/en15103674

Note that from the first issue of 2016, this journal uses article numbers instead of page numbers. See further details here.

Article Metrics

Back to TopTop