Probability-Based Customizable Modeling and Simulation of Protective Devices in Power Distribution Systems †
Abstract
:1. Introduction
2. Preliminaries
2.1. Fused Contactors
2.2. Thermal-Magnetic Circuit Breakers
3. Probability-Based Modeling of Protective Devices
3.1. Probability-Based Thermal-Energy Analysis
3.1.1. Curve Fitting and Data Analysis on Time/Current Curve
3.1.2. Probability Integrated Modeling
3.2. Customizable Fuse Modeling
3.3. Customizable Thermal-Magnetic Circuit Breaker Modeling
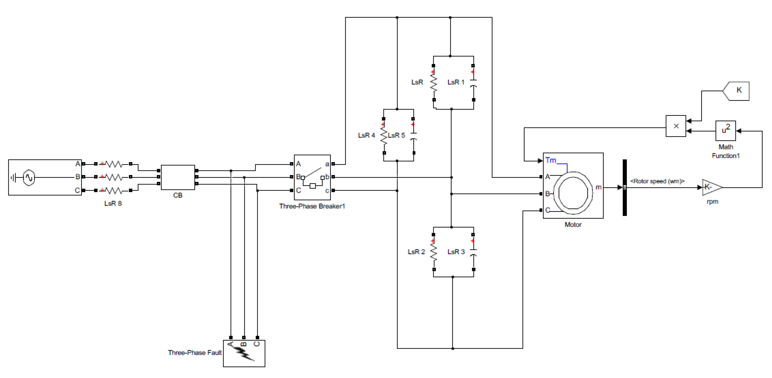
4. Validation on Customized Model Examples
4.1. Customized Simulation Model of “EATON CLT-30A” Fuse
4.2. Customized Simulation Model of “Square D QOB-3100” Circuit Breaker
5. Conclusions and Future Work
Author Contributions
Funding
Institutional Review Board Statement
Informed Consent Statement
Conflicts of Interest
References
- Sheldrake, A. Handbook of Electrical Engineering: For Practitioners in the Oil, Gas, and Petrochemical Industry; Wiley: New York, NY, USA, 2013. [Google Scholar]
- Holm, R. Electric Contacts: Theory and Application; Springer Science & Business Media: New York, NY, USA, 2013. [Google Scholar]
- Feng, Y.; Zhou, X.; Krstic, S.; Zhou, Y.; Shen, Z.J. Molded Case Electronically Assisted Circuit Breaker for DC Power Distribution Systems. IEEE Trans. Power Electron. 2020, 36, 6586–6595. [Google Scholar] [CrossRef]
- Yssaad, B.; Khiat, M.; Chaker, A. Reliability centered maintenance optimization for power distribution systems. Int. J. Electr. Power Energy Syst. 2014, 55, 108–115. [Google Scholar] [CrossRef]
- Carnero, M.C.; Gómez, A. Maintenance strategy selection in electric power distribution systems. Energy 2017, 129, 255–272. [Google Scholar] [CrossRef]
- Iberraken, F.; Medjoudj, R.; Medjoudj, R.; Aissani, D.; Haim, K.D. Reliability-based preventive maintenance of oil circuit breaker subject to competing failure processes. Int. J. Perform. Eng. 2013, 9, 495. [Google Scholar]
- Lei, C.; Tian, W.; Zhang, Y.; Fu, R.; Jia, R.; Winter, R. Probability-based circuit breaker modeling for power system fault analysis. In Proceedings of the 2017 IEEE Applied Power Electronics Conference And Exposition (APEC), Tampa, FL, USA, 26–30 March 2017; pp. 979–984. [Google Scholar]
- Robbins, T. Fuse model for overcurrent protection simulation of DC distribution systems. In Proceedings of the INTELEC’93, 15th International Telecommunications Energy Conference, Paris, France, 27–30 September 1993; Volume 2, pp. 336–340. [Google Scholar]
- Tanaka, T.; Kawaguchi, H.; Terao, T.; Babasaki, T.; Yamasaki, M. Modeling of fuses for DC power supply systems including arcing time analysis. In Proceedings of the INTELEC 2007, 29th International Telecommunications Energy Conference, Rome, Italy, 30 September–4 October 2007; pp. 135–141. [Google Scholar]
- Tian, W.; Lei, C.; Zhang, Y.; Li, D.; Fu, R.; Winter, R. Data analysis and optimal specification of fuse model for fault study in power systems. In Proceedings of the Power and Energy Society General Meeting (PESGM), Boston, MA, USA, 17–21 July 2016; pp. 1–5. [Google Scholar]
- Szulborski, M.; Łapczyński, S.; Kolimas, Ł.; Kozarek, Ł.; Rasolomampionona, D.D.; Żelaziński, T.; Smolarczyk, A. Transient Thermal Analysis of NH000 gG 100A Fuse Link Employing Finite Element Method. Energies 2021, 14, 1421. [Google Scholar] [CrossRef]
- Lee, S.Y.; Son, Y.K.; Cho, H.J.; Sul, S.K. Normalization of Capacitor-Discharge I2t by Short-Circuit Fault in VSC-Based DC System. IEEE Trans. Power Electron. 2021, 37, 843–854. [Google Scholar] [CrossRef]
- QO and QOB Miniature Circuit Breaker Manual. Available online: https://download.schneider-electric.com/files?p_Doc_Ref=0730CT9801 (accessed on 22 December 2021).
- Robbins, T. Circuit-breaker model for overcurrent protection simulation of DC distribution systems. In Proceedings of the INTELEC’95, 17th International Telecommunications Energy Conference, The Hague, The Netherlands, 29 October–1 November 1995; pp. 628–631. [Google Scholar]
- Swierczynski, B.; Gonzalez, J.; Teulet, P.; Freton, P.; Gleizes, A. Advances in low-voltage circuit breaker modelling. J. Phys. D Appl. Phys. 2004, 37, 595. [Google Scholar] [CrossRef]
- Čepon, G.; Starc, B.; Zupančič, B.; Boltežar, M. Coupled thermo-structural analysis of a bimetallic strip using the absolute nodal coordinate formulation. Multibody Syst. Dyn. 2017, 41, 391–402. [Google Scholar] [CrossRef]
- Szulborski, M.; Łapczyński, S.; Kolimas, Ł.; Zalewski, D. Transient Thermal Analysis of the Circuit Breaker Current Path with the Use of FEA Simulation. Energies 2021, 14, 2359. [Google Scholar] [CrossRef]
- CLT Fuses Manufacturer Data Sheet. Available online: https://www.eaton.com/content/dam/eaton/markets/for-safety-sake/files/current-limiting-fuses.pdf (accessed on 22 December 2021).
- Sadowski, N.; Bastos, J.; Albuquerque, A.; Pinho, A.; Kuo-Peng, P. A voltage fed AC contactor modeling using 3D edge elements. IEEE Trans. Magn. 1998, 34, 3170–3173. [Google Scholar] [CrossRef]












| Minimum Melting Curve | Total Clearing Curve | ||
|---|---|---|---|
| Order | RSS | Order | RSS |
| 1 | 85.00 | 1 | 23.99 |
| 2 | 16.54 | 2 | 2.71 |
| 3 | 6.90 | 3 | 1.37 |
| 4 | 1.15 | 4 | 0.23 |
| 5 | 0.64 | 5 | 0.20 |
| 6 | 0.82 | 6 | 0.21 |
| 7 | 0.92 | 7 | 0.27 |
| 8 | 16.33 | 8 | 0.54 |
| 9 | 29.0 | 9 | 0.67 |
Publisher’s Note: MDPI stays neutral with regard to jurisdictional claims in published maps and institutional affiliations. |
© 2021 by the authors. Licensee MDPI, Basel, Switzerland. This article is an open access article distributed under the terms and conditions of the Creative Commons Attribution (CC BY) license (https://creativecommons.org/licenses/by/4.0/).
Share and Cite
Lei, C.; Tian, W. Probability-Based Customizable Modeling and Simulation of Protective Devices in Power Distribution Systems. Energies 2022, 15, 199. https://doi.org/10.3390/en15010199
Lei C, Tian W. Probability-Based Customizable Modeling and Simulation of Protective Devices in Power Distribution Systems. Energies. 2022; 15(1):199. https://doi.org/10.3390/en15010199
Chicago/Turabian StyleLei, Chengwei, and Weisong Tian. 2022. "Probability-Based Customizable Modeling and Simulation of Protective Devices in Power Distribution Systems" Energies 15, no. 1: 199. https://doi.org/10.3390/en15010199
APA StyleLei, C., & Tian, W. (2022). Probability-Based Customizable Modeling and Simulation of Protective Devices in Power Distribution Systems. Energies, 15(1), 199. https://doi.org/10.3390/en15010199

