Exploring the Research Regarding Energy–Economic Growth Relationship
Abstract
1. Introduction
2. Literature Review
3. Methodology of Research
- Phase 1. Planning the Review
- Phase 2. Building the Dictionary of Descriptors
- Phase 3. Rationale for the Time Span
- Phase 4. Frequency of Descriptor Occurrences
- Phase 5. Cluster Analysis
- Phase 6. Link and Topic Analysis
- Phase 7. Correspondence Analysis
3.1. Planning the Review
3.2. Dictionary of Descriptors
3.3. Rationale for the Time Span
4. Findings
4.1. Frequency of Descriptor Occurrences
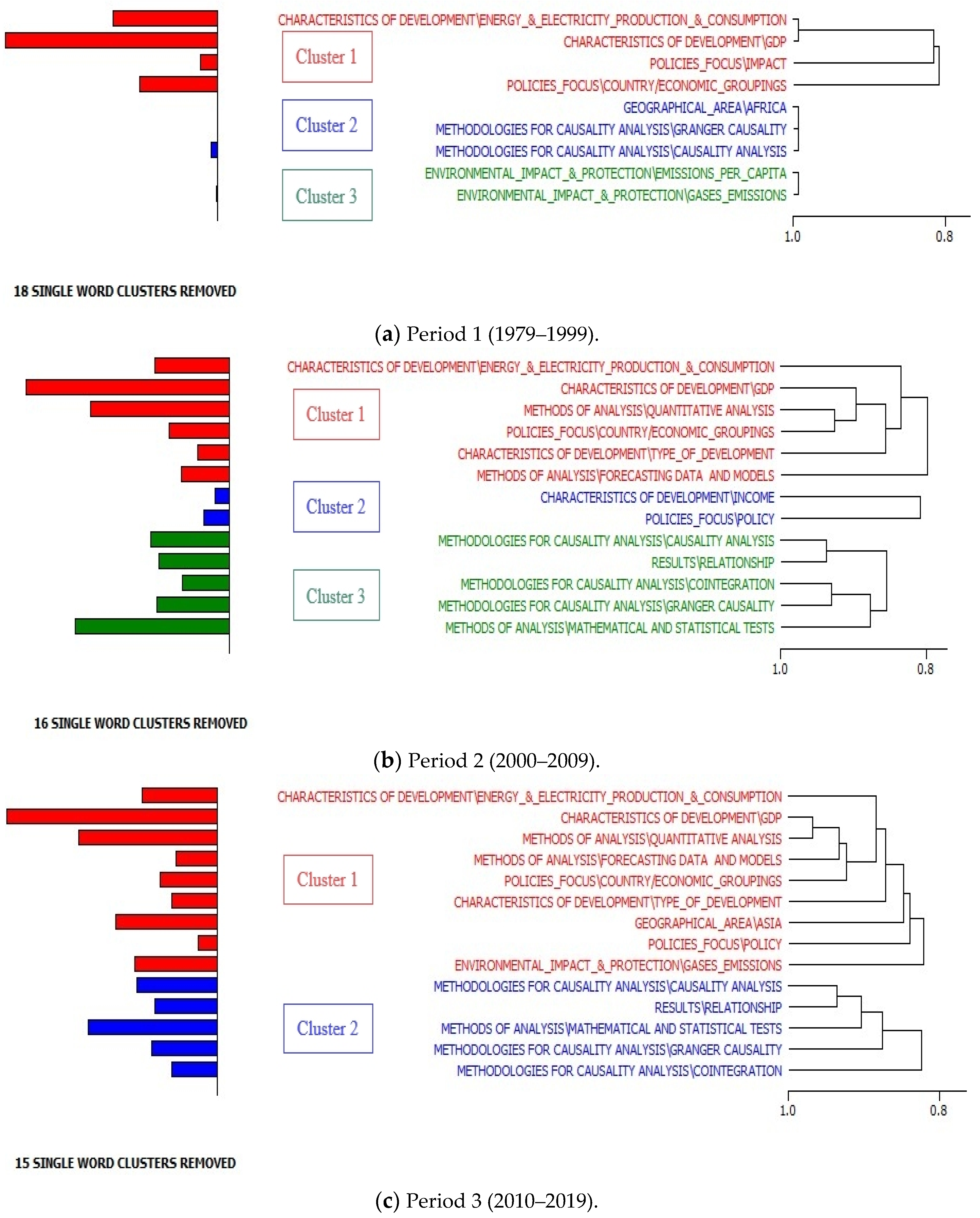
4.2. Cluster Analysis
4.3. Link and Topic Analysis
4.4. Correspondence Analysis
5. Discussion
6. Conclusions
Author Contributions
Funding
Institutional Review Board Statement
Informed Consent Statement
Data Availability Statement
Conflicts of Interest
References
- Fouquet, R.A. Brief history of energy. In International Handbook on the Economics of Energy; Evans, J., Hunt, L.C., Eds.; Edward Elgar Publishing Limited: Cheltenham, UK, 2009. [Google Scholar]
- World Health Organization. Fuel for Life: Household Energy and Health; WHO: Geneva, Switzerland, 2006; Available online: http://www.who.int/indoorair/publications/fuelforlife.pdf?ua=1 (accessed on 9 February 2020).
- Apergis, N.; Payne, J.E. Renewable and non-renewable energy consumption-growth nexus: Evidence from a panel error correction model. Energy Econ. 2012, 34, 733–738. [Google Scholar] [CrossRef]
- Wang, Q.; Su, M.; Li, R.; Ponce, P. The effects of energy prices, urbanization and economic growth on energy consumption per capita in 186 countries. J. Clean. Prod. 2019, 225, 1017–1032. [Google Scholar] [CrossRef]
- Ayres, R.U. The Economic Growth Engine. How Energy and Work Drive Material Prosperity; Edward Elgar Publishing House: Cheltenham, UK, 2009. [Google Scholar]
- Miller, C.A.; Iles, A.; Jones, C.F. The Social Dimensions of Energy Transitions. Sci. Cult. 2013, 22, 135–148. [Google Scholar] [CrossRef]
- Dinç, D.T.; Akdoğan, E.C. Renewable Energy Production, Energy Consumption and Sustainable Economic Growth in Turkey: A VECM Approach. Sustainability 2019, 11, 1273. [Google Scholar] [CrossRef]
- Zimon, G.; Sobolewski, M.; Lew, G. An Influence of Group Purchasing Organizations on Financial Security of SMEs Operating in the Renewable Energy Sector—Case for Poland. Energies 2020, 13, 2926. [Google Scholar] [CrossRef]
- Zimon, G.; Zimon, D. The Impact of Purchasing Group on the Profitability of Companies Operating in the Renewable Energy Sector—The Case of Poland. Energies 2020, 13, 6588. [Google Scholar] [CrossRef]
- Asghar, Z. Energy–GDP relationship: A causal analysis for the five countries of South Asia. Appl. Econom. Int. Dev. 2008, 8, 167–180. [Google Scholar]
- Soytas, U.; Sari, R. Energy consumption and GDP: Causality relationship in G-7 countries and emerging markets. Energy Econ. 2003, 25, 33–37. [Google Scholar] [CrossRef]
- Stern, D.I. A multivariate cointegration analysis of the role of energy in the US macroeconomy. Energy Econ. 2000, 22, 267–283. [Google Scholar] [CrossRef]
- Kouton, J. The impact of renewable energy consumption on inclusive growth: Panel data analysis in 44 African countries. Econ. Chang. Restruct. 2021, 54, 145–170. [Google Scholar] [CrossRef]
- Rühl, C.; Appleby, P.; Fennema, J.; Naumov, A.; Schaffer, M. Economic development and the demand for energy: A historical perspective on the next 20 years. Energy Policy 2012, 50, 109–116. [Google Scholar] [CrossRef]
- Baran, B. Support for Renewable Energy in Germany as an example of effective public policy. Oeconomia Copernic. 2015, 6, 143. [Google Scholar] [CrossRef]
- Kirsop-Taylor, A.N.; Hejnowicz, A.P. Designing public agencies for 21st century water–energy–food nexus complexity: The case of Natural Resources Wales. Public Policy Adm. 2020. [Google Scholar] [CrossRef]
- World Bank. Database of World Bank. 2020. Available online: https://data.worldbank.org/indicator/NY.GDP.PCAP.CD (accessed on 15 October 2020).
- World Bank. Database of World Bank. 2020. Available online: https://data.worldbank.org/indicator/EG.USE.PCAP.KG.OE (accessed on 15 October 2020).
- Kraft, J.; Kraft, A. On the relationship between energy and GNP. J. Energy Dev. 1978, 3, 401–403. [Google Scholar]
- Humphrey, W.S.; Stanislaw, J. Economic growth and energy consumption in the UK, 1700–1975. Energy Policy 1979, 7, 29–42. [Google Scholar] [CrossRef]
- Starr, C.; Field, S. Economic growth, employment and energy. Energy Policy 1979, 7, 2–22. [Google Scholar] [CrossRef]
- Ockwell, D.G. Energy and economic growth: Grounding our understanding in physical reality. Energy Policy 2008, 36, 4600–4604. [Google Scholar] [CrossRef]
- Tiba, S.; Omri, A. Literature survey on the relationships between energy, environment and economic growth. Renew. Sustain. Energy Rev. 2017, 69, 1129–1146. [Google Scholar] [CrossRef]
- Marinaș, M.-C.; Dinu, M.; Socol, A.-G.; Socol, C. Renewable energy consumption and economic growth. Causality relationship in Central and Eastern European countries. PLoS ONE 2018, 13, e0202951. [Google Scholar] [CrossRef]
- Mardani, A.; Jusoh, A.; Nor, K.M.; Khalifah, Z.; Zakwan, N.; Valipour, A. Multiple criteria decision-making techniques and their applications–A review of the literature from 2000 to 2014. Econ. Res. Ekon. Istraživanja 2015, 28, 516–571. [Google Scholar] [CrossRef]
- Simionescu, M.; Strielkowski, W.; Tvaronavičienė, M. Renewable Energy in Final Energy Consumption and Income in the EU-28 Countries. Energies 2020, 13, 2280. [Google Scholar] [CrossRef]
- Pirlogea, C.; Cicea, C. Econometric perspective of the energy consumption and economic growth relation in European Union. Renew. Sustain. Energy Rev. 2012, 16, 5718–5726. [Google Scholar] [CrossRef]
- Soava, G.; Mehedintu, A.; Sterpu, M.; Raduteanu, M. impact of renewable energy consumption on economic growth: Evidence from european union countries. Technol. Econ. Dev. Econ. 2018, 24, 914–932. [Google Scholar] [CrossRef]
- Paul, S.; Bhattacharya, R.N. Causality between energy consumption and economic growth in India: A note on conflicting results. Energy Econ. 2004, 26, 977–983. [Google Scholar] [CrossRef]
- Kais, S.; Sami, H. An econometric study of the impact of economic growth and energy use on carbon emissions: Panel data evidence from fifty eight countries. Renew. Sustain. Energy Rev. 2016, 59, 1101–1110. [Google Scholar] [CrossRef]
- Csereklyei, Z.; Varas, M.D.M.R.; Stern, D.I. Energy and Economic Growth: The Stylized Facts. Energy J. 2016, 37, 223–255. [Google Scholar] [CrossRef]
- Agovino, M.; Bartoletto, S.; Garofalo, A. Modelling the relationship between energy intensity and GDP for European countries: An historical perspective (1800–2000). Energy Econ. 2019, 82, 114–134. [Google Scholar] [CrossRef]
- Galli, R. The Relationship Between Energy Intensity and Income Levels: Forecasting Long Term Energy Demand in Asian Emerging Countries. Energy J. 1998, 19, 85–105. [Google Scholar] [CrossRef]
- Medlock, K.B.; Soligo, R. Economic Development and end-use energy demand. Energy J. 2001, 22, 77–105. [Google Scholar] [CrossRef]
- Kander, A.; Malanima, P.; Warde, P. Power to the People. Energy in Europe Over the Last Five Centuries; Princeton University Press: Princeton, NJ, USA, 2013. [Google Scholar]
- van Benthem, A.; Romani, M. Fuelling growth: What drives energy demand in developing countries. Energy J. 2009, 30, 91–114. [Google Scholar] [CrossRef]
- Samouilidis, J.-E.; Mitropoulos, C. Energy and economic growth in industrializing countries. Energy Econ. 1984, 6, 191–201. [Google Scholar] [CrossRef]
- Gilland, B. Population, Economic Growth, and Energy Demand, 1985-2020. Popul. Dev. Rev. 1988, 14, 233. [Google Scholar] [CrossRef]
- Hefner, R.; Iii, R.A.H. Toward sustainable economic growth: The age of energy gases. Int. J. Hydrog. Energy 1995, 20, 945–948. [Google Scholar] [CrossRef]
- Howarth, R.B. Energy efficiency and economic growth. Contemp. Econ. Policy 1997, 15, 1–9. [Google Scholar] [CrossRef]
- Wolde-Rufael, Y. Energy demand and economic growth: The African experience. J. Policy Model. 2005, 27, 891–903. [Google Scholar] [CrossRef]
- Ayres, R.U.; Turton, H.; Casten, T. Energy efficiency, sustainability and economic growth. Energy 2007, 32, 634–648. [Google Scholar] [CrossRef]
- Zhang, X.-P.; Cheng, X.-M. Energy consumption, carbon emissions, and economic growth in China. Ecol. Econ. 2009, 68, 2706–2712. [Google Scholar] [CrossRef]
- Apergis, N.; Payne, J.E. Renewable energy consumption and economic growth: Evidence from a panel of OECD countries. Energy Policy 2010, 38, 656–660. [Google Scholar] [CrossRef]
- Kasman, A.; Duman, Y.S. CO2 emissions, economic growth, energy consumption, trade and urbanization in new EU member and candidate countries: A panel data analysis. Econ. Model. 2015, 44, 97–103. [Google Scholar] [CrossRef]
- Cai, Y.; Sam, C.Y.; Chang, T. Nexus between clean energy consumption, economic growth and CO2 emissions. J. Clean. Prod. 2018, 182, 1001–1011. [Google Scholar] [CrossRef]
- Payne, J.E. A survey of the electricity consumption-growth literature. Appl. Energy 2010, 87, 723–731. [Google Scholar] [CrossRef]
- Ozturk, I. A literature survey on energy–growth nexus. Energy Policy 2010, 38, 340–349. [Google Scholar] [CrossRef]
- Jakovac, P. Causality between energy consumption and economic growth: Literature review. In Proceedings of the 5th International Conference on Education and Social Sciences (INTCESS 2018), Istanbul, Turkey, 5–7 February 2018; pp. 280–289. [Google Scholar]
- Cheng, B. An investigation of cointegration and causality between energy consumption and economic growth. J. Energy Dev. 1995, 21, 73–84. [Google Scholar]
- Wang, S.; Zhou, D.; Zhou, P.; Wang, Q. CO2 emissions, energy consumption and economic growth in China: A panel data analysis. Energy Policy 2011, 39, 4870–4875. [Google Scholar] [CrossRef]
- Wang, Y.; Wang, Y.; Zhou, J.; Zhu, X.; Lu, G. Energy consumption and economic growth in China: A multivariate causality test. Energy Policy 2011, 39, 4399–4406. [Google Scholar] [CrossRef]
- Akarca, A.T.; Long, T.V. Relationship between energy and GNP: A reexamination. J. Energy Dev. 1980, 5, 326–331. [Google Scholar]
- Hondroyiannis, G.; Lolos, S.; Papapetrou, E. Energy consumption and economic growth: Assessing the evidence from Greece. Energy Econ. 2002, 24, 319–336. [Google Scholar] [CrossRef]
- Altinay, G.; Karagol, E. Structural break, unit root, and the causality between energy consumption and GDP in Turkey. Energy Econ. 2004, 26, 985–994. [Google Scholar] [CrossRef]
- Menegaki, A.N. Growth and renewable energy in Europe: A random effect model with evidence for neutrality hypothesis. Energy Econ. 2011, 33, 257–263. [Google Scholar] [CrossRef]
- Yildirim, E.; Aslan, A. Energy consumption and economic growth nexus for 17 highly developed OECD countries: Further evidence based on bootstrap-corrected causality tests. Energy Policy 2012, 51, 985–993. [Google Scholar] [CrossRef]
- Waheed, R.; Sarwar, S.; Wei, C. The survey of economic growth, energy consumption and carbon emission. Energy Rep. 2019, 5, 1103–1115. [Google Scholar] [CrossRef]
- Lapinskienė, G.; Peleckis, K.; Slavinskaitė, N. Energy consumption, economic growth and greenhouse gas emissions in the european union countries. J. Bus. Econ. Manag. 2017, 18, 1082–1097. [Google Scholar] [CrossRef]
- Obradović, S.; Lojanica, N. Energy use, CO2 emissions and economic growth–causality on a sample of SEE countries. Econ. Res. Ekon. Istraživanja 2017, 30, 511–526. [Google Scholar] [CrossRef]
- Roca, J.; Padilla, E.; Farré, M.; Galletto, V. Economic growth and atmospheric pollution in Spain: Discussing the environmental Kuznets curve hypothesis. Ecol. Econ. 2001, 39, 85–99. [Google Scholar] [CrossRef]
- Chontanawat, J. Dynamic Modelling of Causal Relationship between Energy Consumption, CO2 Emission, and Economic Growth in SE Asian Countries. Energies 2020, 13, 6664. [Google Scholar] [CrossRef]
- Leitão, N.C.; Lorente, D.B. The Linkage between Economic Growth, Renewable Energy, Tourism, CO2 Emissions, and International Trade: The Evidence for the European Union. Energies 2020, 13, 4838. [Google Scholar] [CrossRef]
- Rahman, H.; Zaman, U.; Górecki, J. The Role of Energy Consumption, Economic Growth and Globalization in Environmental Degradation: Empirical Evidence from the BRICS Region. Sustainability 2021, 13, 1924. [Google Scholar] [CrossRef]
- Kahia, M.; Omri, A.; Jarraya, B. Green Energy, Economic Growth and Environmental Quality Nexus in Saudi Arabia. Sustainability 2021, 13, 1264. [Google Scholar] [CrossRef]
- Dabic, M.; González-Loureiro, M.; Furrer, O. Research on the strategy of multinational enterprises: Key approaches and new avenues. BRQ Bus. Res. Q. 2014, 17, 129–148. [Google Scholar] [CrossRef]
- Furrer, O.; Thomas, H.; Goussevskaia, A. The structure and evolution of the strategic management field: A content analysis of 26 years of strategic management research. Int. J. Manag. Rev. 2007, 10, 1–23. [Google Scholar] [CrossRef]
- Gonzalez-Loureiro, M.; Kiessling, T.; Dabic, M. Acculturation and overseas assignments: A review and research agenda. Int. J. Intercult. Relat. 2015, 49, 239–250. [Google Scholar] [CrossRef]
- Gonzalez-Loureiro, M.; Dabic, M.; Kiessling, T. Supply chain management as the key to a firm’s strategy in the global marketplace. Int. J. Phys. Distrib. Logist. Manag. 2015, 45, 159–181. [Google Scholar] [CrossRef]
- López-Duarte, C.; González-Loureiro, M.; Vidal-Suárez, M.M.; González-Díaz, B. International strategic alliances and national culture: Mapping the field and developing a research agenda. J. World Bus. 2016, 51, 511–524. [Google Scholar] [CrossRef]
- Hoffman, D.L.; Franke, G.R. Correspondence Analysis: Graphical Representation of Categorical Data in Marketing Research. J. Mark. Res. 1986, 23, 213. [Google Scholar] [CrossRef]
- Watt, A. A qualitative software novice’s review of QDA Miner 4.0. Qual Res J. 2015, 15, 250–251. [Google Scholar]
- Lapan, C. Review of QDA Miner. Soc. Sci. Comput. Rev. 2013, 31, 774–778. [Google Scholar] [CrossRef]
- Silver, C. QDA Miner (with WordStat and Simstat). J. Mix. Methods Res. 2014, 9, 386–387. [Google Scholar] [CrossRef]
- Brandao, C. Qualitative data analysis with NVivo. Qual Res. Psychol. 2015, 12, 492–494. [Google Scholar] [CrossRef]
- Madhulatha, T.S. An Overview on Clustering Methods. J. Eng. 2012, 2, 719–725. [Google Scholar] [CrossRef]
- Partek. Partek User’s Guide: Hierarchical Clustering Analysis; Partek Incorporated: Chesterfield, MO, USA, 2012. [Google Scholar]
- Hoffman, D.L.; De Leeuw, J. Interpreting multiple correspondence analysis as a multidimensional scaling method. Mark. Lett. 1992, 3, 259–272. [Google Scholar] [CrossRef]
- Greenacre, M.; Blasius, J. Multiple Correspondence Analysis and Related Methods; CRC Press: Boca Raton, FL, USA, 2006. [Google Scholar]
- Greenacre, M. Interdisciplinary Statistics. Correspondence Analysis in Practice; Taylor & Francis Group, LLC.: Boca Raton, USA, 2007. [Google Scholar]
- Le Roux, B.; Rouanet, H. Multiple Correspondence Analysis; Sage: Los Angeles, LA, USA, 2010. [Google Scholar]
- Khangar, N.; Kamalja, K.K. Multiple Correspondence Analysis and its applications. Electron. J. Appl. Stat. Anal. 2017, 10, 432–462. [Google Scholar] [CrossRef]
- Exadaktylos, T.; Radaelli, C.M. Research Design in European Studies: The Case of Europeanization. JCMS J. Common Mark. Stud. 2009, 47, 507–530. [Google Scholar] [CrossRef]
- Hamilton, J.D. Causes and consequences of the oil stock of 2007–2008. Brook. Pap. Econ. Act. 2009, 40, 215–261. [Google Scholar]
- European Commission. Europe 2020: A Strategy for Smart, Sustainable and Inclusive Growth; European Commission: Brussels, Belgium, 2010. [Google Scholar]
- Cicea, C.; Tsoulfidis, L.; Marinescu, C.; Popa, C.S.; Albu, C.F. Applying Text Mining Technique on Innovation-Development Relationship: A Joint Research Agenda. Econ. Comput. Econ. Cybern. Stud. Res. 2021, 55, 5–21. [Google Scholar] [CrossRef]
- Zhang, W.; Yuan, H. A Bibliometric Analysis of Energy Performance Contracting Research from 2008 to 2018. Sustainability 2019, 11, 3548. [Google Scholar] [CrossRef]
- Du, H.; Wei, L.; Brown, M.A.; Wang, Y.; Shi, Z. A bibliometric analysis of recent energy efficiency literatures: An expanding and shifting focus. Energy Effic. 2012, 6, 177–190. [Google Scholar] [CrossRef]
- Sarkodie, S.A.; Strezov, V. A review on Environmental Kuznets Curve hypothesis using bibliometric and meta-analysis. Sci. Total. Environ. 2019, 649, 128–145. [Google Scholar] [CrossRef]
- Cicea, C. Mapping the Research Agenda of Energy in Urban Areas: A Bibliometric Analysis. Theor. Empir. Res. Urban Manag. 2020, 15, 66–80. [Google Scholar]
- Nisful, L.; Aam, S.R.; Muhamad, I.I.; Imron, H.R.; Popon, S.; Muhamad, T. Energy economics in Islamic countries: A bibliometric review. Int. J. Energy Econ. Policy 2021, 11, 88–95. [Google Scholar]
- Wang, L.; Wei, Y.-M.; Brown, M.A. Global transition to low-carbon electricity: A bibliometric analysis. Appl. Energy 2017, 205, 57–68. [Google Scholar] [CrossRef]
- Chappin, E.J.; Ligtvoet, A. Transition and transformation: A bibliometric analysis of two scientific networks researching socio-technical change. Renew. Sustain. Energy Rev. 2014, 30, 715–723. [Google Scholar] [CrossRef]
- Anwar, M.A.; Zhou, R.; Asmi, F.; Wang, D.; Hammad, A. Mapping the Evolution of Energy-Growth Nexus: Synergies and Trade-Offs. J. Econ. Surv. 2019, 33, 968–998. [Google Scholar] [CrossRef]
- Asian Development Bank. Energy Statistics in Asia and the Pacific, 1990–2009; Asian Development Bank: Mandaluyong City, Philippines, 2015. [Google Scholar]







| No. | Authors | Year/Country | Topic |
|---|---|---|---|
| 1 | Humphrey and Stanislaw [20] | 1979/UK | The authors study the relationship between energy consumption and economic growth over the period of 1700–1975. The analysis is performed over two large periods of time: the first period pre-1800 (when the energy source was mainly coal) and the second period 1800–1975 (when other forms of energy emerge). |
| 2 | Samouilidis and Mitropoulos [37] | 1984/Greece | The work analyzes the link between economic growth and energy demand, using different econometric models. The authors analyze the case of Greece and conclude that energy policies are less effective if they are not accompanied by major changes in the economy. |
| 3 | Gilland [38] | 1988/UK | The paper aims to estimate global energy demand at the level of 2000 and 2020, based on assumptions about population growth, economic growth, and elasticity of energy demand. |
| 4 | Hefner [39] | 1995/USA | The paper emphasizes that sustainable development involves an increasingly efficient and lower cost energy system, in accordance with environmental protection rules; the paper also analyzes energy sources that, in the author’s opinion, are in solid or gaseous form (liquid form is considered an intermediate form). |
| 5 | Howarth [40] | 1997/USA | The author analyzes the hypothesis that an increase in energy demand may be accompanied by an increase in productivity in this area. |
| 6 | Wolde-Rufael [41] | 2005/UK | The author analyzes the long-term relationship between energy consumption per capita and the level of Gross Domestic Product per capita, for a sample of 19 African countries, during 1971–2001, based on an econometric approach (cointegration and causality tests). |
| 7 | Ayres, Turton, and Casten [42] | 2007/Austria | The authors analyze two important aspects related to the role of energy in economic development and potential sources for improving energy efficiency in the context of reducing greenhouse gas emissions. |
| 8 | Zhang and Cheng [43] | 2009/China | The paper examines the Granger causal link between economic growth, carbon emissions, and energy consumption in China during 1960–2007; among the main results is that neither carbon emissions nor energy consumption directly contributes to economic growth. |
| 9 | Apergis and Payne [44] | 2010/Greece | The authors analyze the relationship between economic growth and renewable energy consumption for a panel of 20 OECD member countries, based on an econometric instrument. |
| 10 | Pirlogea and Cicea [27] | 2012/Romania | The authors analyze the relationship between energy consumption (by type of fuel) and economic growth; the analysis is performed using econometric methods, starting from a comparison between Spain, Romania, and the European Union. |
| 11 | Kasman and Duman [45] | 2015/Turkey | The paper analyzes the causal relationship between energy consumption, economic growth, carbon dioxide emissions, trade openness, and urbanization for new members of the European Union, for 1992–2010; therefore, the authors use an econometric instrumentation consisting of unit root tests, panel causality tests, and panel cointegration methods. |
| 12 | Cai, Sam, and Chang [46] | 2018/Taiwan | The authors analyze the relationship between clean energy consumption, CO2 emissions, and economic growth, based on cointegration and causality tests for the group of G7 countries; the paper shows that there is no integration between GDP per capita, CO2 emissions, and clean energy consumption in France, Canada, Italy, USA, and UK; at the same time, there is a cointegration between these variables for Germany. |
| No. | Journal (Year of the First Issue/First Issue in WoS) | Acronym | Number of Articles | Percent |
|---|---|---|---|---|
| 1 | Energy Policy (1973/1975) | EP | 77 | 20.32% |
| 2 | Renewable and Sustainable Energy Reviews (1997/1999) | RSER | 69 | 18.21% |
| 3 | Energy Economics (1979/1981) | EnE | 53 | 13.98% |
| 4 | Energy (1976/ 1980) | E | 40 | 10.55% |
| 5 | Applied Energy (1975/1977) | AE | 13 | 3.43% |
| 6 | Ecological Economics (1989/1990) | EcE | 7 | 1.85% |
| 7 | Ecological Indicators (2001/2002) | EI | 6 | 1.58% |
| 8 | Economic Modelling (1984/1984) | EM | 10 | 2.64% |
| 9 | Journal of Policy Modeling (1979/1980) | JPM | 5 | 1.32% |
| 10 | Energy Sources (1973/1977) | ES | 30 | 7.92% |
| 11 | Environmental Science and Pollution Research (1994/ 1995) | ESPR | 21 | 5.54% |
| 12 | Natural Hazards (1988/ 1994) | NH | 8 | 2.11% |
| 13 | Quality & Quantity (1967/1975) | 7 | 1.85% | |
| 14 | Energies (2008/2008) | Ens | 5 | 2.11% |
| 15 | Sustainability (2009/2011) | Sust | 16 | 4.22% |
| 16 | Journal of Cleaner Production (1993/2002) | JCP | 9 | 2.37% |
| Total | 379 |
| Descriptors (Acronym) | Key Words |
|---|---|
| Category 1: Research design | |
| Panel (PNL) | panel data, panel unit, panel causality, panel analysis |
| Studies (STD) | country stud*, econometric study, comparative study, case stud*, economic studies, empirical studies, panel studies |
| Empirical research (EMR) | empirical analysis, empirical evidence, empirical investigation, empirical research, empirical literature, empirical study |
| Category 2: Results | |
| Equilibrium (EQL) | long run equilibrium, short run equilibrium, long run elasticity |
| Relationship (RLS) | causal relationship*, causality relationship, long run relationship, short run relationship, dynamic relationship, economic growth relationship |
| Category 3: Methodologies for causality analysis | |
| Granger Causality (GRC) | Granger causality, Granger coefficient, panel Granger |
| Causality analysis (CAN) | causality analysis, causality approach, unidirectional causality, direction* of causality, evidence of causality, result* of causality, absence of causality, nature of causality, lack of causality, long run causality, short run causality, bidirectional causality, cointegration and causality, panel causality, no causality, noncausality, GDP causality, causality test*, causality result* |
| Cointegration (CON) | cointegration relationship, cointegrating relationship, cointegration test*, panel cointegration, cointegration analysis, cointegration approach, Johansen cointegration, cointegration analysis |
| Category 4: Methods of analysis | |
| Mathematical and statistical tests (MST) | Wald test*, F test*, integration test*, test* result*, test* statistic*, empirical result*, regression result*, error correction model, null hypothesis, EKC hypothesis, hypothesis of no cointegration, multivariate approach, unit root*, root test* |
| Forecasting data and models (FDM) | ARDL model, ARDL approach, regression model, regression analysis, decomposition analysis, time series, series analysis, series data |
| Quantitative Analysis (QA) | data analysis, econometric analysis, integration analysis, variables, time period*, testing approach, data approach, modeling approach, comparative analysis, statistical analysis, annual data, energy data, energy consumption data |
| Category 5: Characteristics of development | |
| GDP (GDP) | GDP, GDP per capita |
| Income (INC) | middle income, low income, high income, real income, consumption income, income level*, income countries, income economies, income inequality |
| Type of development (TOD) | financial development, economic development, sustainable developmentworld development, human development, social development, national development, development indicators, economic analysis, economic production, production function, green economy |
| Energy and electricity generation and consumption (EPC) | oil consumption, oil price*, crude oil, oil production, coal production, heat production, electricity consumption, electricity production, electricity generation, electricity demand, energy production, electricity production, energy consumption per capita, electricity consumption per capita, biomass consumption per capita |
| Capital (CPT) | capital formation, capital and labor, capital labor, capital investment, consumption capital, human capital, physical capital |
| Category 6: Policies focus (contents and features) | |
| Economy sectors (EST) | energy sector, transport sector, industrial sector, financial sector, private sector, agricultural sector, service sector, banking sector, electricity sector, manufacturing sector, commercial sector, tourism sector, production sector |
| Impact (IMP) | impact of energy, impact of urbanization, impact of electricity, impact of trade, impact of emission*, environmental impacts |
| Policy (PLC) | energy policy, planning and policy, policy makers, policy implications, policy model, policy modeling, policy recommendations, policy analysis |
| Country/economic groupings (CEG) | industrialized countries, developed countries, developing countries, BRIC* countries, OECD countries, G countries, GCC countries, groups of countries, panel of countries, number of countries, sample of countries, set of countries, emerging countries, world economy, global economy, country analysis |
| Category 7: Geographical area | |
| Asia (ASI) | Asian countries, China, Chinese economy, Japanese economy, Turkish economy |
| Europe (EURP | European countries, EU countries, Greek economy, Portuguese economy, Italian economy |
| America (AME) | American countries, USA economy |
| Africa (AFR) | African countries, African economy |
| Category 8: Environmental impact and protection | |
| Gases emissions (GSE) | CO emission*, carbon emission*, dioxide emission*, gas emission*, GHG emission*, gases emission*, carbon dioxide, carbon intensity, air emission* |
| Emissions per capita (EPC) | per capita emission*, emission* per capita |
| Pollution (POL) | environmental degradation, environmental pollution, pollutant emission*, pollution emission* |
| Environmental protection (EVP) | carbon tax, environmental quality, environmental protection, environmental Kuznets curve |
| Renewable sources and energy (RSE) | impact of renewable energy, renewable energy, renewable source*, renewable resource* |
| Category\Descriptor | Frequency, Total | Frequency P1, 1979–1999 | Frequency P2, 2000–2009 | Frequency P3, 2010–2019 | Total 1979–2019, % Total (n = 379) | P1, % Total (n = 11) | P2, % Total (n = 46) | P3, % Total (n = 322) | |
|---|---|---|---|---|---|---|---|---|---|
| 1 | Characteristics of Development\GDP | 13,705 | 272 | 1215 | 12,218 | 97.10 | 100.00 | 97.83 | 82.32 |
| 2 | Methods of Analysis\QA | 8997 | 82 | 832 | 8083 | 94.72 | 81.82 | 91.30 | 81.27 |
| 3 | Methods of Analysis\MST | 8494 | 34 | 922 | 7538 | 84.70 | 27.27 | 73.91 | 74.93 |
| 4 | Environmental_Impact and Protection\RSE | 6662 | 6 | 216 | 6440 | 70.45 | 27.27 | 39.13 | 64.91 |
| 5 | Geographical_Area\ASI | 6446 | 19 | 481 | 5946 | 83.91 | 27.27 | 76.09 | 73.88 |
| 6 | Methodologies for Causality Analysis\CAN | 5199 | 10 | 472 | 4717 | 77.31 | 9.09 | 71.74 | 68.34 |
| 7 | Environmental_Impact and Protection\GSE | 5013 | 3 | 197 | 4813 | 79.68 | 9.09 | 63.04 | 71.77 |
| 8 | Characteristics of Development\EPC | 4996 | 134 | 448 | 4414 | 89.45 | 100.00 | 86.96 | 75.99 |
| 9 | Methodologies for Causality Analysis\GRC | 4291 | 2 | 437 | 3852 | 72.56 | 9.09 | 63.04 | 64.64 |
| 10 | Results\RLT | 4105 | 13 | 426 | 3666 | 81.27 | 36.36 | 76.09 | 70.98 |
| 11 | Policies_Focus\CEG | 3800 | 101 | 362 | 3337 | 91.56 | 81.82 | 93.48 | 77.84 |
| 12 | Methodologies for Causality Analysis\CON | 2959 | 5 | 287 | 2667 | 73.35 | 9.09 | 67.39 | 64.91 |
| 13 | Characteristics of Development\TOD | 2942 | 44 | 192 | 2706 | 87.60 | 54.55 | 89.13 | 75.20 |
| 14 | Methods of Analysis\FDM | 2783 | 27 | 292 | 2464 | 89.18 | 63.64 | 80.43 | 77.57 |
| 15 | Research Design\Panel | 2365 | 0 | 186 | 2179 | 68.34 | 0.00 | 45.65 | 62.80 |
| 16 | Characteristics of Development\Income | 1887 | 49 | 93 | 1745 | 64.12 | 45.45 | 71.74 | 54.09 |
| 17 | Environmental_Impact and Protection\EVP | 1627 | 11 | 43 | 1573 | 49.87 | 18.18 | 32.61 | 45.38 |
| 18 | Characteristics of Development\CPT | 1354 | 28 | 168 | 1158 | 53.30 | 63.64 | 54.35 | 44.85 |
| 19 | Policies_Focus\PLC | 1339 | 5 | 156 | 1178 | 83.64 | 36.36 | 73.91 | 73.61 |
| 20 | Policies_Focus\EST | 1288 | 41 | 135 | 1112 | 56.46 | 63.64 | 50.00 | 48.55 |
| 21 | Research Design\EMR | 1087 | 5 | 110 | 972 | 75.73 | 18.18 | 69.57 | 66.75 |
| 22 | Environmental_Impact and Protection\POL | 817 | 7 | 33 | 777 | 48.81 | 27.27 | 32.61 | 44.06 |
| 23 | Research Design\STD | 744 | 5 | 69 | 670 | 72.30 | 36.36 | 63.04 | 63.59 |
| 24 | Policies_Focus\IMP | 660 | 23 | 48 | 589 | 55.94 | 81.82 | 45.65 | 48.02 |
| 25 | Geographical Area\AFR | 612 | 1 | 70 | 541 | 40.37 | 9.09 | 21.74 | 37.47 |
| 26 | Geographical Area\EUR | 419 | 8 | 14 | 397 | 30.87 | 18.18 | 10.87 | 29.02 |
| 27 | Environmental Impact and Protection\EPC | 228 | 1 | 5 | 222 | 14.78 | 9.09 | 4.35 | 13.98 |
| 28 | Geographical_Area\AME | 160 | 0 | 11 | 149 | 20.58 | 0 | 10.87 | 19.26 |
| 29 | Results\EQL | 90 | 2 | 3 | 85 | 10.55 | 9.09 | 6.52 | 9.50 |
| Topic | Descriptors | Eigen Value | % Var | Freq | Cases | Cases % |
|---|---|---|---|---|---|---|
| 1. Analysis; Analysis\Causality | Methodologies for Causality Analysis\CAN; Methodologies for Causality Analysis\GRC; Results\RLS; Methods of Analysis\MST; Methodologies for Causality Analysis\CON; Research Design\PNL; Geographical Area\AFR; Research Design\EMR; Characteristics of Development\INC; Methods of Analysis\FDM; Policies Focus\PLC; Research Design\STD; Methods of Analysis\QA | 7.00 | 19.05 | 778 | 352 | 93.37% |
| 2. Analysis; Analysis\Forecasting | Methods of Analysis\QA; Characteristics of Development\GDP; Methods of Analysis\FDM; Policies Focus\CEG;Characteristics of Development\TOD; Characteristics of Development\EPC; Geographical Area\ASI | 2.29 | 9.81 | 665 | 365 | 96.82% |
| 3. Environmental Impact and Protection\Environmental Protection; Environmental Impact and Protection\Pollution | Environmental_Impact and Protection\EVP; Environmental_Impact and Protection\POL; Environmental Impact and Protection\EPC; Policies Focus\IMP; Environmental_Impact and Protection\GSE | 2.21 | 7.69 | 944 | 344 | 91.25% |
| 4. Characteristics; Development\Capital | Geographical Area\EUR; Geographical Area\AME; Geographical Area\AFR; Characteristics of Development\CPT | 1.41 | 6.27 | 348 | 216 | 57.29% |
Publisher’s Note: MDPI stays neutral with regard to jurisdictional claims in published maps and institutional affiliations. |
© 2021 by the authors. Licensee MDPI, Basel, Switzerland. This article is an open access article distributed under the terms and conditions of the Creative Commons Attribution (CC BY) license (https://creativecommons.org/licenses/by/4.0/).
Share and Cite
Cicea, C.; Ciocoiu, C.N.; Marinescu, C. Exploring the Research Regarding Energy–Economic Growth Relationship. Energies 2021, 14, 2661. https://doi.org/10.3390/en14092661
Cicea C, Ciocoiu CN, Marinescu C. Exploring the Research Regarding Energy–Economic Growth Relationship. Energies. 2021; 14(9):2661. https://doi.org/10.3390/en14092661
Chicago/Turabian StyleCicea, Claudiu, Carmen Nadia Ciocoiu, and Corina Marinescu. 2021. "Exploring the Research Regarding Energy–Economic Growth Relationship" Energies 14, no. 9: 2661. https://doi.org/10.3390/en14092661
APA StyleCicea, C., Ciocoiu, C. N., & Marinescu, C. (2021). Exploring the Research Regarding Energy–Economic Growth Relationship. Energies, 14(9), 2661. https://doi.org/10.3390/en14092661

