Global Energy Production Computation of a Solar-Powered Smart Home Automation System Using Reliability-Oriented Metrics
Abstract
1. Introduction
1.1. The Performance Ratio of Static and Mobile PV Systems
1.2. Solar-Powered Internet of Things (IoT)-Based Smart Home Automation Systems
2. Proposed Energy Management Solution for the Smart Home Automation System
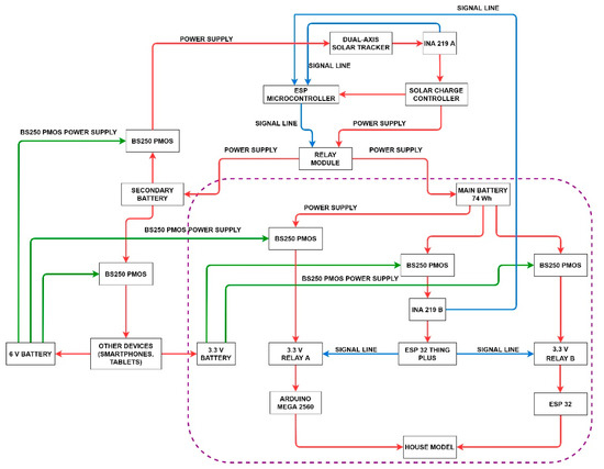
2.1. Solar Tracking Module with Energy Storage Solution
2.2. Home Automation Model with Energy Storage Solution and Smart Switching Relay Modules
3. Proposed Reliability-Oriented Metrics for Computing the Energy Production of the Solar-Powered Smart Home Automation System
3.1. Reliability-Oriented Metrics Applied in the Global Energy Production Formula
3.2. Global Energy Production Formula Applied to Real-Life Scenarios
3.3. Alternative Formulas for Calculating the Global Energy Production of PV systems
4. Experimental Setup and Results
4.1. Hardware Implementation and Cloud Layer of the Solar-Powered Smart Home Automation System
4.2. Energy Production Graphical Representations and Results
5. Conclusions
Author Contributions
Funding
Institutional Review Board Statement
Informed Consent Statement
Data Availability Statement
Conflicts of Interest
References
- Khanna, A.; Kaur, S. Internet of Things (IoT), Applications and Challenges: A Comprehensive Review. Wirel. Pers. Commun. 2020, 114, 1687–1762. [Google Scholar] [CrossRef]
- Forecast End-User Spending on IoT Solutions Worldwide from 2017 to 2025. Available online: https://www.statista.com/statistics/976313/global-iot-market-size/ (accessed on 27 April 2021).
- Kim, W.; Jung, I. Smart Sensing Period for Efficient Energy Consumption in IoT Network. Sensors 2019, 19, 4915. [Google Scholar] [CrossRef] [PubMed]
- The Climate Vulnerable Forum Vision. Available online: https://thecvf.org/marrakech-vision/ (accessed on 27 April 2021).
- Bouguerra, S.; Yaiche, M.R.; Sangwongwanich, A.; Blaabjerg, F.; Liivik, E. Reliability Analysis and Energy Yield of String-Inverter Considering Monofacial and Bifacial Photovoltaic Panels. In Proceedings of the 2020 IEEE 11th International Symposium on Power Electronics for Distributed Generation Systems (PEDG), Dubrovnik, Croatia, 28 September–1 October 2020; pp. 199–204. [Google Scholar] [CrossRef]
- Bostan, V.; Tudorache, T.; Colt, G. Improvement of solar radiation absorption of a PV panel using a Plane low concentration system. In Proceedings of the 2017 10th International Symposium on Advanced Topics in Electrical Engineering (ATEE), Bucharest, Romania, 23–25 March 2017; pp. 778–781. [Google Scholar] [CrossRef]
- Ghiani, E.; Pilo, F.; Cossu, S. On the performance ratio of photovoltaic installations. In Proceedings of the 2013 IEEE Grenoble Conference, Grenoble, France, 16–20 June 2013; pp. 1–6. [Google Scholar] [CrossRef]
- Jurj, S.L.; Rotar, R.; Opritoiu, F.; Vladutiu, M. Improving the Solar Reliability Factor of a Dual-Axis Solar Tracking System Using Energy-Efficient Testing Solutions. Energies 2021, 14, 2009. [Google Scholar] [CrossRef]
- Amit, S.; Koshy, A.S.; Samprita, S.; Joshi, S.; Ranjitha, N. Internet of Things (IoT) enabled Sustainable Home Automation along with Security using Solar Energy. In Proceedings of the 2019 International Conference on Communication and Electronics Systems (ICCES), Coimbatore, India, 17–19 July 2019; pp. 1026–1029. [Google Scholar] [CrossRef]
- Singh, M.K.; Sajwan, S.; Pal, N.S. Solar assisted advance smart home automation. In Proceedings of the 2017 International Conference on Information, Communication, Instrumentation and Control (ICICIC), Indore, India, 17–19 August 2017; pp. 1–6. [Google Scholar] [CrossRef]
- Asham, A.D.; Hanaa, M.; Alyoubi, B.; Badawood, A.M.; Alharbi, I. A simple integrated smart green home design. In Proceedings of the 2017 Intelligent Systems Conference (IntelliSys), London, UK, 7–8 September 2017; pp. 194–197. [Google Scholar] [CrossRef]
- Shahin, F.B.; Tawheed, P.; Haque, M.F.; Hasan, M.R.; Khan, M.N.R. Smart home solutions with sun tracking solar panel. In Proceedings of the 2017 4th International Conference on Advances in Electrical Engineering (ICAEE), Dhaka, Bangladesh, 28–30 September 2017; pp. 766–769. [Google Scholar] [CrossRef]
- Cabras, M.; Pilloni, V.; Atzori, L. A novel Smart Home Energy Management system: Cooperative neighbourhood and adaptive renewable energy usage. In Proceedings of the 2015 IEEE International Conference on Communications (ICC), London, UK, 8–12 June 2015; pp. 716–721. [Google Scholar] [CrossRef]
- Elkazaz, M.; Sumner, M.; Davies, R.; Pholboon, S.; Thomas, D. Optimization based Real-Time Home Energy Management in the Presence of Renewable Energy and Battery Energy Storage. In Proceedings of the 2019 International Conference on Smart Energy Systems and Technologies (SEST), Porto, Portugal, 9–11 September 2019; pp. 1–6. [Google Scholar] [CrossRef]
- Soltowski, B.; Strachan, S.; Anaya-Lara, O.; Frame, D.; Dolan, M. Using smart power management control to maximize energy utilization and reliability within a microgrid of interconnected solar home systems. In Proceedings of the 2017 IEEE Global Humanitarian Technology Conference (GHTC), San Jose, CA, USA, 19–22 October 2017; pp. 1–5. [Google Scholar] [CrossRef]
- Rotar, R.; Jurj, S.L.; Opritoiu, F.; Vladutiu, M. Fault Coverage-Aware Metrics for Evaluating the Reliability Factor of Solar Tracking Systems. Energies 2021, 14, 1074. [Google Scholar] [CrossRef]
- Aste, N.; del Pero, C.; Leonforte, F.; Manfren, M. A simplified model for the estimation of energy production of PV systems. Energy 2013, 59, 503–512. [Google Scholar] [CrossRef]
- Diantari, R.A.; Pujotomo, I. Calculation of electrical energy with solar power plant design. In Proceedings of the 2016 International Seminar on Intelligent Technology and Its Applications (ISITIA), Lombok, Indonesia, 28–30 July 2016; pp. 443–446. [Google Scholar] [CrossRef]
- Jurj, S.L.; Rotar, R.; Opritoiu, F.; Vladutiu, M. Efficient Implementation of a Self-Sufficient Solar-Powered Real-Time Deep Learning-Based System. In Proceedings of the 21st EANN (Engineering Applications of Neural Networks) 2020 Conference; Iliadis, L., Angelov, P., Jayne, C., Pimenidis, E., Eds.; Springer: Cham, Switzerland, 2020; Volume 2, pp. 99–118. [Google Scholar] [CrossRef]
- Susany, R.; Rotar, R. Remote Control Android-Based Applications for a Home Automation Implemented with Arduino Mega 2560 and ESP 32. Tech. Romanian J. Appl. Sci. Technol. 2020, 2, 1–8. [Google Scholar] [CrossRef]
- Jurj, S.L.; Rotar, R.; Opritoiu, F.; Vladutiu, M. Hybrid testing of a solar tracking equipment using in-circuit testing and JTAG debugging strategies. In Proceedings of the 2021 IEEE International Conference on Environment and Electrical Engineering and 2020 IEEE Industrial and Commercial Power Systems Europe (EEEIC/I&CPS Europe), Bari, Italy, 7–10 September 2021. [Google Scholar]









| Test Schedule | Fault Coverage (%) | |||||
|---|---|---|---|---|---|---|
| No. of Days | No. of Test Cases Per Day | Error Types | ||||
| 8:00 a.m. | 4:00 p.m. | Syntax Errors | Structural Faults | Stuck-at-Faults | ||
| Mostly Sunny Week | 1 | 1 | 1 | 70.20 | 78.20 | 60.10 |
| 2 | 69.10 | 77.10 | 65.10 | |||
| 3 | 65.14 | 65.20 | 69.15 | |||
| 4 | 67.20 | 66.20 | 56.10 | |||
| 5 | 66.66 | 60.20 | 55.45 | |||
| 6 | 71.13 | 79.90 | 59.10 | |||
| 7 | 65.20 | 75.13 | 52.01 | |||
| Partly Cloudy Week | 1 | 1 | 1 | 69.65 | 77.65 | 62.55 |
| 2 | 67.67 | 71.70 | 64.62 | |||
| 3 | 68.70 | 72.70 | 58.10 | |||
| 4 | 68.43 | 72.20 | 57.27 | |||
| 5 | 70.66 | 69.20 | 64.12 | |||
| 6 | 67.70 | 71.65 | 54.10 | |||
| 7 | 71.16 | 66.20 | 57.30 | |||
| Total | 28 | Average Fault Coverage | ||||
| 67.80 | 71.70 | 59.57 | ||||
| Time | Solar Panel Output Voltage (V) | Solar Panel Output Current (A) | Accumulator Input Voltage (V) | Accumulator Charging Current (A) | Accumulator Discharging Current (A) | Solar Panel Power Gain (Wh) | System Energy Consumption (Wh) | UV Index |
|---|---|---|---|---|---|---|---|---|
| Day 1 | 17.33 | 1.2 | 12.5 | 0.88 | 0.45 | 10.97 | 8.21 | 7 |
| Day 2 | 17.38 | 1.04 | 12.37 | 0.85 | 0.44 | 10.54 | 6.47 | 7 |
| Day 3 | 17.31 | 0.94 | 12.38 | 0.85 | 0.46 | 10.55 | 6.72 | 7 |
| Day 4 | 17.41 | 1.04 | 12.45 | 0.86 | 0.5 | 10.77 | 7.29 | 5 |
| Day 5 | 16.79 | 0.84 | 12.44 | 0.8 | 0.56 | 9.99 | 8 | 5 |
| Day 6 | 17.46 | 1.04 | 12.51 | 0.9 | 0.43 | 11.27 | 6.42 | 6 |
| Day 7 | 17.45 | 1.05 | 12.55 | 0.89 | 0.46 | 11.23 | 6.8 | 6 |
| Average | 17.3042 | 1.0214 | 12.4571 | 0.8614 | 0.4714 | 10.76 | 7.13 | 6.1428 |
| Time | Solar Panel Output Voltage (V) | Solar Panel Output Current (A) | Accumulator Input Voltage (V) | Accumulator Charging Current (A) | Accumulator Discharging Current (A) | Solar Panel Power Gain (Wh) | System Energy Consumption (Wh) | UV Index |
|---|---|---|---|---|---|---|---|---|
| Day 8 | 17.15 | 0.49 | 12.42 | 0.45 | 0.45 | 5.68 | 6.58 | 4 |
| Day 9 | 17.04 | 0.47 | 12.41 | 0.38 | 0.36 | 4.8 | 5.58 | 4 |
| Day 10 | 17.29 | 0.5 | 12.36 | 0.47 | 0.41 | 5.85 | 6.05 | 3 |
| Day 11 | 16.66 | 0.43 | 12.36 | 0.45 | 0.39 | 5 | 5.84 | 3 |
| Day 12 | 16.62 | 0.44 | 12.3 | 0.4 | 0.37 | 4.98 | 5.55 | 4 |
| Day 13 | 16.8 | 0.5 | 12.39 | 0.48 | 0.37 | 5.98 | 5.61 | 4 |
| Day 14 | 17 | 0.54 | 12.37 | 0.51 | 0.5 | 6.34 | 7.28 | 4 |
| Average | 16.9371 | 0.4814 | 12.3728 | 0.4485 | 0.4071 | 5.5185 | 6.07 | 3.7142 |
Publisher’s Note: MDPI stays neutral with regard to jurisdictional claims in published maps and institutional affiliations. |
© 2021 by the authors. Licensee MDPI, Basel, Switzerland. This article is an open access article distributed under the terms and conditions of the Creative Commons Attribution (CC BY) license (https://creativecommons.org/licenses/by/4.0/).
Share and Cite
Rotar, R.; Jurj, S.L.; Susany, R.; Opritoiu, F.; Vladutiu, M. Global Energy Production Computation of a Solar-Powered Smart Home Automation System Using Reliability-Oriented Metrics. Energies 2021, 14, 2541. https://doi.org/10.3390/en14092541
Rotar R, Jurj SL, Susany R, Opritoiu F, Vladutiu M. Global Energy Production Computation of a Solar-Powered Smart Home Automation System Using Reliability-Oriented Metrics. Energies. 2021; 14(9):2541. https://doi.org/10.3390/en14092541
Chicago/Turabian StyleRotar, Raul, Sorin Liviu Jurj, Robert Susany, Flavius Opritoiu, and Mircea Vladutiu. 2021. "Global Energy Production Computation of a Solar-Powered Smart Home Automation System Using Reliability-Oriented Metrics" Energies 14, no. 9: 2541. https://doi.org/10.3390/en14092541
APA StyleRotar, R., Jurj, S. L., Susany, R., Opritoiu, F., & Vladutiu, M. (2021). Global Energy Production Computation of a Solar-Powered Smart Home Automation System Using Reliability-Oriented Metrics. Energies, 14(9), 2541. https://doi.org/10.3390/en14092541

