The Future Role of Forest-Based Biofuels: Industrial Impacts in the Nordic Countries
Abstract
1. Introduction
- i
- What is a likely consumption level for biofuels in the Nordic countries when transport needs, polices and electrification are taken into account?
- ii
- How will different levels of Nordic biofuel production influence the forest sector and the biomass use in the heat and power sector?
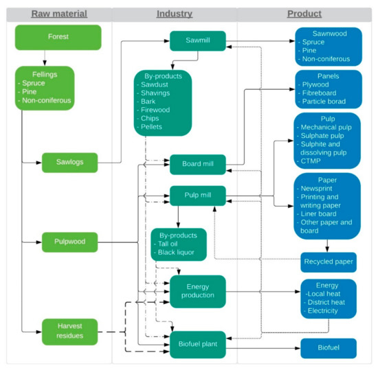
2. Biomass Potential in the Nordic Countries
3. Materials and Methods
3.1. NFSM
- i
- Timber supply of different species and assortments, relating harvest to roundwood price and forest growing stock, with price and volume elasticities for given products and region.
- ii
- Forest industries and bioenergy production determining how timber and other wood resources are transformed into intermediate and end-products, and how capacity, locations, and production costs change over time.
- iii
- End-product demand based on price, volume, economic growth, and exchange rates, with direct price and GDP elasticities for given product and region.
- iv
- Trade between regions and countries, such that trade in each period takes place for each product whenever profitable.
3.2. Data
3.3. Scenarios for Biofuel Demand
- All railroads are electrified by 2025 in Sweden, Norway and Finland and by 2030 in Denmark.
- Domestic coastal marine transport, ferries, and fisheries are electrified in 2025 in Norway and in 2029 in the other Nordic countries. International shipping is not included.
- Domestic aviation is assumed to reduce their consumption of liquid fuels between 2030 and 2040 by 80%. International aviation is not included.
- Construction machines follow the trends for busses and heavy-duty vehicles.
- Hydrogen is assumed to not influence the demand for biofuels in the transport sector until 2050.
- (i)
- A base scenario (Base Electric), where investments in electric vehicles follow known trends in each country (as described above), the probability of the wracking of combustion cars and driving distances follow Norwegian historical trends and the use of biofuel in combustion road vehicles follows estimated policy until 2030, after which the biofuel share follows a linear trend and reaches 100% in 2050.
- (ii)
- A rapid electrification scenario (Rapid El), where all countries follow Norwegian investment levels for electrical vehicles from 2022, all buses and heavy-duty vehicles are 100% electric from 2030 (base in Norway: 2033 and 2035) and the wracking probability for cars above 10 years increases by 5–8 for vehicles aged 10–14 years and 21% for vehicles above 15 years.
- (iii)
- A slow electrification scenario (Slow EL), where the year for a 100% new electrical vehicle ratio is postponed by 5 years, combustion vehicles are used 5 years longer before wracking and the driving distances for cars above 10 years of age increases by 2000 km/year
3.4. Scenario for Industrial Development
- Sawnwood demand increases by 1% p.a.
- Increased use of cross laminated timber (CLT) by 10% p.a. until 2025; after 2025, by 5% p.a.
- Printing and writing paper decreases by 2% p.a.
- Newsprint decreases by 3% p.a.
- Demand for remaining products according to assumed GDP growth and GDP elasticities.
- Charcoal demand increases by 0.002 million tonnes/year between 2022–2025, by 0.044 million tonnes/year between 2026–2036, by 0.030 million tonnes/year between 2036–2040, and by 0.296 million tonnes/year between 2041–2050.
- Increased use of pulpwood in other industrial processes:
- ○
- Norway: 0.1 mill m3 p.a. between 2022–2030, 0.3 mill m3 p.a. between 2031–2040, and 0.5 mill m3 p.a. between 2041–2050.
- ○
- Sweden and Finland each: 0.2 mill m3 p.a. between 2022–2030, 0.4 mill m3 p.a. between 2031–2040, and 0.6 mill m3 p.a. between 2041–2050.
- ○
- A 2.5% p.a. increase in district heat in the Nordic countries.
4. Results
4.1. Demand for Biofuels
4.2. Forest Sector Impacts
4.3. Alternative Biofuel Demand Scenarios
5. Discussion and Policy Considerations
6. Conclusions
Author Contributions
Funding
Acknowledgments
Conflicts of Interest
References
- European Commission Renewable Energy Directive. Available online: https://ec.europa.eu/energy/en/topics/renewable-energy/renewable-energy-directive (accessed on 22 January 2019).
- Eurostat Share of Energy from Renewable Sources. Nrg-Ind-Ren. Available online: https://appsso.eurostat.ec.europa.eu/nui/show.do (accessed on 22 May 2020).
- Davis, S.J.; Lewis, N.S.; Shaner, M.; Aggarwal, S.; Arent, D.; Azevedo, I.L.; Benson, S.M.; Bradley, T.; Brouwer, J.; Chiang, Y.-M.; et al. Net-zero emissions energy systems. Science 2018, 360, eaas9793. [Google Scholar] [CrossRef]
- Eurostat Share of Energy from Renewable Sources in Transport, 2004–2018 (% of Gross Final Energy Consumption). Available online: https://ec.europa.eu/eurostat/statistics-explained/index.php?title=File:Share_of_energy_from_renewable_sources_in_transport,_2004-2018_(%25_of_gross_final_energy_consumption).png (accessed on 1 February 2021).
- McKinsey & Company. Hydrogen-Powered Aviation: A Fact-Based Study of Hydrogen Technology, Economics and Climate Impact by 2050; McKinsey & Company: Philadelphia, MA, USA, 2020. [Google Scholar]
- BloombergNEF New Energy Outlook 2020—Executive Summary. Available online: https://about.bnef.com/new-energy-outlook (accessed on 22 February 2021).
- Lee, D.S.; Fahey, D.W.; Skowron, A.; Allen, M.R.; Burkhardt, U.; Chen, Q.; Doherty, S.J.; Freeman, S.; Forster, P.M.; Fuglestvedt, J.; et al. The contribution of global aviation to anthropogenic climate forcing for 2000 to 2018. Atmos. Environ. 2020, 244, 117834. [Google Scholar] [CrossRef]
- Avinor Forslag Til Program for Introduksjon Av Elektrifiserte Fly i Kommersiell Luftfart. Available online: https://www.regjeringen.no/no/dokumenter/forslag-til-program-for-introduksjonav-elektrifiserte-fly-i-kommersiell-luftfart/id2692847 (accessed on 17 June 2020).
- Eurostat Complete Energy Balances [Nrg-Bal-C]. Available online: https://appsso.eurostat.ec.europa.eu/nui/show.do (accessed on 22 May 2020).
- IEA Market Report Series: Renewables. 2019. Available online: https://webstore.iea.org/renewables-2019 (accessed on 4 August 2020).
- IEA Biofuels for Transport, Tracking Clean Energy Progress. Available online: https://www.iea.org/tracking/tcep2018/transport/biofuels (accessed on 2 September 2019).
- Cherubini, F. The biorefinery concept: Using biomass instead of oil for producing energy and chemicals. Energy Convers. Manag. 2010, 51, 1412–1421. [Google Scholar] [CrossRef]
- De Jong, J.; Akselsson, C.; Egnell, G.; Löfgren, S.; Olsson, B.A. Realizing the energy potential of forest biomass in Sweden—How much is environmentally sustainable? For. Ecol. Manag. 2017, 383, 3–16. [Google Scholar] [CrossRef]
- Dimitriadis, A.; Bezergianni, S. Hydrothermal liquefaction of various biomass and waste feedstocks for biocrude production: A state of the art review. Renew. Sustain. Energy Rev. 2017, 68, 113–125. [Google Scholar] [CrossRef]
- Dimitriou, I.; Goldingay, H.; Bridgwater, A.V. Techno-economic and uncertainty analysis of Biomass to Liquid (BTL) systems for transport fuel production. Renew. Sustain. Energy Rev. 2018, 88, 160–175. [Google Scholar] [CrossRef]
- IRENA Innovation Outlook: Advanced Liquid Biofuels. Available online: http://www.irena.org/publications/2016/Oct/Innovation-Outlook-Advanced-Liquid-Biofuels (accessed on 20 September 2018).
- Mawhood, R.; Gazis, E.; De Jong, S.; Hoefnagels, R.; Slade, R. Production pathways for renewable jet fuel: A review of commercialization status and future prospects. Biofuels Bioprod. Biorefining 2016, 10, 462–484. [Google Scholar] [CrossRef]
- Navas-Anguita, Z.; García-Gusano, D.; Iribarren, D. A review of techno-economic data for road transportation fuels. Renew. Sustain. Energy Rev. 2019, 112, 11–26. [Google Scholar] [CrossRef]
- Sacramento-Rivero, J.C.; Navarro-Pineda, F.; Vilchiz-Bravo, L.E. Evaluating the sustainability of biorefineries at the conceptual design stage. Chem. Eng. Res. Des. 2016, 107, 167–180. [Google Scholar] [CrossRef]
- Serrano, G.D.A.; Sandquist, J. Comparative Analysis of Technologies for Liquid Biofuel Production from Woody Biomass; Sintef: Trondheim, Norway, 2017. [Google Scholar]
- European Commission Regulation (EU) 2018/841 of the European Parliament and of the Council of 30 May 2018 on the Inclusion of Greenhouse Gas Emissions and Removals from Land Use, Land Use Change and Forestry in the 2030 Climate and Energy Framework, and Amending Regulation (EU) No 525/2013 and Decision No 529/2013/EU (Text with EEA Relevance). Available online: https://eur-lex.europa.eu/legal-content/EN/TXT/?uri=uriserv:OJ.L_.2018.156.01.0001.01.ENG (accessed on 4 August 2020).
- Camia, A.; Giuntoli, J.; Jonsson, R.; Robert, N.; Cazzaniga, N.E.; Jasinevičius, G.; Avitabile, V.; Grassi, G.; Barredo, J.I.; Mubareka, S. The Use of Woody Biomass for Energy Purposes in the EU; EUR 30548 EN; Publications Office of the European Union: Luxembourg, 2021; JRC122719. [Google Scholar] [CrossRef]
- European Commission Regulation (EU) 2020/852 of the European Parliament and of the Council of 18 June 2020 on the Establishment of a Framework to Facilitate Sustainable Investment and Amending Regulation (EU) 2019/2088 (Text with EEA Relevance). Available online: https://eur-lex.europa.eu/legal-content/EN/TXT/?uri=celex:32020R0852 (accessed on 24 March 2021).
- Mustapha, W.F.; Kirkerud, J.G.; Bolkesjø, T.F.; Trømborg, E. Large-scale forest-based biofuels production: Impacts on the Nordic energy sector. Energy Convers. Manag. 2019, 187, 93–102. [Google Scholar] [CrossRef]
- Bryngemark, E. Second generation biofuels and the competition for forest raw materials: A partial equilibrium analysis of Sweden. For. Policy Econ. 2019, 109, 102022. [Google Scholar] [CrossRef]
- Trømborg, E.; Bolkesjø, T.F.; Solberg, B. Second-generation biofuels: Impacts on bioheat production and forest products markets. Int. J. Energy Sect. Manag. 2013, 7, 383–402. [Google Scholar] [CrossRef]
- Kallio, A.M.I.; Chudy, R.; Solberg, B. Prospects for producing liquid wood-based biofuels and impacts in the wood using sectors in Europe. Biomass Bioenergy 2018, 108, 415–425. [Google Scholar] [CrossRef]
- Energimyndigheten Energistatistik för Småhus, Flerbostadshus Och Lokaler. Available online: https://www.energimyndigheten.se/statistik/den-officiella-statistiken/statistikprodukter/energistatistik-for-smahus-flerbostadshus-och-lokaler/?currentTab=0#mainheading (accessed on 30 April 2020).
- Luke Total Roundwood Removals by Regional Unit. Available online: http://statdb.luke.fi/PXWeb/pxweb/en/LUKE/LUKE__04%20Metsa__02%20Rakenne%20ja%20tuotanto__10%20Hakkuukertyma%20ja%20puuston%20poistuma/01_Hakkuukertyma.px/table/tableViewLayout1/?rxid=b5c312c5-4a43-473c-a65d-9f7650efac29 (accessed on 15 October 2018).
- Nord-Larsen, T.; Johannsen, V.K.; Riis-Nielsen, T.; Thomsen, I.M.; Bentsen, N.S.; Gundersen, P.; Jørgensen, B.B. Skove og Plantager 2017: Forest Statistics. 2017. Available online: https://ign.ku.dk/english/employees/forest-nature-biomass/?pure=en%2Fpublications%2Fskove-og-plantager-2017(ca3200dc-4aa0-44ad-9de2-98fabdb8209b).html (accessed on 7 April 2021).
- SSB Table 11181: Avvirkning av Vedvirke, Etter Virkestype (1000 m3) 2007–2018. Available online: https://www.ssb.no/statbank/table/11181 (accessed on 30 April 2020).
- NBSP. FAOSTAT Production—Crops. Available online: http://www.fao.org/faostat/en/#compare (accessed on 11 March 2019).
- Pöyry and Nordic Energy Research Potential for Bioenergy in the Nordics. Available online: https://www.nordicenergy.org/publications/potential-for-bioenergy-in-the-nordics (accessed on 1 February 2021).
- Tidningen Bioenergi Biodrivmedel i Norden. Available online: https://bioenergitidningen.se/e-tidning-kartor/produktion-av-biodrivmedel-norden (accessed on 4 March 2021).
- Henttonen, H.M.; Nöjd, P.; Mäkinen, H. Environment-induced growth changes in the Finnish forests during 1971–2010—An analysis based on National Forest Inventory. For. Ecol. Manag. 2017, 386, 22–36. [Google Scholar] [CrossRef]
- Johannsen, V.K.; Nord-Larsen, T.; Bentsen, N.S.; Vesterdal, L. Danish National Forest Accounting Plan 2021–2030; University of Copenhagen: Copenhagen, Denmark, 2019; ISBN 978-87-7903-805-9. [Google Scholar]
- Jord-Och Skogsbruksministeriet Skogsrådet Godkände den Uppdaterade Skogsstrategin. The Forest Council Approved the Updated Forest Strategy. Available online: https://mmm.fi/sv/artikel/-/asset_publisher/metsaneuvosto-hyvaksyi-uudistetun-kansallisen-metsastrategian (accessed on 20 August 2019).
- Klima-Og Miljødepartementet Valg av Referansebane for Forvaltet Skog i Klimaavtalen Med EU. Choice of Reference Path for Managed Forest in the Climate Agreement with the EU. Available online: https://www.regjeringen.no/no/aktuelt/valg-av-referansebane-for-forvaltet-skog-i-klimaavtalen-med-eu/id2629924 (accessed on 20 August 2019).
- Miljödepartementet Nationell Bokföringsplan för Skogsbruket för Perioden 2021–2025 Enligt LULUCF-Förordningen. National Forestry Plan for the Period 2021–2025 According to the LULUCF Regulation. Available online: https://www.regeringen.se/rapporter/2019/03/nationell-bokforingsplan-for-skogsbruket-for-perioden-20212025-enligt-lulucf-forordningen (accessed on 20 August 2019).
- Härkönen, S.; Neumann, M.; Mues, V.; Berninger, F.; Bronisz, K.; Cardellini, G.; Chirici, G.; Hasenauer, H.; Koehl, M.; Lang, M.; et al. A climate-sensitive forest model for assessing impacts of forest management in Europe. Environ. Model. Softw. 2019, 115, 128–143. [Google Scholar] [CrossRef]
- Rytter, L.; Ingerslev, M.; Kilpeläinen, A.; Torssonen, P.; Lazdina, D.; Löf, M.; Madsen, P.; Muiste, P.; Stener, L.-G. Increased forest biomass production in the Nordic and Baltic countries—A review on current and future opportunities. Silva Fenn. 2016, 50. [Google Scholar] [CrossRef]
- Luke Growing Stock Volume on Forest Land and Poorly Productive Forest Land by Tree Species. Available online: https://statdb.luke.fi/PXWeb/pxweb/en/LUKE/LUKE__04%20Metsa__06%20Metsavarat/1.16_Puuston_tilavuus_metsa_ja_kitumaalla_pu.px/table/tableViewLayout1/?rxid=83c4dcda-bb53-4b85-a49e-b169828d5191 (accessed on 22 May 2020).
- Luke Total Annual Rounwood Removals, Increment and Drain of Growing Stock. Available online: http://statdb.luke.fi/PXWeb/pxweb/en/LUKE/LUKE__04%20Metsa__02%20Rakenne%20ja%20tuotanto__10%20Hakkuukertyma%20ja%20puuston%20poistuma/03_Hakkuukertyma_poistuma.px/table/tableViewLayout1/?rxid=5b5d02b0-ec17-4911-99af-443e7af07f9a (accessed on 22 May 2020).
- SLU Figure 3.17-Growing Stock for Different Tree Species by Tree Species, Table Contents and Year (Five Year Average). Available online: http://skogsstatistik.slu.se/pxweb/en/OffStat/OffStat__ProduktivSkogsmark__Virkesf%C3%B6rr%C3%A5d/PS_Virkesf_tr%C3%A4dslag_fig.px/?rxid=b8123b97-871b-4799-a43d-4298e4793672 (accessed on 22 May 2020).
- SLU Figure 3.30—Mean Annual Volume Increment, Annual Drain and Annual Harvest. 1954. Available online: http://skogsstatistik.slu.se/pxweb/en/OffStat/OffStat__ProduktivSkogsmark__Tillv%c3%a4xt/PS_Tillv%c3%a4xt_tab.px/?rxid=2bc7bb16-7521-4d99-962f-a370f2c22600 (accessed on 22 May 2020).
- SLU Figure 4.2—Mean Annual Harvest by Felling Type, Table Contents and Year (Five Year Average). Available online: http://skogsstatistik.slu.se/pxweb/en/OvrStat/OvrStat__Avverkning/AVV_%c3%a5rlig_avverkning_fig.px/table/tableViewLayout2/?rxid=d47a003c-4d7b-482f-b5c3-c7ca99f91d00 (accessed on 22 May 2020).
- SSB Table 04454: Avvirkning for Salg (1000 m3), Etter Virkesgruppe, Statistikkvariabel og Driftsår. Available online: https://www.ssb.no/statbank/table/04454/tableViewLayout1 (accessed on 22 May 2020).
- SSB Table 06289: Stående Kubikkmasse under Bark, og Arlig Tilvekst under Bark, Etter Treslag (1000 m3) 1933–2018. Available online: https://www.ssb.no/statbank/table/06289/tableViewLayout1 (accessed on 22 May 2020).
- Nyrud, Q.A. Integration in the Norwegian pulpwood market: Domestic prices versus external trade. J. For. Econ. 2002, 8, 213–225. [Google Scholar] [CrossRef]
- Toivonen, R.; Toppinen, A.; Tilli, T. Integration of roundwood markets in Austria, Finland and Sweden. For. Policy Econ. 2002, 4, 33–42. [Google Scholar] [CrossRef]
- Thorsen, B.J. Spatial integration in the Nordic timber market: Long-run equilibria and short-run dynamics. Scand. J. For. Res. 1998, 13, 488–498. [Google Scholar] [CrossRef]
- Mustapha, W. The Nordic Forest Sector Model (NFSM): Data and Model Structure. Available online: https://static02.nmbu.no/mina/publikasjoner/mina_fagrapport/mif.php (accessed on 7 April 2021).
- Trømborg, E.; Solberg, B. Beskrivelse av en Partiell Likevektsmodell Anvendt i Prosjektet "Modellanalyse av Norsk Skogsektor" = Description of a Partial Equilibrium Model Applied in the Project "Modelling the Norwegian Forest Sector; Skogforsk: Svalöv, Sweden , 1995; Volume 14. [Google Scholar]
- Solberg, B.; Bolkesjø, T.F.; Trømborg, E. Increasing Forest Conservation in Norway: Consequences for Timber and Forest Products Markets. Environ. Resour. Econ. 2005, 31, 95–115. [Google Scholar] [CrossRef]
- Bolkesjø, T.F.; Trømborg, E.; Solberg, B. Bioenergy from the forest sector: Economic potential and interactions with timber and forest products markets in Norway. Scand. J. For. Res. 2006, 21, 175–185. [Google Scholar] [CrossRef]
- Trømborg, E.; Sjølie, H. Data Applied in the Forest Sector Models NorFor and NTMIII. Available online: https://static02.nmbu.no/mina/publikasjoner/mina_fagrapport/mif.php (accessed on 7 April 2021).
- Mustapha, W.F.; Bolkesjø, T.F.; Martinsen, T.; Trømborg, E. Techno-economic comparison of promising biofuel conversion pathways in a Nordic context—Effects of feedstock costs and technology learning. Energy Convers. Manag. 2017, 149, 368–380. [Google Scholar] [CrossRef]
- Mustapha, W.F.; Trømborg, E.; Bolkesjø, T.F. Forest-based biofuel production in the Nordic countries: Modelling of optimal allocation. For. Policy Econ. 2019, 103, 45–54. [Google Scholar] [CrossRef]
- Jåstad, E.O.; Bolkesjø, T.F.; Trømborg, E.; Rørstad, P.K. Large-scale forest-based biofuel production in the Nordic forest sector: Effects on the economics of forestry and forest industries. Energy Convers. Manag. 2019, 184, 374–388. [Google Scholar] [CrossRef]
- Jåstad, E.O.; Bolkesjø, T.F.; Rørstad, P.K. Modelling effects of policies for increased production of forest-based liquid biofuel in the Nordic countries. For. Policy Econ. 2020, 113, 102091. [Google Scholar] [CrossRef]
- Trömborg, E.; Jåstad, E.O.; Bolkesjø, T.F.; Rørstad, P.K. Prospects for the Norwegian Forest Sector: A Green Shift to Come? J. For. Econ. 2020, 35, 305–336. [Google Scholar] [CrossRef]
- Jåstad, E.O.; Bolkesjø, T.F.; Trømborg, E.; Rørstad, P.K. Integration of forest and energy sector models—New insights in the bioenergy markets. Energy Convers. Manag. 2021, 227, 113626. [Google Scholar] [CrossRef]
- GAMS. Development Corporation General Algebraic Modeling System (GAMS) Release 30.3. Available online: https://www.gams.com (accessed on 5 May 2017).
- IBM. CPLEX Optimizer. Available online: https://www.ibm.com/analytics/cplex-optimizer (accessed on 25 March 2020).
- Jåstad, E.O. Assessments of the Future Role of Bioenergy in the Nordic Energy and Forest Sectors. Ph.D. Thesis, Norwegian University of Life Sciences, As, Norway, December 2020. [Google Scholar]
- Buongiorno, J. Income and time dependence of forest product demand elasticities and implications for forecasting. Silva Fenn. 2015, 49. [Google Scholar] [CrossRef]
- Carvalho, L.; Lundgren, J.; Wetterlund, E.; Wolf, J.; Furusjö, E. Methanol production via black liquor co-gasification with expanded raw material base—Techno-economic assessment. Appl. Energy 2018, 225, 570–584. [Google Scholar] [CrossRef]
- Cashman, S.A.; Moran, K.M.; Gaglione, A.G. Greenhouse Gas and Energy Life Cycle Assessment of Pine Chemicals Derived from Crude Tall Oil and Their Substitutes. J. Ind. Ecol. 2015, 20, 1108–1121. [Google Scholar] [CrossRef]
- SSB. Table 12578: Kjørelengder, Etter Hovedkjøretøytype, Drivstofftype og Alder 2005–2018. Available online: https://www.ssb.no/statbank/table/12578 (accessed on 10 March 2020).
- Statistics Denmark BIL10: Bestanden af Personbiler pr 1 January Efter Drivmiddel og Egenvægt. Available online: https://www.statbank.dk/statbank5a/SelectVarVal/Define.asp?Maintable=BIL10&PLanguage=0 (accessed on 11 March 2020).
- Tilastokeskus 11ie-Bilar Efter Drivkraft, 1990–2019. Available online: http://pxnet2.stat.fi/PXWeb/pxweb/sv/StatFin/StatFin__lii__mkan/statfin_mkan_pxt_11ie.px (accessed on 11 March 2020).
- Transport Analys Vehicle Statistics. Available online: https://www.trafa.se/en/road-traffic/vehicle-statistics (accessed on 11 March 2020).
- SSB Table 07845: Personbiler Vraket Mot Pant, Etter Bilmerke 2008–2018. Available online: https://www.ssb.no/statbank/table/07845 (accessed on 10 March 2020).
- Miljødirektoratet Klimakur 2030: Tiltak og Virkemidler Mot 2030. Available online: https://www.miljodirektoratet.no/publikasjoner/2020/januar-2020/klimakur2030 (accessed on 2 July 2020).
- Svenskt Näringsliv Elektrifiering av Sveriges Transportsektor. Available online: https://www.svensktnaringsliv.se/fragor/elforsorjning/elektrifiering-av-sveriges-transportsektor_770732.html (accessed on 11 March 2020).
- Tilastokeskus 121d—Första Registreringar av Bilar Efter Drivkraft, Användning Och Innehavare Månadsvis, 2014M01–2020M02. Available online: http://pxnet2.stat.fi/PXWeb/pxweb/sv/StatFin/StatFin__lii__merek/statfin_merek_pxt_121d.px (accessed on 11 March 2020).
- Statnett Et Elektrisk Norge-Fra Fossilt Til Strøm. Available online: https://www.statnett.no/om-statnett/nyheter-og-pressemeldinger/nyhetsarkiv-2019/slik-kan-norge-bli-et-elektrisk-samfunn (accessed on 12 August 2020).
- Miljødirektoratet Biodrivstoff. Available online: https://www.miljodirektoratet.no/ansvarsomrader/klima/fornybar-energi/biodrivstoff (accessed on 8 February 2021).
- Regeringskansliet Nu Införs Bränslebytet. Now the Fuel Change Is Introduced. Available online: https://www.regeringen.se/pressmeddelanden/2018/07/nu-infors-branslebytet (accessed on 27 August 2018).
- Lovdata Forskrift om Endringer i Produktforskriften (Okt Omsetningskrav for Biodrivstoff mv. Fra January 2019 og January 2020) Regulations on Changes in the Product Regulation (Increased Sales Requirements for Biofuels, etc. from January 2019 and January 2020). FOR-2004-06-01-922. Available online: https://lovdata.no/dokument/LTI/forskrift/2018-05-03-672 (accessed on 20 December 2018).
- Petroleum & Biofuels Biofuels for Traffic. Available online: http://www.oil.fi/en/traffic/biofuels-traffic (accessed on 27 August 2018).
- Energistyrelsen Biobrændstoffer Biofuel. Available online: https://ens.dk/ansvarsomraader/transport/biobraendstoffer (accessed on 27 August 2018).
- Witcover, J.; Williams, R.B. Comparison of “Advanced” biofuel cost estimates: Trends during rollout of low carbon fuel policies. Transp. Res. Part. D Transp. Environ. 2020, 79, 102211. [Google Scholar] [CrossRef]
- Latta, G.S.; Sjølie, H.K.; Solberg, B. A review of recent developments and applications of partial equilibrium models of the forest sector. J. For. Econ. 2013, 19, 350–360. [Google Scholar] [CrossRef]
- Midttun, A.; Næss, K.M.; Piccini, P.B. Biofuel Policy and Industrial Transition—A Nordic Perspective. Energies 2019, 12, 2740. [Google Scholar] [CrossRef]
- European Commission EU Bioeconomy Monitoring System Dashboard. Available online: https://knowledge4policy.ec.europa.eu/visualisation/eu-bioeconomy-monitoring-system-dashboard_en?language_content_entity=en#:~:text=The%20set%20of%20indicators%20is%20organised%20according%20to,the%20SDGs%20or%20the%20European%20Green%20Deal%20priorities (accessed on 7 April 2021).
- Earles, J.M.; Halog, A.; Ince, P.; Skog, K. Integrated Economic Equilibrium and Life Cycle Assessment Modeling for Policy-based Consequential LCA. J. Ind. Ecol. 2012, 17, 375–384. [Google Scholar] [CrossRef]
- Plevin, R.J.; Delucchi, M.A.; O’Hare, M. Fuel carbon intensity standards may not mitigate climate change. Energy Policy 2017, 105, 93–97. [Google Scholar] [CrossRef]
- Kilsedar, C.; Wertz, S.; Robert, N.; Mubareka, S. Implementation of the EU Bioeconomy Monitoring System Dashboards; Knowledge Centre for Bioeconomy: Brussels, Belgium, 2021. [Google Scholar] [CrossRef]













| Unit | Norway | Sweden | Denmark | Finland | Average Unit Electricity Consumption [MWh/unit] | |
|---|---|---|---|---|---|---|
| Harvest | ||||||
| Spruce sawlogs | mill m3 solid ub. | 4.6 | 22.6 | 0.7 | 13.3 | - |
| Spruce pulpwood | mill m3 solid ub. | 4.1 | 17.6 | 1.7 | 10.4 | - |
| Pine sawlogs | mill m3 solid ub. | 1.5 | 13.8 | 0.2 | 10.7 | - |
| Pine pulpwood | mill m3 solid ub. | 1.6 | 10.7 | 0.5 | 16.8 | - |
| Non-conifers | mill m3 solid ub. | 1.8 | 12.0 | 2.6 | 12.4 | - |
| Harvest residues | mill m3 solid | 0 | 3.2 | 0.1 | 3.0 | - |
| Energy production | ||||||
| Local heat | TWh | 3.9 | 12 | 10 | 9 | - |
| District heat | TWh | 1.5 | 15 | 11 | 18 | - |
| Industrial heat | TWh | 2.3 | 69 | 1.1 | 46 | - |
| Pulp production | ||||||
| Sulphite and dissolving pulp | mill tonne | 0.15 | 0.36 | 0 | 0 | 1.77 |
| Sulphate | mill tonne | 0 | 8.29 | 0 | 7.76 | 0.87 |
| CTMP | mill tonne | 0.14 | 1.29 | 0 | 0.69 | 0.59 |
| Mechanical pulp | mill tonne | 0.12 | 2.22 | 0 | 2.61 | 2.25 |
| By products from pulp mill | ||||||
| Tall oil | mill tonne | 0 | 0.383 | 0 | 0.338 | |
| Black liquor | mill tonne | 0.24 | 16.77 | 0 | 14.79 | |
| Production of energy carriers | ||||||
| Chips | mill m3 solid | 2.2 | 13 | 2.1 | 8.2 | - |
| Firewood | mill m3 solid | 2.3 | 5.1 | 2.3 | 5.0 | - |
| Pellets | 1000 tonne | 55 | 1994 | 136 | 385 | 0.12 |
| Sawnwood production | ||||||
| CLT | 1000 m3 solid | 60 | 145 | 0 | 140 | 0.07 |
| Non-coniferous sawlogs | 1000 m3 solid | 1.4 | 108 | 89 | 303 | 0.07 |
| Pine sawlogs | mill m3 solid | 0.63 | 8.3 | 0.09 | 5.6 | 0.07 |
| Spruce sawlogs | mill m3 solid | 1.9 | 13 | 0.30 | 6.4 | 0.07 |
| Paper production | ||||||
| Newsprint | mill tonne | 0.5 | 1.1 | 0 | 0.5 | 1.04 |
| Linerboard | mill tonne | 2.9 | 0.02 | 1.4 | 0.49 | |
| Other paper and paperboard | mill tonne | 0.2 | 4.0 | 0.3 | 4.4 | 0.72 |
| Printing and writing paper | mill tonne | 0.5 | 3.0 | 0.1 | 5.0 | 0.81 |
| Board production | ||||||
| Particle board | 1000 m3 | 405 | 550 | 346 | 100 | 0.21 |
| Plywood | 1000 m3 | 0 | 120 | 80 | 1030 | 0.15 |
| Fibreboard | 1000 tonne | 172 | 0 | 2.5 | 24 | 0.71 |
| Product | Price Elasticity | GDP Elasticity |
|---|---|---|
| Sawnwood | −0.17 | 0.24 |
| Cross laminated timber | −0.17 | 0.34 |
| Fiberboard | −0.54 | 0.92 |
| Plywood | −0.61 | 0.72 |
| Particle board | −0.51 | 0.59 |
| Newsprint | −0.04 | 0 |
| Printing and writing paper | −0.53 | 0 |
| Linerboard | −0.45 | 0.4 |
| Other paper and board | −0.45 | 0.4 |
| Charcoal | −10 | 0 |
| Raw Material | Base Investment Cost [mill €] | Base Size [MWh Biofuel] | Base Labour Cost [€/man year] | Energy Efficiencies | Hydrogen [MWh/MWh Biofuel] |
|---|---|---|---|---|---|
| Chips | 287 | 367,920 | 44,473 | 58% | 0.60 |
| Dust | 287 | 367,920 | 44,473 | 58% | 0.60 |
| Harvest residues | 287 | 367,920 | 44,473 | 42% | 0.60 |
| Black liquor | 27 | 257,544 | 35,579 | 60% | 0 |
| Tall oil | 16 | 257,544 | 35,579 | 82% | 0 |
| 2018 | 2020 | 2030 | 2035 | 2050 | |
|---|---|---|---|---|---|
| Norway | 10% | 20% (1.75%) | 40% (10%) | (20%) | (100%) |
| Sweden | 12% | 13% (1.2%) | 42% (10.5%) | (20%) | (100%) |
| Finland | 15% | 20% (1.8%) | 30% (7.5%) | (20%) | (100%) |
| Denmark | 7% | 10% (0.9%) | 30% (2%) | (20%) | (100%) |
Publisher’s Note: MDPI stays neutral with regard to jurisdictional claims in published maps and institutional affiliations. |
© 2021 by the authors. Licensee MDPI, Basel, Switzerland. This article is an open access article distributed under the terms and conditions of the Creative Commons Attribution (CC BY) license (https://creativecommons.org/licenses/by/4.0/).
Share and Cite
Ogner Jåstad, E.; Folsland Bolkesjø, T.; Rørstad, P.K.; Midttun, A.; Sandquist, J.; Trømborg, E. The Future Role of Forest-Based Biofuels: Industrial Impacts in the Nordic Countries. Energies 2021, 14, 2073. https://doi.org/10.3390/en14082073
Ogner Jåstad E, Folsland Bolkesjø T, Rørstad PK, Midttun A, Sandquist J, Trømborg E. The Future Role of Forest-Based Biofuels: Industrial Impacts in the Nordic Countries. Energies. 2021; 14(8):2073. https://doi.org/10.3390/en14082073
Chicago/Turabian StyleOgner Jåstad, Eirik, Torjus Folsland Bolkesjø, Per Kristian Rørstad, Atle Midttun, Judit Sandquist, and Erik Trømborg. 2021. "The Future Role of Forest-Based Biofuels: Industrial Impacts in the Nordic Countries" Energies 14, no. 8: 2073. https://doi.org/10.3390/en14082073
APA StyleOgner Jåstad, E., Folsland Bolkesjø, T., Rørstad, P. K., Midttun, A., Sandquist, J., & Trømborg, E. (2021). The Future Role of Forest-Based Biofuels: Industrial Impacts in the Nordic Countries. Energies, 14(8), 2073. https://doi.org/10.3390/en14082073

