Next Article in Journal
Eccentricity in Induction Machines—A Useful Tool for Assessing Its Level
Next Article in Special Issue
Optimization of Ferrites Structure by Using a New Core-Less Design Algorithm for Electric Vehicle Wireless Power Transfer
Previous Article in Journal
Optimization of Window-to-Wall Ratio for Buildings Located in Different Climates: An IDA-Indoor Climate and Energy Simulation Study
Previous Article in Special Issue
Design, Analysis and Application of Single-Wheel Test Bench for All-Electric Antilock Braking System in Electric Vehicles
 
 
Font Type:
Arial Georgia Verdana
Font Size:
Aa Aa Aa
Line Spacing:
Column Width:
Background:
Article

An Improved and Integrated Design of Segmented Dynamic Wireless Power Transfer for Electric Vehicles

Power Electronics Research Centre, Department of Electrical Engineering, The Hong Kong Polytechnic University, Hong Kong 999077, China
*
Author to whom correspondence should be addressed.
Energies 2021, 14(7), 1975; https://doi.org/10.3390/en14071975
Submission received: 31 January 2021 / Revised: 25 March 2021 / Accepted: 29 March 2021 / Published: 2 April 2021
(This article belongs to the Special Issue Advanced Electric Vehicle Techniques)

Abstract

This paper describes improvements in a segmented dynamic wireless power transfer (DWPT) system for electric vehicles (EVs), and aims to offer a stable charging method for high-power applications. An integrated design is presented, including the modified switching sequence, the size of segmented transmitters, and parallel inverter technology for high-power applications. Three consecutive transmitters mounted on the rail track are energized according to the position of the pickups. This three-consecutive-transmitter group is comprised of a Q-shaped coil, a DD-shaped coil, and a Q-shaped coil again (QDDQ). QDDQ is used as an elementary energized group to optimize the number of energized transmitters and mitigate the output voltage variation. The entire DWPT system is designed with finite element analysis (FEA) and studied with circuit topologies. Overall, an experimental prototype for dynamic charging is built to verify the overall performance, which shows a great agreement with the theoretical analysis. In this prototype, there are five transmitters and one receiver. All dimensions are 500 mm × 500 mm. The proposed system has been validated to realize 500 V constant output voltage with approximately 85% dc-dc efficiency from the 100 Ω to 200 Ω load conditions. A 2.5 kW maximum output power occurs at the 100 Ω load condition.

1. Introduction

Electric vehicles (EVs) are promising due to their eco-friendly features such as saving fossil fuels and reducing emissions [1]. When it comes to EV charging, wireless power transfer (WPT) is an attractive method thanks to its incredible merits. For example, WPT can avoid tangled wires and become integrated with the parking bay, thereby improving convenience [2]. There is no need to plug-in or unplug operations. This means reduced abrasion and an extension of the service life of applications [3]. Compared with traditional conductive EV charging, WPT can avoid electric shock or arc [4,5]. Fortunately, these advantages can be further enlarged by dynamic wireless power transfer (DWPT) because it can charge EVs, either while running or parked [6,7]. Not only can the driving range be extended, but a smaller battery pack can be realized as well [8,9].
In general, there are two typical DWPT structures, i.e., long-track-loop structure and multiple-individual-transmitter structure [10]. The advantage of the long-track-loop type is its simple structure. Nevertheless, drawbacks such as low coupling and low efficiency hinder its development. The high level of exposure to electromagnetic field (EMF) is another problem, because its entire transmitter is constantly energized no matter where the receiver is. Accordingly, the multiple-individual-transmitter structure is proposed to resolve these problems. It is also called segmented DWPT because multiple-segmented transmitters are placed one by one to build a charging route. One fundamental function is that transmitters can be switched on or off according to the position of the receiver. Therefore, higher efficiency and low level of exposure to EMF can be achieved compared with the long-track loop structure [11,12,13,14].
Impressively, Li et al. proposed a segmented DWPT system to address electric vehicle range anxiety and the on-board cost [15]. It reduces the unwanted couplings between adjacent transmitters and ensures a stable mutual inductance between transmitters and the receiver. The coupling structure is made up of LITZ-wire coils and ferrite plates. A related winding technique to reduce the conductor loss is reported to reduce the loss further [16]. The technique is used to provide a winding method for any shape of the ferrite core. The method for turn pitch and stranded winding structure can be designed using this method and further reduce the loss. Most importantly, the load-independent output is another practical concern for charging EVs. The magnetic coupler in [15] can achieve the constant output directly by passive components without using any sophisticated control method [17]. This paper draws upon these experiences with this coupler, given that it dramatically simplifies the entire system.
Nevertheless, previous segmented DWPT studies [8,14,15] mainly focus on using one inverter to drive several transmitters. In terms of high-power applications, using one inverter to drive is very difficult because of the high current or voltage stress on semiconductor components. Additionally, the switching sequence still needs clarifying. Hence, this paper presents one improved and integrated design to resolve the problems mentioned above. The key contributions are summarized as follows:
(1)
A modified switching sequence: The switching means turning on/off coils. The proposed switching sequence seeks to establish a balance between minimizing energized transmitters and reducing the magnetic coupling variation. Only three consecutive transmitters are energized according to the receiver position, which can ensure stable power transmission for EVs. In this paper, a combination of a Q-shaped coil, DD shaped coil and Q-shaped coil (QDDQ) is used as an elementary energized group. Specifically, QDDQ refers to a group of three consecutive coils, i.e., a Q-shaped coil, a DD-shaped coil, and a Q-shaped coil again;
(2)
The integrated design for high-power transfer: The magnetic coupler is refined for high-power transfer and stable operation through the ANSYS Maxwell. The transmitter (TX) and receiver (RX) coils are all designed as 500 mm × 500 mm, which ensures enough magnetic coupling to avoid the power-null phenomenon. Compared with using only one inverter, parallel inverters can reduce the current stress of semiconductor devices like MOSFET. Thus, the presented method is suitable for high-power applications.
The experimental results show that this research can make the load-independent constant voltage (CV) charging possible, which is vital to charge a typical battery because its equivalent resistance is changed during the entire charging process. Moreover, the overall dynamic wireless charging efficiency (dc-dc efficiency) can reach about 85% from 100 Ω to 200 Ω loads. The maximum output power is 2.5 kW at 100 Ω load value.
Specifically, this section gives an overview of the entire work. Section 2 demonstrates the detailed magnetic coupler design. Then, Section 3 offers circuit analysis. Section 4 explains the proposed switching sequence. Section 5 gives the experimental verification. Next, Section 6 presents the efficiency and power analysis. Section 7 offers a comparison with the previous research. Finally, the conclusion summarizes the entire project and includes routes for future work.

2. Magnetic Coupler Design

The shape of the magnetic coupler draws from findings from [15]. In this paper, the rectangular coil is defined as the Q-shaped coil. DD coil was initially proposed in [18] to provide a larger charge zone than circular pads with a similar material cost. Recently, DD-shaped coils were utilized with Q-shaped coils for unwanted cross-coupling elimination [14,15]. This combination is different from the conventional DDQ coil, where the Q coil and the DD coil are overlapped [18].
In this work, the transmitter and receiver coils are all designed as 500 mm × 500 mm to ensure enough magnetic coupling for high-power applications. Specifically, Q-shaped and DD-shaped coils are utilized as consecutive transmitter coils to reduce unwanted cross-couplings. This process is illustrated in Figure 1. It shows that the amount of the magnetic flux generated by the DD coil flowing into the Q-shaped coil equals that flow out of it and vice versa. Thus, the mutual inductance between the DD coil and the Q-shaped coil can be negligible [15].
Figure 2 demonstrates the overview diagram of the entire system. Two different types of coil, i.e., unipolar (Q-shaped) and bipolar (DD), are arranged in turn to form a charging route. The mutual inductance between two non-adjacent coils, i.e., the identical shape transmitter coils, is negligible. The reason for this is that this magnetic coupling is already small enough due to the non-adjacent distance. Therefore, the compensation networks can be designed straightforwardly.
The detailed size of the transmitter array is demonstrated in Figure 3. Because of the test size limitation, only five transmitters and one receiver are considered in this work. The receiver coil is designed with the same size as the transmitting coil, as illustrated in Figure 4. Both transmitters and the receiver consist of LITZ-wire coils and ferrite plates. Furthermore, ferrite plates are the same size as the coil pads to improve the magnetic field and reduce flux leakage. Each ferrite core thickness is 10 mm, and the raw material is PC40 from TDK [19]. In terms of manufacturing the inductors and the magnetic coupler, this work adopts the 1000-strand LITZ-wire with a 6.5 mm wire diameter. The advantage of multi-stranded LITZ-wire is its ability to reduce losses from the skin effect and proximity effect [16].
Even though the magnetic coupler shape has been presented in [15], the coil connection method still needs clarifying because it plays an essential role in stabilizing mutual inductance. Specifically, there are two terminals, i.e., A and B, for each coil, as illustrated in Figure 5. The exact coil connection method from this work is demonstrated in Table 1.

3. Circuit Analysis

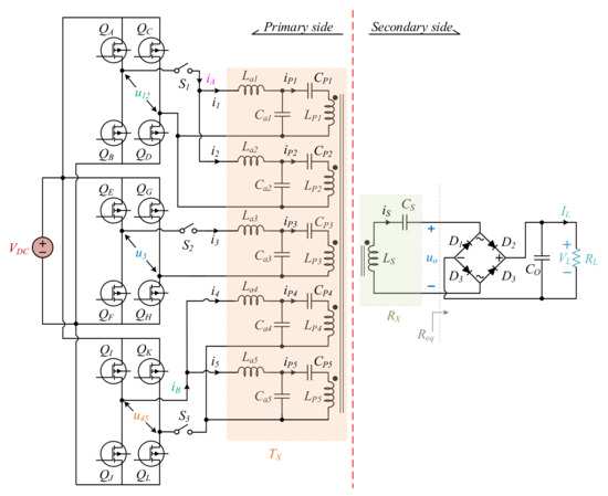
As depicted in Figure 6, the entire circuit system can be divided into two parts, i.e., the primary and secondary sides. The primary side consists of a high-power DC source, high-frequency inverters, and the TX. The receiver part is composed of the RX, a rectifier, and the load part. In this paper, five transmitters and one receiver are used for demonstration. Each transmitter coil works with the LCC unit that is made up of additional inductors L a i , additional capacitors C a i , and primary capacitors C p i i = 1 , 2 ,   , 5 . CV can be gained directly at the load side [15]. The operating frequency is 85 kHz for industrial consideration, subject to SAE J2954 [20]. The angular frequency should satisfy
ω = 2 π f = 1 L S C S = 1 L a i C a i = 1 L P i L a i C P i   i = 1 , 2 , , 5
In this paper, three inverters are used to power the transmitters. Due to the parallel connection, the phasor relationship of output voltage from the inverter can be expressed as [21]
U ˙ 12 = U ˙ 3 = U ˙ 45 = 2 2 V D C π 0
According to Kirchhoff’s current law (KCL), the current relationships can be gained as
I ˙ A = I ˙ 1 + I ˙ 2 I ˙ B = I ˙ 4 + I ˙ 5
Through manufacturing L a i delicately, the following equation can be revealed as
L a = L a 1 = L a 2 = L a 3 = L a 4 = L a 5
Similarly, it is easy to attain the relationships for the transmitting side by using Kirchhoff’s Law [21]
I ˙ P 1 = U ˙ 12 j ω L a 1 = 2 2 V D C π ω L a 1 90 I ˙ P 2 = U ˙ 12 j ω L a 2 = 2 2 V D C π ω L a 2 90 I ˙ P 3 = U ˙ 3 j ω L a 3 = 2 2 V D C π ω L a 3 90 I ˙ P 4 = U ˙ 45 j ω L a 4 = 2 2 V D C π ω L a 4 90 I ˙ P 5 = U ˙ 45 j ω L a 5 = 2 2 V D C π ω L a 5 90
Substituting Equations (2) and (4) into (5), the relationship can be rewritten as
I P = I P i = 2 2 V D C π ω L a 90   i = 1 , 2 , 3 , 4 , 5
which indicates that all the currents flowing through each transmitter coil L P i can be designed as the same value.
Furthermore, Figure 7 depicts the equivalent circuit at the secondary side. The total induced voltage can be obtained as [15]
U ˙ i n d = j ω M t i I ˙ P   i = 1   o r   2
where M t i is the total mutual inductance among segmented transmitters and the R X . M t i is different according to different switching sequences, which highly depends on the number of energized coils. They can be expressed as
M t 1 = M 1 + M 2 + M 3 M t 2 = M 3 + M 4 + M 5 M t 3 = M 1 + M 2 + M 3 + M 4 + M 5
For stable switching operation, the average value of M t 1 should be equal to M t 2 with slight variation while RX is moving. M t 3 is the total mutual inductance between RX and all TX coils, i.e., LP1 to LP5. In Figure 7, U i n d = U o because of the S-compensation network at the RX side. Regarding the relationship between the input and output of the rectifier, it can be written as [15]
U o = 2 2 π V L I S = π 2 2 I L R e q = 8 π 2 R L
Substituting Equations (6) and (7) into (9), the load-independent constant output voltage can be derived as
V L = M t V D C L a

4. Switching Sequence

Only three transmitters need energizing in each segmented group. As illustrated in Figure 8, the purple dotted line refers to the switching point line. In other words, the switching points include the −25 cm, 75 cm, and 175 cm points shown in Figure 9. Due to the test size limitation, only the 75 cm switching point (P2) is demonstrated in this work.
Silicon carbide MOSFET CCS050M12CM2 is adopted in the inverters, which ensures the high-power operation. The present design is to limit to one inverter to drive at most two transmitter coils in the experimental prototype to lower the current demand. The sequence of QDDQ is chosen as one segmented energizing group. The QDDQ refers to an energized group of three consecutive coils, i.e., a Q-shaped coil, a DD-shaped coil, and a Q-shaped coil again.
Furthermore, switching occurs when the right edge of the receiver directly faces the dotted line. In other words, switching happens where the receiver directly faces the Q coil transmitter. The periods of starting and ending are not considered in this article; the main concern is the period of stable operation.
Specifically, two-segmented energizing groups (e.g., G1 and G2) are built and demonstrated in this experimental test. G0 and other energized groups are neglected due to the size limitation of the test site. To be specific, G1 is conducted before P2. From P2 to P3, G2 is conducted, etc.
This article only considers the stable running period without the start and the end. The stable charging zone is from 0 cm to 162.5 cm, as illustrated in Figure 9.
The mutual inductance between the TX and RX can be concluded in Figure 10. Specifically, M t 1 is the total mutual inductance between the RX and G1 including L P 1 , L P 2 , and L P 3 . M t 2 is the total mutual inductance between the RX and G2 including L P 3 , L P 4 , and L P 5 . Finally, M t 3 is the total mutual inductance between RX and all TX coils from L P 1 to L P 5 .
This figure also illustrates that the magnetic coupling contribution from L P 1 and L P 2 is small during the P2 to P3 process. As demonstrated in Figure 10, one QDDQ sequence after another can maintain the relatively stable mutual inductance, i.e., M t 1 and M t 2 . Hence, the three-consecutive-coil group QDDQ can be selected as one segmented energizing group.
The measured value of total mutual inductance is changed from 47.5 µH to 53.6 µH. The minimum value occurs at 87.5 cm, whereas the peak value occurs at the 125 cm position. The average value of the total mutual inductance is approximately 50 µH.
After QDDQ, there is no need to energize DDQDD, i.e., a DD-shaped coil, a Q-shaped coil, and a DD-shaped coil. Firstly, the mutual inductance is already stable using the proposed sequence. Additionally, only one switch operation is required when using one QDDQ after another QDDQ. If using QDDQ, DDQDD, and then QDDQ again, three switching operations will be required for the same distance in this experimental prototype.

5. Experimental Verification

As illustrated in Figure 11, a laboratory prototype of the proposed segmented DWPT system is built. This prototype consists of five transmitters and one receiver. The moving speed is assumed to be slow enough so that its effect on the segmented switch can be neglected [15]. One DC power supply is adopted to power these three parallel inverters. Through the well-designed LCC units shown in Figure 12, the load-independent CV can be achieved at the load side [14,15].
Segmented wireless charging can be achieved according to the positions of the receiver. The ultrasonic module HY-SRF05 can realize position detection with an RVVP shielded wire, as shown in Figure 13, which ensures that the signal data cannot be interfered by the high-frequency magnetic field. The detailed parameters of the entire experimental prototype are listed in Table 2.
As illustrated in Figure 14, the constant voltage can be maintained around 500 V through the whole operation period with slight variation. Figure 15 and Figure 16 describe the key waveforms before and after the switching point, respectively. Before the switching point,   U 12 is turned on, whereas U 45 is turned off. After the switching point, U 45 is switched on, whereas U 12 is turned off. U 3 is constantly turned on during the whole period because both G1 and G2 need U 3 in this experimental validation.
The current distortion can be seen in Figure 15 and Figure 16, a problem that will be addressed in future work. The possible cause may be the slight change in resonant state caused by the secondary side while in motion.
Overall, load-independent 500 V output voltage is achieved with oscillation ripples under 25 V (5% of the nominal voltage).

6. Efficiency and Power Analysis

It is necessary to investigate the performances with different load values for practical use. In this article, the efficiency is the overall dc-dc power transfer efficiency defined as
η = P o u t P i n
where Pin is the input power and Pout is the output power. In this article, the input power can be directly gained from the DC power supply EA-PSI 9500-30. The output power can be calculated as
P o u t = V L 2 R L
where load RL is changed from 100 Ω to 200 Ω. The load voltage VL is kept at 500 V. The 2.5 kW maximum output power occurs at the 100 Ω load condition. The output voltage can be directly measured by oscilloscope Tektronix MDO3024. Therefore, the measured values of overall dc-dc efficiency and the output power at different loads are shown in Figure 17.

7. Benchmarking

Table 3 demonstrates the benchmarking among several segmented DWPT research projects and the findings described in this paper. Compared with [8,14,15,22], the proposed DWPT system achieves a high-power level, i.e., 2500 W, with refined energized transmitters.

8. Conclusions

Overall, this paper presents a high-power and high-voltage segmented DWPT. The maximum output power and voltage can achieve 2.5 kW and 500 V, respectively. This integrated and improved design offers a stable operation with refined transmitter coils. The well-designed magnetic coupler ensures safe operation for high-power applications. Parallel inverters are adopted to enhance the power level and reduce the voltage or current stress on semiconductor devices.
Furthermore, the QDDQ switching sequence is proposed. The connection method is clarified for Q-shaped coils and DD coils. Three transmitters, QDDQ, are energized in each group, which can ensure a stable operation. The proposed switching sequence also establishes a balance between the number of energized transmitters and the output voltage variation reduction.
A laboratory test using 85 kHz operation frequency was conducted. The experimental results show that the output voltage of the proposed DWPT is stable and constant while in motion. The dc-dc efficiency can reach approximately 85% from 100 Ω to 200 Ω loads. Future work will focus on resolving current distortion, improving the lateral misalignment tolerance, and achieving a zero-phase angle for the whole system.

Author Contributions

H.W. proposed the methodology, conducted the experimental test, and wrote the manuscript. K.W.E.C. directed the overall project, and reviewed and edited the manuscript. All authors discussed the results and commented on the manuscript. All authors have read and agreed to the published version of the manuscript.

Funding

This research was funded by the University Grant Council RGF under grant PolyU 152218/19E, Power Electronics Research Center, and the Research Office, of PolyU.

Conflicts of Interest

The authors declare no conflict of interest.

References

  1. Lazzeroni, P.; Cirimele, V.; Canova, A. Economic and environmental sustainability of Dynamic Wireless Power Transfer for electric vehicles supporting reduction of local air pollutant emissions. Renew. Sustain. Energy Rev. 2021, 138, 110537. [Google Scholar] [CrossRef]
  2. Bi, Z.; Song, L.; De Kleine, R.; Mi, C.C.; Keoleian, G.A. Plug-in vs. wireless charging: Life cycle energy and greenhouse gas emissions for an electric bus system. Appl. Energy 2015, 19, 11–19. [Google Scholar] [CrossRef]
  3. Meng, L.; Cheng, K.W.E. Wireless power transfer technology for electric iron based on multi-coils induction heating design. IET Power Electron. 2019, 12, 2566–2577. [Google Scholar] [CrossRef]
  4. Li, Y.; Hu, J.; Li, X.; Wang, H.; Cheng, K.W.E. Cost-Effective and Compact Multistring LED Driver Based on a Three-Coil Wireless Power Transfer System. IEEE Trans. Power Electron. 2019, 34, 7156–7160. [Google Scholar] [CrossRef]
  5. Li, X.; Hu, J.; Li, Y.; Wang, H.; Liu, M.; Deng, P. A Decoupled Power and Data-Parallel Transmission Method with Four-Quadrant Misalignment Tolerance for Wireless Power Transfer Systems. IEEE Trans. Power Electron. 2019, 34, 11531–11535. [Google Scholar] [CrossRef]
  6. Cirimele, V.; Torchio, R.; Virgillito, A.; Freschi, F.; Alotto, P. Challenges in the Electromagnetic Modeling of Road Embedded Wireless Power Transfer. Energies 2019, 12, 2677. [Google Scholar] [CrossRef]
  7. Li, Y.; Wang, M.; Zhang, W.; Zhao, M.; Liu, J. A Frequency Locking Method for ICPT System Based on LCC/S Compensation Topology. Energies 2019, 12, 2626. [Google Scholar] [CrossRef]
  8. Lu, F.; Zhang, H.; Hofmann, H.; Mi, C.C. A Dynamic Charging System with Reduced Output Power Pulsation for Electric Vehicles. IEEE Trans. Ind. Electron. 2016, 63, 6580–6590. [Google Scholar] [CrossRef]
  9. De Marco, D.; Dolara, A.; Longo, M.; Yaici, W. Design and Performance Analysis of Pads for Dynamic Wireless Charging of EVs using the Finite Element Method. Energies 2019, 12, 4139. [Google Scholar] [CrossRef]
  10. Yin, A.; Wu, S.; Li, W.; Hu, J. Analysis of Battery Reduction for an Improved Opportunistic Wireless-Charged Electric Bus. Energies 2019, 12, 2866. [Google Scholar] [CrossRef]
  11. Laporte, S.; Coquery, G.; Deniau, V.; De Bernardinis, A.; Hautière, N. Dynamic Wireless Power Transfer Charging Infrastructure for Future EVs: From Experimental Track to Real Circulated Roads Demonstrations. World Electr. Veh. J. 2019, 10, 84. [Google Scholar] [CrossRef]
  12. Cirimele, V.; Freschi, F.; Giaccone, L.; Pichon, L.; Repetto, M. Human Exposure Assessment in Dynamic Inductive Power Transfer for Automotive Applications. IEEE Trans. Magn. 2017, 53, 1–4. [Google Scholar] [CrossRef]
  13. Lee, K.; Pantic, Z.; Lukic, S.M. Reflexive Field Containment in Dynamic Inductive Power Transfer Systems. IEEE Trans. Power Electron. 2014, 29, 4592–4602. [Google Scholar] [CrossRef]
  14. Li, X.; Hu, J.; Wang, H.; Dai, X.; Sun, Y. A New Coupling Structure and Position Detection Method for Segmented Control Dynamic Wireless Power Transfer Systems. IEEE Trans. Power Electron. 2020, 35, 6741–6745. [Google Scholar] [CrossRef]
  15. Li, Y.; Hu, J.; Lin, T.; Li, X.; Chen, F.; He, Z.; Mai, R. A New Coil Structure and Its Optimization Design with Constant Output Voltage and Constant Output Current for Electric Vehicle Dynamic Wireless Charging. IEEE Trans. Ind. Inform. 2019, 15, 5244–5256. [Google Scholar] [CrossRef]
  16. Cheng, K.W.E.; Evans, P. Calculation of winding losses in high-frequency toroidal inductors using single strand conductors. IEE Proc. Electr. Power Appl. 1994, 141, 52–62. [Google Scholar] [CrossRef]
  17. Liang, Z.; Wang, J.; Zhang, Y.; Jiang, J.; Yan, Z.; Mi, C. A Compact Spatial Free-Positioning Wireless Charging System for Consumer Electronics Using a Three-Dimensional Transmitting Coil. Energies 2019, 12, 1409. [Google Scholar] [CrossRef]
  18. Budhia, M.; Boys, J.T.; Covic, G.A.; Huang, C. Development of a Single-Sided Flux Magnetic Coupler for Electric Vehicle IPT Charging Systems. IEEE Trans. Ind. Electron. 2013, 60, 318–328. [Google Scholar] [CrossRef]
  19. TDK. Ferrite. Available online: https://www.ferrite.com.ua/power_cores/images/tdk_pc40_pc47.pdf (accessed on 20 March 2021).
  20. SAE International. Wireless Power Transfer for Light-Duty Plug-in/Electric Vehicles and Alignment Methodology. Available online: https://saemobilus.sae.org/content/J2954_201904/ (accessed on 1 June 2020).
  21. Li, Y.; Lin, T.; Mai, R.; Huang, L.; He, Z. Compact Double-Sided Decoupled Coils-Based WPT Systems for High-Power Applications: Analysis, Design, and Experimental Verification. IEEE Trans. Transp. Electrif. 2018, 4, 64–75. [Google Scholar] [CrossRef]
  22. Zhou, S.; Mi, C.C. Multi-Paralleled LCC Reactive Power Compensation Networks and Their Tuning Method for Electric Vehicle Dynamic Wireless Charging. IEEE Trans. Ind. Electron. 2016, 63, 6546–6556. [Google Scholar] [CrossRef]
Figure 1. Flux diagram of the Q-shaped coil and the DD coil.
Figure 1. Flux diagram of the Q-shaped coil and the DD coil.
Energies 14 01975 g001
Figure 2. The overview diagram of the whole system.
Figure 2. The overview diagram of the whole system.
Energies 14 01975 g002
Figure 3. The detailed diagram of the transmitter array.
Figure 3. The detailed diagram of the transmitter array.
Energies 14 01975 g003
Figure 4. The exploded diagram of the receiver with detailed size information.
Figure 4. The exploded diagram of the receiver with detailed size information.
Energies 14 01975 g004
Figure 5. The diagram of RX circuit with connection terminals.
Figure 5. The diagram of RX circuit with connection terminals.
Energies 14 01975 g005
Figure 6. The entire circuit diagram.
Figure 6. The entire circuit diagram.
Energies 14 01975 g006
Figure 7. The equivalent circuit at the secondary side with S-compensation network.
Figure 7. The equivalent circuit at the secondary side with S-compensation network.
Energies 14 01975 g007
Figure 8. The diagram of the proposed switching sequence.
Figure 8. The diagram of the proposed switching sequence.
Energies 14 01975 g008
Figure 9. The stable charging zone.
Figure 9. The stable charging zone.
Energies 14 01975 g009
Figure 10. The measured mutual inductance under different positions.
Figure 10. The measured mutual inductance under different positions.
Energies 14 01975 g010
Figure 11. The experimental prototype.
Figure 11. The experimental prototype.
Energies 14 01975 g011
Figure 12. One typical inductor-capacitor-capacitor (LCC) unit.
Figure 12. One typical inductor-capacitor-capacitor (LCC) unit.
Energies 14 01975 g012
Figure 13. The diagram of the ultrasonic detection part.
Figure 13. The diagram of the ultrasonic detection part.
Energies 14 01975 g013
Figure 14. The dynamic response at the switching point.
Figure 14. The dynamic response at the switching point.
Energies 14 01975 g014
Figure 15. The key waveform before the switching point.
Figure 15. The key waveform before the switching point.
Energies 14 01975 g015
Figure 16. The key waveform after the switching point.
Figure 16. The key waveform after the switching point.
Energies 14 01975 g016
Figure 17. The measured values of overall dc-dc efficiency and the output power at different loads.
Figure 17. The measured values of overall dc-dc efficiency and the output power at different loads.
Energies 14 01975 g017
Table 1. The detailed coil connection method from this work.
Table 1. The detailed coil connection method from this work.
TerminalTransmitter SideReceiver Side
Q-shaped Coil Terminal A (Q_A)InputConnect to rectifier
Q-shaped Coil Terminal B (Q_B)OutputConnect to DD_A in series
DD-shaped Coil Terminal A (DD_A)OutputConnect to Q_B in series
DD-shaped Coil Terminal B (DD_B)InputConnect to rectifier
Table 2. Measured parameters from the experimental prototype.
Table 2. Measured parameters from the experimental prototype.
SymbolValueSymbolValueSymbolValueSymbolValue
LP194.83 µHCP151.94 nFLa127.33 µHCa1128.13 nF
LP2111.83 µHCP241.49 nFLa227.46 µHCa2123.68 nF
LP395.68 µHCP350.89 nFLa327.21 µHCa3125.85 nF
LP4119.41 µHCP442.31 nFLa427.39 µHCa4129.12 nF
LP595.47 µHCP552.31 nFLa527.41 µHCa5127.93 nF
LS263.53 µHCS13.41 nFf85 kHzAirgap80 mm
NPQ7 turnsNPDD6 turnsNSQ7 turnsNSDD7 turns
Table 3. Benchmarking among several segmented DWPT systems.
Table 3. Benchmarking among several segmented DWPT systems.
ParametersThe Mutual Inductance between the Adjacent TXPower LevelNumber of Energized TX in Each Segmented PeriodEfficiencyOutput Voltage Level
Paper
This papernegligible2500 W3~85%500 V
[8]~28 µH1400 W---~89.78%150 V
[14]negligible---4~90%72 V
[15]negligible384 WCombination between
3 and 4
~90.37%96 V
[22]~24 µH120 W---~84%---
Publisher’s Note: MDPI stays neutral with regard to jurisdictional claims in published maps and institutional affiliations.

Share and Cite

MDPI and ACS Style

Wang, H.; Cheng, K.W.E. An Improved and Integrated Design of Segmented Dynamic Wireless Power Transfer for Electric Vehicles. Energies 2021, 14, 1975. https://doi.org/10.3390/en14071975

AMA Style

Wang H, Cheng KWE. An Improved and Integrated Design of Segmented Dynamic Wireless Power Transfer for Electric Vehicles. Energies. 2021; 14(7):1975. https://doi.org/10.3390/en14071975

Chicago/Turabian Style

Wang, Heshou, and Ka Wai Eric Cheng. 2021. "An Improved and Integrated Design of Segmented Dynamic Wireless Power Transfer for Electric Vehicles" Energies 14, no. 7: 1975. https://doi.org/10.3390/en14071975

APA Style

Wang, H., & Cheng, K. W. E. (2021). An Improved and Integrated Design of Segmented Dynamic Wireless Power Transfer for Electric Vehicles. Energies, 14(7), 1975. https://doi.org/10.3390/en14071975

Note that from the first issue of 2016, this journal uses article numbers instead of page numbers. See further details here.

Article Metrics

Back to TopTop