Assessing the Relation between Mud Components and Rheology for Loss Circulation Prevention Using Polymeric Gels: A Machine Learning Approach
Abstract
1. Introduction
1.1. Effect of Mud Composition on Rheology and Mud Hydraulics
1.2. Data Science and Machine Learning Techniques
2. Methodology
2.1. Materials
2.2. Rheology Measurements
2.3. Data Analysis
3. Machine Learning Algorithms
3.1. k-Nearest Neighbor (kNN) Algorithm
3.2. Random Forest Regression
3.3. Gradient Boosting Regression
3.4. AdaBoosting Regression
4. Results and Discussion
4.1. Rheology Data
4.2. Tuning of Models Parameters
4.3. Performance and Accuracy of Predictions
5. Conclusions
- (a)
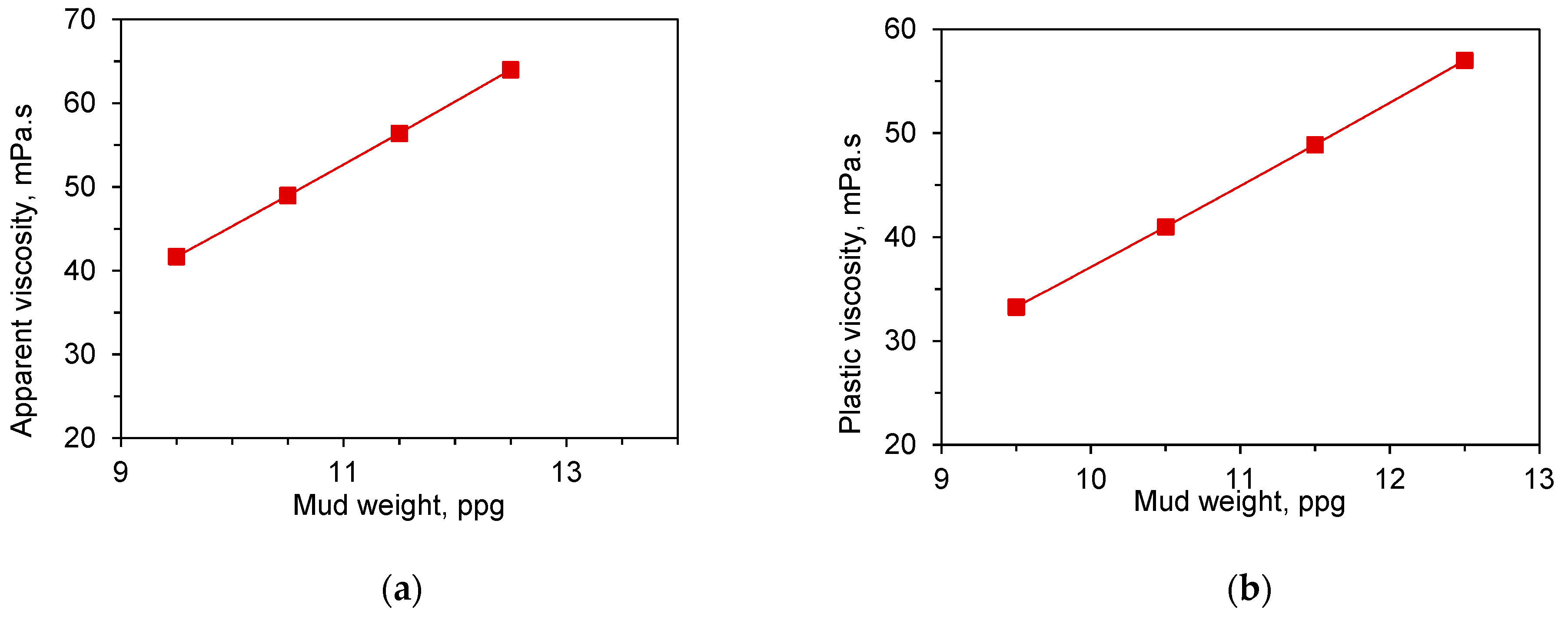
- Rheology of PAM/PEI-based mud is highly dependent on the PAM concentration rather than PEI concentration. Best values ranged from 7 to 10 wt.%. Other materials had less impact on viscosity; however, the PAM concentration should be optimized accordingly to achieve targeted rheology, especially for the high solid contents such as barite.
- (b)
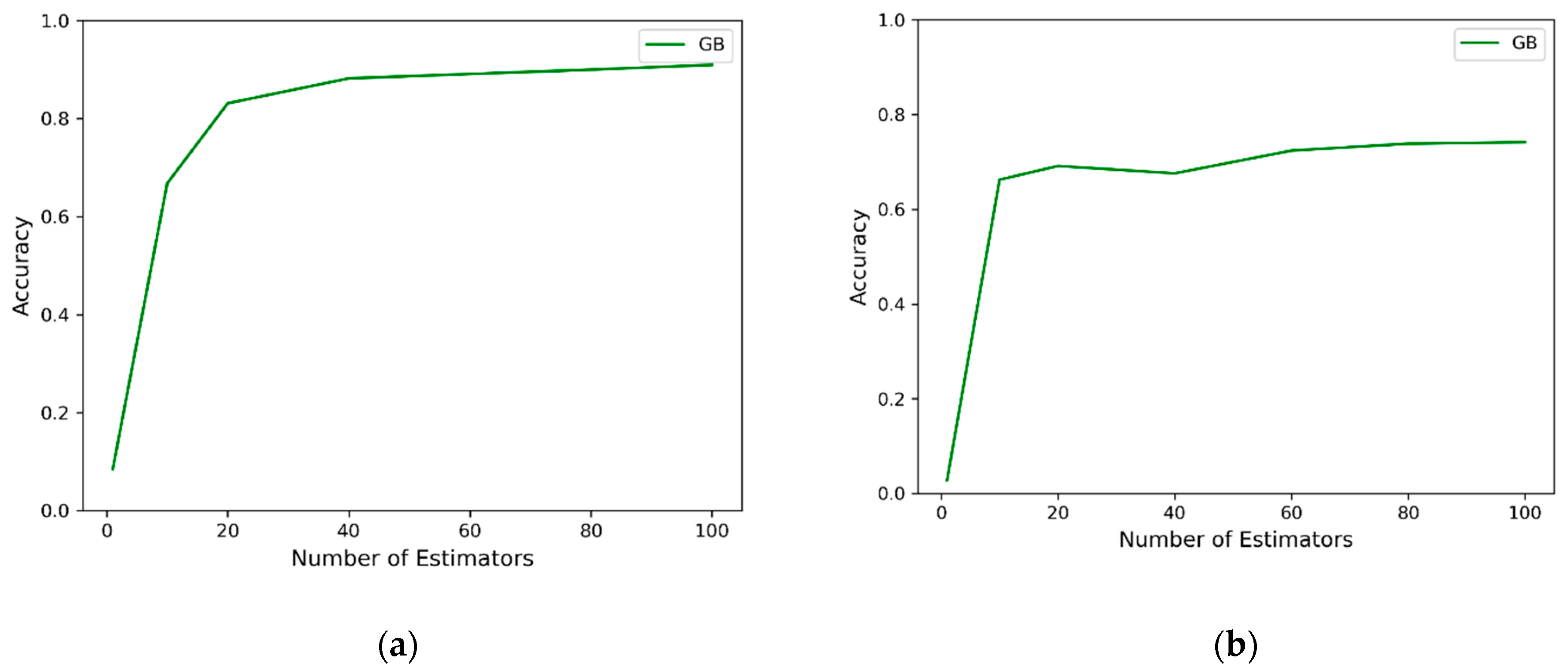
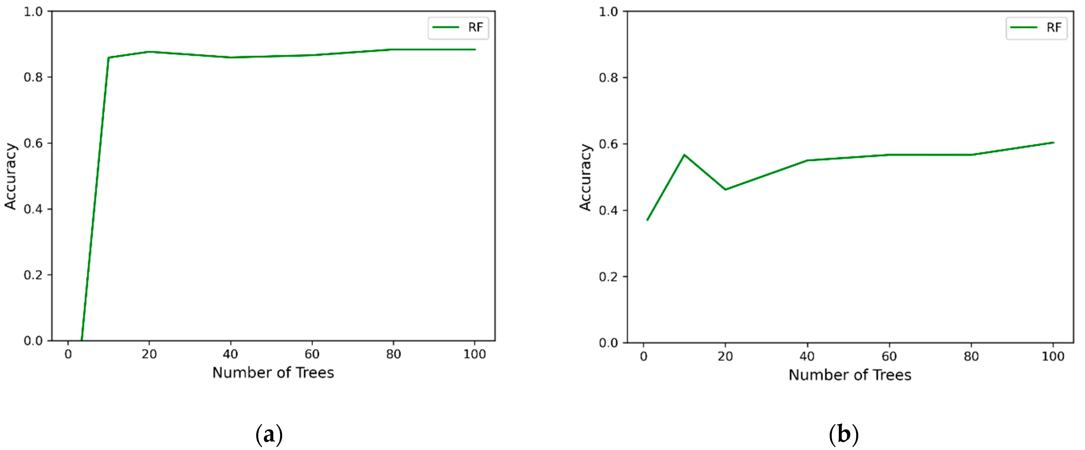
- In the case of an imbalanced dataset of rheological characterization, Gradient Boosting performed significantly better than other algorithms, including k-Nearest Neighbor, Random Forest, and AdaBoosting.
- (c)
- The accuracy from the Gradient Boosting algorithm was 91 and 74% for plastic viscosity (PV) and apparent viscosity (AV), respectively. This algorithm’s maximum accuracy was obtained to be 91 and 74% for PV and AV, respectively. It is worth noting that this variation can be minimized using a greater number of data-points.
- (d)
- The rheology data at the low shear rate were challenging, although the performance of prediction was very low; still, some good predictions were obtained at the low values of viscosities where low concentrations of mud additives were used. Increasing the size of the data set is expected to increase the performance of the model.
- (e)
- The experimental study presented in this paper, along with the developed machine learning approach, adds valuable information to help design the PAM/PEI mud system. The optimized concentration of PAM and other materials formulated a PAM/PEI-based mud of 9.5 ppg that resulted in 100 psi less circulating pressure. This reliable, highly accurate prediction of rheology that results from the interactions of polymers and the drilling fluid additives is important for hydraulic calculations and ECD management to prevent lost circulation.
Author Contributions
Funding
Institutional Review Board Statement
Informed Consent Statement
Data Availability Statement
Acknowledgments
Conflicts of Interest
Nomenclature
| A | Nodes in Random Forest Regression |
| AdaB | AdaBoosting |
| AV | Apparent Viscosity |
| D | Diameter of the test pipe section |
| Dn | Training sample of independent random variables |
| ECD | Equivalent Circulating Density |
| f | Fanning friction factor |
| GB | Gradient Boosting |
| gpm | Gallons per minute |
| jth | Family tree |
| KNN | K-Nearest Neighbor |
| lb/bbl | Pounds per barrel |
| LCM | Loss Circulation Materials |
| ML | Machine Learning |
| mn | Predicted values |
| Nn | Number of nodes |
| NPT | Non-Productive Time |
| PAM | Polyacrylamide |
| PEI | Polyethylenimine |
| ppg | Pounds per gallon |
| PV | Plastic Viscosity |
| RF | Random Forest |
| Greek Symbols | |
| ρ | Density (kg/m3) |
| ε | Roughness height (m) |
| θ | Independent random variable |
References
- Ezeakacha, C.P.; Salehi, S. Experimental and statistical investigation of drilling fluids loss in porous media–part 1. J. Nat. Gas Sci. Eng. 2018, 51, 104–115. [Google Scholar] [CrossRef]
- Nygaard, R.; Salehi, S. Critical review of wellbore strengthening: Physical model and field deployment. In Proceedings of the AADE National Technical Conference and Exhibition, Houston, TX, USA, 12–14 April 2011. No. AADE-11-NTCE-24. [Google Scholar]
- Magzoub, M.I.; Salehi, S.; Hussein, I.A.; Nasser, M.S. Loss circulation in drilling and well construction: The sig-nificance of applications of crosslinked polymers in wellbore strengthening: A review. J. Pet. Sci. Eng. 2020, 185, 106653. [Google Scholar] [CrossRef]
- Salehi, S.; Madani, S.A.; Kiran, R. Characterization of drilling fluids filtration through integrated laboratory ex-periments and CFD modeling. J. Nat. Gas Sci. Eng. 2016, 29, 462–468. [Google Scholar] [CrossRef]
- Caenn, R.; Chillingar, G.V. Drilling fluids: State of the art. J. Pet. Sci. Eng. 1996, 14, 221–230. [Google Scholar] [CrossRef]
- Hamza, A.; Shamlooh, M.; Hussein, I.A.; Nasser, M.; Salehi, S. Polymeric formulations used for loss circulation materials and wellbore strengthening applications in oil and gas wells: A review. J. Pet. Sci. Eng. 2019, 180, 197–214. [Google Scholar] [CrossRef]
- El-karsani, K.S.M.; Al-Muntasheri, G.A.; Hussein, I.A. Polymer Systems for Water Shutoff and Profile Modifica-tion: A Review over the Last Decade. SPE J. 2014, 19, 135–149. [Google Scholar] [CrossRef]
- Rogovina, L.Z.; Vasil’ev, V.G.; Braudo, E.E. Definition of the concept of polymer gel. Polym. Sci. Ser. C 2008, 50, 85–92. [Google Scholar] [CrossRef]
- Ortiz Polo, R.P.; Monroy, R.R.; Toledo, N.; Dalrymple, E.D.; Eoff, L.; Everett, D. Field Applications of Low Molecular-Weight Polymer Activated with an Organic Crosslinker for Water Conformance in South Mexico. In Proceedings of the SPE Annual Technical Conference and Exhibition; Society of Petroleum Engineers, Houston, TX, USA, 26 September 2004; p. 5. [Google Scholar]
- Smith, J.E. Performance of 18 Polymers in Aluminum Citrate Colloidal Dispersion Gels, SPE International Sympo-Sium on Oilfield Chemistry; Society of Petroleum Engineers: San Antonio, TX, USA, 1995; p. 10. [Google Scholar]
- Al-Muntasheri, G.A.; Sierra, L.; Garzon, F.O.; Lynn, J.D.; Izquierdo, G.A. Water Shut-off with Polymer Gels in A High Temperature Horizontal Gas Well: A Success Story. In Proceedings of the SPE Improved Oil Recovery Symposium, Society of Petroleum Engineers, Tulsa, OK, USA, 11–13 April 2010; p. 24. [Google Scholar]
- Wastu, A.R.R.; Hamid, A.; Samsol, S. The effect of drilling mud on hole cleaning in oil and gas industry. J. Phys. Conf. Ser. 2019, 1402, 022054. [Google Scholar] [CrossRef]
- Igwilo, K.C.; Okoro, E.E.; Ohia, P.N.; Adenubi, S.A.; Okoli, N.; Adebayo, T. Effect of Mud Weight on Hole Cleaning During Oil and Gas Drilling Operations Effective Drilling Approach. Open Pet. Eng. J. 2019, 12, 14–22. [Google Scholar] [CrossRef]
- Khodja, M.; Canselier, J.P.; Bergaya, F.; Fourar, K.; Khodja, M.; Cohaut, N.; Benmounah, A. Shale problems and water-based drilling fluid optimisation in the Hassi Messaoud Algerian oil field. Appl. Clay Sci. 2010, 49, 383–393. [Google Scholar] [CrossRef]
- Bohloli, B.; de Pater, C. Experimental study on hydraulic fracturing of soft rocks: Influence of fluid rheology and confining stress. J. Pet. Sci. Eng. 2006, 53, 1–12. [Google Scholar] [CrossRef]
- Vajargah, A.K.; van Oort, E. Determination of drilling fluid rheology under downhole conditions by using re-al-time distributed pressure data. J. Nat. Gas Sci. Eng. 2015, 24, 400–411. [Google Scholar] [CrossRef]
- Steffe, J.F. Rheological Methods in Food Process Engineering, 2nd ed.; Freeman Press: Jackson, MI, USA, 1996. [Google Scholar]
- Paredes, J.C.B.; Lupo, C.; Escalera, H.M.; Medina, L.; Duno, H.; Zapata, J.G.; Tang, J.; Navarro, J.R.; Puerto, G.; Bedoya, J.; et al. Understanding Multiphase Flow Modeling for N2 Concentric Nitrogen Injection Through Downhole Pressure Sensor Data Measurements While Drilling MPD Wells. In Proceedings of the SPE/IADC Managed Pressure Drilling and Underbalanced Operations Conference and Exhibition; International Petroleum Technology Conference, San Antonio, TX, USA, 24–25 February 2010; p. 12. [Google Scholar]
- Liu, Y.; DiFoggio, R.; Hunnur, A.; Bergren, P.; Perez, L. Validation of Downhole Fluid Density, Viscosity and Sound Speed Sensor Measurements. In Proceedings of the SPWLA 54th Annual Logging Symposium. Society of Petrophysicists and Well-Log Analysts, New Orleans, LA, USA, 22 June 2013; p. 13. [Google Scholar]
- Kudaikulova, G. Rheology of drilling muds. J. Phys. Conf. Ser. 2015, 602, 012008. [Google Scholar] [CrossRef]
- Kister, E. Chemical Processing of the Drilling Fluids; Nedra, M., Ed.; Elsevier: Amsterdam, The Netherlands, 1972; p. 392. [Google Scholar]
- Du, H.; Wang, G.; Deng, G.; Cao, C. Modelling the effect of mudstone cuttings on rheological properties of KCl/Polymer water-based drilling fluid. J. Pet. Sci. Eng. 2018, 170, 422–429. [Google Scholar] [CrossRef]
- Shamlooh, M.; Hamza, A.; Hussein, I.A.; Nasser, M.S.; Magzoub, M.; Salehi, S. Investigation of the Rheological Properties of Nanosilica-Reinforced Polyacryla-mide/Polyethyleneimine Gels for Wellbore Strengthening at High Reservoir Temperatures. Energy Fuels 2019, 33, 6829–6836. [Google Scholar] [CrossRef]
- Magzoub, M.I.; Salehi, S.; Hussein, I.A.; Nasser, M.S. A Comprehensive Rheological Study for a Flowing Poly-mer-Based Drilling Fluid Used for Wellbore Strengthening. In Proceedings of the SPE International Conference and Exhibition on Formation Damage Control, Lafayette, LA, USA, 12 February 2020. [Google Scholar]
- Mohamed, A.I.; Hussein, I.A.; Sultan, A.S.; Al-Muntasheri, G.A. Gelation of emulsified polyacryla-mide/polyethylenimine under high-temperature, high-salinity conditions: Rheological investigation. Ind. Eng. Chem. Res. 2018, 57, 12278–12287. [Google Scholar] [CrossRef]
- Dhar, V.; Stein, R. Seven Methods for Transforming Corporate Data into Business Intelligence; Prentice-Hall, Inc.: Upper Saddle River, NJ, USA, 1997. [Google Scholar]
- Berry, M.J.; Linoff, G.S. Data Mining Techniques: For Marketing, Sales, and Customer Relationship Management; John Wiley & Sons: Hoboken, NJ, USA, 2004. [Google Scholar]
- Dhar, V. Data science and prediction. Commun. ACM 2013, 56, 64–73. [Google Scholar] [CrossRef]
- Xiuhua, Z.; Xiaochun, M. Drilling Fluids. 2010. Available online: https://dokumen.tips/documents/drilling-fluids-manual-important.html (accessed on 1 November 2010).
- Li, M.-C.; Wu, Q.; Song, K.; De Hoop, C.F.; Lee, S.; Qing, Y.; Wu, Y. Cellulose Nanocrystals and Polyanionic Cellulose as Additives in Bentonite Water-Based Drilling Fluids: Rheological Modeling and Filtration Mechanisms. Ind. Eng. Chem. Res. 2016, 55, 133–143. [Google Scholar] [CrossRef]
- Caenn, R.; Darley, H.C.; Gray, G.R. Composition and Properties of Drilling and Completion Fluids; Gulf Profes-Sional Publishing: Houston, TX, USA, 2011. [Google Scholar]
- Weikey, Y.; Sinha, S.L.; Dewangan, S.K. Advances in Rheological Measurement of Drilling Fluid—A Review. Prog. Petrochem. Sci. 2018, 2, 1–3. [Google Scholar] [CrossRef]
- Hegde, C.; Gray, K. Evaluation of coupled machine learning models for drilling optimization. J. Nat. Gas Sci. Eng. 2018, 56, 397–407. [Google Scholar] [CrossRef]
- Andaverde, J.; Wong-Loya, J.; Vargas-Tabares, Y.; Robles-Perez, M. A practical method for determining the rheology of drilling fluid. J. Pet. Sci. Eng. 2019, 180, 150–158. [Google Scholar] [CrossRef]
- Dullaert, K.; Mewis, J. A structural kinetics model for thixotropy. J. Non-Newton. Fluid Mech. 2006, 139, 21–30. [Google Scholar] [CrossRef]
- Skadsem, H.J.; Leulseged, A.; Cayeux, E. Measurement of drilling fluid rheology and modeling of thixotropic be-havior. Appl. Rheol. 2019, 29, 1–11. [Google Scholar] [CrossRef]
- Kiran, R.; Salehi, S. Assessing the Relation between Petrophysical and Operational Parameters in Geothermal Wells: A Machine Learning Approach. In Proceedings of the 45th Workshop on Geothermal Reservoir Engineering, Stanford, CA, USA, 7 October 2020; p. 13. [Google Scholar]
- Modaresi, F.; Araghinejad, S.; Ebrahimi, K. A comparative assessment of artificial neural network, generalized regression neural network, least-square support vector regression, and K-nearest neighbor regression for monthly stream-flow forecasting in linear and nonlinear conditions. Water Resour. Manag. 2018, 32, 243–258. [Google Scholar] [CrossRef]
- Poloczek, J.; Treiber, N.A.; Kramer, O. KNN Regression as Geo-Imputation Method for Spatio-Temporal Wind Data. In Proceedings of the Advances in Intelligent Systems and Computing, Canaria, Spain, 24–26 July 2014; pp. 185–193. [Google Scholar]
- Lin, Y.; Sun, Y. Grasp Mapping Using Locality Preserving Projections and kNN Regression. In Proceedings of the 2013 IEEE International Conference on Robotics and Automation, Karlsruhe, Germany, 6–10 May 2013; pp. 1076–1081. [Google Scholar]
- Onwuchekwa, C. Application of Machine Learning Ideas to Reservoir Fluid Properties Estimation. In Proceedings of the SPE Nigeria Annual International Conference and Exhibition, Lagos, Nigeria, 6 August 2018. [Google Scholar]
- Cover, T.; Hart, P. Nearest neighbor pattern classification. IEEE Trans. Inf. Theory 1967, 13, 21–27. [Google Scholar] [CrossRef]
- Alouhali, R.; Aljubran, M.; Gharbi, S.; Al-Yami, A. Drilling Through Data: Automated Kick Detection Using Data Mining. In Proceedings of the SPE International Heavy Oil Conference and Exhibition, Kuwait City, Kuwait, 10–12 December 2018. [Google Scholar]
- Belyadi, H.; McCallum, S.; Silva, F.; Carroll, O.; Weiman, S.; Smith, M. Production Prediction Using Multi-Output Supervised Machine Learning ML; Society of Petroleum Engineers (SPE): Tulsa, OK, USA, 2019. [Google Scholar]
- Dietterich, T.G. Ensemble Methods in Machine Learning, International Workshop on Multiple Classifier Systems; Springer: Berlin/Heidelberg, Germany, 2000; pp. 1–15. [Google Scholar]
- Breiman, L. Stacked regressions. Mach. Learn. 1996, 24, 49–64. [Google Scholar] [CrossRef]
- Shotton, J.; FitzGibbon, A.; Cook, M.; Sharp, T.; Finocchio, M.; Moore, R.; Kipman, A.; Blake, A. Real-time human pose recognition in parts from single depth images. In Proceedings of the CVPR 2011, Colorado Springs, CO, USA, 20–25 June 2011; pp. 1297–1304. [Google Scholar] [CrossRef]
- Svetnik, V.; Liaw, A.; Tong, C.; Culberson, J.C.; Sheridan, R.P.; Feuston, B.P. Random Forest: A Classification and Regression Tool for Compound Classification and QSAR Modeling. J. Chem. Inf. Comput. Sci. 2003, 43, 1947–1958. [Google Scholar] [CrossRef] [PubMed]
- Peters, J.; De Baets, B.; Verhoest, N.E.; Samson, R.; Degroeve, S.; De Becker, P.; Huybrechts, W. Random forests as a tool for ecohydrological distribution modelling. Ecol. Model. 2007, 207, 304–318. [Google Scholar] [CrossRef]
- Hegde, C.; Wallace, S.; Gray, K. Using Trees, Bagging, and Random Forests to Predict Rate of Penetration during Drilling. In Proceedings of the SPE Middle East Intelligent Oil and Gas Conference and Exhibition, 15 September 2015. [Google Scholar]
- Breiman, L. Random forests. Mach. Learn. 2001, 45, 5–32. [Google Scholar] [CrossRef]
- Zhang, Y.; Haghani, A. A gradient boosting method to improve travel time prediction. Transp. Res. Part C Emerg. Technol. 2015, 58, 308–324. [Google Scholar] [CrossRef]
- Friedman, J.H. Stochastic gradient boosting. Comput. Stat. Data Anal. 2002, 38, 367–378. [Google Scholar] [CrossRef]
- Natekin, A.; Knoll, A. Gradient boosting machines, a tutorial. Front. Neurorobot. 2013, 7, 21. [Google Scholar] [CrossRef] [PubMed]
- Friedman, J.H. Greedy function approximation: A gradient boosting machine. Ann. Stat. 2001, 1189–1232. [Google Scholar] [CrossRef]
- Hastie, T.; Tibshirani, R.; Friedman, J. The Elements of Statistical Learning: Data Mining, Inference, and Prediction; Springer: Berlin/Heidelberg, Germany, 2009. [Google Scholar]
- Torlay, L.; Perrone-Bertolotti, M.; Thomas, E.; Baciu, M. Machine learning–XGBoost analysis of language networks to classify patients with epilepsy. Brain Inform. 2017, 4, 159–169. [Google Scholar] [CrossRef] [PubMed]
- Freund, Y.; Schapire, R.E. Experiments with a New Boosting Algorithm. In Proceedings of the Thirteenth International Conference on International Conference on Machine Learning, Bari, Italy, 3–6 July 1996; Morgan Kaufmann Publishers Inc.: Bari, Italy, 1996; pp. 148–156. [Google Scholar]
- Freund, Y.; Shapire, R. A decision-theoretic generalization of on-line learning and an application to boosting. J. Comput. Syst. Sci. 1997, 55, 119–139. [Google Scholar] [CrossRef]
- Friedman, J.; Hastie, T.; Tibshirani, R. Additive logistic regression: A statistical view of boosting (with discussion and a rejoinder by the authors). Ann. Stat. 2000, 28, 337–407. [Google Scholar] [CrossRef]
- Lebanon, G.; Lafferty, J.D. Boosting and maximum likelihood for exponential models. Adv. Neural Infor-Mation Process. Syst. 2002, 14, 447–454. [Google Scholar]
- Madhuri, C.R.; Anuradha, G.; Pujitha, M.V. House Price Prediction Using Regression Techniques: A Comparative Study. In Proceedings of the 2019 International Conference on Smart Structures and Systems, Chennai, India, 14–15 March 2019; pp. 1–5. [Google Scholar]














| Approach | Pros | Cons |
|---|---|---|
| Laboratory experiments |
|
|
| Analytical modeling |
|
|
| Machine learning |
|
|
| Downhole measurement tools |
|
|
| Component/Temperature | Concentrations | lb/bbl | Weight % | |||||||
|---|---|---|---|---|---|---|---|---|---|---|
| PAM (lb/bbl) | 5 | 6 | 7 | 7.5 | 8 | 9 | 10 | 12.5 | 17–44 | 5–12.5 |
| PEI wt.% (lb/bbl) | 0 | 0.25 | 0.5 | 0.8 | 1 | 1.25 | 1.5 | 0.8–5 | 0.25–1.5 | |
| Bentonite wt.% (lb/bbl) | 1 | 2 | 2.5 | 3 | 3.5 | 4 | 5 | 0–5 | 0–1.5 | |
| Caustic soda (lb/bbl) | 0 | 0.5 | 1 | 1.5 | 0–1.5 | 0–0.4 | ||||
| Mud weight (ppg)/ Barite (lb/bbl) | 9.5/ 10 | 10/ 54 | 11.5/ 90 | 10–90 | 2 to 30 | |||||
| Fiber (lb/bbl) | 0 | 5 | 10 | 0–15 | 3.5 | |||||
| Temperature (°F) | 70 | 120 | 160 | 200 | ||||||
| Algorithms | Performance | |
|---|---|---|
| Plastic Viscosity | Apparent Viscosity | |
| k-Nearest Neighbor | 0.69 | 0.48 |
| Random Forest | 0.88 | 0.60 |
| Gradient Boosting | 0.89 | 0.74 |
| AdaBoosting | 0.75 | 0.37 |
| Component | Parameter | Information | |
|---|---|---|---|
| Mud information | Mud Density | 9.5 | ppg |
| Water-based mud | AV = 32, PV = 22 | mPa.s | |
| PAM/PEI-based mud | AV = 27, PV = 26 | mPa.s | |
| Well information | Well Depth | 6000 | Ft |
| Surface Hole Diameter | 9 5/8 | In | |
| Main Hole Diameter | 7 7/8 | In | |
| Casing Depth | 3500 | Ft | |
| Drill Collar Information | ID | 2 1/4 | In |
| OD | 6 1/4 | In | |
| Total Length | 270 | Ft | |
| Drill Pipe Information | |||
| ID | 3 5/6 | In | |
| OD | 4.5 | In | |
| Total Length | 6430 | Ft | |
| Flow Rate Information | Pump rate | 275 | gpm |
| Surface Pressure loss | 100 | Psi | |
| Component | PAM/PEI-Based Mud lb/bbl | Water-Based Mud lb/bbl |
|---|---|---|
| Water | 312.3 | 318 |
| Caustic soda | 0.5 | 0.5 |
| Lignite | 0 | 4 |
| Bentonite | 3.5 | 20 |
| Mud deflocculant | 0 | 4 |
| Calcium Carbonate | 0 | 55 |
| PAM | 25.6 | 0 |
| PEI | 3.4 | 0 |
| Barite | 56.3 | 0.85 |
Publisher’s Note: MDPI stays neutral with regard to jurisdictional claims in published maps and institutional affiliations. |
© 2021 by the authors. Licensee MDPI, Basel, Switzerland. This article is an open access article distributed under the terms and conditions of the Creative Commons Attribution (CC BY) license (http://creativecommons.org/licenses/by/4.0/).
Share and Cite
Magzoub, M.I.; Kiran, R.; Salehi, S.; Hussein, I.A.; Nasser, M.S. Assessing the Relation between Mud Components and Rheology for Loss Circulation Prevention Using Polymeric Gels: A Machine Learning Approach. Energies 2021, 14, 1377. https://doi.org/10.3390/en14051377
Magzoub MI, Kiran R, Salehi S, Hussein IA, Nasser MS. Assessing the Relation between Mud Components and Rheology for Loss Circulation Prevention Using Polymeric Gels: A Machine Learning Approach. Energies. 2021; 14(5):1377. https://doi.org/10.3390/en14051377
Chicago/Turabian StyleMagzoub, Musaab I., Raj Kiran, Saeed Salehi, Ibnelwaleed A. Hussein, and Mustafa S. Nasser. 2021. "Assessing the Relation between Mud Components and Rheology for Loss Circulation Prevention Using Polymeric Gels: A Machine Learning Approach" Energies 14, no. 5: 1377. https://doi.org/10.3390/en14051377
APA StyleMagzoub, M. I., Kiran, R., Salehi, S., Hussein, I. A., & Nasser, M. S. (2021). Assessing the Relation between Mud Components and Rheology for Loss Circulation Prevention Using Polymeric Gels: A Machine Learning Approach. Energies, 14(5), 1377. https://doi.org/10.3390/en14051377

