A New Robust Digital Non-Linear Control for Power Factor Correction—Arc Welding Applications
Abstract
1. Introduction
2. Arc Welding System Description
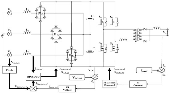
2.1. Energy Conversion Chain Description
2.2. PSSOCC Operation Principle
2.3. DC Bus Balance Management
3. Digital Phase-Shift Self-Oscillating Current Controller
3.1. PSSOCC Model Inaccuracy
3.2. PSSOCC Model Improvement
3.3. DPSSOCC Proposed Model
3.4. Evaluation of Model Quality
3.5. Controller Operating Limits
3.5.1. Second Order Filter Sampling Frequency Variations
3.5.2. Analog to Digital Converter Sampling Frequency Variations
3.5.3. Multiplexing Effect
3.5.4. Miscellaneous Issues
4. DPSSOCC Performances Evaluation in Three-Phase Arc Welding Operating Modes
4.1. Simulations Parameters
4.2. Continuous Mode
4.3. Abrupt Load Changes
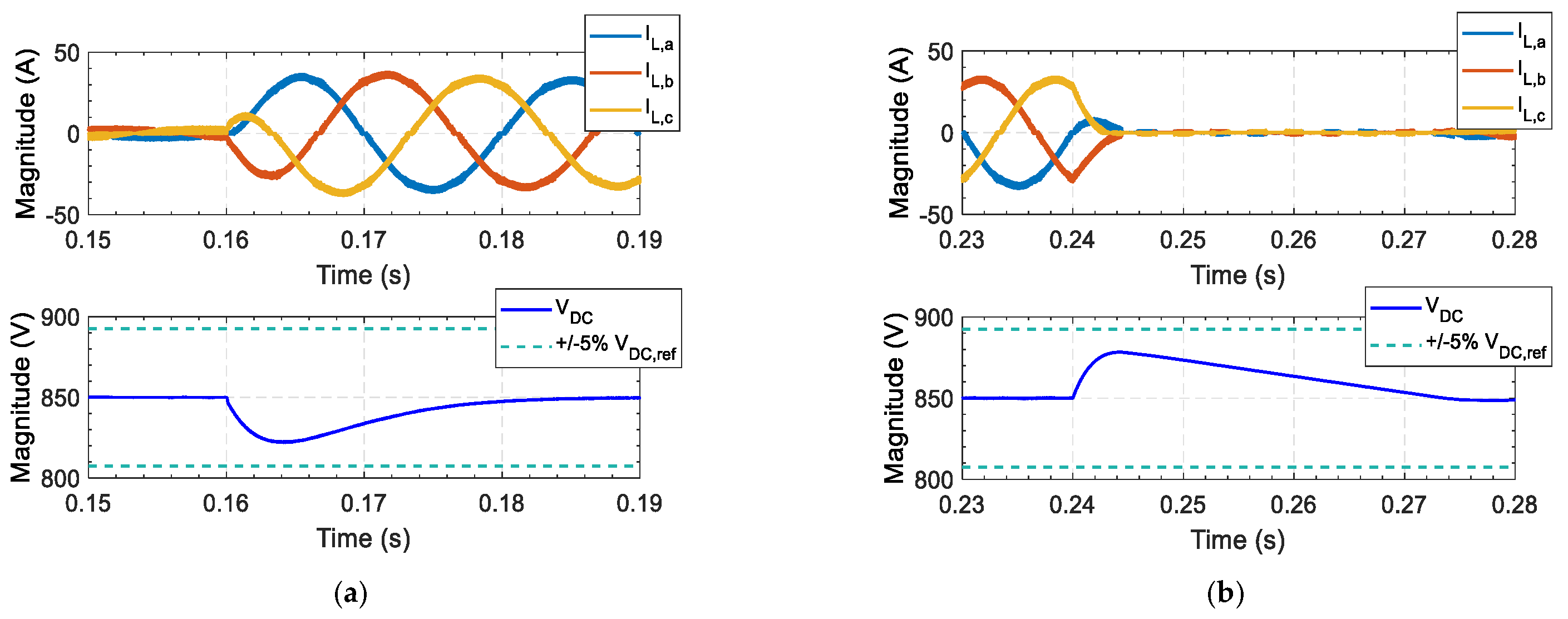
4.3.1. Short-Circuit Appearance
4.3.2. No-Load Operation Mode
4.4. Pulsed Current Mode
5. Experimental Results and Discussion
5.1. Test Bench Features
5.2. Three-Phase Vienna FPGA-Based Control Experimental Results
5.3. Accuracy and Relevance of the Model
5.4. Compliance Study
6. Conclusions
Author Contributions
Funding
Institutional Review Board Statement
Informed Consent Statement
Data Availability Statement
Conflicts of Interest
References
- Welding Products Market Size, Global Industry Report, 2020–2027. Available online: https://www.fortunebusinessinsights.com/industry-reports/welding-market-101657 (accessed on 27 November 2020).
- Totin, D. Croissance Du Marché Du Soudage à l’arc. BBI Bricol. Bâtiment Ind. 2019, 165, 40–42. [Google Scholar]
- Merai, M.; Naouar, M.W.; Slama-Belkhodja, I. Compensation des Courants Harmoniques et Réactifs dans un Réseau Électrique. Available online: https://www.techniques-ingenieur.fr/base-documentaire/energies-th4/convertisseurs-electriques-et-applications-42253210/compensation-des-courants-harmoniques-et-reactifs-par-convertisseurs-multifonctions-d4268/ (accessed on 12 February 2021).
- Luo, Z.; Su, M.; Yang, J.; Sun, Y.; Hou, X.; Guerrero, J.M. A Repetitive Control Scheme Aimed at Compensating the 6k + 1 Harmonics for a Three-Phase Hybrid Active Filter. Energies 2016, 9, 787. [Google Scholar] [CrossRef]
- Toumi, T.; Allali, A.; Meftouhi, A.; Abdelkhalek, O.; Benabdelkader, A.; Denai, M. Robust Control of Series Active Power Filters for Power Quality Enhancement in Distribution Grids: Simulation and Experimental Validation. ISA Trans. 2020, 107, 350–359. [Google Scholar] [CrossRef] [PubMed]
- Garcia, O.; Cobos, J.A.; Prieto, R.; Alou, P.; Uceda, J. Single phase power factor correction: A survey. IEEE Trans. Power Electron. 2003, 18, 749–755. [Google Scholar] [CrossRef]
- Hodge, K.C.; Pool-Mazun, E.I.; Ramos-Ruiz, J.; Enjeti, P. A New High-Frequency Multilevel Boost Power Factor Correction Approach With GaN Semiconductors. In Proceedings of the 2020 IEEE Energy Conversion Congress and Exposition (ECCE), Detroit, MI, USA, 13 October 2020; pp. 5736–5743. [Google Scholar]
- Guo, X.; Ren, H.; Li, J. Robust Model-Predictive Control for a Compound Active-Clamp Three-Phase Soft-Switching PFC Converter Under Unbalanced Grid Condition. IEEE Trans. Ind. Electron. 2018, 65, 2156–2166. [Google Scholar] [CrossRef]
- Suhara, E.M.; Nandakumar, M. Analysis of hysteresis current control techniques for three phase PWM rectifiers. In Proceedings of the 2015 IEEE International Conference on Signal Processing, Informatics, Communication and Energy Systems (SPICES), Kozhikode, India, 19–21 February 2015. [Google Scholar]
- Smedley, K.M. Control art of Switching Converters. Ph.D. Thesis, California Institute of Technology, Pasadena, CA, USA, 1991. [Google Scholar]
- Le Claire, J.C.; Siala, S.; Le Doeuff, R. A New Pulse Modulation for Voltage Supply Inverter’s Current Control. In Proceedings of the 8th European Conference on Power Electronics and Applications (EPE’99), Lausane, Switzerland, 7–9 September 1999. [Google Scholar]
- Nimesh, V.; John, V. Inductive Drop Compensation in One Cycle Controlled AC-DC Active Rectifiers. In Proceedings of the 2015 IEEE International Transportation Electrification Conference (ITEC), Chennai, India, 27–29 August 2015; pp. 1–6. [Google Scholar]
- Olivier, J.C.; Le Claire, J.C.; Loron, L. Indirect Synchronization Phenomenon on Self-Oscillating Current Controllers. In Proceedings of the IECON 2007-33rd Annual Conference of the IEEE Industrial Electronics Society, Taipei, Taïwan, 5–8 November 2007; pp. 1598–1603. [Google Scholar]
- Olivier, J.C.; Le Claire, J.C.; Loron, L. A Powerful Switching Frequency Limitation in Sliding Mode Control. In Proceedings of the 2006 12th International Power Electronics and Motion Control Conference, Portoroz, Slovenia, 30 August–1 September 2006; pp. 919–924. [Google Scholar]
- Bouaouiche, T.; Abdelli, Y.; Machmoum, M.; Claire, J.C.L. A Comparison between Fixed-Frequency and Resonant Current Controllers for Shunt Active Filters. In Proceedings of the 2004 11th International Conference on Harmonics and Quality of Power, Lake Placid, NY, USA, 12–15 September 2004; pp. 537–542. [Google Scholar]
- Weman, K. Welding Processes Handbook, 2nd ed.; Elsevier: Amsterdam, The Netherland, 2011; ISBN 978-0-85709-518-3. [Google Scholar]
- Aoki, A.; Tashiro, S.; Kurokawa, H.; Tanaka, M. Influence of Current Feeding Position of Duplex Current Feeding MIG Welding on Droplet Heat Quantity. Materials 2019, 12, 3590. [Google Scholar] [CrossRef] [PubMed]
- Le Claire, J.C. Chapter 14: Current Control Using Self-oscillating Current Controllers. In Power Electronic Converters—PWM Strategies and Current Control Techniques; WILEY: London, UK, 2011; pp. 417–447. [Google Scholar]
- Le Claire, J.C. Double Boost Effect Topology for Three-Phase AC/DC Converter with Unity Power Factor. In Proceedings of the 2009 13th European Conference on Power Electronics and Applications, Barcelona, Spain, 8–10 September 2009; pp. 1–10. [Google Scholar]
- Le Claire, J.C. Circuits Spécifiques Pour Commande de Machines à Courants Alternatifs. Ph.D. Thesis, University of Nantes, Nantes, France, 1999. [Google Scholar]
- Dieng, A.; Le Claire, J.C.; Benkhoris, M.F.; Ait-Ahmed, M. High-Efficiency Current Control of Five-Phase VIENNA Rectifier—PMSG SET for Marine Current Turbine Applications. In Proceedings of the 2014 16th European Conference on Power Electronics and Applications, Lappeenranta, Finland, 26–28 August 2014; pp. 1–10. [Google Scholar]
- Dalessandro, L.; Round, S.D.; Kolar, J.W. Center-Point Voltage Balancing of Hysteresis Current Controlled Three-Level PWM Rectifiers. IEEE Trans. Power Electron. 2008, 23, 2477–2488. [Google Scholar] [CrossRef]
- Cheng, H.; Ma, Y.; Wang, C. A Modified One Cycle Control of VIENNA Rectifier for Neutral Point Voltage Balancing Control Based on Cycle-by-Cycle Correction. In Proceedings of the 2018 IEEE International Power Electronics and Application Conference and Exposition (PEAC), Shenzhen, China, 4–7 November 2018; pp. 1–6. [Google Scholar]
- Bellec, Q.; Le Claire, J.C.; Benkhoris, M.F.; Coulibaly, P. Investigation of time delay effects on the current in a power converter regulated by Phase-Shift Self-Oscillating Current Controller. In Proceedings of the 2019 21st European Conference on Power Electronics and Applications (EPE ’19 ECCE Europe), Genova, Italy, 2–5 September 2019. [Google Scholar]
- Bellec, Q.; Le Claire, J.C.; Benkhoris, M.F.; Coulibaly, P. Investigation and Improvement of Phase-Shift Self-Oscillating Current Controller for power electronic converters at high switching frequency. In Proceedings of the IECON 2019-45th Annual Conference of the IEEE Industrial Electronics Society, Lisbon, Portugal, 14–17 September 2019; Volume 1, pp. 424–429. [Google Scholar]


























| Passive Components | Grid Features | Current Sensor Bandwidth | ||
|---|---|---|---|---|
| 2 µs |
| Z-Transform Method | Equation | Estimation of |
|---|---|---|
| Euler’s Backward Method | ||
| Tustin Method | ||
| Tustin method with pre-warping at | None |
| Current Probe (Oscilloscope) | Current Probe (THD Measurement) | Differential Voltage Probe | Oscilloscope |
|---|---|---|---|
| Amplifier TCPA300 Tektronix Probe TCP303 Bandwidth: 15 MHz | Harmonic Power Meter Model F25 Chauvin Arnoux Harmonic rank max: 25 THD accuracy: 5% ± 2 dg | 700VDC/500 VAC,RMS Bandwidth: 100 MHz | WaveJet Touch 334 Bandwidth: 250 MHz Sampling rate: 2 GS/s |
| h5 | h7 | h11 | h13 | THC/Irms,total | PWHC/Irms,total | |
|---|---|---|---|---|---|---|
| Standard Limits | 10.7% | 7.2% | 3.1% | 2% | 13% | 22% |
| Experimental Values | 4.2% | 2.3% | 1.0% | 1.0% | 5.55% | 7.71% |
| Simulation Values | 1.92% | 1.88% | 0.59% | 0.48% | 4.17% | 6.92% |
| Compliance | ✓ | ✓ | ✓ | ✓ | ✓ | ✓ |
Publisher’s Note: MDPI stays neutral with regard to jurisdictional claims in published maps and institutional affiliations. |
© 2021 by the authors. Licensee MDPI, Basel, Switzerland. This article is an open access article distributed under the terms and conditions of the Creative Commons Attribution (CC BY) license (http://creativecommons.org/licenses/by/4.0/).
Share and Cite
Bellec, Q.; Le Claire, J.-C.; Benkhoris, M.F.; Coulibaly, P. A New Robust Digital Non-Linear Control for Power Factor Correction—Arc Welding Applications. Energies 2021, 14, 991. https://doi.org/10.3390/en14040991
Bellec Q, Le Claire J-C, Benkhoris MF, Coulibaly P. A New Robust Digital Non-Linear Control for Power Factor Correction—Arc Welding Applications. Energies. 2021; 14(4):991. https://doi.org/10.3390/en14040991
Chicago/Turabian StyleBellec, Quentin, Jean-Claude Le Claire, Mohamed Fouad Benkhoris, and Peyofougou Coulibaly. 2021. "A New Robust Digital Non-Linear Control for Power Factor Correction—Arc Welding Applications" Energies 14, no. 4: 991. https://doi.org/10.3390/en14040991
APA StyleBellec, Q., Le Claire, J.-C., Benkhoris, M. F., & Coulibaly, P. (2021). A New Robust Digital Non-Linear Control for Power Factor Correction—Arc Welding Applications. Energies, 14(4), 991. https://doi.org/10.3390/en14040991
