Resiliency Improvement of an AC/DC Power Grid with Embedded LCC-HVDC Using Robust Power System State Estimation
Abstract
:1. Introduction
- A high breakdown estimator that can potentially resist a high percentage of outliers while giving reliable estimates.
- The ability to resist adverse effects of both corrupted measurements and regressor points or leverage points, i.e., the rows of the Jacobian matrix. The Jacobian will be corrupted if the communicated topology at the control center contains errors.
- High efficiency, which implies high estimation accuracy if the data are clean from outliers or cyber-attacks.
- Theoretical results permit a clear evaluation of its breakdown point in the case of a sparse regressor matrix, as is the case for power systems [39].
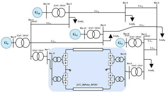
2. AC/DC System Modeling
2.1. AC System Configuration and Modeling
2.2. LCC-HVDC Bipole Model
3. Methodology of Robust State Estimation
3.1. First Stage: Robust Nonlinear State Estimation Using SCADA Measurements
3.2. Second Stage: Linear Robust SE Associated Using PMU Measurements
3.3. Measurement Function and Jacobian Matrix of the HVAC/DC State Estimator
4. Simulations Results and Discussion
- LTS-based hybrid estimator: in stage 1, LTS gives a robust estimated state and its covariance matrix . These are combined with the available PMUs in the second stage using a Huber M-estimator.
- Huber M-estimator: stage 1, Huber M-estimator is used in the iteration to obtain , at convergence, we obtain a state and its corresponding . The second stage combines these with PMUs using a Huber M-estimator as well.
- WLS: The SE is executed on the SCADA measurements using the WLS. In the second stage, the WLS combines the obtained states with PMU measurements.
- SCADA Measurements:Forty-one SCADA measurements were collected from the tested system. The measurement set of the AC/DC system includes the following vectors:
- (a)
- AC system measurements include the voltage magnitude and the angle at the slack bus, real power and reactive power injection at each bus, and one power and reactive power flow in each transmission line.
- (b)
- DC system measurements include the DC current flow, DC power flow; the AC/DC interface is considered lossless.
- PMU Measurements: Five PMUs were deployed on different buses:
- (a)
- AC system measurements include voltage magnitudes and phase angles at buses 1, 2, and 3.
- (b)
- DC system measurements include DC voltage magnitudes at the buses 13 and 14.
4.1. Scenario A: Clean Measurements with Gaussian Noise
- Case 1: The trimming factor of the LTS is set to , and the tuning factor for the first stage of the Huber estimator is . Figure 4 shows the comparison results of the voltage magnitude and angles of each stage of the two-stage WLS, Huber, and LTS estimators. It can be found that the estimation results obtained by all estimator methods are close to each other. Generally, the state-estimation errors of all estimators are small.
- Case 2: The trimming factor for the LTS is . Figure 4 shows the comparison results of the voltage magnitude and angles of each stage of the two-stage WLS, Huber, and LTS estimators. As an effect of the LTS robustness, the LTS estimation error increases slightly in both voltage magnitude and angle when the data are Gaussian. It is important to mention that the LTS could have fewer measurements than the WLS and the Huber estimators due to setting the trimming factor to .
4.2. Scenario B: Impact of FDI Attack on the Measurement Vector
4.3. Scenario C: Attack on the Jacobian Matrix
5. Conclusions
Author Contributions
Funding
Institutional Review Board Statement
Informed Consent Statement
Data Availability Statement
Conflicts of Interest
References
- Page, C.L.; Johnson, B.K.; Roberson, D.; Nuqui, R. Increasing Grid Resilience Via Cyber-Secure Series Multiterminal LCC HVDC Transmission Systems. In Proceedings of the 2020 52nd North American Power Symposium (NAPS), Tempe, AZ, USA, 11–14 April 2021; pp. 1–6. [Google Scholar]
- Roberson, D.; Kim, H.C.; Chen, B.; Page, C.; Nuqui, R.; Valdes, A.; Macwan, R.; Johnson, B.K. Improving Grid Resilience Using High-Voltage dc: Strengthening the Security of Power System Stability. IEEE Power Energy Mag. 2019, 17, 38–47. [Google Scholar] [CrossRef]
- Kahnamouei, A.S.; Bolandi, T.G.; Haghifam, M. The conceptual framework of resilience and its measurement approaches in electrical power systems. In Proceedings of the IET International Conference on Resilience of Transmission and Distribution Networks (RTDN 2017), Birmingham, UK, 26–28 September 2017; pp. 1–11. [Google Scholar]
- Callaviik, M. Grid Resilience by Power Electronics: Use Subtransmission HVDC Interties for Novel Emergency Power Control of Split Networks [Expert View]. IEEE Power Electron. Mag. 2018, 5, 54–56. [Google Scholar] [CrossRef]
- Kumar, S.; Abu-Siada, A.; Das, N.; Islam, S. Toward a Substation Automation System Based on IEC 61850. Electronics 2021, 10, 310. [Google Scholar] [CrossRef]
- Cai, N.; Wang, J.; Yu, X. SCADA System Security: Complexity, History and New Developments. In Proceedings of the 2008 6th IEEE International Conference on Industrial Informatics, Daejeon, Korea, 13–16 July 2008; pp. 569–574. [Google Scholar]
- Bretas, A.S.; Bretas, N.G.; London, J.B.A.; Carvalho, B.E.B. Cyber-Physical Power Systems State Estimation; Elsevier: Amsterdam, The Netherlands, 2021. [Google Scholar]
- Abur, A.; Exposito, A.G. Power System State Estimation: Theory and Implementation; CRC Press: Boca Raton, FL, USA, 2004. [Google Scholar]
- IEEE Standard for Synchrophasor Measurements for Power Systems; IEEE Std C37.118.1-2011 (Revision of IEEE Std C37.118-2005); IEEE: Piscataway, NJ, USA, 2011; pp. 1–61.
- Zhao, J.; Zhang, G.; La Scala, M. A two-stage robust power system state estimation method with unknown measurement noise. In Proceedings of the 2016 IEEE Power and Energy Society General Meeting (PESGM), Boston, MA, USA, 17–21 July 2016; pp. 1–5. [Google Scholar] [CrossRef]
- Chakhchoukh, Y.; Vittal, V.; Heydt, G.T. PMU Based State Estimation by Integrating Correlation. IEEE Trans. Power Syst. 2014, 29, 617–626. [Google Scholar] [CrossRef]
- Zhang, Q.; Chakhchoukh, Y.; Vittal, V.; Heydt, G.T.; Logic, N.; Sturgill, S. Impact of PMU Measurement Buffer Length on State Estimation and its Optimization. IEEE Trans. Power Syst. 2013, 28, 1657–1665. [Google Scholar] [CrossRef]
- Xu, C.; Abur, A. A Fast and Robust Linear State Estimator for Very Large Scale Interconnected Power Grids. IEEE Trans. Smart Grid 2018, 9, 4975–4982. [Google Scholar] [CrossRef]
- Zhao, J.; Netto, M.; Huang, Z.; Yu, S.S.; Gómez-Expósito, A.; Wang, S.; Kamwa, I.; Akhlaghi, S.; Mili, L.; Terzija, V.; et al. Roles of Dynamic State Estimation in Power System Modeling, Monitoring and Operation. IEEE Trans. Power Syst. 2021, 36, 2462–2472. [Google Scholar] [CrossRef]
- Singh, A.K.; Pal, B.C. Dynamic Estimation and Control of Power Systems; Academic Press: London, UK, 2019; p. 234. [Google Scholar]
- Griffor, E.R.; Greer, C.; Wollman, D.A.; Burns, M.J. Framework for Cyber-Physical Systems: Overview; National Institute of Standards and Technology: Gaithersburg, MD, USA, 2017; Volume 1. [Google Scholar]
- Smadi, A.A.; Ajao, B.T.; Johnson, B.K.; Lei, H.; Chakhchoukh, Y.; Al-Haija, Q.A. A Comprehensive Survey on Cyber-Physical Smart Grid Testbed Architectures: Requirements and Challenges. Electronics 2021, 10, 1043. [Google Scholar] [CrossRef]
- Liu, Y.; Ning, P.; Reiter, M.K. False data injection attacks against state estimation in electric power grids. ACM Trans. Inf. Syst. Secur. 2011, 14, 1–33. [Google Scholar] [CrossRef]
- Chakhchoukh, Y.; Ishii, H. Cyber security for power system state estimation. In Smart Grid Control; Springer: Berlin/Heidelberg, Germany, 2019; pp. 241–256. [Google Scholar]
- Zoubir, A.M.; Koivunen, V.; Chakhchoukh, Y.; Muma, M. Robust Estimation in Signal Processing: A Tutorial-Style Treatment of Fundamental Concepts. IEEE Signal Process. Mag. 2012, 29, 61–80. [Google Scholar] [CrossRef]
- Zhao, J.; Mili, L.; Abdelhadi, A. Robust dynamic state estimator to outliers and cyber attacks. In Proceedings of the 2017 IEEE Power & Energy Society General Meeting, Chicago, IL, USA, 16–20 July 2017; pp. 1–5. [Google Scholar]
- Chakhchoukh, Y.; Lei, H.; Johnson, B.K. Diagnosis of outliers and cyber attacks in dynamic PMU-based power state estimation. IEEE Trans. Power Syst. 2019, 35, 1188–1197. [Google Scholar] [CrossRef]
- Taha, A.F.; Qi, J.; Wang, J.; Panchal, J.H. Risk mitigation for dynamic state estimation against cyber attacks and unknown inputs. IEEE Trans. Smart Grid 2016, 9, 886–899. [Google Scholar] [CrossRef]
- Ahmadi, N.; Chakhchoukh, Y.; Ishii, H. Power Systems Decomposition for Robustifying State Estimation Under Cyber Attacks. IEEE Trans. Power Syst. 2021, 36, 1922–1933. [Google Scholar] [CrossRef]
- Zhao, J.; Mili, L. A framework for robust hybrid state estimation with unknown measurement noise statistics. IEEE Trans. Ind. Inform. 2017, 14, 1866–1875. [Google Scholar] [CrossRef]
- Maronna, R.A.; Martin, R.D.; Yohai, V.J. Robust Statistics: Theory and Methods; Wiley Series in Probability and Statistics; John Wiley & Sons Ltd.: Chichester, UK, 2006. [Google Scholar]
- Roy, G.K.; Pau, M.; Ponci, F.; Monti, A. A Two-Step State Estimation Algorithm for Hybrid AC-DC Distribution Grids. Energies 2021, 14, 1967. [Google Scholar] [CrossRef]
- Pau, M.; Sadu, A.; Pillai, S.; Ponci, F.; Monti, A. A state estimation algorithm for hybrid AC/DC networks with multi-terminal DC grid. In Proceedings of the 2016 IEEE PES Innovative Smart Grid Technologies Conference Europe (ISGT-Europe), Ljubljana, Slovenia, 9–12 October 2016; pp. 1–6. [Google Scholar] [CrossRef] [Green Version]
- Kong, X.; Yan, Z.; Guo, R.; Xu, X.; Fang, C. Three-Stage Distributed State Estimation for AC-DC Hybrid Distribution Network Under Mixed Measurement Environment. IEEE Access 2018, 6, 39027–39036. [Google Scholar] [CrossRef]
- Li, W.; Vanfretti, L. Inclusion of classic HVDC links in a PMU-based state estimator. In Proceedings of the 2014 IEEE PES General Meeting|Conference Exposition, National Harbor, MD, USA, 27–31 July 2014; pp. 1–5. [Google Scholar] [CrossRef] [Green Version]
- De la Villa Jaen, A.; Acha, E.; Exposito, A.G. Voltage Source Converter Modeling for Power System State Estimation: STATCOM and VSC-HVDC. IEEE Trans. Power Syst. 2008, 23, 1552–1559. [Google Scholar] [CrossRef]
- Ayiad, M.; Leite, H.; Martins, H. State Estimation for Hybrid VSC Based HVDC/AC Transmission Networks. Energies 2020, 13, 4932. [Google Scholar] [CrossRef]
- Ding, Q.; Chung, T.; Zhang, B. An improved sequential method for AC/MTDC power system state estimation. IEEE Trans. Power Syst. 2001, 16, 506–512. [Google Scholar] [CrossRef]
- Li, W.; Vanfretti, L. A PMU-based state estimator for networks containing VSC-HVDC links. In Proceedings of the 2015 IEEE Power & Energy Society General Meeting, Denver, CO, USA, 26–30 July 2015; pp. 1–5. [Google Scholar]
- Vanfretti, L.; Chow, J.H.; Sarawgi, S.; Fardanesh, B. A phasor-data-based state estimator incorporating phase bias correction. IEEE Trans. Power Syst. 2010, 26, 111–119. [Google Scholar] [CrossRef] [Green Version]
- Mouco, A.; Abur, A. A robust state estimator for power systems with HVDC components. In Proceedings of the 2017 North American Power Symposium (NAPS), Morgantown, WV, USA, 17–19 September 2017; pp. 1–5. [Google Scholar]
- Mouco, A.; Abur, A. Robust L 1 Estimators for Interconnected AC/DC Power Systems. In Proceedings of the 2019 IEEE Milan PowerTech, Milan, Italy, 23–27 June 2019; pp. 1–6. [Google Scholar]
- Ayiad, M.M.; Leite, H.; Martins, H. State Estimation for Hybrid VSC Based HVDC/AC: Unified Bad Data Detection Integrated With Gaussian Mixture Model. IEEE Access 2021, 9, 91730–91740. [Google Scholar] [CrossRef]
- Mili, L.; Coakley, C.W. Robust estimation in structured linear regression. Ann. Statist. 1996, 24, 2593–2607. [Google Scholar] [CrossRef]
- Mili, L.; Cheniae, M.; Rousseeuw, P. Robust state estimation of electric power systems. IEEE Trans. Circuits Syst. I Fundam. Theory Appl. 1994, 41, 349–358. [Google Scholar] [CrossRef]
- Chakhchoukh, Y.; Ishii, H. Coordinated cyber-attacks on the measurement function in hybrid state estimation. IEEE Trans. Power Syst. 2014, 30, 2487–2497. [Google Scholar] [CrossRef]
- Chakhchoukh, Y.; Vittal, V.; Heydt, G.T.; Ishii, H. LTS-based robust hybrid SE integrating correlation. IEEE Trans. Power Syst. 2016, 32, 3127–3135. [Google Scholar] [CrossRef]
- Weng, Y.; Negi, R.; Liu, Q.; Ilic, M.D. Robust state-estimation procedure using a Least Trimmed Squares pre-processor. In Proceedings of the IEEE PES Innovative Smart Grid Technologies (ISGT), Anaheim, CA, USA, 17–19 January 2011; pp. 1–6. [Google Scholar]
- Momen, A.; Chakhchoukh, Y.; Johnson, B.K. Series Compensated Line Parameters Estimation Using Synchrophasor Measurements. IEEE Trans. Power Deliv. 2019, 34, 2152–2162. [Google Scholar] [CrossRef]
- Jiang, S.; Annakkage, U.; Gole, A. A platform for validation of FACTS models. IEEE Trans. Power Deliv. 2005, 21, 484–491. [Google Scholar] [CrossRef]
- Sun, J.; Li, M.; Zhang, Z.; Xu, T.; He, J.; Wang, H.; Li, G. Renewable energy transmission by HVDC across the continent: System challenges and opportunities. CSEE J. Power Energy Syst. 2017, 3, 353–364. [Google Scholar] [CrossRef]
- Agullo, J.; Croux, C.; Van Aelst, S. The multivariate least-trimmed squares estimator. J. Multivar. Anal. 2008, 99, 311–338. Available online: https://feb.kuleuven.be/public/u0017833/Programs/mlts/mlts.txt (accessed on 1 November 2021). [CrossRef] [Green Version]
- Wang, S.; Zhao, J.; Huang, Z.; Diao, R. Assessing Gaussian assumption of PMU measurement error using field data. IEEE Trans. Power Deliv. 2017, 33, 3233–3236. [Google Scholar] [CrossRef]
- Mili, L.; Cheniae, M.G.; Vichare, N.S.; Rousseeuw, P.J. Robust state estimation based on projection statistics [of power systems]. IEEE Trans. Power Syst. 1996, 11, 1118–1127. [Google Scholar] [CrossRef]
- PowerWorld. Available online: https://www.powerworld.com (accessed on 27 October 2021).
- Beleed, H.; Johnson, B.K. Comparative study on IEEE12 bus system with D-FACTS devices in different simulation tools. In Proceedings of the 2017 North American Power Symposium (NAPS), Morgantown, WV, USA, 17–19 September 2017; pp. 1–6. [Google Scholar]
- Szechtman, M. First benchmark model for HVDC control studies. Electra 1991, 135, 55–73. [Google Scholar]
- Zhang, Q.; Vittal, V.; Heydt, G.; Chakhchoukh, Y.; Logic, N.; Sturgill, S. The time skew problem in PMU measurements. In Proceedings of the 2012 IEEE Power and Energy Society General Meeting, San Diego, CA, USA, 22–26 July 2012; pp. 1–6. [Google Scholar] [CrossRef]
- Ma, X.; Liu, C.; Wu, J.; Long, C. On-demand state estimation with sampling time skew in power systems. In Proceedings of the 2015 IEEE 28th Canadian Conference on Electrical and Computer Engineering (CCECE), Halifax, NS, Canada, 3–6 May 2015; pp. 259–264. [Google Scholar] [CrossRef]
- Glavic, M.; Van Cutsem, T. Tracking network state from combined SCADA and synchronized phasor measurements. In Proceedings of the 2013 IREP Symposium Bulk Power System Dynamics and Control—IX Optimization, Security and Control of the Emerging Power Grid, Rethymno, Greece, 25–30 August 2013; pp. 1–10. [Google Scholar]








| Reference | Estimation Method | FDI in z | FDI in H |
|---|---|---|---|
| [27] | WLS | No | No |
| [28] | WLS | No | No |
| [29] | WLS | No | - |
| [30] | WLS | No | - |
| [31] | WLS | Yes | No |
| [32] | WLS | No | No |
| [33] | Improved sequential WLS | No | No |
| [37] | Least absolute value | Yes | No |
| [38] | WLS with bad data detection | Yes | No |
| This paper | LTS/Huber | Yes | Yes |
| Description | Equation | |
|---|---|---|
| Voltage magnitude of the slack bus | ||
| Voltage angle of the slack bus | ||
| AC real power injection for each bus | (1) | |
| AC reactive power injection for each bus | (2) | |
| AC real power flow for each line | (3) | |
| AC reactive power flow for each line | (4) | |
| DC power flow | (5) | |
| DC current | (6) | |
| Power equality constraint | + |
| (a) | |||
| Stage | Method | Meas. | Mean Absolute Error |
| 1 | WLS | pu | |
| Angle | 0.0892 deg | ||
| 1 | Huber | pu | |
| Angle | deg | ||
| 1 | LTS | pu | |
| Angle | deg | ||
| 2 | WLS | pu | |
| Angle | deg | ||
| 2 | Huber | pu | |
| Angle | deg | ||
| 2 | LTS | pu | |
| Angle | deg | ||
| (b) | |||
| Stage | Method | Meas. | Mean Absolute Error |
| 1 | WLS | pu | |
| Angle | 0.0892 deg | ||
| 1 | Huber | pu | |
| Angle | 0.0981 deg | ||
| 1 | LTS | pu | |
| Angle | 0.1296 deg | ||
| 2 | WLS | pu | |
| Angle | 0.0526 deg | ||
| 2 | Huber | pu | |
| Angle | deg | ||
| 2 | LTS | pu | |
| Angle | 0.0708 deg | ||
| Method | Stage | Avg. Detection | Probability |
|---|---|---|---|
| WLS | 1 | 7.65 | 1 |
| 2 | 5.53 | 1 | |
| Huber | 1 | 2.68 | 1 |
| 2 | 2.45 | 1 | |
| LTS | 1 | 2 | 1 |
| 2 | 2 | 1 |
| (a) | |||
| Stage | Method | Meas. | Mean Absolute Error |
| 1 | WLS | 0.0156 pu | |
| Angle | 0.6071 deg | ||
| 1 | Huber | ||
| Angle | 0.1902 deg | ||
| 1 | LTS | ||
| Angle | 0.0914 deg | ||
| 2 | WLS | ||
| Angle | 0.1585 deg | ||
| 2 | Huber | ||
| Angle | 0.0646 deg | ||
| 2 | LTS | pu | |
| Angle | deg | ||
| (b) | |||
| Stage | Method | Meas. | Mean Absolute Error |
| 1 | WLS | Div | |
| Angle | Div | ||
| 1 | Huber | Div | |
| Angle | Div | ||
| 1 | LTS | ||
| Angle | 0.1255 deg | ||
| 2 | WLS | Div | |
| Angle | Div | ||
| 2 | Huber | Div | |
| Angle | Div | ||
| 2 | LTS | pu | |
| Angle | 0.0666 deg | ||
Publisher’s Note: MDPI stays neutral with regard to jurisdictional claims in published maps and institutional affiliations. |
© 2021 by the authors. Licensee MDPI, Basel, Switzerland. This article is an open access article distributed under the terms and conditions of the Creative Commons Attribution (CC BY) license (https://creativecommons.org/licenses/by/4.0/).
Share and Cite
Aljabrine, A.A.; Smadi, A.A.; Chakhchoukh, Y.; Johnson, B.K.; Lei, H. Resiliency Improvement of an AC/DC Power Grid with Embedded LCC-HVDC Using Robust Power System State Estimation. Energies 2021, 14, 7847. https://doi.org/10.3390/en14237847
Aljabrine AA, Smadi AA, Chakhchoukh Y, Johnson BK, Lei H. Resiliency Improvement of an AC/DC Power Grid with Embedded LCC-HVDC Using Robust Power System State Estimation. Energies. 2021; 14(23):7847. https://doi.org/10.3390/en14237847
Chicago/Turabian StyleAljabrine, Abdulwahab A., Abdallah A. Smadi, Yacine Chakhchoukh, Brian K. Johnson, and Hangtian Lei. 2021. "Resiliency Improvement of an AC/DC Power Grid with Embedded LCC-HVDC Using Robust Power System State Estimation" Energies 14, no. 23: 7847. https://doi.org/10.3390/en14237847
APA StyleAljabrine, A. A., Smadi, A. A., Chakhchoukh, Y., Johnson, B. K., & Lei, H. (2021). Resiliency Improvement of an AC/DC Power Grid with Embedded LCC-HVDC Using Robust Power System State Estimation. Energies, 14(23), 7847. https://doi.org/10.3390/en14237847

