The Impact of Poland’s Energy Transition on the Strategies of Fossil Fuel Sector Companies—The Example of PKN Orlen Group
Abstract
1. Introduction
- Just transition, including transformation of coal regions, reduction of energy poverty and new industries related to renewable energy and nuclear energy.
- Zero-emission energy system, based on offshore wind energy, nuclear energy and local and civic energy.
- Good air quality encompassing transformation of the heating sector, electrification of transport and “house with climate”.
2. Materials and Methods
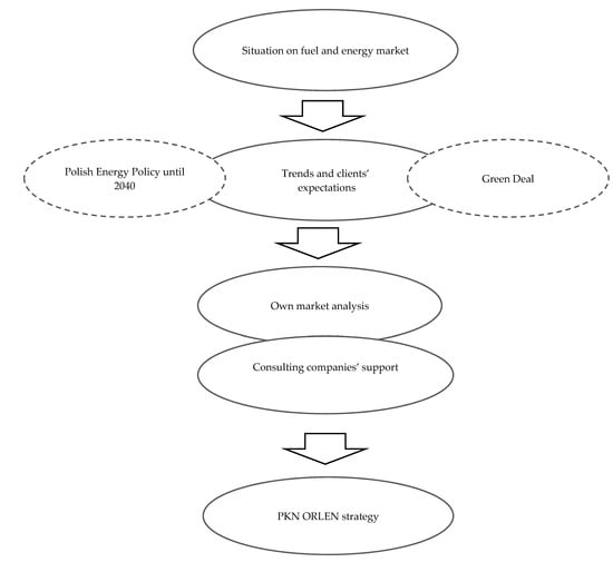
2.1. Research Design
- Phase 1. Analysis of available materials such as annual reports [41,42], strategic documents [43] or presentations for investors [44]. PKN Orlen is a company listed on the stock exchange; therefore, it is required to fulfil its disclosure obligations. Information provided by this type of entity is the basis for investors assessing the company’s financial situation and its development prospects. Reliable information is the main condition for making rational decisions. Therefore, the published financial reports and strategic documents have been subjected to a thorough analysis, which allowed us to outline the functioning of PKN Orlen on the domestic and foreign market, as well as to outline the evolution of changes in its strategic documents.
- Phase 2. The in-depth interview was the second phase of the research. It is worth noting that, although PKN Orlen is a joint-stock company, its activity covers the area of energy, which is one of the strategic areas from the point of view of the functioning of the state and is therefore subject to a confidentiality clause. Conducting an in-depth interview with persons authorized to provide information about PKN Orlen is a key argument supporting the choice of this research technique. An adequately informed respondent (in the case of PKN Orlen it was a person appointed from the press department) is able to provide detailed information without exposing the company to a loss of confidential information. An in-depth interview makes it possible to address sensitive issues that, for obvious reasons, often cannot be discussed [45]. The in-depth interview, which took place on 17 September 2021, was structured, while the respondent was also allowed to speak freely. During the interview, 16 questions were asked.
- Phase 3. Interpretation and conclusion
2.2. The Functioning of PKN Orlen on the Domestic and International Energy Market
- Production—oil and natural gas
- Downstream—refineries, petrochemicals and energy—production and sales
- Retail—sale of products such as: petrol, diesel oil, LPG and a range of non-fuel products and services offered in shops, restaurants and car washes.
2.3. PKN Orlen’s Previous vs. New Strategy—Comparative Analysis
- Annual EBITDA LIFO (before write-offs) of approximately PLN 26 billion.
- Total capital expenditure (CAPEX) of approximately PLN 140 billion.
- Total investment in sustainable development of over PLN 30 billion.
- Reduction of CO2 emissions by 20%.
- Over 2.5 GW of installed RES capacity.
- Over 3500 petrol stations and over 1000 fast charging stations for electric cars.
- Leading position on the European market—presence in over 10 countries along the entire value chain (EBITDA increase over 2.5 times compared to 2019).
- Leader of energy transformation in the region—the largest portfolio of attractive assets in renewable and low-emission energy with the possibility of future conversion to hydrogen.
- Provider of integrated services for customers—meeting energy and purchasing needs based on current and new distribution channels and digital technologies.
- A socially responsible company—investments in sustainable development, energy transformation, decarbonization, recycling, social initiatives.
- A stable source of value building—focus on maximizing the return on investment while maintaining a stable balance sheet.
- Acquisition of capital control over the Energa Group in April 2020—acquisition of a block of 80% of shares, a call for the remaining shares and work on the operational integration of assets. As a result, in September 2020, PKN Orlen became the owner of 90.92% of the share capital of Energa.
- Launching the process of acquiring PGNiG, currently awaiting approval from the Office of Competition and Consumer Protection on the merger.
- Dynamic development of the retail segment—including expansion of the Stop Cafe 2.0 format network, the process of taking over full control of the RUCH company
- Actions aimed at taking control of Grupa Lotos—approval of the European Commission was obtained on July 14, 2020.
- Advanced preparations for the construction of offshore wind farms—completion of environmental research and commencement of design for the first wind farm.
- Purchase of three onshore wind farms with a total capacity of approximately 90 MW located in Zachodniopomorskie (West Pomerania) and Pomorskie (Pomerania) voivodships.
3. Results and Discussion
- First, the growing concern for the environment, which is the result of the increasing awareness of the consequences of climate change. This results in stronger regulatory pressure and pressure from investors to transform energy companies.
- Second, the change in existing strategies results from the rapid pace of technology development. Dynamic improvement of cost effectiveness of renewable energy sources and the electrification of the industry are just some of the changes that open up new—so far often unprofitable—areas for business development.
- Thirdly, it is crucial to change the preferences of social pressure and expectations towards service providers and fuel companies.
- As part of the “Value Maximization” portfolio, the Orlen Group strives for maximum operational efficiency of business segments that will not generate significant value in the long run. This is, for example, the refining segment, oil extraction and retail fuel sales.
- The second portfolio consists of the largest investments in this decade—“Strategic Investments”. These are the assets that will be developed in this decade with a view to generate profit in the coming decades as well. These include petrochemicals, renewable energy, gas energy and non-fuel retail.
- The third portfolio of the Orlen Group’s strategy is innovation and “Investing in the future”. The company realizes that the success of the energy transformation rests mostly on technologies and business models that are not available on the market today, that need to be invented, designed and implemented. Such areas include, among others, efficient large-scale energy storage, new mobility, and hydrogen technologies.
- In the context of the above, decisions on the allocation of capital expenditures were first made at the level of the above portfolios, and then for individual business segments.
- time—resulting from the adopted time horizon of analyses: the short but, on the other hand, up-to-date time horizon of the analysis corresponds to the initial stage of the implementation of the new operating strategy in PKN Orlen and the fact that Poland’s energy policy is a document approved only in 2021;
- subject—the analysis covers one selected entity: however, it is the largest entity on the market in Poland, the largest in Central and Eastern Europe and a major player on the fossil fuel market;
- scope—attention was focused on the analysis of the impact of the energy policy on changes in the development strategy, ignoring a number of important and existing changes, e.g., the impact on the capital structure of the concern, financial results, etc.
4. Conclusions
- renewable (wind, solar) and gas energy,
- effective, low-emission refinery and petrochemical production,
- own hydrocarbon extraction,
- an integrated offer for individual customers.
Author Contributions
Funding
Institutional Review Board Statement
Informed Consent Statement
Data Availability Statement
Conflicts of Interest
References
- Huber, M.T. Lifeblood: Oil, Freedom, and the Forces of Capital; University of Minnesota Press: Minneapolis, MN, USA, 2013. [Google Scholar]
- Malm, A. Fossil Capital: The Rise of Steam-Power and the Roots of Global Warming; Verso: London, UK; Brooklyn, NY, USA, 2015. [Google Scholar]
- Graham, N. Canadian Fossil Capitalism, Corporate Strategy, and Post-Carbon Futures. Can. Rev. Sociol. 2019, 56, 224–250. [Google Scholar] [CrossRef] [PubMed]
- Holden, E.; Linnerud, K.; Banister, D.; Schwanitz, V.J.; Wierling, A. The Imperatives of Sustainable Development. Needs, Justice, Limits; Routledge: Abingdon, UK; New York, NY, USA, 2017. [Google Scholar]
- de Jong, E.; Vijge, M.J. From Millennium to Sustainable Development Goals: Evolving discourses and their reflection in policy coherence for development. Earth Syst. Gov. 2021, 7, 100087. [Google Scholar] [CrossRef]
- Newell, P.; Lane, R. A climate for change? The impacts of climate change on energy politics. Cambridge Rev. Int. Aff. 2020, 33, 347–364. [Google Scholar] [CrossRef]
- Sangster, A.J. Warming to Ecocide; Springer: London, UK, 2011. [Google Scholar] [CrossRef]
- Adkin, L. Crossroads in Alberta: Climate Capitalism or Ecological Democracy. Soc. Stud./Etudes Socialistes 2017, 12, 2–31. [Google Scholar] [CrossRef][Green Version]
- Sapinski, J.P. Constructing Climate Capitalism: Corporate Power and the Global Climate Policy-Planning Network. Glob. Netw. 2016, 16, 89–111. [Google Scholar] [CrossRef]
- Ministerstwo Klimatu i Środowiska. Polityka Energetyczna Polski do 2040, Warszawa; 2021. Available online: https://www.gov.pl/web/klimat/polityka-energetyczna-polski-do-2040-r-przyjeta-przez-rade-ministrow (accessed on 1 July 2021).
- European Commission. Paris Agreement. 2016. Available online: http://ec.europa.eu/clima/policies/international/negotiations/paris/index_en.htm (accessed on 1 July 2021).
- European Commission. Communication on the European Green Deal. 11 December 2019, COM (2019) 640 Final. Available online: https://eur-lex.europa.eu/legal-content/EN/TXT/?uri=CELEX:52019DC0640 (accessed on 1 July 2021).
- Brundtland, G. Report of the World Commission on Environment and Development: Our Common Future. United Nations. 1987. Available online: https://sustainabledevelopment.un.org/content/documents/5987our-common-future.pdf (accessed on 1 July 2021).
- Malthus, T.R. An Essay on the Principle of Population; Oxford, UK, 1798. Available online: http://www.esp.org/books/malthus/population/malthus.pdf (accessed on 1 July 2021).
- Milne, M.J.; Gray, R. W(h)ither ecology? The triple bottom line, the global reporting initiative, and corporate sustainability reporting. J. Bus. Ethics 2013, 118, 13–29. [Google Scholar] [CrossRef]
- Stoddart, H.; Schneeberger, K.; Dodds, F.; Shaw, A.; Bottero, M.; Cornforth, J.; White, R. A Pocket Guide to Sustainable Development Governance; Stakeholder Forum; Commonwealth Secretariat: London, UK, 2011. [Google Scholar]
- Breuer, A.; Janetschek, H.; Malerba, D. Translating sustainable development goal (SDG) Interdependencies into policy advice. Sustainability 2019, 11, 2092. [Google Scholar] [CrossRef]
- Mensah, J.; Enu-Kwesi, F. Implication of environmental sanitation management in the catchment area of Benya Lagoon, Ghana. J. Integr. Environ. Sci. 2019, 16, 23–43. [Google Scholar] [CrossRef]
- Hussain, F.; Chaudhry, M.N.; Batool, S.A. Assessment of key parameters in municipal solid waste management: A prerequisite for sustainability. Int. J. Sustain. Dev. World Ecol. 2014, 21, 519. [Google Scholar] [CrossRef]
- Porter, M.E.; van der Linde, C. Toward a new conception of the environment competitiveness relationship. J. Econ. Perspect. 1995, 9, 97–118. [Google Scholar] [CrossRef]
- Kahn, M. Concepts, definitions, and key issues in sustainable development: The outlook for the future. In Proceedings of the 1995 International Sustainable Development Research Conference, Manchester, UK, 27–29 March 1995; pp. 2–13. [Google Scholar]
- Basiago, A.D. Economic, Social, and Environmental Sustainability in Development Theory and Urban Planning Practice, the Environmentalist; Kluwer Academic Publishers: Boston, MA, USA, 1999. [Google Scholar]
- UN. Agenda 2030 for Sustainable development, United Nations. 2015. Available online: https://sustainabledevelopment.un.org/post2015/transformingourworld (accessed on 18 January 2021).
- Mensah, J.; Sandra, R.C. Sustainable development: Meaning, history, principles, pillars, and implications for human action: Literature review. Cogent Soc. Sci. 2019, 5, 1653531. [Google Scholar] [CrossRef]
- Strielkowski, W.; Lisin, E.; Gryshova, I. Climate Policy of the European Union: What to Expect from the Paris Agreement? Romanian J. Eur. Aff. 2016, 16, 83–107. [Google Scholar]
- Liu, W.; McKibbin, W.J.; Morris, A.C.; Wilcoxen, P.J. Global economic and environmental outcomes of the Paris Agreement. Energy Econ. 2020, 90, 104838. [Google Scholar] [CrossRef]
- UNDP; UNEP; UNEP DTU; WRI. Implementing Nationally Determined Contributions (NDCs). UNEP DTU Partnership Copenhagen, Denmark 2020. Available online: https://www.wri.org/ (accessed on 18 January 2021).
- Bloomberg. New Energy Outlook (NEO). 2020. Available online: https://assets.bbhub.io/professional/sites/24/928908_NEO2020-Executive-Summary.pdf (accessed on 30 September 2021).
- International Energy Agency. Coal 2019. Analysis and Forecasts to 2024. 2019. Available online: www.iea.org (accessed on 19 January 2021).
- International Renewable Energy Agency. Renewable Energy and Climate Pledges: Five Years after the Paris Agreement. 2020. Available online: https://irena.org/publications/2020/Dec/Renewable-energy-and-climate-pledges (accessed on 19 January 2021).
- International Energy Agency. World Energy Outlook 2020. 2020. Available online: https://www.iea.org/reports/world-energy-outlook-2020 (accessed on 20 January 2021).
- Statistics Poland. Energy statistics in 2018 and 2019. Available online: https://stat.gov.pl/en/ (accessed on 20 January 2021).
- Statista. Carbon dioxide (CO2) emissions in the European Union in 2000, 2010 and 2020. 2021. Available online: https://www.statista.com/statistics/1171389/co2-emissions-european-union/ (accessed on 20 September 2021).
- Obwieszczenie Ministra Gospodarki i Pracy z dnia 1 lipca 2005 r. w sprawie polityki energetycznej państwa do 2025 r. Available online: https://sip.lex.pl/akty-prawne/mp-monitor-polski (accessed on 22 March 2021).
- Ministerstwo Gospodarki. Polityka energetyczna Polski do 2030 roku, Załącznik do uchwały nr 202/2009 Rady Ministrów Z dnia 10 listopada 2009. Available online: https://wfosigw.wroclaw.pl/files/download_pl/773_polityka-energetyczna-polski-do-2030.pdf (accessed on 20 January 2021).
- Ministry of Climate and Environment. Energy Policy of Poland until 2040. 2021. Available online: https://www.gov.pl/web/klimat/polityka-energetyczna-polski (accessed on 20 July 2021).
- Hasterok, D.; Castro, R.; Landrat, M.; Pikoń, K.; Doepfert, M.; Morais, H. Polish Energy Transition 2040: Energy Mix Optimization Using Grey Wolf Optimizer. Energies 2021, 14, 501. [Google Scholar] [CrossRef]
- Kassenberg, A. Opinia o projekcie Polityki Energetycznej Polski do 2040 roku, wersja 1.2 z 23.11.2018 r. Instytut na rzecz Ekorozwoju. Available online: https://www.cire.pl/artykuly/opinie/142877-opinia-instytutu-na-rzecz-ekorozwoju-o-projekcie-polityki-energetycznej-polski-do-2040-r (accessed on 20 July 2021).
- Tajduś, A.; Tokarski, S. Risks Related to Energy Policy of Poland Until 2040 (EPP 2040). Arch. Min. Sci. 2020, 65, 877–899. [Google Scholar] [CrossRef]
- WNP.pl. NP, Największe firmy przemysłowe w Polsce. Raport specjalny Nowego Przemysłu. 2020. Available online: https://www.wnp.pl/800-najwiekszych-firm-przemyslowych-w-polsce/ (accessed on 20 July 2021).
- PKN Orlen—Annual Reports. Available online: https://www.Orlen.pl/pl/relacje-inwestorskie (accessed on 2 August 2021).
- PKN Orlen—Annual Report 2020. Available online: https://raportzintegrowany2020.Orlen.pl/ (accessed on 2 August 2021).
- Strategia PKN Orlen do 2030. Available online: https://www.Orlen.pl/pl/o-firmie/strategia-2030 (accessed on 2 August 2021).
- Odpowiedzialny Orlen. Lider Transformacji Energetycznej- prezentacja Grupy PKN Orlen. Available online: https://www.Orlen.pl/PL/RelacjeInwestorskie/Prezentacje/Strony/default.aspx (accessed on 2 August 2021).
- Nicpoń, M.; Marzęcki, R. Pogłębiony wywiad indywidualny w badaniach politologicznych. W: Przeszłość—Teraźniejszość—Przyszłość. In Problemy Badawcze Młodych Politologów; Libron: Kraków, Poland, 2010; pp. 245–252. [Google Scholar]
- Morris, A. A Practical Introduction to In-Depth Interviewing; SAGE Publication Ltd.: London, UK, 2015. [Google Scholar]
- Gaskell, G. Individual and Group Interviewing; W: Qualitative Researching with Text, Image and Sound; SAGe Publication: London, UK, 2020. [Google Scholar]

| Energy transition taking into account electricity self-sufficiency | Installed capacity in offshore wind energy will reach: approx. 5.9 GW in 2030 and up to 11 GW in 2040 | There will be a significant increase in installed photovoltaic capacity approx. 5–7 GW in 2030 approx. 10–16 GW in 2040 | |
| Increase in the share of RES in all sectors and technologies. In 2030, the share of renewable energy in gross final energy consumption will be at least 23% not less than 32% in electricity (mainly wind and PV) 28% in heating (increase by 1.1 pp per year) 14% in transport (with a large contribution of electromobility) | In 2030, the share of coal in electricity production will not exceed 56% | The reduction in the use of coal in the economy will take place in a manner ensuring a just transition | |
| Energy efficiency will increase—for 2030, a target of 23% reduction of primary energy consumption (compared to PRIMES2007 projection) | TSOe and DSOe investment programs will be focused on the development of renewable energy sources, active consumers and local balancing | In 2033, the first power unit of a nuclear power plant will be launched, with a capacity of approx. 1–1.6 GW Subsequent units will be implemented every 2–3 years, and the entire nuclear program involves the construction of 6 units | |
| By 2040, the heating needs of all households will be covered by district heating and by zero- or low-emission individual sources | Natural gas will be a bridge fuel in the energy transition | In 2030, the gas network will be able to transport a mixture containing approx. 10% of decarbonized gases | The infrastructure of natural gas, crude oil and liquid fuels will be expanded, and the diversification of supply directions will be ensured |
| A number of activities will be aimed at improving air quality, including: development of district heating (4-fold increase in the number of effective heating systems by 2030) low-emission direction of transition of individual sources (heat pumps, electric heating) moving away from burning coal in households in cities by 2030, in rural areas by 2040, maintaining the possibility of using smokeless fuel until 2040, increasing the energy efficiency of buildings, development of low-emission transport, in particular aiming at zero-emission public transport by 2030 in cities of over 100,000 residents | Reduction of the phenomenon of energy poverty to the level of max. 6% of households | ||
| By 2030, GHG emissions will be reduced by approx. 30% compared to 1990 | The most anticipated development of energy technologies and R&D investments includes: energy storage technologies, smart metering and energy management systems, electromobility and alternative fuels, hydrogen technologies | ||
| Product Name | Sales Revenues (PLN Million) |
|---|---|
| Diesel | 34,318 |
| Petrol | 17,082 |
| Heavy fuel oil | 1911 |
| LPG | 1781 |
| Asphalts | 1603 |
| Propylene | 1528 |
| PTA | 1384 |
| Ethylene | 1278 |
| JET-A | 1189 |
| Polyvinyl chloride | 1102 |
| Polypropylene | 985 |
| Eco-thermal fuel oil | 923 |
| Polyethylene | 884 |
| Strategy for 2017–2021 | Strategy Update for 2019–2022 | Strategy Until 2030 | |
|---|---|---|---|
| Downstream | Integrated assets and the strong position of Downstream | Intensification of petrochemical production, further integration of refining assets and development of low-emission energy | Efficient refining production. Integrated and advanced petrochemical production. Low-emission energy |
| - raw material security - operational excellence—effective sales | - raw material security - operational excellence - strengthening the market position | - in the field of refineries—consolidation of assets, deepening of processing and improvement of efficiency and development of biofuels and alternative fuels (e.g., hydrogen) - in the field of petrochemistry—expansion of basic chemicals and development in advanced chemicals and development of recycling - in the field of energy—development of gas energy, dynamic development of renewable energy sources, hydrogen and energy storage | |
| Retail | Development of the offer and high customer satisfaction of the retail | Development of the sales network and strengthening relationships with customers | Integrated retail |
| - modern fuel sales network - unique shopping experiences - operational excellence | - modern fuel sales network - unique shopping experiences - operational excellence | - development of retail network and the non-fuel segment—new comprehensive services and formats, improving brand strength | |
| Extraction | A cautious follow-up strategy | A cautious follow-up strategy | Sustainable extraction |
| - increase in extraction in Poland and Canada—careful continuation | - further increase in production in Poland and Canada—careful continuation—operational excellence and financial strength | - investments in integrated assets and bargain acquisitions - a balanced portfolio of assets, mainly gas |
| Segment | 2017 | Share (%) | 2018 | Share (%) | 2019 | Share (%) | 2020 | Share (%) |
|---|---|---|---|---|---|---|---|---|
| Refinery | 1066 | 23.2 | 1271 | 29.7 | 1721 | 31.5 | 3174 | 35.3 |
| Petrochemistry | 1327 | 28.8 | 1060 | 24.8 | 950 | 17.4 | 1912 | 21.3 |
| Power engineering | 532 | 11.6 | 120 | 2.8 | 318 | 5.8 | 1722 | 19.2 |
| Retail | 678 | 14.7 | 832 | 19.4 | 1391 | 25.5 | 1329 | 14.8 |
| Extraction | 778 | 16.9 | 740 | 17.3 | 632 | 11.6 | 400 | 4.4 |
| Corporate functions | 221 | 4.8 | 257 | 6.0 | 445 | 8.2 | 455 | 5.0 |
| TOTAL | 4602 | 100.0 | 4280 | 100.0 | 5457 | 100.0 | 8992 | 100.0 |
| Segment | Investments |
|---|---|
| 2017 | |
| Refinery | Construction of a metathesis installation in Płock. |
| Petrochemistry | Construction of a polyethylene (PE3) installation in Litvinov. |
| Power engineering | Construction of CCGT in Włocławek and Płock with infrastructure |
| Retail | Launch of 89 petrol stations (including: 39 in Poland, 11 in Germany and 39 in Czechia |
| Modernization and rebranding of 55 petrol stations (including: 23 in Poland and 32 in Czechia). | |
| Opening of 102 new Stop Cafe and O! SHOP points | |
| Extraction | Continuation of exploration and production work in Poland and Canada |
| 2018 | |
| Refinery | Construction of a metathesis installation in Płock. |
| Petrochemistry | Construction of a polyethylene (PE3) installation in Litvinov. |
| Construction of PPF Splitter installation in Lithuania. | |
| Power engineering | Construction of CCGT in Płock with infrastructure |
| Retail | Launch of 64 new petrol stations (including: 44 in Poland, 9 in Germany and 11 in Czechia). |
| Modernization and rebranding of 109 petrol stations (including: 13 in Poland, 1 in Germany and 95 in Czechia). | |
| Opening of 306 new points with the Stop Cafe/Star Connect offer (including convenience stores under the O! SHOP brand | |
| Extraction | Continuation of exploration and production work in Poland and Canada |
| 2019 | |
| Refinery | Construction of a metathesis installation in Płock. |
| Construction of a node for separating paraffins from MaxEne reforming raw material in PKN ORLEN | |
| Purchase of a license and a base design for the installation for the production of 2nd generation bioethanol in Orlen Południe | |
| Construction of glycol installation in Orlen Południe | |
| Projects under the Cavern Strategy in Poland | |
| Construction of Research and Development Center in Płock | |
| Petrochemistry | Construction of a polyethylene installation in the Czech Republic |
| Construction of PPF Splitter installation in Lithuania | |
| Development of fertilizer production capacity in Anwil | |
| Power engineering | Construction of a boiler room for the Steam Cracker installation in the Czech Republic |
| Retail | Launch of 64 new petrol stations (including: 43 in Poland, 6 in Germany, 7 in Czechia and 8 in Slovakia), |
| Modernization and rebranding of 132 fuel stations (including 127 in Poland and 5 in Czechia), | |
| Opening of 297 new points with the Stop Cafe/Star Connect offer (including convenience stores under the O! SHOP brand) | |
| Extraction | Increasing production and the number of exploration wells |
| 2020 | |
| Refinery | Construction of a visbreaking installation in Płock |
| Construction of a propylene glycol installation in Orlen Południe | |
| Petrochemistry | Completion of construction of the main part of the Polyethylene plant in Czechia |
| Development of fertilizer production capacity in Anwil | |
| Construction of installations under the Petrochemical Development Program | |
| Power engineering | Modernization of TG1 turbine set in CHP plant in Płock |
| Projects in ENERGA Group focused on production and distribution | |
| Preparatory project for construction of offshore wind farms in the Baltic Sea | |
| Retail | A total of 51 petrol stations were opened, cooperation at 30 stations was closed/terminated, and 12 stations were modernized |
| 65 new Stop Cafe/Star Connect points (including convenience stores) opened | |
| Extraction | Continuation of existing mining projects in Canada and Poland |
| Efficient plants | By 2030, reducing CO2 emissions by 20% on current assets (in the refinery and petrochemical segment) |
|
| Clear energy | A leading producer of low and zero-emission energy in Poland—a 33% reduction in CO2/MWh emissions by 2030. |
|
| Low emission fuels | 5 major investments in the production of biofuels |
|
| Green financing and organization | Orlen is a regular issuer of green and sustainable development bonds |
|
Publisher’s Note: MDPI stays neutral with regard to jurisdictional claims in published maps and institutional affiliations. |
© 2021 by the authors. Licensee MDPI, Basel, Switzerland. This article is an open access article distributed under the terms and conditions of the Creative Commons Attribution (CC BY) license (https://creativecommons.org/licenses/by/4.0/).
Share and Cite
Wiśniewska, J.; Markiewicz, J. The Impact of Poland’s Energy Transition on the Strategies of Fossil Fuel Sector Companies—The Example of PKN Orlen Group. Energies 2021, 14, 7474. https://doi.org/10.3390/en14227474
Wiśniewska J, Markiewicz J. The Impact of Poland’s Energy Transition on the Strategies of Fossil Fuel Sector Companies—The Example of PKN Orlen Group. Energies. 2021; 14(22):7474. https://doi.org/10.3390/en14227474
Chicago/Turabian StyleWiśniewska, Joanna, and Joanna Markiewicz. 2021. "The Impact of Poland’s Energy Transition on the Strategies of Fossil Fuel Sector Companies—The Example of PKN Orlen Group" Energies 14, no. 22: 7474. https://doi.org/10.3390/en14227474
APA StyleWiśniewska, J., & Markiewicz, J. (2021). The Impact of Poland’s Energy Transition on the Strategies of Fossil Fuel Sector Companies—The Example of PKN Orlen Group. Energies, 14(22), 7474. https://doi.org/10.3390/en14227474

