Scalable Microgrid Process Model: The Results of an Off-Grid Household Experiment
Abstract
1. Introduction
2. Literature Review
3. Materials and Methods
- 2017–2018—Phase I: Exploration of the state of the art and available technological solutions. Key activities: a review of Polish and international literature on microgrid implementation; 15 in-depth interviews conducted with scientific experts representing leading academic centres in Poland and with energy industry experts. Material collected: a knowledge base about technological components used in microgrid design, their parameters, producers, and user feedback; IT tools and measurement infrastructure; key elements and technologies of primary technical infrastructure; power system automation standards for microgrids according to specific principles (elimination, restoration, and prevention); algorithms, scenarios, and telecontrol and telesignalling infrastructure enabling various potential scenarios of microgrid operations and infrastructure diagnostics; IT tools for microgrid management; processes in the microgrid—as they are and as they should be (checklist); proportions of controllable to uncontrollable elements, communication, control, and signalling standards in microgrids; solutions for demand management; solutions for building an IT system determining the optimal control of consumers within the overall system, controlling operations of the microgrid, and determining areas of piloted microgrids (potential investors and owners).
- 2019–2020—Phase II: Real-world experiment and implementation of the infrastructure processes to (re)designing of processes in a selected household microgrid. Key activities: defining the microgrid model and its leader/operator, energy mix covering the demand for power and heat; describing the sub-processes of the infrastructure (re)design process: wind turbine selection, PV power plant selection and energy-storage selection; gathering data and carrying out analytical measurements of these sub-processes in selected households. Material collected: standardization of input energy parameters for sustainable power consumption of household buildings; average 24-h and annual energy consumption and its electrical characteristics; analysis of variants of average annual electric power production of selected wind turbine and PV power plants; analysis of variants of energy storage and voltage converter selection; description of identified sub-processes, and development of procedures in the event of sub-optimal selection of the microgrid infrastructure.
- 2021—Phase III: Computer simulation of the established three sub-processes of (re)designing of infrastructure during real-life experiment. To verify the correctness of the selection of microgrid elements, a computer model has been created that considers the power demand profiles developed based on the authors’ own measurements for the working day, holiday, and the vacation period when household members are away.
- nominal apparent powers of renewable-energy sources (also called microsources) and energy-storage device are known, as are the minimum and maximum levels of active and reactive output power;
- nominal capacity of the energy-storage device is known;
- active power of the current output of the microsource is calculated based on the specifications of this source (presented later in this article) and the intensity of solar radiation (PV source) or wind speed (wind turbine);
- profiles of electric power consumption for active and reactive power are known, as well as the measurements of solar radiation intensity and wind speed for the simulated period of the microgrid operation;
- calculating the output power of the microsource was assumed that power losses of the electronic power converter, by means of which the source is connected to the microgrid, are equal to 0; and
- the efficiency of the energy-storage device is 80%.
- load the profiles of electric power consumption for active and reactive power, as well as microsources output power profiles for the simulated period of microgrid operation;
- perform load-flow calculation in the microgrid; and
- save the results of load-flow calculations for the simulated period of microgrid operation to an external file for its later analysis.
- for island (autonomous) operation:
- if generated active power is more than the power demand and the state of charge (SOC) of energy-storage device is 100%, the microsources will be switched off. The operation of microsources will resume as soon as the SOC of the energy-storage device falls below 100% or there is no longer surplus generated active power; and
- if generated active power is less than power demand and the SOC of the energy-storage device is less than or equal to the minimum permissible level, the simulation calculation will be interrupted (the microgrid will not be able to cover the power demand).
- for semi off-grid operation:
- if generated active power is more than the power demand and the SOC of the energy-storage device is 100%, excess energy will be exported to the distribution network;
- if generated active power is less than the power demand and the SOC of the energy-storage device is less than or equal to the minimum permissible level, the missing power will be imported from the distribution network and
- in other cases, the energy-storage device is controlled in such a way as to ensure that the balance of energy exchange with the distribution network is zero.
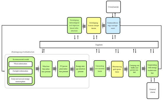
4. Results
- Core processes:
- Developing technological and organizational infrastructure to minimize the impact of new microgrid elements on the electric power grid to which they are connected (reducing the need to expand the power grid); in this process, we analyze reports from owners/users and potential owners/users of the microgrid regarding changes in infrastructure and monitor the micro- and macro-environment to analyze technological and organizational trends that could have an impact in the future. We make decisions on the directions of microgrid development;
- (Re)designing of infrastructure to analyse and predict the impact of new microgrid elements on the operation of the existing infrastructure and the energy needs of microgrid owners/users in a way that ensures the safety of its operation; in this process, we design new microgrid elements, including simulate the operation of an extensive microgrid to obtain optimal technical and organizational solutions;
- Connecting new sources/loads, aiming to connect new microsources and associated technologies or change the power capacity of the existing ones to ensure a sustainable long-term balance between supply and demand; in this process, we analyse the possibility of connection/redevelopment of new sources/loads from the implementation side (selection a technology, connection of new infrastructure or rebuilding of the existing infrastructure, setup of an extensive infrastructure for the first time, and conducting tests and operational measurements);
- Carrying out traffic and power control to supervise sustainable grid operation, such as local power backup in case of supply failure (scheduled emergency) from the DSO’s network and bidirectional power flows; in this process, we coordinate works related to the construction and operational maintenance of the microgrid;
- Cooperating with energy market entities to develop and continue to improve methods of accounting for new services; in this process, we comply with our obligations towards external and internal energy market entities. We set up operational scenarios for the microgrid.
- Supporting processes:
- 6.
- Maintaining grid operation to ensure that microsources and loads function according to the operational schedules; in this process, we maintain continuous and uninterrupted operation of the microgrid infrastructure through periodic assessments of the technical condition and visual inspections;
- 7.
- Developing human competencies—continuous education in microgrid infrastructure operation, its control and cooperation with external entities; in this process, we define the criteria for the selection of microgrid employees, and in the case of only one owner, we develop and implement a training program dedicated to handling microgrid processes; and
- Management process:
- 8.
- Sustainable energy management to develop mechanisms targeted at meeting the energy needs of microgrid owners/users with microsources’ capacity. These mechanisms control the core and supporting processes of the microgrid; in this process, we manage the measurement infrastructure, define the regulation of energy consumption, and supervise the microgrid.
- Electricity demand is greater than the production capacity of energy sources (wind turbine + PV power plant). The missing power is drawn from energy storage, which is being discharged;
- RES fully covers the electric power demand, i.e., all power produced is consumed in the microgrid; and
- Electricity demand is less than production capacity, and surplus power is stored in energy storage.
- when surplus power is generated and SOC of the energy-storage device reaches 100%, microsources will be turned off until the energy-storage device is able to absorb the surplus power;
- if there is a shortage of generated power and at the same time the minimum permissible SOC of energy-storage device is reached, simulation calculations will be interrupted;
- the efficiency of energy-storage device is 80%; and
- three vacation periods are expected to occur on the following dates: 8 February 2020—23 February 2020, 11 June 2020—14 June 2020, and 1 August 2020—16 August 2020.
- Install energy storage with greater capacity;
- Reduce power demand of the household;
- Provide the microgrid with an additional energy source independent of weather conditions (e.g., a gas microturbine or a power generation set with reciprocating engine), activated in the event of excessive discharge of the energy-storage device; and
- Connecting the microgrid to the distribution grid while minimizing the importation of electric power from this grid (semi off-grid operation).
5. Discussion
6. Conclusions
- Finalizing the description of eight key processes for designing a microgrid process map;
- Development of a scalable microgrid process model;
- Presentation of laboratory experimental results;
- Presentation of the results of computer simulations that have validated the robust-ness of our model; and
- Discussion and evaluation of the results according to a scalable microgrid process model.
Author Contributions
Funding
Institutional Review Board Statement
Informed Consent Statement
Data Availability Statement
Conflicts of Interest
Appendix A
| No. | Times Cited (WoS) | Paper |
| 1 | 1473 | Pogaku N, Prodanović M, and Green TC. Modeling, analysis and testing of autonomous operation of an inverter-based microgrid. IEEE Transactions on Power Electronics 2007;22. https://doi.org/10.1109/TPEL.2006.890003 |
| 2 | 1265 | Olivares DE, Mehrizi-Sani A, Etemadi AH, Cañizares CA, Iravani R, Kazerani M, et al. Trends in microgrid control. IEEE Transactions on Smart Grid 2014;5. https://doi.org/10.1109/TSG.2013.2295514 |
| 3 | 947 | Katiraei F, and Iravani MR. Power management strategies for a microgrid with multiple distributed generation units. IEEE Transactions on Power Systems 2006;21. https://doi.org/10.1109/TPWRS.2006.879260 |
| 4 | 828 | Lasseter RH, and Paigi P. Microgrid: A conceptual solution. PESC Record - IEEE Annual Power Electronics Specialists Conference, vol. 6, 2004. https://doi.org/10.1109/PESC.2004.1354758 |
| 5 | 713 | Li YW, and Kao CN. An accurate power control strategy for power-electronics-interfaced distributed generation units operating in a low-voltage multibus microgrid. IEEE Transactions on Power Electronics 2009;24. https://doi.org/10.1109/TPEL.2009.2022828 |
| 6 | 640 | Liu X, Wang P, and Loh PC. A hybrid AC/DC microgrid and its coordination control. IEEE Transactions on Smart Grid 2011;2. https://doi.org/10.1109/TSG.2011.211616 |
| 7 | 600 | Kanchev H, Lu D, Colas F, Lazarov V, and Francois B. Energy management and operational planning of a microgrid with a PV-based active generator for smart grid applications. IEEE Transactions on Industrial Electronics 2011;58. https://doi.org/10.1109/TIE.2011.2119451 |
| 8 | 586 | Dimeas AL, and Hatziargyriou ND. Operation of a multiagent system for microgrid control. IEEE Transactions on Power Systems 2005;20. https://doi.org/10.1109/TPWRS.2005.852060 |
| 9 | 568 | Kakigano H, Miura Y, and Ise T. Low-voltage bipolar-type dc microgrid for super high quality distribution. IEEE Transactions on Power Electronics 2010;25. https://doi.org/10.1109/TPEL.2010.2077682 |
| 10 | 562 | Chen C, Duan S, Cai T, Liu B, and Hu G. Smart energy management system for optimal microgrid economic operation. IET Renewable Power Generation 2011;5. https://doi.org/10.1049/iet-rpg.2010.0052 |
References
- McCauley, D. Sustainable Development in Energy Policy: A Governance Assessment of Environmental Stakeholder Inclusion in Waste-to-Energy. Sustain. Dev. 2015, 23, 273–284. [Google Scholar] [CrossRef]
- Siksnelyte, I.; Zavadskas, E.K. Achievements of the European Union Countries in Seeking a Sustainable Electricity Sector. Energies 2019, 12, 2254. [Google Scholar] [CrossRef]
- International Renewable Energy Agency (IRENA). Renewable Power-to-Hydrogen Innovation Landscape Brief; Irena: Abu Dhabi, United Arab Emirates, 2019. [Google Scholar]
- Hurtt, J.; Mili, L. Residential microgrid model for disaster recovery operations. In Proceedings of the 2013 IEEE Grenoble Conference PowerTech, POWERTECH, Grenoble, France, 16–20 June 2013. [Google Scholar]
- Rahbar, K.; Chai, C.C.; Zhang, R. Energy Cooperation Optimization in Microgrids with Renewable Energy Integration. IEEE Trans. Smart Grid 2016, 9, 1482–1493. [Google Scholar] [CrossRef]
- Justo, J.J.; Mwasilu, F.; Lee, J.; Jung, J.-W. AC-microgrids versus DC-microgrids with distributed energy resources: A review. Renew. Sustain. Energy Rev. 2013, 24, 387–405. [Google Scholar] [CrossRef]
- Available online: https://certs.lbl.gov/publications?page=32 (accessed on 21 October 2021).
- Mengelkamp, E.; Gärttner, J.; Rock, K.; Kessler, S.; Orsini, L.; Weinhardt, C. Designing microgrid energy markets: A case study: The Brooklyn Microgrid. Appl. Energy 2018, 210, 870–880. [Google Scholar] [CrossRef]
- Lopes, J.A.P.; Madureira, A.G.; Moreira, C.C.L.M. A view of microgrids. Wiley Interdisciplinary Reviews: Energy and Environment. Wiley Interdiscip. Rev. Energy Environ. 2017, 2, 86–103. [Google Scholar] [CrossRef]
- Mumtaz, F.; Bayram, I.S. Planning, Operation, and Protection of Microgrids: An Overview. Energy Procedia 2017, 107, 94–100. [Google Scholar] [CrossRef]
- Alegria, E.; Brown, T.; Minear, E.; Lasseter, R.H. CERTS Microgrid Demonstration with Large-Scale Energy Storage and Renewable Generation. IEEE Trans. Smart Grid 2013, 5, 937–943. [Google Scholar] [CrossRef]
- Dobson-Lohman, E. Artificial Intelligence-based Decision-Making Algorithms, Internet of Things Smart Devices, and Real-Time Process Monitoring in Sustainable Industry 4.0. Econ. Manag. Financial Mark. 2020, 15, 30. [Google Scholar] [CrossRef]
- Kamble, S.S.; Gunasekaran, A.; Gawankar, S.A. Sustainable Industry 4.0 framework: A systematic literature review identifying the current trends and future perspectives. Process. Saf. Environ. Prot. 2018, 117, 408–425. [Google Scholar] [CrossRef]
- Rashid, M.M.U.; Alotaibi, M.A.; Chowdhury, A.H.; Rahman, M.; Alam, M.S.; Hossain, M.A.; Abido, M.A. Home Energy Management for Community Microgrids Using Optimal Power Sharing Algorithm. Energies 2021, 14, 1060. [Google Scholar] [CrossRef]
- Weston, P.; Kalhoro, W.; Lockhart, E.; Reber, T.; Booth, S. Financial and Operational Bundling Micro-Grid Business Models; National Renewable Energy Lab. (NREL): Golden, CO, USA, 2018. [Google Scholar]
- Ali, A.; Li, W.; Hussain, R.; He, X.; Williams, B.W.; Memon, A.H. Overview of Current Microgrid Policies, Incentives and Barriers in the European Union, United States and China. Sustainability 2017, 9, 1146. [Google Scholar] [CrossRef]
- Microgrid Portfolio of Activities (USA). Available online: https://www.energy.gov/oe/microgrid-portfolio-activities (accessed on 21 October 2021).
- Asmus, P.; Rodrigues Labastidia, R. How Utilities Can Be Microgrid Leaders, PXiSE Energy Solutions; Guidehouse Inc.: Chicago, IL, USA, 2020. [Google Scholar]
- Van Acker, V.; Szablya, S.J.; Louie, H.; McLean Sloughter, J.; Pirbhai, A.S. Survey of energy use and costs in rural Kenya for community microgrid business model development. In Proceedings of the Proceedings of the 4th IEEE Global Humanitarian Technology Conference, GHTC 2014, San Jose, CA, USA, 10–13 October 2014. [Google Scholar]
- Al Faruque, M.A. RAMP: Impact of rule based aggregator business model for residential microgrid of prosumers including distributed energy resources. In Proceedings of the 2014 IEEE PES Innovative Smart Grid Technologies Conference, ISGT 2014, Washington, DC, USA, 19–22 February 2014. [Google Scholar]
- Hanna, R.; Disfani, V.R.; Kleissl, J.; Victor, D.G. A new simulation model to develop and assess business cases for commercial microgrids. In Proceedings of the 2017 North American Power Symposium, NAPS 2017, Morgantown, WV, USA, 17–19 September 2017. [Google Scholar]
- Dibaba, H.; Vanadzina, E.; Mendes, G.; Pinomaa, A.; Honkapuro, S. Business Model Design for Rural Off-the-Grid Electrifi-cation and Digitalization Concept. In Proceedings of the International Conference on the European Energy Market, EEM, Stockholm, Sweden, 16–18 September 2020. [Google Scholar]
- Vanadzina, E.; Mendes, G.; Honkapuro, S.; Pinomaa, A.; Melkas, H. Business models for community microgrids. In Proceedings of the International Conference on the European Energy Market, EEM, Ljubljana, Slovenia, 18–20 September 2019. [Google Scholar]
- Sanz, J.F.; Matute, G.; Bludszuweit, H.; Laporta, E. Microgrids, a new business model for the energy market. Renew. Energy Power Qual. J. 2014, 868–873. [Google Scholar] [CrossRef]
- Sajjad, I.A.; Napoli, R.; Chicco, G. Future business model for cellular microgrids. In Proceedings of the BMSD 2014-4th International Symposium on Business Modeling and Software Design, Luxembourg, 24–26 June 2014. [Google Scholar]
- Porter, M.E. Competitive Advantage. Creating and Sustaining Superior Performance; The Free Press: New York, NY, USA, 1998; ISBN 0684841460. [Google Scholar]
- Priya, T.M.; Sanjana, V.; Gohila, B.; Lavanya, R.; Anbazhagan, A.; Veerasundaram, M.; Ramesh, L. Design and Analysis of a Sustainable LV Residential Microgrid. Procedia Technol. 2015, 21, 139–146. [Google Scholar] [CrossRef][Green Version]
- Shah Danish, M.S.; Senjyu, T.; Funabashia, T.; Ahmadi, M.; Ibrahimi, A.M.; Ohta, R.; Rashid Howlader, H.O.; Zaheb, H.; Sabory, N.R.; Sediqi, M.M. A sustainable microgrid: A sustainability and management-oriented approach. Energy Procedia 2019, 159, 160–167. [Google Scholar] [CrossRef]
- Aberilla, J.M.; Gallego-Schmid, A.; Stamford, L.; Azapagic, A. Design and environmental sustainability assessment of small-scale off-grid energy systems for remote rural communities. Appl. Energy 2019, 258, 114004. [Google Scholar] [CrossRef]
- Pogaku, N.; Prodanovic, M.; Green, T. Modeling, Analysis and Testing of Autonomous Operation of an Inverter-Based Microgrid. IEEE Trans. Power Electron. 2007, 22, 613–625. [Google Scholar] [CrossRef]
- Olivares, D.E.; Mehrizi-Sani, A.; Etemadi, A.H.; Canizares, C.A.; Iravani, R.; Kazerani, M.; Hajimiragha, A.H.; Gomis-Bellmunt, O.; Saeedifard, M.; Palma-Behnke, R.; et al. Trends in Microgrid Control. IEEE Trans. Smart Grid 2014, 5, 1905–1919. [Google Scholar] [CrossRef]
- Katiraei, F.; Iravani, M. Power Management Strategies for a Microgrid with Multiple Distributed Generation Units. IEEE Trans. Power Syst. 2006, 21, 1821–1831. [Google Scholar] [CrossRef]
- Lasseter, R.H.; Paigi, P. Microgrid: A conceptual solution. In Proceedings of the PESC Record-IEEE Annual Power Electronics Specialists Conference, Aachen, Germany, 20–25 June 2004. [Google Scholar]
- Li, Y.W.; Kao, C.-N. An Accurate Power Control Strategy for Power-Electronics-Interfaced Distributed Generation Units Operating in a Low-Voltage Multibus Microgrid. IEEE Trans. Power Electron. 2009, 24, 2977–2988. [Google Scholar] [CrossRef]
- Liu, X.; Wang, P.; Loh, P.C. A Hybrid AC/DC Microgrid and Its Coordination Control. IEEE Trans. Smart Grid 2011, 2, 278–286. [Google Scholar] [CrossRef]
- Kanchev, H.; Lu, D.; Colas, F.; Lazarov, V.; Francois, B. Energy Management and Operational Planning of a Microgrid With a PV-Based Active Generator for Smart Grid Applications. IEEE Trans. Ind. Electron. 2011, 58, 4583–4592. [Google Scholar] [CrossRef]
- Dimeas, A.L.; Hatziargyriou, N.D. Operation of a Multiagent System for Microgrid Control. IEEE Trans. Power Syst. 2005, 20, 1447–1455. [Google Scholar] [CrossRef]
- Kakigano, H.; Miura, Y.; Ise, T. Low-Voltage Bipolar-Type DC Microgrid for Super High Quality Distribution. IEEE Trans. Power Electron. 2010, 25, 3066–3075. [Google Scholar] [CrossRef]
- Chen, C.; Duan, S.; Cai, T.; Liu, B.; Hu, G. Smart energy management system for optimal microgrid economic operation. IET Renew. Power Gener. 2011, 5, 258–267. [Google Scholar] [CrossRef]
- Guo, S.; Zhao, H.; Zhao, H. The Most Economical Mode of Power Supply for Remote and Less Developed Areas in China: Power Grid Extension or Micro-Grid? Sustainability 2017, 9, 910. [Google Scholar] [CrossRef]
- Niu, M.; Huang, W.; Guo, J.; Su, L. Research on economic operation of grid-connected microgrid. Power Syst. Technol. 2010, 34, 38–42. [Google Scholar]
- Pecenak, Z.K.; Stadler, M.; Fahy, K. Efficient multi-year economic energy planning in microgrids. Appl. Energy 2019, 255, 113771. [Google Scholar] [CrossRef]
- Hirsch, A.; Parag, Y.; Guerrero, J. Microgrids: A review of technologies, key drivers, and outstanding issues. Renew. Sustain. Energy Rev. 2018, 90, 402–411. [Google Scholar] [CrossRef]
- Saffari, M.; de Gracia, A.; Fernández, C.; Belusko, M.; Boer, D.; Cabeza, L.F. Optimized demand side management (DSM) of peak electricity demand by coupling low temperature thermal energy storage (TES) and solar PV. Appl. Energy 2018, 211, 604–616. [Google Scholar] [CrossRef]
- Jin, X.; Wu, J.; Mu, Y.; Wang, M.; Xu, X.; Jia, H. Hierarchical microgrid energy management in an office building. Appl. Energy 2017, 208, 480–494. [Google Scholar] [CrossRef]
- Jin, M.; Feng, W.; Liu, P.; Marnay, C.; Spanos, C. MOD-DR: Microgrid optimal dispatch with demand response. Appl. Energy 2017, 187, 758–776. [Google Scholar] [CrossRef]
- Schram, W.L.; Lampropoulos, I.; van Sark, W.G.J.H.M. Photovoltaic systems coupled with batteries that are optimally sized for household self-consumption: Assessment of peak shaving potential. Appl. Energy 2018, 223, 69–81. [Google Scholar] [CrossRef]
- Rodriguez-Diaz, E.; Palacios-Garcia, E.J.; Anvari-Moghaddam, A.; Vasquez, J.C.; Guerrero, J.M. Real-time Energy Management System for a hybrid AC/DC residential microgrid. In Proceedings of the 2017 IEEE 2nd International Conference on Direct Current Microgrids, ICDCM 2017, Nuremburg, Germany, 27–29 June 2017. [Google Scholar]
- LLindh, C.; Nordman, E.R. New Service Development and Digitalization: Synergies of Personal Interaction and IT Integration. Serv. Mark. Q. 2018, 39, 108–123. [Google Scholar] [CrossRef][Green Version]
- Sysko-Romańczuk, S.; Kluj, G. Mikrosieci jako innowacyjny komponent dywersyfikacji rynku energetycznego w Polsce. Przegląd Organ. 2019, 31, 19–24. [Google Scholar] [CrossRef]
- Internetowa Stacja Meteo Warszawa | Pogoda on-line (in Polish). Available online: http://www.meteo.waw.pl (accessed on 25 August 2021).
- The Act of February 20, 2015 on Renewable Energy Sources, Journal of Laws 2015 item 478. Available online: http://isap.sejm.gov.pl/isap.nsf/DocDetails.xsp?id=wdu20150000478 (accessed on 25 August 2021).
- Pascual, J.; Barricarte, J.; Sanchis, P.; Marroyo, L. Energy management strategy for a renewable-based residential microgrid with generation and demand forecasting. Appl. Energy 2015, 158, 12–25. [Google Scholar] [CrossRef]
- Okoye, C.O.; Oranekwu-Okoye, B.C. Economic feasibility of solar PV system for rural electrification in Sub-Sahara Africa. Renew. Sustain. Energy Rev. 2018, 82, 2537–2547. [Google Scholar] [CrossRef]
- Zhao, Z.; Lee, W.C.; Shin, Y.; Song, K. An Optimal Power Scheduling Method Applied in Home Energy Management System Based on Demand Response. ETRI J. 2013, 35, 677–686. [Google Scholar] [CrossRef]
- Wang, F.; Zhou, L.; Ren, H.; Liu, X. Search improvement process-chaotic optimization-particle swarm optimization-elite retention strategy and improved combined cooling-heating-power strategy based. Energies 2017, 10, 1936. [Google Scholar] [CrossRef]
- Schlesinger, S. Terminology for model credibility. SIMULATION 1979, 32, 103–104. [Google Scholar] [CrossRef]












| No. | 1 | 2 | 3 | 4 | 5 | 6 | 7 | 8 |
|---|---|---|---|---|---|---|---|---|
| Process Name | Developing Technological and Organizational Infrastructure | (Re)designing of Infrastructure | Connecting New Sources/Loads | Carrying out Traffic and Power Control | Cooperating with Energy Market Entities | Maintaining Grid Operations | Developing Human Competencies | Sustainable-Energy Management |
| Step 1: 10 most quoted papers | ||||||||
| [30] | 1 | 2 | 3 | 2 | 0 | 0 | 0 | 1 |
| [31] | 2 | 1 | 2 | 3 | 2 | 1 | 0 | 2 |
| [32] | 2 | 2 | 3 | 2 | 0 | 1 | 0 | 1 |
| [33] | 1 | 2 | 3 | 2 | 1 | 0 | 0 | 2 |
| [34] | 1 | 2 | 2 | 3 | 0 | 1 | 0 | 2 |
| [35] | 2 | 0 | 2 | 3 | 0 | 0 | 0 | 2 |
| [36] | 1 | 1 | 1 | 2 | 2 | 3 | 0 | 3 |
| [37] | 2 | 1 | 1 | 1 | 3 | 3 | 0 | 1 |
| [38] | 2 | 0 | 3 | 2 | 0 | 1 | 0 | 1 |
| [39] | 0 | 0 | 1 | 2 | 3 | 1 | 0 | 3 |
| Step 2: Experts’ choice | ||||||||
| [40] | 1 | 1 | 0 | 0 | 0 | 0 | 0 | 0 |
| [41] | 1 | 0 | 1 | 0 | 0 | 0 | 0 | 0 |
| [42] | 2 | 0 | 1 | 0 | 0 | 0 | 0 | 0 |
| [43] | 0 | 1 | 0 | 0 | 1 | 0 | 0 | 0 |
| [44] | 0 | 0 | 0 | 2 | 0 | 0 | 0 | 2 |
| [45] | 0 | 0 | 0 | 0 | 0 | 0 | 0 | 2 |
| [46] | 0 | 0 | 0 | 0 | 0 | 3 | 0 | 0 |
| [47] | 0 | 0 | 0 | 2 | 0 | 0 | 0 | 0 |
| [48] | 0 | 0 | 0 | 0 | 0 | 0 | 0 | 3 |
| [49] | 0 | 0 | 0 | 0 | 3 | 0 | 0 | 0 |
| Main Building Consumers | ||||
|---|---|---|---|---|
| Device | Quantity | Power | Estimated Duration of Use per Day | Estimated Energy Consumption per Day |
| [type] | [pcs] | [kW] | [hrs] | [kWh] |
| Fridge/freezer | 1 | 1.10 | 2.50 | 2.75 |
| TV | 1 | 0.10 | 6.00 | 0.60 |
| Gas boiler controller and boiler room equipment | 1 | 0.07 | 24.00 | 1.68 |
| Desktop computer | 1 | 0.40 | 0.50 | 0.20 |
| Laptop computer | 1 | 0.10 | 2.00 | 0.20 |
| Dishwasher | 1 | 1.60 | 0.50 | 0.80 |
| Food processor | 1 | 2.00 | 0.20 | 0.40 |
| Washing machine | 1 | 2.10 | 0.50 | 1.05 |
| Microwave oven | 1 | 1.10 | 0.07 | 0.08 |
| Electric oven | 1 | 2.00 | 0.05 | 0.10 |
| Coffee maker | 1 | 1.90 | 0.10 | 0.19 |
| Cordless kettle | 1 | 2.00 | 0.05 | 0.10 |
| Lighting (light points) | 36 | 0.01 | 0.50 | 0.18 |
| Iron | 1 | 1.50 | 0.25 | 0.38 |
| Audio equipment | 1 | 0.10 | 0.05 | 0.01 |
| Main consumers in the outbuilding | ||||
| [type] | [pcs] | [kW] | [hrs] | [kWh] |
| Lighting | 4 | 0.06 | 0.10 | 0.01 |
| Total | 8.71 | |||
| Year | Electric Power consumption 1st Half of the Year | Electric Power Consumption 2nd Half of the Year | Annual Power Consumption | Average 24-h Power Consumption |
|---|---|---|---|---|
| [kWh] | [kWh] | [kWh] | [kWh/day] | |
| 2019 | 1503 | 1524 | 3027 | 8.7 |
| 2018 | 1664 | 1602 | 3266 | 8.9 |
| 2017 | 1822 | 1626 | 3448 | 9.5 |
| 2016 | 1860 | 1998 | 3858 | 10.5 |
| 2015 | 1722 | 2047 | 3769 | 10.2 |
| 2014 | 1772 | 1819 | 3591 | 9.7 |
| Overhead Joint Fuse Protection | Type of Measuring System | Power Limiter | Connection Capacity = Contracted Capacity = Household Peak Capacity | Internal Power Line Cable * | Power Cable for Outbuilding * | Overhead Feeding * |
|---|---|---|---|---|---|---|
| In = 32 A | Direct meter | C25A overcurrent circuit breaker | P = 11 kW | YDYżo 5 × 10 mm2 | YKYżo 5 × 10 mm2 | AsXSn 4 × 16 mm2 |
| Wind Type | Wind Speed | Charging Power of IstaBreeze® i-2000 48 V in Watts | Annual Energy Produced [kWh/Year] | |
|---|---|---|---|---|
| km/h | m/s, | |||
| Calm | <1 | <0.3 | start | - |
| Breeze | 2–5 | 0.3–1.5 | start | - |
| Light wind | 6–11 | 1.6–3.3 | 100 | 876 |
| Weak wind | 12–19 | 3.4–5.4 | 200 | 1752 |
| Moderate wind | 20–28 | 5.5–7.9 | 610 | 5343.6 |
| Fresh wind | 29–38 | 8.0–10.7 | 860 | 7533.6 |
| Strong wind | 39–49 | 10.8–13.8 | 1600 watts at 12 m/s; 2000 watts at 13 m/s | From 14,016 to 17,520 |
| Stiff wind | 50–61 | 13.9–17.1 | 2120 watts at 14.5 m/s with autonomous monitoring | 18,571 |
| Stormy wind | 62–74 | 17.2–20.7 | 2120 W autonomously monitored, with longer automatic stops | 18,571 |
| Sunshine [W/m2] | Relative Efficiency [%] |
|---|---|
| 1000 | 100 |
| 400 | 98 |
| 200 | 96 |
| 100 | 92 |
| Period | Minimum SOC of the Energy-Storage Device [%] | ||||||
|---|---|---|---|---|---|---|---|
| 60 | 50 | 40 | 30 | 20 | 10 | 0 | |
| January | Not Possible | Not Possible | Not Possible | Not Possible | Not Possible | Not Possible | Not Possible |
| February | Not Possible | Not Possible | Not Possible | Possible | Possible | Possible | Possible |
| March | Not Possible | Not Possible | Not Possible | Not Possible | Not Possible | Not Possible | Not Possible |
| April | Possible | Possible | Possible | Possible | Possible | Possible | Possible |
| May | Not Possible | Possible | Possible | Possible | Possible | Possible | Possible |
| June | Not Possible | Not Possible | Possible | Possible | Possible | Possible | Possible |
| July | Not Possible | Not Possible | Possible | Possible | Possible | Possible | Possible |
| August | Not Possible | Not Possible | Not Possible | Not Possible | Possible | Possible | Possible |
| September | Not Possible | Not Possible | Not Possible | Not Possible | Not Possible | Not Possible | Possible |
| October | Not Possible | Not Possible | Not Possible | Not Possible | Not Possible | Not Possible | Not Possible |
| November | Not Possible | Not Possible | Not Possible | Not Possible | Not Possible | Not Possible | Not Possible |
| December | Not Possible | Not Possible | Not Possible | Not Possible | Not Possible | Not Possible | Not Possible |
| Year | Not Possible | Not Possible | Not Possible | Not Possible | Not Possible | Not Possible | Not Possible |
| Time Period | Minimum SOC of the Energy-Storage Device [%] | Without Energy-Storage Device | Without Energy-Storage Device and Microsources | ||||||
|---|---|---|---|---|---|---|---|---|---|
| 60 | 50 | 40 | 30 | 20 | 10 | 0 | |||
| January | 79.7 7.3 73.9 * | 77.4 5.5 73.0 | 75.1 3.7 72.1 | 73.2 2.6 71.1 | 72.1 2.6 70.0 | 71.0 2.6 68.9 | 69.8 2.6 67.7 | 142.7 105.4 58.4 | 269.5 0.0 269.5 |
| February | 5.9 158.6 0.0 | 3.6 156.7 0.0 | 1.3 155.0 0.0 | 0.5 153.7 0.0 | 0.5 153.7 0.0 | 0.5 153.7 0.0 | 0.5 153.7 0.0 | 55.4 230.4 0.0 | 128.9 0.0 128.9 |
| March | 22.7 112.0 0.0 | 20.4 108.4 0.0 | 18.1 104.8 0.0 | 15.9 101.3 0.0 | 14.5 99.1 0.0 | 13.3 97.3 0.0 | 12.2 95.5 0.0 | 116.2 255.9 0.0 | 261.0 0.0 261.0 |
| April | 0.7 234.3 0.0 | 0.7 234.3 0.0 | 0.7 234.3 0.0 | 0.7 234.3 0.0 | 0.7 234.3 0.0 | 0.7 234.3 0.0 | 0.7 234.3 0.0 | 92.2 376.5 0.0 | 253.3 0.0 253.3 |
| May | 1.2 232.8 0.0 | 0.8 232.2 0.0 | 0.8 232.2 0.0 | 0.8 232.2 0.0 | 0.8 232.2 0.0 | 0.8 232.2 0.0 | 0.8 232.2 0.0 | 96.5 380.2 0.0 | 265.3 0.0 265.3 |
| June | 1.9 278.8 0.0 | 0.8 277.0 0.0 | 0.7 276.9 0.0 | 0.7 276.9 0.0 | 0.7 276.9 0.0 | 0.7 276.9 0.0 | 0.7 276.9 0.0 | 83.9 404.9 0.0 | 221.0 0.0 221.0 |
| July | 2.4 283.8 0.0 | 1.3 282.0 0.0 | 0.8 281.2 0.0 | 0.8 281.2 0.0 | 0.8 281.2 0.0 | 0.8 281.2 0.0 | 0.8 281.2 0.0 | 99.0 433.4 0.0 | 259.0 0.0 259.0 |
| August | 6.4 341.3 0.0 | 4.1 339.6 0.0 | 1.8 337.8 0.0 | 0.5 337.4 0.0 | 0.5 337.4 0.0 | 0.5 337.4 0.0 | 0.5 337.4 0.0 | 62.4 422.1 0.0 | 146.7 0.0 146.7 |
| September | 8.5 85.3 0.0 | 6.3 83.7 0.0 | 5.1 83.7 0.0 | 4.0 83.7 0.0 | 2.8 83.7 0.0 | 1.7 83.7 0.0 | 0.9 83.7 0.0 | 119.3 252.3 0.0 | 251.2 0.0 251.2 |
| October | 89.5 15.4 77.2 | 88.3 15.4 76.0 | 87.2 15.4 74.9 | 86.0 15.4 73.7 | 84.9 15.4 72.6 | 83.7 15.4 71.4 | 82.6 15.4 70.3 | 152.4 107.2 66.6 | 261.3 0.0 261.3 |
| November | 81.2 0.2 81.0 | 80.1 0.2 79.9 | 79.0 0.2 78.8 | 77.8 0.2 77.6 | 76.7 0.2 76.5 | 75.5 0.2 75.3 | 74.4 0.2 74.2 | 127.4 65.5 75.0 | 203.6 0.0 203.6 |
| December | 91.9 27.8 69.7 | 89.0 25.0 69.0 | 87.8 25.0 67.8 | 86.7 25.0 66.7 | 85.5 25.0 65.5 | 84.4 25.0 64.4 | 83.3 25.0 63.3 | 142.5 100.4 62.2 | 261.1 0.0 261.1 |
| Year | 411.4 1756.9 0.0 | 396.7 1735.6 0.0 | 385.6 1720.0 0.0 | 376.6 1707.7 0.0 | 369.5 1698.4 0.0 | 362.6 1689.3 0.0 | 355.8 1680.4 0.0 | 1296.2 3140.8 0.0 | 2781.7 0.0 2781.7 |
Publisher’s Note: MDPI stays neutral with regard to jurisdictional claims in published maps and institutional affiliations. |
© 2021 by the authors. Licensee MDPI, Basel, Switzerland. This article is an open access article distributed under the terms and conditions of the Creative Commons Attribution (CC BY) license (https://creativecommons.org/licenses/by/4.0/).
Share and Cite
Sysko-Romańczuk, S.; Kluj, G.; Hawrysz, L.; Rokicki, Ł.; Robak, S. Scalable Microgrid Process Model: The Results of an Off-Grid Household Experiment. Energies 2021, 14, 7139. https://doi.org/10.3390/en14217139
Sysko-Romańczuk S, Kluj G, Hawrysz L, Rokicki Ł, Robak S. Scalable Microgrid Process Model: The Results of an Off-Grid Household Experiment. Energies. 2021; 14(21):7139. https://doi.org/10.3390/en14217139
Chicago/Turabian StyleSysko-Romańczuk, Sylwia, Grzegorz Kluj, Liliana Hawrysz, Łukasz Rokicki, and Sylwester Robak. 2021. "Scalable Microgrid Process Model: The Results of an Off-Grid Household Experiment" Energies 14, no. 21: 7139. https://doi.org/10.3390/en14217139
APA StyleSysko-Romańczuk, S., Kluj, G., Hawrysz, L., Rokicki, Ł., & Robak, S. (2021). Scalable Microgrid Process Model: The Results of an Off-Grid Household Experiment. Energies, 14(21), 7139. https://doi.org/10.3390/en14217139

