Towards Cross-Standard Compliance Readiness: Security Requirements Model for Smart Grid
Abstract
:1. Introduction
- Physical interdependency—if the state of one infrastructure is dependent on the outputs of the other;
- Cyber interdependency—if infrastructures’ states depend on information transmitted through the information infrastructure;
- Geographic interdependency—if a local environmental event can create state changes in all infrastructures;
- Logical interdependency—if the state of one infrastructure depends on the state of the other via a mechanism that is not a physical, cyber, or geographic connection.
- expanding knowledge base through information sharing;
- practicing regular vulnerability assessment and hardening security controls;
- practicing different kinds of tabletop exercises;
- practicing regular auditing;
- implementing requirements from relevant standards.
- Social actors’ dependency chain that is used for easier tracking of the dependencies between actors that are involved in the security requirement implementation. The social actors are recognized as the entities that can introduce additional complexity into decision making about what requirements to implement in which order and their variable nature in different organizational setups mark them as the component that must be further discussed;
- Numerically expressed prioritization criteria that are dependent on the domain where the requirement is classified, the necessity of the requirement implementation based on the custom nomenclature, associated threats, risks, and social actors’ dependency chain. These vectors all together provide insights for each requirement that is not implemented and help to place it higher or lower on the implementation priority map. This component is important because it contains a couple of vectors that together make the prioritization criteria the connecting unit between the plain model of the requirements and actual guidance for requirements implementation.
2. Related Work
3. Materials and Methods
3.1. Publication Selection
- It has a published version in English;
- It is published by a standardization body or government institution;
- It has to specify security requirements that can be used for similarity and compliance testing.
- In the final set, there had to be general, not too domain-specific standards (as it is e.g., IEC 62351), guidelines, or regulations that can be adapted to the smart grid sector and that also provide better applicability to other sectors in the future;
- Standards had priorities over guidelines and guidelines had priorities over regulations. The reason for that lies in the fact that certifications aim for specific standards, guidelines are not obligatory for full compliance, and regulations are usually applied only at a national level not having large geographical coverage;
- The adoption level had to be high, and this could be checked only through grey literature.
- The final set of publications that were used for further analysis was the following:
- IEC 62443 (ISA 99)—represents a set of security standards for IACS prepared by the IEC technical committee. The goal of these standards is to provide a flexible framework that can address vulnerabilities in IACS and to apply required mitigations systematically. The concrete standard that was analyzed is IEC 62443-3-3:2013 System security requirements and security levels [39] that defines the security requirements for control systems related to the seven requirements defined in IEC 62443-1-1 and assigns system security levels to the system that is being constructed. The IEC 62443-3-3:2013 was selected since it represents the system level standard that can add diversity to the analysis;
- ISO/IEC 27001 and 27002—ISO 27001 represents one of the best-known IT security standards that is recognized all around the world. The official title of the standard is ISO/IEC 27001:2013; Information technology—Security techniques—Information security management systems—Requirements [40]. Its supplementary standard is ISO 27002 [41] that focuses on the information security controls that organizations might choose to implement and these controls are also listed in Annex A of ISO 27001. Although compliance with ISO 27001 standard alone would not be enough for securing the ICS ecosystem, this standard was selected as one general-purpose security standard that has the requirements that can be applied to different sectors;
- NIST SP 800-53—represents the guideline that is published by NIST with the official title: Special Publication (SP) 800-53 Recommended Security Controls for Federal Information Systems and Organizations (Revision 5). It is intended to be used as a toolbox containing a collection of safeguards, countermeasures, techniques, and processes to respond to security and privacy risks [42]. This guideline is versatile enough to be applied for the IT systems as well as ICS systems and even if originally aimed at systems that reside in the US, it is well recognized and applied worldwide. This publication is selected as a guideline representative;
- NERC CIP—represents the set of regulations that define how bulk electric systems (BES) prepare for cyber and physical threats that can affect the reliability of the system. Policies are required for defining, monitoring, and changing the configuration of critical assets, as well as governing access to those assets. NERC is subject to oversight by the US Federal Energy Regulatory Commission (FERC) and governmental authorities in Canada [43]. All North American bulk power system owners, operators, and users must comply with NERC CIP standards. NERC CIP was selected as one of the most respected representatives of the regulatory type of documents and the publication with the most occurrences during the literature review.
3.2. Point of View and Controls
- All 24 domains got an initial score of two on a scale of 1–2 based on the occurrence during the systematic literature review and domain definition described earlier. The scale of 1–2 is defined to support extending the domain list in the future where new domains would be assigned the value of one due to novelty and consequently immaturity of the domain. Examples of the new domains would be cloud security, edge security, or Internet of Things security;
- If the domain had over 50 requirements cumulatively, going through all publications, it got an additional one point because of the assumption that the domain can express its requirements in a fine-grained manner and leave limited to no space for the organization to interpret it more loosely. The threshold number was high since NIST SP 800-53 has a lot of requirement enhancements;
- If three or more security requirements from the same domain in three distinct publications were labeled as similar, the domain got an additional one point because of the assumption that the majority of the four different publications that were the subject of the analysis recognized the importance of that control. The similarity criteria are performed subjectively by defining subcategories inside a domain that more closely determine what is the aim of the specific requirement. For example, the domain Identity Management and Access Control can have subcategory Access Control Management where we can put IEC 62443-3-3 SR 2.1 Authorization enforcement, ISO 27001 Appendix A 9.1.1 Access control policy, NIST SP 800-53 AC-1 Access control policy and procedures, and NERC CIP 004-6 R4 Access Management program. That is sufficient for the domain to gain one additional point. Conversely, the domain Endpoint Security can have a subcategory Mobile Code where we can put on IEC 62443-3-3 SR 2.4 Mobile code and NIST SP 800-53 SC-18 Mobile code that is insufficient for the domain to improve score based on this subcategory.
3.3. Assurance Model
- 3—the requirement is mandatory and must be satisfied for the final solution to be acceptable;
- 2—the requirement is a high priority and should be included, if possible, within the delivery time frame with lower priority;
- 1—the requirement is desirable, but the priority is the lowest;
- 0—the requirement is not necessary to be addressed.
- Initial—security controls introduced through requirement are implemented ad hoc with a low level of maturity and traceability;
- Managed—security controls are implemented and documented to comply with the requirement at the current point in time but without a clear vision for further improvement in case of an organizational or system change; possible requirement enhancements are not implemented;
- Defined—security controls are further improved by implementing requirement enhancements if they exist; trying to define process and technology invariants where that is possible;
- Quantitatively managed—security controls are quantitatively analyzed to identify deviations and implement further improvements;
- Optimizing—security controls are continually improved through incremental and innovative technological improvements, and lessons learned.
3.4. Actors
- Actor (depender and dependee) → actor involved in the implementation;
- Task as intentional element (dependum) → security requirement that is to be implemented;
- Task dependency → relationship between social actors (depender and dependee) and security requirement.
3.5. Prioritization Criteria
4. Model
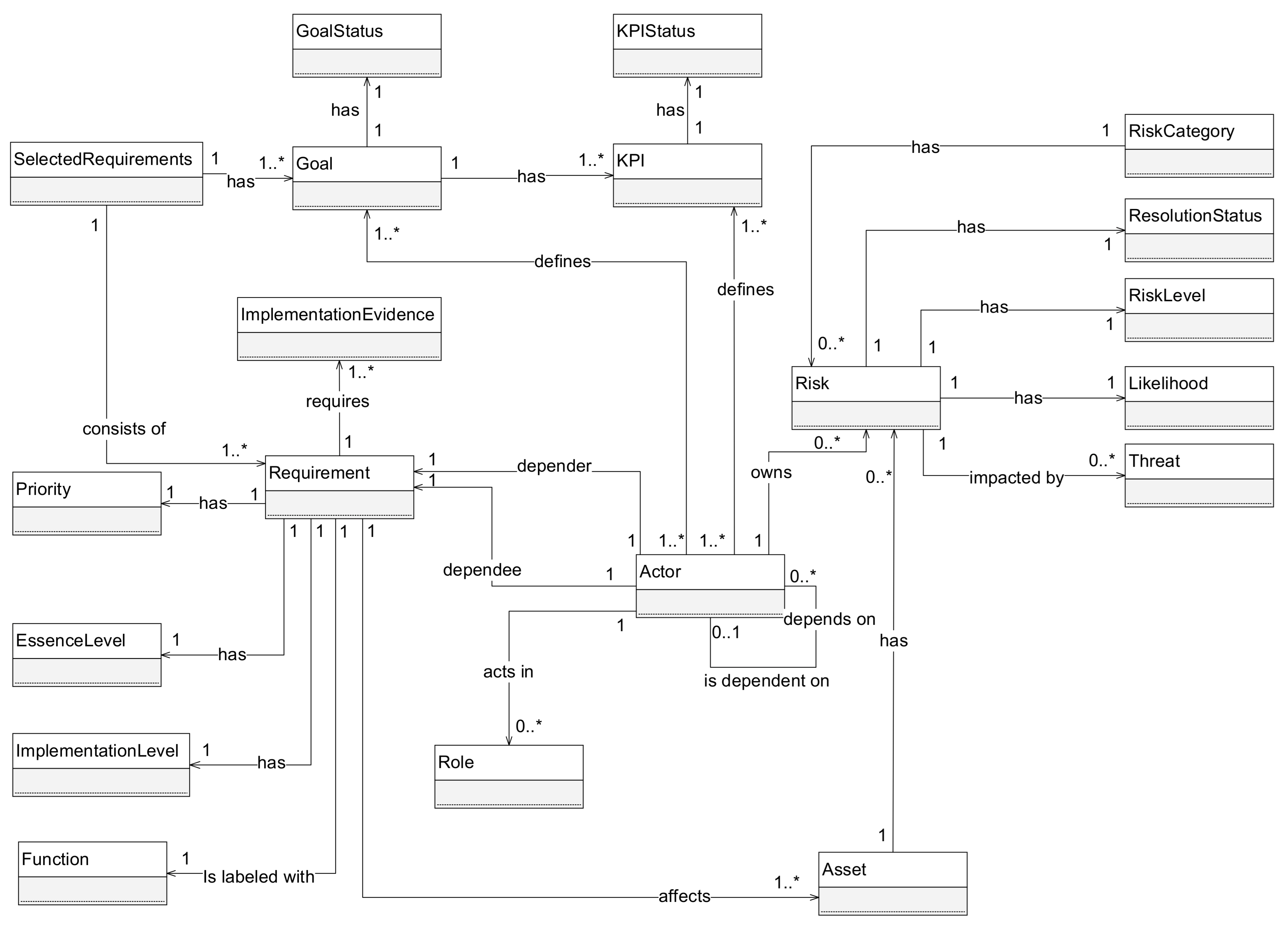
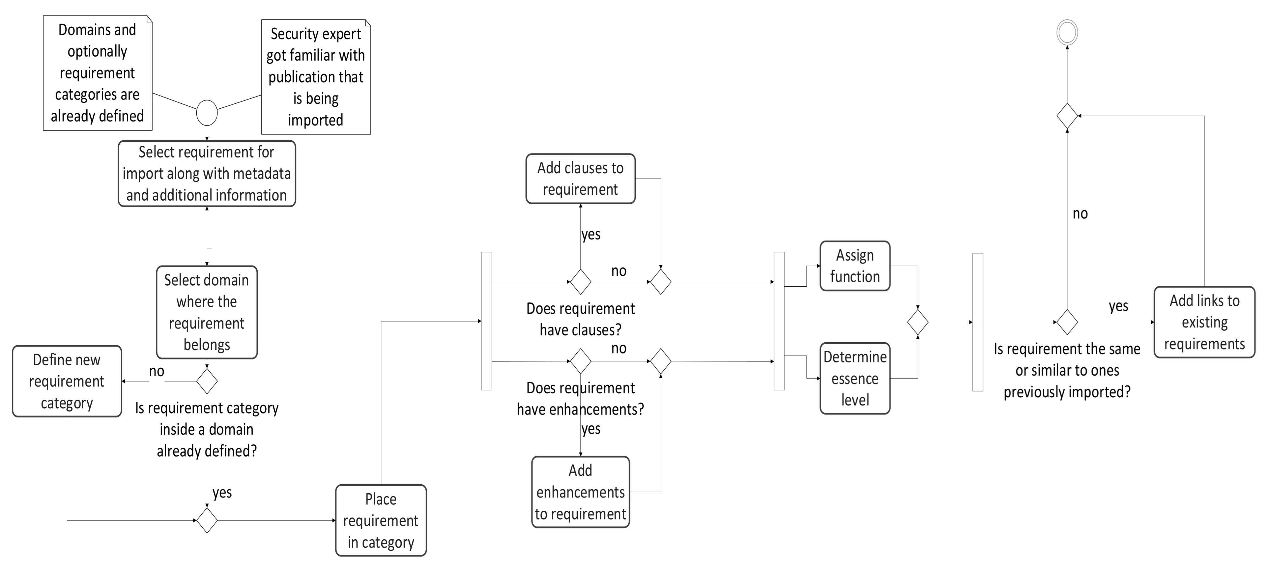
4.1. Model Creation
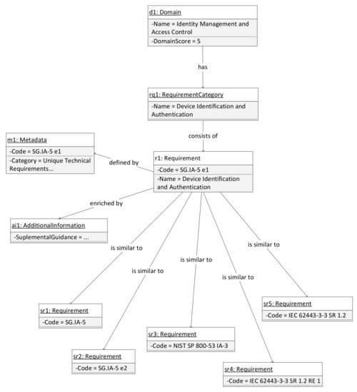
- Domain—top-level category or family through which all requirements are interpreted. Each standard classifies the requirements into specific domains as discussed in Section 3, thus it is an inevitable part of the model;
- RequirementCategory—subcategory that can be used for further grouping of the requirements based on similarity. This component is omitted from the majority of the standards—only ISO/IEC 27002 defines some granulation, others have a flat structure inside a domain—and frameworks—only CSF defines subcategories and their purpose to some extent. The existence of this component is essential for finer granulation of the requirements and basis for future classification recalibration if the need arises;
- Requirement—the main entity that contains information about the requirement itself. It also has a recursive association that indicates the connection between approximately the same requirements from different publications, or requirement enhancements from the same publication;
- Clause—requirements may not be always flat as in IEC 62443-3-3, but can consist of multiple clauses, such as requirements defined in NIST SP 800-53 or NERC CIP. This dynamic nature of the requirements’ definition is covered with this component;
- RequirementEnhancement—often base requirement has additional improvements. This entity can be used also for extending the base requirement with controls defined in different publications that are missing in the observed ones. This is also evidence for reaching the higher implementation levels;
- Metadata and Additional Information—consist of information such as publication name, author, version, type, the rationale for implementation, supplemental guidance, links, and other attachments.
- SelectedRequirements—consists of the selected requirements for tracking and analysis. The selection of the requirements is heavily impacted by the goals of the project that have to be defined from the start. This is represented with Goal(s) and GoalStatus entities that are tracked through KPI(s) that are defined by the Actor(s) acting in a specific Role(s).
- Risk—represents the main component regarding prioritization criteria described in Section 3. It is associated with the Asset(s) that can be affected by the requirement implementation. Further, risks are impacted by the Threat(s), have their Likelihood, RiskLevel, and ResolutionStatus that are set after the risk analysis. Finally, every risk is owned by the Actor.
- Requirement—it is extended to give additional information essential for the implementation such as EssenceLevel of the requirement extracted from the standard, ImplementationLevel to mark the maturity of the security control, ImplementationEvidence to support the claims about the implementation, and Function (identify, protect, detect, respond, recover). Every Requirement has the Priority that is calculated based on the Formula (1).
- Actor—it is defined as a recursive association to support the creation of actors’ dependency chain that can be complex. Every Requirement has exactly one associated depender and dependee.
4.2. Model Validation
- Name and unique identifier → can be mapped directly to class Metadata;
- Requirement base text → can be mapped directly to class Requirement;
- Requirement clauses → can be mapped directly to class Clause;
- Supplemental guidance → can be mapped to class Additional Information;
- Requirement enhancements → can be mapped directly to class RequirementEnhancement;
- Additional considerations → can be mapped to class Additional Information.
- Category—identifies whether the security requirement is a governance, risk, and compliance, common technical, or unique technical requirement. This information can help only during the initial mapping to closely determine in which requirement subcategory an observed requirement should be placed based on the similarity.
- The Impact Level Allocation—represents impact levels for confidentiality, integrity, and availability objectives expressed on a scale—low, moderate, and high. This information can be used by security experts for calculating prioritization criteria.
5. Discussion
6. Conclusions
Author Contributions
Funding
Institutional Review Board Statement
Informed Consent Statement
Data Availability Statement
Conflicts of Interest
References
- Federation of American Scientists. President’s Commission on Critical Infrastructure Protection, Critical Foundations: Protecting America’s Infrastructures. 1997. Available online: https://fas.org/sgp/library/pccip.pdf (accessed on 2 August 2021).
- Congress. Uniting and Strengthening America by Providing Appropriate Tools Required to Intercept and Obstruct Terrorism (USA Patriot Act) Act of 2001. Available online: https://www.congress.gov/107/plaws/publ56/PLAW-107publ56.pdf (accessed on 2 August 2021).
- The White House President Barack Obama. Presidential Policy Directive (PPD-21): Critical Infrastructure Security and Resilience. Available online: https://obamawhitehouse.archives.gov/the-press-office/2013/02/12/presidential-policy-directive-critical-infrastructure-security-and-resil (accessed on 2 August 2021).
- Hua, H.; Wei, Z.; Qin, Y.; Wang, T.; Li, L.; Cao, J. Review of distributed control and optimization in energy internet: From traditional methods to artificial intelligence-based methods. IET Cyber-Phys. Syst. Theory Appl. 2021, 6, 63–79. [Google Scholar] [CrossRef]
- Hua, H.; Qin, Z.; Dong, N.; Qin, Y.; Ye, M.; Wang, Z.; Chen, X.; Cao, J. Data-Driven Dynamical Control for Bottom-Up Energy Internet System. IEEE Trans. Sustain. Energy 2021. [Google Scholar] [CrossRef]
- National Institute of Standards and Technology (NIST). NIST SP 800-82 Rev.2 Guide to Industrial Control Systems (ICS) Security. Available online: https://csrc.nist.gov/publications/detail/sp/800-82/rev-2/final (accessed on 3 August 2021).
- Rinaldi, S.M.; Peerenboom, J.P.; Kelly, T.K. Identifying, understanding, and analyzing critical infrastructure interdependencies. IEEE Control. Syst. Mag. 2001, 21, 11–25. [Google Scholar] [CrossRef]
- Centre for Risk Studies; University of Cambridge; Judge Business School. The Insurance Implications of a Cyber Attack on the US Power Grid. Available online: https://www.lloyds.com/~/media/files/news%20and%20insight/risk%20insight/2015/business%20blackout/business%20blackout20150708.pdf (accessed on 2 August 2021).
- Zhu, B.; Joseph, A.; Sastry, S. A Taxonomy of Cyber Attacks on SCADA Systems. In Proceedings of the 2011 International Conference on Internet of Things and 4th International Conference on Cyber, Physical and Social Computing, Dalian, China, 19–22 October 2011; pp. 380–388. [Google Scholar] [CrossRef]
- Williams, T.J. The Purdue Enterprise Reference Architecture. Comput. Ind. 1994, 24, 141–158. [Google Scholar] [CrossRef]
- North American Electric Reliability Corporation (NERC). Frequently Asked Questions CIP Version 5 Standards Consolidated Comments Received Regarding May 1, 2015 Posting. Available online: https://www.nerc.com/pa/CI/tpv5impmntnstdy/CIPV5_FAQs_May_Posting_Consolidated_Comments_June_17_2015.pdf (accessed on 2 August 2021).
- North American Electric Reliability Corporation (NERC). GridEx. Available online: https://www.nerc.com/pa/CI/ESISAC/Pages/GridEx.aspx (accessed on 2 August 2021).
- Cybersecurity & Infrastructure Security Agency. Cyber Storm: Securing Cyber Space. Available online: https://www.cisa.gov/cyber-storm-securing-cyber-space (accessed on 2 August 2021).
- ISACA. 2019 Report: Annual ISACA/Protiviti Survey—Today’s Toughest Challenges in IT Audit: Tech Partnerships, Talent, Transformation. Available online: https://www.isaca.org/bookstore/bookstore-wht_papers-digital/whpgl (accessed on 3 August 2021).
- The Federation of German Industries (BDI). Cyber-Landscape I: Cyber Security Laws. Available online: https://web.archive.org/web/20210109145510/https://english.bdi.eu/article/news/cyber-security-laws/ (accessed on 9 January 2021).
- EUR-Lex. Communication from the Commission on a European Programme for Critical Infrastructure Protection. Available online: https://eur-lex.europa.eu/LexUriServ/LexUriServ.do?uri=COM:2006:0786:FIN:EN:PDF (accessed on 3 August 2021).
- Beckers, K.; Cote, I.; Fenz, S.; Hatebur, D.; Heisel, M. A Structured Comparison of Security Standards. In Engineering Secure Future Internet Services and Systems, Lecture Notes in Computer Science; Heisel, M., Joosen, W., Lopez, J., Martinelli, F., Eds.; Springer: Cham, Switzerland, 2014; Volume 8431, pp. 1–34. [Google Scholar] [CrossRef]
- Hale, M.L.; Gamble, R.F. Semantic hierarchies for extracting, modeling, and connecting compliance requirements in information security control standards. Requir. Eng. 2019, 24, 365–402. [Google Scholar] [CrossRef] [Green Version]
- Leszczyna, R. Standards on cyber security assessment of smart grid. Int. J. Crit. Infrastruct. Prot. 2018, 22, 70–89. [Google Scholar] [CrossRef]
- Alcaraz, C.; Zeadally, S. Critical infrastructure protection: Requirements and challenges for the 21st century. Int. J. Crit. Infrastruct. Prot. 2015, 8, 53–66. [Google Scholar] [CrossRef]
- Sommestad, T.; Ericsson, G.N.; Nordlander, J. SCADA system cyber security—A comparison of standards. In Proceedings of the IEEE PES General Meeting, Minneapolis, MN, USA, 25–29 July 2010; pp. 1–8. [Google Scholar] [CrossRef]
- Hudaib, A.; Masadeh, R.; Haj Qasem, M.; Alzaqebah, A. Requirements Prioritization Techniques Comparison. Mod. Appl. Sci. 2018, 12, 2. [Google Scholar] [CrossRef]
- Tariq, M.I.; Ahmed, S.; Memon, N.A.; Tayyaba, S.; Ashraf, M.W.; Nazir, M.; Hussain, A.; Balas, V.E.; Balas, M.M. Prioritization of Information Security Controls through Fuzzy AHP for Cloud Computing Networks and Wireless Sensor Networks. Sensors 2020, 20, 1310. [Google Scholar] [CrossRef] [PubMed] [Green Version]
- Park, K.Y.; Yoo, S.G.; Kim, J. Security Requirements Prioritization Based on Threat Modeling and Valuation Graph. In Communications in Computer and Information Science, Proceedings of the Convergence and Hybrid Information Technology, ICHIT 2011, Daejeon, Korea, 22–24 September 2011; Lee, G., Howard, D., Ślęzak, D., Eds.; Springer: Berlin/Heidelberg, Germany, 2011; Volume 206, pp. 142–152. [Google Scholar] [CrossRef]
- Duan, C.; Laurent, P.; Cleland-Huang, J.; Kwiatkowski, C. Towards automated requirements prioritization and triage. Requir. Eng. 2009, 14, 73–89. [Google Scholar] [CrossRef]
- National Institute of Standards and Technology (NIST). OSCAL: The Open Security Controls Assessment Language. Available online: https://pages.nist.gov/OSCAL/ (accessed on 3 August 2021).
- Cybersecurity & Infrastructure Security Agency. The Cyber Security Evaluation Tool (CSET). Available online: https://us-cert.cisa.gov/ics/Downloading-and-Installing-CSET (accessed on 2 August 2021).
- Lee, K.A. CS2SAT: The Control Systems Cyber Security Self-Assessment Tool. In Proceedings of the ISA EXPO 2007, Houston, TX, USA, 2–4 October 2007. [Google Scholar]
- Cybersecurity & Infrastructure Security Agency. Cyber Resilience Review Self-Assessment Package (CRR). Available online: https://us-cert.cisa.gov/sites/default/files/c3vp/csc-crr-self-assessment-package.pdf (accessed on 2 August 2021).
- Airports Council International. Cyber Self-Assessment Tool. Available online: https://aci.aero/about-aci/priorities/airport-it/cybersecurity/self-assessment-tool/ (accessed on 3 August 2021).
- Center for Internet Security. CIS Controls Self Assessment Tool (CIS CSAT). Available online: https://www.cisecurity.org/controls/cis-controls-self-assessment-tool-cis-csat/ (accessed on 3 August 2021).
- Barlette, Y.; Fomin, V.V. The Adoption of Information Security Management Standards: A Literature Review. In Cyber-Security & Global Information Assurance: Threat, Analysis and Response Solutions; Knapp, K.J., Ed.; IGI Global: New York, NY, USA, 2009; pp. 119–140. [Google Scholar] [CrossRef] [Green Version]
- Leszczyna, R.; Fovino, I.N.; Masera, M. Approach to security assessment of critical infrastructures’ information systems. IET Inf. Secur. 2011, 5, 135–144. [Google Scholar] [CrossRef] [Green Version]
- Von Solms, R. Information security management: Why standards are important. Inf. Manag. Comput. Secur. 1999, 7, 50–58. [Google Scholar] [CrossRef]
- Thome, A.M.T.; Scavarda, L.F.; Scavarda, A.J. Conducting systematic literature review in operations management. Prod. Plan. Control. 2016, 27, 408–420. [Google Scholar] [CrossRef]
- Hunter, E.N. A Comparative Analysis of Cybersecurity Guidelines and Standards for Nuclear Power Plants. Master’s Thesis, Department of Computer Science, Faculty of Information Technology, Tallinn University of Technology, Tallinn, Estonia, 2016. [Google Scholar]
- Kuligowski, C. Comparison of IT Security Standards. Technical Report. Available online: https://web.archive.org/web/20161127054838/http://www.federalcybersecurity.org/CourseFiles/WhitePapers/ISOvNIST.pdf (accessed on 27 November 2016).
- Gazis, V. A Survey of Standards for Machine-to-Machine and the Internet of Things. IEEE Commun. Surv. Tutor. 2017, 19, 482–511. [Google Scholar] [CrossRef]
- International Electrotechnical Commission (IEC). IEC 62443-3-3:2013 Industrial Communication Networks—Network and System Security—Part 3-3: System Security Requirements and Security Levels. Available online: https://webstore.iec.ch/publication/7033 (accessed on 2 August 2021).
- ISO/IEC. ISO/IEC 27001:2013: Information Technology Security Techniques Information Security Management Systems Requirements; ISO: Geneva, Switzerland, 2013. [Google Scholar]
- ISO/IEC. ISO/IEC 27002:2013: Information Technology—Security Techniques—Code of Practice for Information Security Controls; ISO: Geneva, Switzerland, 2013. [Google Scholar]
- National Institute of Standards and Technology (NIST). NIST SP 800-53 Rev.5 Security and Privacy Controls for Information Systems and Organizations. Available online: https://csrc.nist.gov/publications/detail/sp/800-53/rev-5/final (accessed on 3 August 2021).
- North American Electric Reliability Corporation (NERC). CIP Standards. Available online: https://www.nerc.com/pa/Stand/Pages/CIPStandards.aspx (accessed on 3 August 2021).
- National Institute of Standards and Technology (NIST). NIST SP 800-53, Revision 5 Control Mappings to ISO/IEC 27001. Available online: https://csrc.nist.gov/CSRC/media/Publications/sp/800-53/rev-5/final/documents/sp800-53r5-to-iso-27001-mapping.docx (accessed on 3 August 2021).
- National Institute of Standards and Technology (NIST). Framework for Improving Critical Infrastructure Cybersecurity Version 1.1. Available online: https://www.nist.gov/cyberframework/framework (accessed on 3 August 2021).
- National Cyber Security Framework. 2015 Italian Cyber Security Report a National Cyber Security Framework. Available online: https://www.cybersecurityframework.it/sites/default/files/CSR2015_ENG.pdf (accessed on 3 August 2021).
- Alcaraz, C.; Zeadally, S. Critical Control System Protection in the 21st Century. Computer 2013, 46, 74–83. [Google Scholar] [CrossRef]
- Cybersecurity & Infrastructure Security Agency. Catalog of Control Systems Security: Recommendations for Standards Developers. Available online: https://us-cert.cisa.gov/sites/default/files/documents/CatalogofRecommendationsVer7.pdf (accessed on 2 August 2021).
- Sabillon, R.; Serra-Ruiz, J.; Cavaller, V.; Cano, J. A Comprehensive Cybersecurity Audit Model to Improve Cybersecurity Assurance: The CyberSecurity Audit Model (CSAM). In Proceedings of the 2017 International Conference on Information Systems and Computer Science (INCISCOS), Quito, Ecuador, 23–25 November 2017; pp. 253–259. [Google Scholar] [CrossRef]
- Carias, J.F.; Borges, M.R.S.; Labaka, L.; Arrizabalaga, S.; Hernantes, J. The Order of the Factors DOES Alter the Product: Cyber Resilience Policies’ Implementation Order. In Advances in Intelligent Systems and Computing, Proccedings of the 13th International Conference on Computational Intelligence in Security for Information Systems, CISIS 2020, Burgos, Spain, 16–18 September 2020; Herrero, A., Cambra, C., Urda, D., Sedano, J., Quintian, H., Corchado, E., Eds.; Springer: Cham, Switzerland, 2020; Volume 1267, pp. 306–315. [Google Scholar] [CrossRef]
- Office of the Under Secretary of Defense for Acquisition & Sustainment Cybersecurity Maturity Model Certification. Cybersecurity Maturity Model Certification (CMMC). Available online: https://www.acq.osd.mil/cmmc/docs/CMMC_ModelMain_V1.02_20200318.pdf (accessed on 3 August 2021).
- Cyber Defense Matrix. Available online: https://cyberdefensematrix.com/ (accessed on 3 August 2021).
- Gilsinn, J.; Schierholz, R. Security Assurance Levels: A Vector Approach to Describing Security Requirements. Other, National Institute of Standards and Technology, Gaithersburg, MD, USA. 2010. Available online: https://tsapps.nist.gov/publication/get_pdf.cfm?pub_id=906330 (accessed on 3 August 2021).
- Office of Cybersecurity, Energy Security, and Emergency Response. Cybersecurity Capability Maturity Model (C2M2). Available online: https://www.energy.gov/sites/default/files/2021-07/C2M2%20Version%202.0%20July%202021_508.pdf (accessed on 3 August 2021).
- Carnegie Mellon University. CMMI for Development, Version 1.3. Available online: https://resources.sei.cmu.edu/library/asset-view.cfm?assetid=9661 (accessed on 3 August 2021).
- Akinpelu, T.; van Eck, R.; Zuva, T. Maturity Models, Challenges and Open Issues. In Software Engineering and Algorithms, CSOC 2021, Lecture Notes in Networks and Systems; Silhavy, R., Ed.; Springer: Cham, Switzerland, 2021; Volume 230, pp. 110–118. [Google Scholar] [CrossRef]
- Payne, S.C. A Guide to Security Metrics. SANS Institute. Available online: https://sansorg.egnyte.com/dl/kiYWJmz3vh/ (accessed on 3 August 2021).
- Boehm, B.W. Software Engineering Economics. In Pioneers and Their Contributions to Software Engineering; Broy, M., Denert, E., Eds.; Springer: Berlin/Heidelberg, Germany, 2001; pp. 4–21. [Google Scholar] [CrossRef]
- Yu, E. Modeling Strategic Relationships for Process Reengineering. Ph.D. Thesis, Department of Computer Science, University of Toronto, Ontario, ON, Canada, 1995. [Google Scholar]
- Achimugu, P.; Selamat, A.; Ibrahim, R.; Mahrin, M.N. A systematic literature review of software requirements prioritization research. Inf. Softw. Technol. 2014, 56, 568–585. [Google Scholar] [CrossRef]
- European Commission. Risk Assessment Methodologies for Critical Infrastructure Protection. Part I: A State of the Art. Available online: https://publications.jrc.ec.europa.eu/repository/handle/JRC70046 (accessed on 3 August 2021).
- Cherdantseva, Y.; Burnap, P.; Blyth, A.; Eden, P.; Jones, K.; Soulsby, H.; Stoddart, K. A review of cyber security risk assessment methods for SCADA systems. Comput. Secur. 2016, 56, 1–27. [Google Scholar] [CrossRef] [Green Version]
- Tweneboah-Koduah, S.; Buchanan, W.J. Security Risk Assessment of Critical Infrastructure Systems: A Comparative Study. Comput. J. 2018, 61, 1389–1406. [Google Scholar] [CrossRef]
- Cox, L.A.T.J. Some Limitations of “Risk = Threat × Vulnerability × Consequence” for Risk Analysis of Terrorist Attacks. Risk Anal. 2008, 28, 1749–1761. [Google Scholar] [CrossRef] [PubMed]
- National Institute of Standards and Technology (NIST). NIST 800-160 Vol. 1 Systems Security Engineering: Considerations for a Multidisciplinary Approach in the Engineering of Trustworthy Secure Systems. Available online: https://csrc.nist.gov/publications/detail/sp/800-160/vol-1/final (accessed on 3 August 2021).
- Fine, W.T. Mathematical Evaluation for Controlling Hazards. J. Saf. Res. 1971, 3, 157–166. [Google Scholar]
- National Institute of Standards and Technology (NIST). NIST 800-30 Rev. 1 Guide for Conducting Risk Assessments. Available online: https://csrc.nist.gov/publications/detail/sp/800-30/rev-1/final (accessed on 3 August 2021).
- Joh, H.; Malaiya, Y.K. A Framework for Software Security Risk Evaluation Using the Vulnerability Lifecycle and CVSS Metrics. In Proceedings of the International Workshop on Risk and Trust in Extended Enterprises, San Jose, CA, USA, 1–4 November 2010; pp. 430–434. [Google Scholar]
- ISO/IEC. ISO/IEC 27005:2018: Information Technology Security Techniques Information Security Risk Management; ISO: Geneva, Switzerland, 2018. [Google Scholar]
- National Institute of Standards and Technology (NIST). NIST 7628 Rev.1 Guidelines for Smart Grid Cybersecurity. Available online: https://csrc.nist.gov/publications/detail/nistir/7628/rev-1/final (accessed on 3 August 2021).
- Marjanovic, J.; Dalcekovic, N.; Sladic, G. Improving Critical Infrastructure Protection by Enhancing Software Acquisition Process Through Blockchain. In Proceedings of the 7th Conference on the Engineering of Computer Based Systems, Novi Sad, Serbia, 26–27 May 2021; Association for Computing Machinery: New York, NY, USA, 2021; pp. 1–7. [Google Scholar] [CrossRef]







| Publication | Type of Publication | Occurrence |
|---|---|---|
| NERC CIP | Regulation | 16 |
| IEC 62351 | Standard | 14 |
| ISO/IEC 27001/27002 | Standard | 11 |
| NISTIR 7628 | Standard | 11 |
| NIST SP 800-53 | Guideline | 9 |
| IEC 62443 (ISA 99) | Standard | 8 |
| NIST SP 800-82 | Guideline | 6 |
| IEC 61850 | Standard | 4 |
| GB/T 22239 | Standard | 3 |
| DHS Catalog | Guideline | 2 |
| Domain | Objective | Score |
|---|---|---|
| Business Continuity and Disaster Recovery | Define and practice backup and recovery procedures to recuperate in case of an incident. | 4 |
| Data Handling | Define data classification and analyze usage in the organization. | 4 |
| Identity Management and Access Control | Apply security controls for the identification, authentication, and access to the systems by complying with principles of least privilege and separation of duties. | 4 |
| Network Security | Apply security controls to protect network architecture and maintain defense-in-depth. | 4 |
| Secure Design, Implementation, and Validation | Practice secure design analysis, implementation, and validation to ensure the developed system is secure. | 4 |
| Security Monitoring | Employ security controls for the collection of security-related information. | 4 |
| Asset Management | Manage all technology assets throughout the whole lifecycle from the procurement until disposal. | 3 |
| Change Management | Employ and follow procedures to ensure only authorized changes can occur. | 3 |
| Compliance Capability | Employ regular assessments and internal audits to maintain targeted compliance. | 3 |
| Configuration Management | Establish and maintain consistency of the system’s configuration within its lifecycle. | 3 |
| Endpoint Security | Apply security controls to protect endpoint devices and maintain defense-in-depth. | 3 |
| Incident Response | Define and maintain procedures for incident response. | 3 |
| Personnel Security | Practice background and psychological checks during the hiring process for a specific role. | 3 |
| Physical and Environmental Security | Apply physical and environmental controls to ensure that technology assets cannot be compromised. | 3 |
| Risk Management and Assessment | Detect, analyze, and assess all security risks that can affect human or technology assets. | 3 |
| Security Awareness and Training | Employ continuous development of the personnel by raising security awareness and culture within the organization and offer specialized training. | 3 |
| Security Operations | Employ mechanisms to implement operational security controls. | 3 |
| Security and Privacy Governance | Define an organization’s systematic program to address security. | 3 |
| System, Data, and Communication Protection | Utilize well-known industry-recognized controls for securing data in transit and at rest. | 3 |
| System and Services Acquisition | Perform all needed examinations to make sure that all systems and services that are acquired comply with the organization’s policies and do not introduce additional risk. | 3 |
| Vulnerability and Patch Management | Establish controls and processes to help identify vulnerabilities within the infrastructure and provide appropriate protection against threats that could adversely affect the security of the system. | 3 |
| Maintenance | Properly maintain all technology assets by applying vendor recommended configuration and industry best practices. | 2 |
| Portable Device Security | Detect, analyze, and assess all security risks that can affect human or technology assets. | 2 |
| Resource Management | Properly allocate and efficiently manage human and technology resources required for each new or existing project. | 2 |
| Domain | Objective |
|---|---|
| Business Continuity and Disaster Recovery | SG.CP-1, SG.CP-2, SG.CP-3, SG.CP-4, SG.CP-5, SG.CP-6, SG.CP-7, SG.CP-8, SG.CP-9, SG.CP-10, SG.IR-10 |
| Data Handling | SG.AC-20, SG.CM-9, SG.ID-1, SG.ID-2, SG.ID-3, SG.ID-4, SG.ID-5, SG.MP-1, SG.MP-2, SG.MP-3, SG.MP-4, SG.MP-5, SG.MP-6 |
| Identity Management and Access Control | SV.AC-1, SG.AC-2, SG.AC-3, SG.AC-4, SG.AC-6, SG.AC-7, SG.AC-8, SG.AC-11, SG.AC-12, SG.AC-13, SG.AC-14, SG.AC-15, SG.AC-16, SG.AC-17, SG.AC-18, SG.AC-19, SG.AC-21, SG.CM-5, SG.IA-1, SG.IA-2, SG.IA-3, SG.IA-4, SG.IA-5, SG.SC-19 |
| Network Security | SG.AC-5, SG.CA-4, SG.SC-2, SG.SC-5, SG.SC-7, SG.SC-18, SG.SC-21 |
| Secure Design, Implementation, and Validation | SG.AC-9, SG.AC-10, SG.CP-11, SG.IA-6, SG.IR-9, SG.PL-2, SG.SA-8, SG.SA-10, SG.SC-3, SG.SC-4, SG.SC-6, SG.SC-22, SG.SC-24, SG.SC-25, SG.SC-27, SG.SC-28, SG.SC-29, SG.SC-30, SG.SI-6, SG.SI-8, SG.SI-9 |
| Security Monitoring | SG.AU-1, SG.AU-2, SG.AU-3, SG.AU-4, SG.AU-5, SG.AU-6, SG.AU-7, SG.AU-8, SG.AU-9, SG.AU-10, SG.AU-13, SG.AU-15, SG.AU-16, SG.CA-6, SG.SI-4 |
| Asset Management | SG.CM-8 |
| Change Management | SG.CM-3, SG.CM-4 |
| Compliance Capability | SG.AU-11, SG.AU-14, SG.CA-1, SG.CA-2 |
| Configuration Management | SG.CM-1, SG.CM-2, SG.CM-6, SG.CM-7, SG.CM-10, SG.CM-11, SG.SA-6, SG.SA-7, SG.SA-9 |
| Endpoint Security | SG.SC-13, SG.SC-16, SG.SC-23, SG.SI-3, SG.SI-7 |
| Incident Response | SG.IR-1, SG.IR-2, SG.IR-3, SG.IR-4, SG.IR-5, SG.IR-6, SG.IR-7, SG.IR-8, SG.IR-11 |
| Personnel Security | SG.PL-3, SG.PS-1, SG.PS-2, SG.PS-3, SG.PS-4, SG.PS-5, SG.PS-6, SG.PS-7, SG.PS-8, SG.PS-9, SG.SA-2 |
| Physical and Environmental Security | SG.PE-1, SG.PE-2, SG.PE-3, SG.PE-4, SG.PE-5, SG.PE-6, SG.PE-7, SG.PE-8, SG.PE-9, SG.PE-10, SG.PE-11, SG.PE-12 |
| Risk Management and Assessment | SG.PL-4, SG.PM-5, SG.RA-1, SG.RA-2, SG.RA-3, SG.RA-4, SG.RA-5 |
| Security Awareness and Training | SG.AT-1, SG.AT-2, SG.AT-3, SG.AT-4, SG.AT-6, SG.AT-7 |
| Security Operations | / |
| Security and Privacy Governance | SG.AT-5, SG.CA-3, SG.CA-5, SG.PM-1, SG.PM-2, SG.PM-3, SG.PM-4, SG.PM-6, SG.PM-8, SG.PL-5, SG.SI-1, SG.SI-5 |
| System, Data, and Communication Protection | SG.SC-1, SG.SC-8, SG.SC-9, SG.SC-10, SG.SC-11, SG.SC-12, SG.SC-14, SG.SC-15, SG.SC-17, SG.SC-20, SG.SC-26 |
| System and Services Acquisition | SG.SA-1, SG.SA-4, SG.SA-5, SG.SA-11 |
| Vulnerability and Patch Management | SG.RA-6, SG.SI-2 |
| Maintenance | SG.MA-1, SG.MA-2, SG.MA-3, SG.MA-4, SG.MA-5, SG.MA-6, SG.MA-7 |
| Portable Device Security | / |
| Resource Management | SG.PL-1, SG.PM-7, SG.SA-3, SG.AU-12 |
Publisher’s Note: MDPI stays neutral with regard to jurisdictional claims in published maps and institutional affiliations. |
© 2021 by the authors. Licensee MDPI, Basel, Switzerland. This article is an open access article distributed under the terms and conditions of the Creative Commons Attribution (CC BY) license (https://creativecommons.org/licenses/by/4.0/).
Share and Cite
Stojkov, M.; Dalčeković, N.; Markoski, B.; Milosavljević, B.; Sladić, G. Towards Cross-Standard Compliance Readiness: Security Requirements Model for Smart Grid. Energies 2021, 14, 6862. https://doi.org/10.3390/en14216862
Stojkov M, Dalčeković N, Markoski B, Milosavljević B, Sladić G. Towards Cross-Standard Compliance Readiness: Security Requirements Model for Smart Grid. Energies. 2021; 14(21):6862. https://doi.org/10.3390/en14216862
Chicago/Turabian StyleStojkov, Milan, Nikola Dalčeković, Branko Markoski, Branko Milosavljević, and Goran Sladić. 2021. "Towards Cross-Standard Compliance Readiness: Security Requirements Model for Smart Grid" Energies 14, no. 21: 6862. https://doi.org/10.3390/en14216862
APA StyleStojkov, M., Dalčeković, N., Markoski, B., Milosavljević, B., & Sladić, G. (2021). Towards Cross-Standard Compliance Readiness: Security Requirements Model for Smart Grid. Energies, 14(21), 6862. https://doi.org/10.3390/en14216862

