Modelling Surface Electric Discharge Propagation on Polluted Insulators under AC Voltage
Abstract
:1. Introduction
2. Laboratory Model
3. Experimental Investigations
4. Mathematical Modelling
4.1. Basic Concept
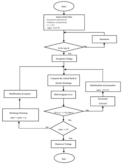
4.2. Simulation Model
- -
- The discharge progresses stepwise on a plane (two-dimensional) where the conductive surface of the polluted insulator is considered constant.
- -
- The electrical arc initiates at the cylindrical electrode subjected to high voltage and progress towards the grounded plane electrode.
- -
- The discharge propagates randomly from the most intense field points, emphasising the predominant effect of the electric field.
4.2.1. Discharge Inception
4.2.2. Discharge Propagation Criteria
5. Simulation Results and Validation against Experiments
- -
- Radius of circular electrode RP = 1.5 cm, 2.5 cm.
- -
- The length of the plane electrode L = 15.5 cm, L = 25.5 cm.
- -
- Inter-electrode distance D = 10 cm, 20 cm, 30 cm, 40 cm.
- -
- Four layers of pollution of different conductivity are considered (γ = 10 µS/cm, 80 S/cm, 400 µS/cm, γ = 900 µS/cm).
6. Conclusions
Author Contributions
Funding
Institutional Review Board Statement
Informed Consent Statement
Data Availability Statement
Acknowledgments
Conflicts of Interest
Abbreviations
| Exp | Experimental results |
| FEM | Finite element method |
| Exp | Experimental results |
| FEM | Finite element method |
| FEMM | The Finite Element Method Magnetics software |
| HV | High voltage |
| IEC | International Electrotechnical standards |
| PMT | Photonics photomultiplier simulation results |
| Nomenclature | |
| A | Width of the rectangular electrode |
| D | Inter-electrode distance |
| E | Electric field |
| Earc | The voltage gradient in the arc column |
| The threshold electric field | |
| Ep | The voltage gradient in the pollution layer |
| I | Leakage current |
| L | Length of the rectangular electrode |
| Arc length, the maximum radial length of the discharge | |
| m1 | Geometric correction coefficient |
| m2 | Correction coefficient of the pollution |
| mmesh | Number of angular divisions |
| N and n | Arc constants |
| nmesh | Number of radial divisions |
| Number of steps | |
| P | Air pressure |
| Rp | Radius of the cylindrical electrode |
| Residual resistance of the pollution layer | |
| t | Temperature |
| The threshold voltage | |
| Critical voltage of the re-ignition condition | |
| Arc voltage | |
| U | Applied voltage |
| XL | Distance between the centre of the circular electrode and the end of the plane electrode |
| γ | Conductivity of pollution layer |
| ∆θ | Angular steps |
| ∆r | Radial steps |
| The linear voltage drop | |
| δ | The air density |
| Random variable | |
References
- Venkataraman, S.; Gorur, R.S. Prediction of flashover Voltage of non-ceramic Insulators under Contaminated Conditions. IEEE Trans. Dielectr. Electr. Insul. 2006, 13, 862–869. [Google Scholar] [CrossRef]
- Slama, M.E.-A.; Beroual, A.; Hadi, H. Analytical Computation of Discharge Characteristic Constants and Critical Parameters of Flashover of Polluted Insulators. IEEE Trans. Dielectr. Electr. Insul. 2006, 17, 1764–1771. [Google Scholar] [CrossRef]
- Hussain, M.M.; Farokhi, S.; McMeekin, S.G.; Farzaneh, M. Risk Assessment of Failure of Outdoor High Voltage Polluted Insulators under Combined Stresses Near Shoreline. Energies 2017, 10, 1661. [Google Scholar] [CrossRef] [Green Version]
- Hussain, M.M.; Farokhi, S.; McMeekin, S.G.; Farzaneh, M. Mechanism of saline deposition and surface flashover on outdoor insulators near coastal areas part II: Impact of various environment stresses. IEEE Trans. Dielectr. Electr. Insul. 2017, 24, 1068–1076. [Google Scholar] [CrossRef] [Green Version]
- Fofana, I.; N’cho, J.S.; Betie, A.; Hounton, E.; Meghnefi, F.; Yapi, K.M.L. Lessons to Learn from Post-Installation Pollution Levels Assessment of Some Distribution Insulators. Energies 2020, 13, 4064. [Google Scholar] [CrossRef]
- Farzaneh, M.; Chisholm, W.A. Insulators for Icing and Polluted Environments; Wiley: Hoboken, NJ, USA, 2009. [Google Scholar]
- Amrani, M.L. Etude de L’évolution en Bidimensionnel de L’arc Electrique sur une Surface Diélectrique Polluée. Ph.D. Thesis, Université des Sciences et de la Technologie Houari Boumediene, Alger, Algerie, 2019. [Google Scholar]
- Rumeli, A.; Hızal, M.; Demir, Y. Analytical Estimation of Flashover Performances of Polluted Insulators. Madras 1981, 1, 1–6. [Google Scholar]
- Aydogmus, Z.; Cebeci, M. A New Flashover Dynamic Model of Polluted HV Insulators. IEEE Trans. Dielectr. Electr. Insul. 2004, 11, 577–584. [Google Scholar] [CrossRef]
- Claverie, P. Predetermination of the Behaviour of Polluted Insulators. IEEE Trans. 1971, 90, 1902–1908. [Google Scholar] [CrossRef]
- Mekhaldi, A. Etude des Phénomènes de Conduction et de Décharge Electrique sur des Surfaces Isolantes Polluées Sous Tension Alternative 50 Hz. Ph.D. Thesis, Ecole Nationale Polytechnique, Alger, Algerie, June 1999. [Google Scholar]
- Rizk, F.A.M. Mathematical Models for Pollution Flashover. Electra 1981, 78, 71–103. [Google Scholar]
- Volat, C.; Farzaneh, M.; Mhaguen, N. Improved FEM models of one- and two-arcs to predict AC critical flashover voltage of ice-covered insulators. IEEE Trans. Dielectr. Electr. Insul. 2011, 18, 393–400. [Google Scholar] [CrossRef]
- Jabbari, M.; Volat, C.; Farzaneh, M. A New Single-arc AC Dynamic FEM Model of Arc Propagation on Ice Surfaces. In Proceedings of the 31st Electrical Insulation Conference (EIC), Ottawa, ON, Canada, 2–5 June 2013; pp. 360–364. [Google Scholar]
- Jabbari, M.; Volat, C.; Fofana, I. Application of a New Dynamic Numerical Model to Predict Polluted Insulator Flashover Voltage. In Proceedings of the Electrical Insulation Conference, Philadelphia, PA, USA, 8–11 June 2014; pp. 102–106. [Google Scholar]
- Hampton, B.F. Flashover Méchanism of Polluted Insulation. Proc. PIEE. 1964, 111, 985–990. [Google Scholar]
- Hesketh, S. General criterion for the prédiction of pollution flashover. Proc. IEE. 1967, 114, 531–532. [Google Scholar] [CrossRef]
- Anjana, S.; Lakshminarasmha, C.S. Computed of Flashover Voltages of Polluted Insulators using Dynamic Arc Model. In Proceedings of the 6th International Symposium on high-voltage Engineering, New Orleans, LA, USA, 28 August–1 September 1989. [Google Scholar]
- Wilkins, R. Flashover Voltage of High Voltage Insulators with Uniform Surface Pollution Films. Proc. IEE. 1969, 116, 457–465. [Google Scholar] [CrossRef]
- Dhahbi-Megriche, N.; Beroual, A.; Krahenbuhl, L. A New Proposal Model for Polluted Insulators Flashover. J. Phys. D Appl. Phys 1997, 30, 889–894. [Google Scholar] [CrossRef]
- Tavakoli, C.; Farzaneh, M.; Fofana, I.; Beroual, A. Dynamics and Modeling of AC Arc on Surface of Ice. IEEE Trans. Dielectr. Electr. Insul. 2006, 13, 1278–1285. [Google Scholar] [CrossRef]
- Teguar, M.; Mekhaldi, A.; Boubakeur, A.; Harid, N. Flashover performance of non-uniformly polluted glass insulating surface under hvac stress. Int. J. Power Energy Syst. 2017, 37. [Google Scholar] [CrossRef]
- Mekhaldi, A.; Namane, D.; Bouazabia, S.; Beroual, A. Flashover of Discontinuous Pollution Layer on HV Insulators. IEEE Trans. Dielectr. Electr. Insul. 1999, 6, 900–906. [Google Scholar] [CrossRef]
- Mekhaldi, A.; Bouazabia, S. Conduction Phenomena on Polluted Insulating Surfaces under AC High Voltage. In Proceedings of the 9th International Symposium on HV Engineering, Graz, Austria, 19–23 October 1995; pp. 31–74. [Google Scholar]
- Fofana, I.; Farzaneh, M.; Hemmatjou, H.; Volat, C. Study of Discharge in Air from The Tip of an Icicle. IEEE Trans. Dielectr. Electr. Insul. 2008, 15, 730–740. [Google Scholar] [CrossRef]
- Farokhi, S.; Farzaneh, M.; Fofana, I. Experimental Investigation of the Process of Arc Propagation over an Ice Surface. IEEE Trans. Dielectr. Electr. Insul. 2010, 92, 464–485. [Google Scholar] [CrossRef]
- Claverie, P.; Porcheron, Y. How to Choose Insulators for Polluted Areas. IEEE Trans. Power Appar. Syst. 1973, 92, 1121–1131. [Google Scholar] [CrossRef]
- Teguar, M. Modélisations D’isolateurs Pollués Soumis à Divers Paramètres Electrogéométriques. Ph.D. Thesis, Ecole Nationale Polytechnique, Alger, Algerie, 2003.Obenaus, F. Fremdschichtüberschlag und Kriechweglänge. Dtsch. Elektrotech. 1958, 4, 135–136. [Google Scholar]
- Rizk, F.A.M. Analysis of Dielectric Recovery with Reference to Dry—Zone Arcs on Polluted Insulators. In Proceedings of the IEEE PES Winter Power Meeting, New York, NY, USA, 28 January–2 February 1971. [Google Scholar]
- Rizk, F.A.M. A Criterion for AC Flashover of Polluted Insulators. In Proceedings of the IEEE PES Winter Power Meeting, New York, NY, USA, 28 January–2 February 1971. [Google Scholar]
- Dhahbi, N.; Beroual, A. Flashover dynamic model of polluted insulators under ac voltage. IEEE Trans. Dielectr. Electr. Insul. 2000, 7, 283–289. [Google Scholar] [CrossRef]
- Pelissier, R. L’effet Couronne sur les Lignes Aériennes; Indice D-160; Technique de L’ingénieur: Paris, France, 1951; Volume 1. [Google Scholar]
- Rakotonandrasana, J.H.; Beroual, A.; Fofana, I. Modelling of the negative discharge in long air gaps under impulse voltages. J. Phys. D Appl. Phys. 2008, 41, 105210. [Google Scholar] [CrossRef]
- Peek, F.W. Dielectric Phenomena in High-Voltage Engineering; McGraw-Hill: New York, NY, USA, 1929. [Google Scholar]
- Warner, E.H. Corona Discharge; Forgotten Books: London, UK, April 2018; 146p. [Google Scholar]
- Amrani, M.L.; Bouazabia, S.; Fofana, I.; Meghnefi, F.; Jabbari, M. Modified Peek formula for calculating positive DC corona inception voltage on polluted insulator. Electr. Eng. 2019, 101, 489. [Google Scholar] [CrossRef]
- Amrani, M.L.; Bouazabia, S.; Fofana, I.; Meghnefi, F.; Jabbari, M. On Discharge Inception Voltage for Insulators under Non-uniform Field with AC Voltage. In Proceedings of the International on Advanced Electrical Engineering 2019 (ICAEE 2019), El Hamma, Algiers, 19–21 November 2019. [Google Scholar] [CrossRef]
- Meeker, D. Finite Element Method Magnetics; Version 4.2, User’s Manual; University of Virginia: Charlottesville, VA, USA, 2004. [Google Scholar]













Publisher’s Note: MDPI stays neutral with regard to jurisdictional claims in published maps and institutional affiliations. |
© 2021 by the authors. Licensee MDPI, Basel, Switzerland. This article is an open access article distributed under the terms and conditions of the Creative Commons Attribution (CC BY) license (https://creativecommons.org/licenses/by/4.0/).
Share and Cite
Amrani, M.L.; Bouazabia, S.; Fofana, I.; Meghnefi, F.; Jabbari, M.; Khelil, D.; Boudiaf, A. Modelling Surface Electric Discharge Propagation on Polluted Insulators under AC Voltage. Energies 2021, 14, 6653. https://doi.org/10.3390/en14206653
Amrani ML, Bouazabia S, Fofana I, Meghnefi F, Jabbari M, Khelil D, Boudiaf A. Modelling Surface Electric Discharge Propagation on Polluted Insulators under AC Voltage. Energies. 2021; 14(20):6653. https://doi.org/10.3390/en14206653
Chicago/Turabian StyleAmrani, Mohamed Lamine, Slimane Bouazabia, Issouf Fofana, Fethi Meghnefi, Marouane Jabbari, Djazia Khelil, and Amina Boudiaf. 2021. "Modelling Surface Electric Discharge Propagation on Polluted Insulators under AC Voltage" Energies 14, no. 20: 6653. https://doi.org/10.3390/en14206653
APA StyleAmrani, M. L., Bouazabia, S., Fofana, I., Meghnefi, F., Jabbari, M., Khelil, D., & Boudiaf, A. (2021). Modelling Surface Electric Discharge Propagation on Polluted Insulators under AC Voltage. Energies, 14(20), 6653. https://doi.org/10.3390/en14206653

