A New Arrangement of Active Coils for Wireless Charging of UAV
Abstract
1. Introduction
2. Proposed Wireless Charging of UAV System
2.1. Model of System Mutual Inductance and Radial Misalignment Distance
2.2. Model of Output Power and Input Voltage
3. Simulation
3.1. Simulation of Mutual Inductance Parameters
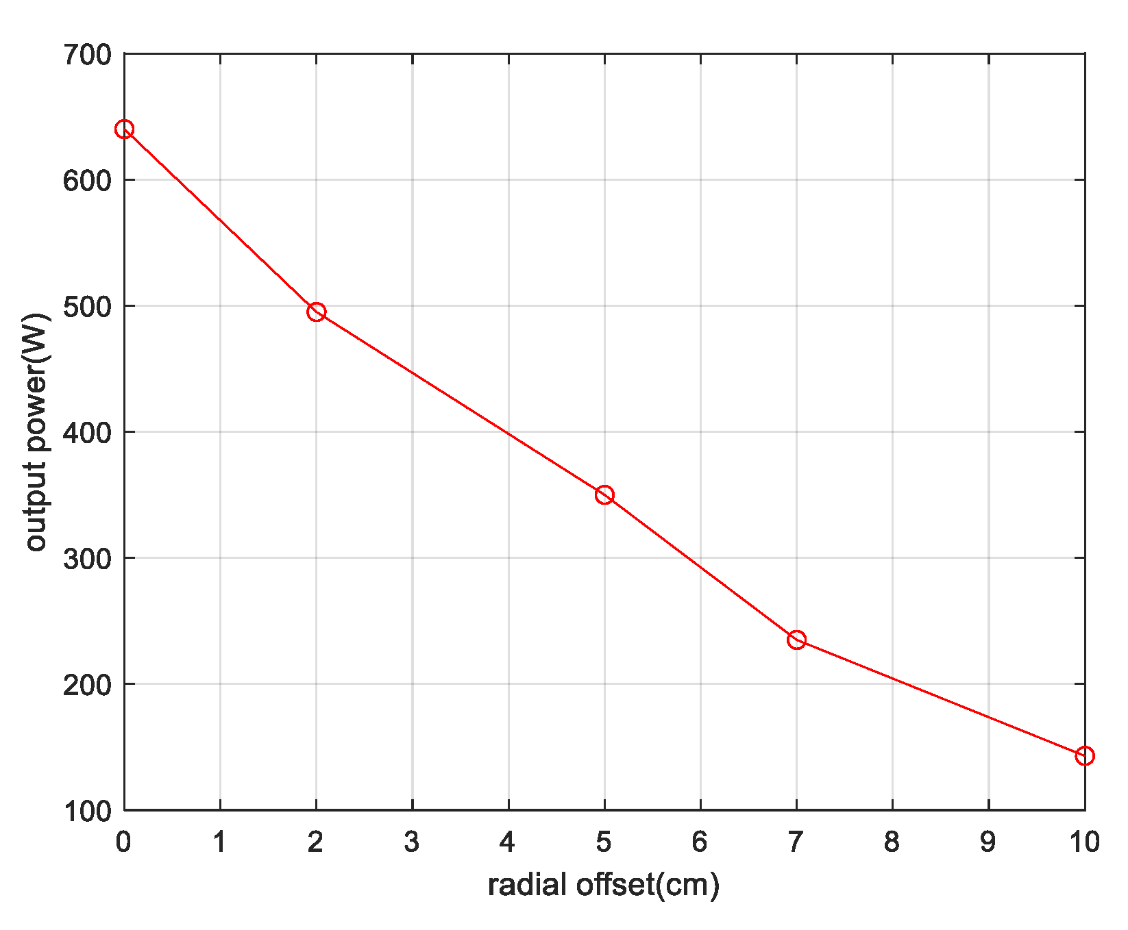
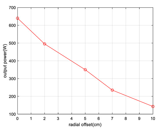
3.2. Power
4. Discussion
Author Contributions
Funding
Data Availability Statement
Acknowledgments
Conflicts of Interest
References
- Lee, B.; Kwon, S.; Park, P.; Kim, K. Active power management system for an unmanned aerial vehicle powered by solar cells, a fuel cell, and batteries. IEEE Trans. Aerosp. Electron. Syst. 2014, 50, 2253–2268. [Google Scholar] [CrossRef]
- Kurs, A.; Karalis, A.; Moffatt, R.; Joannopoulos, J.D.; Fisher, P.; Soljačic, M. Wireless Power Transfer via Strongly Coupled Magnetic Resonances. Science 2007, 317, 83–86. [Google Scholar] [CrossRef] [PubMed]
- Lee, D.; Zhou, J.; Lin, W.T. Autonomous Battery Swapping System for Quadcopter. In Proceedings of the 2015 International Conference on Unmanned Aircraft Systems (ICUAS), Denver, CO, USA, 9–12 June 2015; pp. 118–124. [Google Scholar]
- Tak, Y.; Park, J.; Nam, S. Mode-Based Analysis of Resonant Characteristics for Near-Field Coupled Small Antennas. IEEE Antennas Wirel. Propag. Lett. 2009, 8, 1238–1241. [Google Scholar]
- Ishizaki, T.; Komori, T.; Ishida, T.; Awai, I. Comparative study of coil resonators for wireless power transfer system in terms of transfer loss. IEICE Electron. Express 2010, 7, 785–790. [Google Scholar] [CrossRef][Green Version]
- Lee, S.G.; Hoang, H.; Choi, Y.H.; Bien, F. Efficiency improvement for magnetic resonance based wireless power transfer with axial-misalignment. Electron. Lett. 2012, 48, 339–340. [Google Scholar] [CrossRef]
- Lee, H.H.; Kang, S.H.; Jung, C.W. MR-WPT with reconfigurable resonator and ground for laptop application. IEEE Microw. Wirel. Compon. Lett. 2018, 28, 269–271. [Google Scholar] [CrossRef]
- Zhengmin, Z.; Zhiyong, L. Research on the Double Load Performance of Magnetic Coupled Resonant Wireless Power Transfer; Central South University: Changsha, China, 2020. [Google Scholar]
- Alshhawy, S.; Barakat, A.; Yoshitomi, K.; Pokharel, R.K. Separation-Misalignment Insensitive WPT System Using Two-Plane Printed Inductors. IEEE Microw. Wirel. Compon. Lett. 2019, 29, 683–686. [Google Scholar] [CrossRef]
- Jeon, S.-J.; Seo, D.W. Maximum Output Power Improvement Using Negative Coil in Over-Coupled WPT System. IEEE Microw. Wirel. Compon. Lett. 2020, 30, 810–813. [Google Scholar] [CrossRef]
- Kang, S.H.; Choi, J.H.; Harackiewicz, F.J.; Jung, C.W. Magnetic Resonant Three-Coil WPT System Between Off/In-Body for Remote Energy Harvest. IEEE Microw. Wirel. Compon. Lett. 2016, 26, 741–743. [Google Scholar] [CrossRef]
- Jolani, F.; Yu, Y.; Chen, Z.D. Electromagnetic Modeling and Optimization of Magnetic Resonant Coupling Wireless Power Transfer Using Coil Array. In Proceedings of the IEEE MTT-S International Conference on Numerical Electromagnetic and Multiphysics Modeling and Optimization (NEMO), Ottawa, ON, Canada, 11–14 August 2015. [Google Scholar]
- Campi, T.; Dionisi, F.; Cruciani, S.; De Santis, V.; Feliziani, M.; Maradei, F. Magnetic Field Levels in Drones Equipped with Wireless Power Transfer Technology. In Proceedings of the 2016 Asia-Pacific International Symposium on Electromagnetic Compatibility (APEMC), Shenzhen, China, 17–21 May 2016; pp. 544–547. [Google Scholar]
- Junaid, A.B.; Konoiko, A.; Zweiri, Y.; Sahinkaya, M.N.; Seneviratne, L. Autonomous Wireless Self-Charging for Multi-Rotor Unmanned Aerial V ehicles. Energies 2017, 10, 803. [Google Scholar] [CrossRef]
- Choi, C.H.; Jang, H.J.; Lim, S.G.; Lim, H.C.; Cho, S.H.; Gaponov, I. Automatic Wireless Drone Charging Station Creating Essential Environment for Continuous Drone Operation. In Proceedings of the 2016 International Conference on Control, Automation and Information Sciences (ICCAIS), Ansan, Korea, 26–29 October 2016; pp. 132–136. [Google Scholar]
- He, X.; Bito, J.; Tentzeris, M.M. A Drone-Based Wireless Power Transfer and Communications Platform. In Proceedings of the 2017 IEEE Wireless Power T ransfer Conference (WPTC), Taipei, Taiwan, 10–12 May 2017; pp. 1–4. [Google Scholar]
- Campi, T.; Cruciani, S.; Feliziani, M. Wireless Power Transfer Technology Applied to an Autonomous Electric UAV with a Small Secondary Coil. Energies 2018, 11, 352. [Google Scholar] [CrossRef]
- Oodachi, N.; Ogawa, K.; Kudo, H.; Shoki, H.; Obayashi, S.; Morooka, T. Efficiency Improvement of Wireless Power Transfer Via Magnetic Resonance Using Transmission Coil Array. In Proceedings of the IEEE International Symposium on Antennas and Propagation (APSURSI), Spokane, WA, USA, 3–8 July 2011; pp. 1707–1710. [Google Scholar]








| Parameter | Value | Parameter | Value |
|---|---|---|---|
| & | 500.0 μH | Peak amplitude of V1 & V2 | 570 V |
| & | 0.0072 μF | f | 85,000 Hz |
| & & | 0.2 Ω | 175 μH | |
| 20 Ω | 300 μH | ||
| 400 μH | 0.0036 μF | ||
| 1000 μH |
| Value | Value | Value | Value | Value | |
|---|---|---|---|---|---|
| Peak Amplitude of Input Voltage () (V) | 300 | 400 | 500 | 570 | 600 |
| Simulation (W) | 180 | 310 | 500 | 640 | 710 |
| Theoretical (W) | 186 | 320 | 525 | 662 | 739 |
Publisher’s Note: MDPI stays neutral with regard to jurisdictional claims in published maps and institutional affiliations. |
© 2021 by the authors. Licensee MDPI, Basel, Switzerland. This article is an open access article distributed under the terms and conditions of the Creative Commons Attribution (CC BY) license (https://creativecommons.org/licenses/by/4.0/).
Share and Cite
He, Z.; Li, Z.; Wang, R.; Fan, Y.; Xu, M. A New Arrangement of Active Coils for Wireless Charging of UAV. Energies 2021, 14, 5754. https://doi.org/10.3390/en14185754
He Z, Li Z, Wang R, Fan Y, Xu M. A New Arrangement of Active Coils for Wireless Charging of UAV. Energies. 2021; 14(18):5754. https://doi.org/10.3390/en14185754
Chicago/Turabian StyleHe, Zhengwang, Zhiyong Li, Ruoyue Wang, Ying Fan, and Minqian Xu. 2021. "A New Arrangement of Active Coils for Wireless Charging of UAV" Energies 14, no. 18: 5754. https://doi.org/10.3390/en14185754
APA StyleHe, Z., Li, Z., Wang, R., Fan, Y., & Xu, M. (2021). A New Arrangement of Active Coils for Wireless Charging of UAV. Energies, 14(18), 5754. https://doi.org/10.3390/en14185754

