A Magnetite–Water-Based Nanofluid Three-Dimensional Thin Film Flow on an Inclined Rotating Surface with Non-Linear Thermal Radiations and Couple Stress Effects
Abstract
1. Introduction
2. Mathematical Model of the Problem
3. Similarity Transformations
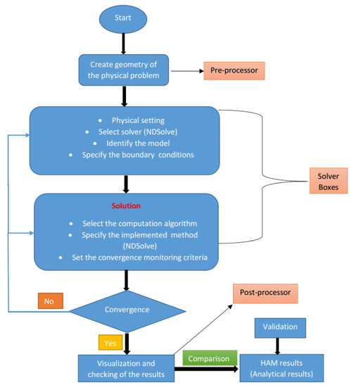
4. Numerical Solution
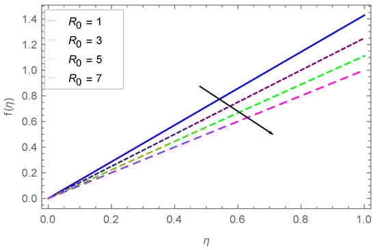
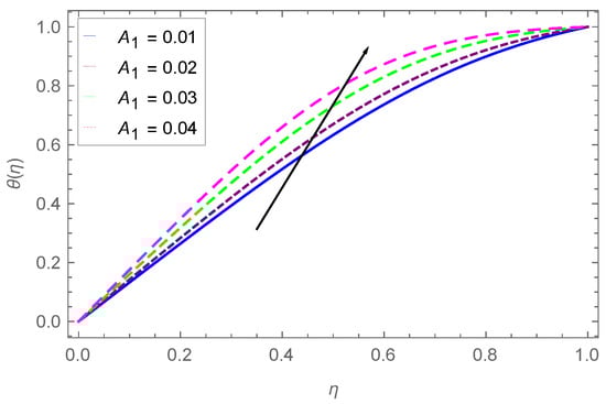
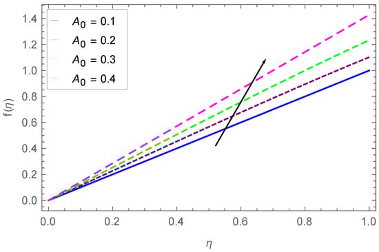
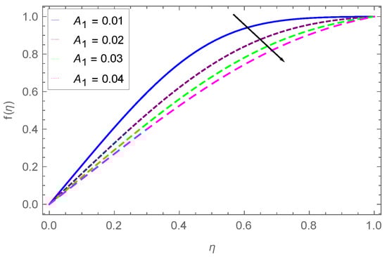
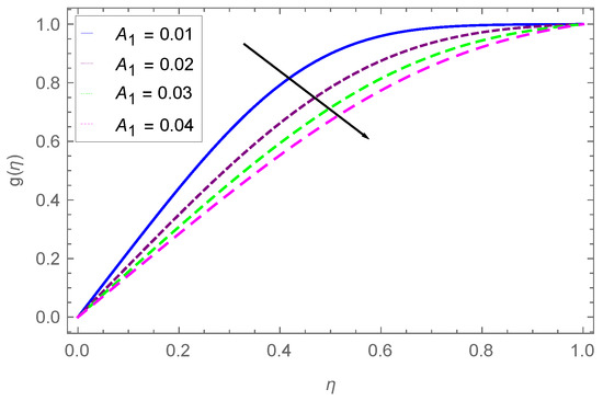
5. Results and Discussion
6. Discussion of Tables
7. Conclusions
Author Contributions
Funding
Institutional Review Board Statement
Informed Consent Statement
Data Availability Statement
Acknowledgments
Conflicts of Interest
Abbreviations
| Electrical conductivity | |
| Surface temperature | |
| Free stream temperature | |
| Couple stress parameter | |
| Couple stress viscosity of the nanofluid | |
| Local Reynolds number | |
| Local skin friction | |
| Stress tensor | |
| Deformation rate tensor | |
| ∞ | Condition at infinity |
| x, y, and z | Coordinates |
| 0 | Reference condition |
| Similarity variable | |
| Couple stress viscosity coefficient | |
| Thickness parameter | |
| Viscosity coefficient | |
| Thermal conductivity of the nanofluid | |
| Nanofluid density | |
| Nanofluid viscosity | |
| k | Thermal conductivity |
| Thermal diffusivity | |
| Prandtl number | |
| T | Fluid temperature |
| Density | |
| m | Trace of the couple stress |
| Kinematic viscosity | |
| Dynamic viscosity | |
| t | Time |
| Specific heat | |
| Rotation Parameter | |
| Radiation Parameter | |
| f | Dimensionless axial velocity -direction |
| k | Dimensionless draining velocity -direction |
| S | Dimensionless induced velocity along -direction |
| g | Dimensionless induced velocity along -direction |
| Dimensionless temperature |
References
- Sheikholeslami, M.; Shehzad, S. Magnetohydrodynamic nanofluid convective flow in a porous enclosure by means of LBM. Int. J. Heat Mass Transf. 2017, 113, 796–805. [Google Scholar] [CrossRef]
- Khanafer, K.; Vafai, K.; Lightstone, M. Buoyancy-driven heat transfer enhancement in a two-dimensional enclosure utilizing nanofluids. Int. J. Heat Mass Transf. 2003, 46, 3639–3653. [Google Scholar] [CrossRef]
- Ganji, D.D.; Malvandi, A. Heat Transfer Enhancement Using Nanofluid Flow in Microchannels: Simulation of Heat and Mass Transfer; William Andrew: Norwich, NY, USA, 2016. [Google Scholar]
- Maïga, S.E.B.; Nguyen, C.T.; Galanis, N.; Roy, G. Heat transfer behaviours of nanofluids in a uniformly heated tube. Superlattices Microstruct. 2004, 35, 543–557. [Google Scholar] [CrossRef]
- Bianco, V.; Chiacchio, F.; Manca, O.; Nardini, S. Numerical investigation of nanofluids forced convection in circular tubes. Appl. Therm. Eng. 2009, 29, 3632–3642. [Google Scholar] [CrossRef]
- Tiwari, R.K.; Das, M.K. Heat transfer augmentation in a two-sided lid-driven differentially heated square cavity utilizing nanofluids. Int. J. Heat Mass Transf. 2007, 50, 2002–2018. [Google Scholar] [CrossRef]
- Buongiorno, J. Convective transport in nanofluids. J. Heat Transf. 2006, 128, 240–250. [Google Scholar] [CrossRef]
- Vajravelu, K.; Mukhopadhyay, S. Fluid Flow, Heat and Mass Transfer at Bodies of Different Shapes: Numerical Solutions; Academic Press: Cambridge, MA, USA, 2015. [Google Scholar]
- Hatami, M.; Nouri, R.; Ganji, D. Forced convection analysis for MHD Al2O3–water nanofluid flow over a horizontal plate. J. Mol. Liq. 2013, 187, 294–301. [Google Scholar] [CrossRef]
- Sheikholeslami, M.; Gorji-Bandpy, M.; Ganji, D.; Soleimani, S. Natural convection heat transfer in a cavity with sinusoidal wall filled with CuO–water nanofluid in presence of magnetic field. J. Taiwan Inst. Chem. Eng. 2014, 45, 40–49. [Google Scholar] [CrossRef]
- Mahanthesh, B.; Gireesha, B.; Gorla, R.S.R. Nonlinear radiative heat transfer in MHD three-dimensional flow of water based nanofluid over a non-linearly stretching sheet with convective boundary condition. J. Niger. Math. Soc. 2016, 35, 178–198. [Google Scholar] [CrossRef]
- Sheikholeslami, M. CuO-water nanofluid free convection in a porous cavity considering Darcy law. Eur. Phys. J. Plus 2017, 132, 55. [Google Scholar] [CrossRef]
- Mukhopadhyay, S.; Vajravelu, K.; Van Gorder, R.A. Casson fluid flow and heat transfer at an exponentially stretching permeable surface. J. Appl. Mech. 2013, 80, 054502. [Google Scholar] [CrossRef]
- Mukhopadhyay, S.; Andersson, H.I. Shear flow of a Newtonian fluid over a quiescent generalized Newtonian fluid. Meccanica 2017, 52, 903–914. [Google Scholar] [CrossRef]
- Awad, F.; Haroun, N.; Sibanda, P.; Khumalo, M. On couple stress effects on unsteady nanofluid flow over stretching surfaces with vanishing nanoparticle flux at the wall. J. Appl. Fluid Mech. 2016, 9, 1937–1944. [Google Scholar] [CrossRef]
- Sreenadh, S.; Kishore, S.N.; Srinivas, A.; Reddy, R.H. MHD free convection flow of couple stress fluid in a vertical porous layer. Adv. Appl. Sci. Res. 2011, 2, 215–222. [Google Scholar]
- Eringen, A.C. Theory of micropolar fluids. J. Math. Mech. 1966, 16, 1–18. [Google Scholar] [CrossRef]
- Bleustein, J.; Green, A. Dipolar fluids. Int. J. Eng. Sci. 1967, 5, 323–340. [Google Scholar] [CrossRef]
- Hayat, T.; Awais, M.; Safdar, A.; Hendi, A.A. Unsteady three dimensional flow of couple stress fluid over a stretching surface with chemical reaction. Nonlinear Anal. Model. Control 2012, 17, 47–59. [Google Scholar] [CrossRef]
- Stokes, V.K. Couple stresses in fluids. Phys. Fluids 1966, 9, 1709–1715. [Google Scholar] [CrossRef]
- Hayat, T.; Mustafa, M.; Iqbal, Z.; Alsaedi, A. Stagnation-point flow of couple stress fluid with melting heat transfer. Appl. Math. Mech. 2013, 34, 167–176. [Google Scholar] [CrossRef]
- Ramzan, M.; Farooq, M.; Alsaedi, A.; Hayat, T. MHD three-dimensional flow of couple stress fluid with Newtonian heating. Eur. Phys. J. Plus 2013, 128, 49. [Google Scholar] [CrossRef]
- Srinivasacharya, D.; Kaladhar, K. Mixed convection flow of couple stress fluid in a non-Darcy porous medium with Soret and Dufour effects. J. Appl. Sci. Eng. 2012, 15, 415–422. [Google Scholar] [CrossRef]
- Turkyilmazoglu, M. Exact solutions for two-dimensional laminar flow over a continuously stretching or shrinking sheet in an electrically conducting quiescent couple stress fluid. Int. J. Heat Mass Transf. 2014, 72, 1–8. [Google Scholar] [CrossRef]
- Hayat, T.; Aziz, A.; Muhammad, T.; Ahmad, B. Influence of magnetic field in three-dimensional flow of couple stress nanofluid over a nonlinearly stretching surface with convective condition. PLoS ONE 2015, 10, e0145332. [Google Scholar] [CrossRef] [PubMed]
- Pordanjani, A.H.; Aghakhani, S.; Karimipour, A.; Afrand, M.; Goodarzi, M. Investigation of free convection heat transfer and entropy generation of nanofluid flow inside a cavity affected by magnetic field and thermal radiation. J. Therm. Anal. Calorim. 2019, 137, 997–1019. [Google Scholar] [CrossRef]
- Ramzan, M. Influence of Newtonian heating on three dimensional MHD flow of couple stress nanofluid with viscous dissipation and joule heating. PLoS ONE 2015, 10, e0124699. [Google Scholar] [CrossRef] [PubMed]
- Bagherzadeh, S.A.; Jalali, E.; Sarafraz, M.M.; Akbari, O.A.; Karimipour, A.; Goodarzi, M.; Bach, Q.V. Effects of magnetic field on micro cross jet injection of dispersed nanoparticles in a microchannel. Int. J. Numer. Methods Heat Fluid Flow 2019, 30, 2683–2704. [Google Scholar] [CrossRef]
- Hayat, T.; Qasim, M. Influence of thermal radiation and Joule heating on MHD flow of a Maxwell fluid in the presence of thermophoresis. Int. J. Heat Mass Transf. 2010, 53, 4780–4788. [Google Scholar] [CrossRef]
- Gireesha, B.; Mahanthesh, B.; Gorla, R.S.R.; Manjunatha, P. Thermal radiation and Hall effects on boundary layer flow past a non-isothermal stretching surface embedded in porous medium with non-uniform heat source/sink and fluid-particle suspension. Heat Mass Transf. 2016, 52, 897–911. [Google Scholar] [CrossRef]
- Jamshed, W.; Goodarzi, M.; Prakash, M.; Nisar, K.S.; Zakarya, M.; Abdel-Aty, A.H. Evaluating the unsteady casson nanofluid over a stretching sheet with solar thermal radiation: An optimal case study. Case Stud. Therm. Eng. 2021, 26, 101160. [Google Scholar] [CrossRef]
- Sheikholeslami, M. Magnetic field influence on nanofluid thermal radiation in a cavity with tilted elliptic inner cylinder. J. Mol. Liq. 2017, 229, 137–147. [Google Scholar] [CrossRef]
- Sajid, T.; Jamshed, W.; Shahzad, F.; Eid, M.R.; Alshehri, H.M.; Goodarzi, M.; Akgül, E.K.; Nisar, K.S. Micropolar fluid past a convectively heated surface embedded with nth order chemical reaction and heat source/sink. Phys. Scr. 2021, 96, 104010. [Google Scholar] [CrossRef]
- Dogonchi, A.; Alizadeh, M.; Ganji, D. Investigation of MHD Go-water nanofluid flow and heat transfer in a porous channel in the presence of thermal radiation effect. Adv. Powder Technol. 2017, 28, 1815–1825. [Google Scholar] [CrossRef]
- Mukhopadhyay, S.; De, P.R.; Bhattacharyya, K.; Layek, G. Forced convective flow and heat transfer over a porous plate in a Darcy-Forchheimer porous medium in presence of radiation. Meccanica 2012, 47, 153–161. [Google Scholar] [CrossRef]
- Lund, L.A.; Omar, Z.; Khan, I.; Baleanu, D.; Nisar, K.S. Dual similarity solutions of MHD stagnation point flow of Casson fluid with effect of thermal radiation and viscous dissipation: Stability analysis. Sci. Rep. 2020, 10, 1–13. [Google Scholar]
- Mushtaq, A.; Mustafa, M.; Hayat, T.; Alsaedi, A. Nonlinear radiative heat transfer in the flow of nanofluid due to solar energy: A numerical study. J. Taiwan Inst. Chem. Eng. 2014, 45, 1176–1183. [Google Scholar] [CrossRef]
- Ali Lund, L.; Omar, Z.; Raza, J.; Khan, I.; Sherif, E.S.M. Effects of Stefan Blowing and Slip Conditions on Unsteady MHD Casson Nanofluid Flow Over an Unsteady Shrinking Sheet: Dual Solutions. Symmetry 2020, 12, 487. [Google Scholar] [CrossRef]
- Nandeppanavar, M.M.; Abel, M.S.; Kemparaju, M. Stagnation point flow, heat and mass transfer of MHD nanofluid due to porous stretching sheet through porous media with effect of thermal radiation. J. Nanofluids 2017, 6, 38–47. [Google Scholar] [CrossRef]
- Devakar, M.; Ramesh, K.; Chouhan, S.; Raje, A. Fully developed flow of non-Newtonian fluids in a straight uniform square duct through porous medium. J. Assoc. Arab Univ. Basic Appl. Sci. 2017, 23, 66–74. [Google Scholar] [CrossRef][Green Version]
- Srinivasacharya, D.; Shafeeurrahman, M. Hall and ion slip effects on mixed convection flow of nanofluid between two concentric cylinders. J. Assoc. Arab Univ. Basic Appl. Sci. 2017, 24, 223–231. [Google Scholar] [CrossRef]
- Rashidi, M.M.; Dinarvand, S. Purely analytic approximate solutions for steady three-dimensional problem of condensation film on inclined rotating disk by homotopy analysis method. Nonlinear Anal. Real World Appl. 2009, 10, 2346–2356. [Google Scholar] [CrossRef]
- Khan, W.; Pop, I. Boundary-layer flow of a nanofluid past a stretching sheet. Int. J. Heat Mass Transf. 2010, 53, 2477–2483. [Google Scholar] [CrossRef]
- Hassani, M.; Tabar, M.M.; Nemati, H.; Domairry, G.; Noori, F. An analytical solution for boundary layer flow of a nanofluid past a stretching sheet. Int. J. Therm. Sci. 2011, 50, 2256–2263. [Google Scholar] [CrossRef]
- Mahanthesh, B.; Gireesha, B.; Gorla, R.S.R. Unsteady three-dimensional MHD flow of a nano Eyring-Powell fluid past a convectively heated stretching sheet in the presence of thermal radiation, viscous dissipation and Joule heating. J. Assoc. Arab Univ. Basic Appl. Sci. 2017, 23, 75–84. [Google Scholar] [CrossRef]
- Ullah, A.; Alzahrani, E.; Shah, Z.; Ayaz, M.; Islam, S. Nanofluids thin film flow of Reiner-Philippoff fluid over an unstable stretching surface with Brownian motion and thermophoresis effects. Coatings 2019, 9, 21. [Google Scholar] [CrossRef]
- Lund, L.A.; Omar, Z.; Khan, I.; Baleanu, D.; Nisar, K.S. Convective Effect on Magnetohydrodynamic (MHD) Stagnation Point Flow of Casson Fluid over a Vertical Exponentially Stretching/Shrinking Surface: Triple Solutions. Symmetry 2020, 12, 1238. [Google Scholar] [CrossRef]
- Lund, L.A.; Omar, Z.; Khan, I. Quadruple solutions of mixed convection flow of magnetohydrodynamic nanofluid over exponentially vertical shrinking and stretching surfaces: Stability analysis. Comput. Methods Programs Biomed. 2019, 182, 105044. [Google Scholar] [CrossRef]
- Lund, L.A.; Omar, Z.; Khan, I.; Sherif, E.S.M.; Abdo, H.S. Stability analysis of the magnetized casson nanofluid propagating through an exponentially shrinking/stretching plate: Dual solutions. Symmetry 2020, 12, 1162. [Google Scholar] [CrossRef]
- Ghosh, S.; Mukhopadhyay, S.; Hayat, T. Couple Stress Effects on Three Dimensional Flow of Magnetite–Water Based Nanofluid Over an Extended Surface in Presence of Non-linear Thermal Radiation. Int. J. Appl. Comput. Math. 2018, 4, 11. [Google Scholar] [CrossRef]
- Lund, L.A.; Omar, Z.; Dero, S.; Baleanu, D.; Khan, I. Rotating 3D Flow of Hybrid Nanofluid on Exponentially Shrinking Sheet: Symmetrical Solution and Duality. Symmetry 2020, 12, 1637. [Google Scholar] [CrossRef]
- Lund, L.A.; Omar, Z.; Khan, I.; Seikh, A.H.; Sherif, E.S.M.; Nisar, K.S. Stability analysis and multiple solution of Cu–Al2O3/H2O nanofluid contains hybrid nanomaterials over a shrinking surface in the presence of viscous dissipation. J. Mater. Res. Technol. 2020, 9, 421–432. [Google Scholar] [CrossRef]
- Lund, L.A.; Omar, Z.; Raza, J.; Khan, I. Magnetohydrodynamic flow of Cu–Fe3O4/H2O hybrid nanofluid with effect of viscous dissipation: Dual similarity solutions. J. Therm. Anal. Calorim. 2020, 143, 915–927. [Google Scholar] [CrossRef]
- Siva, T.; Kumbhakar, B.; Jangili, S.; Mondal, P.K. Unsteady electro-osmotic flow of couple stress fluid in a rotating microchannel: An analytical solution. Phys. Fluids 2020, 32, 102013. [Google Scholar] [CrossRef]
- Shah, Z.; Ullah, A.; Bonyah, E.; Ayaz, M.; Islam, S.; Khan, I. Hall effect on Titania nanofluids thin film flow and radiative thermal behavior with different base fluids on an inclined rotating surface. AIP Adv. 2019, 9, 055113. [Google Scholar] [CrossRef]
- Gireesha, B.; Mahanthesh, B.; Gorla, R.S.R. Suspended particle effect on nanofluid boundary layer flow past a stretching surface. J. Nanofluids 2014, 3, 267–277. [Google Scholar] [CrossRef]




















| HAM Calculation | Numerical Calculation | Absolute Error | |
|---|---|---|---|
| 0.0 | 0.000000 | 4.577760 × | 4.577760 × |
| 0.1 | 0.003486 | 0.003485 | 1.510100 × |
| 0.2 | 0.013168 | 0.013162 | 6.028170 × |
| 0.3 | 0.027989 | 0.027975 | 0.000014 |
| 0.4 | 0.047020 | 0.046996 | 0.000024 |
| 0.5 | 0.069445 | 0.069408 | 0.000037 |
| 0.6 | 0.094543 | 0.094490 | 0.000053 |
| 0.7 | 0.121673 | 0.121602 | 0.000071 |
| 0.8 | 0.150260 | 0.150170 | 0.000091 |
| 0.9 | 0.179784 | 0.179671 | 0.000112 |
| 1.0 | 0.209761 | 0.209626 | 0.000135 |
| HAM Calculation | Numerical Calculation | Absolute Error | |
|---|---|---|---|
| 0.0 | 0.000000 | 3.072460 × | 3.072460 × |
| 0.1 | 0.077339 | 0.077339 | 1.116850 × |
| 0.2 | 0.145234 | 0.145234 | 1.893820 × |
| 0.3 | 0.204221 | 0.204221 | 2.839270 × |
| 0.4 | 0.254771 | 0.254771 | 4.077460 × |
| 0.5 | 0.297259 | 0.297259 | 5.588600 × |
| 0.6 | 0.331947 | 0.331948 | 7.476420 × |
| 0.7 | 0.358986 | 0.358787 | 9.603290 × |
| 0.8 | 0.378418 | 0.378419 | 1.172660 × |
| 0.9 | 0.390187 | 0.390189 | 1.344810 × |
| 1.0 | 0.394153 | 0.394154 | 1.430440 × |
| HAM Calculation | Numerical Calculation | Absolute Error | |
|---|---|---|---|
| 0.0 | 1.000000 | 1.000000 | 1.961610 × |
| 0.1 | 0.939014 | 0.939000 | 0.000013 |
| 0.2 | 0.882296 | 0.882270 | 0.000026 |
| 0.3 | 0.830862 | 0.830824 | 0.000038 |
| 0.4 | 0.785467 | 0.785417 | 0.000050 |
| 0.5 | 0.746649 | 0.746589 | 0.000060 |
| 0.6 | 0.714763 | 0.714694 | 0.000069 |
| 0.7 | 0.690009 | 0.689932 | 0.000077 |
| 0.8 | 0.672450 | 0.672367 | 0.000083 |
| 0.9 | 0.662036 | 0.661949 | 0.000087 |
| 1.0 | 0.658614 | 0.658526 | 0.000088 |
| HAM Calculation | Numerical Calculation | Absolute Error | |
|---|---|---|---|
| 0.0 | 0.000000 | 9.953480 × | 9.953480 × |
| 0.1 | −0.022955 | −0.022957 | 1.915760 × |
| 0.2 | −0.045051 | −0.045054 | 3.801180 × |
| 0.3 | −0.065602 | −0.065608 | 5.642030 × |
| 0.4 | −0.084090 | −0.084098 | 7.408600 × |
| 0.5 | −0.100131 | −0.100140 | 9.053530 × |
| 0.6 | −0.113455 | −0.113466 | 0.000011 |
| 0.7 | −0.123888 | −0.123900 | 0.000012 |
| 0.8 | −0.131335 | −0.131348 | 0.000013 |
| 0.9 | −0.135770 | −0.135784 | 0.000013 |
| 1.0 | −0.137231 | −0.137245 | 0.000014 |
| HAM Calculation | Numerical Calculation | Absolute Error | |
|---|---|---|---|
| 0.0 | 0.000000 | −2.18660 × | 2.186660 × |
| 0.1 | 0.101538 | 0.101537 | 2.957580 × |
| 0.2 | 0.203047 | 0.203046 | 5.885800 × |
| 0.3 | 0.304459 | 0.304459 | 8.787530 × |
| 0.4 | 0.405671 | 0.405670 | 1.160980 × |
| 0.5 | 0.506549 | 0.506547 | 1.421310 × |
| 0.6 | 0.606936 | 0.606934 | 1.632020 × |
| 0.7 | 0.706660 | 0.706658 | 1.737560 × |
| 0.8 | 0.805537 | 0.805536 | 1.634890 × |
| 0.9 | 0.903380 | 0.903379 | 1.149780 × |
| 1.0 | 1.000000 | 1.000000 | 2.220450 × |
Publisher’s Note: MDPI stays neutral with regard to jurisdictional claims in published maps and institutional affiliations. |
© 2021 by the authors. Licensee MDPI, Basel, Switzerland. This article is an open access article distributed under the terms and conditions of the Creative Commons Attribution (CC BY) license (https://creativecommons.org/licenses/by/4.0/).
Share and Cite
Ullah, A.; Ikramullah; Selim, M.M.; Abdeljawad, T.; Ayaz, M.; Mlaiki, N.; Ghafoor, A. A Magnetite–Water-Based Nanofluid Three-Dimensional Thin Film Flow on an Inclined Rotating Surface with Non-Linear Thermal Radiations and Couple Stress Effects. Energies 2021, 14, 5531. https://doi.org/10.3390/en14175531
Ullah A, Ikramullah, Selim MM, Abdeljawad T, Ayaz M, Mlaiki N, Ghafoor A. A Magnetite–Water-Based Nanofluid Three-Dimensional Thin Film Flow on an Inclined Rotating Surface with Non-Linear Thermal Radiations and Couple Stress Effects. Energies. 2021; 14(17):5531. https://doi.org/10.3390/en14175531
Chicago/Turabian StyleUllah, Asad, Ikramullah, Mahmoud M. Selim, Thabet Abdeljawad, Muhammad Ayaz, Nabil Mlaiki, and Abdul Ghafoor. 2021. "A Magnetite–Water-Based Nanofluid Three-Dimensional Thin Film Flow on an Inclined Rotating Surface with Non-Linear Thermal Radiations and Couple Stress Effects" Energies 14, no. 17: 5531. https://doi.org/10.3390/en14175531
APA StyleUllah, A., Ikramullah, Selim, M. M., Abdeljawad, T., Ayaz, M., Mlaiki, N., & Ghafoor, A. (2021). A Magnetite–Water-Based Nanofluid Three-Dimensional Thin Film Flow on an Inclined Rotating Surface with Non-Linear Thermal Radiations and Couple Stress Effects. Energies, 14(17), 5531. https://doi.org/10.3390/en14175531

