Aging Behavior of Lithium Titanate Battery under High-Rate Discharging Cycle
Abstract
:1. Introduction
- Aging cycles at ultra-high-rate current (66 C) are performed on two LTO cells;
- Use incremental capacity analysis to find the mechanisms of LTO cells aging at high-rate current;
- Verify that the Peukert equation is effective for high-rate discharging in a certain current range;
- Perform CT scan of aged cells and observe possible mechanical damage.
2. Materials and Methods
2.1. Experiment Conditions
2.2. Experiment Methods
- Aging cycle experiment:Charge the cells with constant current of 1 C (18 A) to 2.8 V, and then turn into a constant voltage step until the current decreases to 0.05 C or lower. Rest for 30 minutes, and then discharge the cell at 66 C (1200 A) to 1.5 V. Rest for 3 hours to eliminate the polarization caused by high-rate discharging;
- Capacity calibrating experiment:Charge the cells as described in the aging cycle experiment, and then rest for 30 minutes. Discharge the cells with constant current to 1.5 V, and then rest for 3 hours, and start over with a different discharging current rate. In a capacity calibrating experiment, the discharging current will be 0.5 C, 1 C, 5 C, 10 C, 20 C, 30 C, 40 C, 50 C, 60 C, and 66 C;
- Charging response experiment:Charge the cells as described in the aging cycle experiment, and then rest for 30 minutes. Discharge the cells with a constant current of 0.5 C (9 A) to 1.5 V. The SOC is considered to be 0%. Charge the cells with a constant current to 2.8 V from 0% SOC, and then start over with a different charging current. The charging current used in this experiment will be 1/3 C, 0.5 C, 2/3 C, 5/6 C, 1 C, 1.5 C, and 2 C to obtain the charging response at different charging current rates;
- Charging response experiment at different SOC:Charge the cells as described in the aging cycle experiment, and then rest for 30 minutes. Discharge the cells to 10–90% SOC at 1 C every 10% SOC. Charge the cells at 1 C to 2.8 V from different SOC.
3. Results
3.1. Aging Cycle Experiments
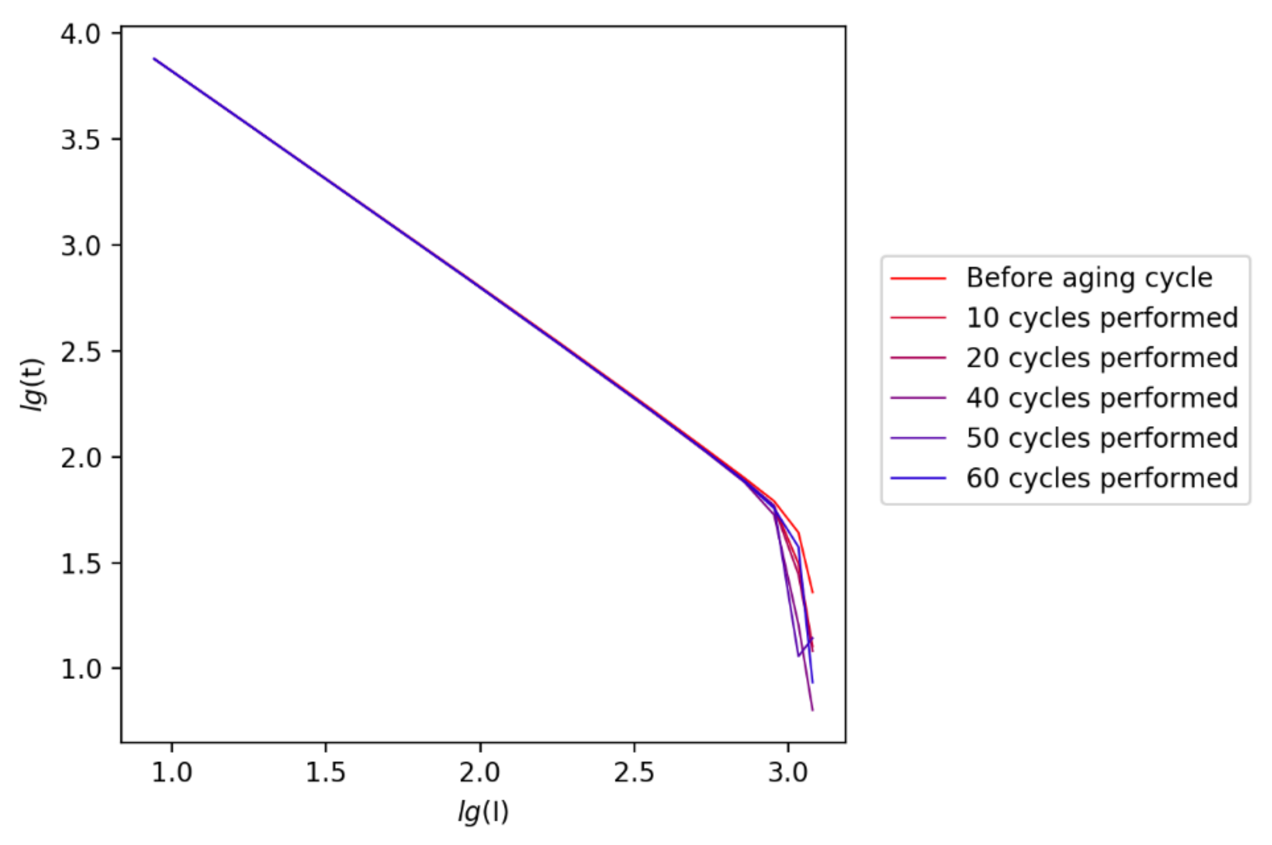
3.2. Effect on Available Capacity by Discharging Current Rate
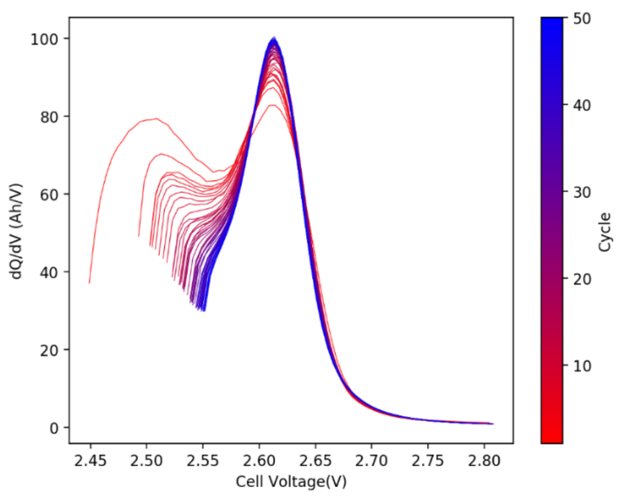
3.3. Incremental Capacity Analysis
3.4. CT Scan on Cells
4. Conclusion and Future Work
Author Contributions
Funding
Data Availability Statement
Conflicts of Interest
References
- Tan, Q.; Gao, Y.H.; Liu, K.; Han, J.; Sun, Y.H.; Yan, P. Research on current control method of high-voltage and constant current charging power supply based on battery packs connected in series. Adv. Technol. Electr. Eng. Energy 2020, 39, 48–55. [Google Scholar]
- Takami, N.; Inagaki, H.; Tatebayashi, Y.; Saruwatari, H.; Honda, K.; Egusa, S. High-power and long-life lithium-ion batteries using lithium titanium oxide anode for automotive and stationary power applications. J. Power Sources 2013, 244, 469–475. [Google Scholar] [CrossRef]
- Belharouak, I.; Koenig, G.M., Jr.; Amine, K. Electrochemistry and safety of Li4Ti5O12 and graphite anodes paired with LiMn2O4 for hybrid electric vehicle Li-ion battery applications. J. Power Sources 2011, 196, 10344–10350. [Google Scholar] [CrossRef]
- Scrosati, B.; Garche, J. Lithium batteries: Status, prospects and future. J. Power Sources 2010, 195, 2419–2430. [Google Scholar] [CrossRef]
- Duong, T.Q. USABC and PNGV test procedures. J. Power Sources 2000, 89, 244–248. [Google Scholar] [CrossRef]
- Barré, A.; Deguilhem, B.; Grolleau, S.; Gérard, M.; Suard, F.; Riu, D. A review on lithium-ion battery ageing mechanisms and estimations for automotive applications. J. Power Sources 2013, 241, 680–689. [Google Scholar] [CrossRef] [Green Version]
- Amine, K.; Liu, J.; Belharouak, I. High-temperature storage and cycling of C-LiFePO4/graphite Li-ion cells. Electrochem. Commun. 2005, 7, 669–673. [Google Scholar] [CrossRef]
- Jaguemont, J.; Boulon, L.; Dubé, Y. A comprehensive review of lithium-ion batteries used in hybrid and electric vehicles at cold temperatures. Appl. Energy 2016, 164, 99–114. [Google Scholar] [CrossRef]
- Qian, K.; Li, Y.; He, Y.B.; Liu, D.; Zheng, Y.; Luo, D.; Li, B.; Kang, F. Abuse tolerance behavior of layered oxide-based Li-ion battery during overcharge and over-discharge. RSC Adv. 2016, 6, 76897–76904. [Google Scholar] [CrossRef]
- Ohsaki, T.; Kishi, T.; Kuboki, T.; Takami, N.; Shimura, N.; Sato, Y.; Sekino, M.; Satoh, A. Overcharge reaction of lithium-ion batteries. J. Power Sources 2005, 146, 97–100. [Google Scholar] [CrossRef]
- Zheng, H.; Sun, Q.; Liu, G.; Song, X.; Battaglia, V.S. Correlation between dissolution behavior and electrochemical cycling performance for LiNi1/3Co1/3Mn1/3O2-based cells. J. Power Sources 2012, 207, 134–140. [Google Scholar] [CrossRef]
- He, Y.B.; Ning, F.; Yang, Q.H.; Song, Q.S.; Li, B.; Su, F.; Du, H.; Tang, Z.Y.; Kang, F. Structural and thermal stabilities of layered Li (Ni1/3Co1/3Mn1/3) O2 materials in 18650 high power batteries. J. Power Sources 2011, 196, 10322–10327. [Google Scholar] [CrossRef]
- Zhao, M.; Kariuki, S.; Dewald, H.D.; Lemke, F.R.; Staniewicz, R.J.; Plichta, E.J.; Marsh, R.A. Electrochemical Stability of Copper in Lithium-Ion Battery Electrolytes. J. Electrochem. Soc. 2000, 147, 2874. [Google Scholar] [CrossRef]
- Arora, P.; White, R.E.; Doyle, M. Capacity fade mechanisms and side reactions in lithium-ion batteries. J. Electrochem. Soc. 1998, 145, 3647. [Google Scholar] [CrossRef] [Green Version]
- Vetter, J.; Novák, P.; Wagner, M.R.; Veit, C.; Möller, K.C.; Besenhard, J.O.; Winter, M.; Wohlfahrt-Mehrens, M.; Vogler, C.; Hammouche, A. Ageing mechanisms in lithium-ion batteries. J. Power Sources 2005, 147, 269–281. [Google Scholar] [CrossRef]
- Smith, K.A.; Rahn, C.D.; Wang, C.Y. Model-based electrochemical estimation and constraint management for pulse operation of lithium ion batteries. IEEE Trans. Control. Syst. Technol. 2009, 18, 654–663. [Google Scholar] [CrossRef]
- Di Domenico, D.; Stefanopoulou, A.; Fiengo, G. Lithium-ion battery state of charge and critical surface charge estimation using an electrochemical model-based extended Kalman filter. J. Dyn. Syst. Meas. Control 2010, 132, 11. [Google Scholar] [CrossRef]
- Bartlett, A.; Marcicki, J.; Onori, S.; Rizzoni, G.; Yang, X.G.; Miller, T. Electrochemical model-based state of charge and capacity estimation for a composite electrode lithium-ion battery. IEEE Trans. Control Syst. Technol. 2015, 24, 384–399. [Google Scholar] [CrossRef]
- Hu, C.; Jain, G.; Schmidt, C.; Strief, C.; Sullivan, M. Online estimation of lithium-ion battery capacity using sparse Bayesian learning. J. Power Sources 2015, 289, 105–113. [Google Scholar] [CrossRef]
- Li, X.; Jiang, J.; Chen, D.; Zhang, Y.; Zhang, C. A capacity model based on charging process for state of health estimation of lithium ion batteries. Appl. Energy 2016, 177, 537–543. [Google Scholar] [CrossRef]
- Wang, L.; Pan, C.; Liu, L.; Cheng, Y.; Zhao, X. On-board state of health estimation of LiFePO4 battery pack through differential voltage analysis. Appl. Energy 2016, 168, 465–472. [Google Scholar] [CrossRef]
- Zhang, Y.; Xiong, R.; He, H.; Pecht, M.G. Long short-term memory recurrent neural network for remaining useful life prediction of lithium-ion batteries. IEEE Trans. Veh. Technol. 2018, 67, 5695–5705. [Google Scholar] [CrossRef]
- Nuhic, A.; Terzimehic, T.; Soczka-Guth, T.; Buchholz, M.; Dietmayer, K. Health diagnosis and remaining useful life prognostics of lithium-ion batteries using data-driven methods. J. Power Sources 2013, 239, 680–688. [Google Scholar] [CrossRef]
- Patil, M.A.; Tagade, P.; Hariharan, K.S.; Kolake, S.M.; Song, T.; Yeo, T.; Doo, S. A novel multistage Support Vector Machine based approach for Li ion battery remaining useful life estimation. Appl. Energy 2015, 159, 285–297. [Google Scholar] [CrossRef]
- Liu, D.; Zhou, J.; Liao, H.; Peng., Y.; Peng, X. A health indicator extraction and optimization framework for lithium-ion battery degradation modeling and prognostics. IEEE Trans. Syst. Man Cybern. Syst. 2015, 45, 915–928. [Google Scholar]
- Han, X.; Ouyang, M.; Lu, L.; Li, J. Cycle life of commercial lithium-ion batteries with lithium titanium oxide anodes in electric vehicles. Energies 2014, 7, 4895–4909. [Google Scholar] [CrossRef] [Green Version]
- Hall, F.; Touzri, J.; Wußler, S.; Buqa, H.; Bessler, W.G. Experimental investigation of the thermal and cycling behavior of a lithium titanate-based lithium-ion pouch cell. J. Energy Storage 2018, 17, 109–117. [Google Scholar] [CrossRef]
- Liu, S.; Winter, M.; Lewerenz, M.; Becker, J.; Sauer, D.U.; Ma, Z.; Jiang, J. Analysis of cyclic aging performance of commercial Li4Ti5O12-based batteries at room temperature. Energy 2019, 173, 1041–1053. [Google Scholar] [CrossRef]
- Hang, T.; Mukoyama, D.; Nara, H.; Takami, N.; Momma, T.; Osaka, T. Electrochemical impedance spectroscopy analysis for lithium-ion battery using Li4Ti5O12 anode. J. Power Sources 2013, 222, 442–447. [Google Scholar] [CrossRef]
- Doerffel, D.; Sharkh, S.A. A critical review of using the Peukert equation for determining the remaining capacity of lead-acid and lithium-ion batteries. J. Power Sources 2006, 155, 395–400. [Google Scholar] [CrossRef]
- Deng, Z.; Yang, L.; Cai, Y.; Deng, H.; Sun, L. Online available capacity prediction and state of charge estimation based on advanced data-driven algorithms for lithium iron phosphate battery. Energy 2016, 112, 469–480. [Google Scholar] [CrossRef]
- Weng, C.; Cui, Y.; Sun, J.; Peng, H. On-board state of health monitoring of lithium-ion batteries using incremental capacity analysis with support vector regression. J. Power Sources 2013, 235, 36–44. [Google Scholar] [CrossRef]
- Li, Y.; Abdel-Monem, M.; Gopalakrishnan, R.; Berecibar, M.; Nanini-Maury, E.; Omar, N.; Bossche, P.; Mierlo, J.V. A quick on-line state of health estimation method for Li-ion battery with incremental capacity curves processed by Gaussian filter. J. Power Sources 2018, 373, 40–53. [Google Scholar] [CrossRef]
- Tang, X.; Zou, C.; Yao, K.; Chen, G.; Liu, B.; He, Z.; Gao, F. A fast estimation algorithm for lithium-ion battery state of health. J. Power Sources 2018, 396, 453–458. [Google Scholar] [CrossRef]
- Dubarry, M.; Liaw, B.Y.; Chen, M.S.; Chyan, S.S.; Han, K.C.; Sie, W.T.; Wu, S.H. Identifying battery aging mechanisms in large format Li ion cells. J. Power Sources 2011, 196, 3420–3425. [Google Scholar] [CrossRef]
- Colbow, K.M.; Dahn, J.R.; Haering, R.R. Structure and electrochemistry of the spinel oxides LiTi2O4 and Li43Ti53O4. J. Power Sources 1989, 26, 397–402. [Google Scholar] [CrossRef]
- Yu, Z.; Zhang, X.; Yang, G.; Liu, J.; Wang, J.; Wang, R.; Zhang, J. High rate capability and long-term cyclability of Li4Ti4. 9V0. 1O12 as anode material in lithium ion battery. Electrochim. Acta 2011, 56, 8611–8617. [Google Scholar] [CrossRef]
- Ohzuku, T.; Kitagawa, M.; Hirai, T. Electrochemistry of Manganese Dioxide in Lithium Nonaqueous Cell: III. X-Ray Diffractional Study on the Reduction of Spinel-Related Manganese Dioxide. J. Electrochem. Soc. 1990, 137, 769. [Google Scholar] [CrossRef]
- Wang, H.; Jang, Y.I.; Huang, B.; Sadoway, D.R.; Chiang, Y.M. TEM study of electrochemical cycling-induced damage and disorder in LiCoO2 cathodes for rechargeable lithium batteries. J. Electrochem. Soc. 1999, 146, 473. [Google Scholar] [CrossRef]
- Dokko, K.; Nishizawa, M.; Horikoshi, S.; Itoh, T.; Mohamedi, M.; Uchida, I. In Situ Observation of LiNiO2 Single-Particle Fracture during Li-Ion Extraction and Insertion. Electrochem. Solid State Lett. 2000, 3, 125. [Google Scholar] [CrossRef]
- Zhang, Z.; Chen, Z.; Wang, G.; Ren, H.; Pan, M.; Xiao, L.; Wu, K.; Zhao, L.; Yang, J.; Wu, Q.; et al. Dual-doping to suppress cracking in spinel LiMn2O4: A joint theoretical and experimental study. Phys. Chem. Chem. Phys. 2016, 18, 6893–6900. [Google Scholar] [CrossRef] [PubMed]
- Wang, D.; Wu, X.; Wang, Z.; Chen, L. Cracking causing cyclic instability of LiFePO4 cathode material. J. Power Sources 2005, 140, 125–128. [Google Scholar] [CrossRef]
- Çapraz, Ö.Ö.; Rajput, S.; White, S.; Sottos, N.R. Strain evolution in lithium manganese oxide electrodes. Exp. Mech. 2018, 58, 561–571. [Google Scholar] [CrossRef]













| Cycles | Peukert constant | R-square |
|---|---|---|
| Before cycles | 1.0344 | 0.9999 |
| After 10 cycles | 1.0426 | 0.9997 |
| After 20 cycles | 1.0448 | 0.9996 |
| After 40 cycles | 1.0523 | 0.9999 |
| After 50 cycles | 1.0419 | 0.9998 |
| After 60 cycles | 1.0451 | 0.9996 |
Publisher’s Note: MDPI stays neutral with regard to jurisdictional claims in published maps and institutional affiliations. |
© 2021 by the authors. Licensee MDPI, Basel, Switzerland. This article is an open access article distributed under the terms and conditions of the Creative Commons Attribution (CC BY) license (https://creativecommons.org/licenses/by/4.0/).
Share and Cite
Wang, C.; Liu, Z.; Sun, Y.; Gao, Y.; Yan, P. Aging Behavior of Lithium Titanate Battery under High-Rate Discharging Cycle. Energies 2021, 14, 5482. https://doi.org/10.3390/en14175482
Wang C, Liu Z, Sun Y, Gao Y, Yan P. Aging Behavior of Lithium Titanate Battery under High-Rate Discharging Cycle. Energies. 2021; 14(17):5482. https://doi.org/10.3390/en14175482
Chicago/Turabian StyleWang, Chu, Zehui Liu, Yaohong Sun, Yinghui Gao, and Ping Yan. 2021. "Aging Behavior of Lithium Titanate Battery under High-Rate Discharging Cycle" Energies 14, no. 17: 5482. https://doi.org/10.3390/en14175482
APA StyleWang, C., Liu, Z., Sun, Y., Gao, Y., & Yan, P. (2021). Aging Behavior of Lithium Titanate Battery under High-Rate Discharging Cycle. Energies, 14(17), 5482. https://doi.org/10.3390/en14175482
