Techno-Economic Analysis of the Oxy-Fuel Combustion Power Cycles with Near-Zero Emissions
Abstract
:1. Introduction
2. Approaches to Reducing CO2 Emissions in the Fossil Fuel TPP
3. Principal Heat Flow Schemes of Oxy-Fuel Combustion Thermodynamic Cycles
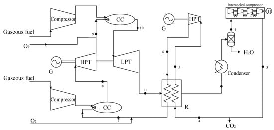
- Semi-closed oxygen combustion cycle (SCOC-CC);
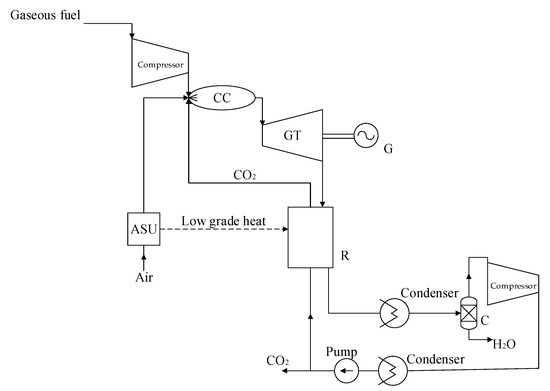
- MATIANT cycles;
- Graz cycles;
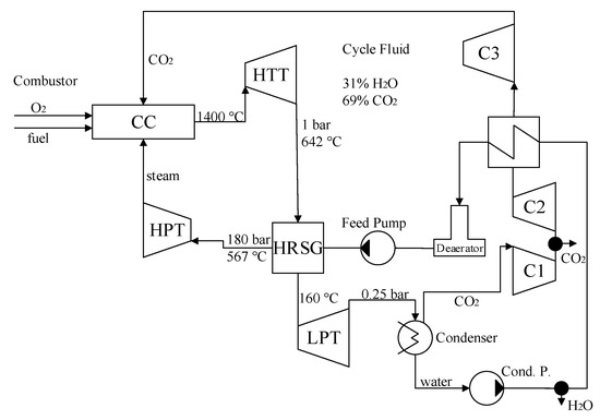
- Water or CES cycles;
4. Influence of Thermodynamic Parameters of Oxy-Fuel Combustion Power Facilities on Their Financial and Economic Efficiency
- The facility net efficiency, which influences the fuel consumption and the CO2 emission;
- The kilowatt price of the installed power;
- The lifetime of the main equipment;
- The schedule for the operation of the installed power;
- The prices of fuel and electricity supplied by the grid;
- CO2 emission quotas.
- Carbon monoxide turbine inlet working fluid massflow: 600 kg/s;
- Initial temperature: 1100 °C;
- Initial pressure: 30 MPa;
- Carbon dioxide turbine exhaust pressure: 3 MPa.
5. Method for the Financial Feasibility Study of Oxy-Fuel Power Facilities Construction
- Initial temperature: 1300 °C, initial pressure: 25 MPa, turbine exhaust pressure: 5 MPa, net efficiency: 58.2%
- Initial temperature: 1500 °C, initial pressure: 30 MPa, turbine exhaust pressure: 2 MPa, net efficiency: 58.2%
- Initial temperature: 1500 °C, initial pressure: 35 MPa, turbine exhaust pressure: 2 MPa, net efficiency: 58.2%.
- Initial temperature: 1100 °C, initial pressure: 25 MPa, turbine exhaust pressure: 2 MPa, installed power specific price: 32,368.4 RUB/kW;
- Initial temperature: 1100 °C, initial pressure: 30 MPa, turbine exhaust pressure: 3 MPa, installed power specific price: 34,399.8 RUB/kW;
- Initial temperature: 1100 °C, initial pressure: 35 MPa, turbine exhaust pressure: 2 MPa, installed power specific price: 36,532.8 RUB/kW.
6. Oxy-Fuel Facility Financial Efficiency with Different Thermodynamic Parameters Excluding and Including CO2 Emission Quotas
7. Conclusions
- A simulation model for optimizing the thermodynamic parameters of oxy-fuel facilities rated to the minimum power production prime cost and minimal capital investment criteria was proposed;
- A method for comparative analysis of the financial efficiency of buildup projects of oxy-fuel and combined cycle facilities of comparable capacities. taking into account quotas for greenhouse gas emissions, was developed.
- Optimization of the thermodynamic parameters of an oxy-fuel facility was carried out from the standpoint of the criterion of the minimum cost of electricity production and capital investments. At an initial temperature of 1500 °C, initial pressure of 30 MPa and turbine exhaust pressure of 2 MPa, a 414 MW power facility has an electricity primary cost of 0.84 RUB/kWh and an installed power specific price of 36.354 thousand RUB/kW;
- A comparative analysis of the financial efficiency of buildup projects of oxy-fuel and combined cycle facilities was carried out. Without emission quotes, combined cycle facilities have a 16% higher NPV and a shorter DPP. The greater attractiveness of combined cycle facilities is due to their smaller capital investments. The primary cost values of electricity production in oxy-fuel and combined cycle facilities are compatible, which shows the similarity in the technologies’ efficiency and the related similar fuel expenses;
- It was shown that when trading in carbon dioxide emission quotes is implemented, oxy-fuel facilities will actualize their environmental advantages and become more investment-attractive than the combined cycle ones. When Russia implements the CO2 emission quote of 1200 RUB/t, which corresponds to the current EU level, oxy-fuel facility construction will be financially reasonable.
Author Contributions
Funding
Institutional Review Board Statement
Informed Consent Statement
Data Availability Statement
Conflicts of Interest
Nomenclature
| A List of Symbols | |
| NPV | net present value |
| DPP | discounted payback period |
| CFt | net payment flow in the year t |
| T | period of project implementation |
| E | discount rate |
| CD | depreciation payment |
| Ts | equipment operation life |
| CI | facility construction capital investment |
| NPt | net profit in the year t |
| Pt | income before tax payment in the year t |
| Vt | income tax in the year t |
| Rt | income from the electricity sales in the year t |
| OCt | operational costs in the year t |
| Rt | income from electricity and power sales in the year t |
| REt | income from electricity sales in the year t |
| RCt | income from power sales in the year t |
| SE | annual electricity supply by a single power unit |
| n | number of power units |
| PE | electricity market price |
| N | single power unit net capacity |
| PC | capacity market price |
| CF | fuel expenses |
| CD | depreciation charges |
| CR | repair expenses |
| CW | wage expenses |
| Cother | overall expenses |
| CCO2 | expenses related to quote payments for carbon dioxide emissions |
| EFnet | net efficiency |
| QL | low calorific value |
| hC | installed power operation per year |
| α | fuel transportation losses |
| PF | fuel price (natural gas) |
| ΒR | repair fund allocation |
| nip, nmp | strength of management and operation personnel |
| Wip, Wmp | mean monthly management and operation personnel salaries |
| γ | social allocations |
| µ | rate of overall expenses for depreciation |
| PCO2 | price of 1 kg of carbon dioxide emissions |
| mCO2 | carbon dioxide emission massflow |
| Abbreviations | |
| TPP | thermal power plant |
| RES | renewable energy source |
| GT | gas turbine |
| C | compressor |
| CS | cooler-separator |
| HE | heat exchanger |
| SCOC-CC | semi-closed oxygen combustion cycle |
| CC | combustion chamber |
| G | electricity generator |
| RB | recovery boiler |
| ST | steam turbine |
| R | regenerator |
| LPT | low-pressure turbine |
| HPT | high-pressure turbine |
| HTT | high-temperature turbine |
| HRSG | heat recovery steam generator |
| D | deaerator |
| RH | reheater |
| IPT | intermediate pressure turbine |
| ASU | air separation unit |
References
- Rahmstorf, S.; Cazenave, A.; Church, J.A.; Hansen, J.E.; Keeling, R.F.; Parker, D.E.; Somerville, R.C. Recent climate observations compared to projections. Science 2007, 316, 709. [Google Scholar] [CrossRef] [PubMed] [Green Version]
- Lal, R.; Delgado, J.A.; Groffman, P.M.; Millar, N.; Dell, C.; Rotz, A. Management to mitigate and adapt to climate change. J. Soil Water Conserv. 2011, 66, 276–282. [Google Scholar] [CrossRef] [Green Version]
- Arrhenius, S. On the influence of carbonic acid in the air upon the temperature of the ground. Lond. Edinb. Dublin Philos. Mag. J. Sci. 1896, 41, 237–276. [Google Scholar] [CrossRef] [Green Version]
- Ritchie, H.; Roser, M. CO2 Emissions—Our World in Data. Available online: https://ourworldindata.org/co2-emissions (accessed on 15 June 2021).
- Emissions Database for Global Atmospheric Research—2019 Report. Publications Office of the European Union. 2019. Available online: https://edgar.jrc.ec.europa.eu/ (accessed on 15 June 2021).
- McNeill, J.R. Something New under the Sun: An Environmental History of the Twentieth-Century World; The Global Century Series; WW Norton & Company: London, UK, 2001; 448p. [Google Scholar]
- Houghton, J.T.; Ding, Y.D.; Griggs, D.J.; Noguer, M.; van der Linden, P.J.; Dai, X.; Johnson, C.A. Climate Change 2001: The Scientific Basis; The Press Syndicate of the University of Cambridge: Cambridge, UK, 2001; 881p. [Google Scholar]
- Lockwood, M.; Fröhlich, C. Recent oppositely directed trends in solar climate forcings and the global mean surface air temperature. Proc. R. Soc. Lond. A Math. Phys. Eng. Sci. 2007, 463, 2447–2460. [Google Scholar] [CrossRef]
- Verheggen, B. Recent Changes in the Sun, CO2 and Global Average Temperature. Available online: https://ourchangingclimate.wordpress.com (accessed on 15 June 2021).
- Davis, S.J.; Caldeira, K. Consumption-based accounting of CO2 emissions. Proc. Natl. Acad. Sci. USA 2010, 107, 5687–5692. [Google Scholar] [CrossRef] [Green Version]
- Nejat, P.; Jomehzadeh, F.; Taheri, M.M.; Gohari, M.; Majid, M.Z. A global review of energy consumption, CO2 emissions and policy in the residential sector (with an overview of the top ten CO2 emitting countries). Renew. Sustain. Energy Rev. 2015, 43, 843–862. [Google Scholar] [CrossRef]
- Hoffert, M.I.; Covey, C. Deriving global climate sensitivity from palaeoclimate reconstructions. Nature 1992, 360, 573–576. [Google Scholar] [CrossRef] [Green Version]
- Lisin, E.; Strielkowski, W.; Krivokora, E. Economic Analysis of Industrial Development: A Case of Russian Coal Industry. Montenegrin J. Econ. 2016, 12, 129–139. [Google Scholar] [CrossRef]
- Lisin, E.; Rogalev, A.; Strielkowski, W.; Komarov, I. Sustainable modernization of the Russian power utilities industry. Sustainability 2015, 7, 11378–11400. [Google Scholar] [CrossRef] [Green Version]
- Lisin, E.; Sobolev, A.; Strielkowski, W.; Garanin, I. Thermal efficiency of cogeneration units with multi-stage reheating for Russian municipal heating systems. Energies 2016, 9, 269. [Google Scholar] [CrossRef] [Green Version]
- Tvaronavičienė, M.; Lisin, E.; Kindra, V. Power market formation for clean energy production as the prerequisite for the country’s energy security. Energies 2020, 13, 4930. [Google Scholar] [CrossRef]
- Lisin, E.; Kurdiukova, G.; Okley, P.; Chernova, V. Efficient Methods of Market Pricing in Power Industry within the Context of System Integration of Renewable Energy Sources. Energies 2019, 12, 3250. [Google Scholar] [CrossRef] [Green Version]
- Oh, S.Y.; Yun, S.; Kim, J.K. Process integration and design for maximizing energy efficiency of a coal-fired power plant integrated with amine-based CO2 capture process. Appl. Energy 2018, 216, 311–322. [Google Scholar] [CrossRef]
- Campbell, R.J. Increasing the Efficiency of Existing Coal-Fired Power Plants. CRS Report. 2013, 30p. Available online: www.crs.gov (accessed on 15 June 2021).
- Marchal, V.; Dellik, R. OECD Environmental Outlook to 2050; Organization for Economic Co-operation and Development: Paris, France, 2011; 91p. [Google Scholar]
- Tcvetkov, P.; Cherepovitsyn, A.; Fedoseev, S. The changing role of CO2 in the transition to a circular economy: Review of carbon sequestration projects. Sustainability 2019, 11, 5834. [Google Scholar] [CrossRef] [Green Version]
- Rahman, F.A.; Aziz, M.A.; Saidur, R.; Bakar, W.A.; Hainin, M.R.; Putrajaya, R.; Hassan, N.A. Pollution to solution: Capture and sequestration of carbon dioxide (CO2) and its utilization as a renewable energy source for a sustainable future. Renew. Sustain. Energy Rev. 2017, 71, 112–126. [Google Scholar] [CrossRef]
- Feng, K.; Davis, S.J.; Sun, L.; Hubacek, K. Drivers of the US CO2 emissions 1997–2013. Nat. Commun. 2015, 6, 1–8. [Google Scholar] [CrossRef] [Green Version]
- Kelemen, P.; Benson, S.M.; Pilorgé, H.; Psarras, P.; Wilcox, J. An overview of the status and challenges of CO2 storage in minerals and geological formations. Front. Clim. 2019, 1, 9. [Google Scholar] [CrossRef]
- Kearns, J.; Teletzke, G.; Palmer, J.; Thomann, H.; Kheshgi, H.; Chen, Y.H.; Herzog, H. Developing a consistent database for regional geologic CO2 storage capacity worldwide. Energy Procedia 2017, 114, 4697–4709. [Google Scholar] [CrossRef]
- Lecomte, F.; Broutin, P.; Lebas, E. CO2 Capture: Technologies to Reduce Greenhouse Gas Emissions; Editions Technip: Paris, France, 2010; 98p. [Google Scholar]
- Kanniche, M.; Le Moullec, Y.; Authier, O.; Hagi, H.; Bontemps, D.; Neveux, T.; Louis-Louisy, M. Up-to-date CO2 capture in thermal power plants. Energy Procedia 2017, 114, 95–103. [Google Scholar] [CrossRef]
- Wang, Y.; Zhao, L.; Otto, A.; Robinius, M.; Stolten, D. A review of post-combustion CO2 capture technologies from coal-fired power plants. Energy Procedia 2017, 114, 650–665. [Google Scholar] [CrossRef]
- Mukherjee, S.; Kumar, P.; Yang, A.; Fennell, P. Energy and exergy analysis of chemical looping combustion technology and comparison with pre-combustion and oxy-fuel combustion technologies for CO2 capture. J. Environ. Chem. Eng. 2015, 3, 2104–2114. [Google Scholar] [CrossRef] [Green Version]
- Allam, R.; Martin, S.; Forrest, B.; Fetvedt, J.; Lu, X.; Freed, D.; Manning, J. Demonstration of the Allam Cycle: An update on the development status of a high efficiency supercritical carbon dioxide power process employing full carbon capture. Energy Procedia 2017, 114, 5948–5966. [Google Scholar] [CrossRef]
- Rogalev, A.; Grigoriev, E.; Kindra, V.; Rogalev, N. Thermodynamic optimization and equipment development for a high efficient fossil fuel power plant with zero emissions. J. Clean. Prod. 2019, 236, 117592. [Google Scholar] [CrossRef]
- Cau, G.; Tola, V.; Ferrara, F.; Porcu, A.; Pettinau, A. CO2-free coal-fired power generation by partial oxy-fuel and post-combustion CO2 capture: Techno-economic analysis. Fuel 2018, 214, 423–435. [Google Scholar] [CrossRef]
- Rogalev, A.; Rogalev, N.; Kindra, V.; Zlyvko, O.; Vegera, A. A Study of Low-Potential Heat Utilization Methods for Oxy-Fuel Combustion Power Cycles. Energies 2021, 14, 3364. [Google Scholar] [CrossRef]
- Barba, F.C.; Sanchez, G.M.D.; Segui, B.S.; Darabkhani, H.G.; Anthony, E.J. A technical evaluation, performance analysis and risk assessment of multiple novel oxy-turbine power cycles with complete CO2 capture. J. Clean. Prod. 2016, 133, 971–985. [Google Scholar] [CrossRef]
- Kindra, V.O.; Kaplanovich, I.B.; Smirnov, M.V.; Naumov, V.Y.; Zonov, A.S. Parametric optimization of the semi-closed oxy-fuel combustion combined cycle. J. Phys. Conf. Ser. 2020, 1683, 052028. [Google Scholar] [CrossRef]
- Zhao, Y.; Chi, J.; Zhang, S.; Xiao, Y. Thermodynamic study of an improved MATIANT cycle with stream split and recompression. Appl. Therm. Eng. 2017, 125, 452–469. [Google Scholar] [CrossRef]
- Rogalev, N.D.; Petrenya, Y.K.; Kindra, V.O.; Rogalev, A.N. Oxy-fuel power cycles promoting the transition to green and sustainable future in the energy sector. In Sustainable Fuel Technologies Handbook; Academic Press: Cambridge, MA, USA, 2021; pp. 513–539. [Google Scholar]
- Wimmer, K.; Sanz, W. Optimization and comparison of the two promising oxy-combustion cycles NET Power cycle and Graz Cycle. Int. J. Greenh. Gas Control 2020, 99, 103055. [Google Scholar] [CrossRef]
- Yang, H.J.; Kang, D.W.; Ahn, J.H.; Kim, T.S. Evaluation of design performance of the semi-closed oxy-fuel combustion combined cycle. J. Eng. Gas Turbines Power 2012, 134, 111702. [Google Scholar] [CrossRef]
- Mathieu, P.; Dubuisson, R.; Houyou, S.; Nihart, R. New concept of CO2 removal technologies in power generation, combined with fossil fuel recovery and long term CO2 sequestration. Proc. ASME Turbo Expo 2000, 78552, V002T04A011. [Google Scholar]
- Crespi, F.; Gavagnin, G.; Sánchez, D.; Martínez, G.S. Analysis of the thermodynamic potential of supercritical carbon dioxide cycles: A systematic approach. J. Eng. Gas Turbines Power 2018, 140, 051701. [Google Scholar] [CrossRef]
- Jericha, H.; Sanz, W.; Göttlich, E. Design concept for large output Graz cycle gas turbines. J. Eng. Gas Turbines Power 2008, 130, 011701. [Google Scholar] [CrossRef] [Green Version]
- Sanz, W.; Braun, M.; Jericha, H.; Platzer, M.F. Adapting the zero-emission Graz Cycle for hydrogen combustion and investigation of its part load behavior. Int. J. Hydrogen Energy 2018, 43, 5737–5746. [Google Scholar] [CrossRef]
- Abbas, F.; Hammad, H.M.; Fahad, S.; Cerdà, A.; Rizwan, M.; Farhad, W.; Bakhat, H.F. Agroforestry: A sustainable environmental practice for carbon sequestration under the climate change scenarios—A review. Environ. Sci. Pollut. Res. 2017, 24, 11177–11191. [Google Scholar] [CrossRef] [PubMed]
- Kvamsdal, H.M.; Jordal, K.; Bolland, O. A quantitative comparison of gas turbine cycles with CO2 capture. Energy 2007, 32, 10–24. [Google Scholar] [CrossRef]
- Allam, R.J.; Palmer, M.; Brown, G.W. System and Method for High Efficiency Power Generation Using a Carbon Dioxide Circulating Working Fluid. U.S. Patent 8596075 B2, 3 December 2013. [Google Scholar]
- Rogalev, A.; Kindra, V.; Osipov, S. Modeling methods for oxy-fuel combustion cycles with multicomponent working fluid. AIP Conf. Proc. 2018, 2047, 020020. [Google Scholar]
- Rogalev, A.; Kindra, V.; Osipov, S.; Rogalev, N. Thermodynamic analysis of the net power oxy-combustion cycle. In 13th European Conference on Turbomachinery Fluid Dynamics & Thermodynamics; ETC2019-030; European Turbomachinery Society: Florence, Italy, 2019. [Google Scholar] [CrossRef]
- Choi, B.S.; Kim, M.J.; Ahn, J.H.; Kim, T.S. Influence of a recuperator on the performance of the semi-closed oxy-fuel combustion combined cycle. Appl. Therm. Eng. 2017, 124, 1301–1311. [Google Scholar] [CrossRef]
- Kurbatova, S.; Aisner, L.; Rusakov, A.; Naumkina, V. Ecological postulates of the national environmental policy (on the example of the Russian Federation). In E3S Web of Conferences; EDP Sciences: Paris, France, 2020; Volume 157, p. 04023. [Google Scholar]
- Fedorov, M.P.; Elistratov, V.V.; Maslikov, V.I.; Sidorenko, G.I.; Chusov, A.N.; Atrashenok, V.P.; Zinchenko, A.V. Reservoir greenhouse gas emissions at Russian TPP. Power Technol. Eng. 2015, 49, 33–39. [Google Scholar] [CrossRef]
- Liubarskaia, M.A.; Merkusheva, V.S.; Zinovieva, O.S. Participation of Russia in the International Cooperation for Reducing Greenhouse Gas Emissions by Energy Companies. Vestn. RUDN Int. Relat. 2019, 19, 377–391. [Google Scholar] [CrossRef]
- Lyapina, I.R.; Skobliakova, I.V.; Vlasova, M.A.; Lukyanchikova, T.L.; Kononova, E.E. Ecological innovations in Russia: Peculiarities and mechanisms of realization. In Perspectives on the Use of New Information and Communication Technology (ICT) in the Modern Economy; Springer: Berlin/Heidelberg, Germany, 2017; pp. 748–757. [Google Scholar]













| Reservoir Type | CO2 Storage Minimal Capacity, Gt | CO2 Storage Maximal Capacity, Gt |
|---|---|---|
| Oil and gas fields | 675 | 900 |
| Coal beds with no industrial use | 3–15 | 200 |
| Deep-location coal beds | 1000 | - |
| Oxy-Fuel Combustion Cycles | Fuel | Oxidizer | Net Efficiency, % | Specific Amount of Produced CO2, g/kWh | CO2 Capture Rate, % | Specific Amount of Captured CO2, g/kWh | Specific Amount of CO2 Emitted to the Atmosphere, g/kWh |
|---|---|---|---|---|---|---|---|
| Oxy-fuel combustion cycle | |||||||
| SCOC-CC | CH4 | O2 | 45 | 406 | 98.9 | 402 | 5 |
| MATIANT | CH4 | O2 | 46 | 421 | 98.9 | 417 | 5 |
| S-Graz cycle | CH4 | O2 | 54 | 359 | 98.9 | 355 | 4 |
| CES cycle | CH4 | O2 | 48 | 404 | 98.9 | 399 | 4 |
| Allam cycle | CH4 | O2 | 57 | 343 | 98.9 | 339 | 4 |
| Combined steam–gas cycle | |||||||
| Combined cycle—gas turbine with CCS | CH4 | Air | 48 | 404 | 89 | 359 | 44 |
| Combined cycle—gas turbine without CCS | CH4 | Air | 60 | 323 | 0 | 0 | 323 |
| Parameter Sets | 1 | 2 | 3 | 4 | 5 | 6 | Combined Cycle Power Facility |
Facility performance:
| 800 1100 25 2 | 800 1300 25 5 | 800 1100 30 3 | 800 1500 30 2 | 800 1100 35 2 | 800 1500 35 2 | |
| Net efficiency, % | 51.3 | 58.2 | 52.0 | 58.2 | 50.9 | 58.3 | 58.2 |
| Net power, MW | 283.4 | 241.5 | 270.2 | 414.2 | 315.4 | 435.6 | 420.0 |
| Natural gas massflow, kg/s | 11.195 | 8.423 | 10.550 | 14.438 | 12.575 | 15.164 | 14.68 |
| CO2 emission massflow, kg/s | 0.347 | 0.261 | 0.327 | 0.44671 | 0.389 | 0.469 | 37.683 |
| Gas turbine price, bil. RUB | 478.9 | 555.5 | 393.6 | 1563.4 | 669.3 | 1876.0 | ‒ |
| Compressor price, bil. RUB | 220.1 | 61.5 | 185.9 | 97.9 | 316.9 | 120.2 | ‒ |
| Combustion chamber price, bil. RUB | 609.5 | 739.9 | 706.4 | 999.8 | 842.2 | 1153.0 | ‒ |
| Recuperator price, bil. RUB | 1388.5 | 1904.8 | 1520.0 | 2488.3 | 1866.8 | 3010.9 | ‒ |
| Air split unit price, RUB | 721.3 | 542.7 | 679.7 | 930.2 | 810.2 | 977.0 | ‒ |
| Auxiliary equipment price, bil. RUB | 697.1 | 697.1 | 697.1 | 697.1 | 697.1 | 697.1 | ‒ |
| Total equipment price, bil. RUB | 4115.4 | 4501.5 | 4182.7 | 6776.7 | 5184.4 | 7834.3 | ‒ |
| Installed power specific price, bil. RUB | 32,368.4 | 41,427.0 | 34,399.8 | 36,354.0 | 36,532.8 | 39,967.1 | 35,238.1 |
| Capital investment, bil. RUB | 9145.3 | 10,003.2 | 9294.9 | 15,059.4 | 11,521.0 | 17,409.5 | 14,800.0 |
| Harm Class | Agent | Harmfulness Class | Point limit Kp, mg/m3 | Dayly Mean Content Kcc, mg/m3 |
|---|---|---|---|---|
| 1 | Carbon monoxide | 4 | 5 | 3 |
| 2 | Nitrogen dioxide | 2 | 0.2 | 0.04 |
| 3 | Nitrogen oxide | 3 | 0.4 | 0.06 |
| 4 | Supfur dioxide | 3 | 0.5 | 0.05 |
| 5 | Ammonia | 4 | 0.2 | 0.04 |
| 6 | Hydrogen sulphide | 2 | 0.008 | - |
| Financial Parameter | Calculation Model | Model Parameters |
|---|---|---|
| Net present value (NPV) | CFt—net payment flow in the year t; T—period of project implementation; E—discount rate | |
| Net payment flow (CFt) | CD—depreciation payment; NPt—net profit in the year t | |
| Depreciation payment (CD) | Ts—equipment operation life; CI—facility construction capital investments | |
| Net profit (NPt) | Pt—income before tax payment in year t; Vt—income tax in the year t | |
| Income before tax payment (Pt) | Rt—income from electricity and power sales in the year t; OCt—operation costs in the year t | |
| Income from electricity and power sale (Rt) | REt—income from electricity sales; RCt—income from power sales | |
| Income from electricity sale (REt) | SE—annual electricity supply by a single power unit; n—number of power units; PE—electricity market price | |
| Income from power sale (RCt) | N—single power unit net capacity; PC—capacity market price | |
| Operation expenses (OCt) | CF—fuel expenses; CD—depreciation charges; CR—repair expenses; CW—wage expenses; Cother—overall expenses; CCO2—expenses related to the quote payment for carbon dioxide emissions | |
| Fuel expenses (CF) | EFnet—net efficiency; QL—low calorific value; hC—number of hours of installed power operation per year; α—fuel transportation losses; PF—fuel price (natural gas) | |
| Repair expenses (CR) | ΒR—repair fund allocation | |
| Wage expenses (CW) | nip, nmp—strength of management and operation personnel; Wip, Wmp—mean monthly management and operation personnel salary; γ—social allocations | |
| Overall expenses (Cother) | µ—rate of overall expenses for depreciation, repair and salary payments | |
| Quote payment for CO2 emissions (CCO2) | PCO2—price of 1 kg of carbon dioxide emissions; mCO2—carbon dioxide emission massflow |
| Parameter | Parameter Value | Units |
|---|---|---|
| Analysis period (T = TS) | 23 | year |
| Annual inflation | 4 | % |
| Discount norm (E) | 14 | % |
| VAT (Vt) | 20 | % |
| Number of power facility blocks (n) | 1 | Pcs |
| Wholesale electricity price (PE) | 1147 | th. RUB/MW hr |
| Power price under the power availability agreement in first 10 years of operation (PE) | 1000 | th. RUB/MW hr |
| Power price in the competitive power market (PE) | 282,310 | th. RUB/MW hr |
| Natural gas fuel price | 6.48 | rubles/kg |
| Natural gas calorific value (QL) | 49,157 | MJ/kg |
| Repair fund allocation (ΒR) | 0.07 | - |
| Operational personnel number (nip) | 140 | person |
| Management personnel number (nmp) | 40 | person |
| Operational personnel mean salary | 50 | th. RUB/person |
| Management personnel salary | 90 | th. RUB/person |
| Part for social payments (γ) | 0.3 | - |
| Part for overall expenses (µ) | 0.2 | - |
| Facility Type | Net Efficiency, % | Electricity Prime Cost, RUB/kWh |
|---|---|---|
| Oxy-fuel facility with parameter set (1) | 51.3 | 0.949 |
| Oxy-fuel facility with parameter set (2) | 58.2 | 0.838 |
| Oxy-fuel facility with parameter set (3) | 52.0 | 0.938 |
| Oxy-fuel facility with parameter set (4) | 58.2 | 0.837 |
| Oxy-fuel facility with parameter set (5) | 50.9 | 0.958 |
| Oxy-fuel facility with parameter set (6) | 58.3 | 0.837 |
| Combined cycle facility | 58.2 | 0.840 |
| Power Facility Type | NPV, Thousand RUB | DPP, Years |
|---|---|---|
| Oxy-fuel facility with parameter set (1) | 3,114,534 | 7 |
| Oxy-fuel facility with parameter set (2) | 2,051,322 | 8 |
| Oxy-fuel facility with parameter set (3) | 2,169,977 | 8 |
| Oxy-fuel facility with parameter set (4) | 4,420,182 | 8 |
| Oxy-fuel facility with parameter set (5) | 1,483,996 | 9 |
| Oxy-fuel facility with parameter set (6) | 2,401,397 | 9 |
| Combined cycle facility | 5,148,783 | 7 |
| Emission Quote Price, RUB/t CO2 | Oxy-Fuel Facility with Parameter Set (4) | Combined Cycle | ||||
|---|---|---|---|---|---|---|
| NPV, Million RUB | DPP, Years | Cost of Electricity, RUB/kWh | NPV, Million RUB | DPP, Years | Cost of Electricity, RUB/kWh | |
| 0 | 4.420 | 8 | 0.838 | 5.149 | 7 | 0.838 |
| 160–480 | 4.413 ÷ 4.395 | 8 | 0.839 | 4.423 ÷ 2.985 | 8 | 0.889 ÷ 0.993 |
| 1200 | 4.357 | 8 | 0.842 | −0.3497 | No payback | 1.23 |
| 2400 | 4.293 | 8 | 0.847 | −5.965 | No payback | 1.62 |
| 4800 | 4.166 | 8 | 0.856 | −17.493 | No payback | 2.39 |
Publisher’s Note: MDPI stays neutral with regard to jurisdictional claims in published maps and institutional affiliations. |
© 2021 by the authors. Licensee MDPI, Basel, Switzerland. This article is an open access article distributed under the terms and conditions of the Creative Commons Attribution (CC BY) license (https://creativecommons.org/licenses/by/4.0/).
Share and Cite
Kindra, V.; Rogalev, A.; Lisin, E.; Osipov, S.; Zlyvko, O. Techno-Economic Analysis of the Oxy-Fuel Combustion Power Cycles with Near-Zero Emissions. Energies 2021, 14, 5358. https://doi.org/10.3390/en14175358
Kindra V, Rogalev A, Lisin E, Osipov S, Zlyvko O. Techno-Economic Analysis of the Oxy-Fuel Combustion Power Cycles with Near-Zero Emissions. Energies. 2021; 14(17):5358. https://doi.org/10.3390/en14175358
Chicago/Turabian StyleKindra, Vladimir, Andrey Rogalev, Evgeny Lisin, Sergey Osipov, and Olga Zlyvko. 2021. "Techno-Economic Analysis of the Oxy-Fuel Combustion Power Cycles with Near-Zero Emissions" Energies 14, no. 17: 5358. https://doi.org/10.3390/en14175358
APA StyleKindra, V., Rogalev, A., Lisin, E., Osipov, S., & Zlyvko, O. (2021). Techno-Economic Analysis of the Oxy-Fuel Combustion Power Cycles with Near-Zero Emissions. Energies, 14(17), 5358. https://doi.org/10.3390/en14175358

