Grid-Scale Ternary-Pumped Thermal Electricity Storage for Flexible Operation of Nuclear Power Generation under High Penetration of Renewable Energy Sources
Abstract
:1. Introduction
2. Conceptual Overview
2.1. Enabling Flexibility from Nuclear
2.2. Ternary-Pumped Thermal Electricity Storage (t-PTES)
3. Modeling and Real Time Simulation
3.1. Dynamic Modeling
3.1.1. Ternary-Pumped Thermal Energy Storage (t-PTES)
3.1.2. Electric Grid
3.2. Controls
3.2.1. Baseline Nuclear Power Plant Operation in Blue Sky Scenario
3.2.2. Flexibility during Blue Sky and Grey Sky Scenarios
3.2.3. Emergency Operation during Black Sky Scenario
4. Electrical-Thermal Co-Simulation
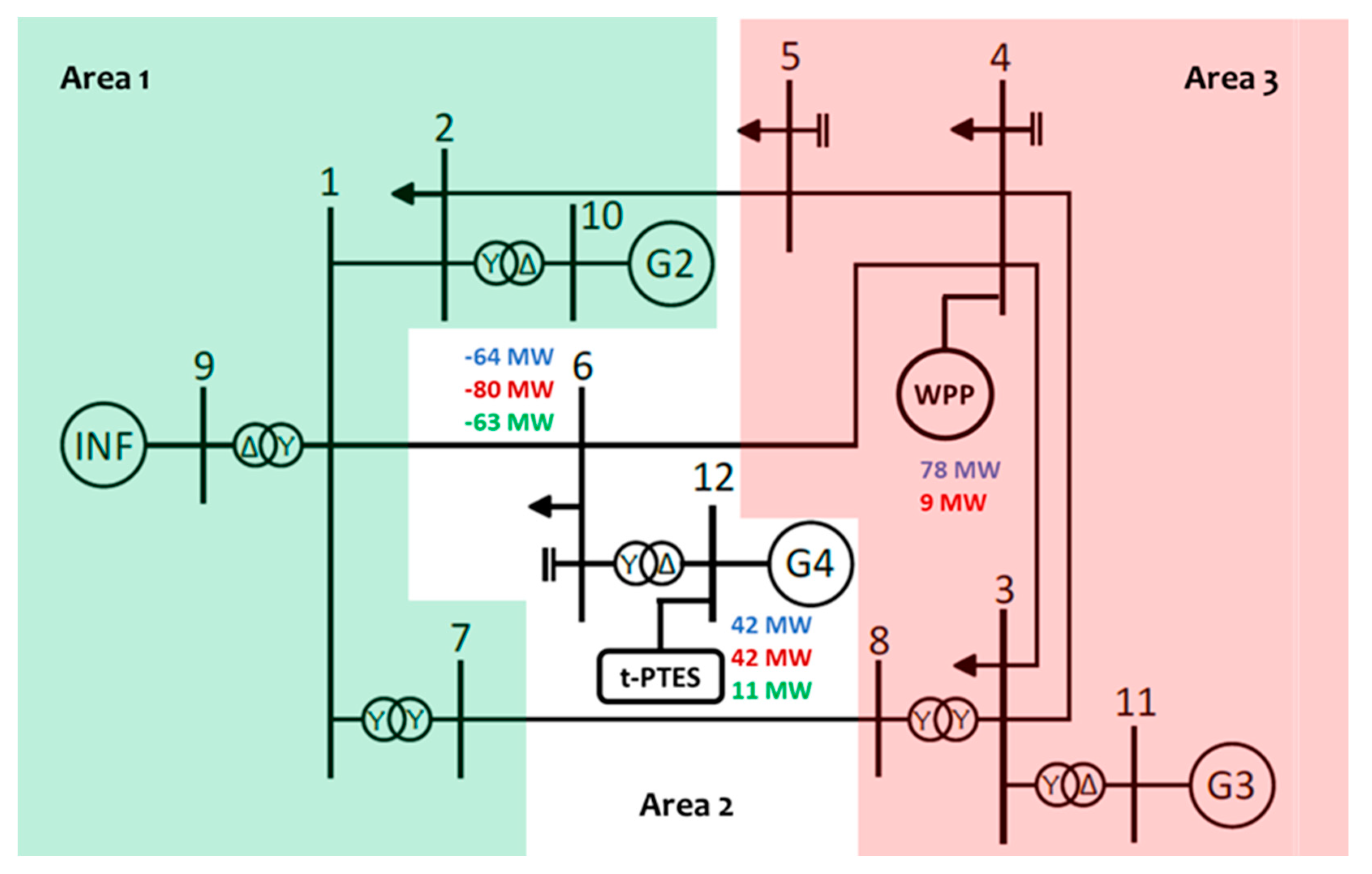
4.1. Integrated Electrical-Thermal System
4.2. Case-Study I: 60 MW Step load Reduction at Bus-6
4.3. Case-Study II: Flexibility to Mitigate Renewable Wind Power Variability
5. Conclusions and Future Work
Author Contributions
Funding
Acknowledgments
Conflicts of Interest
Appendix A
References
- Lake, J.A.; Bennett, R.G.; Kotek, J.F. Next Generation Nuclear Power. Sci. Am. 2009. Available online: https://www.scientificamerican.com/article/next-generation-nuclear/ (accessed on 18 June 2021). [CrossRef] [PubMed]
- Ontario Ministry of Energy. SMR Deployment Feasibility Study Feasibility of the Potential Deployment of Small Modular Reactors (SMRs) in Ontario; Ontario Ministry of Energy: Toronto, ON, Canada, 2016. [Google Scholar]
- Nian, V.; Zhong, S. Economic feasibility of flexible energy productions by small modular reactors from the perspective of integrated planning. Prog. Nucl. Energy 2020, 118, 103106. [Google Scholar] [CrossRef]
- Ingersoll, D.T.; Carelli, M.D. Handbook of Small Modular Nuclear Reactors, 2nd ed.; Elsevier: Amsterdam, The Netherlands, 2021; ISBN 9780128239179. [Google Scholar]
- Rämä, M.; Leurent, M.; de Lavergne, J.G.D. Flexible nuclear co-generation plant combined with district heating and a large-scale heat storage. Energy 2020, 193, 116728. [Google Scholar] [CrossRef]
- Suman, S. Hybrid nuclear-renewable energy systems: A review. J. Clean. Prod. 2018, 181, 166–177. [Google Scholar] [CrossRef]
- Gjorgiev, B.; Cepin, M. Nuclear Power Plant Load Following: Problem Definition and Application. In Proceedings of the 20th International Conference Nuclear Energy for New Europe, Bovec, Slovenia, 12–15 September 2011. [Google Scholar]
- Botterud, A.; Yildiz, B.; Conzelmann, G.; Petri, M.C. Nuclear hydrogen: An assessment of product flexibility and market viability. Energy Policy 2008, 36, 3961–3973. [Google Scholar] [CrossRef]
- Jenkins, J.D.; Zhou, Z.; Ponciroli, R.; Vilim, R.B.; Ganda, F.; de Sisternes, F.; Botterud, A. The benefits of nuclear flexibility in power system operations with renewable energy. Appl. Energy 2018, 222, 872–884. [Google Scholar] [CrossRef]
- Lokhov, A. Load-following with nuclear power plants. NEA News 2011, 29, 18–20. [Google Scholar]
- Borowiec, K.; Wysocki, A.; Shaner, S.; Greenwood, M.S.; Ellis, M. Increasing Revenue of Nuclear Power Plants with Thermal Storage. J. Energy Resour. Technol. 2020, 142, 042006. [Google Scholar] [CrossRef]
- Kim, Y.J.; Norford, L.K.; Kirtley, J.L. Modeling and Analysis of a Variable Speed Heat Pump for Frequency Regulation through Direct Load Control. IEEE Trans. Power Syst. 2015, 30, 397–408. [Google Scholar] [CrossRef]
- Ruhnau, O.; Hirth, L.; Praktiknjo, A. Time series of heat demand and heat pump efficiency for energy system modeling. Sci. Data 2019, 6, 1–10. [Google Scholar] [CrossRef] [PubMed]
- Osorio, J.D.; Rivera-Alvarez, A.; Abakporo, O.I.; Ordonez, J.C.; Hovsapian, R. Thermodynamic modeling of heat engines including heat transfer and compression-expansion irreversibilities. J. Therm. Sci. Eng. Appl. 2022, 14, 011001. [Google Scholar] [CrossRef]
- Jiang, S.; Annakkage, U.D.; Gole, A.M. A Platform for Validation of FACTS Models. IEEE Trans. Power Deliv. 2006, 21, 484–491. [Google Scholar] [CrossRef]
- Inoue, T.; Ichikawa, T.; Kundur, P.; Hirsch, P. Nuclear plant models for medium- to long-term power system stability studies. IEEE Trans. Power Syst. 1995, 10, 141–148. [Google Scholar] [CrossRef]
- Kundur, P. Power System Stability and Control, 1st ed.; McGraw-Hill, Inc.: New York, NY, USA, 1994. [Google Scholar]
- Nash, A.L.; Badithela, A.; Jain, N. Dynamic modeling of a sensible thermal energy storage tank with an immersed coil heat exchanger under three operation modes. Appl. Energy 2017, 195, 877–889. [Google Scholar] [CrossRef]
- Durantay, L.; Taillardat, J.-M.; Pradurat, J.-F.; Velly, N. State of the art for full electric driven refrigeration compressors solutions using adjustable speed drive: Which combination of technology platforms leads to the best capex & opex solution up to 100 MW? In Proceedings of the 2017 Petroleum and Chemical Industry Technical Conference (PCIC), Calgary, AB, Canada, 18–20 September 2017; pp. 477–486. [Google Scholar] [CrossRef]
- Holtz, J. Sensorless control of induction motor drives. Proc. IEEE 2002, 90, 1359–1394. [Google Scholar] [CrossRef] [Green Version]
- Akin, B.; Garg, N. Scalar (V/f) Control of 3-Phase Induction Motors; Application Report-SPRABQ8; Texas Instruments: Dallas, TX, USA, July 2013; p. 25. Available online: https://www.ti.com/lit/an/sprabq8/sprabq8.pdf?ts=1624634299969&ref_url=https%253A%252F%252Fwww.google.com%252F (accessed on 20 May 2021).
- Thiringer, T.; Luomi, J. Comparison of reduced-order dynamic models of induction machines. IEEE Trans. Power Syst. 2001, 16, 119–126. [Google Scholar] [CrossRef]
- ABB Synergy Torque-Speed Curve and Load Inertia.pdf. Available online: https://search.abb.com/library/Download.aspx?DocumentID=9AKK107045A5113&LanguageCode=en&DocumentPartId=&Action=Launch (accessed on 20 May 2021).













| Parameter | Value |
|---|---|
| Volume, | 4594 m3 (r = 15 m, h = 6.5 m) |
| Mass, | 3500 tons |
| Specific heat Therminol VP-1, | 2.392 kJ/kg-K |
| Density Therminol VP-1, | 775 kg/m3 |
| Tank’s surface area, | 1320 m2 |
| Overall tank surface heat transfer coefficient, | 0.005 kW/m2-K |
| t-PTES Element | Rating | Operational Rule | Constraint |
|---|---|---|---|
| Heating Coil | 60 MWe | Cut-in for sub-second operation as per (11). | Max. continuous run time = 600 s; efficiency = 98.5% |
| Heat Pump | 45 MWe | Cut-in for slower ramping: 0-full load in approx. 60 s. | Partial load operation inefficient, full loading preferred. |
| Heat Engine | 20 MWe | Run to extract heat for maintaining margin to run heat pump. | May be crucial for flexibility when Hot Tank is full. |
| Hot Tank | Cut-off heat pump and heating coil for Ttank > 690 K. Cut-in heat engine as per (12). | Hot tank reservoir with constant heat dissipation. |
Publisher’s Note: MDPI stays neutral with regard to jurisdictional claims in published maps and institutional affiliations. |
© 2021 by the authors. Licensee MDPI, Basel, Switzerland. This article is an open access article distributed under the terms and conditions of the Creative Commons Attribution (CC BY) license (https://creativecommons.org/licenses/by/4.0/).
Share and Cite
Hovsapian, R.; Osorio, J.D.; Panwar, M.; Chryssostomidis, C.; Ordonez, J.C. Grid-Scale Ternary-Pumped Thermal Electricity Storage for Flexible Operation of Nuclear Power Generation under High Penetration of Renewable Energy Sources. Energies 2021, 14, 3858. https://doi.org/10.3390/en14133858
Hovsapian R, Osorio JD, Panwar M, Chryssostomidis C, Ordonez JC. Grid-Scale Ternary-Pumped Thermal Electricity Storage for Flexible Operation of Nuclear Power Generation under High Penetration of Renewable Energy Sources. Energies. 2021; 14(13):3858. https://doi.org/10.3390/en14133858
Chicago/Turabian StyleHovsapian, Rob, Julian D. Osorio, Mayank Panwar, Chryssostomos Chryssostomidis, and Juan C. Ordonez. 2021. "Grid-Scale Ternary-Pumped Thermal Electricity Storage for Flexible Operation of Nuclear Power Generation under High Penetration of Renewable Energy Sources" Energies 14, no. 13: 3858. https://doi.org/10.3390/en14133858
APA StyleHovsapian, R., Osorio, J. D., Panwar, M., Chryssostomidis, C., & Ordonez, J. C. (2021). Grid-Scale Ternary-Pumped Thermal Electricity Storage for Flexible Operation of Nuclear Power Generation under High Penetration of Renewable Energy Sources. Energies, 14(13), 3858. https://doi.org/10.3390/en14133858

