Thermal Analysis and Creep Lifetime Prediction Based on the Effectiveness of Thermal Barrier Coating on a Gas Turbine Combustor Liner Using Coupled CFD and FEM Simulation
Abstract
:1. Introduction
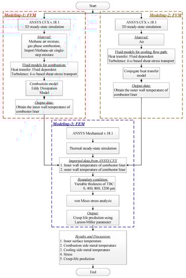
2. Numerical Methodology
2.1. Geometry
2.2. Premixed Combustion and Heat Transfer for Inner Combustor Liner Modeling
Validation
2.3. Cooling Flow Modeling Outside the Combustor Liner
2.4. Thermo-Structural Modeling and Analysis
3. Results and Discussion
3.1. Analysis of the Heat Transfer by Hot Gas to the Inner Wall of the CL
3.2. Analysis of the Heat Transfer by Cooling Flow to the Outer Wall of the CL
3.3. Thermo-Structural Analysis and Creep Life Prediction
4. Conclusions
Author Contributions
Funding
Institutional Review Board Statement
Informed Consent Statement
Conflicts of Interest
Nomenclature
| A, B | Eddy dissipation coefficients |
| CFD | Computational fluid dynamics |
| CL | Combustion liner |
| D | Diameter |
| dT | Temperature difference |
| EDM | Eddy dissipation model |
| E | Young’s modulus |
| FVM | Finite volume method |
| FEM | Finite element method |
| HTC | Heat transfer coefficient |
| P | Larson–Miller parameter |
| Sl | Source term |
| T | Temperature |
| t | Time |
| TBC | Thermal barrier coating |
| Rk | Elementary reaction rate for reaction |
| Wl | Molar mass of component |
| Yl | Mass fraction |
| YSZ | Yttria Stabilized Zirconia |
| , ε | Turbulent kinetic energy and dissipation |
| , | Stoichiometric coefficients for reactant and product |
| ρ | Density |
| σ | Thermal stress |
| α | Thermal expansion coefficient |
References
- Gülen, S.C. Gas Turbines for Electric Power Generation; Cambridge University Press: Cambridge, UK, 2019. [Google Scholar]
- Lefebvre, A.H.; Ballal, D.R. Gas Turbine Combustion—Alternative Fuels and Emissions, 3rd ed.; CRC Press: Boca Raton, FL, USA, 2010. [Google Scholar]
- Thekare, J.G.; Pandey, C.; Mahapatra, M.M.; Mulik, R.S. Thermal Barrier Coatings—A State of Art Review. Met. Mater. Int. 2020, 1–22. [Google Scholar] [CrossRef]
- Kai, W.; Hui, P.; Hongbo, G.; Shengkai, G. Effect of sintering on thermal conductivity and thermal barrier effects of thermal barrier coatings. Chin. J. Aeronaut. 2012, 25, 811–816. [Google Scholar]
- He, L.; Menshikova, V.; Haller, B.R. Effect of Hot-Streak Counts on Turbine Blade Heat Load and Forcing. J. Propuls. Power 2007, 23, 1235–1241. [Google Scholar] [CrossRef]
- Schütze, M. Fundamentals of high temperature corrosion. In Materials Science and Technology: A Comprehensive Treatment: Corrosion and Environmental Degradation; Cahn, R.W., Haasen, P., Krame, E.J., Eds.; Wiley: New York, NY, USA, 2000; Volume I+II, pp. 67–130. [Google Scholar]
- Meier, S.M.; Nissley, D.M.; Sheffler, K.D.; Cruse, T.A. Thermal barrier coating life prediction model development. In Proceedings of the ASME 1991 International Gas Turbine and Aeroengine Congress and Exposition, Orlando, FL, USA, 3–6 June 1991; Paper No. 91-GT-040. p. V005T13A003. [Google Scholar]
- Pallos, K.J. Gas Turbine Repair Technology; GE Energy Services Technology, GE Power Systems: Atlanta, GA, USA, 2001; GER-3957B. [Google Scholar]
- Clarke, D.R.; Phillpot, S.R. Thermal barrier coating materials. Mater. Today 2005, 8, 22–29. [Google Scholar] [CrossRef]
- Mishra, R.K. Life Enhancement of Gas Turbine Combustor Liner Through Thermal Barrier Coating. J. Fail. Anal. Prev. 2017, 17, 914–918. [Google Scholar] [CrossRef]
- Osorio, J.D.; Toro, A.; Hernandez-Ortiz, J.P. Thermal barrier coatings for gas turbine applications: Failure mechanisms and key microstructural features. Dyna 2012, 79, 149–158. [Google Scholar]
- Martling, V.C.; Xiao, Z. Combustion Liner Having Improved Cooling and Sealing. U.S. Patent 7269957 B2, 18 September 2007. [Google Scholar]
- Intile, J.C.; West, J.A.; Byrne, W. Method and Apparatus for Cooling Combustion Liner and Transition Piece of a Gas Turbine. U.S. Patent 7010921 B2, 14 March 2006. [Google Scholar]
- Kim, K.M.; Yun, N.; Jeon, Y.H.; Lee, D.H.; Cho, H.H. Failure analysis in after shell section of gas turbine combustion liner under base-load operation. Eng. Fail. Anal. 2010, 17, 848–856. [Google Scholar] [CrossRef]
- Kim, K.M.; Yun, N.; Jeon, Y.H.; Lee, N.H.; Cho, H.H.; Kang, S.-H. Conjugated heat transfer and temperature distributions in a gas turbine combustion liner under base-load operation. J. Mech. Sci. Technol. 2010, 24, 1939–1946. [Google Scholar] [CrossRef]
- Kim, K.M.; Jeon, Y.H.; Yun, N.; Lee, N.H.; Cho, H.H. Thermo-mechanical life prediction for material lifetime improvement of an internal cooling system in a combustion liner. Energy 2011, 36, 942–949. [Google Scholar] [CrossRef]
- Moon, H.; Kim, K.M.; Park, J.S.; Kim, B.S.; Cho, H.H. Thermo-mechanical analysis of an internal cooling system with various configurations of a combustion liner after shell. Heat Mass Transf. 2015, 51, 1779–1790. [Google Scholar] [CrossRef]
- Moon, H.; Kim, K.M.; Jeon, Y.H.; Shin, S.; Park, J.S.; Cho, H.H. Effect of thermal stress on creep lifetime for a gas turbine combustion liner. Eng. Fail. Anal. 2015, 47, 34–40. [Google Scholar] [CrossRef]
- ANSYS CFX. Theory Guide; ANSYS, Inc.: Canonsburg, PA, USA, 2016. [Google Scholar]
- Magnussen, B.F.; Hjertager, B.H. On mathematical modeling of turbulent combustion with special emphasis on soot formation and combustion. Symp. (Int.) Combust. 1977, 16, 719–729. [Google Scholar] [CrossRef]
- Westbrook, C.K.; Dryer, F.L. Simplified Reaction Mechanisms for the Oxidation of Hydrocarbon Fuels in Flames. Combust. Sci. Technol. 1981, 27, 31–43. [Google Scholar] [CrossRef]
- ANSYS CFX. Modeling Guide; ANSYS, Inc.: Canonsburg, PA, USA, 2016. [Google Scholar]
- Masri, A.R.; Kalt, P.A.; Barlow, R.S. The compositional structure of swirl-stabilized turbulent nonpremixed flames. Combust. Flame 2004, 137, 1–37. [Google Scholar] [CrossRef]
- ANSYS. Mechanical Theory Guide; ANSYS, Inc.: Canonsburg, PA, USA, 2016. [Google Scholar]
- Tinga, T.; Van Kampen, J.F.; De Jager, B.; Kok, J.B.W. Gas Turbine Combustor Liner Life Assessment Using a Combined Fluid/Structural Approach. J. Eng. Gas Turbines Power 2006, 129, 69–79. [Google Scholar] [CrossRef]
- Metals, S. Product Handbook of High-Performance Nickel Alloys. Special Metals: Huntington, WV, 2015. Available online: http://www.specialmetals.com/ (accessed on 22 May 2017).
- Larson, F.R. A time-temperature relationship for rupture and creep stresses. Trans. ASME 1952, 74, 765–775. [Google Scholar]
























| Parameters | Mass Flow Rate, kg/s | Mass Fraction, % | ||
|---|---|---|---|---|
| CH4 | O2 | N2 | ||
| Clockwise swirler inlet, individual | 5.0392 | 2.436 | 20.469 | 77.095 |
| Center inlet | 3.81 | - | 20.469 | 79.531 |
| Counter clockwise swirler inlet | 2.3342 | 2.436 | 20.469 | 77.095 |
| Cooling Scheme | Rib Turbulator, Impingement Jet, C-Channel |
|---|---|
| Total cooling mass flow | 15.086 kg/s |
| Cross flow | 10.056 kg/s |
| Impingement flow | 5.03 kg/s |
| Inlet compressed air | 1,549,800 Pa |
| Temperature (℃) | Young’s Modulus (GPa) | Poisson’s Ratio | Coefficient of Thermal Expansion (μm/m. ℃) | Thermal Conductivity (W/m. ℃) |
|---|---|---|---|---|
| 25 | 211 | 0.3 | - | 13.4 |
| 100 | 206 | 0.3 | 11.6 | 14.7 |
| 200 | 201 | 0.3 | 12.6 | 16.3 |
| 300 | 194 | 0.3 | 13.1 | 17.7 |
| 400 | 188 | 0.3 | 13.6 | 19.3 |
| 500 | 181 | 0.3 | 13.9 | 20.9 |
| 600 | 173 | 0.3 | 14.0 | 22.5 |
| 700 | 166 | 0.3 | 14.8 | 23.9 |
| 800 | 157 | 0.3 | 15.4 | 25.5 |
| 900 | 159 | 0.3 | 15.8 | 27.1 |
| 1000 | 139 | 0.3 | 16.3 | 28.7 |
| 1100 | 129 | 0.3 | - | - |
| Density (kg/mm3) | 5850.0 |
|---|---|
| Young’s modulus (GPa) | 200.0 |
| Poisson’s ratio | 0.3 |
| Bulk Modulus (GPa) | 166.7 |
| Coefficient of thermal expansion (μm/m. ℃) | 12.0 |
| Thermal conductivity (W/m. ℃) | 2.2 |
| Resistivity (Ωm) | 0.17 |
Publisher’s Note: MDPI stays neutral with regard to jurisdictional claims in published maps and institutional affiliations. |
© 2021 by the authors. Licensee MDPI, Basel, Switzerland. This article is an open access article distributed under the terms and conditions of the Creative Commons Attribution (CC BY) license (https://creativecommons.org/licenses/by/4.0/).
Share and Cite
Radhakrishnan, K.; Park, J.S. Thermal Analysis and Creep Lifetime Prediction Based on the Effectiveness of Thermal Barrier Coating on a Gas Turbine Combustor Liner Using Coupled CFD and FEM Simulation. Energies 2021, 14, 3817. https://doi.org/10.3390/en14133817
Radhakrishnan K, Park JS. Thermal Analysis and Creep Lifetime Prediction Based on the Effectiveness of Thermal Barrier Coating on a Gas Turbine Combustor Liner Using Coupled CFD and FEM Simulation. Energies. 2021; 14(13):3817. https://doi.org/10.3390/en14133817
Chicago/Turabian StyleRadhakrishnan, Kanmaniraja, and Jun Su Park. 2021. "Thermal Analysis and Creep Lifetime Prediction Based on the Effectiveness of Thermal Barrier Coating on a Gas Turbine Combustor Liner Using Coupled CFD and FEM Simulation" Energies 14, no. 13: 3817. https://doi.org/10.3390/en14133817
APA StyleRadhakrishnan, K., & Park, J. S. (2021). Thermal Analysis and Creep Lifetime Prediction Based on the Effectiveness of Thermal Barrier Coating on a Gas Turbine Combustor Liner Using Coupled CFD and FEM Simulation. Energies, 14(13), 3817. https://doi.org/10.3390/en14133817

