Next Article in Journal
Sustainable Water-Energy Nexus towards Developing Countries’ Water Sector Efficiency
Next Article in Special Issue
Comparative Evaluation of Direct Disposal and Pyro-SFR Nuclear Fuel Cycle Alternatives Using Multi Criteria Decision Making in Korea
Previous Article in Journal
Congestion Management by Allocating Network Use Cost for the Small-Scale DER Aggregator Market in South Korea
 
 
Font Type:
Arial Georgia Verdana
Font Size:
Aa Aa Aa
Line Spacing:
Column Width:
Background:
Article

Benefit and Cost Ratio Analysis of Direct Disposal and Pyro-SFR Fuel Cycle Alternatives Using the Results of Multi-Criteria Decision-Making in Korea

Radioactive Waste Disposal Research Division, Korea Atomic Energy Research Institute, 1045 Daedeokdaero, Yuseong-gu, Daejeon 305-353, Korea
*
Author to whom correspondence should be addressed.
Energies 2021, 14(12), 3509; https://doi.org/10.3390/en14123509
Submission received: 28 April 2021 / Revised: 26 May 2021 / Accepted: 8 June 2021 / Published: 13 June 2021
(This article belongs to the Special Issue Storage and Disposal Options for Nuclear Waste)

Abstract

:
This paper presents the results of various benefit–cost ratio (BCR) analyses of back-end nuclear fuel cycle alternatives. Korea is currently considering two alternatives for the disposal of spent nuclear fuel: direct disposal and pyroprocessing. Each of these two alternatives has advantages and disadvantages. To select one alternative, various evaluation criteria must be considered, since the superior alternative cannot be intuitively selected. A multi-criteria decision-making model can be a good methodology in this case. The analyses of benefit–cost ratios showed that the pyroprocessing alternative was more advantageous than direct disposal when using the results of the AHP and TOPSIS multi-criteria decision-making (MCDM) method. However, when using the results of the PROMETHEE method, the rank was reversed, and direct disposal was more advantageous than the Pyro-SFR fuel cycle. The results of BCR and MCDM can greatly contribute to establishing a nuclear policy for the back-end nuclear fuel cycle.

1. Introduction

Energy policymakers must choose between viable policy alternatives. For example, the Korean government and nuclear policymakers must solve the problem of accumulated spent nuclear fuel. To this end, the Korea Atomic Energy Research Institute (KAERI) is researching and developing a direct disposal alternative, to dispose of spent nuclear fuel in underground bedrock, and a pyroprocessing alternative to recycle spent nuclear fuel. The purpose of pyroprocessing is to extract uranium and TRU from spent nuclear fuel, and then to use the recovered nuclear materials such as TRU as a raw material for sodium-cooled fast reactor (SFR) nuclear fuel. Ultimately, the Korean government will have to choose between direct disposal alternatives and pyroprocessing alternatives, and select the alternative with the most suitable social consequences. The sustainability of nuclear power depends on solving the problem of accumulated spent nuclear fuel. The storage pools of nuclear power plants, which temporarily store spent nuclear fuel, will start to be sequentially saturated, beginning around 2040.
Solving the problem of spent fuel accumulated over time is closely related to the back-end nuclear fuel cycle policy. The direct disposal of spent nuclear fuel in deep underground rock mass, and pyroprocessing to recycle spent nuclear fuel, can be set as candidate alternatives. Each of these two alternatives has advantages and disadvantages. Since the superior alternative cannot be intuitively selected, various evaluation criteria must be considered, and for this, a multi-criteria decision-making methodology is needed. The results of the analysis using this methodology will become important information for nuclear policymakers attempting to establish a policy for the back-end nuclear fuel cycle.
Choosing one of the two alternatives becomes very difficult if there are few or no criteria that can be objectively evaluated. If one candidate alternative is good in all respects, the choice is very easy. In reality, however, in most cases, each candidate alternative has advantages and disadvantages in terms of evaluation criteria. Therefore, a multi-criteria decision-making model and methodology is necessary for the selection.
This evaluation process is currently occurring in the United States, France, Japan, Korea, and Russia, which are advanced nuclear power countries that use a lot of nuclear power. The evaluation criteria and their weights can be different due to national economic and social environments. In other words, making decisions using objective values is very difficult, and objective decisions about nuclear policies are absolutely needed.
The commonly used method of choosing a policy alternative is to compare the benefits incurred with costs, and choose the alternative which has greater benefits than costs. This method is called a cost–benefit ratio analysis or a benefit–cost ratio analysis. We determine a benefits and cost ratio, and then select the alternative with a greater ratio. Here, benefit is substituted into the numerator, while the cost is calculated as the denominator. If the calculated ratio value is greater than 1, it is considered to have economic feasibility.
The costs associated with a high-level waste repository and a pyroprocessing facility can be estimated using an engineering cost estimation method based on a conceptual design of the facilities; however, it is not easy to estimate the benefits associated with various other factors, such as political and social environments. For example, the evaluation criteria for nuclear fuel cycle alternatives could be safety, economics, environmental friendliness, technology, proliferation resistance, and public acceptance. Since nuclear energy experts and the public can have different assessments of the input value for each evaluation criterion, it is difficult to maintain objectivity. In addition, intuitive decisions can lead to the wrong outcome. Therefore, scientific methods such as cost–benefit ratio analysis are absolutely needed to make rational decisions. If the wrong choice in back-end nuclear fuel cycle alternatives is made, the current generation, as well as our descendants, will face an enormous environmental burden and economic losses.
The public has been increasingly interested in nuclear facility safety after Japan’s Fukushima nuclear accident. In other words, safety has become almost the most important factor in the evaluation criteria for nuclear facilities. Considering this background, in this study, we introduce a cost–benefit ratio analysis method for choosing the best alternative for back-end nuclear fuel cycle options based on environmental, economic, and social aspects in Korea. In addition, we present the analysis results obtained using BCR analysis.
In particular, multi-criteria decision-making (MCDM) methods were used to analyze the benefits. MCDM is a scientific method for making rational decisions when evaluation criteria vary, such as in the nuclear fuel cycle policy sector. These methods are intensively used in not only industrial engineering but also the energy sector.
Various studies in the energy field have been conducted using cost–benefit ratio (CBR) analysis. For example, Tingwei Gao et al. performed a CB (cost–benefit) analysis of the economics of bioreactors [1]. In addition, Professor Cristian F. Sepulveda applied CB rules to supply and demand model analysis [2]. A creative study using benefit analysis was conducted to analyze economic feasibility related to the environment. Professors Rainer Haas and Loiver Meixner of the University of Natural resources and Applied life Sciences (BOKU) University in Vienna conducted a study measuring benefits using MCDM [3].
In some cases, experts may not be able to determine the most suitable criterion weight vector for multi-criteria decision-making (MCDM). To avoid this situation, Shahzad Faizi et al. introduced the best–worst method (BWM) [4].
MCDM has several methods. In this study, the TOPSIS and PROMETHEE methods were used to analyze the benefits of back-end nuclear fuel cycle alternatives, because they make it relatively easy to calculate the benefits of back-end nuclear fuel cycle alternatives, and require less cost and time.
Meanwhile, the economic feasibility analyses of nuclear fuel cycle alternatives to date have been carried out on the basis of the levelized electricity generation cost [5]. This is an evaluation method focusing on economics among the evaluation criteria related to the nuclear fuel cycle [6]. Here, the levelized cost is not the actual electricity generation cost calculated from the current electricity amount and cost, but the planned electricity generation cost considering the future amount of electricity generation. Therefore, the Pyro-SFR fuel cycle alternative adds the cost of constructing an SFR to the capital investment cost, because the alternative to the Pyro-SFR fuel cycle requires a PWR as well as an SFR. However, the capital investment cost of an SFR is 20% higher than that of a PWR, according to the NEA’s announcement. In addition, according to previous studies by the NEA, a difference in the capital investment cost occurs depending on the discount rate applied, but it is known that the capital investment cost of the reactor accounts for about 70% of the cost of electricity generation [5]. Ultimately, the main cost driver for electricity generation costs is the cost of capital investment in nuclear reactors. Therefore, even if the capital investment cost is allocated according to the amount of electricity generated, the cost of electricity generation for the Pyro-SFR fuel cycle alternative is inevitably expensive compared to direct disposal.
As a result of the economic feasibility analysis using the cost of electricity generation at the Korea Atomic Energy Research Institute, the levelized cost of electricity generation for direct disposal is lower than that of the Pyro-SFR fuel cycle alternative, and the difference between the two alternatives is analyzed to be within the statistical error range. This is because the capital investment cost of nuclear reactors is a key cost driver for electricity generation costs. Therefore, the economic feasibility of the Pyro-SFR fuel cycle alternative using electricity generation costs may not depend on the cost reduction of the pyroprocessing technology, but the situation may depend on the SFR construction cost. Therefore, a method for evaluating economic feasibility with a more comprehensive concept should be presented for a reasonable economic feasibility assessment. One of the economic feasibility analysis methods required under this background is the benefit–cost ratio analysis. The necessity of analyzing the benefit–cost ratio has been suggested in the public business sector [7,8,9]. This is because a public business should prioritize the benefits of the people and beneficiaries in terms of welfare economics. In other words, the economic feasibility should be analyzed in consideration of improving the welfare of all stakeholders related to the beneficiary.
In this study, the economic feasibility of the nuclear fuel cycle alternative was analyzed using the benefit–cost ratio analysis method considering all the benefits of citizens and beneficiaries arising from capital investment from the perspective of the welfare economy. The economic feasibility analysis method using electricity generation cost is a method based on cost, while the benefit–cost ratio analysis method is a broad sense evaluation method considering various factors related to the nuclear fuel cycle. The benefit–cost ratio analysis method is that the cost was added to the denominator and the benefit was added to the numerator [10]. Therefore, the greater the generated benefit compared to the input cost is, the better the nuclear fuel cycle alternative will be.
The method of analyzing the electricity generation cost and the method of analyzing the ratio of benefit–cost have respective advantages and disadvantages, and thus it is not sufficient to judge which method is better. In other words, if a decision-maker chooses a nuclear fuel cycle alternative from a cost perspective, the former method (electricity generation cost analysis method) would be preferred. On the other hand, if you wish to evaluate the nuclear fuel cycle alternative based on all benefits attributed to the public and beneficiaries from the welfare economy perspective, the latter method (benefit–cost ratio analysis method) will be preferred. Decision-makers related to the back-end fuel cycle policy will seek to establish a nuclear fuel cycle policy based on all these evaluation results.
In addition, in order to use the benefit–cost ratio analysis, it is possible to use the value calculated from the multi-criteria decision-making method for the numerator corresponding to the benefit [3]. In addition, the cost of the nuclear fuel cycle alternative can be determined by calculating the cost of the spent fuel repository or the cost of the pyroprocessing facility in the denominator. In particular, the measurement of effectiveness using qualitative data is an advantage of a multi-criteria decision-making method: it can not only improve the efficiency of benefit–cost ratio analysis, but also analyze economic feasibility efficiently [11,12]. In addition, a reasonable input value can be calculated through data normalization.
If the benefit is greater than the cost, the value of the benefit–cost ratio will be greater than 1, thus demonstrating economic feasibility. However, it is not always possible to display all the values of the evaluation criteria in economic monetary units. In this case, there is an effectiveness–cost ratio analysis method that can use valuation values expressed in non-monetary units instead of benefits expressed in economic monetary units. In general, values expressed in non-monetary units are classified as qualitative data and can be derived by an evaluator’s questionnaire [13].
In this study, the alternatives to the back-end fuel cycle were assumed to be direct disposal and the Pyro-SFR fuel cycle [14,15,16], and these two alternatives were limited to benefit–cost ratio analysis objects. In addition, the evaluation criteria were set as safety, technology, environmental impact, economic feasibility, and nuclear proliferation resistance [17]. The methodologies of benefit–cost analysis and effectiveness–cost ratio analysis are first described in detail in Section 2. In addition, Section 2.1 and Section 2.2 describe the input data. The calculation of the cost–benefit ratio using the multi-criteria decision-making method are presented in Section 3. Particularly, in Section 3, the cost–benefit ratio of pyroprocess R&D using technology acquisition cost is described. Finally, conclusions are drawn from the results of the cost–benefit ratio analysis.

2. Materials and Methods

The procedure for estimating the benefit–cost ratio is as follows. First, alternatives to the nuclear fuel cycle to be evaluated should be proposed. This study was limited to two alternatives: direct disposal and the Pyro-SFR fuel cycle. Second, input values of evaluation criteria and evaluation indicators related to benefits and costs are needed. In this study, five evaluation criteria were considered: safety, technology, environmental impact, economic feasibility, and nuclear proliferation resistance. In general, evaluation criteria for public acceptance are necessary, but quantitative data for the public acceptance of nuclear fuel cycle alternatives are excluded from this study because a lot of time and money is required to produce such data. In addition, there are several requirements for input data of required evaluation criteria. First, if there is a difference in the evaluation base year of the data entered in the two alternatives, the evaluation result should be converted into a corresponding amount for the same evaluation base year to ensure reliability. That is, in the case of the cost calculated in the past, it should be converted into the future value at the time of the cost base year. Second, when comparing the cost of a facility for each nuclear fuel cycle alternative, the cost should be estimated by adjusting the facility capacity equally. For example, the direct disposal and pyro-SFR fuel cycle alternatives should be comparatively analyzed by estimating the cost as the same total throughput of spent fuel between direct disposal and the pyroprocessing facility. This is because a large-scale facility that performs a large amount of spent fuel processing has much greater total cost than that of a small-scale facility, and the unit cost of pyroprocessing or direct disposal decreases due to the economic effect of scale. Third, the values of evaluation indicators should be normalized. Evaluation indicators of nuclear fuel cycle alternatives have different units of measure. In addition, a large variation occurs in each evaluation indicator. In other words, if some evaluation criteria have a small deviation in the value of the evaluation indicators between nuclear fuel cycle alternatives, while some evaluation criteria have a large deviation in the value of the evaluation indicators between nuclear fuel cycle alternatives, the evaluation results will be greatly impacted by the criteria with large deviations in multi-criteria decision-making. Therefore, in general, it is desirable to normalize the input values so that all the input values of evaluation indicators are between 0 and 1. Figure 1 shows the procedure for analyzing the benefit–cost ratio analysis used in this study.
As shown in Figure 1, benefits can be measured by a multi-criteria decision-making method (MCDM). The benefits-related MCDM studies were conducted at the University of Natural Resources and Applied Life Sciences (BOKU) in Vienna [3]. In the alternative study of the nuclear fuel cycle, the evaluation criteria of the nuclear fuel cycle thus can be assumed as benefit objects. In other words, benefits from the public and beneficiaries were considered as benefits in terms of safety, technology, environmental impact, economic feasibility, and nuclear proliferation resistance [18]. Therefore, the input value of benefits can be expressed as quantitative or qualitative data. Equation (1) can be used to express the comparison of the benefit and cost [1,19,20,21].
B C R D D = B M C D M C K R S   vs .   B C R P y r o S F R = B M C D M C P F
Here, B C R D D = benefit–cost ratio of direct disposal, B M C D M = benefit from multi-criteria decision-making, C K R S = cost of Korean reference disposal system, B C R P y r o S F R = benefit–cost ratio of Pyro-SFR alternative, and C P F = cost of pyroprocessing facility.
There are many ways to calculate benefits. A representative method other than the method using the multi-criteria decision-making method suggested in this study is to calculate the added value or cost reduction effect of the future market size of the project. For example, the benefit is as shown in Equation (2) [22].
B = MFM × BCR × CRRD × RDBSR × AVR
Here, B = benefit, MFM = magnitude of future market, BC = business contribution rate, CRRD = contribution rate of R&D, RDBSR = R&D business success rate, and AVR = added value ratio.
To analyze the cost–effectiveness ratio for the direct disposal and Pyro-SFR fuel cycle alternatives, first, the main cost drivers corresponding to the cost are as follows. The cost elements required to analyze the economic feasibility of the business project and the economic feasibility of R&D, as shown in Figure 2, are different. In other words, when analyzing the economic feasibility of a business project, HLW disposal facility cost, pyroprocessing facility cost, a capital investment cost for an SFR, and a capital investment cost for a PWR are required as cost elements. However, in order to analyze the economic feasibility of R&D, the direct disposal R&D investment cost and pyroprocessing R&D investment cost are required.
The cost–effectiveness analysis of the Pyro-SFR fuel cycle requires the input of evaluation criteria related to the pyroprocessing effect. Therefore, the structure of the pyroprocessing effect is shown in Figure 3. The pyroprocessing effect is the first to reduce the disposal amount of spent fuel by extracting TRU and uranium to recycle spent fuel. In particular, it is possible to efficiently dispose of the spent fuel by separating and storing highly heat-emitting radionuclides separately. In addition, the separate storage of 129 I nuclides can contribute significantly to the safety of the repository. According to a previous study in the safety assessment of the disposal, 129 I was found to be the highest-dose radionuclide in the first half after disposal which can have the greatest impact on the human ecosystem. Therefore, 129 I is the nuclide that has the greatest impact on the safety of high-level radioactive waste disposal. In addition, in the second half of the disposal, the trans-uranium nuclide greatly affects the safety of the disposal, and pyroprocessing can recover the TRU, which can have a positive effect on the safety of the disposal. In other words, pyroprocessing offers the advantage of not only shortening the disposal management period after disposal of spent fuel, but also reducing the toxicity of radioactive waste.

2.1. Cost-Related Data

Pyroprocess waste disposal cost should be estimated based on the conceptual design of the pyroprocess waste disposal site when using the engineering method [14]. Thus far, Korea has no experience in the construction of high-level waste disposal sites as well as pyroprocessing waste disposal sites. There is no previous research data on the conceptual design of the pyroprocessing waste disposal site. However, according to the cost estimation results based on the conceptual design of the spent fuel disposal, the most important cost driver of disposing of spent fuel is the cost of the disposal canister, accounting for about 46–60% of the total disposal cost [23]. Therefore, the cost of disposal of pyroprocessing waste was estimated based on the cost ratio of the disposal canister, which is considered to be the main cost driver of the cost of high-level waste disposal. In other words, according to the results of previous studies, the cost of the waste disposal canister for pyroprocessing accounts for about 1/16th of the cost of the spent fuel disposal canister in direct disposal. Therefore, it is assumed that the pyroprocess waste disposal cost takes about 1/16th of the cost of the spent fuel disposal [24]. As a result, Table 1 shows the costs of direct disposal and the Pyro-SFR fuel cycle.
This study considered two cost factors that had a significant impact on cost [25]. First, the capacity differences of nuclear facilities were considered [26]. That is, the difference between the facility capacity of the high-level waste disposal and the capacity of the pyroprocess facility was adjusted. For the adjusting cost of facility, the cost was recalculated based on the capacity of the facility by capacity factor method (CFM), as shown in Equation (3). According to the calculation results of the cost of the pyroprocess facility of Hyundai Engineering Co., Ltd. in 2009, the total throughput of the 400-ton processing facility per year is 23,800 tons [27]. Because the operation period of the pyroprocessing facility is 60 years, it is assumed that only 200 tons are processed in the first year. In addition, it was assumed that the amount of spent fuel of the direct disposal alternative was 47,000 tons [28]. However, since it was assumed that the pyroprocessing facility handled 23,800 tons, the spent fuel throughput of the pyroprocessing facility was also required to be adjusted, and thus the cost of the pyroprocessing facility was recalculated using Equation (3) [26].
C A = C B × [ C a p a c i t y   o f   A C a p a c i t y   o f   B ] n
Here, C A = cost after adjusting the capacity of pyroprocess, C B = cost before adjusting the capacity of pyroprocess, and n = exponential factor = 0.9.
In the above equation, a multiplier value of 0.9 was used. This is because the pyroprocessing facility is a chemical process facility, but it is conservatively assumed that the economic effect on the size of the facility is small because it is performed in batches, and, furthermore, the technologies have not yet been commercialized [27,29].
Second, if there is a difference between the cost evaluation point already calculated in consideration of the time value of money and the time point for calculating the cost in this study, the inflation rate should be reflected. The cost of the pyroprocessing facility was calculated by Hyundai Engineering Co., Ltd. on the basis of prices in 2009. Therefore, to convert to the cost at the present time, it was converted into the cost of the base year using Equation (4).
C A = C B × ( 1 + r ) T 1 T 2
Here, C A = cost of base year, C B = previously calculated cost, r = escalation = 1.4%, T 1 = base year = 2020, and T 2 = previously calculated cost year = 2009.

2.2. Benefits-Related Data

In the benefit–cost ratio analysis, benefit is an important factor that determines economic feasibility along with cost. In addition, benefits can be measured in a variety of ways, and can be expressed as qualitative as well as quantitative data. In general, benefit refers to the benefit arising from the opposite cost. In this study, the benefit calculation was performed using a multi-criteria decision-making model, and the benefits were assumed to be positive benefits affecting the Pyro-SFR fuel cycle and direct disposal with a comprehensive concept. In order to secure objectivity, the estimated values in the economic feasibility analysis of pyroprocessing in Korea and US reported values were used as the input data invariably. In other words, in order to evaluate the feasibility of pyroprocessing technology, we used evaluation criteria of safety, technology, environmental impact, economic feasibility, and nuclear proliferation resistance. These criteria were used as input values. The multi-criteria decision model can use these input values to calculate the scores for direct disposal and the Pyro-SFR fuel cycle, and to estimate the calculated values as the alternative benefits of the direct disposal and the Pyro-SFR fuel cycle. This is because the benefits of the back-end fuel cycle can arise from a variety of perspectives. For reference, the input values of the multi-criteria decision model are shown in Table 2.
In the Pyro-SFR fuel cycle alternative, the current pyroprocessing technology level was considered to be the level of technology development prior to the commercialization. This is because pyroprocessing technology is not a commercially available industry, but is a technology at the R&D level. Therefore, it was regarded as staying at the fifth level among nine levels.
To measure the level of pyroprocessing technology, the concept of pyroprocess performance measurement level (PPML) can be used. PPML introduced methodologies such as level evaluation method and core technology factor (CTF), which are the basic concepts of technology readiness level (TRL). TRL is being used for technology maturity evaluation of existing R&D projects. It is a proposed concept of technology level considering additional evaluation factors such as securing necessary conformity and validity. Finally, pyroprocessing technology maturity was divided into nine stages (L1–L9), as shown in Table 3.

2.3. Normalization

Input data is typically divided into two parts, the value of the evaluation criteria for the nuclear fuel cycle and the weight of the evaluation criteria. In this study, to justify the input value, the weight of the evaluation criterion used was obtained from the results of a questionnaire survey of nuclear experts and residents living near nuclear power plants. Additionally, the values for evaluation criteria from Idaho National Laboratory (INL) reports were used for justification of the input data. The ILN reports are drawn from the world’s nuclear data.
The size of the input value used for the evaluation criteria for the nuclear fuel cycle alternatives varies, depending on the unit. This makes it necessary to normalize the input value of the evaluation criteria, to evaluate the objective influence. For example, if the capital investment cost among the construction costs of a power plant is very large compared to the input values of other evaluation criteria, economic feasibility becomes the decisive evaluation criterion among the various evaluation criteria. However, if the weight of the evaluation criterion for economics is not the largest, the wrong alternative might be chosen. To compensate for this problem, the TOPSIS and PROMETHEE methods, which use different evaluation methodologies, were adopted.
In addition, to calculate a weighted score, the values of the nuclear fuel cycle evaluation criteria must be converted into numbers. However, if the measurement units of the evaluation criteria are significantly different, the weighted score is meaningless. Therefore, the weighted score can be recalculated by adjusting the size of the input value. This process is called normalization, and is particularly necessary in compensatory methods. The normalization method involves linearly transforming the evaluation values so that the evaluation values fall within a certain range for each evaluation criterion. A simple method divides the evaluation values based on the difference or average of the maximum and minimum input values for each evaluation criterion. In order to equally adjust the range of variables, a proportional score can be used.
For each evaluation criterion, the proportional scoring method has an evaluation value of 1 for the best alternative and 0 for the worst alternative, and is a good method which gives values in proportion to the distance between the best and worst values. Input values can be normalized using the following Equation (5).
X n = x i x w x b x w
Here, X n = normalized value,   x i = input value, x w = worst value, and x b = best value.

3. Results

3.1. Benefit–Cost Ratio Using MCDM (Multi-Criteria Decision-Making)

In order to obtain input data on economic evaluation criteria from a multi-criteria decision-making method, it is necessary to consider construction cost for a pressurized water reactor (PWR) and sodium-cooled fast reactor (SFR). This is because the Pyro-SFR fuel cycle requires not only a PWR, but also an SFR [31,32]. Therefore, in the case of direct disposal, only the PWR construction cost is counted as a cost item, but Pyro-SFR fuel cycle also requires SFR construction cost as a cost item [33]. The power generation capacity of the nuclear power plant was assumed to be APR + 1500 MWe for a PWR, and SFR + 1200 MWe for an SFR.
The capital investment cost of the reactor for the Pyro-SFR fuel cycle was calculated based on the ratio of the electricity generation capacity. That is, the construction cost of the PWR was not applied 100%, but only a value of 56%, calculated as 1500 Mwe divided by 2700 MWe, combining the power generation capacity of the PWR and SFR, was applied, and the construction cost of the SFR was applied as 44%, calculated as 1200 MWe divided by 2700 MWe.
The results of the multi-criteria decision-making of safety, technology, environmental impact, economic feasibility, and nuclear proliferation resistance considered as evaluation criteria can be used as alternative benefits on the basis of previous studies. This is because each evaluation criterion has a high correlation with alternative benefits. Therefore, in this study, the benefit value corresponding to the numerator in the benefit–cost analysis was assumed as the value calculated from the multi-criteria decision-making method. In addition, the weight used in the multi-criteria decision-making method was applied to the reciprocal ranking weight, as shown in Table 4, which was derived by the Korea Atomic Energy Research Institute in 2012 by requesting Korea Research Co., Ltd. to conduct a survey.
As a result of evaluating the priority of the direct disposal and the Pyro-SFR fuel cycle alternative using the reciprocal ranking weight and the AHP method, the Pyro-SFR fuel cycle was found to be more advantageous than the direct disposal, as shown in Table 5.
The TOPSIS method uses the distance between the best and worst values of evaluation indicators [34] for the Pyro-SFR fuel cycle and direct disposal to determine priority. Therefore, as shown in Table 6, the pyro-SFR fuel cycle was found to be advantageous over direct disposal. In addition, in Table 6, the calculated value of direct disposal (0.157) and the calculated value of the Pyro-SFR fuel cycle (0.843) are used as a benefit of the direct disposal and Pyro-SFR fuel cycle alternatives, respectively.
However, from the results of evaluating the priority between the direct disposal and the Pyro-SFR fuel cycle alternative using the reciprocal ranking weight and the PROMETHEE method, the direct disposal was found to be more advantageous than the Pyro-SFR fuel cycle, as shown in Table 7. This is because the calculation results depend on the multi-criteria decision-making method. Namely, PROMETHEE uses a preference function as well as a preference threshold. In addition, a V-shape function was used as quantitative evaluation criteria, whereas a step function was applied as qualitative evaluation criteria.
From the results of considering various uncertainties in the nuclear fuel cycle analysis, this study determined that the method of calculating the benefit–cost ratio using multi-criteria decision-making is reasonable. This is because the benefits of the nuclear fuel cycle can arise not only from economic efficiency, but also from various sectors. Table 8 shows the results from calculating the ratio of the benefits and costs of the direct disposal and the Pyro-SFR fuel cycle alternative calculated using the multi-criteria decision-making method and the reciprocal ranking weight.
As shown in Table 8, it was found that in the AHP and TOPSIS methods, the Pyro-SFR fuel cycle alternative has a higher ratio of benefit–cost than direct disposal. In other words, the pyro-SFR fuel cycle alternative was calculated as a more advantageous alternative than direct disposal. In addition, in the AHP and TOPSIS methods, the ratio of the benefit–cost of Pyro-SFR fuel cycle alternative was found to be greater than 1, suggesting that economic feasibility exists. However, in the PROMETHEE method, the rank is reversed because of the difference of MCDM methods. This is thought to be due to the marginal cost for benefits [35] in the direct disposal alternative being small [2] because the pyroprocess unit costs are much higher than those for direct disposal.
According to the research results of the Korea Atomic Energy Research Institute, which evaluated the existing economic feasibility analysis method based on the levelized cost of electricity generation, the direct disposal cost is lower than that of the Pyro-SFR fuel cycle alternative. It turned out that the direct disposal option is more advantageous than the pyro-SFR fuel cycle alternative. The difference in the cost between the two alternatives was within the statistical error range [6]. However, the results of the analysis of economic feasibility calculated by the method of benefit–cost ratio analysis using AHP and TOPSIS reversed the ranking of these nuclear fuel cycle alternatives. However, by the PROMETHEE method, direct disposal is still more advantageous than the pyro-SFR fuel cycle alternative. Therefore, it should be noted that the results of the ranking of the nuclear fuel cycle alternatives do not coincide with the method of analyzing economic feasibility based on the levelized cost of electricity generation and the macroeconomic welfare considering the overall benefit of the people. Thus, the decision-maker has difficulty in selecting a rational economic feasibility analysis method for the back-end fuel cycle, in consideration of the country’s economic and social environment, and making decisions on the back-end fuel cycle policy based on the analysis results.

3.2. Pyroprocess R&D Benefit–Cost Ratio Using Technology Acquisition Cost

In order to understand the economic feasibility of the pyroprocess R&D project, it is assumed that R&D expenses projected into the future will be the costs. The ratio of costs and benefits can be calculated by assuming the creation of added value or the reduction of technology development costs that may occur in the future as benefits. If the ratio calculated by inputting cost and benefit into the denominator and numerator is greater than 1, it is judged that economic feasibility exists. However, in terms of reducing the cost of technology development, it is possible to compare the self-development cost of pyroprocessing technology with the payment of foreign technology acquisition costs to introduce technology from foreign countries. However, since the acquisition cost of foreign technology is determined by bilateral contracts, it is inevitable to assume a certain portion of the project cost as an acquisition cost. For example, 11% of the total cost of the pyroprocessing project can be assumed as the acquisition cost of foreign technology. If it is possible to save the foreign technology acquisition cost calculated as above, the foreign technology acquisition cost can be assumed as a benefit, and its R&D expense for independently developing pyroprocessing technology can be calculated as a cost. In addition, the economic feasibility can be analyzed by calculating the ratio of benefit and cost. Pyroprocess benefits (effects) can be largely divided into the creation of added value and reduction of technology development costs, as shown in Figure 4. Therefore, one of two perspectives is selected to calculate the benefit (effect). This is because if both are calculated as benefits, duplicate benefits may be added. In addition, pyroprocessing technology development can be judged by comparing independent development costs and foreign technology acquisition costs, as shown in Figure 5. If the foreign technology acquisition cost is less than the independent development cost, it will be economically feasible to pay for the technology acquisition cost. However, since the technology acquisition cost is determined by mutual agreement, 10% to 20% of the project cost is assumed as the technology acquisition cost in this study. Therefore, if pyroprocessing technology is developed in Korea, there is a benefit that the acquisition cost of foreign technology can be reduced.
In order to calculate the benefits of pyroprocessing R&D, the annual production cost of a 400-ton pyroprocessing facility designed by Hyundai Engineering Co., Ltd. was utilized. That is, the cost calculation base year was set to 2020, the discount rate was applied to 5%, and the exchange rate was assumed to be USD 1 = KRW 1200. The total project cost for the pyroprocessing facility was estimated as USD 2,408,808,000.
As shown in Table 9, the pyroprocessing technology acquisition cost was assumed to range from 10% to 20% of the pyroprocessing project cost. This is because the pyroprocessing technology is a nuclear technology that has not been commercialized yet.
As shown in Table 10, the input of pyroprocessing R&D expenses was converted into the present value in 2020 by applying a discount rate of 5% for a certain amount of money input over a period of 10 years from 2021 to 2030. The fixed amount is assumed to be KRW 40 billion to KRW 70 billion per year.
In the case of applying 10% to 20% of the foreign technology acquisition cost, which is applied to the total cost of the pyroprocessing project cost, it is calculated that if the annual investment cost of KRW 40 billion is invested in R&D, the benefit break-even point is calculated as 11%. In addition, if KRW 50 billion per year is invested in R&D, a benefit break-even point occurs at 14%. Table 11 shows the ratio of benefits and costs assuming that a certain percentage (%) of the total project cost is the acquisition cost of foreign technology, and assuming that the cost is the amount of R&D expense. That is, if the ratio is greater than 1 by entering the cost for the denominator and the benefit for the numerator, economic feasibility is established. In general, new technologies with high capital investment are exclusive technologies that can be developed only in advanced countries, and the technology acquisition cost is higher than that of new technologies with little capital investment. Therefore, since pyroprocessing technology has not been commercialized yet and is a nuclear technology that requires a lot of capital investment, if technology is introduced from abroad, at least 11% of the total project cost of the pyroprocessing facility is expected to be for technology acquisition.

4. Discussion

The results of the cost–benefit ratio analysis show that the rank of the nuclear fuel cycle alternative can be changed depending on the analysis methodology. In other words, MCDM has a limitation. The decision-maker should therefore carefully choose an economic feasibility analysis method suitable for the relevant economic and social environments in their nation.
In addition, BCR analysis results may actually vary, in terms of benefits, due to the various estimation results. In other words, the MCDM analysis results depend on the input value as well as the weights of the evaluation criteria. This weakness is a limitation in this study. In order to compensate for these problems, in the future we plan to investigate nuclear fuel cycle BCR analyses using an advanced MCDM method. There is an advanced simple multi-attribute rating technique (SMART) method that converts alternative measures into utility values, and calculates various aggregate values using their weights. Future studies will be conducted by applying this method to cost–benefit ratio analysis.

5. Conclusions

There are many ways to assess the economic feasibility of nuclear fuel cycle alternatives. As the first method, the most commonly used method to date is to compare the levelized electricity generation cost for each nuclear fuel cycle alternative. At this time, the levelized cost of electricity generation, which is the basis of judgment, is not the actual cost of electricity generation, but the planned electricity generation cost, which is a levelized cost that takes into account future capital investment and electricity generation. The second method is to analyze the economic feasibility of the nuclear fuel cycle alternative by analyzing the ratio of benefits and costs, considering all the effects of capital investment from the perspective of the welfare economy. This is a method that deems economic feasibility to exist when the benefit is greater than the cost.
The economic feasibility assessment, in terms of electricity generation cost, is a method of judging the alternative with a low levelized cost as a preferred alternative. In addition, the economic feasibility assessment, in terms of benefit and cost ratio, judges that economic feasibility exists when the ratio is greater than 1 by calculating the ratio for the benefits (effectiveness) of the numerator and costs of the denominator.
The difference between these two methods is the assessment criteria of economic feasibility. The first method focuses on the input capital in terms of electricity generation, while the second method of benefit–cost ratio analysis is based on the welfare economy. By considering all the benefits of the beneficiary, the latter method is a broad evaluation method that can judge the effect of input capital from a more comprehensive perspective than the former method (the levelized electricity generation cost analysis method). Therefore, the method of analyzing the benefit–cost ratio has the advantage of considering the current economic and social status from a macroeconomic perspective [36,37] in the evaluation of the nuclear fuel cycle alternative. The benefits used in the latter method (benefit–cost ratio analysis method) refer to all net benefits of nuclear fuel cycle alternatives related to safety, technology, environmental impact, economic feasibility, and nuclear proliferation resistance.
According to previous research by the Korea Atomic Energy Research Institute, where the economic feasibility of the nuclear fuel cycle alternative was evaluated based on the levelized cost of electricity generation, the direct disposal option was found to be a more economical alternative in comparison to the Pyro-SFR fuel cycle, because direct disposal has a lower levelized electricity generation cost than that of the Pyro-SFR fuel cycle alternative. The difference in levelized cost between the direct disposal and the Pyro-SFR fuel cycle alternatives was within the statistical error range, and the difference in the preference of the nuclear fuel cycle alternatives was analyzed to be small. However, in the method of analyzing the benefit–cost ratio using AHP and TOPSIS in this study, the benefit–cost ratio of the Pyro-SFR fuel cycle alternative was calculated to be higher than that of direct disposal. In other words, the Pyro-SFR fuel cycle alternative was found to have much higher economic feasibility from the welfare economy point of view than direct disposal. However, when using the PROMETHEE method, the direct disposal was more advantageous than the Pyro-SFR fuel cycle. It should be noted that the ranking of the nuclear fuel cycle alternative has been reversed according to the economic feasibility assessment method. For this reason, the economic feasibility analysis method based on the levelized cost of electricity generation determines economic feasibility only in terms of the cost perspectives, whereas the method of analyzing the benefit–cost ratio considers not only costs, but also the benefits for the people and beneficiaries who influence the nuclear fuel cycle in the welfare economy. This is because the benefit–cost ratio method considers all the benefits comprehensively.
Thus, decision-makers will have difficulty in choosing an economic feasibility method between the levelized cost of electricity generation and the benefit–cost ratio considering all benefits from a welfare economy perspective. This is because the consequences of reversing the ranking of the nuclear fuel cycle alternatives are confusing in the decision-making of alternatives. However, these methods of analyzing the economic feasibility of nuclear fuel cycle alternatives have respective advantages and disadvantages. In general, if the input resources are limited, it will be desirable to set only the cost factor as a criterion from an empirical economic point of view; in contrast, when sufficient resources are secured, it will be desirable to consider all the benefits, or net benefits, arising from the input resources from the normative economic point of view. Therefore, this study recommends that the evaluation method of the benefit–cost ratio considering all benefits generated by investment capital, rather than simply evaluating economic feasibility with only one cost of electricity generation, should be used, since it can select the optimal nuclear fuel cycle alternative that is most suitable for economic and social conditions. We are confident that we will be able to make decisions regarding the selection of a more reasonable nuclear fuel cycle alternative based on this evaluation information.

Author Contributions

The main theme of this paper was developed by S.K. and was coordinated by J.-S.K.; S.K. wrote the manuscript and processed the submission of this paper; J.-S.K. prepared most of the equations, tables, and figures; D.-K.C. commented on the results and conclusions. All the authors reviewed the manuscript. All authors have read and agreed to the published version of the manuscript.

Funding

This research was funded by Korea government (MSIT).

Acknowledgments

This work was supported by the National Research Foundation of Korea (NRF) grant funded by the Korea government (MSIT: Ministry of Science and ICT), and the authors express their sincere gratitude for supporting this important work.

Conflicts of Interest

The authors declare no conflict of interest.

References

  1. Gao, T.; Xiao, K.; Zhang, J.; Zhang, X.; Wang, X.; Liang, S.; Sun, J.; Meng, F.; Huang, X. Cost-benefit analysis and technical efficiency evaluation of full-scale membrane bioreactors for wastewater treatment using economic approaches. J. Clean. Prod. 2021, 301, 126984. [Google Scholar] [CrossRef]
  2. Sepulveda, C.F. Explaining the demand and supply model with the cost-benefit rule. Int. Rev. Econ. Educ. 2020, 35, 100194. [Google Scholar] [CrossRef]
  3. Haas, R.; Meixner, L. An Illustrated Guide to the Analytic Hierarchy Process; University of Natural Resources and Applied Life Sciences: Vienna, Austria, 2015; pp. 35–38. [Google Scholar]
  4. Faizi, S.; Sałabun, W.; Nawaz, S.; ur Rehman, A.; Atróbski, J.W. Best-Worst method and Hamacher aggregation operations for intuitionistic 2-tuple linguistic sets. Expert Syst. Appl. 2021. [Google Scholar] [CrossRef]
  5. Lokhov, A.; Urso, M.E.; Cameron, R. OECD/NEA study on the economics of the back-end of nuclear fuel cycle. In Proceedings of the ICAPP, Jeju Island, Korea, 14–18 April 2013. [Google Scholar]
  6. Won-Il, K.; Hong-Rae, J.; Kim, S.K. Development of System Engineering Technology for Nuclear Fuel Cycle; KAERI: Daejeon, Korea, 2011; pp. 32–60. [Google Scholar]
  7. Trivedi, A.; Aih, H.C.; Srinivasan, D. A stochastic cost-benefit analysis framework for allocating energy storage system in distribution network for load leveling. Appl. Energy 2020, 280, 115944. [Google Scholar] [CrossRef]
  8. Quah, E.; Tanc, T.S.; Leea, Z.J.L. Cost-benefit analysis in developing countries. Adv. Transp. Policy Plan. 2021, 7, 235–260. [Google Scholar]
  9. Domingos, R.M.A.; Pereira, F.O.R. Comparative cost-benefit analysis of the energy efficiency measures and photovoltaic generation in houses of social interest in Brazil. Energy Build. 2021, 243, 111013. [Google Scholar] [CrossRef]
  10. Ryel, K.Y. Introduction to Decision Analysis, 2nd ed.; Myung Kyung Sa Press: Seoul, Korea, 2012; pp. 317–318. [Google Scholar]
  11. Parnell, G.S.; Driscoll, P.J.; Henderson, D.L. Decision Making in Systems Engineering and Management; John Wiley & Sons, Inc.: New York, NY, USA, 2007; pp. 303–305. [Google Scholar]
  12. Keeney, R.L.; Raiffa, H.; Meyer, R.F. Decisions with Multiple Objectives—Preferences and Value Tradeoffs; Cambridge University Press: Cambridge, UK, 2003; pp. 66–82. [Google Scholar]
  13. Park, Y.T. An Introduction to Engineering Economics; Cheungmungag Press: Seoul, Korea, 2008; pp. 174–181. [Google Scholar]
  14. KAERI. Geological Disposal System Development; KAERI/RR-2336/2002; KAERI: Daejeon, Korea, 2002; pp. 660–663. [Google Scholar]
  15. Lee, J.; Lee, J.I.; Chang, W.J.; Chang, S.H. Comparative cost analysis of direct disposal versus pyro-processing with DUPIC in Korea. Ann. Nucl. Energy 2010, 37, 1699–1704. [Google Scholar] [CrossRef]
  16. Lee, J.; Chang, Y.I.; Chang, S.H. Cost benefit analysis of advanced nuclear fuel cycle using Linear Programming Optimization. Ann. Nucl. Energy 2012, 46, 116–120. [Google Scholar] [CrossRef]
  17. Kim, S.Y.; Wang, J.S. Changes in Attitudes toward Nuclear Public Acceptance of the World after the Fukushima Nuclear Accident. Korean Assoc. Policy Stud. 2014, 23, 57–89. [Google Scholar]
  18. Li, Q.; Quana, H.; Wangc, L. Beneficiaries of free admission to scenic areas: A cost-benefit analysis of scenic areas for public welfare from the perspective of stakeholders. Tour. Manag. Perspect. 2020, 35, 100696. [Google Scholar] [CrossRef]
  19. Rodrigues, N.; Pintassilgo, P.; Calhau, F.; González-Gorbeña, E.; Pacheco, A. Cost-benefit Analysis of Tidal Energy Production in a Coastal Lagoon: The Case of Ria Formosa—Portugal. Energy 2021, 229, 120812. [Google Scholar] [CrossRef]
  20. Liu, C.; Zhang, Q.; Wang, H. Cost-benefit analysis of waste photovoltaic module recycling in China. Waste Manag. 2020, 118, 491–500. [Google Scholar] [CrossRef]
  21. Hsu, E. Cost-benefit analysis for recycling of agricultural wastes in Taiwan. Waste Manag. 2021, 120, 424–432. [Google Scholar] [CrossRef]
  22. The Bank of Korea. Industrial Input-Output Tables; The bank of Korea: Seoul, Korea, 2019; pp. 188–199. [Google Scholar]
  23. Kim, S.K.; Chun, K.S.; Choi, H.J.; Choi, J.W.; Kwak, T.W. Cost estimation of the canisters for an HLW repository in Korea. Prog. Nucl. Energy 2007, 49, 555–566. [Google Scholar] [CrossRef]
  24. Kim, S.K.; Lee, M.S.; Choi, H.J.; Ko, W.I. The role of pyro-processing in decreasing disposal cost in Korea. Prog. Nucl. Energy 2012, 56, 7–14. [Google Scholar] [CrossRef]
  25. Shropshire, D.E.; Williams, K.A.; Boore, W.B.; Smith, J.D.; Dixon, B.W.; Dunzik-Gougar, M.; Adams, R.D.; Gombert, D.; Schneider, E. Advanced Fuel Cycle Cost Basis; INL/EXT-07-12107 Rev. 1; Idaho National Laboratory: Idaho Falls, ID, USA, 2008; pp. 19–23.
  26. AACE. Skills & Knowledge of Cost Engineering—Appendix E3; AACE International Press: Morgantown, WV, USA, 2004. [Google Scholar]
  27. KAERI. Preliminary Conceptual Design and Cost Estimation for Korea Advanced Pyroprocess Facility Plus(KAPF+); Report No. KAERI/CM-1382/2010; KAERI: Daejeon, Korea, 2011; pp. 111–115. [Google Scholar]
  28. Kukkola, T.; Saanio, T. KAERI’s Spent Fuel Repository Design Evaluation and Cost Estimation; KAERI: Daejeon, Korea, R&D Report 2003-02; 2003; pp. 63–75. [Google Scholar]
  29. OECD/NEA. Advanced Nuclear Fuel Cycles and Radioactive Waste Management; OECD: Paris, France, 2006; pp. 21–28. [Google Scholar]
  30. Jang, h.-r.; Ko, w.-i. Analysis of Proliferation Resistance of Nuclear Fuel Cycle Systems; KAERI: Daejeon, Korea, KAERI/TR-3928/2009, Table 8; 2009; p. 31. [Google Scholar]
  31. INL. Advanced Fuel Cycle Cost Basis-2017 Edition; INL: Idaho Falls, ID, USA, INL/EXT-17-43826; 2017; pp. 8–60.
  32. KAERI. Preliminary Conceptual Design and Cost Estimation for SFR Fuel Cycle Facility; KAERI: Daejeon, Korea, KAERI/CM-1383/2010; 2010; p. 137. [Google Scholar]
  33. Won-Il, K.; Hong-Rae, J. Development of Pyroprocess System Technologies; KAERI: Daejeon, Korea, KAERI/RR-4173/2016; Table 3.2.3.11; 2016; p. 198. [Google Scholar]
  34. Rehman, O.U.; Ali, Y. Optimality study of China’s crude oil imports through China Pakistan economic corridor using fuzzy TOPSIS and Cost-Benefit analysis. Transp. Res. Part E 2021, 148, 102246. [Google Scholar] [CrossRef]
  35. Ham, H.J. Engineering Economics; Donghyeun Press: Seoul, Korea, 2004; pp. 76–103. [Google Scholar]
  36. O’Mahony, T. Cost-Benefit Analysis and the environment: The time horizon is of the essence. Environ. Impact Assess. Rev. 2021, 89, 106587. [Google Scholar] [CrossRef]
  37. Petkov, N.; Wu, H.; Powell, R. Cost-benefit analysis of condition monitoring on DEMO remote maintenance system. Fusion Eng. Des. 2020, 160, 112022. [Google Scholar] [CrossRef]
Figure 1. The procedure of benefit and cost ratio analysis.
Figure 1. The procedure of benefit and cost ratio analysis.
Energies 14 03509 g001
Figure 2. Economic feasibility analysis method with main cost drivers of business and R&D.
Figure 2. Economic feasibility analysis method with main cost drivers of business and R&D.
Energies 14 03509 g002
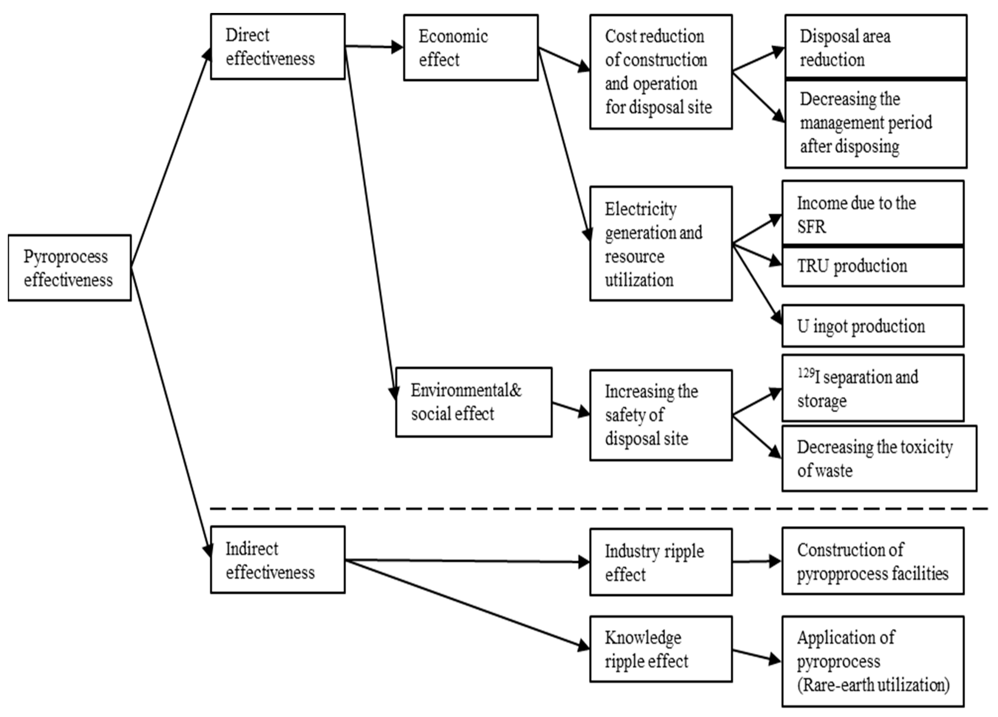
Figure 3. Pyroprocessing effectiveness structure.
Figure 3. Pyroprocessing effectiveness structure.
Energies 14 03509 g003
Figure 4. Pyroprocessing benefits (effectiveness).
Figure 4. Pyroprocessing benefits (effectiveness).
Energies 14 03509 g004
Figure 5. Analysis procedure of pyroprocessing benefits.
Figure 5. Analysis procedure of pyroprocessing benefits.
Energies 14 03509 g005
Table 1. Cost input data of direct disposal and Pyro-SFR fuel cycle.
Table 1. Cost input data of direct disposal and Pyro-SFR fuel cycle.
AlternativesCost ElementsCost (Unit: KRW 100 Million)Remarks
Direct disposalCost of high-level waste disposal532,810Radioactive waste management cost estimation committee report (2012.12.).
PWR construction cost30,871An economic feasibility study on the introduction scenarios of SFR, KAERI/CM-2007/2014.
Pyro-SFR fuel cyclePyroprocessing facility cost 7793.86Preliminary conceptual design and cost estimation for Korea Advanced Pyroprocess Facility Plus (KAPF+), KAERI/CM-1382/2010.
PWR and SFR construction cost (based on electricity generation capacity)32,665An economic feasibility study on the introduction scenarios of SFR, KAERI/CM-2007/2014.
Disposal cost of pyroprocessing waste33,300“The role of pyro-processing in decreasing disposal cost in Korea”, Progress in Nuclear Energy, Vol. 56 (2012), pp. 7–14.
Table 2. Input data of multi-criteria decision-making (MCDM).
Table 2. Input data of multi-criteria decision-making (MCDM).
Evaluation CriteriaEvaluation IndicatorsAlternativesRemarks
Direct DisposalPyro-SFR Fuel Cycle
SafetyExposure dose (mSv/y)100.05Nuclear safety commission, Notice No.2016-27
Waste toxicity (m3H2O/GWe-year)9.48 × 109 2.25 × 107KAERI/TR-3421/2007
TechnologyTechnology readiness levels (TRL)25KAERI internal data (PPML definition)
Environmental impactsHigh-level waste (t/TWh)2.230.027US report (INL/EXT-17-43826) [20]
ILLW * (m3/TWh)1.8921.22US report (INL/EXT-17-43826)
Cs/Sr waste (kgCsSr/TWh)012.36US report (INL/EXT-17-43826)
Site area of HLW disposal (m2/TWh)848.4410.25KAERI/TR-7024/2017
Economic feasibilityElectricity generation cost (levelized cost) (mills/kWh)52.7855.83US report (INL/EXT-17-43826)
Capital investment cost (USD/kWe)40004331 ** (SFR = 5014)US report (INL/EXT-17-43826)
Proliferation resistanceNuclear materials of 1SQ (kg)698.6314.4KAERI/TR-3928/2009 [30]
Pu concentration (wt%)1.1451 ***55.58 ****KAERI/TR-3928/2009 [30]
* Exception of ILLW generated from natural uranium mining, conversion, and enrichments; ** PWR capital investment cost × (PWR capacity/total capacity) + SFR capital investment cost × (SFR capacity/total capacity); *** PWR SF initial enrichments concentration of 235U: 4.3 wt%, Burnup: 50.0 GWd/t; **** 8.3 kg Pu in 15 kg of heavy metal.
Table 3. Definition for technology readiness levels (TRLs).
Table 3. Definition for technology readiness levels (TRLs).
StageLevelDefinition
Conceptual design of equipment L1Conceptual design of pyro unit process
L2Verify the process goal using PRIDE (by uranium and Simfuel)
Verification of pyroprocess using SF (kg scale)L3Design of IRT equipment for nuclear fuel cycle studies between Korea and USA (SF kg scale)
L4Confirmation of performance reproducibility (included critical parameter) using integrated recycling test (IRT), Advanced Spent Fuel Conditioning Process Facility ACPF), Direct Use of Spent Pwr Fuel in CANDU Reactors (DUPIC) Fuel Development Facility (DFDF)
L5Modeling and simulation to upgrade the pyroprocessing scale
Design of pyroprocessing commercialization scaleL6Design of pyroprocessing equipment over 200 tHM/y production
L7Verification of efficiency and operation for pyroprocessing facility
Construction of commercialization facilitiesL8Detail design and manufacturing of pyroprocessing equipment (including remote control machine) for commercialization scale
L9Performance analysis of continuous pyroprocess and securement of safety as well as safeguards for pyroprocessing facilities
Table 4. Weight.
Table 4. Weight.
RankEvaluation CriteriaRank Sum Weight Rank Reciprocal Weight
1Safety0.330.44
2Technology0.270.22
3Environmental impact0.200.15
4Economic feasibility0.130.11
5Proliferation resistance0.070.08
Total1.001.00
Table 5. Evaluation results of direct disposal and Pyro-SFR fuel cycle using AHP.
Table 5. Evaluation results of direct disposal and Pyro-SFR fuel cycle using AHP.
AlternativesOverall PrioritiesFinal Rank
PWR-DD0.5182
PWR-FR1.0021
Table 6. Evaluation results of direct disposal and Pyro-SFR fuel cycle using TOPSIS.
Table 6. Evaluation results of direct disposal and Pyro-SFR fuel cycle using TOPSIS.
AlternativesRelative Closeness (Coefficient) Rank
PWR-DD0.1572
PWR-FR0.8431
Table 7. Evaluation results of direct disposal and Pyro-SFR fuel cycle using PROMETHEE.
Table 7. Evaluation results of direct disposal and Pyro-SFR fuel cycle using PROMETHEE.
CategoryMulti-Criteria Preference Flow
AlternativesØ+Ø−Net ØRank
PWR-DD0.4750.3650.1101
PWR-FR0.3650.475−0.1102
Table 8. Calculation results of benefit and cost ratio.
Table 8. Calculation results of benefit and cost ratio.
Benefit/Cost Ratio
MCDMDirect Disposal (PWR-DD)PWR-SFR
AHP0.4845.973
TOPSIS0.2985.846
PROMETHEE0.256−0.481
Table 9. Benefits of pyroprocessing.
Table 9. Benefits of pyroprocessing.
Percent (%) of Pyroprocessing CostBenefits (Effectiveness): Technology Introduction Cost (Unit: KRW)
10289,056,935,085
11317,962,628,593
12346,868,322,101
13375,774,015,610
14404,679,709,118
15433,585,402,627
16462,491,096,135
17491,396,789,644
18520,302,483,152
19549,208,176,661
20578,113,870,169
Table 10. Pyroprocessing cost (R&D investment cost; net present value (NPV); unit: KRW).
Table 10. Pyroprocessing cost (R&D investment cost; net present value (NPV); unit: KRW).
YearInvest KRW 40 Billion/y (NPV)Invest KRW 50 Billion/y (NPV)Invest KRW 60 Billion/y (NPV)Invest KRW 70 Billion/y (NPV)
202138,095,238,09547,619,047,61957,142,857,14366,666,666,667
202236,281,179,13845,351,473,92354,421,768,70763,492,063,492
202334,553,503,94143,191,879,92751,830,255,91260,468,631,897
202432,908,098,99241,135,123,74049,362,148,48857,589,173,235
202531,341,046,65939,176,308,32347,011,569,98854,846,831,653
202629,848,615,86537,310,769,83244,772,923,79852,235,077,765
202728,427,253,20535,534,066,50742,640,879,80849,747,693,109
202827,073,574,48133,841,968,10140,610,361,72247,378,755,342
202925,784,356,64932,230,445,81138,676,534,97345,122,624,135
203024,556,530,14230,695,662,67736,834,795,21242,973,927,748
Total308,869,397,167386,086,746,459463,304,095,751540,521,445,043
Table 11. Pyroprocessing benefit/cost ratio.
Table 11. Pyroprocessing benefit/cost ratio.
Percent (%) of Pyroprocessing CostInvest KRW 40 Billion/y for R&DInvest KRW 50 Billion/y for R&D Invest KRW 60 Billion/y for R&D Invest KRW 70 Billion/y for R&D
100.930.740.620.53
111.020.820.680.58
121.120.890.740.64
131.210.970.810.69
141.311.040.870.74
151.401.120.930.80
161.491.190.990.85
171.591.271.060.90
181.681.341.120.96
191.771.421.181.01
201.871.491.241.06
Publisher’s Note: MDPI stays neutral with regard to jurisdictional claims in published maps and institutional affiliations.

Share and Cite

MDPI and ACS Style

Kim, S.; Kim, J.-S.; Cho, D.-K. Benefit and Cost Ratio Analysis of Direct Disposal and Pyro-SFR Fuel Cycle Alternatives Using the Results of Multi-Criteria Decision-Making in Korea. Energies 2021, 14, 3509. https://doi.org/10.3390/en14123509

AMA Style

Kim S, Kim J-S, Cho D-K. Benefit and Cost Ratio Analysis of Direct Disposal and Pyro-SFR Fuel Cycle Alternatives Using the Results of Multi-Criteria Decision-Making in Korea. Energies. 2021; 14(12):3509. https://doi.org/10.3390/en14123509

Chicago/Turabian Style

Kim, Sungki, Jin-Seop Kim, and Dong-Keun Cho. 2021. "Benefit and Cost Ratio Analysis of Direct Disposal and Pyro-SFR Fuel Cycle Alternatives Using the Results of Multi-Criteria Decision-Making in Korea" Energies 14, no. 12: 3509. https://doi.org/10.3390/en14123509

APA Style

Kim, S., Kim, J.-S., & Cho, D.-K. (2021). Benefit and Cost Ratio Analysis of Direct Disposal and Pyro-SFR Fuel Cycle Alternatives Using the Results of Multi-Criteria Decision-Making in Korea. Energies, 14(12), 3509. https://doi.org/10.3390/en14123509

Note that from the first issue of 2016, this journal uses article numbers instead of page numbers. See further details here.

Article Metrics

Back to TopTop