Validating and Forecasting Carbon Emissions in the Framework of the Environmental Kuznets Curve: The Case of Vietnam
Abstract
1. Introduction
2. Related Literature
3. Proposed Model
- ≠ 0, = = 0: linear relationship between CO2 and growth
- < 0, > 0, = 0: U-shaped CO2-growth nexus
- > 0, < 0, = 0: inverted U-shaped CO2-growth nexus
- > 0, < 0, > 0: N-shaped CO2-growth nexus
- < 0, > 0, < 0: inverted N-shaped CO2-growth nexus
4. Data Sources
5. Methodological Framework
5.1. Auto Regressive Distributed Lag Approach
5.1.1. ARDL Bounds Testing for Cointegration Approach
5.1.2. The VECM Granger Causality Analysis
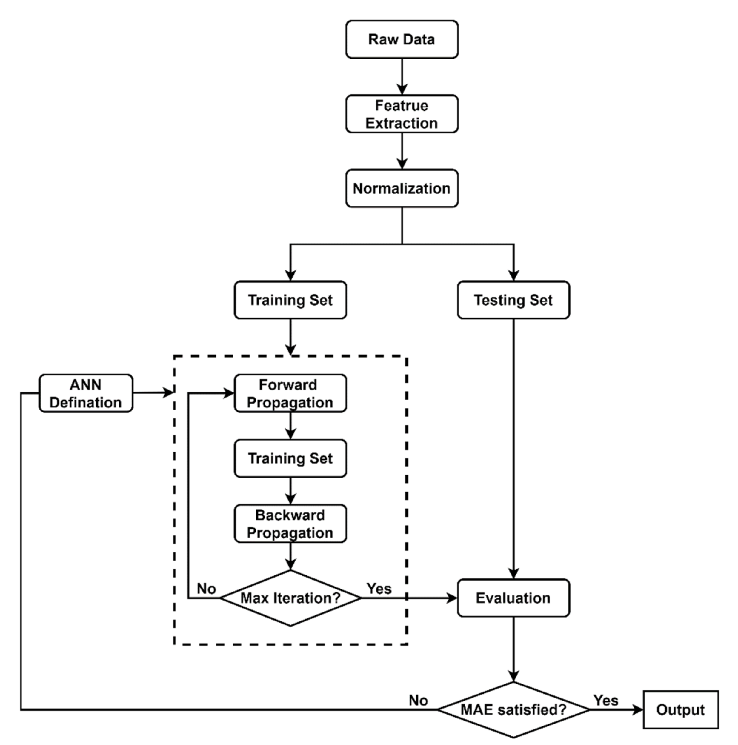
5.2. Backpropagation Neural Networks Algorithm
5.3. Criteria for Comparison
6. Empirical Results
6.1. Auto Regressive Distributed Lag approach
6.1.1. Unit Root Test
6.1.2. ARDL Bounds Testing for Cointegration Test
6.1.3. Long- and Short-Run Estimations
6.1.4. Granger Causality Analysis
6.2. Back-Propagation Neural Networks
6.3. Sensitivity Analysis
7. Discussion
8. Conclusions and Future Research
Author Contributions
Funding
Institutional Review Board Statement
Informed Consent Statement
Data Availability Statement
Acknowledgments
Conflicts of Interest
Appendix A
| No. | Author | Period | Country/Region | Methodologies | Dependent(s)/Explanatory Variables | Support the EKC Hypothesis? |
|---|---|---|---|---|---|---|
| Country-specific studies | ||||||
| 1 | [146] | 1960–2009 | Turkey | Dynamic OLS and Error Correction Model | CO2 emissions/energy consumption, income, tourism development | Yes |
| 2 | [125] | 1980–2009 | Tunisia | ARDL | CO2 emissions/income, energy consumption, population, exports, imports | No |
| 3 | [147] | 1911–2010 | South Africa | Co-summability | CO2 emissions/income | No |
| 4 | [148] | 2000–2012 | China | Generalized Least Square method of random effect | CO2 emissions/income, environmental regulation, technical progress, population, trade | Yes |
| 5 | [28] | 1985–2009 | South Korea | Fixed-effects | Water quality/income, trade, population | Mixed (Yes for Geum, Nakdong, and Yeongsan rivers. No for Han river) |
| 6 | [60] | 1971–2010 | Indonesia | ARDL | CO2 emissions/income, electricity production, energy consumption, total factor productivity | Yes |
| 7 | [40] | 1996–2012 | China | Generalized Method of Moments, ARDL | CO2, industrial waste water, industrial waste solid emissions/income, energy consumption, trade, urbanization | Yes |
| 8 | [43] | 1972–2013 | Pakistan | ARDL | CO2 emissions/income, trade, financial development | Yes |
| 9 | [44] | 1980–2011 | Qatar | ARDL | CO2 emissions, ecological footprint/income, energy consumption, financial development, trade | Mixed (Yes for ecological footprint. No for CO2 emissions) |
| 10 | [41] | 1970–2014 | Myanmar | ARDL | CO2, CH4, N20 emissions/income, trade, financial openness, urbanization | No |
| 11 | [83] | 1971–2011 | Saudi Arabia | ARDL | CO2 emissions/income, road energy consumption | No |
| 12 | [66] | 1960–2014 | Australia | Fully Modified OLS, and Non-nested tests | CO2 emissions/income | No |
| 13 | [63] | 1971–2015 | India | ARDL | CO2 emissions/income, trade, renewable energy generation, electric power consumption | Yes |
| 14 | [53] | 1990–2014 | Canada | Fixed-effects | Greenhouse Gas emissions/income, trade, dummy interaction between GDP and province/territory | Yes |
| 15 | [48] | 1950–2014 | Australia | ARDL | CO2 emissions/income, index of education | Yes |
| 16 | [21] | 1995–2014 | France | VECM | CO2 emissions/income, tourism | Yes |
| 17 | [33] | 1980–2011 | Peru | ARDL | CO2 emissions/income, renewable electricity, dry natural gas, and petroleum consumption | No |
| 18 | [45] | 1971–2011 | Singapore | ARDL | CO2 emissions/income, energy consumption, population density, financial development, trade | Yes |
| 19 | [20] | 2000–2018 | USA | Dynamic OLS | CO2 emissions/income, industrial production, renewable consumption | Yes |
| 20 | [32] | 1980–2015 | Pakistan | ARDL | CO2 emissions/income, biomass energy, foreign direct investment, trade | Yes |
| 21 | [31] | 1900–2017 | Singapore | Vector Error Correction model | Chromium emissions/income, foreign direct investment, trade, environmental regulation | Yes |
| 22 | [50] | 1988–2017 | USA | Partial linear semiparametric model | Total waste/real income | No |
| 23 | [49] | 1929–1994 | USA | Semiparametric partially linear model | Sulfur dioxide, nitrogen oxide/income | Yes |
| Multi-countries Studies | ||||||
| 24 | [149] | 1990–2011 | 14 Asian countries | Generalized Method of Moments | CO2 emissions/income, population density, industry share, political stability, government effectiveness, quality of regulation, and corruption | Yes |
| 25 | [150] | 1960–2010 | Arctic countries | ARDL | CO2 emissions/income, energy consumption | No |
| 26 | [30] | 2003–2008 | 149 countries, 30 OECD countries, & 48 US States | Generalized Least Square | Water withdrawals/income | Yes |
| 27 | [51] | 1981–1998 | 17 OECD countries | Semiparametric smooth coefficient model | CO2 emissions/income (deflator), labor, capital, energy consumption | Mixed |
| 28 | [151] | 1980–2008 | 93 countries | Fixed effects and Generalized Method of Moments | Ecological footprint/income, energy consumption, urbanization, trade openness, and financial development | Mixed (Yes for upper middle- and high-income countries. No for low- and lower middle-income countries) |
| 29 | [42] | 1992–2010 | 15 new European Union countries | Panel co-integration and Panel Causality tests | CO2 emissions/income, energy consumption, trade openness, urban population | Yes |
| 30 | [152] | 1998–2000 | 84 cities in both developed and developing countries | Panel co-integration | CO, VHC, and NOx/income, urbanization, population, fuel price | Yes |
| 31 | [153] | 2005–2013 | 34 developed and developing countries | Principal Component Analysis | CO2 emissions/income, tourism, energy consumption, health expenditure | Yes |
| 32 | [69] | 1990–2012 | 17 OECD countries | Fixed-effects | CO2 emissions/income, renewable energy consumption, public consumption for energy development | No |
| 33 | [154] | 1980–2011 | 5 African countries | Fully Modified OLS | CO2 emissions/income, energy intensity, energy structure, urbanization | No |
| 34 | [155] | 1990–2011 | 22 Latin American and Caribbean countries | Generalized Least Square | Energy consumption/income, agriculture employment | No |
| 35 | [156] | 1977–2010 | 17 OECD countries | Fully Modified OLS and Dynamic OLS | CO2 emissions/income, renewable energy consumption | Yes |
| 36 | [157] | 1990–2012 | 56 countries | Generalized Method of Moments | CO2 emissions/income, energy consumption, financial development, trade | Yes |
| 37 | [35] | 1970–2012 | 4 countries: India, Indonesia, China, Brazil | ARDL | CO2 emissions/income, energy consumption, trade | Mixed (Yes for Indonesia and Brazil. No for India) |
| 38 | [67] | 1995–2009 | 27 EU countries | Feasible Generalized Least Squares | Total, household, productive transport energy consumption/gross value added, energy prices | No |
| 39 | [23] | 1990–2015 | BRICS countries | Fixed-effects | N2O, Greenhouse gas emissions/income, finance, transport, renewable energy consumption | Yes |
| 40 | [58] | 1980–2012 | 25 African countries | Dynamic OLS, system GMM, Dynamic Fixed effects | CO2 emissions/income, oil consumption, electricity consumption, population growth | No |
| 41 | [158] | 1960–2010 | 50 US States | Augmented Mean Group, Common Correlated Effects Mean Group Estimator | CO2 emissions/income, energy consumption, population growth | Mixed (Yes for AMG method. No for CCEMG method) |
| 42 | [159] | 1980–2010 | 26 OECD and 52 emerging countries | Panel Data Estimation | CO2 emissions/income, energy consumption | No |
| 43 | [24] | 1975–2007 | 15 MENA countries | Fully Modified OLS, and Dynamic OLS | Ecological footprint/income, energy consumption, urbanization, political index, fertility, life expectancy at birth | Mixed (Yes for oil-exporting countries. No for non-oil-exporting ones) |
| 44 | [160] | 1970–2013 | ASEAN-4 | Fully Modified OLS and Dynamic OLS, panel VECM | CO2 emissions/income, renewable, non-renewable energy consumption, agricultural value added | No |
| 45 | [29] | 1996–2005 | 94 countries | OLS estimation | Water footprint/income, agriculture, income level binary, coastal country binary | No |
| 46 | [25] | 1980–2013 | EU countries | Fully Modified OLS, and Dynamic OLS | Ecological footprint/income, renewable and non-renewable energy consumption, trade openness | Yes |
| 47 | [46] | 1994–2012 | 74 countries | Quantile regression | CO2 emissions/income, renewable energy consumption, technological development, trade, institutional quality | No |
| 48 | [161] | 1970–2016 | 14 Asia-Pacific countries | Fully Modified OLS, and Augmented mean group | CO2 emissions/income, natural gas consumption | Yes |
| 49 | [162] | 1980–2017 | Gulf Cooperation Council | Fully Modified OLS, pooled mean group, and Dynamic common correlated effects | CO2 and SO2 emissions/income, electricity consumption, financial development, export | Mixed (No for Oman. Yes for other 5 countries) |
| 50 | [163] | 2005–2013 | 64 developing countries | Generalized Method of Moments | Ecological footprint, CO2 emissions/income, energy consumption, corruption, trade, foreign direct investment | No |
| 51 | [164] | 1990–2016 | 28 EU countries | Fixed-effects | Greenhouse gas emissions/income, energy consumption, renewable energy consumption | Mixed (Yes for 17/28 countries) |
| 52 | [165] | 1990–2014 | 86 countries | Generalized Method of Moments | CO2 emissions/income, energy consumption, forest area, agricultural area | Mixed (Yes for the whole sample and Africa. No for other groups) |
| 53 | [166] | 2000–2017 | 24 emerging countries | Generalized Method of Moments | CO2 emissions, fossil fuel energy consumption, and nitrous oxide emissions/income, industrial index, domestic credit, transport services, renewable energy consumption | Mixed (Yes for nitrous oxide emissions. No for carbon dioxide emissions and fossil fuel energy consumption) |
| 54 | [167] | 1960–2014 | 121 countries | Fixed-effects | CO2 intensity, CO2 permission per capita, CO2 in total/income | Mixed (Yes for 95/121 countries) |
| 55 | [34] | 1995–2014 | 14 countries | Fixed-effects | CO2 emissions/income, energy consumption, globalization index, international tourism arrivals | Yes |
| 56 | [168] | 1995–2015 | 27 EU countries | Fully Modified OLS, and Dynamic OLS | CO2 emissions/income, renewable energy consumption, biomass energy | Yes |
| 57 | [169] | 1995–2015 | 18 OECD countries | Fully Modified OLS, and Generalized Method of Moments | CO2 emissions/income, nuclear electricity output, non-renewable consumption, trade | Yes |
| 58 | [26] | 1970–2014 | G7 countries | Bootstrap panel causality test | Ecological footprint (carbon, cropland, grounds, forest products, and grazing land)/income | Mixed (Yes for USA and Japan. No for other 5 countries) |
| 59 | [68] | 1995–2011 | 27 EU countries and 12 major countries | Fixed-effects | CO2 emissions/income, energy efficiency, intermediate inputs, primary, secondary, and tertiary, trade | No |
| 60 | [22] | 1990–2015 | 16 APEC countries | Generalized Method of Moments | N2O emissions/income, technological development, population | No |
| 61 | [170] | 1995–2017 | 25 EU countries | Fully Modified OLS, and Dynamic OLS | CO2 emissions/economic complexity index, energy intensity | Mixed (Yes for the whole sample and 6 countries. No for the rest countries) |
| 62 | [27] | 2000–2016 | 30 EU countries | Generalized Method of Moments, Two-stage least square, and OLS | Electronic waste/income, ICT exports, population | Yes |
| 63 | [19] | 1992–2015 | 12 OPEC countries | Panel corrected standard errors | CO2 emissions/income, energy consumption, trade, oil prices | Yes |
| 64 | [47] | 1995–2015 | G7 countries | Random-effects | CO2 emissions/income, tourism, education expenditures, health expenditure, GINI index, foreign direct investment | Yes |
| 65 | [38] | 1990–2016 | 34 Annex I countries | Fully Modified OLS, and Dynamic OLS | CO2 emissions/income, trade, fossil fuel consumption | No |
| 66 | [39] | 1970–2017 | West African States | Panel Quantile regression | CO2 emissions/income, trade, financial development, trade, human capital, bio capacity. | No |
| 67 | [171] | 1990–2016 | 3 NAFTA countries | Vector Autoregression | CO2 emissions/income, fossil fuel consumption, exergetic renewable, exergy intensity, trade, human development | Mixed (Yes for USA and Mexico. No for Canada) |
| 68 | [172] | 1980–2014 | BRICST countries | Fully Modified OLS, Dynamic OLS, and Augmented Mean Group | Ecological footprint/income, energy structure, energy intensity, population | No |
| 69 | [173] | 1995–2013 | 98 developed and developing countries | Generalized Method of Moments, Pooled Mean Group | CO2 emissions/income, export diversification | Yes |
| 70 | [174] | 1980–2016 | USA, Mexico, and Canada | Moments Quantile Regression | Ecological footprint/income, trade, patents applied | Yes |
| 71 | [175] | 1990–2014 | 18 Sub-Saharan African countries | Panel cointegration | CO2 emissions/income, energy consumption, trade. | Yes |
Appendix B
| X | |||||
| 0 | |||||
| Y | Y1 | ||||
| X | |||||
| 0 | |||||
| Y | Y2 | ||||

| X | ||||||
| 0 | + | 0 | ||||
| F(X) | Y2 | |||||
| Y1 |
| X | ||||||
| 0 | 0 | |||||
| f(X) | Y1 | |||||
| Y2 |




Appendix C
| Year | CO2 (Actual) | ARDL (Output) | Artificial Neural Networks with Back-Propagation Algorithm—BPN (Output) | ||||||||||||||
|---|---|---|---|---|---|---|---|---|---|---|---|---|---|---|---|---|---|
| Hecht-Nielsen [112] | Turban, Sharda, Delen, Aronson, Liang and King [113] | Zhang, Ma and Yang [114] | Tamura and Tateishi [115] | Sheela and Deepa [107] | |||||||||||||
| 0.01 | 0.1 | 0.9 | 0.01 | 0.1 | 0.9 | 0.01 | 0.1 | 0.9 | 0.01 | 0.1 | 0.9 | 0.01 | 0.1 | 0.9 | |||
| 1977 | 5.7025 | 5.6766 | 5.7068 | 5.6924 | 5.6107 | 5.6985 | 5.6780 | 5.6595 | 5.7485 | 5.6860 | 5.7470 | 5.8315 | 5.6701 | 5.6318 | 5.7830 | 5.6993 | 5.6325 |
| 1978 | 5.6899 | 5.6871 | 5.7104 | 5.7141 | 5.6736 | 5.7011 | 5.6993 | 5.6813 | 5.7373 | 5.6993 | 5.7399 | 5.7969 | 5.6965 | 5.6802 | 5.7366 | 5.7088 | 5.6891 |
| 1979 | 5.7223 | 5.7389 | 5.7605 | 5.7666 | 5.7406 | 5.7496 | 5.7545 | 5.6964 | 5.7833 | 5.7493 | 5.7538 | 5.8369 | 5.7514 | 5.7379 | 5.7717 | 5.7585 | 5.7525 |
| 1980 | 5.7324 | 5.7726 | 5.7668 | 5.7938 | 5.8152 | 5.7596 | 5.7789 | 5.7427 | 5.7642 | 5.7708 | 5.7478 | 5.7694 | 5.7841 | 5.8064 | 5.7229 | 5.7719 | 5.8243 |
| 1981 | 5.7621 | 5.7683 | 5.6969 | 5.7513 | 5.7844 | 5.6937 | 5.7229 | 5.8320 | 5.6760 | 5.7190 | 5.7311 | 5.6515 | 5.7426 | 5.8039 | 5.6086 | 5.7149 | 5.8035 |
| 1982 | 5.7745 | 5.7607 | 5.7173 | 5.7583 | 5.7890 | 5.7148 | 5.7357 | 5.7911 | 5.7012 | 5.7330 | 5.7344 | 5.6798 | 5.7493 | 5.7976 | 5.6522 | 5.7294 | 5.8050 |
| 1983 | 5.8003 | 5.7526 | 5.7221 | 5.7542 | 5.7751 | 5.7206 | 5.7343 | 5.7734 | 5.7094 | 5.7339 | 5.7367 | 5.6904 | 5.7446 | 5.7837 | 5.6750 | 5.7306 | 5.7913 |
| 1984 | 5.6799 | 5.7278 | 5.7135 | 5.7343 | 5.7345 | 5.7125 | 5.7165 | 5.7481 | 5.7094 | 5.7195 | 5.7370 | 5.7032 | 5.7227 | 5.7465 | 5.6940 | 5.7182 | 5.7520 |
| 1985 | 5.8438 | 5.6999 | 5.6946 | 5.7074 | 5.6881 | 5.6941 | 5.6899 | 5.7315 | 5.6976 | 5.6966 | 5.7345 | 5.7026 | 5.6937 | 5.7064 | 5.6976 | 5.6969 | 5.7082 |
| 1986 | 5.7959 | 5.7229 | 5.7241 | 5.7269 | 5.6979 | 5.7252 | 5.7129 | 5.7238 | 5.7288 | 5.7218 | 5.7455 | 5.7315 | 5.7131 | 5.7172 | 5.7453 | 5.7221 | 5.7183 |
| 1987 | 5.8970 | 5.7514 | 5.7282 | 5.7441 | 5.7440 | 5.7331 | 5.7278 | 5.7666 | 5.7144 | 5.7367 | 5.7432 | 5.6802 | 5.7338 | 5.7638 | 5.7158 | 5.7308 | 5.7648 |
| 1988 | 5.8644 | 5.7272 | 5.7111 | 5.7204 | 5.7038 | 5.7165 | 5.7042 | 5.7523 | 5.7032 | 5.7164 | 5.7408 | 5.6781 | 5.7085 | 5.7294 | 5.7176 | 5.7119 | 5.7270 |
| 1989 | 5.5589 | 5.6858 | 5.6831 | 5.6838 | 5.6417 | 5.6873 | 5.6675 | 5.7242 | 5.6878 | 5.6825 | 5.7359 | 5.6867 | 5.6688 | 5.6731 | 5.7167 | 5.6817 | 5.6671 |
| 1990 | 5.7374 | 5.7364 | 5.7395 | 5.7361 | 5.6988 | 5.7418 | 5.7238 | 5.7240 | 5.7455 | 5.7347 | 5.7530 | 5.7473 | 5.7220 | 5.7208 | 5.7732 | 5.7350 | 5.7202 |
| 1991 | 5.7161 | 5.7523 | 5.7542 | 5.7566 | 5.7330 | 5.7545 | 5.7446 | 5.7307 | 5.7576 | 5.7510 | 5.7548 | 5.7583 | 5.7438 | 5.7473 | 5.7710 | 5.7513 | 5.7513 |
| 1992 | 5.6922 | 5.8092 | 5.8086 | 5.8140 | 5.8053 | 5.8079 | 5.8047 | 5.7568 | 5.8065 | 5.8060 | 5.7727 | 5.7980 | 5.8035 | 5.8101 | 5.8085 | 5.8051 | 5.8198 |
| 1993 | 5.7413 | 5.9119 | 5.9079 | 5.9046 | 5.8868 | 5.9069 | 5.9005 | 5.8197 | 5.9082 | 5.8992 | 5.8271 | 5.9022 | 5.8949 | 5.8890 | 5.9180 | 5.8995 | 5.9011 |
| 1994 | 5.8540 | 6.0155 | 5.9984 | 5.9885 | 5.9607 | 5.9975 | 5.9865 | 5.9010 | 6.0029 | 5.9846 | 5.8973 | 6.0045 | 5.9785 | 5.9642 | 6.0214 | 5.9870 | 5.9769 |
| 1995 | 5.9383 | 6.1288 | 6.0938 | 6.0857 | 6.0657 | 6.0943 | 6.0858 | 6.0060 | 6.0925 | 6.0812 | 5.9802 | 6.0828 | 6.0778 | 6.0651 | 6.1056 | 6.0817 | 6.0813 |
| 1996 | 6.0992 | 6.2501 | 6.1923 | 6.1844 | 6.1659 | 6.1948 | 6.1848 | 6.1226 | 6.1896 | 6.1799 | 6.0925 | 6.1771 | 6.1771 | 6.1652 | 6.2035 | 6.1799 | 6.1827 |
| 1997 | 6.3493 | 6.3774 | 6.2942 | 6.2883 | 6.2734 | 6.2993 | 6.2884 | 6.2510 | 6.2887 | 6.2835 | 6.2263 | 6.2711 | 6.2817 | 6.2726 | 6.3023 | 6.2823 | 6.2913 |
| 1998 | 6.3859 | 6.4618 | 6.3633 | 6.3610 | 6.3508 | 6.3689 | 6.3608 | 6.3333 | 6.3566 | 6.3541 | 6.3186 | 6.3386 | 6.3552 | 6.3471 | 6.3635 | 6.3526 | 6.3681 |
| 1999 | 6.3762 | 6.5219 | 6.4135 | 6.4143 | 6.4071 | 6.4182 | 6.4134 | 6.3846 | 6.4092 | 6.4046 | 6.3873 | 6.3988 | 6.4087 | 6.4007 | 6.4092 | 6.4045 | 6.4240 |
| 2000 | 6.4798 | 6.6505 | 6.5158 | 6.5200 | 6.5152 | 6.5235 | 6.5164 | 6.5121 | 6.5118 | 6.5096 | 6.5364 | 6.5023 | 6.5139 | 6.5109 | 6.5129 | 6.5093 | 6.5338 |
| 2001 | 6.5980 | 6.7654 | 6.6090 | 6.6177 | 6.6170 | 6.6187 | 6.6127 | 6.6270 | 6.6029 | 6.6060 | 6.6568 | 6.5905 | 6.6119 | 6.6122 | 6.6000 | 6.6046 | 6.6358 |
| 2002 | 6.7308 | 6.8603 | 6.6875 | 6.7007 | 6.7038 | 6.6978 | 6.6951 | 6.7187 | 6.6794 | 6.6872 | 6.7457 | 6.6647 | 6.6957 | 6.6967 | 6.6688 | 6.6847 | 6.7218 |
| 2003 | 6.8263 | 6.9519 | 6.7656 | 6.7818 | 6.7859 | 6.7777 | 6.7725 | 6.8010 | 6.7620 | 6.7674 | 6.8349 | 6.7562 | 6.7752 | 6.7821 | 6.7543 | 6.7667 | 6.8056 |
| 2004 | 6.9576 | 7.0989 | 6.8942 | 6.9141 | 6.9184 | 6.9137 | 6.8982 | 6.9571 | 6.8939 | 6.9021 | 6.9597 | 6.8903 | 6.9042 | 6.9248 | 6.9042 | 6.9018 | 6.9423 |
| 2005 | 7.0257 | 7.1607 | 6.9563 | 6.9791 | 6.9851 | 6.9762 | 6.9608 | 7.0123 | 6.9600 | 6.9661 | 7.0138 | 6.9636 | 6.9682 | 6.9925 | 6.9697 | 6.9672 | 7.0093 |
| 2006 | 7.0605 | 7.1476 | 6.9689 | 6.9939 | 7.0031 | 6.9877 | 6.9701 | 6.9786 | 6.9891 | 6.9785 | 7.0381 | 7.0233 | 6.9798 | 7.0148 | 7.0020 | 6.9868 | 7.0297 |
| 2007 | 7.0656 | 7.2132 | 7.0402 | 7.0676 | 7.0785 | 7.0599 | 7.0424 | 7.0485 | 7.0620 | 7.0524 | 7.0975 | 7.0973 | 7.0531 | 7.0911 | 7.0752 | 7.0607 | 7.1050 |
| 2008 | 7.1747 | 7.3427 | 7.1469 | 7.1745 | 7.1822 | 7.1650 | 7.1543 | 7.1905 | 7.1545 | 7.1603 | 7.1735 | 7.1637 | 7.1631 | 7.1889 | 7.1576 | 7.1623 | 7.2048 |
| 2009 | 7.2462 | 7.3799 | 7.1890 | 7.2168 | 7.2246 | 7.2037 | 7.1976 | 7.2185 | 7.1977 | 7.2014 | 7.2129 | 7.2095 | 7.2060 | 7.2286 | 7.1923 | 7.2039 | 7.2456 |
| 2010 | 7.3385 | 7.4420 | 7.2657 | 7.2927 | 7.2985 | 7.2804 | 7.2731 | 7.2967 | 7.2749 | 7.2789 | 7.2810 | 7.2850 | 7.2813 | 7.3042 | 7.2751 | 7.2813 | 7.3193 |
| 2011 | 7.3913 | 7.5036 | 7.3420 | 7.3668 | 7.3689 | 7.3552 | 7.3481 | 7.3757 | 7.3496 | 7.3545 | 7.3494 | 7.3547 | 7.3553 | 7.3750 | 7.3536 | 7.3563 | 7.3888 |
| 2012 | 7.3110 | 7.5248 | 7.3884 | 7.4115 | 7.4127 | 7.3993 | 7.3932 | 7.4065 | 7.3995 | 7.3999 | 7.3982 | 7.4086 | 7.3999 | 7.4188 | 7.4039 | 7.4029 | 7.4319 |
| 2013 | 7.3362 | 7.5766 | 7.4390 | 7.4579 | 7.4548 | 7.4436 | 7.4433 | 7.4506 | 7.4455 | 7.4461 | 7.4446 | 7.4481 | 7.4478 | 7.4571 | 7.4406 | 7.4481 | 7.4717 |
| 2014 | 7.4534 | 7.6215 | 7.4954 | 7.5093 | 7.5015 | 7.4945 | 7.4975 | 7.4991 | 7.4989 | 7.4981 | 7.4963 | 7.4965 | 7.5000 | 7.5018 | 7.4911 | 7.4999 | 7.5166 |
| 2015 | 7.5867 | 7.6674 | 7.5531 | 7.5607 | 7.5472 | 7.5459 | 7.5522 | 7.5478 | 7.5528 | 7.5504 | 7.5468 | 7.5442 | 7.5523 | 7.5455 | 7.5426 | 7.5519 | 7.5604 |
| 2016 | 7.6457 | 7.7182 | 7.6006 | 7.6012 | 7.5816 | 7.5845 | 7.5966 | 7.5827 | 7.5943 | 7.5906 | 7.5859 | 7.5786 | 7.5939 | 7.5762 | 7.5745 | 7.5915 | 7.5925 |
| 2017 | 7.6406 | 7.6947 | 7.6376 | 7.6344 | 7.6146 | 7.6196 | 7.6300 | 7.5960 | 7.6393 | 7.6262 | 7.6243 | 7.6320 | 7.6270 | 7.6110 | 7.6269 | 7.6296 | 7.6255 |
| 2018 | 7.6933 | 7.7264 | 7.6988 | 7.6859 | 7.6588 | 7.6730 | 7.6856 | 7.6427 | 7.6964 | 7.6796 | 7.6687 | 7.6825 | 7.6795 | 7.6539 | 7.6870 | 7.6835 | 7.6681 |
| 2019 | 7.6343 | 7.7279 | 7.7329 | 7.7124 | 7.6794 | 7.6978 | 7.7157 | 7.6636 | 7.7238 | 7.7056 | 7.6900 | 7.7029 | 7.7070 | 7.6712 | 7.7042 | 7.7089 | 7.6867 |
Appendix D
| Dependent Variable, Independent Variables. | Optimal ARDL Model | F-Statistic | Cointegration |
|---|---|---|---|
| Equation (A7) | |||
| CO2, GDP, GDP2, GDP3, EC, UrB, D , D*GDP | 1,0,0,0,0,0,2,0 | 4.70 a | Yes |
| Significant level | Lower Bound (I0 bound)l | Upper Bound (I1 bound) u | |
| 10% | 2.03 | 3.13 | |
| 5% | 2.32 | 3.50 | |
| 1% | 2.96 | 4.26 | |
| Equation (A8) | |||
| CO2, GDP, GDP2, GDP3, EC, UrB, D, D*GDP3 | 1, 0, 0, 0, 0, 0, 2, 0 | 4.71 a | Yes |
| Significant level | Lower Bound (I0 bound) l | Upper Bound (I1 bound) u | |
| 10% | 2.03 | 3.13 | |
| 5% | 2.32 | 3.50 | |
| 1% | 2.96 | 4.26 | |
| Equation (A9) | |||
| CO2, GDP, EC, UrB, D, D*GDP | 1, 0, 0, 0, 0, 0, 2, 0 | 3.87 b | Yes |
| Significant level | Lower Bound (I0 bound) l | Upper Bound (I1 bound) u | |
| 10% | 2.26 | 3.35 | |
| 5% | 2.62 | 3.79 | |
| 1% | 3.41 | 4.68 | |
| Variables | Equation (A7) | Equation (A8) | Equation (A9) | |||
|---|---|---|---|---|---|---|
| Coefficient | t-Statistic | Coefficient | t-Statistic | Coefficient | t-Statistic | |
| Long-run relationship (dependent variable CO2) | ||||||
| GDP | −18.807 b | −2.105 | −19.141 b | −2.048 | −0.432 0.565 k | −1.165 0.366 |
| GDP2 | 3.757 b | 2.183 | 3.776 b | 2.209 | − | − |
| GDP3 | −0.244 b | −2.282 | −0.241 b | −2.459 | − | − |
| EC | 0.822 a | 3.653 | 0.827 a | 3.627 | 0.738 a | 2.851 |
| UrB | 0.411 | 0.593 | 0.408 | 0.555 | 1.115 | 2.902 |
| D | 0.8 | 0.304 | 0.161 | 0.174 | −5.026 a | −2.885 |
| D*GDP | −0.223 | −0.384 | − | − | 1.026 b | 2.652 |
| D*GDP3 | − | − | −0.004 | −0.402 | − | − |
| Intercept | 30.065 b | 2.122 | 30.892 c | 2.015 | 4.959 b | 2.546 |
| Short-run relationship (dependent variable ΔCO2) | ||||||
| ΔGDP | −12.828 c | −1.866 | −13.058 c | −1.829 | −0.256 | −1.201 |
| ΔGDP2 | 2.563 c | 1.936 | 2.576 c | 1.959 | − | − |
| ΔGDP3 | −0.167 c | −2.028 | −0.165 c | −2.159 | − | − |
| ΔEC | 0.561 a | 3.416 | 0.564 a | 3.403 | 0.437 a | 3.02 |
| ΔUrB | 0.28 | 0.598 | 0.278 | 0.602 | 3.799 | 1.577 |
| ΔD | 0.419 | 0.234 | −0.017 | −0.027 | −3.035 a | −2.762 |
| ΔD*GDP | −0.152 | −0.381 | − | − | 0.608 b | 2.454 |
| ΔD*GDP3 | − | − | −0.003 | −0.399 | ||
| LECT(t-1) | −0.682 a | −5.311 | −0.682 a | −5.316 | −0.592 a | −5.155 |
| Residual Diagnostics | F-Statistic (Prob.) | F-Statistic (Prob.) | F-Statistic (Prob.) | |||
| Jarque-Berra | 2.833 (0.243) | 2.849 (0.240) | 1.466 (0.480) | |||
| Correlation LM | 0.419 (0.662) | 0.419 (0.661) | 0.649 (0.530) | |||
| Heteroscedasticity test (BPG) | 0.511 (0.869) | 0.532 (0.854) | 0.653 (0.743) | |||
| Stability Diagnostics | F-Statistic (Prob.) | F-Statistic (Prob.) | F-Statistic (Prob.) | |||
| Ramsey reset | 0.711 (0.406) | 0.815 (0.426) | 0.034 (0.085) | |||
| CUSUM | Portrayed by two lines b | Portrayed by two lines b | Cross two lines b | |||
| CUSUMSQ | Portrayed by two lines b | Portrayed by two line b | Cross two lines b | |||

| Short-Run Granger Causality Wald Test (p-Value) | Long-Run Granger Causality | ||||||
|---|---|---|---|---|---|---|---|
| Variables | CO2 | EC | GDP | UrB | D | D*GDP | LECTt-1 (t-stats) |
| CO2 | - | 0.31 (0.080) c | −0.29 (0.20) | 2.79 (0.38) | −3.56 (0.03) b | 0.73 (0.046) b | −0.703 (−4.405) a |
| EC | 0.29 (0.031) b | - | 0.05 (0.805) | −2.34 (0.419) | −2.78 (0.071) c | 0.63 (0.063) c | - |
| GDP | -0.11 (0.298) | 0.03 (0.861) | - | 6.26 (0.010) b | −3.93 (0.000) a | 0.87 (0.000) a | −0.411 (−2.451) b |
| UrB | 0.01 (0.477) | 0.01 (0.922) | 0.06 (0.001) a | - | 0.14 (0.156) | −0.03 (0.180) | −0.004 (−0.234) |
| D | - | - | - | - | - | - | - |
| D*GDP | 0.14 (0.012) b | 0.15 (0.031) b | 0.62 (0.001) a | −2.36 (0.107) | 4.51 (0.001) a | - | - |
References
- WorldBank. Vietnam Overview; The World Bank: Washington, DC, USA, 2019; Available online: https://www.worldbank.org/en/country/vietnam/overview (accessed on 10 July 2020).
- Communist-Party-of-Vietnam. Resolution of the Politburo On Orientations of the Viet Nam’s National Energy Development Strategy to 2030 and outlook to 2045. Int. J. Econ. Bus. Adm. 2020, 8, 1023–1032. [Google Scholar]
- Kimura, S.; Phoumin, H. Energy Outlook and Energy Saving Potential in East Asia 2020; Economic Research Institute for ASEAN and East Asia: Jakarta, Indonesia, 2021; Available online: https://think-asia.org/handle/11540/13353 (accessed on 17 May 2021).
- WDI. Energy Use (Kg of oil Equivalent Per Capita); The World Bank: Washington, DC, USA, 2020; Available online: https://data.worldbank.org/indicator/EG.USE.PCAP.KG.OE (accessed on 5 December 2020).
- Tung, H.; Tong, H.; Hung, W.; Anh, N. Development of emission factors and emission inventories for motorcycles and light duty vehicles in the urban region in Vietnam. Sci. Total. Environ. 2011, 409, 2761–2767. [Google Scholar] [CrossRef]
- Ho, B.Q.; Vu, K.H.N.; Nguyen, T.T.; Nguyen, H.T.T.; Ho, D.M.; Nguyen, H.N.; Nguyen, T.T.T. Study loading capacties of air pollutant emissions for developing countries: A case of Ho Chi Minh City, Vietnam. Sci. Rep. 2020, 10, 1–12. [Google Scholar] [CrossRef]
- OWID. CO2 Emissions. 2020. Our World in Data. Available online: https://ourworldindata.org/co2-emissions (accessed on 5 December 2020).
- EPD. Global Market Information. 2020. Euromonitor Passport Database. Available online: https://www.portal.euromonitor.com/portal/account/login (accessed on 17 May 2021).
- EREA; DEA. Vietnam Energy Outlook Report 2019; Electricity and Renewable Energy Authority Danish Energy Agency: Hanoi, Vietnam, 2020; Available online: https://vietnam.um.dk/en/green-growth/vietnam-energy-outlook-report/ (accessed on 10 December 2020).
- Acheampong, A.O.; Boateng, E.B. Modelling carbon emission intensity: Application of artificial neural network. J. Clean. Prod. 2019, 225, 833–856. [Google Scholar] [CrossRef]
- Aydin, G.; Jang, H.; Topal, E. Energy consumption modeling using artificial neural networks: The case of the world’s highest consumers. Energ. Source Part. B. 2016, 11, 212–219. [Google Scholar] [CrossRef]
- Bildirici, M.; Ersin, Ö. Markov-switching vector autoregressive neural networks and sensitivity analysis of environment, economic growth and petrol prices. Environ. Sci, Pollut. R. 2018, 25, 31630–31655. [Google Scholar] [CrossRef]
- Pérez-Suárez, R.; López-Menéndez, A.J. Growing green? Forecasting CO2 emissions with environmental Kuznets curves and logistic growth models. Environ. Sci. Policy 2015, 54, 428–437. [Google Scholar] [CrossRef]
- Gallo, C.; Conto, F.; Fiore, M. A neural network model for forecasting CO2 emission. Agri. Paper. Econ. Infor. 2014, 6, 31–36. [Google Scholar] [CrossRef]
- Shahbaz, M.; Sinha, A. Environmental Kuznets curve for CO2 emissions: A literature survey. J. Econ. Stud. 2019. [Google Scholar] [CrossRef]
- Álvarez-Herránz, A.; Balsalobre, D.; Cantos, J.M.; Shahbaz, M. Energy innovations-GHG emissions nexus: Fresh empirical evidence from OECD countries. Energ. Policy 2017, 101, 90–100. [Google Scholar] [CrossRef]
- Grossman, G.M.; Krueger, A.B. Environmental impacts of a North American free trade agreement. Natl. Bur. Econ. Res. Bull. Aging Health 1991. Available online: http://www.nber.org/papers/w3914.pdf (accessed on 15 July 2020).
- Panayotou, T. Empirical tests and policy analysis of environmental degradation at different stages of economic development. Int. Labour Organ. 1993. Available online: http://www.ilo.org/public/libdoc/ilo/1993/93B09_31_engl.pdf (accessed on 5 July 2020).
- Moutinho, V.; Madaleno, M.; Elheddad, M. Determinants of the Environmental Kuznets Curve considering economic activity sector diversification in the OPEC countries. J. Clean. Prod. 2020, 271, 122642. [Google Scholar] [CrossRef]
- Bulut, U. Testing environmental Kuznets curve for the USA under a regime shift: The role of renewable energy. Environ. Sci. Pollut. R. 2019, 26, 14562–14569. [Google Scholar] [CrossRef] [PubMed]
- Bella, G. Estimating the tourism induced environmental Kuznets curve in France. J. Sustain. Tour. 2018, 26, 2043–2052. [Google Scholar] [CrossRef]
- Sinha, A.; Sengupta, T. Impact of energy mix on nitrous oxide emissions: An environmental Kuznets curve approach for APEC countries. Environ. Sci. Pollut. R. 2019, 26, 2613–2622. [Google Scholar] [CrossRef]
- Nassani, A.A.; Aldakhil, A.M.; Abro, M.M.Q.; Zaman, K. Environmental Kuznets curve among BRICS countries: Spot lightening finance, transport, energy and growth factors. J. Clean Prod. 2017, 154, 474–487. [Google Scholar] [CrossRef]
- Charfeddine, L.; Mrabet, Z. The impact of economic development and social-political factors on ecological footprint: A panel data analysis for 15 MENA countries. Renew. Sust. Energ. Rev. 2017, 76, 138–154. [Google Scholar] [CrossRef]
- Destek, M.A.; Ulucak, R.; Dogan, E. Analyzing the environmental Kuznets curve for the EU countries: The role of ecological footprint. Environ. Sci. Pollut. R. 2018, 25, 29387–29396. [Google Scholar] [CrossRef]
- Yilanci, V.; Ozgur, O. Testing the environmental Kuznets curve for G7 countries: Evidence from a bootstrap panel causality test in rolling windows. Environ. Sci. Pollut. R. 2019, 26, 24795–24805. [Google Scholar] [CrossRef]
- Boubellouta, B.; Kusch-Brandt, S. Testing the environmental Kuznets Curve hypothesis for E-waste in the EU28+ 2 countries. J. Clean. Prod. 2020, 277, 123371. [Google Scholar] [CrossRef]
- Choi, J.; Hearne, R.; Lee, K.; Roberts, D. The relation between water pollution and economic growth using the environmental Kuznets curve: A case study in South Korea. Water Int. 2015, 40, 499–512. [Google Scholar] [CrossRef]
- Paolo Miglietta, P.; De Leo, F.; Toma, P. Environmental Kuznets curve and the water footprint: An empirical analysis. Water. Environ. J. 2017, 31, 20–30. [Google Scholar] [CrossRef]
- Katz, D. Water use and economic growth: Reconsidering the Environmental Kuznets Curve relationship. J. Clean Prod. 2015, 88, 205–213. [Google Scholar] [CrossRef]
- Chen, Q.; Taylor, D. Economic development and pollution emissions in Singapore: Evidence in support of the Environmental Kuznets Curve hypothesis and its implications for regional sustainability. J. Clean Prod. 2020, 243, 118637. [Google Scholar] [CrossRef]
- Mahmood, N.; Wang, Z.; Yasmin, N.; Manzoor, W.; ur Rahman, A. How to bend down the environmental Kuznets curve: The significance of biomass energy. Environ. Sci, Pollut. R. 2019, 26, 21598–21608. [Google Scholar] [CrossRef]
- Zambrano-Monserrate, M.A.; Silva-Zambrano, C.A.; Davalos-Penafiel, J.L.; Zambrano-Monserrate, A.; Ruano, M.A. Testing environmental Kuznets curve hypothesis in Peru: The role of renewable electricity, petroleum and dry natural gas. Renew. Sust. Energ. Rev. 2018, 82, 4170–4178. [Google Scholar] [CrossRef]
- Saint Akadiri, S.; Lasisi, T.T.; Uzuner, G.; Akadiri, A.C. Examining the impact of globalization in the environmental Kuznets curve hypothesis: The case of tourist destination states. Environ. Sci. Pollut. R. 2019, 26, 12605–12615. [Google Scholar] [CrossRef]
- Alam, M.M.; Murad, M.W.; Noman, A.H.M.; Ozturk, I. Relationships among carbon emissions, economic growth, energy consumption and population growth: Testing Environmental Kuznets Curve hypothesis for Brazil, China, India and Indonesia. Ecol. Indic. 2016, 70, 466–479. [Google Scholar] [CrossRef]
- Luzzati, T.; Orsini, M. Investigating the energy-environmental Kuznets curve. Energy 2009, 34, 291–300. [Google Scholar] [CrossRef]
- Aruga, K. Investigating the energy-environmental Kuznets Curve hypothesis for the Asia-Pacific region. Sustainability 2019, 11, 2395. [Google Scholar] [CrossRef]
- Jin, T.; Kim, J. Investigating the environmental Kuznets curve for Annex I countries using heterogeneous panel data analysis. Environ. Sci. Pollut. R. 2020, 1–16. [Google Scholar] [CrossRef]
- Halliru, A.M.; Loganathan, N.; Hassan, A.A.G.; Mardani, A.; Kamyab, H. Re-examining the environmental Kuznets curve hypothesis in the Economic Community of West African States: A panel quantile regression approach. J. Clean. Prod. 2020, 276, 124247. [Google Scholar] [CrossRef]
- Li, T.; Wang, Y.; Zhao, D. Environmental Kuznets curve in China: New evidence from dynamic panel analysis. Energ. Policy 2016, 91, 138–147. [Google Scholar] [CrossRef]
- Aung, T.S.; Saboori, B.; Rasoulinezhad, E. Economic growth and environmental pollution in Myanmar: An analysis of environmental Kuznets curve. Environ. Sci. Pollut. R. 2017, 24, 20487–20501. [Google Scholar] [CrossRef] [PubMed]
- Kasman, A.; Duman, Y.S. CO2 emissions, economic growth, energy consumption, trade and urbanization in new EU member and candidate countries: A panel data analysis. Econ. Model. 2015, 44, 97–103. [Google Scholar] [CrossRef]
- Javid, M.; Sharif, F. Environmental Kuznets curve and financial development in Pakistan. Renew. Sust. Energ. Rev. 2016, 54, 406–414. [Google Scholar] [CrossRef]
- Mrabet, Z.; Alsamara, M. Testing the Kuznets Curve hypothesis for Qatar: A comparison between carbon dioxide and ecological footprint. Renew. Sust. Energ. Rev. 2017, 70, 1366–1375. [Google Scholar] [CrossRef]
- Zambrano-Monserrate, M.A.; Carvajal-Lara, C.; Urgiles-Sanchez, R. Is there an inverted U-shaped curve? Empirical analysis of the Environmental Kuznets Curve in Singapore. Asia-Pac. J. Account. E. 2018, 25, 145–162. [Google Scholar] [CrossRef]
- Allard, A.; Takman, J.; Uddin, G.S.; Ahmed, A. The N-shaped environmental Kuznets curve: An empirical evaluation using a panel quantile regression approach. Environ. Sci. Pollut. R. 2018, 25, 5848–5861. [Google Scholar] [CrossRef] [PubMed]
- Anser, M.K.; Yousaf, Z.; Nassani, A.A.; Abro, M.M.Q.; Zaman, K. International tourism, social distribution, and environmental Kuznets curve: Evidence from a panel of G-7 countries. Environ. Sci. Pollut. R. 2020, 27, 2707–2720. [Google Scholar] [CrossRef]
- Balaguer, J.; Cantavella, M. The role of education in the Environmental Kuznets Curve. Evidence from Australian data. Energy Econ. 2018, 70, 289–296. [Google Scholar] [CrossRef]
- Millimet, D.L.; List, J.A.; Stengos, T. The environmental Kuznets curve: Real progress or misspecified models? Rev. Econ. Stat. 2003, 85, 1038–1047. [Google Scholar] [CrossRef]
- Kasioumi, M.; Stengos, T. The Environmental Kuznets Curve with Recycling: A Partially Linear Semiparametric Approach. J. Risk. Fin. Man. 2020, 13, 274. [Google Scholar] [CrossRef]
- Kalaitzidakis, P.; Mamuneas, T.P.; Stengos, T. Greenhouse emissions and productivity growth. J. Risk. Fin. Man. 2018, 11, 38. [Google Scholar] [CrossRef]
- Sephton, P.; Mann, J. Compelling evidence of an environmental Kuznets curve in the United Kingdom. Environ. Resour. Econ. 2016, 64, 301–315. [Google Scholar] [CrossRef]
- Olale, E.; Ochuodho, T.O.; Lantz, V.; El Armali, J. The environmental Kuznets curve model for greenhouse gas emissions in Canada. J. Clean Prod. 2018, 184, 859–868. [Google Scholar] [CrossRef]
- Ozturk, I.; Al-Mulali, U. Investigating the validity of the environmental Kuznets curve hypothesis in Cambodia. Ecol. Indic. 2015, 57, 324–330. [Google Scholar] [CrossRef]
- Gill, A.R.; Viswanathan, K.K.; Hassan, S. A test of environmental Kuznets curve (EKC) for carbon emission and potential of renewable energy to reduce green house gases (GHG) in Malaysia. Environ. Dev. Sustain. 2018, 20, 1103–1114. [Google Scholar] [CrossRef]
- Gasimli, O.; Naradda Gamage, S.K.; Shihadeh, F.; Rajapakshe, P.S.K.; Shafiq, M. Energy, trade, urbanization and environmental degradation Nexus in Sri Lanka: Bounds testing approach. Energies 2019, 12, 1655. [Google Scholar] [CrossRef]
- Ben Jebli, M.; Ben Youssef, S.; Ozturk, I. The role of renewable energy consumption and trade: Environmental kuznets curve analysis for sub-saharan Africa countries. Afr. Dev. Rev. 2015, 27, 288–300. [Google Scholar] [CrossRef]
- Zoundi, Z. CO2 emissions, renewable energy and the Environmental Kuznets Curve, a panel cointegration approach. Renew. Sust. Energ. Rev. 2017, 72, 1067–1075. [Google Scholar] [CrossRef]
- Chen, X.; Huang, B.; Lin, C.-T. Environmental awareness and environmental Kuznets curve. Econ. Model. 2019, 77, 2–11. [Google Scholar] [CrossRef]
- Sugiawan, Y.; Managi, S. The environmental Kuznets curve in Indonesia: Exploring the potential of renewable energy. Energ. Policy. 2016, 98, 187–198. [Google Scholar] [CrossRef]
- Kohler, M. CO2 emissions, energy consumption, income and foreign trade: A South African perspective. Energ. Policy. 2013, 63, 1042–1050. [Google Scholar] [CrossRef]
- Boutabba, M.A. The impact of financial development, income, energy and trade on carbon emissions: Evidence from the Indian economy. Econ. Model. 2014, 40, 33–41. [Google Scholar] [CrossRef]
- Sinha, A.; Shahbaz, M. Estimation of environmental Kuznets curve for CO2 emission: Role of renewable energy generation in India. Renew. Energy 2018, 119, 703–711. [Google Scholar] [CrossRef]
- Ertugrul, H.M.; Cetin, M.; Seker, F.; Dogan, E. The impact of trade openness on global carbon dioxide emissions: Evidence from the top ten emitters among developing countries. Ecol. Indic. 2016, 67, 543–555. [Google Scholar] [CrossRef]
- Dogan, E.; Turkekul, B. CO2 emissions, real output, energy consumption, trade, urbanization and financial development: Testing the EKC hypothesis for the USA. Environ. Sci. Pollut. R. 2016, 23, 1203–1213. [Google Scholar] [CrossRef]
- Moosa, I.A. The econometrics of the environmental Kuznets curve: An illustration using Australian CO2 emissions. Appl. Econ. 2017, 49, 4927–4945. [Google Scholar] [CrossRef]
- Pablo-Romero, M.; Cruz, L.; Barata, E. Testing the transport energy-environmental Kuznets curve hypothesis in the EU27 countries. Energy Econ. 2017, 62, 257–269. [Google Scholar] [CrossRef]
- Jiang, L.; He, S.; Zhong, Z.; Zhou, H.; He, L. Revisiting environmental kuznets curve for carbon dioxide emissions: The role of trade. Struct. Change Econ. Dynam. 2019, 50, 245–257. [Google Scholar] [CrossRef]
- Lorente, D.B.; Álvarez-Herranz, A. Economic growth and energy regulation in the environmental Kuznets curve. Environ. Sci. Pollut. R. 2016, 23, 16478–16494. [Google Scholar] [CrossRef] [PubMed]
- Borghesi, S. The environmental Kuznets curve: A critical survey. Econ. Inst. Envr. Policy 2001, 2, 201–224. [Google Scholar]
- Ahmad, N.; Du, L.; Lu, J.; Wang, J.; Li, H.-Z.; Hashmi, M.Z. Modelling the CO2 emissions and economic growth in Croatia: Is there any environmental Kuznets curve? Energy 2017, 123, 164–172. [Google Scholar] [CrossRef]
- Shahbaz, M.; Lean, H.H.; Shabbir, M.S. Environmental Kuznets curve hypothesis in Pakistan: Cointegration and Granger causality. Renew. Sust. Energ. Rev. 2012, 16, 2947–2953. [Google Scholar] [CrossRef]
- Pal, D.; Mitra, S.K. The environmental Kuznets curve for carbon dioxide in India and China: Growth and pollution at crossroad. J. Pol. Modeling 2017, 39, 371–385. [Google Scholar] [CrossRef]
- Saboori, B.; Sulaiman, J. Environmental degradation, economic growth and energy consumption: Evidence of the environmental Kuznets curve in Malaysia. Energ. Policy. 2013, 60, 892–905. [Google Scholar] [CrossRef]
- Al-Mulali, U.; Saboori, B.; Ozturk, I. Investigating the environmental Kuznets curve hypothesis in Vietnam. Energ. Policy. 2015, 76, 123–131. [Google Scholar] [CrossRef]
- Shahbaz, M.; Haouas, I.; Van Hoang, T.H. Economic growth and environmental degradation in Vietnam: Is the environmental Kuznets curve a complete picture? Emerg. Mark. Rev. 2019, 38, 197–218. [Google Scholar] [CrossRef]
- Jalil, A.; Mahmud, S.F. Environment Kuznets curve for CO2 emissions: A cointegration analysis for China. Energ. Policy. 2009, 37, 5167–5172. [Google Scholar] [CrossRef]
- Lau, L.-S.; Choong, C.-K.; Eng, Y.-K. Investigation of the environmental Kuznets curve for carbon emissions in Malaysia: Do foreign direct investment and trade matter? Energ. Policy. 2014, 68, 490–497. [Google Scholar] [CrossRef]
- Tamazian, A.; Chousa, J.P.; Vadlamannati, K.C. Does higher economic and financial development lead to environmental degradation: Evidence from BRIC countries. Energ. Policy 2009, 37, 246–253. [Google Scholar] [CrossRef]
- Jaunky, V.C. The CO2 emissions-income nexus: Evidence from rich countries. Energ. Policy. 2011, 39, 1228–1240. [Google Scholar] [CrossRef]
- Onafowora, O.A.; Owoye, O. Bounds testing approach to analysis of the environment Kuznets curve hypothesis. Energy Econ. 2014, 44, 47–62. [Google Scholar] [CrossRef]
- Neve, M.; Hamaide, B. Environmental Kuznets curve with adjusted net savings as a trade-off between environment and development. Aust. Econ. Pap. 2017, 56, 39–58. [Google Scholar] [CrossRef]
- Alshehry, A.S.; Belloumi, M. Study of the environmental Kuznets curve for transport carbon dioxide emissions in Saudi Arabia. Renew. Sust. Energ. Rev. 2017, 75, 1339–1347. [Google Scholar] [CrossRef]
- Hdom, H.A.; Fuinhas, J.A. Energy production and trade openness: Assessing economic growth, CO2 emissions and the applicability of the cointegration analysis. Energy Strateg. Rev. 2020, 30, 100488. [Google Scholar] [CrossRef]
- Moghadam, H.E.; Dehbashi, V. The impact of financial development and trade on environmental quality in Iran. Empirical. Econ. 2018, 54, 1777–1799. [Google Scholar] [CrossRef]
- WDI. Population in Urban Agglomerations of More Than 1 Million; The World Bank: Washington, DC, USA, 2020; Available online: https://data.worldbank.org/indicator/EN.URB.MCTY.TL.ZS (accessed on 5 December 2020).
- Pesaran, M.H.; Shin, Y.; Smith, R.J. Bounds testing approaches to the analysis of level relationships. J. Appl. Econom. 2001, 16, 289–326. [Google Scholar] [CrossRef]
- Engle, R.F.; Granger, C.W. Co-integration and error correction: Representation, estimation, and testing. Econom. J. Econometric. Soc. 1987, 251–276. [Google Scholar] [CrossRef]
- Johansen, S.; Juselius, K. Maximum likelihood estimation and inference on cointegration—with appucations to the demand for money. Oxford Bull. Econ. Statist. 1990, 52, 169–210. Available online: https://digidownload.libero.it/rocco.mosconi/JohansenJuselius1990.pdf (accessed on 10 November 2020). [CrossRef]
- Narayan, P.K. The saving and investment nexus for China: Evidence from cointegration tests. Appl. Econ. 2005, 37, 1979–1990. [Google Scholar] [CrossRef]
- Sankaran, A.; Kumar, S.; Arjun, K.; Das, M. Estimating the causal relationship between electricity consumption and industrial output: ARDL bounds and Toda-Yamamoto approaches for ten late industrialized countries. Heliyon 2019, 5, e01904. [Google Scholar] [CrossRef]
- Ozturk, I.; Acaravci, A. Electricity consumption and real GDP causality nexus: Evidence from ARDL bounds testing approach for 11 MENA countries. ApEn 2011, 88, 2885–2892. [Google Scholar] [CrossRef]
- Liew, V.K.-S. Which lag length selection criteria should we employ? Econ. Bull. 2004, 3, 1–9. [Google Scholar]
- Jarque, C.M.; Bera, A.K. A test for normality of observations and regression residuals. Int. Stat. Rev. 1987, 163–172. [Google Scholar] [CrossRef]
- Breusch, T.S. Testing for autocorrelation in dynamic linear models. Aust. Econ. Pap. 1978, 17, 334–355. [Google Scholar] [CrossRef]
- Godfrey, L.G. Testing for higher order serial correlation in regression equations when the regressors include lagged dependent variables. Econometrica 1978, 1303–1310. Available online: https://www.jstor.org/stable/pdf/1913830.pdf (accessed on 10 November 2020).
- White, H. A heteroskedasticity-consistent covariance matrix estimator and a direct test for heteroskedasticity. Econometrica J. Econometric. Soc. 1980, 817–838. [Google Scholar] [CrossRef]
- Ramsey, J.B. Tests for specification errors in classical linear least-squares regression analysis. J. Roy. Stat. Soc. B. Met. 1969, 31, 350–371. Available online: https://www.jstor.org/stable/2984219 (accessed on 10 November 2020). [CrossRef]
- Brown, R.L.; Durbin, J.; Evans, J.M. Techniques for testing the constancy of regression relationships over time. J. Roy. Stat. Soc. B. Met. 1975, 37, 149–163. Available online: https://www.jstor.org/stable/2984889 (accessed on 10 November 2020). [CrossRef]
- Bölük, G.; Mert, M. The renewable energy, growth and environmental Kuznets curve in Turkey: An ARDL approach. Renew. Sust. Energ. Rev. 2015, 52, 587–595. [Google Scholar] [CrossRef]
- Shahbaz, M.; Loganathan, N.; Zeshan, M.; Zaman, K. Does renewable energy consumption add in economic growth? An application of auto-regressive distributed lag model in Pakistan. Renew. Sust. Energ. Rev. 2015, 44, 576–585. [Google Scholar] [CrossRef]
- Shahin, M.; Elchalakani, M. Neural networks for modelling ultimate pure bending of steel circular tubes. J. Constr. Steel Res. 2008, 64, 624–633. [Google Scholar] [CrossRef]
- Detienne, K.B.; Detienne, D.H.; Joshi, S.A. Neural networks as statistical tools for business researchers. Organ. Res. Methods 2003, 6, 236–265. [Google Scholar] [CrossRef]
- Li, Y.; Ma, W. Applications of artificial neural networks in financial economics: A survey. In Proceedings of the 2010 International Symposium on Computational Intelligence and Design, Hangzhou, China, 29–31 October 2010; pp. 211–214. [Google Scholar]
- Önder, E.; Bayır, F.; Hepsen, A. Forecasting macroeconomic variables using artificial neural network and traditional smoothing techniques. J. Appl. Financ. Bank. 2013, 3, 73–104. [Google Scholar] [CrossRef]
- Galeshchuk, S. Neural networks performance in exchange rate prediction. Neurocomputing 2016, 172, 446–452. [Google Scholar] [CrossRef]
- Rumelhart, D.E.; Hinton, G.E.; Williams, R.J. Learning representations by back-propagating errors. Nature 1986, 323, 533–536. [Google Scholar] [CrossRef]
- Werbos, P. Beyond Regression: New Tools for Prediction and Analysis in the Behavioral Sciences. Ph.D. Thesis, Harvard University, Cambridge, MA, USA, 1974. Available online: https://ci.nii.ac.jp/naid/10004070196/ (accessed on 5 December 2020).
- Parker, D.B. Learning Logic. Invention Report S81-64, File 1; Stanford University, Oce of Technology Licensing: Paolo Alto, CA, USA, 1982. [Google Scholar]
- Sheela, K.G.; Deepa, S.N. Review on methods to fix number of hidden neurons in neural networks. Math. Probl. Eng. 2013, 2013. [Google Scholar] [CrossRef]
- Maier, H.R.; Dandy, G.C. Neural network based modelling of environmental variables: A systematic approach. MComM 2001, 33, 669–682. [Google Scholar] [CrossRef]
- Dehuri, S.; Roy, R.; Cho, S.-B.; Ghosh, A. An improved swarm optimized functional link artificial neural network (ISO-FLANN) for classification. J. Syst. Software 2012, 85, 1333–1345. [Google Scholar] [CrossRef]
- Choi, B.; Lee, J.-H.; Kim, D.-H. Solving local minima problem with large number of hidden nodes on two-layered feed-forward artificial neural networks. Neurocomputing 2008, 71, 3640–3643. [Google Scholar] [CrossRef]
- Khemakhem, S.; Said, F.B.; Boujelbene, Y. Credit risk assessment for unbalanced datasets based on data mining, artificial neural network and support vector machines. J. Modell. Manage. 2018. [Google Scholar] [CrossRef]
- Hecht-Nielsen, R. Kolmogorov’s mapping neural network existence theorem. In Proceedings of the International Conference on Neural Networks, San Diego, CA, USA, 21–24 June 1987; pp. 11–14. [Google Scholar]
- Turban, E.; Sharda, R.; Delen, D.; Aronson, J.E.; Liang, T.-P.; King, D. Decision Support and Business Intelligent Systems, 9th ed.; Prentice Hall: New Jersey, NJ, USA, 2011. [Google Scholar]
- Zhang, Z.; Ma, X.; Yang, Y. Bounds on the number of hidden neurons in three-layer binary neural networks. Neural Netw. 2003, 16, 995–1002. [Google Scholar] [CrossRef]
- Tamura, S.i.; Tateishi, M. Capabilities of a four-layered feedforward neural network: Four layers versus three. ITNN 1997, 8, 251–255. [Google Scholar] [CrossRef]
- Moolayil, J. Learn Keras for Deep Neural Networks; Springer: New York, NY, USA, 2019. [Google Scholar]
- Aggarwal, C.C. Neural Networks and Deep Learning—A Textbook; Springer: Cham, Switzerland, 2018. [Google Scholar]
- Boateng, E.B.; Pillay, M.; Davis, P. Predicting the level of safety performance using an artificial neural network. In Proceedings of the International Conference on Human Systems Engineering and Design: Future Trends and Applications, Ardenne, France, 25–27 October 2018; pp. 705–710. [Google Scholar]
- Bermejo, S.; Cabestany, J. Oriented principal component analysis for large margin classifiers. Neural. Netw. 2001, 14, 1447–1461. [Google Scholar] [CrossRef]
- Zivot, E.; Andrews, D.W.K. Further evidence on the great crash, the oil-price shock, and the unit-root hypothesis. J. Bus. Econ. Stat. 2002, 20, 25–44. [Google Scholar] [CrossRef]
- Perron, P. Further evidence on breaking trend functions in macroeconomic variables. J. Econom. 1997, 80, 355–385. [Google Scholar] [CrossRef]
- Jebli, M.B.; Youssef, S.B. The environmental Kuznets curve, economic growth, renewable and non-renewable energy, and trade in Tunisia. Renew. Sust. Energ. Rev. 2015, 47, 173–185. [Google Scholar] [CrossRef]
- SBV. Bank of Vietnam Period 1986–1990: The Review; State Bank of Vietnam: Hanoi, Vietnam, 2008; Available online: https://bitly.com.vn/hatn9k (accessed on 17 May 2021).
- Ahmad, N.; Du, L. Effects of energy production and CO2 emissions on economic growth in Iran: ARDL approach. Energy 2017, 123, 521–537. [Google Scholar] [CrossRef]
- Martínez-Zarzoso, I.; Maruotti, A. The impact of urbanization on CO2 emissions: Evidence from developing countries. Ecol. Econ. 2011, 70, 1344–1353. [Google Scholar] [CrossRef]
- Ho, B.Q.; Clappier, A. Road traffic emission inventory for air quality modelling and to evaluate the abatement strategies: A case of Ho Chi Minh City, Vietnam. AtmEn 2011, 45, 3584–3593. [Google Scholar] [CrossRef]
- Bang, H.Q.; Khue, V.H.N.; Tam, N.T.; Lasko, K. Air pollution emission inventory and air quality modeling for Can Tho City, Mekong Delta, Vietnam. Air Qual. Atmos. Health 2018, 11, 35–47. [Google Scholar] [CrossRef]
- Huy, L.N.; Oanh, N.T.K. Assessment of national emissions of air pollutants and climate forcers from thermal power plants and industrial activities in Vietnam. Atmos. Pollut. Res. 2017, 8, 503–513. [Google Scholar] [CrossRef]
- Fan, P.; Ouyang, Z.; Nguyen, D.D.; Nguyen, T.T.H.; Park, H.; Chen, J. Urbanization, economic development, environmental and social changes in transitional economies: Vietnam after Doimoi. Landsc. Urban Plann. 2019, 187, 145–155. [Google Scholar] [CrossRef]
- Abdallah, K.B.; Belloumi, M.; De Wolf, D. Indicators for sustainable energy development: A multivariate cointegration and causality analysis from Tunisian road transport sector. Renew. Sust. Energ. Rev. 2013, 25, 34–43. [Google Scholar] [CrossRef]
- Fodha, M.; Zaghdoud, O. Economic growth and pollutant emissions in Tunisia: An empirical analysis of the environmental Kuznets curve. Energ. Policy. 2010, 38, 1150–1156. [Google Scholar] [CrossRef]
- Marino, S.; Hogue, I.B.; Ray, C.J.; Kirschner, D.E. A methodology for performing global uncertainty and sensitivity analysis in systems biology. JTBio 2008, 254, 178–196. [Google Scholar] [CrossRef] [PubMed]
- Saltelli, A. Sensitivity analysis for importance assessment. Risk Anal. 2002, 22, 579–590. [Google Scholar] [CrossRef] [PubMed]
- Spearman, C. The Proof and Measurement of Association between Two Things. Am. J. Psychol. 1904, 15, 72–101. [Google Scholar] [CrossRef]
- Kendall, M.G. Partial Rank Correlation. Biometrika 1942, 32, 277–283. [Google Scholar] [CrossRef]
- de Winter, J.C.; Gosling, S.D.; Potter, J. Comparing the Pearson and Spearman correlation coefficients across distributions and sample sizes: A tutorial using simulations and empirical data. Psychol. Methods 2016, 21, 273. [Google Scholar] [CrossRef]
- Schaeffer, M.S.; Levitt, E.E. Concerning Kendall’s tau, a nonparametric correlation coefficient. Psychol. Bull. 1956, 53, 338–346. [Google Scholar] [CrossRef] [PubMed]
- Prime-Minister. National electricity development planning for the period 2011–2020 with a vision to 2030. Energy Rep. 2016, 6, 19–24.
- Doan, V.B.; Bui, V.H. Developing the Renewable Energy Center in Ninh Thuan Province; Ban Kinh te Trung Uong Ha Noi: 2021. Available online: https://www.tapchicongsan.org.vn/web/guest/thuc-tien-kinh-nghiem1/-/2018/821654/phat-trien-trung-tam-nang-luong-tai-tao-tinh-ninh-thuan.aspx (accessed on 17 May 2021).
- NAV. Law on Environmental Protection. 55/2014/QH13 2014. Available online: https://www.ecolex.org/details/legislation/law-on-environmental-protection-no-552014qh13-lex-faoc168513/ (accessed on 17 May 2021).
- Sadik-Zada, E.R.; Loewenstein, W. Drivers of CO2-Emissions in Fossil Fuel abundant settings:(Pooled) mean group and nonparametric panel analyses. Energies 2020, 13, 3956. [Google Scholar] [CrossRef]
- Stuart, R.; Peter, N. Artificial Intelligence-A Modern Approach, 3rd ed.; Pearson: London, UK, 2016. [Google Scholar]
- De Vita, G.; Katircioglu, S.; Altinay, L.; Fethi, S.; Mercan, M. Revisiting the environmental Kuznets curve hypothesis in a tourism development context. Environ. Sci, Pollut. R. 2015, 22, 16652–16663. [Google Scholar] [CrossRef] [PubMed]
- Nasr, A.B.; Gupta, R.; Sato, J.R. Is there an environmental Kuznets curve for South Africa? A co-summability approach using a century of data. Energy Econ. 2015, 52, 136–141. [Google Scholar] [CrossRef]
- Yin, J.; Zheng, M.; Chen, J. The effects of environmental regulation and technical progress on CO2 Kuznets curve: An evidence from China. Energ. Policy. 2015, 77, 97–108. [Google Scholar] [CrossRef]
- Apergis, N.; Ozturk, I. Testing environmental Kuznets curve hypothesis in Asian countries. Ecol. Indic. 2015, 52, 16–22. [Google Scholar] [CrossRef]
- Baek, J. Environmental Kuznets curve for CO2 emissions: The case of Arctic countries. Energy Econ. 2015, 50, 13–17. [Google Scholar] [CrossRef]
- Al-Mulali, U.; Weng-Wai, C.; Sheau-Ting, L.; Mohammed, A.H. Investigating the environmental Kuznets curve (EKC) hypothesis by utilizing the ecological footprint as an indicator of environmental degradation. Ecol. Indic. 2015, 48, 315–323. [Google Scholar] [CrossRef]
- Liddle, B. Urban transport pollution: Revisiting the environmental Kuznets curve. Int. J. Sustain. Transp. 2015, 9, 502–508. [Google Scholar] [CrossRef]
- Zaman, K.; Shahbaz, M.; Loganathan, N.; Raza, S.A. Tourism development, energy consumption and Environmental Kuznets Curve: Trivariate analysis in the panel of developed and developing countries. Tourism. Manag. 2016, 54, 275–283. [Google Scholar] [CrossRef]
- Lin, B.; Omoju, O.E.; Nwakeze, N.M.; Okonkwo, J.U.; Megbowon, E.T. Is the environmental Kuznets curve hypothesis a sound basis for environmental policy in Africa? J. Clean. Prod. 2016, 133, 712–724. [Google Scholar] [CrossRef]
- Pablo-Romero, M.d.P.; De Jesús, J. Economic growth and energy consumption: The energy-environmental Kuznets curve for Latin America and the Caribbean. Renew. Sust. Energ. Rev. 2016, 60, 1343–1350. [Google Scholar] [CrossRef]
- Bilgili, F.; Koçak, E.; Bulut, Ü. The dynamic impact of renewable energy consumption on CO2 emissions: A revisited Environmental Kuznets Curve approach. Renew. Sust. Energ. Rev. 2016, 54, 838–845. [Google Scholar] [CrossRef]
- Youssef, A.B.; Hammoudeh, S.; Omri, A. Simultaneity modeling analysis of the environmental Kuznets curve hypothesis. Energy Econ. 2016, 60, 266–274. [Google Scholar] [CrossRef]
- Atasoy, B.S. Testing the environmental Kuznets curve hypothesis across the US: Evidence from panel mean group estimators. Renew. Sust. Energ. Rev. 2017, 77, 731–747. [Google Scholar] [CrossRef]
- Özokcu, S.; Özdemir, Ö. Economic growth, energy, and environmental Kuznets curve. Renew. Sust. Energ. Rev. 2017, 72, 639–647. [Google Scholar] [CrossRef]
- Liu, X.; Zhang, S.; Bae, J. The impact of renewable energy and agriculture on carbon dioxide emissions: Investigating the environmental Kuznets curve in four selected ASEAN countries. J. Clean. Prod. 2017, 164, 1239–1247. [Google Scholar] [CrossRef]
- Dong, K.; Sun, R.; Li, H.; Liao, H. Does natural gas consumption mitigate CO2 emissions: Testing the environmental Kuznets curve hypothesis for 14 Asia-Pacific countries. Renew. Sust. Energ. Rev. 2018, 94, 419–429. [Google Scholar] [CrossRef]
- Alsamara, M.; Mrabet, Z.; Saleh, A.S.; Anwar, S. The environmental Kuznets curve relationship: A case study of the Gulf Cooperation Council region. Environ. Sci. Pollut. R. 2018, 25, 33183–33195. [Google Scholar] [CrossRef] [PubMed]
- Masron, T.A.; Subramaniam, Y. The environmental Kuznets curve in the presence of corruption in developing countries. Environ. Sci. Pollut. R. 2018, 25, 12491–12506. [Google Scholar] [CrossRef]
- Sterpu, M.; Soava, G.; Mehedintu, A. Impact of Economic Growth and Energy Consumption on Greenhouse Gas Emissions: Testing Environmental Curves Hypotheses on EU Countries. Sustainability 2018, 10, 3327. [Google Scholar] [CrossRef]
- Parajuli, R.; Joshi, O.; Maraseni, T. Incorporating forests, agriculture, and energy consumption in the framework of the Environmental Kuznets Curve: A dynamic panel data approach. Sustainability 2019, 11, 2688. [Google Scholar] [CrossRef]
- Hove, S.; Tursoy, T. An investigation of the environmental Kuznets curve in emerging economies. J. Clean. Prod. 2019, 236, 117628. [Google Scholar] [CrossRef]
- Zhang, Y.; Chen, X.; Wu, Y.; Shuai, C.; Shen, L. The environmental Kuznets curve of CO2 emissions in the manufacturing and construction industries: A global empirical analysis. Environ. Impact Assess. Rev. 2019, 79, 106303. [Google Scholar] [CrossRef]
- Baležentis, T.; Streimikiene, D.; Zhang, T.; Liobikiene, G. The role of bioenergy in greenhouse gas emission reduction in EU countries: An Environmental Kuznets Curve modelling. Resour. Conserv. Recy. 2019, 142, 225–231. [Google Scholar] [CrossRef]
- Lau, L.-S.; Choong, C.-K.; Ng, C.-F.; Liew, F.-M.; Ching, S.-L. Is nuclear energy clean? Revisit of Environmental Kuznets Curve hypothesis in OECD countries. Econ. Model. 2019, 77, 12–20. [Google Scholar] [CrossRef]
- Neagu, O. The Link between Economic Complexity and Carbon Emissions in the European Union Countries: A Model Based on the Environmental Kuznets Curve (EKC) Approach. Sustainability 2019, 11, 4753. [Google Scholar] [CrossRef]
- Arango Miranda, R.; Hausler, R.; Romero Lopez, R.; Glaus, M.; Pasillas-Diaz, J.R. Testing the environmental kuznets curve hypothesis in North America’s free trade agreement (NAFTA) countries. Energies 2020, 13, 3104. [Google Scholar] [CrossRef]
- Dogan, E.; Ulucak, R.; Kocak, E.; Isik, C. The use of ecological footprint in estimating the Environmental Kuznets Curve hypothesis for BRICST by considering cross-section dependence and heterogeneity. Sci. Total. Environ. 2020, 138063. [Google Scholar] [CrossRef] [PubMed]
- Mania, E. Export diversification and CO2 emissions: An augmented environmental Kuznets curve. J. Int. Devel. 2020, 32, 168–185. [Google Scholar] [CrossRef]
- Gómez, M.; Rodríguez, J.C. The Ecological Footprint and Kuznets Environmental Curve in the USMCA Countries: A Method of Moments Quantile Regression Analysis. Energies 2020, 13, 6650. [Google Scholar] [CrossRef]
- Sun, H.; Enna, L.; Monney, A.; Tran, D.K.; Rasoulinezhad, E.; Taghizadeh-Hesary, F. The Long-Run Effects of Trade Openness on Carbon Emissions in Sub-Saharan African Countries. Energies 2020, 13, 5295. [Google Scholar] [CrossRef]







| Variables | Mean | Std. Dev. | Median | Maximum | Minimum |
|---|---|---|---|---|---|
| Gross Domestic Product | 253.80 | 187.64 | 174.34 | 642.29 | 68.42 |
| Carbon Dioxide Emissions | 855.45 | 626.92 | 587.70 | 2091.61 | 259.54 |
| Energy Consumption | 3523.48 | 3025.53 | 2264.72 | 10861.72 | 828.33 |
| Urbanization | 10.48 | 3.00 | 9.06 | 17.35 | 7.61 |
| Variable | Zivot-Andrews Unit Root Test | Perron Unit Root | ||||||
|---|---|---|---|---|---|---|---|---|
| Levels | First Differences | Levels | First Differences | |||||
| t-Statistic | Time Break | t-Statistic | Time Break | t-Statistic | Time Break | t-Statistic | Time Break | |
| CO2 | −3.66 (2) | 1989 | −7.82 (1) b | 1990 | −3.82 (2) | 1995 | −8.97 (1) a | 1989 |
| GDP | −3.90 (4) | 2012 | −4.39 (2) b | 1993 | −3.86 (4) | 2012 | −6.26 (2) b | 1992 |
| GDP2 | −3.84 (4) | 1987 | −4.27 (2) a | 1993 | −3.55 (4) | 2012 | −6.23 (2) b | 1992 |
| GDP3 | −4.04 (4) | 1987 | −4.94 (3) b | 1993 | −4.09 (4) | 1986 | −6.13 (3) b | 1992 |
| EC | −4.21 (2) c | 1988 | −8.07 (1) a | 1992 | −4.27 (2) | 1994 | −6.67 (1) a | 2006 |
| UrB | −4.72 (1) c | 1986 | −9.62 (1) a | 1990 | −4.88 (1) | 1985 | −10.2 (1) a | 1989 |
| Lag | LogL | LR | FPE | AIC | SC | HQ |
|---|---|---|---|---|---|---|
| 0 | 85.89 | NA | 1.21*10−8 | −4.04 | −3.83 | −3.97 |
| 1 | 412.65 | 555.48 | 3.42*10−15 | −19.13 | −17.87 a | −18.67 |
| 2 | 450.76 | 55.27 a | 1.88*10−15 a | −19.79 a | −17.47 | −18.95 a |
| Dependent Variable, Independent Variables. | Optimal ARDL Model | F-Statistic | Cointegration |
|---|---|---|---|
| CO2, GDP, GDP2, GDP3, EC, UrB | 1, 0, 0, 0, 0, 1 | 4.84 b | Yes |
| EC, GDP, GDP2, GDP3, CO2, UrB | 1, 0, 0, 0, 1, 0 | 0.83 | No |
| GDP, CO2, EC, GDP2, GDP3, UrB | 2, 2, 1, 2, 2, 2 | 10.9 a | Yes |
| UrB, CO2, GDP, GDP2, GDP3, EC | 2, 2, 2, 0, 0, 1 | 4.14 c | Yes |
| Significant level | Lower Bound (I0 bound) l | Upper Bound (I1 bound) u | |
| 10% | 2.483 | 3.708 | |
| 5% | 2.962 | 4.338 | |
| 1% | 4.045 | 5.898 |
| Variables | Coefficient | t-Statistic |
|---|---|---|
| Long-run relationship (dependent variable CO2) | ||
| EC | 0.477 a | 2.789 |
| GDP | −20.332 a | −3.265 |
| GDP2 | 4.086 a | 3.628 |
| GDP3 | −0.269 a | −3.962 |
| UrB | 1.338 c | 1.999 |
| Intercept | 32.94 a | 2.812 |
| Short-run relationship (dependent variable ΔCO2) | ||
| EC | 0.359 a | 2.983 |
| GDP | −15.287 a | −2.755 |
| GDP2 | 3.072 a | 2.995 |
| GDP3 | −0.202 a | −3.246 |
| UrB | −1.757 | −0.783 |
| LECT(t-1) | −0.752 a | −5.242 |
| Residual Diagnostics | F-Statistic (Prob.) | |
| Jarque-Berra | 2.664 (0.264) | |
| Correlation LM | 0.674 (0.517) | |
| Heteroscedasticity test (White) | 1.155 (0.379) | |
| Stability Diagnostics | F-Statistic (Prob.) | |
| Ramsey reset | 1.432 (0.239) | |
| CUSUM | Portrayed by two lines b | |
| CUSUMSQ | Portrayed by two lines b | |
| Short-Run Granger Causality Wald Test (p-Value) | Long Run Granger Causality | ||||||
|---|---|---|---|---|---|---|---|
| CO2 | EC | GDP | GDP2 | GDP3 | UrB | LECTt-1 (t-Stats) | |
| CO2 | - | 2.73 (0.011) b | −1.78 (0.084) c | 1.69 (0.098) c | −1.60 (0.119) | 0.68 (0.509) | −0.765 (−3.822) a |
| EC | 4.08 (0.026) b | - | −0.38 (0.700) | 0.35 (0.725) | −0.29 (0.766) | 0.43 (0.666) | - |
| GDP | 1.89 (0.161) | 0.52 (0.601) | - | 44.02 (0.000) a | 92.48 (0.000) a | 4.22 (0.029) b | −0.087 (−0.986) |
| GDP2 | 1.88 (0.174) | 1.196 (0.320) | 4268 (0.000) a | - | 2907 (0.000) a | 0.37 (0.691) | −0.079 (−0.923) |
| GDP3 | 1.89 (0.173) | 1.26 (0.299) | 883.1 (0.000) a | 2883 (0.000) a | - | 0.40 (0.671) | −0.072 (−0.851) |
| UrB | 3.59 (0.027) b | 0.87 (0.431) | −0.83 (0.414) | 0.436 (0.729) | −0.775 (0.445) | - | −0.116 (−2.877) a |
| Data | Method | Hidden Nodes | MSE | MRE | MAE | ||||||
|---|---|---|---|---|---|---|---|---|---|---|---|
| 0.01 | 0.1 | 0.9 | 0.01 | 0.1 | 0.9 | 0.01 | 0.1 | 0.9 | |||
| Training set | [115] | Nh = 2n + 1 = 11 | 0.00700 | 0.00401 | 0.00554 | 0.01133 | 0.00844 | 0.01004 | 0.06836 | 0.05065 | 0.06013 |
| [116] | Nh = (n + n p)/2 = 3 | 0.00681 | 0.00517 | 0.00386 | 0.01086 | 0.00929 | 0.00796 | 0.06551 | 0.05556 | 0.04785 | |
| [117] | Nh = 2n/(n + 1) = 5 | 0.00727 | 0.00492 | 0.00365 | 0.01151 | 0.00900 | 0.00711 | 0.06979 | 0.05389 | 0.04333 | |
| [118] | Nh = n − 1 = 4 | 0.00667 | 0.00463 | 0.00450 | 0.01114 | 0.00871 | 0.00853 | 0.06673 | 0.05214 | 0.05085 | |
| [110] | Nh = (4n2 + 3)/(n2 − 8) = 6 | 0.00729 | 0.00465 | 0.00440 | 0.01183 | 0.00898 | 0.00836 | 0.07092 | 0.05396 | 0.05014 | |
| Testing set | [115] | Nh = 2n + 1 = 11 | 0.00367 | 0.00370 | 0.00409 | 0.00676 | 0.00687 | 0.00739 | 0.05081 | 0.05164 | 0.05555 |
| [116] | Nh = (n + n p)/2 = 3 | 0.00362 | 0.00360 | 0.00394 | 0.00710 | 0.00680 | 0.00736 | 0.05328 | 0.05108 | 0.05528 | |
| [117] | Nh = 2n/(n + 1) = 5 | 0.00370 | 0.00368 | 0.00356 | 0.00687 | 0.00697 | 0.00706 | 0.05159 | 0.05232 | 0.05295 | |
| [118] | Nh = n−1 = 4 | 0.00387 | 0.00370 | 0.00434 | 0.00720 | 0.00694 | 0.00754 | 0.05408 | 0.05214 | 0.05665 | |
| [110] | Nh = (4n2 + 3)/(n2 − 8) = 6 | 0.00371 | 0.00381 | 0.00376 | 0.00707 | 0.00695 | 0.00730 | 0.05310 | 0.05219 | 0.05491 | |
| ARDL | n/a | 0.01464 | 0.01569 | 0.10425 | |||||||
Publisher’s Note: MDPI stays neutral with regard to jurisdictional claims in published maps and institutional affiliations. |
© 2021 by the authors. Licensee MDPI, Basel, Switzerland. This article is an open access article distributed under the terms and conditions of the Creative Commons Attribution (CC BY) license (https://creativecommons.org/licenses/by/4.0/).
Share and Cite
Nguyen, A.-T.; Lu, S.-H.; Nguyen, P.T.T. Validating and Forecasting Carbon Emissions in the Framework of the Environmental Kuznets Curve: The Case of Vietnam. Energies 2021, 14, 3144. https://doi.org/10.3390/en14113144
Nguyen A-T, Lu S-H, Nguyen PTT. Validating and Forecasting Carbon Emissions in the Framework of the Environmental Kuznets Curve: The Case of Vietnam. Energies. 2021; 14(11):3144. https://doi.org/10.3390/en14113144
Chicago/Turabian StyleNguyen, Anh-Tu, Shih-Hao Lu, and Phuc Thanh Thien Nguyen. 2021. "Validating and Forecasting Carbon Emissions in the Framework of the Environmental Kuznets Curve: The Case of Vietnam" Energies 14, no. 11: 3144. https://doi.org/10.3390/en14113144
APA StyleNguyen, A.-T., Lu, S.-H., & Nguyen, P. T. T. (2021). Validating and Forecasting Carbon Emissions in the Framework of the Environmental Kuznets Curve: The Case of Vietnam. Energies, 14(11), 3144. https://doi.org/10.3390/en14113144

