Next Article in Journal
The Patterns of Energy Innovation Convergence across European Countries
Previous Article in Journal
New Deterministic Mathematical Model for Estimating the Useful Energy Output of a Medium-Sized Solar Domestic Hot Water System
 
 
Font Type:
Arial Georgia Verdana
Font Size:
Aa Aa Aa
Line Spacing:
Column Width:
Background:
Article

D-PMU and 5G-Network-Based Coordination Control Method for Three-Phase Imbalance Mitigation Units in the LVDN

School of Electrical and Electronic Engineering, Huazhong University of Science and Technology, Wuhan 430074, China
*
Author to whom correspondence should be addressed.
Energies 2021, 14(10), 2754; https://doi.org/10.3390/en14102754
Submission received: 30 March 2021 / Revised: 29 April 2021 / Accepted: 7 May 2021 / Published: 11 May 2021
(This article belongs to the Section F: Electrical Engineering)

Abstract

Three-phase imbalance is a long-term issue existing in low-voltage distribution networks (LVDNs), which consequently has an inverse impact on the safe and optimal operation of LVDNs. Recently, the increasing integration of single-phase distributed generations (DGs) and flexible loads has increased the probability of imbalance occurrence in LVDNs. To overcome the above challenges, this paper proposes a novel methodology based on the concept of “Active Asymmetry Energy-Absorbing (AAEA)” utilizing loads with a back-to-back converter, denoted as “AAEA Unit” in this paper. AAEA Units are deployed and coordinated to actively absorb asymmetry power among three phases for imbalance mitigation in LVDNs based on the high-precision, high-accuracy, and real-time distribution-level phasor measurement unit (D-PMU) data acquisition system and the 5th generation mobile networks (5G) communication channels. Furthermore, the control scheme of the proposed method includes three control units. Specifically, the positive-sequence control unit is designed to maintain the voltage of the DC-capacitor of the back-to-back converter. Likewise, the negative-sequence and zero-sequence control units are expected to mitigate the imbalanced current components. A simple imbalanced LVDN is modeled and tested in Simulink/Matlab (MathWorks, US). The obtained results demonstrate the effectiveness of the proposed methodology.

1. Introduction

Despite low-voltage distribution network (LVDN) planning with balanced consideration at the design stage, in practice, all single-phase loads have nonlinear characteristics, and such a dynamic load behavior of consumers leads to the three-phase asymmetry [1]. Moreover, the inclusion of single-phase photovoltaic (PV) devices in the distribution networks is increasing [2]; however, the intermittent and uncertain characteristics of PV output power influence the power system behavior [3,4,5]. Therefore, the single-phase PVs integrated with LVDNs with high penetration escalate the power quality issues such as voltage imbalance [2], voltage fluctuation [6], overvoltage [7], and inter-harmonics [8], etc. Further, the integration of a large number of nonlinear load components, such as electric vehicles (EV), will probably lead to three-phase imbalance of the LVDN. Generally, the three-phase four-wire scheme is deployed in the LVDN [9]. Consequently, the voltage displacement of the neutral point occurs due to the three-phase asymmetry. Moreover, the three-phase imbalance significantly increases the power losses of the low-voltage distribution networks. Under extreme conditions, the neutral line of a transformer may collapse and subsequently affect the stability of distribution networks. Thus, the three-phase imbalance challenges the reliability and optimal operation of the LVDN.
Recently, various innovative methods were explored in the literature for the three-phase imbalance mitigation in the LVDN. Generally, these methods can be classified into three categories: (1) var compensation devices, (2) phase reconfiguration, and (3) power supply and absorption units. An optimal imbalanced capacitor placement method was presented to mitigate the imbalanced condition and minimize the energy losses for the compensation devices in reference [10]; nonetheless, the regulation rate of this method is not continuous and cannot cope with the rapid load change as well as intermittent and random output fluctuation of photovoltaics. A Dynamic Voltage Regulator (DVR) is a series compensation device based on a voltage source inverter (VSC), which can inject voltage phasors with specified amplitude and frequency into the transmission line to compensate for three-phase imbalanced voltage [11]. Distributed Static Synchronous Compensator (D-STATCOM) is introduced in [12] for three-phase imbalance mitigation. However, the D-STATCOM device is commonly used for reactive power compensation with high cost. These days, the concept of “electric springs” (ES) is also put forward to realize the three-phase imbalance in the LVDN [13].
Concerning the phase reconfiguration methods, the optimal approach of phase-reconfiguration devices for imbalance mitigation is investigated [14]. In most cases, the static transfer switch (STS) is employed, which can adjust transformer, capacitor bank, and conversion and distribution equipment swiftly and reliably [15,16]. A control scheme for optimal deployment of STS is proposed in [17] to adjust the phase connection of consumers and photovoltaics for loads or DG balancing. Applying the same note in the reference [18], the mixed-integer linear programming (MILP) algorithm is introduced for optimal STS implementation facilitated by users’ phase detection technique. However, STS cannot adapt to the system expansion [19].
Another technique is driven by absorbing/injecting power from/into the distribution network. In reference [20], a neural fuzzy network method is utilized for the PV system to implement imbalance mitigation. For the imbalanced distributed generation (DG) integrated micro-grid, the DG control strategy proposed in reference [21] is a comprehensive control strategy that combines the PR controller, drop control, and negative sequence impedance controller (NSIC). In reference [22], single-phase DG inverters are utilized to mitigate the imbalance of LVDN flexibly.
Likewise, an Energy Storage System (ESS) can provide a bidirectional solution for three-phase imbalance mitigation [23]. As reported in reference [24], the optimal configuration of an ESS is presented to alleviate the three-phase imbalance of the distribution network through quantitative analysis considering DG uncertainty; reference [25] studies optimal power flow scheduling algorithm of an ESS in the LVDN considering load uncertainty and the degree of imbalance. Similarly, reference [26] describes the uncertainty using a Gaussian probabilistic density function (PDF) and proposes a stochastic linear programming optimization algorithm to deal with the uncertainty for imbalance mitigation.
The var compensation devices usually play the role of imbalance compensation at a fixed location, which might not be able to adapt to the frequent topology change and time-varying loads and DGs. On the other hand, the flexible var compensation devices, such as D-STATCOM, are of high-cost and thus their scalability is limited. As mentioned before, STS is not applicable for an expansive network, i.e., ten million LV networks. PVs and ESSs tends to be highly penetrated in the LVDN, although there are some places lacking these devices, especially in rural areas. Advantage should be taken of the existing electrical loads in the LVDN to act as a new member of the “imbalanced mitigation family”. The “new member” here indicates that the proposed methods do not have the objective to replace any of the current measures, but are aimed at thinking in a different way about imbalance mitigation since each aforementioned measure, including the proposed method, has pros and cons for the imbalanced mitigation.
In view of the aforementioned survey concerning the challenge of the three-phase imbalance in the LVDN, we present a novel methodology based on the concept of “Active Asymmetry Energy-Absorbing (AAEA)” utilizing the load with a back-to-back converter, namely, “AAEA Unit”, to overcome and effectively mitigate the three-phase imbalance. In the AAEA Unit, the rectifier (AC/DC converter) absorbs imbalanced three-phase power as an imbalance compensation in the distribution network while the inverter (DC/AC converter) transfers the energy from DC-link to the balanced one for its connected three-phase loads.
Moreover, considering that the compensation capacity of an AAEA Unit is limited, the two-level coordination control scheme integrated with distribution-level phasor measurement units (D-PMU) and the 5th generation mobile networks (5G) communication link is presented for imbalance mitigation for several reasons: (1) There are many imbalance points in the LVDN, thus the widely installed low-cost D-PMUs are deployed to monitor the imbalanced situation within the whole LVDN for coordination control, (2) D-PMU is used for accurate topology identification and line parameter estimation, which remain challenging tasks in the LVDN. (3) D-PMU is utilized to track the changes of the degree of imbalance introduced by the varying loads and DGs. (4) 5G technology is developed quickly and utilized for the services of the real-time monitoring and control of distribution networks with the extensive installations of high-sampling D-PMUs and millions of smart meters, which have high requirements for high-speed, high-reliability, low-latency, high-bandwidth, and two-way communication [27]. Indeed, 5G infrastructure construction has become an important aspect of China’s “new infrastructure” since 2020 and is carried out across the country, for instance, the 5G + D-PMU business application test project in LinGang Town, Shanghai, and 5G + smart grid project in Nansha District, Guangzhou. Correspondingly, 5G communication technology and 5G infrastructure provide new opportunities for monitoring and coordinated control for three-phase imbalance mitigation and other issues in the LVDN.
The contributions and novelties of this paper are listed as follows:
  • Propose a two-level coordination control system for imbalance mitigation units in the LVDN based on D-PMU and 5G technology.
  • Propose the novel concept of “Active Asymmetry Energy-Absorbing” for three-phase imbalance mitigation.
  • Implement of imbalance mitigation by leveraging the existing three-phase devices with back-to-back converters in the LVDN, rather than the installation of var compensation devices or ESS.
The remainder of the paper is organized as follows: Section 2 addresses the impact and degree of three-phase imbalance conditions in the LVDN. The concept of AAEA Unit and its application for imbalance mitigation is presented in Section 3. The coordination control scheme and AAEA Unit-based method are illustrated in Section 4. Section 5 demonstrates the effectiveness of the proposed method. Finally, the paper is concluded in Section 6.

2. Description of Three-Phase Imbalance

A simplified model of the LVDN, as presented in Figure 1, was built in MATLAB@2014b. The transformer is delta-wye connected with a neutral grounding line. The objective of three-phase imbalance mitigation is to inject corresponding compensation currents into the imbalanced nodes to achieve balance. Single-phase loads and PVs are time-variant and not equal among the three phases.
In the LVDN, voltage shift or displacement occurs when imbalance exists. The schematic diagram of voltage neutral-point displacement is depicted in Figure 2.
The degree of the three-phase current imbalance factor (CUF) is computed as follows.
C U F = I max I min I max × 100 %
Likewise, the voltage imbalance factor (VUF) is calculated as
V U F = V 2 + V 0 2 V + × 100 %
where Imax and Imin represent the maximum and minimum value of three-phase currents, respectively. The positive-, negative-, and zero-sequence voltages are noted as V+, V, and V0, respectively. According to the IEEE (Institute of Electrical and Electronics Engineers) standard, the limits of the voltage imbalance degree in the LVDN is 2% [28].

3. The Concept of “Active Asymmetry Energy-Absorbing (AAEA)” and Its Application for Imbalance Mitigation

3.1. The Concept of Active Asymmetry Energy-Absorbing

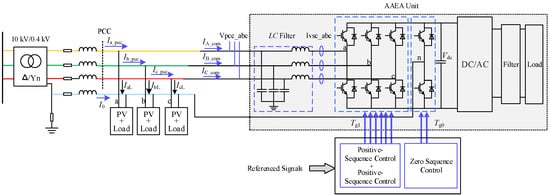
In this section, the novel concept of “active asymmetry energy-absorbing (AAEA)” is proposed. That is, the loads with a back-to-back converter are expected to actively absorb the asymmetry energy among the three phases in the LVDN for imbalance mitigation. The conceptual visualization of “AAEA” is illustrated in Figure 3.
The load with the expected additional function of “AAEA” is labelled as “AAEA Unit”. The AAEA Units are the three-phase consumers with back-to-back converters in the LVDN, such as three-phase air-conditioned buildings, freezing plants, and smelters; thus, if they could be encouraged and motivated to actively participate in mitigating phase imbalance, the installation investment of other devices can be saved.
As shown in Figure 3, converter 1 is controlled to absorb asymmetry three-phase energy, and the DC capacitor is used as the transient energy exchange device to control converter 2 to supply power to the three-phase balanced load.
The control method for phase imbalance mitigation using the proposed concept of active asymmetry energy-absorbing techniques is illustrated in the next subsection. It involves multiple parameters such as neutral line current, positive-, negative-, and zero-sequence current compensation, and the DC-voltage of the capacitor link. The implementation of the proposed control method is described as follows.

3.2. Imbalance Mitigation Methodology Using AAEA Units

Based on the concept and utilization of “Active asymmetry energy-absorbing (AAEA)”, the control method has been implemented as shown in Figure 4. The developed LVDN model was considered and performed the three-phase imbalance mitigation by employing the rectifier to operate to absorb different power among three phases in the distribution networks. To mitigate the imbalance condition at PCC effectively, the current phasors have the high-precision D-PMU. Furthermore, the imbalanced current detection and control are illustrated in the next subsections.

3.2.1. Imbalance Current Detection and Reference Signal Generation

The first step is to detect the imbalanced current and extract or calculate the referenced compensation currents of positive-, negative-, and zero-sequences. As indicated in Figure 5, in MATLAB/Simulink, the model unit “Sequence Analyzer” is used to obtain the positive-, negative-, and zero-sequences of the three-phase line currents at PCC, while the model unit “FFT” is used to obtain the root-mean-square (RMS) magnitude and phase angle of the referenced signals. Specifically, Iphr+ is used to generate the positive-sequence current to maintain the DC-voltage at capacitor link, Imr− and Iphr− are reference signals for negative-sequence mitigation, and while Imr0 and Iphr0 are reference signals for zero-sequence current compensation.

3.2.2. Imbalanced Current Compensation and DC-link Voltage Control

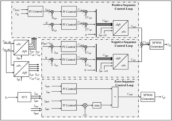
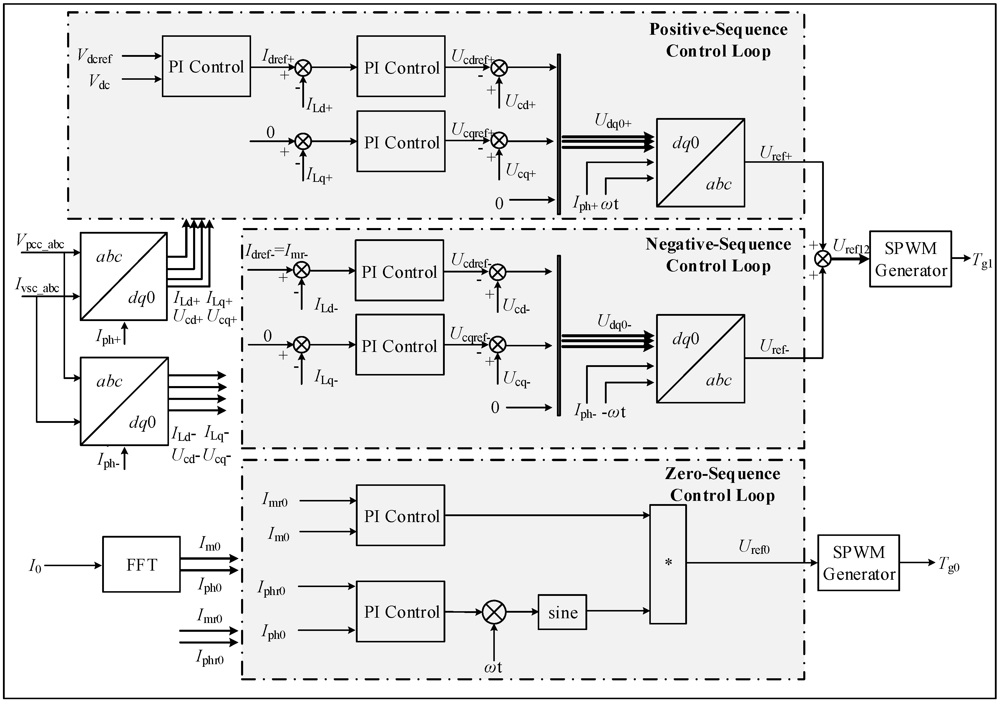
The proposed control scheme consists of three control units of positive-, negative-, and zero-sequences. Specifically, the control unit of the positive-sequence is designed for maintaining the DC-voltage of the capacitor link. The control units of the negative-sequence and zero-sequence are designed to alleviate the imbalanced components of currents. The proposed methodology scheme is displayed in Figure 6.
As shown in Figure 6, Uref+, Uref−, and Uref0 are respective positive-, negative-, and zero-sequence voltage control signals generated by the corresponding control loops. Combining Uref+ and Uref−, control signals for the three full bridges Tg1 are produced by the “SPWM Generator” in Simulink. Simultaneously, the control signal for the fourth bridge Tg0 is generated based on Uref0. The function for each control loop is explained as follows.
The reference voltage value of dc capacitor link is set to 700 V. The actual dc voltage value of the capacitor link is compared to the reference value. The reference value of d-axis positive-sequence current Idref+ is generated by the PI controller. Then, the d-axis value of positive-sequence of Vdc is produced by comparing the Idref+ and the actual value ILd+.
Thereby, the d-axis value of Uref+ is produced by comparing Udcref+ and Ucd+. Likewise, the q-axis value of Uref+ is produced by the outer current loop and inner voltage loop. Thus, the reference signal Uref+ is generated by conducting the Park inverse transform, namely, dq0 to abc, with the associated phase and frequency. In the same manner, the reference signal Uref− is formed and combined with Uref+ to be Uref12. For the fourth leg of the converter, zero-sequence compensation current is produced by comparing the reference signals and actual values of the neutral line current phasor.

4. Coordination Control Method of Imbalanced Mitigation Units

A novel control scheme for imbalance mitigation control is proposed based on D-PMU and 5G networks. The contributions of D-PMU and 5G communication links have been elaborated in the Introduction Section. The coordination control scheme and method are explained as follows.
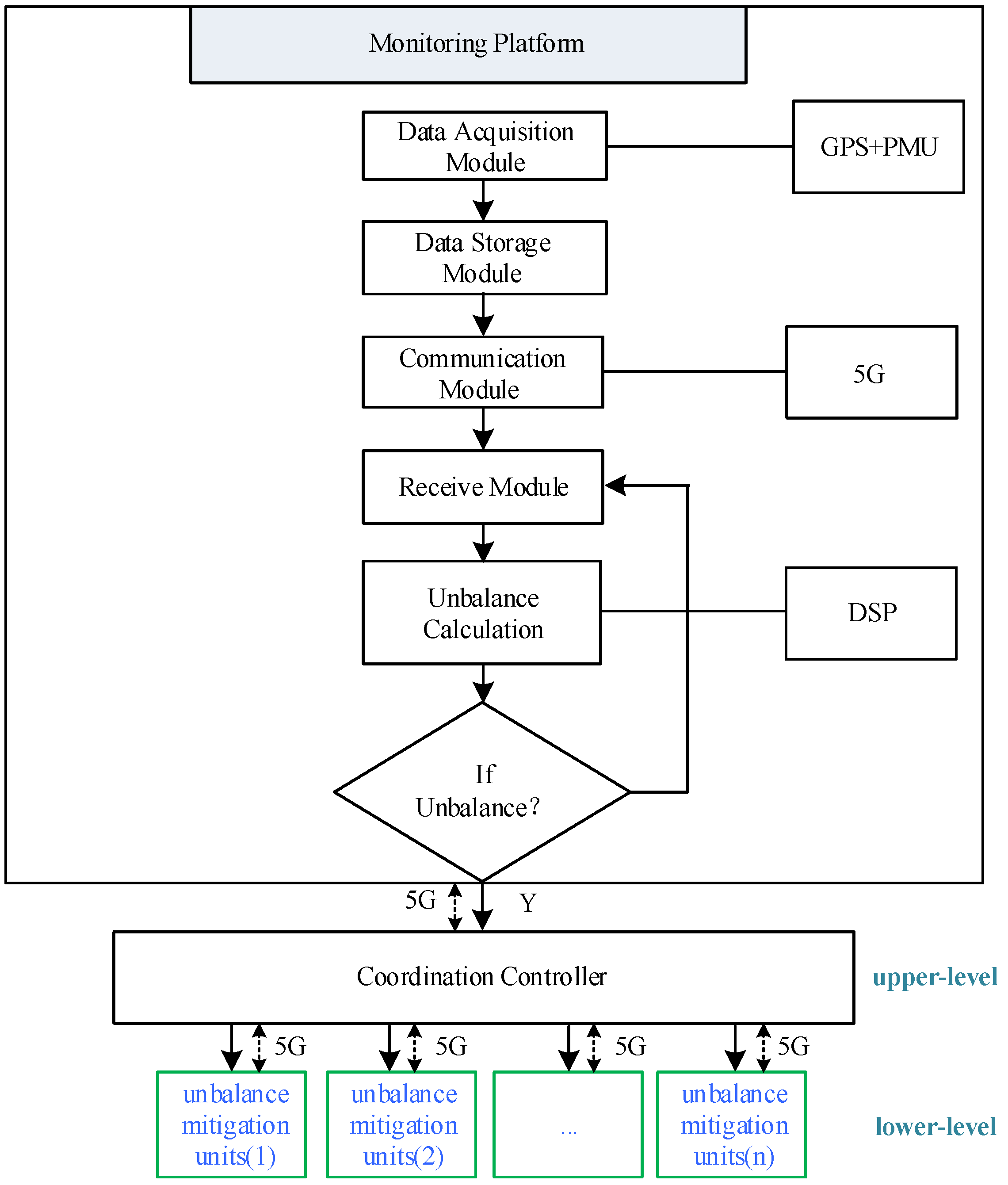
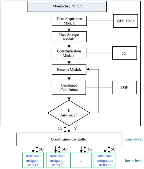
Monitoring the three-phase imbalance of power grid is the premise of effectively controlling the three-phase imbalance. The block diagram of the three-phase imbalance mitigation coordination control system of the power grid is shown in Figure 7.
As indicated in Figure 7, the system includes the data acquisition module (D-PMU), data processing module (DSP), data storage module; communication module (5G), three-phase imbalance calculation and analysis module, coordination controller, and three-phase imbalance compensation units. Thus, a two-level coordination control scheme for imbalance mitigation is formed.
The working process of the proposed hierarchical coordinated control system based on D-PMU and 5G communication for three-phase imbalance compensation in the LVDN is implemented as follows:
  • The D-PMU synchronous phasor measurement unit monitors the three-phase currents, three-phase voltages of lines, varying loads and DGs. The D-PMU measurement data are then uploaded to the monitoring platform for processing via 5G communication module.
  • Calculate the three-phase imbalance and the required three-phase imbalance compensation according to the three-phase imbalance situation.
  • Coordinated control based on the current network topology perception results, considering the capacity and location of each imbalance compensation unit.
  • Select the imbalance compensation unit and calculate the referenced signals of the selected imbalance compensation units. The control signals of each imbalance compensation unit are sent to each compensation unit through the 5G communication link.
  • In the imbalance mitigation unit, the embedded 5G signal receiving module in each compensation unit is responsible for receiving the imbalance compensation instruction value. The controller performs imbalance compensation according to the commands, thereby reducing the three-phase imbalance of the network.
The single-line diagram of LVDN, for instance, with three imbalance mitigation units is depicted in Figure 8.
As indicated in Figure 8, the coordination control is conducted concerning the imbalance mitigation capacity and location for each AAEA unit and the network topology. Here, the capacity of AAEA Unit1 and AAEA Unit2 is assumed to be the same, while the capacity of AAEA Unit3 is double their capacities. The network topology is indicated by the closed or open state (indicated as 1 or 0) of switches S1, S2, S3, S4, and S5. La, Lb, and Lc the represent single-phase load of phases A, B, and C, respectively. The D-PMU data-driven topology detection can be conducted based on the method proposed by the author of this paper, see [29]. For example, if the compensation capacity for AAEA Unit1 or AAEA Unit2 is not enough, then AAEA Unit3 is employed by closing switch S4 or S5.

5. The Simulation and Analysis of Proposed Method

5.1. Test Cases

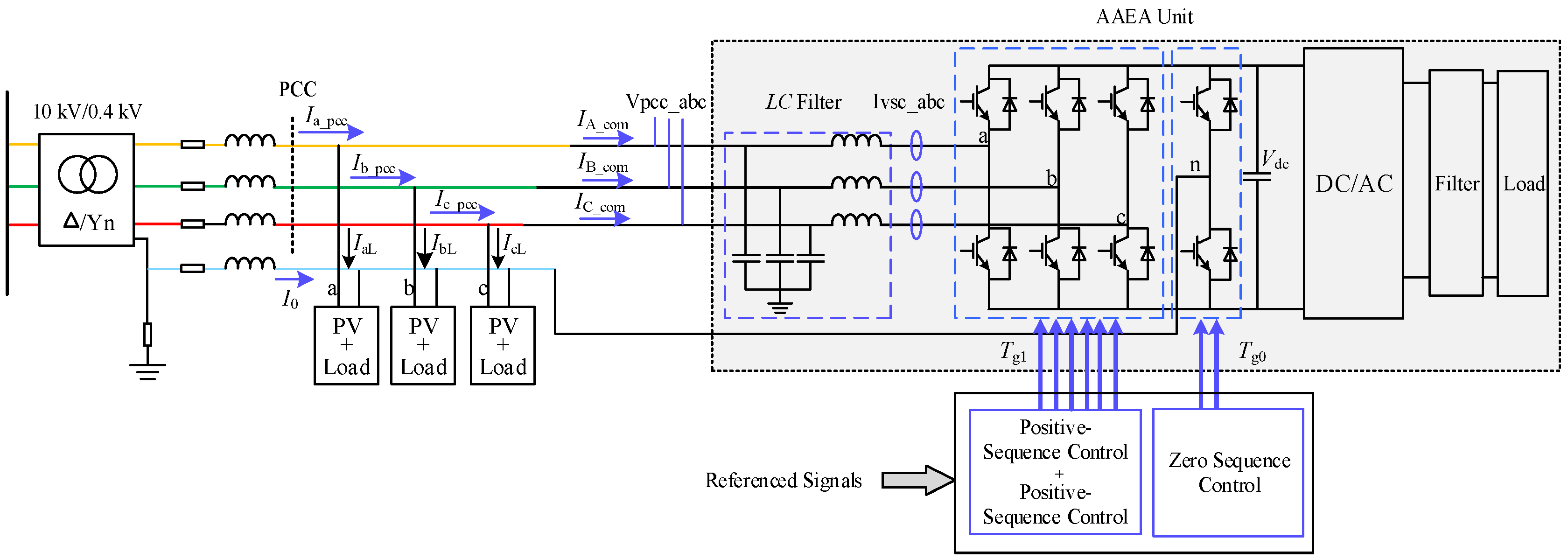
To estimate the feasibility of the presented methodology, the model of LVDN with a scheme of a three-phase four-wire is built-in MATLAB@2014b (MathWorks, US); the single-phase diagram is shown in Figure 9. The transformer is delta-wye grounded. The proposed methodology was implemented for the three-phase voltage imbalance mitigation for the simulation time period of 5 s, where the compensator starting time t and sample time Ts were kept as 0.05 s and 50 μs, respectively. To mimic the imbalance situation, single-phase loads are time-varying. The obtained results are depicted in Figure 10.
Figure 10a,b shows the current magnitude of single-phase loads, which indicate the imbalance situation introduced by the imbalanced single-phase loads. The simulations were conducted considering the case of heavily imbalanced three-phase loading conditions at Bus2; thus, two AAEA Units were adopted to compensate the imbalance degree at Bus2, while the imbalance degree at Bus1 is lower, and the loads relevant to Bus1 are kept at a constant value.
Figure 10c,d depicts the current at the upstream node of the positive-, negative-, and zero-sequence. It is demonstrated that by implementing the proposed method, the imbalanced conditions in the LVDN can be mitigated effectively. Moreover, the varying loading conditions are investigated and correspondingly obtained, as shown in Figure 10b,d. It is demonstrated that the proposed methodology is effective to mitigate the phase imbalance and is adaptive to the load changes.
Extending the demonstrations and implications of our proposed mitigation method, the DC-voltage of the capacitor link was investigated, and the resultant outcome is shown in Figure 10e,f, which shows that the voltage of the DC-capacitor is maintained at approximately 700 V. It is worth mentioning that the DC-voltage of the capacitor is essential for the stable operation of the converter. The results validated that the positive-sequence control loop is able to maintain the DC-voltage when the AAEA Units perform its compensation function.

5.2. Comparative Study with ESS-Based Imbalance Mitigation Method

To further verify the feasibility of the proposed method, we replaced the AAEA Unit1 with three independent single-phase ESSs. The imbalance factors of current and voltage at Bus1 after compensation by the two methods are compared in Table 1.
The proposed imbalance mitigation method dramatically reduced the imbalance degree. In detail, the VUFs of both methods were less than 1% after compensation, within the IEEE standard limit (2%). It was demonstrated that the proposed approach is comparable to the ESS for imbalance mitigation.

6. Conclusions

In this paper, a two-level coordination control methodology driven by D-PMU and 5G communication technology is proposed to alleviate the three-phase imbalance in the LVDN. The proposed approach is based on the concept of "Active of Asymmetry Energy Absorbing", leveraging the loads with the back-to-back converter to actively absorb asymmetry power across three phases to mitigate imbalance. The imbalance degree calculation and referenced signal generation are implemented in the upper-level controller, while the lower-level control scheme includes three control units with the objectives of implementing the DC-voltage maintenance of the capacitor link and imbalanced current compensation. An imbalanced LVDN model was built in MATLAB/Simulink and tested for validation. The convincing results were obtained by applying the proposed approach and are summarized as follows:
(1)
The proposed method can greatly reduce the three-phase current imbalance and the neutral line current of the transformer, thus effectively suppressing the three-phase imbalance and improving the power quality;
(2)
In the process of imbalance mitigation under different conditions, the DC voltage of the capacitor link is maintained at a given value, which proves its effectiveness in controlling the three-phase imbalance and maintaining the DC voltage of the capacitor link for the proposed method;
(3)
The simulation results prove that the proposed methodology can coordinate multiple imbalance mitigation units to manage the three-phase imbalance effectively. Moreover, it is validated that the proposed method can effectively deal with load changes. The simulation results show that the proposed three-phase imbalance monitoring system can track load changes and perform imbalance compensation in time;
(4)
By comparing the proposed method with the existing three-phase imbalance mitigation method based on ESS, the result shows that the proposed method can achieve the same effect as that of ESS. In the low-voltage distribution network in the absence of ESSs, the three-phase power equipment in the network can be considered to implement three-phase imbalance compensation, or when the compensation capacity of the ESS is insufficient, the AAEA Units can work together with the energy storage device to compensate the network imbalance degree.

Author Contributions

Conceptualization, S.W. and M.X.; methodology, S.W. and M.X.; software, M.X.; validation, M.X.; formal analysis, M.X.; investigation, M.X.; resources, S.W.; data curation, M.X.; writing—original draft preparation, M.X.; writing—review and editing, M.X. and Z.U.; visualization, M.X.; supervision, S.W.; project administration, S.W.; funding acquisition, S.W. All authors have read and agreed to the published version of the manuscript.

Funding

The authors are grateful for the sponsorship provided by the National Key Research and Development Program of China (Grant No: 2017YFB0902800).

Institutional Review Board Statement

Not applicable, for studies not involving humans or animals.

Informed Consent Statement

Not applicable, for studies not involving humans.

Data Availability Statement

The data presented in this study are available on request from the corresponding author. The data are not publicly available due to privacy.

Conflicts of Interest

The authors declare no conflict of interest.

Abbreviations

D-STATCOMDistribution Static Synchronous Compensator
ESSEnergy Storage System
SVCStatic Var compensator
AC/ DCAlternating current/ Direct current
SPWMSinusoidal Pulse Width Modulation
IA_com, IB_com, IC_comThe compensation current of phases A, B, and C
IN_comThe compensation current of neutral line
Ia_pcc, Ib_pcc, Ic_pccThe current phasor at PCC of phases A, B, and C
VdcThe dc voltage at the capacitor link
I+, I-, I0Current of Positive-, Negative-, and Zero- Sequence
RMSRoot-mean-square
Im+, Iph+Magnitude and phase angle of the positive-sequence current
Im-, Iph-Magnitude and phase angle of the negative-sequence current
Im0, Iph0Magnitude and phase angle of the zero-sequence current
ωThe angular frequency
Iphr+The reference value of the positive-sequence current’s phase
Imr-, Iphr-The reference value of the negative-sequence current’s magnitude and phase
Imr0, Iphr0The reference value of the zero-sequence current’s magnitude and phase

References

  1. Ma, K.; Fang, L.; Kong, W. Review of distribution network phase unbalance: Scale, causes, consequences, solutions, and future research direction. CSEE J. Power Energy Syst. 2020, 6, 479–488. [Google Scholar]
  2. Zeraati, M.; Golshan, M.E.H.; Guerrero, J.M. Voltage quality improvement in low voltage distribution networks using reactive power capability of single-phase PV inverters. IEEE Trans. Smart Grid 2019, 10, 5057–5065. [Google Scholar] [CrossRef]
  3. Ullah, Z.; Wang, S.; Radosavljević, J.; Lai, J. A solution to the optimal power flow problem considering WT and PV generation. IEEE Access 2019, 7, 46763–46772. [Google Scholar] [CrossRef]
  4. Yang, X.; Xu, C.; He, H.; Yao, W.; Wen, J.; Zhang, Y. Flexibility provisions in active distribution networks with uncertainties. IEEE Trans. Sustain. Energy 2020, 12, 553–567. [Google Scholar] [CrossRef]
  5. Wu, H.; Zhou, L.; Wan, Y.; Liu, Q.; Zhou, S. A Mixed Uncertainty Power Flow Algorithm-Based Centralized Photovoltaic (PV) Cluster. Energies 2019, 12, 4008. [Google Scholar] [CrossRef]
  6. Siratarnsophon, P.; Lao, K.W.; Rosewater, D.; Santoso, S. A voltage smoothing algorithm using energy storage PQ control in PV-Integrated power grid. IEEE Trans. Power Deliv. 2019, 34, 2248–2250. [Google Scholar] [CrossRef]
  7. Wang, S.; Dong, Y.; Wu, L.; Yan, B. Interval overvoltage risk based PV hosting capacity evaluation considering PV and load uncertainties. IEEE Trans. Smart Grid 2020, 11, 2709–2721. [Google Scholar] [CrossRef]
  8. Ravindran, V.; Busatto, T.; Rönnberg, S.K.; Meyer, J.; Bollen, M.H.J. Time-varying interharmonics in different types of grid-tied PV inverter systems. IEEE Trans. Power Deliv. 2020, 35, 483–496. [Google Scholar] [CrossRef]
  9. Short, T.A. Electric Power Distribution Handbook; CRC Press: Boca Raton, FL, USA, 2014. [Google Scholar]
  10. De Araujo, L.R.; Penido, D.R.R.; Carneiro, S., Jr.; Pereira, J.L.R. Optimal unbalanced capacitor placement in distribution systems for voltage control and energy losses minimization. Electr. Power Syst. Res. 2018, 154, 110–121. [Google Scholar] [CrossRef]
  11. Naidu, T.A.; Arya, S.R.; Maurya, R.; Rajgopal, V. Compensation of voltage-based power quality problems using sliding mode observer with optimised PI controller gains. IET Gener. Transm. Distrib. 2020, 14, 2656–2665. [Google Scholar] [CrossRef]
  12. Kahingala, T.D.; Perera, S.; Jayatunga, U.; Agalgaonkar, A. Network-wide influence of a STATCOM configured for voltage unbalance mitigation. IEEE Trans. Power Deliv. 2020, 35, 1602–1605. [Google Scholar] [CrossRef]
  13. Yan, S.; Wang, M.-H.; Yang, T.-B.; Tan, S.-C.; Chaudhuri, B.; Hui, S.R. Achieving multiple functions of three-phase electric springs in unbalanced three-phase power systems using the instantaneous power theory. IEEE Trans. Power Electron. 2017, 33, 5784–5795. [Google Scholar] [CrossRef]
  14. Liu, B.; Meng, K.; Dong, Z.; Wong, K.C.; Li, X. Load balancing in low-voltage distribution network via phase reconfiguration: An efficient sensitivity-based approach. IEEE Trans. Power Deliv. 2020. [Google Scholar] [CrossRef]
  15. Agalar, S.; Kaplan, Y.A. Power quality improvement using STS and DVR in wind energy system. Renew. Energy 2018, 118, 1031–1040. [Google Scholar] [CrossRef]
  16. Ding, F.; Mousavi, M.J. On per-phase topology control and switching in emerging distribution systems. IEEE Trans. Power Deliv. 2018, 33, 2373–2383. [Google Scholar] [CrossRef]
  17. Heidari-Akhijahani, A.; Safdarian, A.; Lehtonen, M. Unbalance mitigation by optimal placement of static transfer switches in low voltage distribution feeders. IET Gener. Transm. Distrib. 2020, 14, 4612–4621. [Google Scholar] [CrossRef]
  18. Liu, S.; Cui, X.; Lin, Z.; Lian, Z.; Lin, Z.; Wen, F.; Ding, Y.; Wang, Q.; Yang, L.; Jin, R.; et al. Practical method for mitigating three-phase unbalance based on data-driven user phase identification. IEEE Trans. Power Syst. 2020, 35, 1653–1656. [Google Scholar] [CrossRef]
  19. Chen, W.-L.; Lin, B.-S.; Wang, M.-J. Dynamic symmetrical components analysis and compensation for unbalanced distribution systems. In Proceedings of the 2015 9th International Conference on Power Electronics and ECCE Asia (ICPE-ECCE Asia), Seoul, Korea, 1–5 June 2015; pp. 2221–2226. [Google Scholar]
  20. Lin, F.-J.; Tan, K.-H.; Lai, Y.-K.; Luo, W.-C. Intelligent PV power system with unbalanced current compensation using CFNN-AMF. IEEE Trans. Power Electron. 2018, 34, 8588–8598. [Google Scholar] [CrossRef]
  21. Hamzeh, M.; Karimi, H.; Mokhtari, H. A new control strategy for a multi-bus MV microgrid under unbalanced conditions. IEEE Trans. Power Syst. 2012, 27, 2225–2232. [Google Scholar] [CrossRef]
  22. Nejabatkhah, F.; Li, Y.W. Flexible unbalanced compensation of three-phase distribution system using single-phase distributed generation inverters. IEEE Trans. Smart Grid 2017, 10, 1845–1857. [Google Scholar] [CrossRef]
  23. Bozalakov, D.; Mnati, M.J.; Laveyne, J.; Desmet, J.; Vandevelde, L. Battery Storage Integration in Voltage Unbalance and Overvoltage Mitigation Control Strategies and Its Impact on the Power Quality. Energies 2019, 12, 1501. [Google Scholar] [CrossRef]
  24. Shahidehpour, M.; Wang, H.; Xu, X.; Yan, Z.; Zhou, Q. Optimal energy storage allocation for mitigating the unbalance in active distribution network via uncertainty quantification. IEEE Trans. Sustain. Energy 2020, 12, 303–313. [Google Scholar] [CrossRef]
  25. Watson, J.D.; Watson, N.R.; Lestas, I. Optimized dispatch of energy storage systems in unbalanced distribution networks. IEEE Trans. Sustain. Energy 2017, 9, 639–650. [Google Scholar] [CrossRef]
  26. Hemmati, R.; Mehrjerdi, H. Stochastic linear programming for optimal planning of battery storage systems under unbalanced-uncertain conditions. J. Mod. Power Syst. Clean Energy 2020, 8, 971–980. [Google Scholar] [CrossRef]
  27. Imran, M.A.; Abdulrahman Sambo, Y.; Abbasi, Q.H. Enabling 5G Communication Systems to Support Vertical Industries, 1st ed.; Wiley: Hoboken, NJ, USA, 2019. [Google Scholar]
  28. IEEE. IEEE Recommended Practice for Monitoring Electric Power Quality; IEEE: Piscataway, NJ, USA, 2009. [Google Scholar]
  29. Xiao, M.; Wang, S.; Ullah, Z.; Li, Y.; Arghandeh, R. Topology detection in power distribution system using kernel-node-map deep networks. IET Gener. Transm. Distrib. 2020, 14, 4033–4041. [Google Scholar] [CrossRef]
Figure 1. Three-phase four-wire distribution system.
Figure 1. Three-phase four-wire distribution system.
Energies 14 02754 g001
Figure 2. The schematic of neutral voltage shift.
Figure 2. The schematic of neutral voltage shift.
Energies 14 02754 g002
Figure 3. The schematic diagram of the three-phase imbalanced mitigation by the AAEA unit.
Figure 3. The schematic diagram of the three-phase imbalanced mitigation by the AAEA unit.
Energies 14 02754 g003
Figure 4. Three-phase imbalance mitigation control system utilizing AAEA Unit.
Figure 4. Three-phase imbalance mitigation control system utilizing AAEA Unit.
Energies 14 02754 g004
Figure 5. Imbalanced Current Detection and Reference Signal Generation.
Figure 5. Imbalanced Current Detection and Reference Signal Generation.
Energies 14 02754 g005
Figure 6. The control scheme of the proposed imbalance mitigation method based on the AAEA Unit.
Figure 6. The control scheme of the proposed imbalance mitigation method based on the AAEA Unit.
Energies 14 02754 g006
Figure 7. The block diagram of the three-phase imbalance monitoring and control scheme.
Figure 7. The block diagram of the three-phase imbalance monitoring and control scheme.
Energies 14 02754 g007
Figure 8. The single-line diagram of LVDN with imbalance mitigation units.
Figure 8. The single-line diagram of LVDN with imbalance mitigation units.
Energies 14 02754 g008
Figure 9. The single-line diagram of the tested LVDN with imbalanced single-phase loads.
Figure 9. The single-line diagram of the tested LVDN with imbalanced single-phase loads.
Energies 14 02754 g009
Figure 10. The results of the proposed method at Bus1 (Left) and Bus2 (Right): (a) The current magnitude of single-phase loads; (b) The currents magnitude of single-phase loads; (c) The sequence current value at Bus1; (d) The sequence current value at Bus2; (e) The magnitude of the DC-voltage of AAEA Unit1; (f) The magnitude of the DC-voltage of AAEA Unit2.
Figure 10. The results of the proposed method at Bus1 (Left) and Bus2 (Right): (a) The current magnitude of single-phase loads; (b) The currents magnitude of single-phase loads; (c) The sequence current value at Bus1; (d) The sequence current value at Bus2; (e) The magnitude of the DC-voltage of AAEA Unit1; (f) The magnitude of the DC-voltage of AAEA Unit2.
Energies 14 02754 g010
Table 1. Comparative Results for the two methods.
Table 1. Comparative Results for the two methods.
BUSMethodV+VV0VUF
Bus1AAEA Unit1380.740.332.170.58%
ESS386.580.521.030.30%
Publisher’s Note: MDPI stays neutral with regard to jurisdictional claims in published maps and institutional affiliations.

Share and Cite

MDPI and ACS Style

Xiao, M.; Wang, S.; Ullah, Z. D-PMU and 5G-Network-Based Coordination Control Method for Three-Phase Imbalance Mitigation Units in the LVDN. Energies 2021, 14, 2754. https://doi.org/10.3390/en14102754

AMA Style

Xiao M, Wang S, Ullah Z. D-PMU and 5G-Network-Based Coordination Control Method for Three-Phase Imbalance Mitigation Units in the LVDN. Energies. 2021; 14(10):2754. https://doi.org/10.3390/en14102754

Chicago/Turabian Style

Xiao, Mengmeng, Shaorong Wang, and Zia Ullah. 2021. "D-PMU and 5G-Network-Based Coordination Control Method for Three-Phase Imbalance Mitigation Units in the LVDN" Energies 14, no. 10: 2754. https://doi.org/10.3390/en14102754

APA Style

Xiao, M., Wang, S., & Ullah, Z. (2021). D-PMU and 5G-Network-Based Coordination Control Method for Three-Phase Imbalance Mitigation Units in the LVDN. Energies, 14(10), 2754. https://doi.org/10.3390/en14102754

Note that from the first issue of 2016, this journal uses article numbers instead of page numbers. See further details here.

Article Metrics

Back to TopTop